Advancing Open Science
Supporting academic communities
since 1996
 
37 pages, 5731 KB  
Article
Probabilistic Prognostics and Health Management of Power Transformers Using Dissolved Gas Analysis Sensor Data and Duval’s Polygons
by Fabio Norikazu Kashiwagi, Miguel Angelo de Carvalho Michalski, Gilberto Francisco Martha de Souza, Halley José Braga da Silva and Hyghor Miranda Côrtes
Sensors 2025, 25(21), 6520; https://doi.org/10.3390/s25216520 (registering DOI) - 23 Oct 2025
Abstract
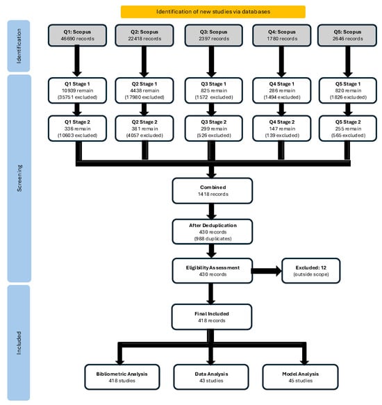
Power transformers are critical assets in modern power grids, where failures can lead to significant operational disruptions and financial losses. Dissolved Gas Analysis (DGA) is a key sensor-based technique widely used for condition monitoring, but traditional diagnostic approaches rely on deterministic thresholds that [...] Read more.
Power transformers are critical assets in modern power grids, where failures can lead to significant operational disruptions and financial losses. Dissolved Gas Analysis (DGA) is a key sensor-based technique widely used for condition monitoring, but traditional diagnostic approaches rely on deterministic thresholds that overlook uncertainty in degradation dynamics. This paper proposes a probabilistic framework for Prognostics and Health Management (PHM) of power transformers, integrating self-adaptive Auto Regressive Integrated Moving Average modeling with a probabilistic reformulation of Duval’s graphical methods. The framework enables automated estimation of fault types and failure likelihood directly from DGA sensor data, without requiring labeled datasets or expert-defined rules. Dissolved gas dynamics are forecasted using time-series models with residual-based uncertainty quantification, allowing probabilistic fault inference from predicted gas trends without assuming deterministic persistence of a specific fault type. A sequential pipeline is developed for real-time fault tracking and reliability assessment, aligned with IEC, IEEE, and CIGRE standards. Two case studies validate the method: one involving gas loss in an experimental setup and another examining thermal degradation in a 345 kV transformer. Results show that the framework improves diagnostic reliability, supports early fault detection, and enhances predictive maintenance strategies. By combining probabilistic modeling, time-series forecasting, and sensor-based diagnostic inference, this work contributes a practical and interpretable PHM solution for sensor-enabled monitoring environments in modern power grids. Full article
(This article belongs to the Section Fault Diagnosis & Sensors)
Show Figures

Figure 1

10 pages, 225 KB  
Editorial
Effects of Processing and Cooking on Physicochemical, Sensory, and Functional Properties of Food: Second Edition
by Sheng-Dun Lin
Foods 2025, 14(21), 3601; https://doi.org/10.3390/foods14213601 (registering DOI) - 23 Oct 2025
Abstract
Dry heating, hydrothermal, and pressure–thermal treatments are widely employed physical approaches to modify cereal structure, improve functionality, and extend shelf life [...] Full article
29 pages, 674 KB  
Review
An Overview of Existing Applications of Artificial Intelligence in Histopathological Diagnostics of Leukemias: A Scoping Review
by Mieszko Czapliński, Grzegorz Redlarski, Paweł Kowalski, Piotr Mateusz Tojza, Adam Sikorski and Arkadiusz Żak
Electronics 2025, 14(21), 4144; https://doi.org/10.3390/electronics14214144 (registering DOI) - 23 Oct 2025
Abstract
Artificial intelligence applications in histopathological diagnostics are rapidly expanding, with particular promise in complex hematological malignancies where diagnostic accuracy remains challenging and subjective. This study undertakes a scoping review to systematically map the extent of research on artificial intelligence applications in histopathological diagnostics [...] Read more.
Artificial intelligence applications in histopathological diagnostics are rapidly expanding, with particular promise in complex hematological malignancies where diagnostic accuracy remains challenging and subjective. This study undertakes a scoping review to systematically map the extent of research on artificial intelligence applications in histopathological diagnostics of leukemias, examine geographic distribution and methodological approaches, and assess the current state of AI model performance and clinical readiness. A comprehensive search was conducted in the Scopus database covering publications from 2018 to 2025 (as of 12 July 2025), using five targeted search strategies combining AI, histopathology, and leukemia-related terms. Following a three-stage screening protocol, 418 publications were selected from an initial pool of over 75,000 records across multiple countries and research domains. The analysis revealed a marked increase in research output, peaking in 2024 with substantial contributions from India (26.3%), China (17.9%), USA (13.8%), and Saudi Arabia (11.1%). Among 43 documented datasets ranging from 80 to 42,386 images, studies predominantly utilized convolutional neural networks and deep learning approaches. AI models demonstrated high diagnostic accuracy, with 25 end-to-end models achieving an average accuracy of 97.72% compared to 96.34% for 20 classical machine learning approaches. Most studies focused on acute lymphoblastic leukemia detection and subtype classification using blood smear and bone marrow specimens. Despite promising diagnostic performance, significant gaps remain in clinical translation, standardization, and regulatory approval, with none of the reviewed AI systems currently FDA-approved for routine leukemia diagnostics. Future research should prioritize clinical validation studies, standardized datasets, and integration with existing diagnostic workflows to realize the potential of AI in hematopathological practice. Full article
Show Figures

Figure 1

19 pages, 308 KB  
Article
Changing Beliefs: The Use of a Playful Approach to Foster a Growth Mindset
by Brigitta Pia Alioto, Alessandra Cecilia Jacomuzzi and Roland Klemke
Educ. Sci. 2025, 15(11), 1421; https://doi.org/10.3390/educsci15111421 - 23 Oct 2025
Abstract
The introduction of new technologies has reshaped both workplaces and learning environments, requiring the development of transversal competences such as adaptability, reflection, and perseverance. Following the COVID-19 pandemic, playful approaches have been increasingly adopted in educational settings to enhance engagement, attention, and motivation, [...] Read more.
The introduction of new technologies has reshaped both workplaces and learning environments, requiring the development of transversal competences such as adaptability, reflection, and perseverance. Following the COVID-19 pandemic, playful approaches have been increasingly adopted in educational settings to enhance engagement, attention, and motivation, as well as to foster awareness of specific topics. In collaboration with the Cologne GameLab, a game prototype entitled Intergalactic Growth was developed to improve understanding of the growth mindset and to promote perseverance, self-awareness, and critical behavior in the use of ChatGPT. This study has two main objectives: to address the growth mindset from an educational and neuroscientific perspective, and to collect qualitative insights on the prototype’s usability and pedagogical potential. Data were gathered through a focus group and analyzed using reflexive thematic analysis (RTA) with NVivo 14. The findings suggest that Intergalactic Growth effectively stimulates emotional engagement and reflection but requires refinement to enhance its pedagogical impact, particularly concerning feedback authenticity and the integration of ChatGPT. Full article
19 pages, 2455 KB  
Article
Genetic Trends in General Combining Ability for Maize Yield-Related Traits in Northeast China
by Haochen Wang, Xiaocong Zhang, Jianfeng Weng, Mingshun Li, Zhuanfang Hao, Degui Zhang, Hongjun Yong, Jienan Han, Zhiqiang Zhou and Xinhai Li
Curr. Issues Mol. Biol. 2025, 47(11), 877; https://doi.org/10.3390/cimb47110877 (registering DOI) - 23 Oct 2025
Abstract
Maize (Zea mays L.) is the most extensively cultivated food crop in China, and current studies on maize general combining ability (GCA) focus primarily on the genetic basis of traits. However, the dynamic trends and underlying genetic loci associated with GCA for [...] Read more.
Maize (Zea mays L.) is the most extensively cultivated food crop in China, and current studies on maize general combining ability (GCA) focus primarily on the genetic basis of traits. However, the dynamic trends and underlying genetic loci associated with GCA for yield-related traits during breeding remain underexplored. This study was designed to investigate the changing trends of the general combining ability (GCA) and the frequency of elite alleles among 218 major maize inbred lines from Northeast China, spanning the 1970s to the 2010s. PH6WC and PH4CV were used as testers to develop 436 hybrid combinations via the North Carolina design II (NCII) method, and these combinations were evaluated across three environments. We further analyzed the combining ability (particularly the GCA) of 16 yield-related traits and their dynamic trends during breeding, grouped into three age periods (AGE1: 1960s–1970s; AGE2: 1980s–1990s; AGE3: 2000s–2010s). We also screened for genetic loci associated with the GCA effects of these traits. Results show that breeding selection significantly affected the GCA of six yield-related traits (ear length (EL), tassel branch number (TBN), tassel main axis length (TL), kernel length (KL), stem diameter (SDR), and hundred kernel weight (HKW)). Specifically, the mean TBNGCA value decreased from 2.51 in AGE1 to −1.28 in AGE3, and the mean HKWGCA increased from −1.58 in AGE1 to 0.36 in AGE3. Yield per plant GCA (YPPGCA) was positively correlated with the GCA values of EL, ear diameter (ED), kernel row number (KRN), kernel number per row (KNPR), and HKW. Association analysis identified 38 single nucleotide polymorphisms (SNPS) related to GCA. The T/T alleles for TBN were absent in AGE1, emerged in AGE2 (1980s–1990s), and persisted in AGE3—consistent with the decreasing trend of TBNGCA from AGE1 to AGE3. For HKW, the A/A alleles not only exhibited higher GCA (effectively improving the HKWGCA of inbred lines) but also showed an 11% increase in allelic frequency from AGE1 to AGE3. Taken together, these results suggest that the accumulation of elite alleles is the primary factor driving the GCA improvement during maize breeding in Northeast China. Full article
Show Figures

Figure 1

24 pages, 3366 KB  
Article
Study of the Optimal YOLO Visual Detector Model for Enhancing UAV Detection and Classification in Optoelectronic Channels of Sensor Fusion Systems
by Ildar Kurmashev, Vladislav Semenyuk, Alberto Lupidi, Dmitriy Alyoshin, Liliya Kurmasheva and Alessandro Cantelli-Forti
Drones 2025, 9(11), 732; https://doi.org/10.3390/drones9110732 (registering DOI) - 23 Oct 2025
Abstract
The rapid spread of unmanned aerial vehicles (UAVs) has created new challenges for airspace security, as drones are increasingly used for surveillance, smuggling, and potentially for attacks near critical infrastructure. A key difficulty lies in reliably distinguishing UAVs from visually similar birds in [...] Read more.
The rapid spread of unmanned aerial vehicles (UAVs) has created new challenges for airspace security, as drones are increasingly used for surveillance, smuggling, and potentially for attacks near critical infrastructure. A key difficulty lies in reliably distinguishing UAVs from visually similar birds in electro-optical surveillance channels, where complex backgrounds and visual noise often increase false alarms. To address this, we investigated recent YOLO architectures and developed an enhanced model named YOLOv12-ADBC, incorporating an adaptive hierarchical feature integration mechanism to strengthen multi-scale spatial fusion. This architectural refinement improves sensitivity to subtle inter-class differences between drones and birds. A dedicated dataset of 7291 images was used to train and evaluate five YOLO versions (v8–v12), together with the proposed YOLOv12-ADBC. Comparative experiments demonstrated that YOLOv12-ADBC achieved the best overall performance, with precision = 0.892, recall = 0.864, mAP50 = 0.881, mAP50–95 = 0.633, and per-class accuracy reaching 96.4% for drones and 80% for birds. In inference tests on three video sequences simulating realistic monitoring conditions, YOLOv12-ADBC consistently outperformed baselines, achieving a detection accuracy of 92.1–95.5% and confidence levels up to 88.6%, while maintaining real-time processing at 118–135 frames per second (FPS). These results demonstrate that YOLOv12-ADBC not only surpasses previous YOLO models but also offers strong potential as the optical module in multi-sensor fusion frameworks. Its integration with radar, RF, and acoustic channels is expected to further enhance system-level robustness, providing a practical pathway toward reliable UAV detection in modern airspace protection systems. Full article
Show Figures

Figure 1

23 pages, 6340 KB  
Article
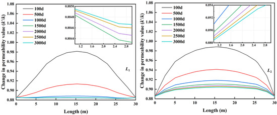
Flow–Solid Coupled Analysis of Shale Gas Production Influenced by Fracture Roughness Evolution in Supercritical CO2–Slickwater Systems
by Xiang Ao, Yuxi Rao, Honglian Li, Beijun Song and Peng Li
Energies 2025, 18(21), 5569; https://doi.org/10.3390/en18215569 (registering DOI) - 23 Oct 2025
Abstract
With the increasing global demand for energy, the development of unconventional resources has become a focal point of research. Among these, shale gas has drawn considerable attention due to its abundant reserves. However, its low permeability and complex fracture networks present substantial challenges. [...] Read more.
With the increasing global demand for energy, the development of unconventional resources has become a focal point of research. Among these, shale gas has drawn considerable attention due to its abundant reserves. However, its low permeability and complex fracture networks present substantial challenges. This study investigates the composite fracturing technology combining supercritical CO2 and slickwater for shale gas extraction, elucidating the mechanisms by which it influences shale fracture roughness and conductivity through an integrated approach of theory, experiments, and numerical modeling. Experimental results demonstrate that the surface roughness of shale fractures increases markedly after supercritical CO2–slickwater treatment. Moreover, the dynamic evolution of permeability and porosity is governed by roughness strain, adsorption expansion, and corrosion compression strain. Based on fluid–solid coupling theory, a mathematical model was developed and validated via numerical simulations. Sensitivity analysis reveals that fracture density and permeability have a pronounced impact on shale gas field productivity, whereas fracture dip angle exerts a comparatively minor effect. The findings provide a theoretical basis for optimizing composite fracturing technology, thereby enhancing shale gas extraction efficiency and promoting effective resource utilization. Full article
Show Figures

Figure 1

23 pages, 3312 KB  
Article
Automatic Picking Method for the First Arrival Time of Microseismic Signals Based on Fractal Theory and Feature Fusion
by Huicong Xu, Kai Li, Pengfei Shan, Xuefei Wu, Shuai Zhang, Zeyang Wang, Chenguang Liu, Zhongming Yan, Liang Wu and Huachuan Wang
Fractal Fract. 2025, 9(11), 679; https://doi.org/10.3390/fractalfract9110679 (registering DOI) - 23 Oct 2025
Abstract
Microseismic signals induced by mining activities often have low signal-to-noise ratios, and traditional picking methods are easily affected by noise, making accurate identification of P-wave arrivals difficult. To address this problem, this study proposes an adaptive denoising algorithm based on wavelet-threshold-enhanced Complete Ensemble [...] Read more.
Microseismic signals induced by mining activities often have low signal-to-noise ratios, and traditional picking methods are easily affected by noise, making accurate identification of P-wave arrivals difficult. To address this problem, this study proposes an adaptive denoising algorithm based on wavelet-threshold-enhanced Complete Ensemble Empirical Mode Decomposition with Adaptive Noise (CEEMDAN) and develops an automatic P-wave arrival picking method incorporating fractal box dimension features, along with a corresponding accuracy evaluation framework. The raw microseismic signals are decomposed using the improved CEEMDAN method, with high-frequency intrinsic mode functions (IMFs) processed by wavelet-threshold denoising and low- and mid-frequency IMFs retained for reconstruction, effectively suppressing background noise and enhancing signal clarity. Fractal box dimension is applied to characterize waveform complexity over short and long-time windows, and by introducing fractal derivatives and short-long window differences, abrupt changes in local-to-global complexity at P-wave arrivals are revealed. Energy mutation features are extracted using the short-term/long-term average (STA/LTA) energy ratio, and noise segments are standardized via Z-score processing. A multi-feature weighted fusion scoring function is constructed to achieve robust identification of P-wave arrivals. Evaluation metrics, including picking error, mean absolute error, and success rate, are used to comprehensively assess the method’s performance in terms of temporal deviation, statistical consistency, and robustness. Case studies using microseismic data from a mining site show that the proposed method can accurately identify P-wave arrivals under different signal-to-noise conditions, with automatic picking results highly consistent with manual labels, mean errors within the sampling interval (2–4 ms), and a picking success rate exceeding 95%. The method provides a reliable tool for seismic source localization and dynamic hazard prediction in mining microseismic monitoring. Full article
Show Figures

Figure 1

23 pages, 25174 KB  
Article
MSRA-Net: A Multi-Task Learning Model for Soil Texture Prediction with Dynamic Weighting and Prior Knowledge Soft Constraints
by Yun Deng, Yongjian Xu and Yuanyuan Shi
Sensors 2025, 25(21), 6519; https://doi.org/10.3390/s25216519 (registering DOI) - 23 Oct 2025
Abstract
Accurate and rapid acquisition of soil texture information is crucial to evaluating soil quality, formulating soil and water conservation strategies, and guiding agricultural resource management. Compared with traditional machine learning methods, convolutional neural networks (CNNs) demonstrate superior accuracy in soil texture prediction. To [...] Read more.
Accurate and rapid acquisition of soil texture information is crucial to evaluating soil quality, formulating soil and water conservation strategies, and guiding agricultural resource management. Compared with traditional machine learning methods, convolutional neural networks (CNNs) demonstrate superior accuracy in soil texture prediction. To overcome the limitations of existing lightweight models in spectral modeling, such as insufficient single-scale feature representation, limited channel utilization, and branch redundancy, and to meet the demand for lightweight architectures, we propose a novel dynamic feature modeling approach: Multi-scale Routing Attention Network (MSRA-Net). MSRA-Net integrates grouped multi-scale convolutions with an intra-group Efficient Channel Attention (gECA) mechanism, combined with a multi-scale weighting strategy based on a Branch Routing Attention (BRA) mechanism, thereby enhancing inter-channel feature interaction and improving the model’s ability to capture complex spectral patterns. Furthermore, we introduce a multi-task learning variant, MSRA-MT, which employs uncertainty dynamic weighting to balance gradients magnitude across tasks, thereby improving both stability and predictive accuracy. Experimental results on the LUCAS and ICRAF datasets demonstrate that the MSRA-MT model consistently outperforms baseline models in terms of performance and robustness (RMSEmean = 9.190 and RMSEmean = 8.189 for ICRAF and LUCAS, respectively). Prior knowledge-based soft constraints may hinder optimization by amplifying intrinsic noise, rather than improving learning effectiveness. Full article
(This article belongs to the Topic Digital Agriculture, Smart Farming and Crop Monitoring)
Show Figures

Figure 1

21 pages, 1394 KB  
Article
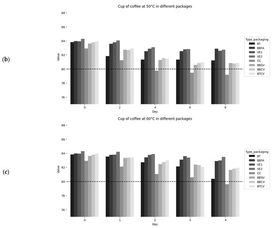
Polyphenol Degradation Kinetics of Specialty Coffee in Different Presentations
by Frank Fernandez-Rosillo, Eliana Milagros Cabrejos-Barrios, Segundo Grimaldo Chávez-Quintana and Lenin Quiñones-Huatangari
Foods 2025, 14(21), 3600; https://doi.org/10.3390/foods14213600 (registering DOI) - 23 Oct 2025
Abstract
Polyphenols are chemical compounds found in plants, and coffee is an important source of them. The objective of the study was to evaluate the kinetics of polyphenol degradation in a blend of specialty coffee (green, roasted and roasted–ground beans), packaged in eight different [...] Read more.
Polyphenols are chemical compounds found in plants, and coffee is an important source of them. The objective of the study was to evaluate the kinetics of polyphenol degradation in a blend of specialty coffee (green, roasted and roasted–ground beans), packaged in eight different packages, under accelerated storage conditions. The samples were stored at 40, 50 and 60 °C for 12, 8 and 4 days, respectively. The degradation kinetics were modelled based on chemical kinetics and determination of the reaction order. Using the Arrhenius model, the rate constants (k) and activation energies (Ea) were estimated, which were then used to calculate and predict the half-life. The degradation followed zero-order kinetics. The rate constant (k) varied between 0.437 and 9.534 days−1 (40–60 °C). The Ea ranged from 49.321 to 118.04 kJ*mol−1. The average shelf life shows a direct correlation with the characteristics and barrier properties of the packaging, with the longest storage times for daily storage at 25 °C being for vacuum-packed green beans (27.16 months), vacuum-packed roasted beans (3.14 months) and roasted ground coffee in trilaminate foil with a valve (40.21 months). Polyphenol retention decreased significantly with increasing temperature. For green bean, roasted bean and roasted ground coffee, the packaging that showed the best protection for the coffee was vacuum packaging and trilaminate with valve respectively, being crucial for preserving these bioactive compounds. Full article
(This article belongs to the Section Food Nutrition)
Show Figures

Graphical abstract

8 pages, 1978 KB  
Case Report
Neonatal Kaposiform Hemangioendothelioma with Kasabach–Merritt Phenomenon Presenting as Severe Airway Obstruction at Birth: A Case Report
by Soyoung Shin and Yejee Shim
Children 2025, 12(11), 1429; https://doi.org/10.3390/children12111429 (registering DOI) - 23 Oct 2025
Abstract
Background/Objectives: Kaposiform hemangioendothelioma (KHE) is a rare, locally aggressive vascular tumor of infancy, often complicated by Kasabach–Merritt phenomenon (KMP), a consumptive coagulopathy characterized by severe thrombocytopenia and hypofibrinogenemia. Airway involvement at birth is exceptionally rare and can be life-threatening. This study reports [...] Read more.
Background/Objectives: Kaposiform hemangioendothelioma (KHE) is a rare, locally aggressive vascular tumor of infancy, often complicated by Kasabach–Merritt phenomenon (KMP), a consumptive coagulopathy characterized by severe thrombocytopenia and hypofibrinogenemia. Airway involvement at birth is exceptionally rare and can be life-threatening. This study reports the clinical presentation and treatment course of a full-term male neonate with severe airway obstruction caused by KHE with KMP. Case Presentation: The patient had unremarkable prenatal imaging but presented at birth with severe respiratory distress requiring emergent intubation. Physical examination revealed firm violaceous swelling over the right cervicothoracic region. Laboratory tests showed profound thrombocytopenia (22,000/μL), hypofibrinogenemia (75 mg/dL), and coagulopathy. Imaging findings were consistent with KHE complicated by KMP. Due to bleeding risk, the biopsy was not performed. Initial treatment included platelet and plasma transfusions, intravenous immunoglobulin (IVIG), corticosteroids, and antithrombin III replacement. Vincristine was discontinued owing to gastrointestinal toxicity. Sirolimus therapy was initiated on day 14. Following sirolimus initiation, rapid platelet recovery was observed. At three months, marked tumor regression was documented. After mild recurrence, sirolimus was reintroduced, and the patient remained stable at 16-month follow-up. Conclusions: This case underscores the critical importance of prompt airway stabilization, early recognition of consumptive coagulopathy, and sirolimus-based therapy in managing neonatal KHE with airway involvement. Full article
(This article belongs to the Special Issue Providing Care for Preterm Infants)
Show Figures

Figure 1

26 pages, 2907 KB  
Systematic Review
A Systematic Review and Meta-Analysis Investigating the Efficacy of Various Psychedelic Drugs for the Treatment of Substance Use Disorder
by Eve E. Keighley, Eid Abo Hamza, Dalia A. Bedewy, Shahed Nalla and Ahmed A. Moustafa
Healthcare 2025, 13(21), 2668; https://doi.org/10.3390/healthcare13212668 (registering DOI) - 23 Oct 2025
Abstract
Objectives: This study investigates psychedelic drugs to treat substance use disorder (SUD). Researchers have recently begun conducting clinical trials of psychedelic treatment for SUD. The current meta-analysis investigates the extent of efficacy in alleviating SM behaviours (P) using psychedelic therapy (I), concurrent with [...] Read more.
Objectives: This study investigates psychedelic drugs to treat substance use disorder (SUD). Researchers have recently begun conducting clinical trials of psychedelic treatment for SUD. The current meta-analysis investigates the extent of efficacy in alleviating SM behaviours (P) using psychedelic therapy (I), concurrent with determining which psychedelic enables the greatest effect (C) as a treatment tool for reducing SUD (O). Methods: The inclusion criteria in this study include evaluating the efficacy of LSD, psilocybin, ketamine, or ibogaine in human beings with an SUD. The exclusion criteria include studies on rodents, patients with schizophrenia, case studies, incomplete or ongoing trials, and studies with insufficient quantitative data. The search criteria obtained 1278 articles, acquired through PubMed and PsycINFO. After excluding literature, 30 papers were kept in the final meta-analysis. A random-effects model analysis was applied to investigate individual psychedelic interventions, with a corresponding combined psychedelic intervention analysis. Results: The results favoured psychedelics as an SM treatment, with ibogaine evidencing the most prominent. We also found a non-significant difference between the effectiveness of psychedelic treatment paired with psychotherapy and psychedelic treatment alone. This study aims to contribute knowledge to future clinical research on the psychedelic treatment of SUD. Full article
Show Figures

Figure 1

16 pages, 6095 KB  
Article
Unveiling the GA4-Ferulic Acid Regulatory Axis: Redox-Mediated Suberization Governs Adventitious Rooting Recalcitrance in Pinus massoniana
by Yin Wang and Ruiling Yao
Plants 2025, 14(21), 3246; https://doi.org/10.3390/plants14213246 (registering DOI) - 23 Oct 2025
Abstract
Pinus massoniana, a critically important afforestation species in subtropical China, shows severe adventitious rooting recalcitrance linked to endogenous gibberellin (GA) dysregulation. Our study reveals a GA4-mediated regulatory network that coordinates hormonal crosstalk, redox homeostasis, and cell wall remodeling. Treatment with [...] Read more.
Pinus massoniana, a critically important afforestation species in subtropical China, shows severe adventitious rooting recalcitrance linked to endogenous gibberellin (GA) dysregulation. Our study reveals a GA4-mediated regulatory network that coordinates hormonal crosstalk, redox homeostasis, and cell wall remodeling. Treatment with the GA biosynthesis inhibitor paclobutrazol (PBZ, 100 mg·L−1) shortened rooting time by 32.5% and increased rooting success by 79.5%. We found that PBZ redirected GA flux by upregulating GA3-oxidase (GA3OX), leading to GA4 accumulation. However, elevated GA4 levels impaired root development by triggering suberization through ferulic acid (FA)-mediated redox imbalance. Application of GA4 (100 mg·L−1) reduced caffeoyl alcohol content by 54.4% but increased FA and caffeic acid levels 2.4–3.9-fold, shifting lignin precursors toward suberin biosynthesis. FA modulated H2O2 flux in a dose-dependent manner: 200 mg·L−1 optimized redox homeostasis (93.7% lower H2O2 influx), whereas 1000 mg·L−1 suppressed mitosis. The combination of PBZ (100 mg·L−1) and FA (200 mg·L−1) synergistically enhanced rooting success by 34.4% and achieved 95.8% field survival after two years (vs. 68.5% in controls), challenging the traditional view that lignification alone limits rooting in woody plants. This work provides the first evidence that the GA4-FA axis controls adventitious root formation in conifers via a Reactive oxygen species (ROS)-dependent switch between suberin and lignin metabolism, offering new strategies to overcome rooting barriers. The PBZ + FA protocol enables scalable clonal propagation of recalcitrant conifers, with potential applications in molecular breeding and forest restoration. Full article
Show Figures

Figure 1

23 pages, 6498 KB  
Article
A Cross-Modal Deep Feature Fusion Framework Based on Ensemble Learning for Land Use Classification
by Xiaohuan Wu, Houji Qi, Keli Wang, Yikun Liu and Yang Wang
ISPRS Int. J. Geo-Inf. 2025, 14(11), 411; https://doi.org/10.3390/ijgi14110411 (registering DOI) - 23 Oct 2025
Abstract
Land use classification based on multi-modal data fusion has gained significant attention due to its potential to capture the complex characteristics of urban environments. However, effectively extracting and integrating discriminative features derived from heterogeneous geospatial data remain challenging. This study proposes an ensemble [...] Read more.
Land use classification based on multi-modal data fusion has gained significant attention due to its potential to capture the complex characteristics of urban environments. However, effectively extracting and integrating discriminative features derived from heterogeneous geospatial data remain challenging. This study proposes an ensemble learning framework for land use classification by fusing cross-modal deep features from both physical and socioeconomic perspectives. Specifically, the framework utilizes the Masked Autoencoder (MAE) to extract global spatial dependencies from remote sensing imagery and applies long short-term memory (LSTM) networks to model spatial distribution patterns of points of interest (POIs) based on type co-occurrence. Furthermore, we employ inter-modal contrastive learning to enhance the representation of physical and socioeconomic features. To verify the superiority of the ensemble learning framework, we apply it to map the land use distribution of Bejing. By coupling various physical and socioeconomic features, the framework achieves an average accuracy of 84.33 %, surpassing several comparative baseline methods. Furthermore, the framework demonstrates comparable performance when applied to a Shenzhen dataset, confirming its robustness and generalizability. The findings highlight the importance of fully extracting and effectively integrating multi-source deep features in land use classification, providing a robust solution for urban planning and sustainable development. Full article
Show Figures

Figure 1

44 pages, 15150 KB  
Article
Impact of Climate Change on Reference Evapotranspiration: Bias Assessment and Climate Models in a Semi-Arid Agricultural Zone
by Osvaldo Galván-Cano, Martín Alejandro Bolaños-González, Jorge Víctor Prado-Hernández, Adolfo Antenor Exebio-García, Adolfo López-Pérez and Gerardo Colín-García
Water 2025, 17(21), 3040; https://doi.org/10.3390/w17213040 (registering DOI) - 23 Oct 2025
Abstract
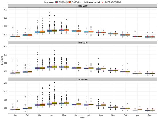
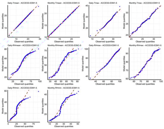
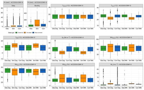
Climate change (CC) is a growing threat to water security in agricultural regions, particularly in semi-arid areas. This study evaluates the impact of CC on reference evapotranspiration (ET0) in Irrigation District 001 Pabellón de Arteaga, Aguascalientes (DR 001), with the [...] Read more.
Climate change (CC) is a growing threat to water security in agricultural regions, particularly in semi-arid areas. This study evaluates the impact of CC on reference evapotranspiration (ET0) in Irrigation District 001 Pabellón de Arteaga, Aguascalientes (DR 001), with the aim of strengthening its sustainable management. We used historical data (2002–2023) and future projections (2026–2100) from 22 CMIP6 global climate models, previously corrected for bias under the scenarios SSP2-4.5 and SSP5-8.5. The evaluation of the correction methods showed that PTF-scale performed best in correcting precipitation, solar radiation, relative humidity, and wind speed, although the latter showed a low correlation. The maximum, mean, and minimum temperatures showed a better fit with the RQUANT and QUANT methods. The ACCESS-ESM1-5 model displayed the best performance in six of the nine corrected variables; therefore, it was the most suitable model to estimate ET0. The uncertainty analysis showed that the FAO-56 method, although characterized by a higher current error, is more robust for future projections. A progressive increase in ET0 is projected under both CC scenarios, ranging from 13.0 to 15.8% (SSP2-4.5), and between 12.5 and 20.4% (SSP5-8.5). The results highlight the urgent need to implement water adaptation strategies in DR 001 and make informed decisions to achieve resilient water management in the face of CC. Full article
(This article belongs to the Section Water, Agriculture and Aquaculture)
Show Figures

Figure 1

14 pages, 548 KB  
Review
New Frontier in Cancer Immunotherapy: Sexual Dimorphism of Immune Response
by Nadeem Bilani, Nicole Charbel, Joe Rizkallah, Sam Sater and Firas Kreidieh
Metabolites 2025, 15(11), 686; https://doi.org/10.3390/metabo15110686 (registering DOI) - 23 Oct 2025
Abstract
Sexual dimorphism influences immune responses, cancer progression, and therapeutic outcomes, yet its metabolic underpinnings remain underexplored. Metabolomics enables the comprehensive profiling of biochemical pathways that shape sex-based differences in immune function and immunotherapy efficacy. Meta-analytic data indicate that men achieve a larger overall [...] Read more.
Sexual dimorphism influences immune responses, cancer progression, and therapeutic outcomes, yet its metabolic underpinnings remain underexplored. Metabolomics enables the comprehensive profiling of biochemical pathways that shape sex-based differences in immune function and immunotherapy efficacy. Meta-analytic data indicate that men achieve a larger overall survival benefit from immune checkpoint inhibitors than women (pooled hazard ratio 0.72, 95% CI 0.65–0.79 vs. 0.86, 95% CI 0.79–0.93), while women may experience higher major pathologic response rates in neoadjuvant settings. At the biomarker level, elevated kynurenine-to-tryptophan ratios—reflecting indoleamine 2,3-dioxygenase activity—and distinct lipidomic signatures associate with reduced immunotherapy efficacy and may vary by sex. Sex-specific differences in microbiome-derived metabolites, including short-chain fatty acids, further modulate systemic immunity and treatment response. Ongoing clinical investigations combine hormone modulation with immune checkpoint blockade and increasingly integrate metabolomic profiling to identify predictors of benefit and toxicity. This review will synthesize meta-analytic and mechanistic evidence on sex differences in immunotherapy outcomes, highlight metabolomic biomarkers linked to response, and summarize ongoing clinical trials that incorporate metabolomics to guide sex-aware precision oncology. Understanding sex-specific metabolic pathways can refine patient stratification and optimize immunotherapeutic strategies. Full article
Show Figures

Figure 1

26 pages, 5143 KB  
Article
Research on the Application of Federated Learning Based on CG-WGAN in Gout Staging Prediction
by Junbo Wang, Kaiqi Zhang, Zhibo Guan, Zi Ye, Chao Ma and Hai Huang
Computers 2025, 14(11), 455; https://doi.org/10.3390/computers14110455 (registering DOI) - 23 Oct 2025
Abstract
Traditional federated learning frameworks face significant challenges posed by non-independent and identically distributed (non-IID) data in the healthcare domain, particularly in multi-institutional collaborative gout staging prediction. Differences in patient population characteristics, distributions of clinical indicators, and proportions of disease stages across hospitals lead [...] Read more.
Traditional federated learning frameworks face significant challenges posed by non-independent and identically distributed (non-IID) data in the healthcare domain, particularly in multi-institutional collaborative gout staging prediction. Differences in patient population characteristics, distributions of clinical indicators, and proportions of disease stages across hospitals lead to inefficient model training, increased category prediction bias, and heightened risks of privacy leakage. In the context of gout staging prediction, these issues result in decreased classification accuracy and recall, especially when dealing with minority classes. To address these challenges, this paper proposes FedCG-WGAN, a federated learning method based on conditional gradient penalization in Wasserstein GAN (CG-WGAN). By incorporating conditional information from gout staging labels and optimizing the gradient penalty mechanism, this method generates high-quality synthetic medical data, effectively mitigating the non-IID problem among clients. Building upon the synthetic data, a federated architecture is further introduced, which replaces traditional parameter aggregation with synthetic data sharing. This enables each client to design personalized prediction models tailored to their local data characteristics, thereby preserving the privacy of original data and avoiding the risk of information leakage caused by reverse engineering of model parameters. Experimental results on a real-world dataset comprising 51,127 medical records demonstrate that the proposed FedCG-WGAN significantly outperforms baseline models, achieving up to a 7.1% improvement in accuracy. Furthermore, by maintaining the composite quality score of the generated data between 0.85 and 0.88, the method achieves a favorable balance between privacy preservation and model utility. Full article
(This article belongs to the Special Issue Mobile Fog and Edge Computing)
Show Figures

Figure 1

29 pages, 6329 KB  
Article
Non-Contact Measurement of Sunflower Flowerhead Morphology Using Mobile-Boosted Lightweight Asymmetric (MBLA)-YOLO and Point Cloud Technology
by Qiang Wang, Xinyuan Wei, Kaixuan Li, Boxin Cao and Wuping Zhang
Agriculture 2025, 15(21), 2180; https://doi.org/10.3390/agriculture15212180 - 22 Oct 2025
Abstract
The diameter of the sunflower flower head and the thickness of its margins are important crop phenotypic parameters. Traditional, single-dimensional two-dimensional imaging methods often struggle to balance precision with computational efficiency. This paper addresses the limitations of the YOLOv11n-seg model in the instance [...] Read more.
The diameter of the sunflower flower head and the thickness of its margins are important crop phenotypic parameters. Traditional, single-dimensional two-dimensional imaging methods often struggle to balance precision with computational efficiency. This paper addresses the limitations of the YOLOv11n-seg model in the instance segmentation of floral disk fine structures by proposing the MBLA-YOLO instance segmentation model, achieving both lightweight efficiency and high accuracy. Building upon this foundation, a non-contact measurement method is proposed that combines an improved model with three-dimensional point cloud analysis to precisely extract key structural parameters of the flower head. First, image annotation is employed to eliminate interference from petals and sepals, whilst instance segmentation models are used to delineate the target region; The segmentation results for the disc surface (front) and edges (sides) are then mapped onto the three-dimensional point cloud space. Target regions are extracted, and following processing, separate models are constructed for the disc surface and edges. Finally, with regard to the differences between the surface and edge structures, targeted methods are employed for their respective calculations. Whilst maintaining lightweight characteristics, the proposed MBLA-YOLO model achieves simultaneous improvements in accuracy and efficiency compared to the baseline YOLOv11n-seg. The introduced CKMB backbone module enhances feature modelling capabilities for complex structural details, whilst the LADH detection head improves small object recognition and boundary segmentation accuracy. Specifically, the CKMB module integrates MBConv and channel attention to strengthen multi-scale feature extraction and representation, while the LADH module adopts a tri-branch design for classification, regression, and IoU prediction, structurally improving detection precision and boundary recognition. This research not only demonstrates superior accuracy and robustness but also significantly reduces computational overhead, thereby achieving an excellent balance between model efficiency and measurement precision. This method avoids the need for three-dimensional reconstruction of the entire plant and multi-view point cloud registration, thereby reducing data redundancy and computational resource expenditure. Full article
(This article belongs to the Section Artificial Intelligence and Digital Agriculture)
Show Figures

Figure 1

20 pages, 1248 KB  
Article
Effects of Extrusion on Protein Textures of Hydrolysed Rice and Pea Isolates
by Mª Melchora Muñoz, Mª Dolores Garrido and Irene Peñaranda
Foods 2025, 14(21), 3590; https://doi.org/10.3390/foods14213590 (registering DOI) - 22 Oct 2025
Abstract
The structure and texture of plant proteins play a key role in determining their functionality and use in plant-based meat analogues. Extrusion is an effective technology for developing textures through protein denaturation and alignment, so controlling parameters such as die size is essential, [...] Read more.
The structure and texture of plant proteins play a key role in determining their functionality and use in plant-based meat analogues. Extrusion is an effective technology for developing textures through protein denaturation and alignment, so controlling parameters such as die size is essential, as it determines the pressure, flow and final structure of the product. Conventional meat production faces environmental challenges such as deforestation, greenhouse gas emissions, and high resource use, reinforcing the need for sustainable protein alternatives like plant proteins. The objective of this study was to determine the effect of different nozzle diameters (1 mm and 3 mm) and types of hydrolysed protein isolates (pea and rice) during the extrusion process affect the physicochemical and nutritional parameters of textured proteins. The results indicate that both die diameter and the type of hydrolysed protein isolate significantly influence texturisation. The 1 mm die, by generating higher temperatures and pressures, produces less moist and tougher textures, without achieving the desired fibrous texture. In contrast, the 3 mm die results in moister products with better textural properties, and both showed lower protein losses with the 3 mm nozzle. Moreover, hydrolysed pea protein isolate showed superior textural characteristics and greater water and fat retention. Finally, the combination of the 3 hydrolysed pea protein isolates proves to be the most efficient. Full article
Show Figures

Graphical abstract

14 pages, 2475 KB  
Article
Effects of Ultrasonic Treatment of Chicken Yolk on the Cryopreservation of Boar Semen
by Yanyan Liu, Fuqiang Chang, Biyu Zhang, Haidong Liu, Meng Zhou, Xin Zhang, Shouqian Sang, Xiu Li, Jing Li, Qianqian Hu, Youfang Gu and Chongmei Ruan
Vet. Sci. 2025, 12(11), 1024; https://doi.org/10.3390/vetsci12111024 (registering DOI) - 22 Oct 2025
Abstract
Ultrasonic treatment significantly improves the emulsifying properties of chicken egg yolk. This advancement not only provides a novel approach for enhancing the physical stability of yolk-based cryodiluents, but also holds promising implications for optimizing the cryopreservation efficacy of boar semen. This study evaluated [...] Read more.
Ultrasonic treatment significantly improves the emulsifying properties of chicken egg yolk. This advancement not only provides a novel approach for enhancing the physical stability of yolk-based cryodiluents, but also holds promising implications for optimizing the cryopreservation efficacy of boar semen. This study evaluated the effects of conventional egg yolk (CON) and ultrasonicated egg yolk (UT-CEY) on boar semen cryopreservation. Semen samples were cryopreserved using standard straw freezing methods, with post-thaw sperm quality parameters assessed. Results demonstrated that UT-CEY significantly reduced yolk particle size (p < 0.01), improved emulsion stability (p < 0.01), and decreased creaming index (p < 0.05). Additionally, UT-CEY enhanced total motility, progressive motility, straight-line velocity (VSL), and plasma membrane integrity (p < 0.01), along with acrosome integrity (p < 0.05) compared to CON. Furthermore, catalase (CAT) and superoxide dismutase (SOD) activities were elevated in UT-CEY (p < 0.01), while reactive oxygen species (ROS) fluorescence intensity showed no significant difference (p >0.05). Gene expression analysis revealed upregulated Bcl-2, CAT (p < 0.01), and SOD2 (p < 0.05) in UT-CEY. In conclusion, ultrasonicated egg yolk diluent improves boar semen cryopreservation efficiency and post-thaw sperm quality. Full article
Show Figures

Figure 1

14 pages, 5622 KB  
Article
Numerical Simulation of Shallow Coalbed Methane Based on Geology–Engineering Integration
by Bin Pang, Tengze Ge, Jianjun Wu, Qian Gong, Shangui Luo, Yinhua Liu and Decai Yin
Processes 2025, 13(11), 3381; https://doi.org/10.3390/pr13113381 (registering DOI) - 22 Oct 2025
Abstract
Coalbed-methane (CBM) extraction involves complex processes such as desorption, diffusion, and seepage, significantly increasing the difficulty of numerical simulation. To enable efficient CBM development, this study establishes an integrated simulation workflow for CBM, encompassing geological modeling, geomechanical modeling, hydraulic fracture simulation, and production [...] Read more.
Coalbed-methane (CBM) extraction involves complex processes such as desorption, diffusion, and seepage, significantly increasing the difficulty of numerical simulation. To enable efficient CBM development, this study establishes an integrated simulation workflow for CBM, encompassing geological modeling, geomechanical modeling, hydraulic fracture simulation, and production dynamic simulation. Specifically, the unconventional fracture model (UFM), integrated within the Petrel commercial software, is applied for fracture simulation, with an unstructured grid constructing the CBM production model. Subsequently, based on the case study of well pad A in the Daning–Jixian block, the effects of well spacing and hydraulic fractures on gas production were analyzed. The results indicate that the significant stress difference between the coal seam and the top/bottom strata constrains fracture height, with simulated hydraulic fractures ranging from 169.79 to 215.84 m in length, 8.91 to 10.45 m in height, and 121.92 to 248.71 mD·m in conductivity. Due to the low matrix permeability, pressure drop and desorption primarily occur in the stimulated reservoir volume (SRV) region. The calibrated model predicts a 10-year cumulative gas production of 616 × 104 m3 for the well group, with a recovery rate of 10.17%, indicating significant potential for enhancing recovery rates. Maximum cumulative gas production occurs when well spacing slightly exceeds fracture length. Beyond 200 mD·m, fracture conductivity has diminishing returns on production. Fracture length increases from 100 to 250 m show near-linear growth in production, but further increases yield smaller gains. These findings provide valuable insights for evaluating development performance and exploiting remaining gas resources for CBM. Full article
(This article belongs to the Special Issue Advances in Enhancing Unconventional Oil/Gas Recovery, 2nd Edition)
Show Figures

Figure 1

24 pages, 718 KB  
Article
Leveraging Entrepreneurship Education in Italy’s Inner Areas: Implications for Regional Planning
by Mita Marra
Sustainability 2025, 17(21), 9363; https://doi.org/10.3390/su17219363 - 22 Oct 2025
Abstract
This paper examines how place-sensitive, transdisciplinary entrepreneurship education can catalyze inclusive innovation in peripheral regions. Drawing on the Pathways to Innovation and Entrepreneurship initiative—implemented in Southern Italy through a collaboration between the University of Naples Federico II and Cornell Tech with the support [...] Read more.
This paper examines how place-sensitive, transdisciplinary entrepreneurship education can catalyze inclusive innovation in peripheral regions. Drawing on the Pathways to Innovation and Entrepreneurship initiative—implemented in Southern Italy through a collaboration between the University of Naples Federico II and Cornell Tech with the support of the US Diplomatic Mission to Italy—this study explores the role of universities as active agents in regional innovation ecosystems. Adopting an action research methodology across inner and peri-urban territories, the initiative combined transdisciplinary learning, international knowledge exchange, and applied innovation to support regional planning. Findings highlight three interdependent causal pathways: (1) experiental learning and the development of transversal competencies, (2) network formation across scales, and (3) context-sensitive innovation practices. The results show how a locally embedded yet globally networked approach contributes to innovation capacity building of peripheral regions, aligning global knowledge flows with territorial strengths. The paper concludes with implications for embedding EE into regional innovation strategies, fostering diverse network management, and promoting sustainable, place-based development in left-behind places. Full article
(This article belongs to the Special Issue Sustainable Urban Planning and Regional Development)
Show Figures

Figure 1

22 pages, 2986 KB  
Article
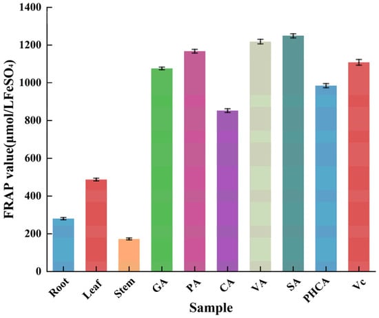
Exploration on the Extraction of Phenolic Acid from Abutilon theophrasti and Antioxidant and Antibacterial Activities
by Xiaofei Xie, Wenyan Zhao, Jiaying Liu, Qi Liang, Kuiwang Chen, Quanyu Lin, Ying Yang, Chunjian Zhao and Chunying Li
Separations 2025, 12(11), 288; https://doi.org/10.3390/separations12110288 (registering DOI) - 22 Oct 2025
Abstract
This study selected Abutilon theophrasti Medicus as the research object and optimized the ultrasonic-assisted heat reflux extraction process using response surface methodology to achieve efficient extraction of phenolic acids from its leaves. The optimized conditions were as follows: methanol was used as the [...] Read more.
This study selected Abutilon theophrasti Medicus as the research object and optimized the ultrasonic-assisted heat reflux extraction process using response surface methodology to achieve efficient extraction of phenolic acids from its leaves. The optimized conditions were as follows: methanol was used as the extraction solvent, with a liquid–solid ratio of 30:1 (mL/g), ultrasonic power of 200 W, ultrasonic time of 30 min, and reflux temperature of 70 °C. Under these conditions, the extraction yield of total phenolic acid reached 213.29 μg/g, which significantly higher than those obtained using traditional extraction methods. Subsequently, six phenolic acid compounds, gallic acid, protocatechuic acid, chlorogenic acid, vanillic acid, syringic acid, and p-hydroxybenzoic acid, were successfully separated and identified from the leaf extract. Meanwhile, the phenolic acid contents in the roots, stems, and leaves of A. theophrasti were analyzed by HPLC method. The results showed that the phenolic acid content in the leaves was significantly higher than in the roots and stems. Furthermore, the antioxidant and antibacterial activities of extracts obtained from different plant parts, and those of the six separated phenolic acids, were systematically evaluated. The results demonstrated that all the samples exhibited notable antioxidant and antibacterial activities. Among them, gallic acid, protocatechuic acid, syringic acid, and vanillic acid displayed strong antioxidant activity, while gallic acid and vanillic acid showed the highest antibacterial efficacy. Full article
(This article belongs to the Section Analysis of Natural Products and Pharmaceuticals)
Show Figures

Figure 1

26 pages, 8521 KB  
Article
Numerical Simulation of Heat Transfer in Layered-Plate Heat Exchangers for High-Temperature Cement Cooling
by Zhifeng Yin, Jiming Song, Huajun Zhu, Lu Chen, Zheyu Zhu and Miaomiao Wang
Buildings 2025, 15(21), 3813; https://doi.org/10.3390/buildings15213813 (registering DOI) - 22 Oct 2025
Abstract
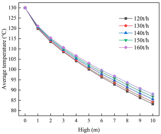
Cement is a widely used construction material, but its high temperature after milling can lead to issues such as gypsum dehydration, cement agglomeration, and increased slump, all of which negatively affect concrete performance. Existing cement heat exchangers have several limitations, such as low [...] Read more.
Cement is a widely used construction material, but its high temperature after milling can lead to issues such as gypsum dehydration, cement agglomeration, and increased slump, all of which negatively affect concrete performance. Existing cement heat exchangers have several limitations, such as low efficiency, high energy consumption, and strict processing precision requirements. This study introduces a novel layered-plate heat exchanger and analyzes its cooling performance using ANSYS Fluent 2024 R1 software. The results indicated that increasing the height of the cooling unit group significantly improved cooling efficiency from 7.83% at 1 m to 35.99% at 10 m. When the cooling unit group height was maintained constant, adding fins and increasing the cooling water flow rate were key methods to improve cooling efficiency. At a 10 m height, adopting 100 mm (F-1) and 200 mm (F-2) fin spacings and increasing the cooling water usage of over 90t/h can reduce the temperature of 130 °C cement powder to below 80 °C, with a cooling efficiency exceeding 38.47%. This study offers an effective method for lowering the temperature of freshly milled cement, providing theoretical support for cement manufacturers to effectively address the issue of high-temperature cement. Full article
(This article belongs to the Section Building Materials, and Repair & Renovation)
Show Figures

Figure 1

11 pages, 1529 KB  
Article
Comparison of Gut Microbial Ecology of Captive and Wild Water Deer for Understanding Mammalian Ecology and Conservation
by Chang-Eon Park and Hee-Cheon Park
Diversity 2025, 17(11), 742; https://doi.org/10.3390/d17110742 (registering DOI) - 22 Oct 2025
Abstract
The water deer, although an internationally endangered species, is designated as a nuisance wild animal in South Korea and occupies a unique ecological niche. Studying the gut microbiome of this species is crucial for understanding its ecology. We amplified 16S rRNA DNA and [...] Read more.
The water deer, although an internationally endangered species, is designated as a nuisance wild animal in South Korea and occupies a unique ecological niche. Studying the gut microbiome of this species is crucial for understanding its ecology. We amplified 16S rRNA DNA and compared the gut microbiomes of wild water deer from three regions with those of captive water deer from one region. Our results showed that the gut microbiome diversity of water deer did not differ significantly across regions in the wild but decreased significantly when raised in captivity. The similar microbiomes of water deer living in different regions are believed to be due to dietary diversity rather than dietary homogeneity. Furthermore, the monotony of the food supply appears to lead to significant variation in captive environments. From a conservation biology and biorestoration perspective, we suggest the importance of conserving the gut environments of animals conserved and restored outside their native habitats. Full article
(This article belongs to the Special Issue Diversity in 2025)
Show Figures

Figure 1

14 pages, 2279 KB  
Article
Urolithin A Alleviates Doxorubicin-Induced Senescence in Mesenchymal Stem Cells
by Alexander Kalinin, Ekaterina Zubkova, Mikhail Menshikov and Yelena Parfyonova
Int. J. Mol. Sci. 2025, 26(21), 10257; https://doi.org/10.3390/ijms262110257 (registering DOI) - 22 Oct 2025
Abstract
The accumulation of senescent cells, characterized by a pro-inflammatory secretory phenotype (SASP), metabolic dysfunction, and irreversible cell cycle arrest, is a driving force behind numerous age-related pathologies and directly undermines the therapeutic potential of mesenchymal stem cells (MSCs). In this study, we explore [...] Read more.
The accumulation of senescent cells, characterized by a pro-inflammatory secretory phenotype (SASP), metabolic dysfunction, and irreversible cell cycle arrest, is a driving force behind numerous age-related pathologies and directly undermines the therapeutic potential of mesenchymal stem cells (MSCs). In this study, we explore the senotherapeutic potential of urolithin A, a renowned antioxidant compound, in human adipose-derived MSCs (AD-hMSCs). Our findings reveal that urolithin A is non-cytotoxic to senescent AD-hMSCs and significantly suppresses the SASP by reducing the secretion of key pro-inflammatory mediators, including MCP1, PAI2, and IL1B. In addition, it was demonstrated that urolithin A was capable of reversing the decline in H3K9me3 levels induced by Doxorubicin treatment, restoring them to levels observed in untreated cells. The results of this study suggest that urolithin A functions as a senomorphic agent, capable of modulating cellular senescence. Moreover, its combination with senolytic therapies has the potential to yield novel and effective treatment strategies for regenerative medicine. Full article
(This article belongs to the Special Issue Research Progress in Cellular Senescence in Health and Disease)
Show Figures

Figure 1

32 pages, 355 KB  
Article
Killing Vector Fields of Invariant Metrics
by Gerard Thompson
Geometry 2025, 2(4), 17; https://doi.org/10.3390/geometry2040017 - 22 Oct 2025
Abstract
We study the existence of Killing vector fields for right-invariant metrics on low-dimensional Lie groups. Specifically, Lie groups of dimension two, three and four are considered. Before attempting to implement the differential conditions that comprise Killing’s equations, the metric is reduced as much [...] Read more.
We study the existence of Killing vector fields for right-invariant metrics on low-dimensional Lie groups. Specifically, Lie groups of dimension two, three and four are considered. Before attempting to implement the differential conditions that comprise Killing’s equations, the metric is reduced as much as possible by using the automorphism group of the Lie algebra. After revisiting the classification of the low-dimensional Lie algebras, we review some of the known results about Killing vector fields on Lie groups and add some new observations. Then we investigate indecomposable Lie algebras and attempt to solve Killing’s equations for each reduced metric. We introduce a matrix MM, that results from the integrability conditions of Killing’s equations. For n=4, the matrix MM is of size 20×6. In the case where MM has maximal rank, for the Lie group problem considered in this article, only the left-invariant vector fields are Killing. The solution of Killing’s equations is performed by using MAPLE, and knowledge of the rank of MM can help to confirm that the solutions found by MAPLE are the only linearly independent solutions. After finding a maximal set of linearly independent solutions, the Lie algebra that they generate is identified to one in a standard list. Full article

Open Access Journals

Browse by Indexing Browse by Subject Selected Journals
Back to TopTop