Journal Description
Insects
Insects
is an international, peer-reviewed, open access journal on entomology, published monthly online by MDPI.
- Open Access— free for readers, with article processing charges (APC) paid by authors or their institutions.
- High Visibility: indexed within Scopus, SCIE (Web of Science), PubMed, PMC, PubAg, and other databases.
- Journal Rank: JCR - Q1 (Entomology) / CiteScore - Q1 (Insect Science)
- Rapid Publication: manuscripts are peer-reviewed and a first decision is provided to authors approximately 18.9 days after submission; acceptance to publication is undertaken in 2.6 days (median values for papers published in this journal in the second half of 2025).
- Recognition of Reviewers: reviewers who provide timely, thorough peer-review reports receive vouchers entitling them to a discount on the APC of their next publication in any MDPI journal, in appreciation of the work done.
- Journal Cluster of Animal Science: Animals, Arthropoda, Birds, Insects, Journal of Zoological and Botanical Gardens, Pets, Poultry, Ruminants and Veterinary Sciences.
Impact Factor:
2.9 (2024);
5-Year Impact Factor:
3.3 (2024)
Latest Articles
Intraguild Predation and Chemical Cue Responses Between Phytoseiulus persimilis and Neoseiulus californicus in Laboratory Assays
Insects 2026, 17(2), 157; https://doi.org/10.3390/insects17020157 (registering DOI) - 31 Jan 2026
Abstract
Species sharing the same trophic level can interact not only through competition for resources but also through intraguild predation (IGP). Therefore, an important step toward implementing successful multiple predator releases in biological control strategies requires resolving how predators respond to the presence of
[...] Read more.
Species sharing the same trophic level can interact not only through competition for resources but also through intraguild predation (IGP). Therefore, an important step toward implementing successful multiple predator releases in biological control strategies requires resolving how predators respond to the presence of heterogeneous competitors. This study examined the compatibility of two predatory mites, N. californicus and P. persimilis, which are both widely employed to suppress two-spotted spider mite populations in greenhouses and open fields. The experiments quantified the frequency and intensity of IGP across different developmental stages of these species on bean leaves, considering scenarios both with and without their shared prey being present. Additionally, a Y-tube olfactometer was employed to assess whether either predator avoided prey patches previously occupied by other heterospecifics, thereby providing insights into potential chemical cues that influence predator behavior. The results revealed that adult females of both predatory mite species predominantly targeted heterospecific eggs and larvae, whereas adults were largely avoided. In the absence of shared prey, N. californicus attacked 83% of the P. persimilis larvae and 37% of the eggs, whereas P. persimilis consumed 67% of the N. californicus eggs. The presence of shared prey reduced IGP risk by approximately 60%. Olfactometer assays revealed no significant avoidance of plants inhabited by heterospecifics at densities of 20 or 40 adults; both predators were similarly attracted to herbivore-induced volatiles. Generalized linear models indicated that host plant experience had a significant influence on the foraging response of N. californicus, whereas the effects of the feeding state weakened over time. Understanding predator foraging plasticity and responsiveness to chemical cues can help optimize biological control strategies in complex agroecosystems.
Full article
(This article belongs to the Special Issue Insect Pathogens as Biocontrol Agents Against Pests)
►
Show Figures
Open AccessArticle
Changes in Richness, Abundance, and Occurrence of Beetles in South Korea over Ten Years: Identifier Bias and Selection of Climate Change Indicators
by
Tae-Sung Kwon, Sung-Soo Kim, Go-Eun Park and Youngwoo Nam
Insects 2026, 17(2), 156; https://doi.org/10.3390/insects17020156 - 30 Jan 2026
Abstract
Climate change is rapidly altering the distribution and abundance of species, with significant impacts on regional ecosystems, including reduced ecosystem services and the loss of biodiversity. Accurately predicting changes in the distribution and abundance of taxa under future climate scenarios is, therefore, crucial.
[...] Read more.
Climate change is rapidly altering the distribution and abundance of species, with significant impacts on regional ecosystems, including reduced ecosystem services and the loss of biodiversity. Accurately predicting changes in the distribution and abundance of taxa under future climate scenarios is, therefore, crucial. In South Korea, beetle data collected via pitfall traps from approximately 300 forest sites between 2007 and 2009 (30 families, 4 genera, and 150 species) were used to forecast changes in their abundance and distribution under climate change scenarios RCP 4.5 and 8.5. This study evaluated the accuracy of those predictions using data from a subsequent survey conducted between 2017 and 2019. We compared species richness, abundance, changes in abundance (i.e., number of individuals), and occurrence (i.e., number of occupied sites) using data from 273 sites that were surveyed in both the initial (2007–2009) and follow-up (2017–2019) periods. All four parameters were found to be significantly influenced by the identifiers. This identifier bias was attributed to the omission of morphologically similar species in the initial survey or the loss of individuals during the preparation process of dry specimens. As a result, increases in abundance and distribution appear to have been affected by identification errors, whereas decreases more closely reflect actual ecological changes. When the comparison between predicted and observed results was restricted to taxa with reduced abundance and distribution, the number of taxa that matched the predictions was significantly higher than that of those that did not. Based on ease of identification, abundance, and sensitivity to climate change, we selected a set of indicator taxa (four families, two genera, and seven species) for climate change monitoring.
Full article
(This article belongs to the Section Insect Ecology, Diversity and Conservation)
►▼
Show Figures

Figure 1
Open AccessArticle
Current and Future Potential Distribution of the Flower Bud Fly (Dasiops saltans) in Pitahaya Cultivation in Northern Peru Under Climate Change Scenarios
by
Katerin M. Tuesta-Trauco, Jorge M. Canta-Ventura, Marly Guelac-Santillan, Angel J. Medina-Medina, Jhon A. Zabaleta-Santisteban, Abner S. Rivera-Fernandez, Teodoro B. Silva-Melendez, Marlen A. Grandez-Alberca, Rolando Salas López, Cecibel Portocarrero, Manuel Oliva and Elgar Barboza
Insects 2026, 17(2), 155; https://doi.org/10.3390/insects17020155 - 30 Jan 2026
Abstract
Dasiops saltans is a small insect pest associated with pitahaya cultivation, whose occurrence is strongly influenced by specific environmental conditions. This study examined where this species could live in the Amazonas region by using models that identify areas with favourable conditions. With this
[...] Read more.
Dasiops saltans is a small insect pest associated with pitahaya cultivation, whose occurrence is strongly influenced by specific environmental conditions. This study examined where this species could live in the Amazonas region by using models that identify areas with favourable conditions. With this approach, the current and future distribution of the insect was estimated, considering possible changes in climate. The results show that the places with the best conditions for the species may decrease slightly in the coming decades, while most of the region will continue to be unfavorable for its presence. The study also identified which environmental factors most influence where the insect can survive, highlighting the role of the terrain, soil characteristics and climate conditions related to temperature and moisture. These findings help us better understand the environmental limits of Dasiops saltans and provide useful information for decision-makers, farmers and local authorities, who can use this knowledge to improve management, monitoring and prevention strategies in agricultural areas.
Full article
(This article belongs to the Special Issue Ecological Adaptation of Insect Pests)
►▼
Show Figures

Figure 1
Open AccessArticle
Human Activities and Climate Change Accelerate the Spread Risk of Hyphantria cunea in China
by
Mu Duan, Jing Ning, Gejiao Wang, Zhaocheng Xu, Shengming Li, Zhen Zhang, Longwa Zhang and Lilin Zhao
Insects 2026, 17(2), 154; https://doi.org/10.3390/insects17020154 - 30 Jan 2026
Abstract
Anthropogenic activities and climate change have accelerated biological invasions, leading to profound ecological, economic, social, and health impacts. The invasive species fall webworm (Hyphantria cunea) has been reported to have outbreaks in areas with climate anomalies and human settlements in recent
[...] Read more.
Anthropogenic activities and climate change have accelerated biological invasions, leading to profound ecological, economic, social, and health impacts. The invasive species fall webworm (Hyphantria cunea) has been reported to have outbreaks in areas with climate anomalies and human settlements in recent years, highlighting the necessity to explore the species’ suitable habitat and associated future changes. We built an ensemble species distribution model using Random Forest, MaxEnt, and Support Vector Machine, achieving excellent predictive performance (AUC = 0.996). Our results identify human settlement density as the dominant driving factor, with a contribution > 50%, far exceeding climatic and forest structure variables. Therefore, densely urbanized regions such as Beijing–Tianjin–Hebei, the Liaodong Peninsula, and the North China Plain comprise the current highly suitable areas. Future climate projections suggest a continued expansion of the suitable habitat for H. cunea, with the most pronounced growth expected under the high-emission pathway (SSP5-8.5), where human activity is greatest. Such a correlation indicates that highly urbanized regions should be given priority for corresponding monitoring and control measures. As climate warming continues, northeastern China will face escalating invasion risks. Conversely, some regions within the Yangtze River Delta may become less suitable for the habitation of H. cunea. These findings provide insightful guidance for region-specific surveillance, quarantine measures, and the precision management of H. cunea in China.
Full article
(This article belongs to the Special Issue Invasive Pest Management and Climate Change—2nd Edition)
►▼
Show Figures

Figure 1
Open AccessArticle
Comparison of the Pollen Deposition and Carrying Efficiency of Four Wild Pollinators for Oil-Seed Camellia Trees
by
Zijian Li, Yu Qiao, Mvchir Huyun, Yan Li, Wei Zhang, Yue Ying and Jinping Shu
Insects 2026, 17(2), 153; https://doi.org/10.3390/insects17020153 - 30 Jan 2026
Abstract
To investigate how insect hair morphology influences pollination effectiveness, this study examined four common wild pollinators in Camellia oleifera plantations: two bee species (Colletes gigas and Apis cerana) and two hornet species (Vespa velutina and Vespa soror). We systematically
[...] Read more.
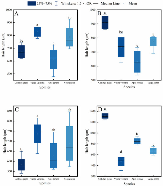
To investigate how insect hair morphology influences pollination effectiveness, this study examined four common wild pollinators in Camellia oleifera plantations: two bee species (Colletes gigas and Apis cerana) and two hornet species (Vespa velutina and Vespa soror). We systematically measured hair length, hair density, and pollen loads on four body regions (head, thorax, abdomen, and legs). The results indicated that the following: (1) C. gigas possessed significantly longer and denser hairs across all body parts, especially on the legs, compared to the other three species. (2) Both the pollen load per body part and the total pollen load were markedly higher in C. gigas than in the other pollinators. The two hornet species did not differ significantly from A. cerana in pollen load, and even exceeded it in certain traits such as head hair length. (3) Correlation analysis revealed a significant positive relationship between total pollen load and both hair length (ρ = 0.545, p < 0.01) and hair density (ρ = 0.391, p < 0.01). Pollen loads on different body regions were also strongly positively correlated, suggesting functional synergy across the insect’s surface. Leg pollen load correlated positively with head and leg hair length, but negatively with head hair density. Notably, leg hair length and density showed a unique positive correlation, highlighting region-specific morphological adaptation. (4) Cluster analysis separated C. gigas from the other three species, which grouped together. In conclusion, hair length and density—particularly on the legs—are key morphological traits underpinning pollen-carrying efficiency in these pollinators. C. gigas demonstrates superior hair morphology and pollen-carrying performance, supporting its role as an effective pollinator of C. oleifera. This study provides a trait-based framework for identifying dominant pollinators and underscores that evaluating species with complex ecological roles, such as hornets, requires integrating morphological traits with broader behavioral and community contexts.
Full article
(This article belongs to the Special Issue Bee Conservation: Behavior, Health and Pollination Ecology)
►▼
Show Figures

Figure 1
Open AccessArticle
Functional Characterization of CaSpr2 in Jasmonate-Dependent Induced Defense Against Western Flower Thrips in Capsicum annuum
by
Xi Chen, Shuo Lin, Tingting Linghu, Yun Yu, Heng Li, Yixin Chen, Hui Wei and Yong Chen
Insects 2026, 17(2), 152; https://doi.org/10.3390/insects17020152 - 30 Jan 2026
Abstract
Insect infestation poses a significant threat to global agriculture by impairing plant growth and reducing crop yields. The western flower thrip (WFT) causes substantial damage through both direct feeding and transmission of plant viruses. Although the jasmonic acid (JA) signaling pathway is known
[...] Read more.
Insect infestation poses a significant threat to global agriculture by impairing plant growth and reducing crop yields. The western flower thrip (WFT) causes substantial damage through both direct feeding and transmission of plant viruses. Although the jasmonic acid (JA) signaling pathway is known to participate in plant defense against WFTs, the underlying molecular mechanisms in non-model crops such as peppers, remain largely elusive. This study investigates the role of suppressor of prosystemin-mediated responses2 (Spr2) within JA-mediated defense against WFTs in pepper. Through an integrated approach employing virus-induced gene silencing (VIGS), transcription analysis, phytohormone quantification, insect behavior assays and life history investigations, we demonstrated that silencing CaSpr2 significantly reduced JA and JA-Ile accumulation, and led to a strong feeding preference of WFTs for CaSpr2-silenced plants. Furthermore, the adult lifespan, survival rate, female fecundity, oviposition rate, and population parameters of WFTs were significantly improved on CaSpr2-silenced plants. Spr2 functions as an essential component within the JA signaling pathway, thereby playing a critical role in conferring resistance to WFTs in cultivated pepper. These findings provide profound insights and practical implications for breeding thrips-resistant cultivars in non-model plants, through genetic manipulation of JA signaling, offering a promising avenue for sustainable agricultural pest management.
Full article
(This article belongs to the Special Issue Advances in Insect Pest Management: Innovative Approaches to Enhance Plant Protection)
►▼
Show Figures

Graphical abstract
Open AccessArticle
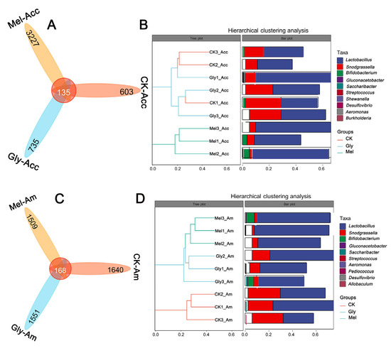
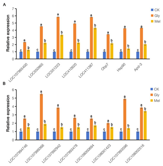
Melatonin as a Potential Dietary Supplement to Counteract Glyphosate-Induced Decline in Honeybee Populations
by
Wenyan Fan, Jingfei Cao, Xinyan Liang, Yiping Wang, Shuhuai Ge, Ting Ji and Jinglan Liu
Insects 2026, 17(2), 151; https://doi.org/10.3390/insects17020151 - 29 Jan 2026
Abstract
Due to their role as the main pollinators in agricultural environments, honeybees help improve crop quality and yield and also help maintain global and ecosystem biodiversity. However, pesticide exposure during foraging has resulted in declining honeybee populations, and there are increasing concerns about
[...] Read more.
Due to their role as the main pollinators in agricultural environments, honeybees help improve crop quality and yield and also help maintain global and ecosystem biodiversity. However, pesticide exposure during foraging has resulted in declining honeybee populations, and there are increasing concerns about the potential adverse effects of the herbicide glyphosate (Gly) on honeybees. In this study, we show that exogenous melatonin (Mel) alleviated Gly toxicity in honeybees, and we investigated the mechanisms underlying Mel’s effects using RNA-seq and 16S rRNA sequencing. We show that the survival rate of honeybees exposed to Gly increased significantly after pretreatment with 10 mg/L exogenous Mel in the laboratory. RNA-seq showed that genes involved in immunity, digestion, the nervous system, carbohydrate and amino acid metabolism, and development were altered after Gly treatment; interestingly, pretreatment with Mel had a compensatory effect on transcription in response to Gly. 16S rRNA sequencing revealed that Mel treatment dramatically improved the abundance of lactic acid bacteria in honeybees. These findings reveal how melatonin protects honeybee intestines from glyphosate-induced damage, offering practical strategies for honeybee conservation.
Full article
(This article belongs to the Topic Diversity of Insect-Associated Microorganisms)
►▼
Show Figures

Graphical abstract
Open AccessReview
Pheromone-Mediated Social Organization and Pest Management of the Red Imported Fire Ant, Solenopsis invicta: A Review
by
Mengbo Guo, Nazakat Osman, Shunhai Yu, Junyan Liu, Yiping Wang and Jianyu Deng
Insects 2026, 17(2), 150; https://doi.org/10.3390/insects17020150 - 28 Jan 2026
Abstract
Pheromone-mediated chemical communication plays a central role in shaping the social organization and ecological success of S. invicta, a globally invasive eusocial insect characterized by a highly developed semiochemical signaling system. This review summarizes recent advances in the chemical ecology of S.
[...] Read more.
Pheromone-mediated chemical communication plays a central role in shaping the social organization and ecological success of S. invicta, a globally invasive eusocial insect characterized by a highly developed semiochemical signaling system. This review summarizes recent advances in the chemical ecology of S. invicta, with emphasis on the putative ecological roles of major pheromone classes, current understanding of the molecular and neurobiological basis of pheromone perception and signal processing, and the associations between chemical cues and colony-level social behavior dynamics. Furthermore, we evaluate progress in pheromone-based management approaches, including pheromone-enhanced baits and trail disruption techniques, highlighting both their potential to improve the specificity and efficacy of fire ant management and the current practical limitations for large-scale field applications. Finally, current significant knowledge gaps and challenges are discussed, particularly the partial characterization of pheromone identity, the ambiguous and biological significance of chemical cues, and challenges in applying laboratory research in pest management under field conditions. By linking chemical ecology, neurobiology, and invasion biology to pest management, this review outlines priority directions for future research and provides a theoretical foundation for developing more sustainable, targeted pest control approaches for fire ant management.
Full article
(This article belongs to the Special Issue Surveillance and Management of Invasive Insects)
►▼
Show Figures

Figure 1
Open AccessArticle
Re-Examination: No True Tabidia Snellen, 1880 (Lepidoptera: Crambidae) in China, with Descriptions of Two New Genera and Three New Species
by
Jia-Xin Wang, Jun Wu, Wan-Lu Liu and Yun-Li Xiao
Insects 2026, 17(2), 149; https://doi.org/10.3390/insects17020149 - 28 Jan 2026
Abstract
Many species within the genus Tabidia Snellen, 1880 exhibit significant differences in wing pattern and genital morphology, which are inconsistent with the definition of Tabidia, indicating that the genus is not monophyletic. To address this, the present study revises the taxonomy of
[...] Read more.
Many species within the genus Tabidia Snellen, 1880 exhibit significant differences in wing pattern and genital morphology, which are inconsistent with the definition of Tabidia, indicating that the genus is not monophyletic. To address this, the present study revises the taxonomy of the Chinese species previously placed in Tabidia based on wing morphological characteristics, differences in male and female genitalia, and phylogenetic relationships inferred from the mitochondrial COI gene and mitochondrial genomes. As a result, two new genera are established: Melanoleucagen. nov. and Scintillagen. nov. These new genera are confirmed to belong to the tribe Agroterini Acloque, 1897. Furthermore, three cryptic new species are discovered: Melanoleuca luteamacula sp. nov., Melanoleuca qianshanensis sp. nov., and Melanoleuca yingshanensis sp. nov. Based on the morphological characteristics of adult appearance and genitalia, an identification key to the species of these two new genera is provided. Illustrations of adult specimens and their genital structures are provided, along with a world catalog of the species for the three relevant genera: Tabidia, Melanoleuca, and Scintilla.
Full article
(This article belongs to the Section Insect Systematics, Phylogeny and Evolution)
Open AccessArticle
Differences in Midgut Phosphatases Activity and Hemolymph Composition in Lymantria dispar and Euproctis chrysorrhoea Larvae Exposed to the Polycyclic Aromatic Hydrocarbon Fluoranthene
by
Aleksandra Filipović, Marija Mrdaković, Dragana Matić, Larisa Ilijin, Dajana Todorović, Milena Vlahović and Vesna Perić-Mataruga
Insects 2026, 17(2), 148; https://doi.org/10.3390/insects17020148 - 28 Jan 2026
Abstract
Polycyclic aromatic hydrocarbons (PAHs) are widespread environmental pollutants that can exert significant effects on living organisms. This study investigated the effects of fluoranthene, a representative PAH, on the activities of alkaline and acid phosphatases in the midgut, and on total lipid and trehalose
[...] Read more.
Polycyclic aromatic hydrocarbons (PAHs) are widespread environmental pollutants that can exert significant effects on living organisms. This study investigated the effects of fluoranthene, a representative PAH, on the activities of alkaline and acid phosphatases in the midgut, and on total lipid and trehalose concentrations in the hemolymph, of larvae of the forest insect species Lymantria dispar and Euproctis chrysorrhoea (Lepidoptera: Erebidae). The results revealed species-specific differences in midgut phosphatase responses to dietary fluoranthene exposure. In L. dispar larvae, the activity of non-lysosomal acid phosphatase decreased at the higher fluoranthene concentration. In contrast, the activities of total acid and lysosomal acid phosphatases increased in E. chrysorrhoea larvae exposed to the lower fluoranthene concentration, consistent with a defensive role. Zymogram analyses revealed different patterns of midgut phosphatase isoform expression in the two species. While lipid concentrations in the hemolymph were unaffected, a significant decrease in trehalose concentration was observed in L. dispar larvae exposed to the lower fluoranthene concentration. Furthermore, fluoranthene exposure resulted in reduced larval mass in both species, indicating the allocation of resources toward defense. These responses specify the significance of relationships between physiological changes and mass reduction in L. dispar and E. chrysorrhoea larvae affected by pollutant, and contribute to understanding their defense mechanisms and energy metabolism for coping with this environmental stressor.
Full article
(This article belongs to the Section Insect Physiology, Reproduction and Development)
►▼
Show Figures

Figure 1
Open AccessArticle
New Insights into Diversity of Myanmarinidae (Hyenoptera: Apocrita), with Description of Two New Species from Mid-Cretaceous Myanmar Amber
by
Zixiaocheng Wang, Yan Zheng, Alexandr P. Rasnitsyn, Ning Jia, Wenqian Wang, Liran Wang, Yaning Zhang and Feilong Zhao
Insects 2026, 17(2), 147; https://doi.org/10.3390/insects17020147 - 27 Jan 2026
Abstract
Two new species assigned to the genus Myanmarina of the family Myanmarinidae are described and figured from male specimens preserved in Upper Cretaceous ambers from the Hukawng Valley of northern Myanmar. Myanmarina simplex sp. nov. can be distinguished by a small head, 13-segmented
[...] Read more.
Two new species assigned to the genus Myanmarina of the family Myanmarinidae are described and figured from male specimens preserved in Upper Cretaceous ambers from the Hukawng Valley of northern Myanmar. Myanmarina simplex sp. nov. can be distinguished by a small head, 13-segmented antennae, the first flagellomere equal to the second one in length and protibiae with a bifurcated spur. Myanmarina grandis sp. nov. is established based on a large head, 11-segmented antennae, the first flagellomere shorter than the second one and all tibiae with a spur and dorso-apical tooth. In addition, the key to known species of Myanmarina was updated.
Full article
(This article belongs to the Special Issue Fossil Insects: Diversity and Evolutionary History)
►▼
Show Figures

Figure 1
Open AccessArticle
Bedtime Story to My Mother: Virgin Females Seek Love
by
Marc Rhainds
Insects 2026, 17(2), 146; https://doi.org/10.3390/insects17020146 - 27 Jan 2026
Abstract
The probability that female bagworms (Lepidoptera: Psychidae) are in mating time-in (live pheromone calling) was recorded in three bagworm species: Oiketicus kirbyi in a Costa Rican oil palm plantation in 1993–1994; Metisa plana in Malaysian oil palm plantations during five consecutive generations of
[...] Read more.
The probability that female bagworms (Lepidoptera: Psychidae) are in mating time-in (live pheromone calling) was recorded in three bagworm species: Oiketicus kirbyi in a Costa Rican oil palm plantation in 1993–1994; Metisa plana in Malaysian oil palm plantations during five consecutive generations of bagworms in 1996; and Thyridopteryx ephemeraeformis on ornamental trees in the Midwest United States. Because females entirely reproduce within their bag (mate attraction, copulation, and oviposition), it is possible to assess the mating success of time-out females (dead individuals from an ongoing generation that either mated or died as a lifelong virgin) and incidence of calling females that may or may not mate before death. Synchronous larval development and discrete (non-overlapping) generations imply a declining proportion of live calling females over time in all three bagworm species: ‘young’ calling females prevail in the early season as opposed to a majority of time-out (post-reproductive) females in the late season. Calling females are long-lived relative to males (one-day lifespan) and thus expected to mate as adults when abundance of males is high and/or female longevity exceeds three days. A low mating success of calling females is associated with extreme protogyny (early season male shortage; O. kirbyi in 1994) or late adult emergence in populations at the edge of the distribution range (T. ephemeraeformis at latitudes > 41° N in 2019).
Full article
(This article belongs to the Special Issue The 15th Anniversary of Insects—Advances in Insect Pest and Vector Management)
►▼
Show Figures

Figure 1
Open AccessArticle
Colonization Priority of Spider Mites Modulates Antioxidant Defense of Bean Plants
by
Tairis Da-Costa, Julia Renata Schneider, Aline Marjana Pavan, Luana Fabrina Rodighero, Anderson de Azevedo Meira, Noeli Juarez Ferla and Geraldo Luiz Gonçalves Soares
Insects 2026, 17(2), 145; https://doi.org/10.3390/insects17020145 - 27 Jan 2026
Abstract
The first species of herbivore to colonize the plant can obtain advantages and displace other organisms to less favorable substrates. This study evaluated whether the colonization order of the herbivores Tetranychus ludeni Zacher and T. urticae Koch (Tetranychidae) influences their population dynamics and
[...] Read more.
The first species of herbivore to colonize the plant can obtain advantages and displace other organisms to less favorable substrates. This study evaluated whether the colonization order of the herbivores Tetranychus ludeni Zacher and T. urticae Koch (Tetranychidae) influences their population dynamics and antioxidant enzymatic activity of bean plants (Phaseoulus vulgaris L.). Experiments manipulating the colonization priority were performed, and the activities of the enzymes ascorbate peroxidase (APX), catalase (CAT), and superoxide dismutase (SOD) were evaluated. The results indicated priority for T. urticae led to a significant reduction in T. ludeni abundance, suggesting that the order of species influences the total abundance of mites. The presence of mites affected the antioxidant enzymatic activities APX, CAT, and SOD. These findings provide important insights into the response of bean plants to herbivorous mite infestation, highlighting the role in plant defense against T. ludeni and T. urticae.
Full article
(This article belongs to the Special Issue Advances in the Bio-Ecology and Control of Plant-Damaging Acari)
►▼
Show Figures

Figure 1
Open AccessArticle
Investigating Major Infestation Routes of Several Key Thrips Species (Thysanoptera: Thripidae) in Greenhouse-Grown Chrysanthemums in Ontario, Canada
by
Ashley Summerfield, Sarah E. Jandricic, Rosemarije Buitenhuis and Cynthia D. Scott-Dupree
Insects 2026, 17(2), 144; https://doi.org/10.3390/insects17020144 - 27 Jan 2026
Abstract
Western flower thrips (WFT; Frankliniella occidentalis (Pergande)) is a major pest of greenhouse ornamental crops in Ontario, Canada, and recent surveys indicate onion thrips (OT; Thrips tabaci Lindeman) is becoming increasingly prevalent. This study investigates primary routes of entry for WFT and OT
[...] Read more.
Western flower thrips (WFT; Frankliniella occidentalis (Pergande)) is a major pest of greenhouse ornamental crops in Ontario, Canada, and recent surveys indicate onion thrips (OT; Thrips tabaci Lindeman) is becoming increasingly prevalent. This study investigates primary routes of entry for WFT and OT in the Niagara region of Ontario. Imported plant material (chrysanthemum cuttings) was sampled from 2016 to 2019 to confirm thrips presence and species identity. Entry from outside was evaluated from June to November in 2019 at three commercial greenhouses that produced chrysanthemums year-round with a mix of vegetative, budding, and flowering plants present. Sticky cards were mounted inside and outside from June to November, and plant taps were conducted bi-weekly to evaluate thrips establishment in the crop. Cuttings consistently harboured thrips, averaging 0.04 thrips per cutting. In 2019, all but one adult specimen collected on cuttings were WFT, confirming this is an important route of entry for WFT. Onion thrips were not found on cuttings but was prevalent on cards both outside and inside greenhouses. More OT was caught on outside cards and a significant correlation between inside and outside cards (Efron’s pseudo-R2 = 0.64) indicates outside populations are a likely source of OT. Additionally, eastern flower thrips (EFT; Frankliniella tritici Fitch) was abundant on cards, but uncommon in the crop. Indoor cards were poor indicators of species composition within the crop, significantly underrepresenting WFT by 71% and overrepresenting EFT by 246%, compared to plant taps. These findings support the use of cutting dips for imported cuttings, in addition to physical control measures to reduce infestation from outdoor populations. This study also highlights the importance of plant inspections for gathering accurate data when making pest management decisions as sticky cards alone may not reliably reflect thrips populations.
Full article
(This article belongs to the Special Issue Advances in Insect Pest Management: Innovative Approaches to Enhance Plant Protection)
►▼
Show Figures

Figure 1
Open AccessArticle
Characterization and Insecticidal Efficacy of Green-Synthesized Silver Nanoparticles Against Four Stored Product Insect Species
by
Daniel Martínez-Cisterna, Olga Rubilar, Leonardo Bardehle, Manuel Chacón-Fuentes, Lingyun Chen, Benjamin Silva, Marcelo Lizama, Pablo Parra, Ignacio Matamala, Orlando Barra and Ramón Rebolledo
Insects 2026, 17(2), 143; https://doi.org/10.3390/insects17020143 - 27 Jan 2026
Abstract
This study aimed to biosynthesize silver nanoparticles (AgNPs) using aqueous leaf extract of Galega officinalis and to evaluate their insecticidal activity against key stored-product pests. AgNP formation was confirmed through UV–vis spectroscopy, which showed a surface plasmon resonance peak at 380 nm. FTIR
[...] Read more.
This study aimed to biosynthesize silver nanoparticles (AgNPs) using aqueous leaf extract of Galega officinalis and to evaluate their insecticidal activity against key stored-product pests. AgNP formation was confirmed through UV–vis spectroscopy, which showed a surface plasmon resonance peak at 380 nm. FTIR analysis indicated the presence of plant-derived functional groups likely involved in the reduction and stabilization of Ag+ ions. Dynamic light scattering revealed an average hydrodynamic diameter of 25.07 nm, a PDI of 0.39, and a zeta potential of −22 mV, while TEM images showed predominantly spherical and polydisperse particles ranging from 4.3 to 42.4 nm. Insecticidal bioassays performed on Sitophilus granarius, Tribolium confusum, Plodia interpunctella, and Ephestia kuehniella revealed concentration-dependent mortality. The highest mortality rates were recorded at 1000 ppm, reaching 100% in T. confusum, 83.33% in P. interpunctella, and 76.67% in both S. granarius and E. kuehniella. These findings demonstrate the potent insecticidal activity of G. officinalis-mediated AgNPs and support their potential as environmentally friendly alternatives for stored-product pest management, warranting further studies on safety, large-scale synthesis, and integration into pest-control programs.
Full article
(This article belongs to the Special Issue Integrated Pest Management in Stored Products)
►▼
Show Figures

Figure 1
Open AccessArticle
Could Insect Frass Be Used as a New Organic Fertilizer in Agriculture? Nutritional Composition, Nature of Organic Matter, Ecotoxicity, and Phytotoxicity of Insect Excrement Compared to Eisenia fetida Vermicompost
by
Patricia Castillo, José Antonio Sáez-Tovar, Francisco Javier Andreu-Rodríguez, Héctor Estrada-Medina, Frutos Carlos Marhuenda-Egea, María Ángeles Bustamante, Anabel Martínez-Sánchez, Encarnación Martínez-Sabater, Luciano Orden, Pablo Barranco, María José López and Raúl Moral
Insects 2026, 17(2), 142; https://doi.org/10.3390/insects17020142 - 27 Jan 2026
Abstract
The expanding insect farming industry generates up to 67,000 tons of frass per year. Its potential use as fertilizer is promising, but has not yet been widely studied. This study aimed to characterize the chemical composition, organic matter structure, ecotoxicity, and phytotoxicity of
[...] Read more.
The expanding insect farming industry generates up to 67,000 tons of frass per year. Its potential use as fertilizer is promising, but has not yet been widely studied. This study aimed to characterize the chemical composition, organic matter structure, ecotoxicity, and phytotoxicity of frass from four insect species in order to evaluate its potential as a fertilizer. We compared four types of insect frass (IF) (Tenebrio molitor, Galleria mellonella, Hermetia illucens, and Acheta domesticus) to Eisenia fetida vermicompost (EFV). We used physicochemical analyses (pH, electrical conductivity (EC), macro-micronutrients and dissolved organic carbon (DOC), spectroscopy (solid-state 13C nuclear magnetic resonance (NMR), and Fourier-transform infrared spectroscopy (FTIR)) and thermogravimetry/differential scanning calorimetry (TGA/DSC: R1, R2, Tmax), together with phytotoxicity (germination index, %GI) and ecotoxicity (toxicity units, TU) bioassays. Composition was species-dependent: A. domesticus showed the highest levels of nitrogen (N), phosphorus (P), and potassium (K); the concentration of DOC was higher in insect frass (IF) than in EFV, with the highest concentration found in IF of T. molitor. 13C NMR/FTIR profiles distinguished between frass (carbohydrates/proteins and chitin signals) and EFV (humified, oxidized matrix). Thermal stability followed: G. mellonella (R1 ≈ 0.88) ≥ A. domesticus (0.79) > H. illucens (0.73) > EFV (0.67) > T. molitor (0.50). In bioassays, T. molitor and A. domesticus exhibited phytotoxicity (%GI < 30), whereas G. mellonella and H. illucens did not. EFV exhibited the highest %GI. Dilution increased %GI in all materials, especially in T. molitor and A. domesticus, and reduced acute risk (TU). Frass is not a uniform input: its agronomic performance emerges from the interaction between EC (ionic stress), the availability of labile C (DOC, C/N and low-temperature exotherms), and structural stability (R1/R2 and aromaticity). In terms of formulation, IF can provide nutrients that mineralize rapidly, whereas EFV contributes stability. Controlling the inclusion and dilution of materials (e.g., limiting the amount of T. molitor in blends) and considering the mixing matrix helps to manage phytotoxicity and ecotoxicity, and realize the fertilizer value of the product.
Full article
(This article belongs to the Section Role of Insects in Human Society)
►▼
Show Figures

Graphical abstract
Open AccessArticle
Sub-Lethal Toxicity of Bifenthrin and Acetamiprid Through Dietary Trophic Route: Effects on the Foraging Activity, Social Interactions, and Longevity of Apis mellifera L.
by
Muhammad Usman Yousuf, Muhammad Anjum Aqueel, Shams Ul Islam, Sohail Akhtar, Mirza Naveed Shahzad, Rohma Amal, Muhammad Saqib, Aiman Hina, Nyasha J. Kavhiza and Mishal Subhan
Insects 2026, 17(2), 141; https://doi.org/10.3390/insects17020141 - 26 Jan 2026
Abstract
Apis mellifera L. is an important pollinator of both wild and domesticated crop plants, thus greatly contributing to plant biodiversity and commercial agriculture. However, in field conditions, honey bees remain exposed to different pesticides which ultimately affect colony health parameters and their associated
[...] Read more.
Apis mellifera L. is an important pollinator of both wild and domesticated crop plants, thus greatly contributing to plant biodiversity and commercial agriculture. However, in field conditions, honey bees remain exposed to different pesticides which ultimately affect colony health parameters and their associated ecological services. In the current study, the individual toxicities of sub-lethal doses of two distinct insecticides (bifenthrin and acetamiprid) belonging to different groups (pyrethroid and neonicotinoid) were assessed against the foraging activity, social interactions, and longevity of A. mellifera. The bees were exposed to individual doses of both insecticides via the dietary trophic route through contaminated pollen and nectar under natural field conditions. Sunflower crop (Hysun-33) was sown at nine different sites with an isolation distance of 3 km, and was treated with different doses (1/2, 1/4, 1/10, and 1/20 of the recommended field doses) of both insecticides. However, the untreated control crop plots were not subjected to any chemical treatments (bee colonies received no insecticide, and served as the baseline for making comparison). Twenty-seven bee colonies were introduced in these sites after seven days of treatment applications. Significant differences were observed in the foraging activity of A. mellifera (including bees going out from the hive, returning foragers, and those carrying pollens). The fecundity, adult longevity, and social behaviors like trophallaxis and antennation were significantly lower in bees exposed to higher individual insecticidal concentrations. However, the hatching duration, larval duration, and pupal duration were not affected by the tested insecticidal treatments. Overall, these findings demonstrate that the dietary trophic exposure of sub-lethal doses of insecticides compromised colony activities, which is indeed a matter of concern regarding the existing pesticide application methods in different agro-ecosystems. Such impacts may ultimately impair the survival of colonies, particularly when bees remain exposed to these chemicals over an extended period of time. Therefore, future studies must consider the pesticide application techniques and their application timing to mitigate the direct and indirect negative impacts of pesticides on pollinators.
Full article
(This article belongs to the Section Insect Behavior and Pathology)
Open AccessArticle
Susceptibility of Cooking Herbs to Stored-Product Moths
by
Serena Malabusini, Alyssa Hidalgo, Perrine Noquet, Daria Patrizia Locatelli and Lidia Limonta
Insects 2026, 17(2), 140; https://doi.org/10.3390/insects17020140 - 26 Jan 2026
Abstract
Although herbs can contain several secondary metabolites potentially harmful to insects, dried herbs, like all stored foods, can be damaged by various insect pests. These pests have the potential to diminish both the quantity and the quality of food, and the consequences of
[...] Read more.
Although herbs can contain several secondary metabolites potentially harmful to insects, dried herbs, like all stored foods, can be damaged by various insect pests. These pests have the potential to diminish both the quantity and the quality of food, and the consequences of infestation often only become noticeable once the pest has already become established. This study investigates the ability of two Lepidoptera pests, one polyphagous, Plodia interpunctella, and one selective, Idaea inquinata, to complete the postembryonic development on eleven dried herbs commonly used in cooking: dill (Anethum graveolens L.), basil (Ocimum basilicum L.), chervil (Anthriscus cerefolium (L.) Hoffm.), coriander (Coriandrum sativum L.), tarragon (Artemisia dracunculus L.), chives (Allium schoenoprasum L.), oregano (Origanum vulgare L.), parsley (Petroselinum crispum (Mill.) Fuss), sage (Salvia officinalis L.), savory (Satureja hortensis L.), and thyme (Thymus vulgaris L.). The results show that tarragon, sage, savory, oregano and thyme did not allow growth of either species, suggesting the presence of chemical compounds that limit larval growth or survival. In addition, the time required for both species to complete development was longer than that obtained on a standard diet, suggesting that the nutritional requirements and water content of the herbs are not as optimal as those of the standard diet. To conclude, I. inquinata could develop on basil, chervil, chives, coriander, dill, and parsley, while P. interpunctella could develop only on chervil, chives, coriander, and dill.
Full article
(This article belongs to the Special Issue Biology and Molecular Mechanisms of Insect–Plant Interactions)
►▼
Show Figures

Figure 1
Open AccessReview
Time to Eat Your Vegetables: The Role of Circadian Clocks in Insect Herbivory
by
Lena Smith, Connor J. Tyler, Shubhangi Mahajan, Haruko Okamoto and Herman Wijnen
Insects 2026, 17(2), 139; https://doi.org/10.3390/insects17020139 - 26 Jan 2026
Abstract
Insects exhibit a range of ecological relationships with plants, including pollination, seed dispersal, parasitism, predation, and herbivory. Interactions between insects and plants are shaped by internal daily timekeeping systems in both sets of organisms termed circadian clocks. This review describes the impact of
[...] Read more.
Insects exhibit a range of ecological relationships with plants, including pollination, seed dispersal, parasitism, predation, and herbivory. Interactions between insects and plants are shaped by internal daily timekeeping systems in both sets of organisms termed circadian clocks. This review describes the impact of the circadian clocks of insects and plants on herbivory, which is highly relevant not only to natural ecosystems, but also to agriculture and forest management. Following an introduction to the circadian clocks of plants and insects, we discuss the circadian organization of relevant aspects of plant metabolism and defense. Next, we describe how insect clocks govern herbivory-associated physiology and behavior before exploring how rhythmic processes in plants and insects interact to temporally control herbivory. Finally, we describe how insights from the clock control of herbivory may inform pest management strategies and what future research in this area may contribute.
Full article
(This article belongs to the Collection Plant Responses to Insect Herbivores)
►▼
Show Figures

Figure 1
Open AccessArticle
Optimization of Feed Formulation, Feeding Rate, and Plant-Based Supplements for Efficient Rearing of the Superworm Zophobas morio (Fabricius) Under Tropical Conditions
by
Jarongsak Pumnuan, Noratat Prachom and Somsak Kramchote
Insects 2026, 17(2), 138; https://doi.org/10.3390/insects17020138 - 25 Jan 2026
Abstract
Insects are increasingly recognized as sustainable protein sources due to their high feed conversion efficiency and low environmental impact. Among them, the superworm, Zophobas morio (Fabricius) (Coleoptera: Tenebrionidae), has strong potential for large-scale production; however, optimized feeding strategies under tropical conditions remain limited.
[...] Read more.
Insects are increasingly recognized as sustainable protein sources due to their high feed conversion efficiency and low environmental impact. Among them, the superworm, Zophobas morio (Fabricius) (Coleoptera: Tenebrionidae), has strong potential for large-scale production; however, optimized feeding strategies under tropical conditions remain limited. This study aimed (1) to determine the optimal feed formulations and feeding rate using wheat bran supplemented with the KMITL Protein Innovation source (a protein feed ingredient developed by the School of Agricultural Technology, King Mongkut’s Institute of Technology Ladkrabang, KMITL), and (2) evaluate the influence of plant-based supplementary foods on larval performance. In Phase I, larvae were reared on 13 formulations with three protein levels (CP00, CP21, and CP24) and five feeding rates (A–E). Diets CP21–21 and CP24–21 (21 and 24% CP; wheat bran/protein = 2:1) resulted in the highest survival (83.4–84.1%) and the lowest feed conversion ratios (FCR = 2.29–2.34). Moderate feeding rates (C–D; 925–1110 g feed per tray for 50 days) produced the greatest larval weights (700–760 mg), whereas ad libitum feeding provided no additional benefit. In Phase II, larvae reared on CP21–21 with a restricted rate of 1100 g per tray and supplemented with ten plant-derived foods achieved comparable final weights (716–760 mg), but survival varied significantly among treatments. Mulberry leaf yielded the highest survival (95.3%), followed by banana, watermelon rind, winter melon, and jicama (>90%). Pumpkin and jicama accelerated pupation and adult emergence, showing a female-biased sex ratio among emerged adults (59.2–65.5%), suggesting enhanced developmental rates. These results establish a practical framework for cost-effective and sustainable Z. morio production under tropical conditions, contributing to circular bioeconomy strategies and supporting insect-protein innovation.
Full article
(This article belongs to the Section Insect Physiology, Reproduction and Development)
►▼
Show Figures

Graphical abstract
Journal Menu
► ▼ Journal Menu-
- Insects Home
- Aims & Scope
- Editorial Board
- Reviewer Board
- Topical Advisory Panel
- Instructions for Authors
- Special Issues
- Topics
- Sections & Collections
- Article Processing Charge
- Indexing & Archiving
- Editor’s Choice Articles
- Most Cited & Viewed
- Journal Statistics
- Journal History
- Journal Awards
- Conferences
- Editorial Office
Journal Browser
► ▼ Journal BrowserHighly Accessed Articles
Latest Books
E-Mail Alert
News
Topics
Topic in
Applied Microbiology, Forests, Insects, JoF, Microorganisms
Diversity of Insect-Associated Microorganisms
Topic Editors: Dilnora E. Gouliamova, Teun BoekhoutDeadline: 28 February 2026
Topic in
Animals, Arthropoda, Insects, Vaccines, Veterinary Sciences, Pathogens
Ticks and Tick-Borne Pathogens: 2nd Edition
Topic Editors: Alina Rodriguez-Mallon, Alejandro Cabezas-CruzDeadline: 31 March 2026
Topic in
Agriculture, Agronomy, Crops, Insects, Plants, Agrochemicals, IJPB
Exploring Plant-Derived Compounds for Effective Insect Pest Management in Agriculture
Topic Editors: Ian Scott, Roselyne M. LabbéDeadline: 31 May 2026
Topic in
Infectious Disease Reports, Insects, IJERPH, Pathogens, TropicalMed, Zoonotic Diseases
Vector-Borne Disease Spatial Epidemiology, Disease Ecology, and Zoonoses
Topic Editors: Chad L. Cross, Louisa Alexandra MessengerDeadline: 31 December 2026
Conferences
Special Issues
Special Issue in
Insects
Recent Studies on Resource Insects
Guest Editors: Yue Hao, Weili CaiDeadline: 10 February 2026
Special Issue in
Insects
Sustainable Pest Management in Agricultural Systems
Guest Editor: Ivan MilosavljevićDeadline: 28 February 2026
Special Issue in
Insects
Insects as Food: Advances in Edible Insect Research and Applications
Guest Editors: Sandra F. Borges, Joana BarbosaDeadline: 28 February 2026
Special Issue in
Insects
Advances in Monarch Butterfly Biology, Conservation, and Management: From Local to Continental
Guest Editor: Andrew K. DavisDeadline: 28 February 2026
Topical Collections
Topical Collection in
Insects
Cultural Entomology: Our Love-hate Relationship with Insects
Collection Editor: Joseph R. Coelho
Topical Collection in
Insects
Integrated Management and Impact of Stored-Product Pests
Collection Editors: Georgina V. Bingham, James Campbell
Topical Collection in
Insects
Butterfly Diversity and Conservation
Collection Editors: David G. James, Kathleen L. Prudic



