-
Formation of Self-Healing Organic Coatings for Corrosion Protection of Al Alloys by Dispersion of Spherical and Fibrous Capsules -
Titanium Dioxide Thin Films Produced on FTO Substrate Using the Sol–Gel Process: The Effect of the Dispersant on Optical, Surface and Electrochemical Features -
Effectiveness of Self-Adhesive Resin Cement in CAD-CAM Blocks—A Systematic Review and Meta-Analysis -
Assessment Study on the Solvent Resistance of Low-Density Polyethylene with Pumpkin Seed Hulls
Journal Description
Materials
Materials
is a peer-reviewed, open access journal of materials science and engineering published semimonthly online by MDPI. The Portuguese Materials Society (SPM), Spanish Materials Society (SOCIEMAT) and Manufacturing Engineering Society (MES) are affiliated with Materials and their members receive a discount on the article processing charges.
- Open Access— free for readers, with article processing charges (APC) paid by authors or their institutions.
- High Visibility: indexed within Scopus, SCIE (Web of Science), PubMed, PMC, Ei Compendex, CaPlus / SciFinder, Inspec, Astrophysics Data System, and other databases.
- Journal Rank: JCR - Q1 (Metallurgy & Metallurgical Engineering) / CiteScore - Q2 (Condensed Matter Physics)
- Rapid Publication: manuscripts are peer-reviewed and a first decision is provided to authors approximately 13.9 days after submission; acceptance to publication is undertaken in 3.5 days (median values for papers published in this journal in the second half of 2022).
- Recognition of Reviewers: reviewers who provide timely, thorough peer-review reports receive vouchers entitling them to a discount on the APC of their next publication in any MDPI journal, in appreciation of the work done.
- Sections: published in 25 topical sections.
- Testimonials: See what our editors and authors say about Materials.
- Companion journals for Materials include: Electronic Materials and Construction Materials.
Impact Factor:
3.748 (2021);
5-Year Impact Factor:
4.042 (2021)
Latest Articles
In Situ Synthesis of NiFeLDH/A–CBp from Pyrolytic Carbon as High-Performance Oxygen Evolution Reaction Catalyst for Water Splitting and Zinc Hydrometallurgy
Materials 2023, 16(11), 3997; https://doi.org/10.3390/ma16113997 (registering DOI) - 26 May 2023
Abstract
Nickel–iron-layered double hydroxide (NiFeLDH) is one of the promising catalysts for the oxygen evolution reaction (OER) in alkaline electrolytes, but its conductivity limits its large-scale application. The focus of current work is to explore low-cost, conductive substrates for large-scale production and combine them
[...] Read more.
Nickel–iron-layered double hydroxide (NiFeLDH) is one of the promising catalysts for the oxygen evolution reaction (OER) in alkaline electrolytes, but its conductivity limits its large-scale application. The focus of current work is to explore low-cost, conductive substrates for large-scale production and combine them with NiFeLDH to improve its conductivity. In this work, purified and activated pyrolytic carbon black (CBp) is combined with NiFeLDH to form an NiFeLDH/A–CBp catalyst for OER. CBp not only improves the conductivity of the catalyst but also greatly reduces the size of NiFeLDH nanosheets to increase the activated surface area. In addition, ascorbic acid (AA) is introduced to enhance the coupling between NiFeLDH and A–CBp, which can be evidenced by the increase of Fe-O-Ni peak intensity in FTIR measurement. Thus, a lower overvoltage of 227 mV and larger active surface area of 43.26 mF·cm−2 are achieved in 1 M KOH solution for NiFeLDH/A–CBp. In addition, NiFeLDH/A–CBp shows good catalytic performance and stability as the anode catalyst for water splitting and Zn electrowinning in alkaline electrolytes. In Zn electrowinning with NiFeLDH/A–CBp, the low cell voltage of 2.08 V at 1000 A·m−2 results in lower energy consumption of 1.78 kW h/KgZn, which is nearly half of the 3.40 kW h/KgZn of industrial electrowinning. This work demonstrates the new application of high-value-added CBp in hydrogen production from electrolytic water and zinc hydrometallurgy to realize the recycling of waste carbon resources and reduce the consumption of fossil resources.
Full article
(This article belongs to the Special Issue Hydrogen Storage in Metal Hydrides and Related Materials)
►
Show Figures
Open AccessArticle
Evaluation of the Effect of Binary Fly Ash-Lime Mixture on the Bearing Capacity of Natural Soils: A Comparison with Two Conventional Stabilizers Lime and Portland Cement
Materials 2023, 16(11), 3996; https://doi.org/10.3390/ma16113996 (registering DOI) - 26 May 2023
Abstract
This study evaluates a binary mixture of fly ash and lime as a stabilizer for natural soils. A comparative analysis was performed on the effect on the bearing capacity of silty, sandy and clayey soils after the addition of lime and ordinary Portland
[...] Read more.
This study evaluates a binary mixture of fly ash and lime as a stabilizer for natural soils. A comparative analysis was performed on the effect on the bearing capacity of silty, sandy and clayey soils after the addition of lime and ordinary Portland cement as conventional stabilizers, and a non-conventional product of a binary mixture of fly ash and Ca(OH)2 called FLM. Laboratory tests were carried out to evaluate the effect of additions on the bearing capacity of stabilized soils by unconfined compressive strength (UCS). In addition, a mineralogical analysis to validate the presence of cementitious phases due to chemical reactions with FLM was performed. The highest UCS values were found in the soils that required the highest water demand for compaction. Thus, the silty soil added with FLM reached 10 MPa after 28 days of curing, which was in agreement with the analysis of the FLM pastes, where soil moistures higher than 20% showed the best mechanical characteristics. Furthermore, a 120 m long track was built with stabilized soil to evaluate its structural behavior for 10 months. An increase of 200% in the resilient modulus of the FLM-stabilized soils was identified, and a decrease of up to 50% in the roughness index of the FLM, lime (L) and Ordinary Portland Cement (OPC)-stabilized soils compared to the soil without addition, resulting in more functional surfaces.
Full article
(This article belongs to the Special Issue Functional Cement-Based Composites for Civil Engineering)
►▼
Show Figures

Figure 1
Open AccessArticle
Strength Investigation and Prediction of Superfine Tailings Cemented Paste Backfill Based on Experiments and Intelligent Methods
Materials 2023, 16(11), 3995; https://doi.org/10.3390/ma16113995 (registering DOI) - 26 May 2023
Abstract
The utilization of solid waste for filling mining presents substantial economic and environmental advantages, making it the primary focus of current filling mining technology development. To enhance the mechanical properties of superfine tailings cemented paste backfill (SCPB), this study conducted response surface methodology
[...] Read more.
The utilization of solid waste for filling mining presents substantial economic and environmental advantages, making it the primary focus of current filling mining technology development. To enhance the mechanical properties of superfine tailings cemented paste backfill (SCPB), this study conducted response surface methodology experiments to investigate the impact of various factors on the strength of SCPB, including the composite cementitious material, consisting of cement and slag powder, and the tailings’ grain size. Additionally, various microanalysis techniques were used to investigate the microstructure of SCPB and the development mechanisms of its hydration products. Furthermore, machine learning was utilized to predict the strength of SCPB under multi-factor effects. The findings reveal that the combined effect of slag powder dosage and slurry mass fraction has the most significant influence on strength, while the coupling effect of slurry mass fraction and underflow productivity has the lowest impact on strength. Moreover, SCPB with 20% slag powder has the highest amount of hydration products and the most complete structure. When compared to other commonly used prediction models, the long-short term memory neural network (LSTM) constructed in this study had the highest prediction accuracy for SCPB strength under multi-factor conditions, with root mean square error (RMSE), correlation coefficient (R), and variance account for (VAF) reaching 0.1396, 0.9131, and 81.8747, respectively. By optimizing the LSTM using the sparrow search algorithm (SSA), the RMSE, R, and VAF improved by 88.6%, 9.4%, and 21.9%, respectively. The research results can provide guidance for the efficient filling of superfine tailings.
Full article
(This article belongs to the Section Construction and Building Materials)
►▼
Show Figures

Figure 1
Open AccessArticle
Removal Performance of KOH-Modified Biochar from Tropical Biomass on Tetracycline and Cr(VI)
Materials 2023, 16(11), 3994; https://doi.org/10.3390/ma16113994 (registering DOI) - 26 May 2023
Abstract
Biochar can be used to address the excessive use of tetracycline and micronutrient chromium (Cr) in wastewater that potentially threatens human health. However, there is little information about how the biochar, made from different tropical biomass, facilitates tetracycline and hexavalent chromium (Cr(VI)) removal
[...] Read more.
Biochar can be used to address the excessive use of tetracycline and micronutrient chromium (Cr) in wastewater that potentially threatens human health. However, there is little information about how the biochar, made from different tropical biomass, facilitates tetracycline and hexavalent chromium (Cr(VI)) removal from aqueous solution. In this study, biochar was prepared from cassava stalk, rubber wood and sugarcane bagasse, then further modified with KOH to remove tetracycline and Cr(VI). Results showed that pore characteristics and redox capacity of biochar were improved after modification. KOH-modified rubber wood biochar had the highest removal of tetracycline and Cr(VI), 1.85 times and 6 times higher than unmodified biochar. Tetracycline and Cr(VI) can be removed by electrostatic adsorption, reduction reaction, π–π stacking interaction, hydrogen bonding, pore filling effect and surface complexation. These observations will improve the understanding of the simultaneous removal of tetracycline and anionic heavy metals from wastewater.
Full article
(This article belongs to the Special Issue Recent Progress of Biochar and Biomass Pyrolysis)
►▼
Show Figures

Figure 1
Open AccessReview
An Experimental Evaluation of Hemp as an Internal Curing Agent in Concrete Materials
Materials 2023, 16(11), 3993; https://doi.org/10.3390/ma16113993 (registering DOI) - 26 May 2023
Abstract
The construction industry is facing increased demand for adopting sustainable ‘green’ building materials to minimise the carbon footprint of the infrastructure sector to meet the United Nations 2030 Sustainability Goals. Natural bio-composite materials such as timber and bamboo have been widely used in
[...] Read more.
The construction industry is facing increased demand for adopting sustainable ‘green’ building materials to minimise the carbon footprint of the infrastructure sector to meet the United Nations 2030 Sustainability Goals. Natural bio-composite materials such as timber and bamboo have been widely used in construction for centuries. Hemp has also been used in different forms in the construction sector for decades for its thermal and acoustic insulation capability owing to its moisture buffering capacity and thermal conductivity. The current research aims to explore the possible application of hydrophilic hemp shives for assisting the internal curing of concrete materials as a biodegradable alternative to currently used chemical products. The properties of hemp have been assessed based on their water absorption and desorption properties associated with their characteristic sizes. It was observed that, in addition to its excellent moisture absorption capacity, hemp released most of its absorbed moisture into the surroundings under a high relative humidity (>93%); the best outcome was observed for smaller hemp particles (<2.36 mm). Furthermore, when compared to typical internal curing agents such as lightweight aggregates, hemp showed a similar behaviour in releasing its absorbed moisture to the surroundings indicating its potential application as a natural internal curing agent for concrete materials. An estimate of the volume of hemp shives required to provide a similar curing response to traditional internal curing techniques has been proposed.
Full article
(This article belongs to the Special Issue Durability and Time-Dependent Properties of Sustainable Concrete)
►▼
Show Figures

Figure 1
Open AccessArticle
A Rational Design of a CoS2-CoSe2 Heterostructure for the Catalytic Conversion of Polysulfides in Lithium-Sulfur Batteries
Materials 2023, 16(11), 3992; https://doi.org/10.3390/ma16113992 (registering DOI) - 26 May 2023
Abstract
Lithium-sulfur batteries are anticipated to be the next generation of energy storage devices because of their high theoretical specific capacity. However, the polysulfide shuttle effect of lithium-sulfur batteries restricts their commercial application. The fundamental reason for this is the sluggish reaction kinetics between
[...] Read more.
Lithium-sulfur batteries are anticipated to be the next generation of energy storage devices because of their high theoretical specific capacity. However, the polysulfide shuttle effect of lithium-sulfur batteries restricts their commercial application. The fundamental reason for this is the sluggish reaction kinetics between polysulfide and lithium sulfide, which causes soluble polysulfide to dissolve into the electrolyte, leading to a shuttle effect and a difficult conversion reaction. Catalytic conversion is considered to be a promising strategy to alleviate the shuttle effect. In this paper, a CoS2-CoSe2 heterostructure with high conductivity and catalytic performance was prepared by in situ sulfurization of CoSe2 nanoribbon. By optimizing the coordination environment and electronic structure of Co, a highly efficient CoS2-CoSe2 catalyst was obtained, to promote the conversion of lithium polysulfides to lithium sulfide. By using the modified separator with CoS2-CoSe2 and graphene, the battery exhibited excellent rate and cycle performance. The capacity remained at 721 mAh g−1 after 350 cycles, at a current density of 0.5 C. This work provides an effective strategy to enhance the catalytic performance of two-dimensional transition-metal selenides by heterostructure engineering.
Full article
(This article belongs to the Special Issue Advanced Energy Storage Materials: Preparation, Characterization and Applications)
►▼
Show Figures

Figure 1
Open AccessReview
Recent Advances in Processing of Titanium and Titanium Alloys through Metal Injection Molding for Biomedical Applications: 2013–2022
Materials 2023, 16(11), 3991; https://doi.org/10.3390/ma16113991 (registering DOI) - 26 May 2023
Abstract
Metal injection molding (MIM) is one of the most widely used manufacturing processes worldwide as it is a cost-effective way of producing a variety of dental and orthopedic implants, surgical instruments, and other important biomedical products. Titanium (Ti) and Ti alloys are popular
[...] Read more.
Metal injection molding (MIM) is one of the most widely used manufacturing processes worldwide as it is a cost-effective way of producing a variety of dental and orthopedic implants, surgical instruments, and other important biomedical products. Titanium (Ti) and Ti alloys are popular modern metallic materials that have revamped the biomedical sector as they have superior biocompatibility, excellent corrosion resistance, and high static and fatigue strength. This paper systematically reviews the MIM process parameters that extant studies have used to produce Ti and Ti alloy components between 2013 and 2022 for the medical industry. Moreover, the effect of sintering temperature on the mechanical properties of the MIM-processed sintered components has been reviewed and discussed. It is concluded that by appropriately selecting and implementing the processing parameters at different stages of the MIM process, defect-free Ti and Ti alloy-based biomedical components can be produced. Therefore, this present study could greatly benefit future studies that examine using MIM to develop products for biomedical applications.
Full article
(This article belongs to the Special Issue Advances in Materials Processing (Second Volume))
►▼
Show Figures

Figure 1
Open AccessArticle
Ballistic Impacts with Bullet Splash—Load History Estimation for .308 Bullets vs. Hard Steel Targets
by
, , , , and
Materials 2023, 16(11), 3990; https://doi.org/10.3390/ma16113990 (registering DOI) - 26 May 2023
Abstract
The study focuses on testing a simplified way of estimating the resultant force due to ballistic impacts resulting in a full fragmentation of the impactor with no penetration of the target. The method is intended to be useful for the parsimonious structural assessment
[...] Read more.
The study focuses on testing a simplified way of estimating the resultant force due to ballistic impacts resulting in a full fragmentation of the impactor with no penetration of the target. The method is intended to be useful for the parsimonious structural assessment of military aircrafts with integrated ballistic protection systems by means of large scale explicit finite element simulations. The research investigates the effectiveness of the method in allowing the prediction of the fields of plastic deformation collected by hard steel plates impacted by a wide range of semi-jacketed, monolithic, and full metal jacket .308 Winchester rifle bullets. The outcomes show the effectiveness of the method being strictly related to the full compliance of the considered cases with the bullet-splash hypotheses. The study therefore suggests the application of the load history approach only after careful experimental investigations on the specific impactor–target interactions.
Full article
(This article belongs to the Special Issue Computational Mechanics of Structures and Materials)
►▼
Show Figures

Figure 1
Open AccessArticle
Effect of Surface Modifications on Surface Roughness of Ti6Al4V Alloy Manufactured by 3D Printing, Casting, and Wrought
Materials 2023, 16(11), 3989; https://doi.org/10.3390/ma16113989 (registering DOI) - 26 May 2023
Abstract
This work aimed to comprehensively evaluate the influence of different surface modifications on the surface roughness of Ti6Al4V alloys produced by selective laser melting (SLM), casting and wrought. The Ti6Al4V surface was treated using blasting with Al2O3 (70–100 µm) and
[...] Read more.
This work aimed to comprehensively evaluate the influence of different surface modifications on the surface roughness of Ti6Al4V alloys produced by selective laser melting (SLM), casting and wrought. The Ti6Al4V surface was treated using blasting with Al2O3 (70–100 µm) and ZrO2 (50–130 µm) particles, acid etching with 0.017 mol/dm3 hydrofluoric acids (HF) for 120 s, and a combination of blasting and acid etching (SLA). It was found that the optimization of the surface roughness of Ti6Al4V parts produced by SLM differs significantly from those produced by casting or wrought processes. Experimental results showed that Ti6Al4V alloys produced by SLM and blasting with Al2O3 followed by HF etching had a higher surface roughness (Ra = 2.043 µm, Rz = 11.742 µm), whereas cast and wrought Ti6Al4V components had surface roughness values of (Ra = 1.466, Rz = 9.428 m) and (Ra = 0.940, Rz = 7.963 m), respectively. For Ti6Al4V parts blasted with ZrO2 and then etched by HF, the wrought Ti6Al4V parts exhibited higher surface roughness (Ra = 1.631 µm, Rz = 10.953 µm) than the SLM Ti6Al4V parts (Ra = 1.336 µm, Rz = 10.353 µm) and the cast Ti6Al4V parts (Ra = 1.075 µm, Rz = 8.904 µm).
Full article
(This article belongs to the Special Issue Advanced Technologies of Welding, Surfacing, and Thermal Spraying of Modern Materials)
►▼
Show Figures

Figure 1
Open AccessArticle
Effect of Annealing Temperature on Mechanical Properties and Work Hardening of Nickel-Saving Stainless Steel
Materials 2023, 16(11), 3988; https://doi.org/10.3390/ma16113988 (registering DOI) - 26 May 2023
Abstract
Compared to Cr-Ni stainless steel, nickel-saving stainless steel is a low-cost austenitic stainless steel. We studied the deformation mechanism of stainless steel at various annealing temperatures (850 °C, 950 °C, and 1050 °C). The grain size of the specimen increases with increasing annealing
[...] Read more.
Compared to Cr-Ni stainless steel, nickel-saving stainless steel is a low-cost austenitic stainless steel. We studied the deformation mechanism of stainless steel at various annealing temperatures (850 °C, 950 °C, and 1050 °C). The grain size of the specimen increases with increasing annealing temperature while the yield strength decreases, which follows the Hall–Petch equation. When plastic deformation occurs, dislocation increases. However, the deformation mechanisms can vary between different specimens. Stainless steel with smaller grains is more likely to transform into martensite when deformed. While twinning occurs when the grains are more prominent, the deformation results in twinning. The phase transformation during plastic deformation relies on the shear, so the orientation of the grains is relevant before and after plastic deformation.
Full article
(This article belongs to the Section Metals and Alloys)
►▼
Show Figures

Figure 1
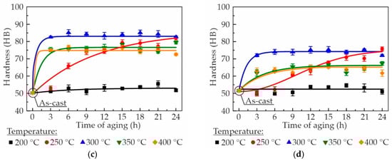
Open AccessArticle
Effect of Annealing Temperature on the Microstructure and Mechanical Properties of CoCrFeNiNb0.2Mo0.2 High Entropy Alloy
Materials 2023, 16(11), 3987; https://doi.org/10.3390/ma16113987 (registering DOI) - 26 May 2023
Abstract
Strengthening the CoCrFeNi high entropy alloy with a face-center cubic structure has become a research prospect in the last decade. Alloying with double elements, Nb and Mo, is an effective method. In this paper, to further enhance the strength of the Nb and
[...] Read more.
Strengthening the CoCrFeNi high entropy alloy with a face-center cubic structure has become a research prospect in the last decade. Alloying with double elements, Nb and Mo, is an effective method. In this paper, to further enhance the strength of the Nb and Mo contained high entropy alloy, CoCrFeNiNb0.2Mo0.2 was annealing treated at different temperatures for 24 h. As a result, a new kind of Cr2Nb type nano-scale precipitate with a hexagonal close-packed structure was formed, which is semi-coherent with the matrix. Moreover, by adjusting the annealing temperature, the precipitate was tailored with a considerable quantity and fine size. The best overall mechanical properties were achieved in the alloy annealed at 700 °C. The yield strength, ultimate tensile strength, and elongation are 727 MPa, 1.05 GPa, and 8.38%, respectively. The fracture mode of the annealed alloy is a mixture of cleavage and necking-featured ductile fracture. The approach employed in this study offers a theoretical foundation for enhancing the mechanical properties of face-centered cubic high entropy alloys via annealing treatment.
Full article
(This article belongs to the Special Issue Design, Characterization and Applications of Advanced Rare Earth Materials)
►▼
Show Figures

Figure 1
Open AccessArticle
Influence of Halides on Elastic and Vibrational Properties of Mixed-Halide Perovskite Systems Studied by Brillouin and Raman Scattering
Materials 2023, 16(11), 3986; https://doi.org/10.3390/ma16113986 (registering DOI) - 26 May 2023
Abstract
The relationship between halogen content and the elastic/vibrational properties of MAPbBr3−xClx mixed crystals (x = 1.5, 2, 2.5, and 3) with MA = CH3NH3+ has been studied using Brillouin and Raman spectroscopy at room
[...] Read more.
The relationship between halogen content and the elastic/vibrational properties of MAPbBr3−xClx mixed crystals (x = 1.5, 2, 2.5, and 3) with MA = CH3NH3+ has been studied using Brillouin and Raman spectroscopy at room temperature. The longitudinal and transverse sound velocities, the absorption coefficients and the two elastic constants C11 and C44 could be obtained and compared for the four mixed-halide perovskites. In particular, the elastic constants of the mixed crystals have been determined for the first time. A quasi-linear increase in the sound velocity and the elastic constant C11 with increasing chlorine content was observed for the longitudinal acoustic waves. C44 was insensitive to the Cl content and very low, indicating a low elasticity to shear stress in mixed perovskites regardless of the Cl content. The acoustic absorption of the LA mode increased with increasing heterogeneity in the mixed system, especially for the intermediate composition where the Br and Cl ratio was 1:1. In addition, a significant decrease in the Raman-mode frequency of the low-frequency lattice modes and the rotational and torsional modes of the MA cations was observed with decreasing Cl content. It clearly showed that the changes in the elastic properties as the halide composition changes were correlated with the lattice vibrations. The present findings may facilitate a deeper understanding of the complex interplay between halogen substitution, vibrational spectra and elastic properties, and may also pave the way for optimizing the operation of perovskite-based photovoltaic and optoelectronic devices by tailoring their chemical composition.
Full article
(This article belongs to the Special Issue 100th Anniversary of Brillouin Scattering)
►▼
Show Figures

Figure 1
Open AccessArticle
Influence of Root Post Materials and Aging on Fracture Strength and Marginal Gap Quality of Ceramic Crowns—An In Vitro Study
by
, , , , and
Materials 2023, 16(11), 3985; https://doi.org/10.3390/ma16113985 (registering DOI) - 26 May 2023
Abstract
The design of and materials for prosthodontic abutments and posts have significant influences on the fracture resistance of restored teeth. This in vitro study compared the fracture strength and marginal quality of full-ceramic crowns as a function of the inserted root posts via
[...] Read more.
The design of and materials for prosthodontic abutments and posts have significant influences on the fracture resistance of restored teeth. This in vitro study compared the fracture strength and marginal quality of full-ceramic crowns as a function of the inserted root posts via simulation of a five-year period of use. Test specimens were prepared from 60 extracted maxillary incisors using titanium L9 (A), glass-fiber L9 (B), and glass-fiber L6 (C) root posts. The circular marginal gap behavior, linear loading capacity, and material fatigue after artificial aging were investigated. The marginal gap behavior and material fatigue were analyzed using electron microscopy. The linear loading capacity of the specimens was investigated using the Zwick Z005 universal testing machine. None of the tested root post materials showed statistically significant differences in marginal width values (p = 0.921), except in the case of marginal gap location. For Group A, there was a statistically significant difference from the labial to the distal (p = 0.012), mesial (p = 0.000), and palatinal (p = 0.005). Similarly, Group B showed a statistically significant difference from the labial to the distal (p = 0.003), mesial (p = 0.000), and palatinal (p = 0.003). Group C showed a statistically significant difference from the labial to the distal (p = 0.001) and mesial (p = 0.009). Linear load capacity reached mean values of 455.8–537.7 N, and micro-cracks occurred after artificial aging, predominantly in Groups B and C. Through the chosen experimental design, it was shown that the root post material and root post length had no influence on the fracture strength of the test teeth before or after artificial aging. However, the marginal gap location depends on the root post material and its length, which is wider mesially and distally and also tends to be greater palatinally than labially.
Full article
(This article belongs to the Special Issue Biomaterials and Mechanics in Dentistry)
►▼
Show Figures

Figure 1
Open AccessArticle
Study on the Effect of PVAc and Styrene on the Properties and Microstructure of MMA-Based Repair Material for Concrete
Materials 2023, 16(11), 3984; https://doi.org/10.3390/ma16113984 (registering DOI) - 26 May 2023
Abstract
Methyl methacrylate (MMA) material is considered to be a suitable material for repairing concrete crack, provided that its large volume shrinkage during polymerization is resolved. This study was dedicated to investigating the effect of low shrinkage additives polyvinyl acetate and styrene (PVAc +
[...] Read more.
Methyl methacrylate (MMA) material is considered to be a suitable material for repairing concrete crack, provided that its large volume shrinkage during polymerization is resolved. This study was dedicated to investigating the effect of low shrinkage additives polyvinyl acetate and styrene (PVAc + styrene) on properties of the repair material and further proposes the shrinkage reduction mechanism based on the data of FTIR spectra, DSC testing and SEM micrographs. The results showed that PVAc + styrene delayed the gel point during the polymerization, and the formation of two-phase structure and micropores compensated for the volume shrinkage of the material. When the proportion of PVAc + styrene was 12%, the volume shrinkage could be as low as 4.78%, and the shrinkage stress was reduced by 87.4%. PVAc + styrene improved the bending strength and fracture toughness of most ratios investigated in this study. When 12% PVAc + styrene was added, the 28 d flexural strength and fracture toughness of MMA-based repair material were 28.04 MPa and 92.18%, respectively. After long-term curing, the repair material added with 12% PVAc + styrene showed a good adhesion to the substrate, with a bonding strength greater than 4.1 MPa and the fracture surface appearing at the substrate after the bonding experiment. This work contributes to the obtaining of a MMA-based repair material with low shrinkage, while its viscosity and other properties also can meet the requirements for repairing microcracks.
Full article
(This article belongs to the Special Issue Study on Crack Resistance of Concrete)
►▼
Show Figures

Figure 1
Open AccessArticle
The Efficient Way to Design Cooling Sections for Heat Treatment of Long Steel Products
Materials 2023, 16(11), 3983; https://doi.org/10.3390/ma16113983 (registering DOI) - 26 May 2023
Abstract
To achieve the required mechanical properties in the heat treatment of steel, it is necessary to have an adequate cooling rate and to achieve the desired final temperature of the product. This should be achieved with one cooling unit for different product sizes.
[...] Read more.
To achieve the required mechanical properties in the heat treatment of steel, it is necessary to have an adequate cooling rate and to achieve the desired final temperature of the product. This should be achieved with one cooling unit for different product sizes. In order to provide the high variability of the cooling system, different types of nozzles are used in modern cooling systems. Designers often use simplified, inaccurate correlations to predict the heat transfer coefficient, resulting in the oversizing of the designed cooling system or failure to provide the required cooling regime. This typically results in longer commissioning times and higher manufacturing costs of the new cooling system. Accurate information about the required cooling regime and the heat transfer coefficient of the designed cooling is critical. This paper presents a design approach based on laboratory measurements. Firstly, the way to find or validate the required cooling regime is presented. The paper then focuses on nozzle selection and presents laboratory measurements that provide accurate heat transfer coefficients as a function of position and surface temperature for different cooling configurations. Numerical simulations using the measured heat transfer coefficients allow the optimum design to be found for different product sizes.
Full article
(This article belongs to the Special Issue Heat Treatment of Metallic Materials in Modern Industry)
►▼
Show Figures

Figure 1
Open AccessArticle
Low Frequency Attenuation Characteristics of Two-Dimensional Hollow Scatterer Locally Resonant Phonon Crystals
by
and
Materials 2023, 16(11), 3982; https://doi.org/10.3390/ma16113982 (registering DOI) - 26 May 2023
Abstract
►▼
Show Figures
The finite element method (FEM) was applied to study the low frequency band gap characteristics of a designed phonon crystal plate formed by embedding a hollow lead cylinder coated with silicone rubber into four epoxy resin short connecting plates. The energy band structure,
[...] Read more.
The finite element method (FEM) was applied to study the low frequency band gap characteristics of a designed phonon crystal plate formed by embedding a hollow lead cylinder coated with silicone rubber into four epoxy resin short connecting plates. The energy band structure, transmission loss and displacement field were analyzed. Compared to the band gap characteristics of three traditional phonon crystal plates, namely, the square connecting plate adhesive structure, embedded structure and fine short connecting plate adhesive structure, the phonon crystal plate of the short connecting plate structure with a wrapping layer was more likely to generate low frequency broadband. The vibration mode of the displacement vector field was observed, and the mechanism of band gap formation was explained based on the spring mass model. By discussing the effects of the width of the connecting plate, the inner and outer radii and height of the scatterer on the first complete band gap, it indicated that the narrower the width of the connecting plate, the smaller the thickness; the smaller the inner radius of the scatterer, the larger the outer radius; and the higher the height, the more conducive it is to the expansion of the band gap.
Full article

Figure 1
Open AccessArticle
Microstructural Understanding of Flow Accelerated Corrosion of SA106B Carbon Steel in High-Temperature Water with Different Flow Velocities
Materials 2023, 16(11), 3981; https://doi.org/10.3390/ma16113981 (registering DOI) - 26 May 2023
Abstract
All light or heavy water reactors fabricated with carbon steels suffer from flow-accelerated corrosion (FAC). The FAC degradation of SA106B with different flow velocities was investigated in terms of microstructure. As flow velocity increased, the major corrosion type changed from general corrosion to
[...] Read more.
All light or heavy water reactors fabricated with carbon steels suffer from flow-accelerated corrosion (FAC). The FAC degradation of SA106B with different flow velocities was investigated in terms of microstructure. As flow velocity increased, the major corrosion type changed from general corrosion to localized corrosion. Severe localized corrosion occurred in the pearlite zone, which can be the prior location for generating pits. After normalizing, the improvement in microstructure homogeneity reduced the oxidation kinetics and lowered cracking sensitivity, causing a decrease in FAC rates of 33.28%, 22.47%, 22.15%, and 17.53% at flow velocity of 0 m/s, 1.63 m/s, 2.99 m/s, and 4.34 m/s, respectively. Additionally, localized corrosion tendency was decreased by reducing the micro-galvanic effect and tensile stresses in oxide film. The maximum localized corrosion rate decreased by 21.7%, 13.5%, 13.8%, and 25.4% at flow velocity of 0 m/s, 1.63 m/s, 2.99 m/s, and 4.34 m/s, respectively.
Full article
(This article belongs to the Special Issue Corrosion Mechanism and Protection Technology of Metallic Materials)
►▼
Show Figures

Figure 1
Open AccessReview
Recent Advances in Phase-Engineered Photocatalysts: Classification and Diversified Applications
Materials 2023, 16(11), 3980; https://doi.org/10.3390/ma16113980 - 26 May 2023
Abstract
Phase engineering is an emerging strategy for tuning the electronic states and catalytic functions of nanomaterials. Great interest has recently been captured by phase-engineered photocatalysts, including the unconventional phase, amorphous phase, and heterophase. Phase engineering of photocatalytic materials (including semiconductors and cocatalysts) can
[...] Read more.
Phase engineering is an emerging strategy for tuning the electronic states and catalytic functions of nanomaterials. Great interest has recently been captured by phase-engineered photocatalysts, including the unconventional phase, amorphous phase, and heterophase. Phase engineering of photocatalytic materials (including semiconductors and cocatalysts) can effectively affect the light absorption range, charge separation efficiency, or surface redox reactivity, resulting in different catalytic behavior. The applications for phase-engineered photocatalysts are widely reported, for example, hydrogen evolution, oxygen evolution, CO2 reduction, and organic pollutant removal. This review will firstly provide a critical insight into the classification of phase engineering for photocatalysis. Then, the state-of-the-art development of phase engineering toward photocatalytic reactions will be presented, focusing on the synthesis and characterization methodologies for unique phase structure and the correlation between phase structure and photocatalytic performance. Finally, personal understanding of the current opportunities and challenges of phase engineering for photocatalysis will also be provided.
Full article
(This article belongs to the Special Issue Advanced Photocatalytic Materials for Environmental and Energy Applications)
►▼
Show Figures

Figure 1
Open AccessReview
Chloride Transport and Related Influencing Factors of Alkali-Activated Materials: A Review
Materials 2023, 16(11), 3979; https://doi.org/10.3390/ma16113979 - 26 May 2023
Abstract
►▼
Show Figures
Chloride transport is a vital issue in the research on the durability of alkali-activated materials (AAMs). Nevertheless, due to its miscellaneous types, complex mix proportions, and limitations in testing methods, the reports of different studies are numerous and vary greatly. Therefore, in order
[...] Read more.
Chloride transport is a vital issue in the research on the durability of alkali-activated materials (AAMs). Nevertheless, due to its miscellaneous types, complex mix proportions, and limitations in testing methods, the reports of different studies are numerous and vary greatly. Therefore, in order to promote the application and development of AAMs in chloride environments, this work systematically reviews the chloride transport behavior and mechanism, solidification of chloride, influencing factors, and test method of chloride transport of AAMs, along with conclusions regarding instructive insights to the chloride transport problem of AAMs in future work.
Full article

Figure 1
Open AccessReview
Failure Mechanism and Optimization of Metal-Supported Solid Oxide Fuel Cells
Materials 2023, 16(11), 3978; https://doi.org/10.3390/ma16113978 - 26 May 2023
Abstract
A solid oxide fuel cell (SOFC) is a clean, efficient energy conversion device with wide fuel applicability. Metal-supported solid oxide fuel cells (MS-SOFCs) exhibit better thermal shock resistance, better machinability, and faster startup than traditional SOFCs, making them more suitable for commercial applications,
[...] Read more.
A solid oxide fuel cell (SOFC) is a clean, efficient energy conversion device with wide fuel applicability. Metal-supported solid oxide fuel cells (MS-SOFCs) exhibit better thermal shock resistance, better machinability, and faster startup than traditional SOFCs, making them more suitable for commercial applications, especially in mobile transportation. However, many challenges remain that hinder the development and application of MS-SOFCs. High temperature may accelerate these challenges. In this paper, the existing problems in MS-SOFCs, including high-temperature oxidation, cationic interdiffusion, thermal matching, and electrolyte defects, as well as lower temperature preparation technologies, including the infiltration method, spraying method, and sintering aids method, are summarized from different perspectives, and the improvement strategy of existing material structure optimization and technology integration is put forward.
Full article
(This article belongs to the Section Energy Materials)
►▼
Show Figures

Figure 1
Journal Menu
► ▼ Journal Menu-
- Materials Home
- Aims & Scope
- Editorial Board
- Reviewer Board
- Topical Advisory Panel
- Instructions for Authors
- Special Issues
- Topics
- Sections & Collections
- Article Processing Charge
- Indexing & Archiving
- Editor’s Choice Articles
- Most Cited & Viewed
- Journal Statistics
- Journal History
- Journal Awards
- Society Collaborations
- Conferences
- Editorial Office
Journal Browser
► ▼ Journal BrowserHighly Accessed Articles
Latest Books
E-Mail Alert
News
Topics
Topic in
Applied Sciences, JMMP, Materials, Processes, Sensors
Modern Technologies and Manufacturing Systems, 2nd Volume
Topic Editors: Arkadiusz Gola, Izabela Nielsen, Patrik GrznárDeadline: 31 May 2023
Topic in
Catalysts, Materials, Nanomaterials, Photochem, Polymers
Photosensitive and Optical Materials
Topic Editors: Yung-Chung Chen, Jen-Shyang NiDeadline: 15 June 2023
Topic in
Catalysts, ChemEngineering, Energies, Materials, Nanomaterials
Materials and Catalysts for Pollutants and CO2 Capture and Transformation
Topic Editors: Vicente Montes, Rafael Estevez, Manuel ChecaDeadline: 30 June 2023
Topic in
Applied Sciences, Energies, Fluids, Materials, Processes
Applied Heat Transfer
Topic Editors: Lioua Kolsi, Walid Hassen, Patrice EstelléDeadline: 20 July 2023
Conferences
Special Issues
Special Issue in
Materials
Textiles 4.0: Advanced Materials and Processing Technologies
Guest Editors: Paulo J. Bártolo, Cian Vyas, Miriam Ribul, Prasad PotluriDeadline: 31 May 2023
Special Issue in
Materials
Hydrophilic Copolymers for Bioapplications or Water Remediation
Guest Editors: Zacharoula Iatridi, Vlasoula Bekiari, Georgios BokiasDeadline: 10 June 2023
Special Issue in
Materials
Application of Nanoparticles as Biosensors in the Biomedical Field
Guest Editor: Taek LeeDeadline: 20 June 2023
Special Issue in
Materials
Photocatalytic Properties and Kinetics of Materials
Guest Editor: Diana SanninoDeadline: 10 July 2023
Topical Collections
Topical Collection in
Materials
3D Printing in Medicine and Biomedical Engineering
Collection Editor: Filip Górski
Topical Collection in
Materials
Catalysts: Preparation, Catalytic Performance and Catalytic Reaction
Collection Editors: Gina Pecchi, Cristian H. Campos
Topical Collection in
Materials
Microstructure and Corrosion Behavior of Advanced Alloys
Collection Editor: Marián Palcut
Topical Collection in
Materials
Manufacturing Engineering and Mechanical Properties of Composite Materials
Collection Editor: Aminul Islam






