-
Non-Specific Benefits of Seasonal Influenza Vaccination -
AddaVax, AddaS03, and Alum Improve the Breadth of Antibodies Responses Induced by NDV-HXP-S Vaccine in Mice -
Maternal RSV Vaccination and Infant Immunity -
Pneumococcal Meningitis in a Region of Northern Spain, 1993–2023: Incidence Trends, Clinical Features, Recurrences, and Antibiotic Resistance
Journal Description
Vaccines
Vaccines
is an international, peer-reviewed, open access journal on laboratory and clinical vaccine research, utilization and immunization, published monthly online by MDPI.
- Open Access— free for readers, with article processing charges (APC) paid by authors or their institutions.
- High Visibility: indexed within Scopus, SCIE (Web of Science), PubMed, PMC, Embase, CAPlus / SciFinder, and other databases.
- Journal Rank: JCR - Q2 (Medicine, Research and Experimental) / CiteScore - Q1 (Pharmacology (medical))
- Rapid Publication: manuscripts are peer-reviewed and a first decision is provided to authors approximately 18.1 days after submission; acceptance to publication is undertaken in 2.8 days (median values for papers published in this journal in the second half of 2025).
- Recognition of Reviewers: reviewers who provide timely, thorough peer-review reports receive vouchers entitling them to a discount on the APC of their next publication in any MDPI journal, in appreciation of the work done.
Impact Factor:
3.4 (2024);
5-Year Impact Factor:
3.7 (2024)
Latest Articles
CTLA-4 Antisense Oligonucleotide Contributes to Enhanced Immunogenicity of an Adjuvanted Recombinant Sporothrix spp. Enolase Antigen
Vaccines 2026, 14(4), 334; https://doi.org/10.3390/vaccines14040334 (registering DOI) - 9 Apr 2026
Abstract
Background/Objectives: Sporotrichosis is an emerging zoonotic subcutaneous fungal infection with limited therapeutic options, highlighting the need for improved immunomodulatory strategies. CTLA-4 is an inhibitory immune checkpoint that negatively regulates T-cell activation. In this study, we evaluated whether a CTLA-4 antisense oligonucleotide (CTLA-4
[...] Read more.
Background/Objectives: Sporotrichosis is an emerging zoonotic subcutaneous fungal infection with limited therapeutic options, highlighting the need for improved immunomodulatory strategies. CTLA-4 is an inhibitory immune checkpoint that negatively regulates T-cell activation. In this study, we evaluated whether a CTLA-4 antisense oligonucleotide (CTLA-4 ASO) is associated with enhanced immune responses to an adjuvanted recombinant Sporothrix sp. enolase antigen (rSsEno) formulation. Methods: CTLA-4 ASO uptake, cytotoxicity, and gene-silencing activity were assessed in murine splenocytes in vitro. BALB/c mice were immunized with rSsEno formulated with Montanide Gel 01, either alone or in combination with 5 µg CTLA-4 ASO. Antigen-specific serum antibody responses were quantified by ELISA. Splenocytes from immunized mice were restimulated with enolase, and cytokine production (IFN-γ, IL-2, IL-17, and TNF-α) was measured using Cytometric Bead Array (CBA). Results: CTLA-4 ASO was efficiently internalized by splenocytes and was associated with reduced expression of CTLA-4 without detectable cytotoxicity in vitro. Mice receiving the ASO-supplemented formulation developed significantly higher anti-enolase antibody titers compared to those immunized with adjuvant alone. Upon antigen restimulation, splenocytes from ASO-treated mice produced higher levels of IFN-γ, IL-2, TNF-α, and IL-17, consistent with an enhanced recall response characterized by a mixed Th1/Th17 cytokine profile. Conclusions: CTLA-4 ASO was associated with an enhanced recall response characterized by a mixed Th1/Th17 cytokine profile. These findings suggest a potential immunomodulatory effect of CTLA-4 targeting. Further studies incorporating dose optimization, infection challenge models, and appropriate sequence controls are required to determine the specificity and relevance of these effects for protective immunity against sporotrichosis.
Full article
(This article belongs to the Special Issue Human Immune Responses to Infection and Vaccination)
►
Show Figures
Open AccessEditorial
Porcine Vaccines Contribute to Enhancing Health, Productivity, and Animal Welfare
by
Zichen An, Shengwei Di and Tongqing An
Vaccines 2026, 14(4), 333; https://doi.org/10.3390/vaccines14040333 - 9 Apr 2026
Abstract
As a major source of animal protein, pork production is directly related to food safety [...]
Full article
(This article belongs to the Special Issue Porcine Vaccines: Enhancing Health, Productivity, and Welfare)
Open AccessEditorial
Special Issue “Viral Infections, Host Immunity and Vaccines”
by
Sarah N. Mueni, Henry M. Kariithi and Salman L. Butt
Vaccines 2026, 14(4), 332; https://doi.org/10.3390/vaccines14040332 - 9 Apr 2026
Abstract
Viral infections remain among the most persistent and evolving threats to global health [...]
Full article
(This article belongs to the Special Issue Viral Infections, Host Immunity and Vaccines)
Open AccessArticle
Profiles of Hesitancy Toward the Herpes Zoster Vaccine Among Older Adults in China: A Latent Profile Analysis
by
Jianing Dai, Yuanruo Xie, Yuxing Wang, Shuai Yuan, Ling Zhu, Qiang Zeng, Gang Liu, Lili You and Zhujiazi Zhang
Vaccines 2026, 14(4), 331; https://doi.org/10.3390/vaccines14040331 - 8 Apr 2026
Abstract
Background: Understanding diverse psychological factors is crucial for promoting vaccination. This study focuses on psychological factors influencing HZ vaccination attitudes and intentions among older adults who have not yet received the HZ vaccine in China. Methods: We conducted a cross-sectional survey
[...] Read more.
Background: Understanding diverse psychological factors is crucial for promoting vaccination. This study focuses on psychological factors influencing HZ vaccination attitudes and intentions among older adults who have not yet received the HZ vaccine in China. Methods: We conducted a cross-sectional survey of 12,357 older adults (aged ≥60 years) who had not previously received the HZ vaccine. Latent Profile Analysis (LPA) was performed using the 5C psychological antecedents of vaccination (Confidence, Constraints, Calculation, Complacency, and Collective Responsibility). Multinomial logistic regression and Chi-square tests were used to identify predictors of profile membership and to investigate the nature of reported barriers. Results: An optimal five-profile solution was identified, with the largest group being “Willing but Obstructed” (44.6%). This profile exhibited high vaccination willingness but perceived the most significant constraints. While household income was not a direct predictor of profile membership, low-income individuals were significantly more likely to report ‘high cost’ as a primary barrier (p < 0.01), revealing that socioeconomic status appears to influence vaccination intention through tangible structural obstacles. Conclusions: Vaccination attitudes among previously unvaccinated older adults are heterogeneous. A substantial proportion are willing to be vaccinated but are hindered by socioeconomic barriers, primarily cost. Addressing the intention–behavior gap may require a shift from universal messaging to equity-focused interventions that directly address structural barriers for vulnerable groups, particularly among those who have not yet initiated vaccination.
Full article
(This article belongs to the Section Vaccines and Public Health)
►▼
Show Figures

Figure 1
Open AccessArticle
Three-Component Subunit Vaccine Induces Protective Immunity Against Mycoplasma pneumoniae in Mice
by
Han Wang, Tiantian Wang, Zhuoran Hou, Ruixi Liu, Qianhui Liu, Zhu Zhou, Bin Zhang, Xuchen Hou, Lu Li, Jun Wu and Bo Liu
Vaccines 2026, 14(4), 330; https://doi.org/10.3390/vaccines14040330 - 7 Apr 2026
Abstract
Background: Mycoplasma pneumoniae (MP) is a major cause of respiratory tract infections in children and adolescents. Currently, there is no licensed vaccine, underscoring the urgent need for the development of safe and effective vaccines. Objective: The aim of this study is to develop
[...] Read more.
Background: Mycoplasma pneumoniae (MP) is a major cause of respiratory tract infections in children and adolescents. Currently, there is no licensed vaccine, underscoring the urgent need for the development of safe and effective vaccines. Objective: The aim of this study is to develop a recombinant subunit vaccine candidate incorporating three antigens: the P1 protein, the P40/90 complex, and a detoxified mutant of community-acquired respiratory distress syndrome toxin. The protective efficacy of this vaccine candidate was also evaluated. Methods: Target genes were codon-optimized for expression in E. coli, and the recombinant proteins were successfully expressed and purified. The low-toxicity CARDS toxin mutant was screened based on TNF-α secretion levels in stimulated RAW264.7 cells. A three-component vaccine composed of P1, P40/90, and the mutant CARDS toxin was formulated and adjuvanted with either Al(OH)3 alone or in combination with CpG. Mice were immunized, and immunogenicity was assessed by measuring antigen-specific IgG antibody titers. Protective efficacy was evaluated following challenge by analyzing lung histopathology, bacterial load, and inflammatory cytokine levels. Results: Seven high-purity recombinant proteins were successfully produced, including P1, the P40/90 complex, wild-type CARDS toxin, and four CARDS toxin mutants (E132A, E132Q, H36A, R10A). The E132A mutant was selected due to its significantly reduced toxicity while retaining immunogenicity. The three-component vaccine effectively elicited antibody responses against each of the included antigens. After three immunizations, IgG antibody titers in all groups reached approximately 104. Immunized mice showed markedly reduced pulmonary pathology scores (control group: 2 or 2.67; immunized groups: 1.67, 1.33, and 0) and significantly decreased bacterial loads in lung tissue (control: 30.11 ± 10.40 cp/μL; immunized groups: 20.72 ± 4.37 cp/μL and 8.51 ± 8.32 cp/μL). Furthermore, the group receiving the alum + CpG adjuvant exhibited approximately a 10-fold higher antibody response compared with the alum-only group, indicating enhanced protective efficacy. Conclusions: The three-component candidate vaccine, MPtriV, adjuvanted with Al(OH)3 + CpG, demonstrates promising immunogenicity, safety, and protective efficacy against Mycoplasma pneumoniae infection, providing a viable strategy and experimental foundation for the development of MP subunit vaccines.
Full article
(This article belongs to the Section Vaccine Advancement, Efficacy and Safety)
►▼
Show Figures

Graphical abstract
Open AccessArticle
Peptide Coacervates Promote Cytosolic Delivery of STING Agonists for Cancer Immunotherapy
by
Wenlv Zheng, Wei Tang, Jianzheng Wang, Yurong Li, Shengnan Wang, Dan Wu, Xiaoquan Wang and Junmin Quan
Vaccines 2026, 14(4), 329; https://doi.org/10.3390/vaccines14040329 - 7 Apr 2026
Abstract
Background/Objectives: Cyclic dinucleotide stimulator of interferon genes (STING) agonists have emerged as potential agents in cancer immunotherapy, but their clinical applications are limited by relatively poor pharmacokinetic properties. Methods: A luciferase reporter assay was employed to screen delivery peptides capable of
[...] Read more.
Background/Objectives: Cyclic dinucleotide stimulator of interferon genes (STING) agonists have emerged as potential agents in cancer immunotherapy, but their clinical applications are limited by relatively poor pharmacokinetic properties. Methods: A luciferase reporter assay was employed to screen delivery peptides capable of promoting cellular activating effect of cyclic dinucleotide STING agonists. The potent candidates were further confirmed by enzyme-linked immunosorbent assay (ELISA), real-time quantitative PCR (qPCR) and Western blotting analysis. Colon and melanoma cancer mouse models were used to examine the antitumor efficacy of the delivery peptides with cyclic GMP–AMP (cGAMP) as a therapeutic agents or vaccine adjuvant. Results: We identify a class of STING agonist delivery peptides that efficiently facilitate cytosolic delivery of cyclic dinucleotide STING agonists and promote STING activation by forming peptide coacervates. Intratumoral administration of Sti3-4A and cGAMP effectively suppressed tumor growth and promoted antitumor immune response. Furthermore, the conjugation of tumor-specific antigen peptides with Sti3-4A promoted cytosolic co-delivery of antigen peptides and cGAMP, thus significantly boosting APC maturation, antigen cross-presentation, and T cell responses to peptide antigens. Prophylactic and therapeutic immunization with the conjugated peptides and cGAMP inhibited tumor growth in multiple murine tumor models. Conclusion: These findings establish STING agonist delivery peptides as a versatile platform for cancer immunotherapy.
Full article
(This article belongs to the Section Vaccination Against Cancer and Chronic Diseases)
►▼
Show Figures

Figure 1
Open AccessArticle
Evaluating a Behavioral Insights–Informed Social Media Campaign to Increase HPV Vaccination During Routine Immunization in Nigeria
by
Sohail Agha, Ifeanyi Nsofor and Wu Zeng
Vaccines 2026, 14(4), 328; https://doi.org/10.3390/vaccines14040328 - 7 Apr 2026
Abstract
Background: Cervical cancer remains a leading cause of cancer-related deaths among women in Nigeria. In 2023, the Government of Nigeria, with support from Gavi and partners, introduced the single-dose human papillomavirus (HPV) vaccine through a phased, school-based campaign. The first phase was
[...] Read more.
Background: Cervical cancer remains a leading cause of cancer-related deaths among women in Nigeria. In 2023, the Government of Nigeria, with support from Gavi and partners, introduced the single-dose human papillomavirus (HPV) vaccine through a phased, school-based campaign. The first phase was launched in October 2023 across 16 states, followed by a second phase in May 2024 that expanded coverage to the remaining states and the Federal Capital Territory. This study evaluates the additional impact of a behavioral insights–informed digital intervention, comprising a social media campaign amplified by trained pharmacists serving as local influencers, implemented in 2025 to increase acceptance and uptake of HPV vaccination during routine immunization. Methods: A pre-test/post-test quasi-experimental design with a control group was implemented in three Nigerian states in 2025 to assess the additional impact of a behavioral insights–informed social media campaign designed to strengthen social approval for HPV vaccination, increase awareness of vaccination locations, and reinforce caregivers’ recognition of their adolescent daughters’ desire to be vaccinated. Messages were amplified by trained pharmacists who served as local influencers. Caregivers of adolescent girls aged 9–17 years were recruited online through targeted Facebook and Instagram advertisements during Nigeria’s transition from school-based HPV vaccination campaigns to routine immunization. Caregivers in treatment areas were exposed to geofenced social media advertisements on Facebook and Instagram and pharmacist counseling, while those in control areas were not. Logistic regression models using a difference-in-difference approach estimated the campaign’s effect on HPV vaccination, controlling for caregiver and adolescent characteristics. Additional statistical models assessed the campaign’s impact on caregivers’ motivation and ability—key drivers of behavior according to the Fogg Behavior Model. Results: HPV vaccination increased at a significantly higher rate in the treatment compared to the control area. The adjusted odds of an adolescent girl being vaccinated were 1.48 times higher in the treatment area at follow-up (95% CI: 1.14–1.92). Adjusted marginal effects indicated that exposure to the campaign increased the probability of vaccination by 8.9 percentage points relative to the control group. The rate at which caregivers’ motivation (aOR = 1.31, 95% CI: 1.00–1.70) and ability (knowing where to get vaccinated: aOR = 1.38, 95% CI: 1.07–1.79; ease of vaccination: aOR = 1.59, 95% CI: 1.22–2.06) increased was also higher in the treatment area. There was no relative increase in intervention versus control groups in factual knowledge regarding HPV vaccination. Conclusions: A behavioral insights–informed social media campaign in which pharmacists served as influencers was associated with higher HPV vaccine uptake during routine immunization. The higher rate of vaccination observed in intervention areas was associated with higher rates of caregiver motivation and ability but not with higher rates of caregiver knowledge. These findings are consistent with the potential of behavioral insights–informed digital campaigns to complement routine immunization efforts and improve vaccine uptake in low- and middle-income countries.
Full article
(This article belongs to the Special Issue Understanding Infectious Disease Vaccinations: Implications for Health and Safety)
Open AccessReview
From Gut to Shot: Microbiome-Guided Strategies to Improve Vaccine Responses in Food Animals
by
Muhammad Saeed Akhtar and Wajid Zaman
Vaccines 2026, 14(4), 327; https://doi.org/10.3390/vaccines14040327 - 7 Apr 2026
Abstract
►▼
Show Figures
Vaccine performance in livestock and poultry often varies under field conditions. Conventional explanations, such as handling errors, cold-chain failures, or antigen mismatch do not fully account for inconsistent immunogenicity and durability. Increasing evidence suggests that the gut microbiome acts as an upstream regulator
[...] Read more.
Vaccine performance in livestock and poultry often varies under field conditions. Conventional explanations, such as handling errors, cold-chain failures, or antigen mismatch do not fully account for inconsistent immunogenicity and durability. Increasing evidence suggests that the gut microbiome acts as an upstream regulator of vaccine responses through microbial structural signals and metabolites that shape antigen presentation, B-cell metabolism, and inflammatory tone. Early life microbiome disruption can impair antibody responses to multiple vaccines, highlighting a plausible causal role for dysbiosis in suboptimal vaccine efficacy. Microbiota-derived metabolites, particularly short-chain fatty acids (SCFAs), can influence B-cell differentiation and antibody production through metabolic and epigenetic pathways. However, these effects are dose- and context-dependent, highlighting the need for controlled translation rather than generalized assumptions that higher SCFA levels are beneficial. This review synthesizes microbiome–immunometabolism pathways relevant to vaccine responses in food animals and assesses practical nutritional and microbiome-targeted strategies, such as amino acids, trace minerals, organic acids, phytogenics, and postbiotics, that may modulate these pathways to improve outcomes. We also propose field-deployable biomarker panels that combine immune readouts with inflammation- and microbiome-linked metabolite proxies to stratify likely responders, monitor intervention effects, and improve trial comparability. Finally, we outline translational study designs that connect microbiome shifts to protective immune endpoints and performance outcomes, enabling evidence-based integration of microbiome-informed strategies into vaccination programs for poultry, with broader conceptual relevance to other food animals.
Full article

Figure 1
Open AccessReview
Clinical Evaluation of Allergen Immunotherapy for Allergic Rhinitis
by
Francesco Catamerò, Maria Chiara Bragato, Montserrat Alvaro Lozano, Giorgio Walter Canonica, Domingo Barber Hernández, Maria M. Escribese, Enrico Heffler, Oliver Pfaar, Umit Sahiner, Giovanni Paoletti and Mattia Giovannini
Vaccines 2026, 14(4), 326; https://doi.org/10.3390/vaccines14040326 - 7 Apr 2026
Abstract
Background/Objectives: Allergen immunotherapy (AIT), involving subcutaneous (SCIT) or sublingual (SLIT) administration of the culprit allergen, is the only treatment capable of modifying the natural course of allergic diseases, and provides lasting benefits in terms of symptom reduction and medication use. AIT for
[...] Read more.
Background/Objectives: Allergen immunotherapy (AIT), involving subcutaneous (SCIT) or sublingual (SLIT) administration of the culprit allergen, is the only treatment capable of modifying the natural course of allergic diseases, and provides lasting benefits in terms of symptom reduction and medication use. AIT for allergic rhinitis is acknowledged as safe and effective in both adults and children; however, no studies have comprehensively evaluated the safety and efficacy of AIT in these populations, integrating results from randomized controlled trials (RCTs) and real-world evidence (RWE). Methods: We evaluated data in the literature including studies from RCTs and RWE in which the safety and efficacy of AIT in both children and adults have been analyzed. A narrative literature search was conducted in PubMed up to January 2026 using the following keywords for the search string: “allergen immunotherapy,” “AIT,” “safety,” “efficacy,” “clinical outcome,” and “clinical evaluation.” Results: RCTs and meta-analyses showed that both SCIT and SLIT significantly reduced allergic symptoms and medication use and improved quality of life (QoL). Large SLIT tablet trials have confirmed its efficacy in adults and children, whereas RWE supports its effectiveness in broader populations. Safety data indicated that SCIT carries a small but higher risk of systemic reactions than SLIT, which mainly causes mild local effects. Conclusions: AIT was effective and safe for treating allergic rhinitis across RCT and RWE studies. Integrating RWE with RCT findings is essential for guideline development, particularly for capturing long-term outcomes and real-world applications.
Full article
(This article belongs to the Special Issue Challenges to Developing New Vaccines and Improving Existing Platforms)
►▼
Show Figures

Figure 1
Open AccessSystematic Review
Influenza and Pertussis Vaccination During Pregnancy: A Systematic Review of Vaccination Rates and Vaccination Determinants
by
Panagiota Georgia Maltezou, Maria Eleni Papakonstantinou, Eleni Kourkouni, Dimitra Kousi, Christos Hadjichristodoulou, Despoina Briana and Vasiliki Papaevangelou
Vaccines 2026, 14(4), 325; https://doi.org/10.3390/vaccines14040325 - 6 Apr 2026
Abstract
Background: Pertussis and influenza immunization during pregnancy protects both mother and infant through transplacental transfer of antibodies. However, global vaccination coverage among pregnant women remains suboptimal. Aim: This systematic review aimed to assess influenza and pertussis vaccination coverage during pregnancy and
[...] Read more.
Background: Pertussis and influenza immunization during pregnancy protects both mother and infant through transplacental transfer of antibodies. However, global vaccination coverage among pregnant women remains suboptimal. Aim: This systematic review aimed to assess influenza and pertussis vaccination coverage during pregnancy and identify determinants influencing vaccine uptake. Methods: A systematic search of MEDLINE, SCOPUS, and grey literature was conducted for studies published between 2000 and 2023. Studies reporting actual vaccination rates for influenza and/or pertussis among pregnant women were included, while those assessing only willingness were excluded. Studies on H1N1 pandemic vaccination in pregnant women were excluded to avoid bias, as awareness levels during the pandemic differed from routine influenza vaccination. Determinants of vaccine acceptance were recorded. Study quality was evaluated using the Newcastle–Ottawa Scale. Results: Of 3251 identified records, 78 studies on influenza (N1 = 287,124 participants) and 51 on pertussis (N2 = 172,801) met inclusion criteria after removing overlapping populations. Most influenza studies (55/78) reported vaccination coverage below 50%. A key determinant of influenza vaccination uptake was physician recommendation, while maternal attitudes, parity, and previous influenza vaccination also had a significant impact. For pertussis, vaccination coverage was primarily driven by physician recommendation, with parity and maternal perceptions of vaccine safety and effectiveness further influencing uptake. Regarding quality assessment, 52.5% of influenza studies and 37.5% of pertussis studies scored above 6 on the Newcastle–Ottawa Scale. Conclusions: Maternal vaccination coverage for influenza and pertussis remains inadequate worldwide and is shaped by national strategies, healthcare provider practices, and maternal perceptions. Addressing vaccine hesitancy and improving awareness are essential to increase uptake.
Full article
(This article belongs to the Special Issue Vaccination in Pregnancy and Early Life: Evidence, Challenges, and Innovations)
►▼
Show Figures

Figure 1
Open AccessReview
Unpacking the mRNA Supply Chain: Challenges and Opportunities for Global Health
by
Ariane de Jesus Lopes de Abreu, Cheleka A. M. Mpande, Yang Song, Martin W. Nicholson, Claudia Nannei and Martin Friede
Vaccines 2026, 14(4), 324; https://doi.org/10.3390/vaccines14040324 - 6 Apr 2026
Abstract
The COVID-19 pandemic highlighted both the transformative potential of mRNA vaccines and the structural challenges associated with their supply chains. Unlike traditional vaccine platforms, mRNA vaccines depend on highly specialized raw materials, including plasmid DNA (pDNA), nucleotides, enzymes, and lipid nanoparticles (LNP), that
[...] Read more.
The COVID-19 pandemic highlighted both the transformative potential of mRNA vaccines and the structural challenges associated with their supply chains. Unlike traditional vaccine platforms, mRNA vaccines depend on highly specialized raw materials, including plasmid DNA (pDNA), nucleotides, enzymes, and lipid nanoparticles (LNP), that are produced by a limited number of global suppliers. These dependencies, combined with platform-specific manufacturing processes and stringent cold chain requirements, introduce vulnerabilities across production, distribution, and regulatory oversight. This narrative review examines the distinctive features of mRNA vaccine supply chains and identifies key challenges and opportunities across three interconnected domains: manufacturing systems, logistics and distribution, and regulatory governance. Drawing on literature published between January 2021 and March 2026, the review synthesizes evidence on supply chain bottlenecks revealed during the COVID-19 pandemic, including upstream raw-material dependencies, limitations in manufacturing scale-up, cold chain constraints, and regulatory fragmentation. Particular attention is given to the implications of these challenges for low- and middle-income countries, where infrastructure, technical capacity, and regulatory resources may limit participation in mRNA vaccine production and deployment. The review also highlights emerging strategies to strengthen supply chain resilience, including diversification of input suppliers, development of regional manufacturing hubs, improvements in vaccine thermostability, regulatory harmonization initiatives, and the use of digital technologies for supply chain management. By integrating insights from manufacturing, logistics, and regulatory perspectives, this study contributes to a better understanding of the structural characteristics shaping mRNA vaccine supply chains and identifies priority areas for strengthening global preparedness for future health emergencies.
Full article
(This article belongs to the Special Issue The Development of mRNA Vaccines)
Open AccessArticle
Modernizing Vaccination Data System: Design, Development, and Deployment of a Digital Vaccination Registry in Liberia, 2023–2025
by
Olorunsogo Bidemi Adeoye, Dieula Delissaint Tchoualeu, Patrick K. Konwloh, Halima Abdu, Calvin Coleman, Abizeyimana Aime Theophile, Anthony Lucene Fortune, Yuah Nemah, Carl Kinkade, Oluwasegun Joel Adegoke, Eugene Lam, Denise Giles and Rachel T. Idowu
Vaccines 2026, 14(4), 323; https://doi.org/10.3390/vaccines14040323 - 4 Apr 2026
Abstract
►▼
Show Figures
Background: Liberia modernized vaccination data systems in 2023–2025 by piloting a District Health Information System (DHIS2)-based Digital Vaccination Registry (Electronic Immunization Registry, EIR) to address the limitations of paper-based workflows and of a proprietary COVID-19 electronic platform (offline gaps, lack of unique identifiers,
[...] Read more.
Background: Liberia modernized vaccination data systems in 2023–2025 by piloting a District Health Information System (DHIS2)-based Digital Vaccination Registry (Electronic Immunization Registry, EIR) to address the limitations of paper-based workflows and of a proprietary COVID-19 electronic platform (offline gaps, lack of unique identifiers, performance issues and cost). Objective: To assess a pilot platform by evaluating training, registry use and device management, utility for routine immunization, vaccine logistics and Adverse Events Following Immunization (AEFI) data, and routine immunization data quality in the DHIS2 mobile application compared with paper registers. Methods: Using the Public Health Informatics Institute’s Collaborative Requirements Development Methodology, stakeholders defined requirements, trained users and implemented a pilot. Mixed methods were used; a mini data audit was performed, and qualitative data were collected across 19 facilities in Montserrado, Gbarpolu and Grand Bassa. Seventy-eight health workers were trained to use the DHIS2 mobile application. Results: The future state design replaces paper aggregation steps with real-time mobile entry to a national registry and dashboard. Dual entry persisted during high-volume periods. The mini data audit found discrepancies between facility paper registers and DHIS2-EIR entries for child enrollment data and, Bacillus Calmette Guérin and Diphtheria–Pertussis–Tetanus dose administration records Participants attributed these discrepancies to internet and device problems and challenges navigating the system. Participants requested a training manual, improved connectivity at point of service, integration with supportive supervision, additional staff and system features (field to record hospital number, automated next visit date, and vaccination status prompts). Conclusions: Lessons from the pilot will inform country-wide implementation, including planned linkage with electronic birth and death registration to enable a unique child identifier and reduce manual errors and delays.
Full article

Figure 1
Open AccessArticle
A Rabies Virus Glycoprotein Subunit Vaccine Produced in Pichia pastoris Induces Neutralizing Antibodies in Mice
by
Ye Yang, Ruo Mo, Zhuoran Hou, Han Wang, Peng Sun, Ruixi Liu, Tiantian Wang, Bin Zhang, Xuchen Hou, Yongkun Zhao, Jun Wu and Bo Liu
Vaccines 2026, 14(4), 322; https://doi.org/10.3390/vaccines14040322 - 4 Apr 2026
Abstract
Background: Rabies is a highly fatal zoonotic disease that causes approximately 59,000 human deaths worldwide each year. Current inactivated rabies vaccines require multiple doses and are associated with high costs. The full-length rabies virus glycoprotein (RVG), a membrane protein, exhibits substantial instability
[...] Read more.
Background: Rabies is a highly fatal zoonotic disease that causes approximately 59,000 human deaths worldwide each year. Current inactivated rabies vaccines require multiple doses and are associated with high costs. The full-length rabies virus glycoprotein (RVG), a membrane protein, exhibits substantial instability in its trimeric structure during recombinant expression. This instability makes it difficult to obtain high-purity, correctly folded antigens. Objectives: This study focuses on the preparation of a full-length recombinant RVG subunit vaccine candidate expressed in a glycoengineered Pichia pastoris system with mammalian-like glycosylation. Methods: The full-length RVG gene (including the transmembrane domain and cytoplasmic tail) from the Challenge Virus Standard-11 (CVS-11) strain was codon-optimized and inserted into the pPICZαA vector to construct the recombinant expression plasmid pPICZαA-RVG. The plasmid was transformed into glycoengineered Pichia pastoris X33-7 (low-mannose type) by electroporation for inducible expression. The target protein was purified by nickel affinity chromatography, anion-exchange chromatography, and Superdex-200 size-exclusion chromatography. The structural characteristics of the purified protein were analyzed by dynamic light scattering (DLS) and transmission electron microscopy (TEM). The purified antigen was formulated with the adjuvants AS03 or MF59. BALB/c mice (n = 5 per group) were immunized intramuscularly following a four-dose schedule (days 0, 7, 14, and 28). Antigen-specific IgG antibody titers were measured by ELISA, and neutralizing antibody titers were determined using the rapid fluorescent focus inhibition test (RFFIT). Results: Glycoengineered Pichia pastoris yeast strains expressing wild-type RVG (RVG-WT) or a mutant variant (RVG-M6: R84S, R199S, H270P, R279S, K300S, and R463S) were successfully constructed. The purified RVG antigen formed nanoparticles with an average particle size of approximately 75 nm. Immunized mice generated robust RVG-specific IgG responses, with titers reaching approximately 6.31 × 105 for RVG-WT after the fourth immunization, compared to 3.16 × 103 for RVG-M6 and 5.62 × 103 for the RVG-WT-PEG control. Two weeks after the fourth immunization, RVG-WT formulated with AS03 or MF59 induced significant neutralizing antibody responses compared with the control group (p < 0.0001 and p < 0.01, respectively). The neutralizing antibody titers reached 1:79.43 in the AS03 group and 1:33.11 in the MF59 group, whereas the WT-PEG + AS03 control group showed a low titer of 1:3.72. In contrast, RVG-M6 formulated with MF59 failed to induce detectable neutralizing antibodies (1:3.02). Furthermore, RVG-WT + AS03 induced significantly higher neutralizing antibody responses than the WT-PEG + AS03 control group (p < 0.0001), and a significant difference was also observed between the RVG-WT + MF59 and RVG-M6 + MF59 groups (p < 0.01). Conclusions: The glycoengineered Pichia pastoris expression system successfully produced uniform full-length rabies virus glycoprotein nanoparticles with high purity. When formulated with the AS03 adjuvant, RVG-WT induced high-titer neutralizing antibodies in mice, suggesting a promising strategy for the development of recombinant subunit vaccines against rabies. However, this study is limited by the absence of challenge studies and validation in target animal species, which will be further investigated in future work.
Full article
(This article belongs to the Section Vaccine Advancement, Efficacy and Safety)
►▼
Show Figures

Figure 1
Open AccessReview
Therapeutic Vaccines for Head and Neck Squamous Cell Carcinoma and Nasopharyngeal Carcinoma
by
Michael Baliton, Duha Alfatlawi, Shirin Attarian, Rupali Nabar and Victoria Villaflor
Vaccines 2026, 14(4), 321; https://doi.org/10.3390/vaccines14040321 - 3 Apr 2026
Abstract
Background and Objectives: Recent evidence demonstrates additional survival benefit of immune checkpoint inhibitor (ICI) therapy in the treatment of head and neck squamous cell carcinoma (HNSCSC) and nasopharyngeal carcinoma (NPC). However, overall outcomes remain relatively stagnant despite this significant progress. Therapeutic vaccines are
[...] Read more.
Background and Objectives: Recent evidence demonstrates additional survival benefit of immune checkpoint inhibitor (ICI) therapy in the treatment of head and neck squamous cell carcinoma (HNSCSC) and nasopharyngeal carcinoma (NPC). However, overall outcomes remain relatively stagnant despite this significant progress. Therapeutic vaccines are a promising adjunct to existing systemic therapy strategies in HNSCC and NPC. This review aims to summarize current evidence, review ongoing studies, and discuss areas of opportunity and potential future directions of vaccine therapy in this space. Methodology: A comprehensive review of the current literature was conducted through database searches on PubMed and ClinicalTrials.gov. Studies were stratified by tumor type, vaccine delivery platform, and early versus recurrent metastatic (RM) disease. Results: Therapeutic vaccines in combination with ICI for HPV-associated HNSCC have shown the most promise, though modest. Vaccine delivery in HPV-negative HNSCC and NPC are still in early development. Integration of therapeutic vaccines across these tumor types is challenged by immune escape mechanisms, lack of viable targets, and tumor heterogeneity. Conclusions: Early data suggest that therapeutic vaccines in combination with ICIs may offer additional benefit in the treatment of HNSCC and NPC, especially in RM HPV-associated HNSCC. Future efforts should validate these early findings through phase 3 trials. Data regarding therapeutic vaccines combined with chemotherapy or radiation is limited but may also provide additional benefit.
Full article
(This article belongs to the Special Issue Therapeutic Cancer Vaccines: Advances, Challenges, and Future Directions)
►▼
Show Figures

Figure 1
Open AccessArticle
Understanding the Behavioural and Social Drivers of Childhood Vaccination Uptake Among Caregivers: A Qualitative Study in Cape Town, South Africa
by
Lindi Mathebula, Charles S. Wiysonge and Sara Cooper
Vaccines 2026, 14(4), 320; https://doi.org/10.3390/vaccines14040320 - 3 Apr 2026
Abstract
Background: Childhood vaccination remains the cornerstone of public health strategies, substantially reducing global morbidity and mortality, yet suboptimal uptake persists in many settings. In South Africa, the challenge is evident, with persistent outbreaks of vaccine-preventable diseases. Addressing localised immunisation shortfalls requires elucidating
[...] Read more.
Background: Childhood vaccination remains the cornerstone of public health strategies, substantially reducing global morbidity and mortality, yet suboptimal uptake persists in many settings. In South Africa, the challenge is evident, with persistent outbreaks of vaccine-preventable diseases. Addressing localised immunisation shortfalls requires elucidating the complex interplay of factors beyond conventional access barriers. This qualitative study provides context-specific insights into the behavioural and social drivers influencing childhood vaccination uptake among caregivers in Cape Town, South Africa. Methods: Utilising an exploratory qualitative research design, thematic analysis was applied to interview data (n = 25 caregivers) collected via a purposive sampling strategy designed to capture maximum variation in experiences within targeted low-uptake subdistricts. Interpretation of the data was systematically guided by the World Health Organization’s Behavioural and Social Drivers (BeSD) framework. The latter consists of four domains, namely, “Thinking and Feeling”, “Social Processes”, “Motivation”, and “Practical Factors”. Findings: Analysis across BeSD domains reflected a pattern of the intention–behaviour gap, where caregivers are motivated for vaccination but face structural and practical barriers affecting timely uptake. In the Thinking and Feeling domain, widespread conviction regarding the vital benefits of vaccination co-existed with significant anxiety concerning minor side effects (e.g., pain and fever), which sometimes precipitated missed subsequent appointments. Caregivers frequently accept immunisation as a social routine despite having limited knowledge of the diseases it prevents. Social Processes demonstrated that while decision-making authority rested primarily with mothers, compliance relied on the delegation of logistical responsibilities to extended family members. Critically, reports of poor communication, judgment, or negative attitudes among healthcare workers undermined trust and acted as barriers to sustained engagement. Within the Practical Factors domain, structural constraints frequently overshadowed high intent, with pervasive issues such as long waiting times and financial costs cited as the main reasons for missed appointments. Conclusions: Participants generally expressed strong acceptance of vaccination, but attainment of optimal coverage is constrained by systemic failures in patient–provider communication and persistent logistical barriers within the public healthcare delivery system. Strategic public health interventions must therefore move beyond addressing only attitudinal opposition to prioritise targeted efforts that mitigate structural constraints and reinforce personalised, empathetic communication to sustain caregiver confidence and adherence.
Full article
(This article belongs to the Special Issue Factors Influencing Vaccine Uptake and Immunization Outcomes)
Open AccessReview
Dengue Virus-Susceptible Animal Models: Research Progress, Core Bottlenecks, and Future Perspectives
by
Wensheng Zhang, Yue Zhao, Teng Meng, Yuling Tang, Yifei Zhang, Lu Zhang, Shoulong Deng, Yan Li, Yiming Yuan and Yefeng Qiu
Vaccines 2026, 14(4), 319; https://doi.org/10.3390/vaccines14040319 - 3 Apr 2026
Abstract
Dengue fever (DF) is an acute mosquito-borne infectious disease caused by dengue virus (DENV), primarily transmitted by Aedes aegypti and Aedes albopictus. Nearly 4 billion people worldwide are at risk of infection, and the 2024 epidemic reached an unprecedented scale. Severe cases can
[...] Read more.
Dengue fever (DF) is an acute mosquito-borne infectious disease caused by dengue virus (DENV), primarily transmitted by Aedes aegypti and Aedes albopictus. Nearly 4 billion people worldwide are at risk of infection, and the 2024 epidemic reached an unprecedented scale. Severe cases can lead to hemorrhage, shock, and even death, prompting the WHO to classify it as a potential pandemic pathogen. Current prevention and control measures face prominent bottlenecks, including limited applicable populations for vaccines, lack of specific antiviral drugs, and increasing insecticide resistance in mosquito vectors. Notably, susceptible animal models serve as core tools for elucidating the pathogenic mechanisms of dengue virus, screening antiviral drugs, and evaluating vaccine protective efficacy, holding irreplaceable significance. This review systematically summarizes the characteristics, application scenarios, and research progress of mainstream and potential susceptible animal models, including non-human primates, mice, pigs, tree shrews, and bats. It covers model systems with different immune statuses, genetically modified types, and species-specific traits. Among these, mouse models are the most widely used due to their high flexibility and controllable cost, while non-human primate models have become key carriers for preclinical vaccine evaluation by virtue of their high homology with human immune responses. However, current models generally suffer from core bottlenecks, such as incomplete simulation of core severe phenotypes, insufficient restoration of immune mechanisms, unclear viral receptor mechanisms, and lack of unified standards for inoculation doses and evaluation indicators. These limitations make it difficult to accurately replicate key severe disease mechanisms, including antibody-dependent enhancement (ADE) and cytokine storms. Future model development should focus on core requirements—including intact immunity, broad-spectrum susceptibility, and accurate simulation of clinical pathological features—prioritize solving the simulation challenges of ADE and cytokine storms, and establish standardized experimental systems and evaluation criteria. By comprehensively summarizing the advantages and limitations of the existing models, this review provides a systematic reference for the optimization and upgrading of dengue virus-susceptible animal models. It also holds important guiding significance for promoting the in-depth development of basic dengue research, innovation in prevention and control technologies, and clinical transformation and application.
Full article
(This article belongs to the Special Issue Arboviral Infections (Dengue, Chikungunya, Zika, and Other Mosquito-Borne Diseases): Immune Response and Vaccine Development)
►▼
Show Figures

Figure 1
Open AccessArticle
Economic Evaluation of Pneumococcal Vaccination in Egypt: Cost-Effectiveness, Budget Impact, and Domestic Manufacturing Potential
by
Chrissy Bishop, Arnold Hagens, Federico Rodriguez-Cairoli, Konstantina Politopoulou, Zicheng Wang, Motuma Abeshu, Sowmya Kadandale, Ibironke Oyatoye and Saadia Farrukh
Vaccines 2026, 14(4), 318; https://doi.org/10.3390/vaccines14040318 - 1 Apr 2026
Abstract
Background/Objectives: Streptococcus pneumoniae remains a major cause of morbidity and mortality in Egypt, yet pneumococcal conjugate vaccines (PCVs) are not included in the national immunization program. Recent commitments to domestic vaccine manufacturing and temporary Gavi support create a timely decision context for policymakers
[...] Read more.
Background/Objectives: Streptococcus pneumoniae remains a major cause of morbidity and mortality in Egypt, yet pneumococcal conjugate vaccines (PCVs) are not included in the national immunization program. Recent commitments to domestic vaccine manufacturing and temporary Gavi support create a timely decision context for policymakers to assess whether PCV introduction is cost-effective, affordable, and sustainable within Egypt’s health financing constraints. This study evaluates the cost-effectiveness, budget impact, and return on investment (ROI) of PCV introduction in Egypt. Methods: A deterministic, age-structured dynamic transmission model was developed to estimate the health and economic outcomes of PCV introduction over a 20-year horizon from a healthcare payer perspective. The analysis was conducted in line with the Consolidated Health Economic Evaluation Reporting Standards 2022 (CHEERS 2022) guidelines. The model captures direct and indirect effects across all age groups and includes pneumonia, meningitis, non-pneumonia non-meningitis invasive disease, and acute otitis media. Scenarios assessed immediate versus delayed introduction, alternative PCV10-to-PCV13 pathways, and domestic manufacturing price assumptions. Outcomes included deaths averted, incremental cost-effectiveness ratios (ICERs) relative to GDP per capita, budget impact, and ROI using the value of statistical life. Results: Immediate PCV13 introduction was projected to avert 139,451 deaths across all age groups over 20 years, with an ICER of 523.31 USD per DALY averted equal to 0.16 × GDP per capita. The total budget impact was USD 124.9 million per year without Gavi support and USD 120.9 million with support, yielding an ROI of 23.1. Delaying the introduction substantially reduced health gains and economic returns. Pathways involving initial PCV10 introduction followed by transition to PCV13 achieved similar health outcomes with a lower budget impact and higher ROI. Conclusions: PCV introduction in Egypt represents a high-value investment. Immediate introduction maximizes health and economic benefits, while delayed introduction entails substantial opportunity costs. Alternative PCV10-to-PCV13 pathways offer a more affordable route with a similar long-term impact.
Full article
(This article belongs to the Special Issue Cost-Effectiveness of Vaccines and Public Health)
►▼
Show Figures

Figure 1
Open AccessArticle
Immunogenicity of a Recombinant MVA Vector Vaccine Expressing the Prefusion RSV F Protein in Balb/c Mice
by
Jinhui Miao, Min Liu, Qun Zhang, Feixia Gao, Yongshan Zheng and Cheng He
Vaccines 2026, 14(4), 317; https://doi.org/10.3390/vaccines14040317 - 31 Mar 2026
Abstract
Background: Respiratory syncytial virus (RSV) is a leading cause of lower respiratory tract infections and poses a substantial disease burden to infants, older adults, and immunocompromised populations. Methods: In this study, a recombinant vaccinia virus (rMVA-RSV preF) was constructed based on
[...] Read more.
Background: Respiratory syncytial virus (RSV) is a leading cause of lower respiratory tract infections and poses a substantial disease burden to infants, older adults, and immunocompromised populations. Methods: In this study, a recombinant vaccinia virus (rMVA-RSV preF) was constructed based on the modified vaccinia virus Ankara (MVA) platform by inserting a stabilized prefusion F protein gene of RSV into the MVA genome. The immunogenicity of rMVA-RSV preF and preF protein was evaluated in Balb/c mice under different vaccination regimens. Results: A heterologous prime–boost regimen, priming with rMVA-RSV preF and boosting with AS01E-adjuvanted preF protein, elicited robust cellular and humoral immune responses with a Th1 bias. This regimen significantly enhanced immunogenicity compared to homologous vaccination. Conclusions: There is a lack of data from further challenge studies to support the efficacy of the rMVA-RSV preF vaccine in terms of protection, but our findings demonstrate a favorable immunogenicity profile of the rMVA-RSV preF vaccine, supporting its further development as a promising RSV vaccine candidate.
Full article
(This article belongs to the Special Issue Viral Vector-Based Vaccines and Therapeutics)
►▼
Show Figures

Figure 1
Open AccessArticle
Assessing Readiness for Future Maternal Malaria Vaccines: Knowledge, Practices, and Vaccine Attitudes Among Women of Reproductive Age in Malawi
by
Mandeep Kaur, Flavia D’Alessio, Marion Chirwa Kajombo, Mzati Nkolokosa and Ole F. Olesen
Vaccines 2026, 14(4), 316; https://doi.org/10.3390/vaccines14040316 - 31 Mar 2026
Abstract
Background: Placental malaria (PM) is a serious complication of malaria in pregnancy (MiP). It has major repercussions for mothers’ and neonates’ health, particularly in sub-Saharan Africa (SSA). As current preventive measures lose efficacy due to drug resistance, malaria vaccines can play a crucial
[...] Read more.
Background: Placental malaria (PM) is a serious complication of malaria in pregnancy (MiP). It has major repercussions for mothers’ and neonates’ health, particularly in sub-Saharan Africa (SSA). As current preventive measures lose efficacy due to drug resistance, malaria vaccines can play a crucial role in malaria control. The main objective of this study was to generate evidence that can guide the design of social and behaviour change interventions to raise awareness of PM and improve vaccine acceptance. Methods: A facility-based cross-sectional survey was conducted; five dichotomised indicators were constructed; multivariate logistic regression was adjusted for age, education, and districts; and prespecified sensitivity analyses were done. Results: General malaria knowledge and preventive practices were high. Many women (53.4%) reported having had experienced fever during pregnancy. Prevention behaviour was not significantly associated with age or education. Both high knowledge (aOR 0.30, 95% CI 0.16–0.57) and perceived risk awareness (aOR 0.35, 95% CI 0.18–0.68) were lower for Mpemba than for Thyolo. Biomedical healthcare services were less likely utilised by women in Madziabango as compared to Thyolo (aOR 0.47, 95% CI 0.23–0.96). Although 92% acknowledged possible harm, nearly all of them (97%) reported willingness to accept a future maternal malaria vaccine. Conclusions: There was a high level of maternal malaria vaccine acceptability; however, these findings suggest that local context-specific delivery strategies could be useful for effective future PM vaccine introduction.
Full article
(This article belongs to the Special Issue Factors Influencing Vaccine Uptake and Immunization Outcomes)
►▼
Show Figures

Figure 1
Open AccessArticle
Comparison of Vaccine Platforms for Machupo Virus
by
Rachel Erickson, Hiromi Muramatsu, Sachchidanand Tiwari, Sowmya Sriram, Fernanda Caroline Coirada, Norbert Pardi and Paul Bates
Vaccines 2026, 14(4), 315; https://doi.org/10.3390/vaccines14040315 - 31 Mar 2026
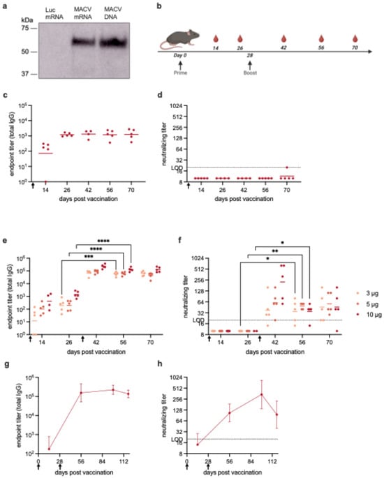
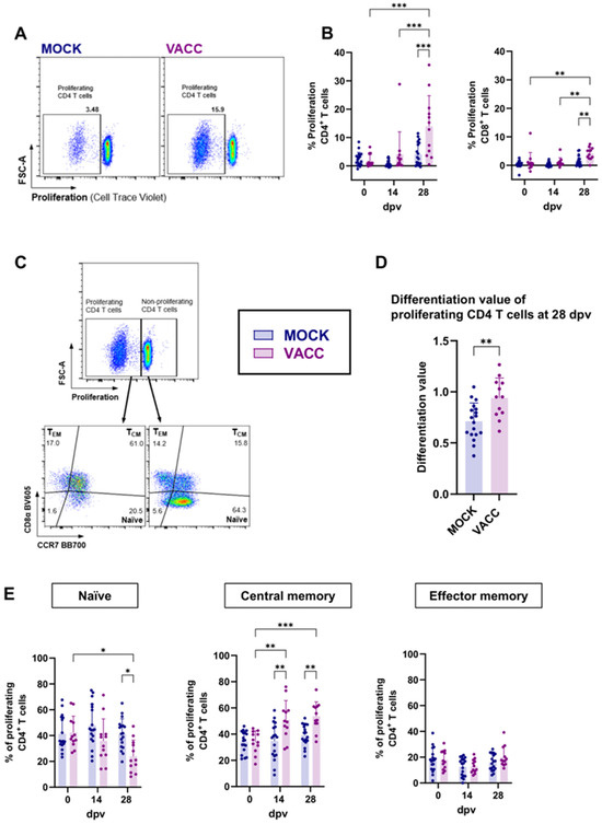
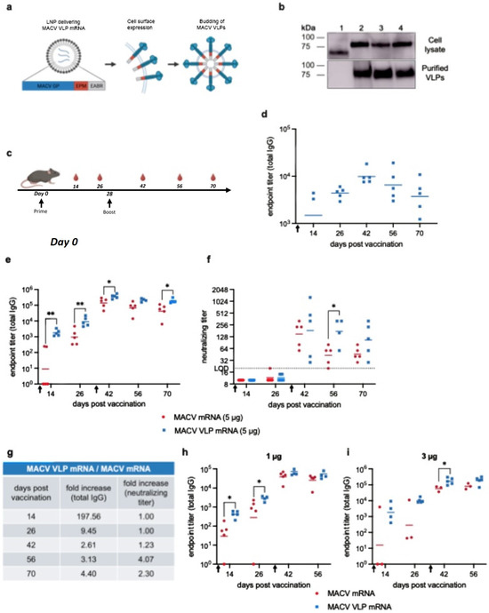
Abstract
Background/Objectives: Pathogenic mammarenaviruses cause severe hemorrhagic and neurologic disease in humans. Machupo virus (MACV), a New World (NW) mammarenavirus, causes Bolivian hemorrhagic fever in humans, and there are no approved vaccines. Methods: Here, we describe and compare the immunogenicity of three vaccines expressing
[...] Read more.
Background/Objectives: Pathogenic mammarenaviruses cause severe hemorrhagic and neurologic disease in humans. Machupo virus (MACV), a New World (NW) mammarenavirus, causes Bolivian hemorrhagic fever in humans, and there are no approved vaccines. Methods: Here, we describe and compare the immunogenicity of three vaccines expressing the MACV glycoprotein complex (GPC) in C57BL/6 mice: a recombinant vesicular stomatitis virus (rVSV) and two different lipid nanoparticle (LNP)-encapsulated nucleoside-modified mRNA (mRNA-LNP) vaccines. The first mRNA-LNP vaccine, designated MACV mRNA, expresses the full-length MACV GPC. The second mRNA-LNP vaccine, called MACV VLP mRNA, encodes MACV GPC with appended sequences that induce the budding of virus-like particles (VLPs) with MACV GPC on the surface. This is the first description of any mRNA-LNP vaccine for MACV and the first comparison of mRNA and rVSVs as vaccine candidates for MACV. Results: We find that two doses of either MACV mRNA or MACV VLP mRNA are required for the induction of robust humoral and cellular immune responses including total MACV GPC IgG, neutralizing antibodies, cross-reactive antibodies that bind the related Junín virus GPC, and MACV-specific T-cell responses. To further investigate vaccination strategies for MACV, we also evaluated a heterologous prime-boost regimen involving the MACV mRNA vaccine coupled with the rVSV-based MACV vaccine. We find that the highest levels of MACV GPC-specific IgG and neutralizing titers were achieved when heterologous mRNA and rVSV prime-boost regimens were employed. Conclusions: These results elucidate differences in the immune response to different vaccine platforms for MACV and can inform future vaccine development for NW arenaviruses.
Full article
(This article belongs to the Special Issue Advancing Vaccine Strategies Against Viral Hemorrhagic Fevers: Innovation and Challenges)
►▼
Show Figures

Figure 1
Journal Menu
► ▼ Journal Menu-
- Vaccines Home
- Aims & Scope
- Editorial Board
- Reviewer Board
- Topical Advisory Panel
- Instructions for Authors
- Special Issues
- Topics
- Sections & Collections
- Article Processing Charge
- Indexing & Archiving
- Editor’s Choice Articles
- Most Cited & Viewed
- Journal Statistics
- Journal History
- Journal Awards
- Conferences
- Editorial Office
Journal Browser
► ▼ Journal BrowserHighly Accessed Articles
Latest Books
E-Mail Alert
News
Topics
Topic in
Biomolecules, Cells, IJMS, Pathogens, Vaccines, Biologics, Microorganisms, Biomedicines
Advances in Vaccines and Antimicrobial Therapy—2nd Edition
Topic Editors: Raffaele D’Amelio, Roberto PaganelliDeadline: 30 September 2026
Topic in
Animals, Arthropoda, Insects, Vaccines, Veterinary Sciences, Pathogens
Ticks and Tick-Borne Pathogens: 2nd Edition
Topic Editors: Alina Rodriguez-Mallon, Alejandro Cabezas-CruzDeadline: 31 March 2027
Topic in
Animals, Aquaculture Journal, Biology, Fishes, Pathogens, Vaccines, IJMS
Novel Insights and Advanced Research in Aquatic Animal Diseases and Immunology
Topic Editors: Erlong Wang, Zihao YuanDeadline: 30 July 2027
Conferences
Special Issues
Special Issue in
Vaccines
Vaccines for Poultry Viruses
Guest Editors: Dingxiang Liu, Ying LiaoDeadline: 30 April 2026
Special Issue in
Vaccines
Varicella and Zoster Vaccination
Guest Editor: Peter MapleDeadline: 30 April 2026
Special Issue in
Vaccines
Immune Responses in Patients with Chronic Disease After Vaccination
Guest Editors: Nikola Stojanović, Marko BaralicDeadline: 30 April 2026
Special Issue in
Vaccines
Vaccines and Immunization: Measles, Mumps, and Rubella
Guest Editor: Nobuhiko OkabeDeadline: 30 April 2026
Topical Collections
Topical Collection in
Vaccines
Research on Monoclonal Antibodies and Antibody Engineering
Collection Editor: Tatsuya Yamazaki
Topical Collection in
Vaccines
Factors Associated with Vaccine Hesitancy
Collection Editor: Brian D. Poole
Topical Collection in
Vaccines
COVID-19 Vaccine Hesitancy: Correlates and Interventions
Collection Editors: Manoj Sharma, Kavita Batra




