- Article
Response of a Thermoelastic Solid with Variable Thermal Conductivity to a Magnetic Field via a Refined 3PHL Green–Naghdi Concept
- Samia M. Said,
- Emad K. Jaradat and
- Sarhan Y. Atwa
- + 1 author
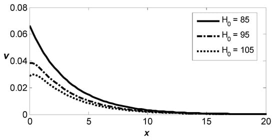
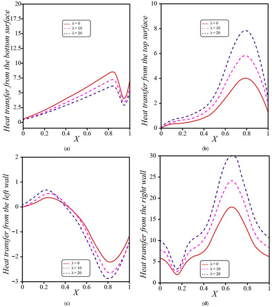
This study analyzes how a solid material with non-uniform thermal conductivity behaves under thermoelastic stress when subjected to a magnetic field and varying reference temperatures. The mathematical formulation is developed within the advanced framework of the refined three-phase-lag Green–Naghdi type III theory, which provides a robust mechanism for modeling generalized thermoelastic interactions. An analytical solution to the governing equations is achieved through the application of the normal mode technique coupled with an eigenvalue approach. This methodology facilitates the development of precise analytical solutions for key quantities, including the distributions of temperature, displacement, and stress. The material considered as an isotropic symmetrical thermoelastic medium has applications in engineering, geophysics, aircrafts, etc. The corresponding numerical results were obtained and plotted employing MATLAB R2013a, and are presented graphically to elucidate the impacts of the critical parameters. This study conclusively establishes the magnetic field, reference temperature, and variable thermal conductivity as dominant parameters that dictate the behavior and distribution of the physical fields, thereby fundamentally shaping the medium’s thermoelastic response.
19 January 2026




