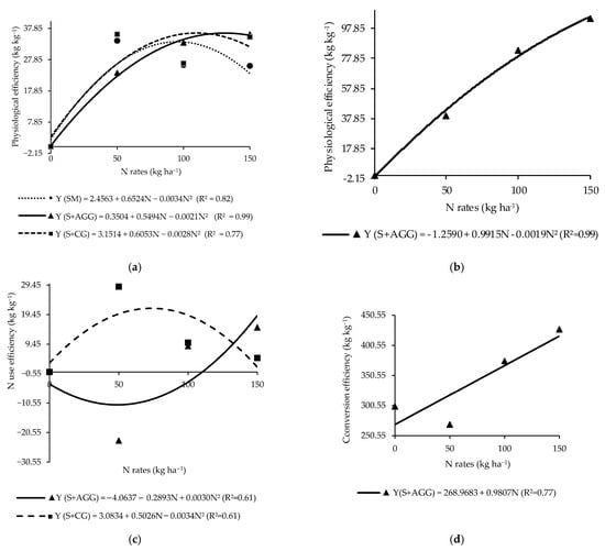
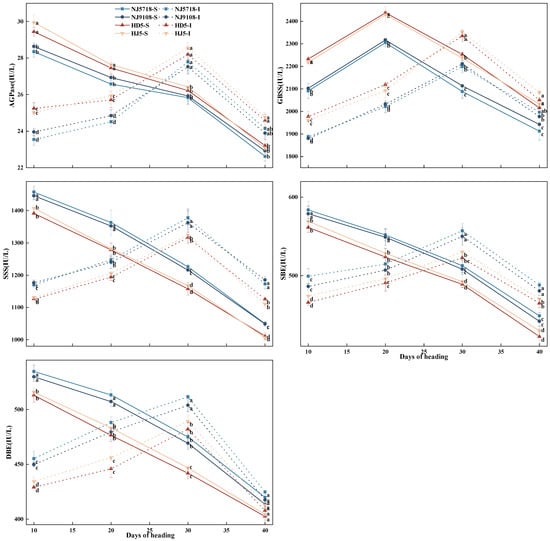
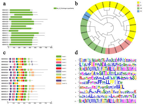
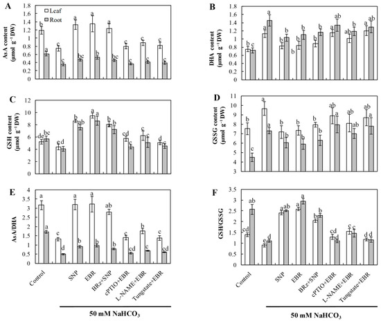
-
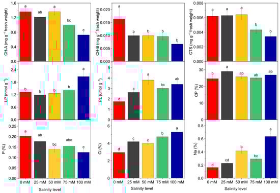
Synergistic Effects of Lavandula angustifolia and a Bacterial Consortium on Bioremediation of a Heavy Metal-Contaminated Soil -
Tree Endotherapy: A Comprehensive Review of the Benefits and Drawbacks of Trunk Injection Treatments in Tree Care and Protection -
Current Assessment and Future Perspectives on Phytoremediation of Heavy Metals -
Floral Characteristics and Reproductive Biology in Brazilian Melon Accessions: Insights from Commercial and Exotic Varieties -
High-Blue/Low-Red Mixed Light Modulates Photoperiodic Flowering in Chrysanthemum via Photoreceptor and Sugar Pathways
Journal Description
Plants
- Open Access— free for readers, with article processing charges (APC) paid by authors or their institutions.
- High Visibility: indexed within Scopus, SCIE (Web of Science), PubMed, PMC, PubAg, AGRIS, CAPlus / SciFinder, and other databases.
- Journal Rank: JCR - Q1 (Plant Sciences) / CiteScore - Q1 (Ecology, Evolution, Behavior and Systematics)
- Rapid Publication: manuscripts are peer-reviewed and a first decision is provided to authors approximately 17.7 days after submission; acceptance to publication is undertaken in 2.6 days (median values for papers published in this journal in the first half of 2025).
- Recognition of Reviewers: reviewers who provide timely, thorough peer-review reports receive vouchers entitling them to a discount on the APC of their next publication in any MDPI journal, in appreciation of the work done.
Latest Articles
Highly Accessed Articles
Latest Books
E-Mail Alert
News
Topics
Deadline: 31 December 2025
Deadline: 15 January 2026
Deadline: 31 January 2026
Deadline: 1 February 2026
Conferences
Special Issues
Deadline: 29 November 2025
Deadline: 30 November 2025
Deadline: 30 November 2025
Deadline: 30 November 2025





















