- Article
Fortification of a Greek Distilled Spirit by Citrus sinensis Antioxidants Extracted Using Green Recovery via Lecithin-Based Extraction: Optimization of Extraction and Stability
- Eleni Bozinou,
- Vassilis Athanasiadis and
- Arhontoula Chatzilazarou
- + 3 authors
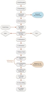
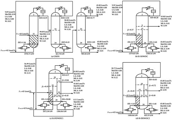
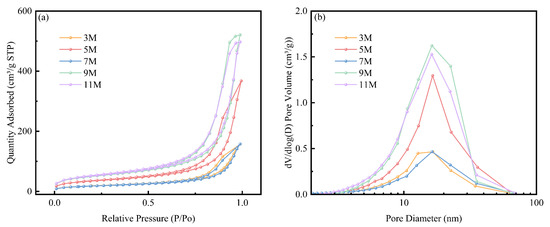
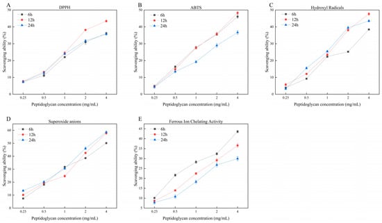
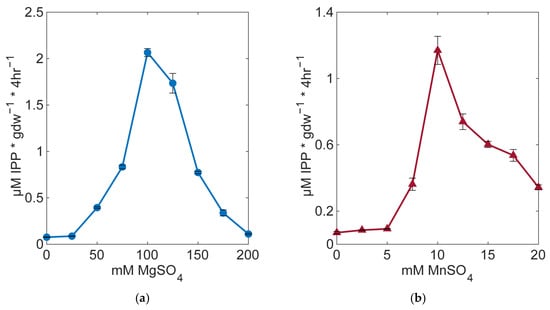
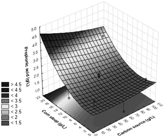
The sustainable valorization of citrus processing by-products represents a key challenge for the food industry, aiming to reduce waste while recovering valuable bioactive compounds. In this study, a cloud point extraction strategy was developed using soy lecithin as a natural, food-grade surfactant to isolate phenolic antioxidants from orange juice industry residues. Response Surface Methodology was applied to two streams of orange juice by-products, to evaluate the combined effects of pH, NaCl concentration, and lecithin content on extraction efficiency, with total polyphenolic content, DPPH radical scavenging activity, and ferric reducing antioxidant power serving as response variables. Partial Least Squares (PLS) analysis was additionally employed to integrate all antioxidant responses and identify a multivariate optimum. The optimized conditions (pH 3.4, 12% NaCl, 11% lecithin) enabled maximal recovery of antioxidant constituents, highlighting the effectiveness of lecithin-based micellar systems. To assess practical applicability, the optimized extract from the oil emulsion residue (Stream A) was incorporated into tsipouro, a traditional Greek distillate, and its stability was monitored under controlled light and temperature conditions for 30 days at three concentration levels. Results demonstrated that both environmental factors significantly influenced antioxidant retention and physical stability, underscoring the importance of formulation design. Specifically, high gel concentration at 2% w/v, low temperature at 20 °C and light exposure provided the highest overall desirability for TPC, FRAP, and DPPH responses. Overall, this work introduces a green, scalable, and food-compatible extraction approach that not only supports circular economy principles but also opens new opportunities for the development of functional alcoholic beverages enriched with natural antioxidants.
12 March 2026





![Types of asbestos mineral forms, a diagram modified from [27,28].](https://mdpi-res.com/cdn-cgi/image/w=281,h=192/https://mdpi-res.com/processes/processes-14-00913/article_deploy/html/images/processes-14-00913-g001-550.jpg)
![Pattern of micromodel. (a) Micromodel 1: Basic design. (b) Micromodel 2: Short-Length of wormhole (c) Micromodel 3: Long-Length of wormhole [18].](https://mdpi-res.com/cdn-cgi/image/w=281,h=192/https://mdpi-res.com/processes/processes-14-00912/article_deploy/html/images/processes-14-00912-g001-550.jpg)

