-
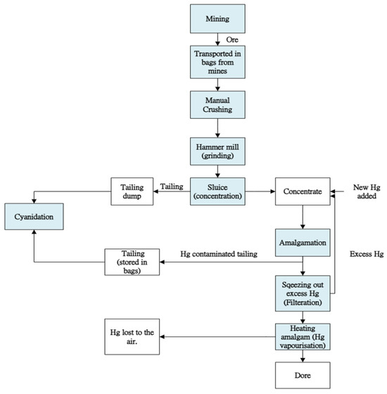
Impact of Historical Mining and Metallurgical Technologies on Soil and Sediment Composition Along the Ibar River -
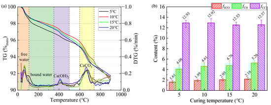
Effect of Scale Inhibitors on the Nucleation and Crystallization of Calcium Carbonate -
Ore Genesis Based on Microtextural and Geochemical Evidence from the Hydrothermal As–Sb Mineralization of the Matra Deposit (Alpine Corsica, France) -
Forces During the Film Drainage and Detachment of NMC and Spherical Graphite in Particle–Bubble Interactions Quantified by CP-AFM and Modeling to Understand the Salt Flotation of Battery Black Mass -
Unraveling Unidentified Fossil Bone and Tooth Fragments Through Histology, Chemistry, and Multivariate Statistics
Journal Description
Minerals
- Open Access— free for readers, with article processing charges (APC) paid by authors or their institutions.
- High Visibility: indexed within Scopus, SCIE (Web of Science), GeoRef, CaPlus / SciFinder, Inspec, Astrophysics Data System, AGRIS, and other databases.
- Journal Rank: JCR - Q2 (Mining and Mineral Processing) / CiteScore - Q1 (Geology)
- Rapid Publication: manuscripts are peer-reviewed and a first decision is provided to authors approximately 18.2 days after submission; acceptance to publication is undertaken in 2.6 days (median values for papers published in this journal in the first half of 2025).
- Recognition of Reviewers: reviewers who provide timely, thorough peer-review reports receive vouchers entitling them to a discount on the APC of their next publication in any MDPI journal, in appreciation of the work done.
- Companion journal: Mining
- Journal Cluster of Geotechnical Engineering and Geology: Minerals, GeoHazards, Mining, Geotechnics, Glacies.
Latest Articles
E-Mail Alert
News
Topics
Deadline: 31 December 2025
Deadline: 31 January 2026
Deadline: 28 February 2026
Deadline: 31 March 2026
Conferences
Special Issues
Deadline: 19 December 2025
Deadline: 20 December 2025
Deadline: 20 December 2025
Deadline: 25 December 2025



















