-
Seed Germination Ecology and Dormancy Release in Some Native and Underutilized Plant Species with Agronomic Pote -
Manure Production Projections for Latvia: Challenges and Potential for Reducing Greenhouse Gas Emissions -
The European Charter for Sustainable Tourism (ECST) as a Tool for Development in Rural Areas: The Case of Vesuvius National Park (Italy) -
Nondestructive Quality Detection of Characteristic Fruits Based on Vis/NIR Spectroscopy: Principles, Systems, and Applications
Journal Description
Agriculture
Agriculture
is an international, peer-reviewed, open access journal published semimonthly online.
- Open Access— free for readers, with article processing charges (APC) paid by authors or their institutions.
- High Visibility: indexed within Scopus, SCIE (Web of Science), PubAg, AGRIS, RePEc, and other databases.
- Journal Rank: JCR - Q1 (Agronomy) / CiteScore - Q1 (Plant Science)
- Rapid Publication: manuscripts are peer-reviewed and a first decision is provided to authors approximately 18.8 days after submission; acceptance to publication is undertaken in 1.9 days (median values for papers published in this journal in the second half of 2025).
- Recognition of Reviewers: reviewers who provide timely, thorough peer-review reports receive vouchers entitling them to a discount on the APC of their next publication in any MDPI journal, in appreciation of the work done.
- Companion journals for Agriculture include: Poultry, Grasses, Crops and AIPA.
Impact Factor:
3.6 (2024);
5-Year Impact Factor:
3.8 (2024)
Latest Articles
Genome-Wide Association Analysis Reveals Genetic Loci and Candidate Genes Related to Soybean Leaf Shape
Agriculture 2026, 16(2), 150; https://doi.org/10.3390/agriculture16020150 (registering DOI) - 7 Jan 2026
Abstract
Soybean is the world’s foremost oilseed crop, and leaf morphology significantly influences yield potential by affecting light interception, canopy structure, and photosynthetic efficiency. In this study, leaf length, leaf width, maximum leaf width, leaf apex opening angle, and leaf area were measured in
[...] Read more.
Soybean is the world’s foremost oilseed crop, and leaf morphology significantly influences yield potential by affecting light interception, canopy structure, and photosynthetic efficiency. In this study, leaf length, leaf width, maximum leaf width, leaf apex opening angle, and leaf area were measured in 216 soybean accessions, and genome-wide association studies (GWAS) were conducted using genomic resequencing data to identify genetic variants associated with leaf morphological traits. A total of 824 SNP loci were found to be significantly associated with leaf shape, and 130 candidate genes were identified in the genomic regions flanking these significant loci. KEGG enrichment analysis revealed that the above candidate genes were significantly enriched in arginine biosynthesis (ko00220), nitrogen metabolism (ko00910), carbon metabolism (ko01200), pyruvate metabolism (ko00620), glycolysis/glycogenolysis (ko00010), starch and sucrose metabolism (ko00500), plant–pathogen interaction (ko04626), and amino acid biosynthesis (ko01230). By combining KEGG and GO enrichment analysis as well as expression level analysis, four candidate genes related to leaf shape (Glyma.10G141600, Glyma.13G062700, Glyma.16G041200 and Glyma.20G115500) were identified. Further, through candidate gene association analysis, it was found that the Glyma.10G141600 gene was divided into two major haplotypes. The leaf area of haplotype 1 was significantly smaller than that of haplotype 2. Subsequently, the cutting amplification polymorphism sequence (CAPS) molecular marker was developed. The marker Chr.10:37502955 can effectively distinguish the differences in leaf size through enzymatic digestion technology, and has excellent typing ability and application potential. The above results can provide a theoretical basis for molecular-assisted selection (MAS) of soybean leaf morphology.
Full article
(This article belongs to the Section Crop Genetics, Genomics and Breeding)
►
Show Figures
Open AccessReview
Revisiting Environmental Sustainability in Ruminants: A Comprehensive Review
by
Yufeng Shang, Tingting Ju, Upinder Kaur, Henrique A. Mulim, Shweta Singh, Jacquelyn Boerman and Hinayah Rojas de Oliveira
Agriculture 2026, 16(2), 149; https://doi.org/10.3390/agriculture16020149 (registering DOI) - 7 Jan 2026
Abstract
Ruminant livestock production faces increasing pressure to reduce environmental impacts while maintaining productivity and food security. This comprehensive review examines current strategies and emerging technologies for enhancing environmental sustainability in ruminant systems. The review synthesizes recent advances across four interconnected domains: genetic and
[...] Read more.
Ruminant livestock production faces increasing pressure to reduce environmental impacts while maintaining productivity and food security. This comprehensive review examines current strategies and emerging technologies for enhancing environmental sustainability in ruminant systems. The review synthesizes recent advances across four interconnected domains: genetic and genomic approaches for breeding environmentally efficient animals, rumen microbiome manipulation, nutritional strategies for emission reduction, and precision management practices. Specifically, genetic and genomic strategies demonstrate significant potential for long-term sustainability improvements through selective breeding for feed efficiency, methane reduction, and enhanced longevity. Understanding host–microbe interactions and developing targeted interventions have also shown promising effects on optimizing fermentation efficiency and reducing methane production. Key nutritional interventions include dietary optimization strategies that improve feed efficiency, feed additives, and precision feeding systems that minimize nutrient waste. Furthermore, management approaches encompass precision livestock farming technologies including sensor-based monitoring systems, automated feeding platforms, and real-time emission measurement tools that enable data-driven decision making. Integration of these approaches through system-based frameworks offers the greatest potential for achieving substantial environmental improvements while maintaining economic viability. In addition, this review identifies key research gaps including the need for standardized measurement protocols, long-term sustainability assessments, and economic evaluation frameworks. Future directions emphasize the importance of interdisciplinary collaboration, policy support, and technology transfer to accelerate adoption of sustainable practices across diverse production systems.
Full article
(This article belongs to the Special Issue The Threats Posed by Environmental Factors to Farm Animals)
Open AccessArticle
ACDNet: Adaptive Citrus Detection Network Based on Improved YOLOv8 for Robotic Harvesting
by
Zhiqin Wang, Wentao Xia and Ming Li
Agriculture 2026, 16(2), 148; https://doi.org/10.3390/agriculture16020148 (registering DOI) - 7 Jan 2026
Abstract
To address the challenging requirements of citrus detection in complex orchard environments, this paper proposes ACDNet (Adaptive Citrus Detection Network), a novel deep learning framework specifically designed for automated citrus harvesting. The proposed method introduces three key innovations: (1) Citrus-Adaptive Feature Extraction (CAFE)
[...] Read more.
To address the challenging requirements of citrus detection in complex orchard environments, this paper proposes ACDNet (Adaptive Citrus Detection Network), a novel deep learning framework specifically designed for automated citrus harvesting. The proposed method introduces three key innovations: (1) Citrus-Adaptive Feature Extraction (CAFE) module that combines fruit-aware partial convolution with illumination-adaptive attention mechanisms to enhance feature representation with improved efficiency; (2) Dynamic Multi-Scale Sampling (DMS) operator that adaptively focuses sampling points on fruit regions while suppressing background interference through content-aware offset generation; and (3) Fruit-Shape Aware IoU (FSA-IoU) loss function that incorporates citrus morphological priors and occlusion patterns to improve localization accuracy. Extensive experiments on our newly constructed CitrusSet dataset, which comprises 2887 images capturing diverse lighting conditions, occlusion levels, and fruit overlapping scenarios, demonstrate that ACDNet achieves superior performance with mAP@0.5 of 97.5%, precision of 92.1%, and recall of 92.8%, while maintaining real-time inference at 55.6 FPS. Compared to the baseline YOLOv8n model, ACDNet achieves improvements of 1.7%, 3.4%, and 3.6% in mAP@0.5, precision, and recall, respectively, while reducing model parameters by 11% (to 2.67 M) and computational cost by 20% (to 6.5 G FLOPs), making it highly suitable for deployment in resource-constrained robotic harvesting systems. However, the current study is primarily validated on citrus fruits, and future work will focus on extending ACDNet to other spherical fruits and exploring its generalization under extreme weather conditions.
Full article
(This article belongs to the Section Artificial Intelligence and Digital Agriculture)
►▼
Show Figures

Figure 1
Open AccessArticle
Origin Warehouses as Logistics or Supply Chain Centers: Comparative Analysis of Business Models in Sustainable Agri-Food Supply Chains
by
Yiwen Gao, Mengru Shen, Kai Yang, Xifu Wang, Lijun Jiang and Yang Yao
Agriculture 2026, 16(2), 147; https://doi.org/10.3390/agriculture16020147 - 7 Jan 2026
Abstract
Origin warehouses, positioned at the critical “first mile” of the agri-food supply chain, profoundly influence supply chain power structures and profit allocation, as well as supply chain stability and sustainable development. To explore the role of origin warehouses in the agri-food supply chain,
[...] Read more.
Origin warehouses, positioned at the critical “first mile” of the agri-food supply chain, profoundly influence supply chain power structures and profit allocation, as well as supply chain stability and sustainable development. To explore the role of origin warehouses in the agri-food supply chain, this study develops a three-level game model comprising a “planter–origin warehouse operator–seller” framework. Notably, this study conceptualizes the dual-functional “origin warehouse” as observed in practice, proposing two theoretical modes: the Logistics Center (LC) and the Supply Chain Center (SCC). By treating quality level, service level, and selling price decisions as endogenous variables, this study further reveals the interconnected decision-making mechanisms under different operational modes. Overall, the LC mode performs better in quality-driven markets, generating higher system profits and greater social welfare, whereas the SCC mode is superior when consumers are more price-sensitive or place greater value on service. Based on these findings, this study provides decision-making guidance for origin warehouse operators aiming to select the optimal mode under varying market conditions and proposes targeted coordination strategies to promote the high-quality development and economic sustainability of the agri-food supply chain.
Full article
(This article belongs to the Special Issue Building Resilience Through Sustainable Agri-Food Supply Chains)
Open AccessArticle
GGE Biplot Analysis for the Assessment and Selection of Bread Wheat Genotypes Under Organic and Low-Input Stress Environments
by
Evangelos Korpetis, Elissavet Ninou, Ioannis Mylonas, Dimitrios Katsantonis, Nektaria Tsivelika, Ioannis N. Xynias, Alexios N. Polidoros, Dimitrios Roupakias and Athanasios G. Mavromatis
Agriculture 2026, 16(2), 146; https://doi.org/10.3390/agriculture16020146 (registering DOI) - 7 Jan 2026
Abstract
Bread wheat variety development suited to organic farming conditions remains a major challenge mainly because of the high breeding costs involved and the few cultivars adapted to low-input systems. The present work explores whether early generation selection needs to take place under organic
[...] Read more.
Bread wheat variety development suited to organic farming conditions remains a major challenge mainly because of the high breeding costs involved and the few cultivars adapted to low-input systems. The present work explores whether early generation selection needs to take place under organic conditions for subsequent adaptation or whether conventional testing at an early stage could be adequate. A diverse set of crosses involving Greek landraces and commercial cultivars were developed and advanced by honeycomb pedigree selection under both organic and conventional environments. Subsequently, F4 progenies and an upgraded landrace were evaluated over two years in neighboring organic and conventional trials. Both statistical and GGE biplot analyses revealed significant genotype × environment interactions. The results clearly indicate that early selection under organic conditions did not provide a consistent advantage for subsequent performance under organic management compared with conventional early selection. Genotypes derived from the Africa × Atheras cross consistently showed the highest and most stable yields across the two environments, irrespective of the early selection environment. These results indicate that genetic background and landrace-derived diversity are more important than the early selection environment for the expression of performance. A staged breeding strategy involving initial selection in conventional management followed by multi-environment testing in organic conditions can provide a cost-effective approach to developing resilient, high-yielding wheat cultivars suitable for organic farming systems, which are typically characterized by low-input management practices, and in tune with the EU targets for expanded organic farming.
Full article
(This article belongs to the Special Issue Sustainable Small Grain Cropping Systems: Circular Economy, Pollution Mitigation, and Farmer-Centric Innovation)
►▼
Show Figures

Figure 1
Open AccessReview
Assessing the Potential for Modifying Certain Eradication Measures for Xylella fastidiosa subsp. pauca in Olive Groves of Apulia (Italy)
by
Marco Scortichini
Agriculture 2026, 16(2), 145; https://doi.org/10.3390/agriculture16020145 - 6 Jan 2026
Abstract
Sometimes, mandatory rules for eradicating pathogens specifically target crops that hold intrinsic economic value, cultural heritage, and are a lucrative tourist attraction as well as an appealing part of the landscape due to their historical presence in the region. An example of this
[...] Read more.
Sometimes, mandatory rules for eradicating pathogens specifically target crops that hold intrinsic economic value, cultural heritage, and are a lucrative tourist attraction as well as an appealing part of the landscape due to their historical presence in the region. An example of this is the introduction of Xylella fastidiosa subsp. pauca (Xfp), mainly vectored by Philaenus spumarius to olive groves in Apulia. Twelve years after the first official report on its presence and numerous studies, this review aims to reconsider some of the quarantine measures in place to prevent the spread of Xfp. Surveys carried out within the demarcated areas have shown a low incidence of Xfp over the years ranging from 0.06% to 0.70%. Furthermore, the bacterium is now present throughout the region, from the south to the north, potentially suggesting that the bacterium may be endemic in the region. Epidemiological models have indicated low or negligible infectivity for asymptomatic trees. Rigorous vector control, achieved through the mechanical removal of eggs and juvenile forms, coupled with the contemporary reduction in the Xfp load within the olive crown using bactericidal compounds, could effectively reduce the spread of Xfp in both infected and demarcated areas. These actions could also serve as preventive measures in current free areas. Once the prevalence of both vectors and Xfp is low, only olive trees in demarcated areas that test positive for the bacterium should be uprooted. Trees within a 50 m radius of an Xfp-positive olive tree should not be removed if they test negative for Xfp upon detection.
Full article
(This article belongs to the Section Crop Protection, Diseases, Pests and Weeds)
Open AccessArticle
Research on the Coupling Coordination Degree and Obstacle Factors of Digital Inclusive Finance and Digital Agriculture in Rural China
by
Lunqiu Huang, Jun Wen, Junzeng Liu and Dong Han
Agriculture 2026, 16(2), 144; https://doi.org/10.3390/agriculture16020144 - 6 Jan 2026
Abstract
In the context of advancing agricultural and rural modernization in China, digital agriculture has gained significant governmental attention. However, existing research has predominantly focused on examining the relationship from digital inclusive finance to digital agriculture, while in-depth investigations into their bidirectional coupled coordination,
[...] Read more.
In the context of advancing agricultural and rural modernization in China, digital agriculture has gained significant governmental attention. However, existing research has predominantly focused on examining the relationship from digital inclusive finance to digital agriculture, while in-depth investigations into their bidirectional coupled coordination, spatiotemporal evolution, and underlying obstacle factors remain limited. To address this research gap, this study aims to construct innovative evaluation index systems for both domains and to establish a coupling coordination degree model alongside an obstacle degree model. This methodological framework is designed to examine the bidirectional coupled coordination, reveal its spatiotemporal evolution patterns, and identify key obstacle factors across 30 Chinese provinces. Results indicate a consistent annual improvement in the coupling coordination level across provinces. Many regions have progressed from moderate or mild dysfunction to marginal or primary coordination, with coordination degrees ranging between 0.5 and 0.6 by 2022. Specifically, the eastern region recorded 0.586, the central region 0.562, and the western region 0.531. Regional disparities are identified as the primary source of variation. Key obstacles include insufficient support from digital finance to agriculture, the east–west development gap, low actual usage of digital financial services, volatility in agricultural production price indices, and high agricultural carbon emissions. Recommendations focus on bridging regional gaps, strengthening financial support, and addressing these impediments, which are crucial for promoting sustainable development.
Full article
(This article belongs to the Section Agricultural Economics, Policies and Rural Management)
►▼
Show Figures

Figure 1
Open AccessArticle
Dynamics of Key Meteorological Variables and Their Impacts on Staple Crop Yields Across Large-Scale Farms in Heilongjiang, China
by
Jingyang Li, Huanhuan Li, Xin Liu, Qiuju Wang, Qingying Meng, Jiahe Zou, Yifei Luo, Shuangchao Wang and Long Tan
Agriculture 2026, 16(2), 143; https://doi.org/10.3390/agriculture16020143 - 6 Jan 2026
Abstract
Against the backdrop of global warming and a reshaped hydrothermal regime, the albic soil belt of the Sanjiang Plain, a major grain base, requires farm-scale evidence of how meteorological variability couples with staple-crop yields. Using meteorological and yield records from 2000 to 2023
[...] Read more.
Against the backdrop of global warming and a reshaped hydrothermal regime, the albic soil belt of the Sanjiang Plain, a major grain base, requires farm-scale evidence of how meteorological variability couples with staple-crop yields. Using meteorological and yield records from 2000 to 2023 at three large farms (859, 850, and 852), this study applied the Mann–Kendall test, wavelet and cross-wavelet coherence, Pearson correlation, gray relational analysis, and principal component analysis to track the evolution of air temperature, precipitation, evaporation, sunshine duration, relative humidity, and surface temperature, and to assess their multi-scale impacts on rice, corn, and soybean yields. The region warmed and became wetter overall, with dominant periodicities near 21a and 8a. Across the three farms, yields were significantly and positively associated with precipitation and air temperature (R > 0.60). Rice yield correlated strongly and negatively with evaporation at Farm 850 (R = −0.61) and at Farm 852 (R = −0.503). At Farm 859, gray relational analysis ranked precipitation highest for rice, corn, and soybean (γ = 0.853, 0.844, and 0.826), followed by air temperature. The first two principal components explained 67.66% of the variance; PC1 (41.80%) loaded positively for air temperature, and PC2 (25.86%) for precipitation and relative humidity. Cross-wavelet coherence indicated stable coupling between yields and hydrothermal variables, with the strongest coupling for rice with precipitation and air temperature, prominent coupling for corn with air temperature and sunshine duration, and stage-dependent responses of soybean to precipitation and evaporation. These results show that long-term trends together with phase-specific oscillations jointly shape yield variability. The findings support translating phase identification and sensitive windows into crop-specific rules for sowing or transplanting arrangements, irrigation timing, and early warning, providing a quantitative basis for climate-adaptive management on the study farms and, where soils, management, and microclimate are comparable, for the wider Sanjiang Plain.
Full article
(This article belongs to the Section Ecosystem, Environment and Climate Change in Agriculture)
Open AccessArticle
Evolution of Urban–Agricultural–Ecological Spatial Structure Driven by Irrigation and Drainage Projects and Water–Heat–Vegetation Response
by
Tianqi Su and Yongmei
Agriculture 2026, 16(2), 142; https://doi.org/10.3390/agriculture16020142 - 6 Jan 2026
Abstract
In the context of global climate change and intensified water resource constraints, studying the evolution of the urban–agricultural–ecological spatial structure and the water–heat–vegetation responses driven by large-scale irrigation and drainage projects in arid and semi-arid regions is of great significance. Based on multitemporal
[...] Read more.
In the context of global climate change and intensified water resource constraints, studying the evolution of the urban–agricultural–ecological spatial structure and the water–heat–vegetation responses driven by large-scale irrigation and drainage projects in arid and semi-arid regions is of great significance. Based on multitemporal remote sensing data from 1985 to 2015, this study takes the Inner Mongolia Hetao Plain as the research area, constructs a “multifunctionality–dynamic evolution” dual-principle classification system for urban–agricultural–ecological space, and adopts the technical process of “separate interpretation of each single land type using the maximum likelihood algorithm followed by merging with conflict pixel resolution” to improve the classification accuracy to 90.82%. Through a land use transfer matrix, a standard deviation ellipse model, surface temperature (LST) inversion, and vegetation fractional coverage (VFC) analysis, this study systematically reveals the spatiotemporal differentiation patterns of spatial structure evolution and surface parameter responses throughout the project’s life cycle. The results show the following: (1) The spatial structure follows the path of “short-term intense disturbance–long-term stable optimization”, with agricultural space stability increasing by 4.8%, the ecological core area retention rate exceeding 90%, and urban space expanding with a shift from external encroachment to internal filling, realizing “stable grain yield with unchanged cultivated land area and improved ecological quality with controlled green space loss”. (2) The overall VFC shows a trend of “central area stable increase (annual growth rate 0.8%), eastern area fluctuating recovery (cyclic amplitude ±12%), and western area local improvement (key patches increased by 18%)”. (3) The LST-VFC relationship presents spatiotemporal misalignment, with a 0.8–1.2 °C anomalous cooling in the central region during the construction period (despite a 15% VFC decrease), driven by irrigation water thermal inertia, and a disrupted linear correlation after completion due to crop phenology changes and plastic film mulching. (4) Irrigation and drainage projects optimize water resource allocation, constructing a hub regulation model integrated with the Water–Energy–Food (WEF) Nexus, providing a replicable paradigm for ecological effect assessment of major water conservancy projects in arid regions.
Full article
(This article belongs to the Section Ecosystem, Environment and Climate Change in Agriculture)
►▼
Show Figures

Figure 1
Open AccessArticle
The Impact of the Integration of Digital and Real Economies on Agricultural New Quality Productive Forces: Empirical Evidence from China’s Major Grain-Producing Areas
by
Wei Li, Linlu Li, Wenxi Li, Chunguang Sheng and Xinyi Li
Agriculture 2026, 16(2), 141; https://doi.org/10.3390/agriculture16020141 - 6 Jan 2026
Abstract
As the digital economy becomes increasingly integrated with the real economy, agricultural production is experiencing fundamental transformation. Digital–real integration has emerged as strategically important for cultivating agricultural new quality productive forces and safeguarding national food security. This study examines provincial panel data from
[...] Read more.
As the digital economy becomes increasingly integrated with the real economy, agricultural production is experiencing fundamental transformation. Digital–real integration has emerged as strategically important for cultivating agricultural new quality productive forces and safeguarding national food security. This study examines provincial panel data from 13 major grain-producing regions in China between 2012 and 2023. We develop an evaluation index system to assess both digital–real integration and agricultural new quality productive forces. Using the entropy weight method, we quantify the development levels of these two dimensions. Our empirical analysis employs fixed effects models, mediation effect models, and spatial econometric approaches to investigate how digital–real integration influences agricultural new quality productive forces in major grain-producing regions. The research findings indicate the following: (1) Digital–real integration demonstrates a robust positive correlation with agricultural new quality productive forces in major grain-producing regions. (2) Both agricultural industrial structure upgrading and agricultural green total factor productivity serve as significant mediating channels through which digital–real integration enhances agricultural new quality productive forces. (3) The impact exhibits notable heterogeneity across three dimensions: regional characteristics, industrial structure levels, and fiscal decentralization levels. (4) Digital–real integration generates substantial positive spatial spillover effects on agricultural new quality productive forces, facilitating coordinated improvements in neighboring regions. (5) A significant threshold effect exists in how digital–real integration promotes agricultural new quality productive forces. Specifically, the promotional effect intensifies once innovation level and human capital level exceed certain critical thresholds. These findings offer both theoretical insights and practical guidance for advancing high-quality development in agriculture within major grain-producing regions while strengthening the national food security strategy.
Full article
(This article belongs to the Section Agricultural Economics, Policies and Rural Management)
►▼
Show Figures

Figure 1
Open AccessArticle
YOLOv11n-DSU: A Study on Grading and Detection of Multiple Cucumber Diseases in Complex Field Backgrounds
by
Xiuying Tang, Pei Wang, Zhongqing Sun, Zhenglin Liu, Yumei Tang, Jie Shi, Liying Ma and Yonghua Zhang
Agriculture 2026, 16(2), 140; https://doi.org/10.3390/agriculture16020140 - 6 Jan 2026
Abstract
Cucumber downy mildew, angular leaf spot, and powdery mildew represent three predominant fungal diseases that substantially compromise cucumber yield and quality. To address the challenges posed by the irregular morphology, prominent multi-scale characteristics, and ambiguous lesion boundaries of cucumber foliar diseases in complex
[...] Read more.
Cucumber downy mildew, angular leaf spot, and powdery mildew represent three predominant fungal diseases that substantially compromise cucumber yield and quality. To address the challenges posed by the irregular morphology, prominent multi-scale characteristics, and ambiguous lesion boundaries of cucumber foliar diseases in complex field environments—which often lead to insufficient detection accuracy—along with the existing models’ difficulty in balancing high precision with lightweight deployment, this study presents YOLOv11n-DSU (a lightweight hierarchical detection model engineered using the YOLOv11n architecture). The proposed model integrates three key enhancements: deformable convolution (DEConv) for optimized feature extraction from irregular lesions, a spatial and channel-wise attention (SCSA) mechanism for adaptive feature refinement, and a Unified Intersection over Union (Unified-IoU) loss function to improve localization accuracy. Experimental evaluations demonstrate substantial performance gains, with mean Average Precision at 50% IoU threshold (mAP50) and mAP50–95 increasing by 7.9 and 10.9 percentage points, respectively, and precision and recall improving by 6.1 and 10.0 percentage points. Moreover, the computational complexity is markedly reduced to 5.8 Giga Floating Point Operations (GFLOPs). Successful deployment on an embedded platform confirms the model’s practical viability, exhibiting robust real-time inference capabilities and portability. This work provides an accurate and efficient solution for automated disease grading in field conditions, enabling real-time and precise severity classification, and offers significant potential for advancing precision plant protection and smart agricultural systems.
Full article
(This article belongs to the Section Artificial Intelligence and Digital Agriculture)
►▼
Show Figures

Figure 1
Open AccessArticle
Effects of Contact and Non-Contact Application of Exogenous Nitrogen on Nodulation and Nitrogen Fixation of Soybean
by
Kun Liu, Shuoshuo Shi, Zhenping Gong, Xiaochen Lyu and Qiulai Song
Agriculture 2026, 16(2), 139; https://doi.org/10.3390/agriculture16020139 - 6 Jan 2026
Abstract
Nitrogen (N) fertilizers can promote soybean growth, nodulation, and nitrogen fixation to a certain extent. However, excessive nitrogen application inhibits the nitrogen fixation capacity of soybean nodules. In this study, three experimental materials were used to investigate the direct and indirect effects of
[...] Read more.
Nitrogen (N) fertilizers can promote soybean growth, nodulation, and nitrogen fixation to a certain extent. However, excessive nitrogen application inhibits the nitrogen fixation capacity of soybean nodules. In this study, three experimental materials were used to investigate the direct and indirect effects of localized exogenous nitrogen (Ammonium Nitrate, NH4NO3) on nodule nitrogen fixation in soybean. Three nitrogen supply methods were applied: bilateral nodulation dual-root soybeans, unilateral nodulation dual-root soybeans, and upper- and lower-layered soybeans. The root nitrogen accumulation of direct contact with exogenous nitrogen reached 72.61 mg/plant, 30.59 mg/plant, and 88.48 mg/plant, respectively, and its nitrogen accumulation ability was higher. Exogenous nitrogen inhibited nodule growth and nitrogen accumulation. Nodule development and nitrogenase activity were regulated both directly and indirectly by exogenous nitrogen, with a more pronounced inhibitory effect observed in the roots directly exposed to nitrogen. Experiment I demonstrated that the number and dry weight of nodules on the nitrogen supply side decreased by 35.04% and 40.00%, respectively, while the difference was not significant on the non-nitrogen supply side. Furthermore, the nodule system exhibited a substantial buffering effect on exogenous nitrogen. In Experiment I, no significant differences were observed in the number, dry weight, or nitrogenase activity of nodules on the non-nitrogen-supplying side. The number and dry weight of nodules in Experiment II decreased by 61.55% and 35.91%, respectively. The specific nitrogenase activity (SNA) and acetylene reduction assay (ARA) also decreased by 32.28% and 67.20%, respectively, showing significant differences. In Experiment III, the number and dry weight of nodules in the upper layers decreased by 23.70% and 15.12%, respectively. Furthermore, significant differences in nitrogenase activity were detected, indicating that the nodules exposed to exogenous nitrogen spontaneously initiated the nitrogen regulation mechanism. This partially offsets the inhibitory effect on the nitrogen fixation function of nodules on the indirectly exposed side. This study revealed that exogenous nitrogen supply significantly affected the growth efficiency and nodule nitrogen fixation function of soybean plants by regulating nitrogen absorption and resource allocation. The use of deep unilateral fertilization can ensure the nitrogen fixation capacity of nodules and nitrogen accumulation in soybean plants and provide theoretical support for improving nitrogen use efficiency and realizing scientific fertilization.
Full article
(This article belongs to the Section Crop Production)
►▼
Show Figures

Figure 1
Open AccessArticle
Research on Estimating Backfat Thickness in Jinfen White Pigs Using Deep Learning and Image Processing
by
Wenwen Xing, Hong Li, Xuyang Fu, Ziyu Li, Pengzhe Yi and Jianlong Zhang
Agriculture 2026, 16(2), 138; https://doi.org/10.3390/agriculture16020138 - 6 Jan 2026
Abstract
To address the time-consuming, labor-intensive, and inefficient nature of existing contact-based measurements of sow backfat thickness (BFT), in this study, a method to estimate BFT from depth images using deep learning and image processing is proposed. Measurements of BFT and hip depth images
[...] Read more.
To address the time-consuming, labor-intensive, and inefficient nature of existing contact-based measurements of sow backfat thickness (BFT), in this study, a method to estimate BFT from depth images using deep learning and image processing is proposed. Measurements of BFT and hip depth images were collected from 254 Jinfen White sows. Following preprocessing, including depth-value filtering and colorization, a modified YOLOv8n-ShuffleNetV2 detector was trained and deployed to predict regions of interest in the buttock images. Depth values were then extracted from these regions and converted into distance estimates. Then, 11 external morphological pixel-based parameters were extracted, including hip area, hip-circumference length, and the area of the fitted ellipse. A random sample of 203 sows was selected for training and testing, and the relationship between BFT and the external morphological parameters was analyzed in 152, with the rest being used for testing. The results show significant positive correlations between BFT and several hip morphological parameters, with Pearson correlation coefficients exceeding 0.90 for both hip and fitted ellipse area. Principal component analysis was applied to the selected hip features to extract area and length related factors as inputs to a machine learning model. An elastic net regression model was employed to estimate BFT. The model’s generalization capability was evaluated using 51 sows not involved in training and testing. The model achieved an R2 = 0.8617, MSE = 4.3626 mm2, and MAE = 1.6456 mm. Finally, a BFT estimation system for Jinfen White pigs was developed using PyQt5 and Python, which enables automatic preprocessing of sow hip images and real-time estimation of BFT. Together, these results address the cumbersome and inefficient traditional manual collection of sow BFT data and support precision management in sow breeding farms.
Full article
(This article belongs to the Section Farm Animal Production)
►▼
Show Figures

Figure 1
Open AccessArticle
Evaluation of Sensor-Based Soil EC Responses to Nitrogen and Potassium Fertilization Under Laboratory and Field Conditions
by
Su Kyeong Shin, Ye-Eun Lee, Seung Jun Lee and Jin Hee Park
Agriculture 2026, 16(2), 137; https://doi.org/10.3390/agriculture16020137 - 6 Jan 2026
Abstract
Improving nutrient use efficiency and minimizing environmental pollution from excessive fertilization require appropriate nutrient management supported by continuous monitoring of soil nutrient levels during crop growth. As only a few real-time sensors for the measurement of soil nutrients are available, this study evaluated
[...] Read more.
Improving nutrient use efficiency and minimizing environmental pollution from excessive fertilization require appropriate nutrient management supported by continuous monitoring of soil nutrient levels during crop growth. As only a few real-time sensors for the measurement of soil nutrients are available, this study evaluated the potential of electrical conductivity (EC) sensors, which reflect the ionic concentrations of the soil solution, for real-time estimation of plant-available nutrient levels. Nitrogen and potassium were sequentially supplied to achieve cumulative application rates of 25–300% of the nutrient uptake-based fertilization rate. The relationship between cumulative fertilization rate and accumulated sensor-based EC increase was described using linear, polynomial, and nonlinear saturation models. Sensor EC increased linearly from 25 to 125% of the nutrient uptake-based fertilization rate, while higher application rates were better explained by the nonlinear saturation equation. Sensor-based EC showed strong correlation with soil ammonium nitrogen (NH4+-N), indicating that the sensor effectively reflected nutrient dynamics. In open-field pepper soil, fertigation-induced increases in sensor EC followed the patterns predicted by both the linear and nonlinear saturation models established in the laboratory. These results demonstrate that EC sensors can be used for real-time monitoring of soil nutrient levels and may contribute to efficient nutrient management in open-field cultivation.
Full article
(This article belongs to the Section Agricultural Soils)
►▼
Show Figures

Figure 1
Open AccessArticle
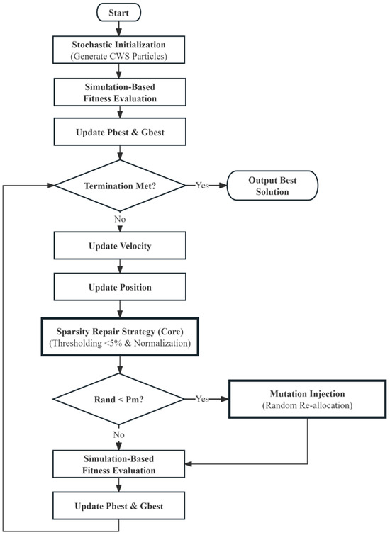
Multi-Cooperative Agricultural Machinery Scheduling with Continuous Workload Allocation: A Hybrid PSO Approach with Sparsity Repair
by
Weimin Wang, Yiliu Tu, Yunxia Wang and Qinghai Jiang
Agriculture 2026, 16(1), 136; https://doi.org/10.3390/agriculture16010136 - 5 Jan 2026
Abstract
Scheduling agricultural machinery across multiple cooperatives is often inefficient because existing rigid, discrete assignment models fail to flexibly coordinate shared resources under tight time windows. To address this limitation, we develop a simulation-based framework for the Multi-cooperative Agricultural Machinery Scheduling Problem (MAMSP) underpinned
[...] Read more.
Scheduling agricultural machinery across multiple cooperatives is often inefficient because existing rigid, discrete assignment models fail to flexibly coordinate shared resources under tight time windows. To address this limitation, we develop a simulation-based framework for the Multi-cooperative Agricultural Machinery Scheduling Problem (MAMSP) underpinned by a Continuous Collaborative Workload Sharing (CWS) formulation. To mitigate the solution fragmentation inherent in continuous optimization, we propose a Hybrid Particle Swarm Optimization with Sparsity Repair (HPSO-SR). The algorithm integrates a stochastic initialization strategy to enhance global exploration, a mutation injection mechanism to avoid swarm stagnation, and a sparsity repair operator that prunes uneconomical fractional assignments, yielding operationally feasible sparse schedules. A real-world case study from Liyang, China, augmented by synthetic instances of varying scales (small, medium, and large), was conducted to benchmark the proposed approach against a rule-based heuristic, a Genetic Algorithm (GA-CWS), and Simulated Annealing (SA-CWS) under a unified decoding scheme. The results show that HPSO-SR consistently achieves the lowest objective values, reducing the total cost by 74.43% relative to GA-CWS and 59.20% relative to SA-CWS in the medium-scale case. By deliberately trading off minimal additional transfer cost against improved timeliness, the obtained schedules nearly eliminate delay penalties. Sensitivity analysis and mechanism ablation studies further confirm that the sparse solutions exhibit structural resilience and that the proposed repair strategy is essential for algorithmic convergence, supporting the reliability of the proposed approach for time-critical, high-stakes agricultural operations.
Full article
(This article belongs to the Section Agricultural Technology)
►▼
Show Figures

Figure 1
Open AccessReview
Applications and Challenges of Visible-Near-Infrared and Mid-Infrared Spectroscopy in Soil Analysis: Chemometric Approaches and Data Fusion
by
Govind Dnyandev Vyavahare, Jin-Ju Yun, Jae-Hyuk Park, Jae-Hong Shim, Seong Heon Kim, Kyeongyeong Kim, Ahnsung Roh, So Hui Kim, Ho Jun Jang, Wartini Ng and Sangho Jeon
Agriculture 2026, 16(1), 135; https://doi.org/10.3390/agriculture16010135 - 5 Jan 2026
Abstract
Infrared (IR) spectroscopy has emerged as a rapid, cost-effective, and reliable alternative to traditional methods, enabling real-time, indirect monitoring of nutrients. Most reviews have discussed visible-near-infrared (Vis-NIR) and mid-infrared (MIR) spectroscopy individually for soil analysis. This review highlights the application of IR spectroscopy,
[...] Read more.
Infrared (IR) spectroscopy has emerged as a rapid, cost-effective, and reliable alternative to traditional methods, enabling real-time, indirect monitoring of nutrients. Most reviews have discussed visible-near-infrared (Vis-NIR) and mid-infrared (MIR) spectroscopy individually for soil analysis. This review highlights the application of IR spectroscopy, particularly Vis-NIR, MIR spectroscopy, and their data fusion, coupled with chemometrics and spectral preprocessing for estimating soil attributes. Additionally, the crucial functions of assessing model accuracy and validating model estimates of soil properties are discussed. Partial least squares regression (PLSR) was used in more than 100 studies in 2022. Based on the literature published from 2020 to 2025, the data fusion method predicts soil properties more accurately. This review also sheds light on recent advances in spectroscopic methods, including improvements in speed (e.g., MIR spectroscopy is up to 12 times faster than traditional methods), instrument miniaturization, and integration with portable devices, which can make field analysis more affordable. However, the sensitivity of IR spectroscopy to soil moisture, sample heterogeneity, vegetation cover, and calibration transfer issues remains a significant challenge in certain studies. Therefore, a discussion on the challenges in implementing this technique is included in this review, and future perspectives, such as integration of various sensors and portable devices for real-time soil assessment, are successively discussed.
Full article
(This article belongs to the Special Issue Application of Smart Technologies in Orchard Management)
►▼
Show Figures

Figure 1
Open AccessArticle
REGENA: Growth Function for Regenerative Farming
by
Georgios Karakatsanis, Dimitrios Managoudis and Emmanouil Makronikolakis
Agriculture 2026, 16(1), 134; https://doi.org/10.3390/agriculture16010134 - 5 Jan 2026
Abstract
Our work develops the structural mathematical framework of the REGENerative Agriculture (REGENA) Production Function, contributing to the limited global literature of regenerative farming production functions with consistency to the 2nd Law of Thermodynamics and the underlying biophysical processes for ecosystem services’ generation.
[...] Read more.
Our work develops the structural mathematical framework of the REGENerative Agriculture (REGENA) Production Function, contributing to the limited global literature of regenerative farming production functions with consistency to the 2nd Law of Thermodynamics and the underlying biophysical processes for ecosystem services’ generation. The accurate structural economic modeling of regenerative farming practices comprises a first vital step for the shift of global agriculture from conventional farming—utilizing petrochemical fertilizers, pesticides and intensive tillage—to regenerative farming—utilizing local agro-ecological capital forms, such as micro-organisms, organic biomasses, no-tillage and resistant varieties. In this context, we empirically test the REGENA structural change patterns with data from eight experimental plots in six Mediterranean countries in Southern Europe and Northern Africa for three crop compositions: (a) with exclusively conventional practices, (b) with exclusively regenerative practices and (c) with mixed conventional and regenerative practices. Finally, we discuss in detail the scientific, institutional, economic and financial engineering challenges for the market uptake of regenerative farming and the contribution of REGENA for the achievement of this goal. In addition, as regenerative farming is knowledge-intensive, we review the vital aspect of Open Innovation (OI) and protected Intellectual Property (IP) business models as essential parts of regenerative farming knowledge-sharing clusters and trading alliances.
Full article
(This article belongs to the Section Agricultural Economics, Policies and Rural Management)
►▼
Show Figures

Figure 1
Open AccessArticle
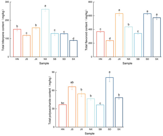
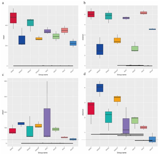
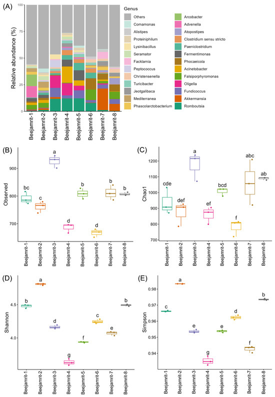
Microbial and Metabolite Profiling Reveal the Composition of Beejamrit: A Bioformulation for Seed Treatment in Sustainable Agriculture
by
Devarsh Panchal, Kartik Gajjar, Mahendra Chaudhary, Doongar Chaudhary, C. K. Patel, Nitin Shukla, Ishan Raval, Snehal Bagatharia, Chaitanya Joshi, Amrutlal Patel and Darshan Dharajiya
Agriculture 2026, 16(1), 133; https://doi.org/10.3390/agriculture16010133 - 4 Jan 2026
Abstract
Overuse of synthetic pesticides and fertilizers has increased concerns regarding environmental and human health. Indian natural farming practices, which are mainly based on different bioformulations, provide sustainable alternatives to conventional farming. Among other bioformulations, Beejamrit is a cow-based biostimulant that is used for
[...] Read more.
Overuse of synthetic pesticides and fertilizers has increased concerns regarding environmental and human health. Indian natural farming practices, which are mainly based on different bioformulations, provide sustainable alternatives to conventional farming. Among other bioformulations, Beejamrit is a cow-based biostimulant that is used for seed treatment to promote seed germination, seed vigor, and tolerance to pathogens. In this study, 16S rRNA amplicon metagenomics and untargeted metabolomics (GC-MS and LC-MS) approaches were employed to evaluate microbial and metabolic profiles of Beejamrit samples, respectively. Metagenomic analysis indicated that Beejamrit consisted of different plant-growth-promoting bacteria, such as Advenella, Comamonas, Lysinibacillus, Acinetobacter, and Arcobacter. GC-MS analysis discovered organoheterocyclics (23%) to be the most prevalent metabolite group in Beejamrit, followed by organic acids (18%) and benzenoids (15%). In LC-MS analysis, lipids (26%) were most abundant, followed by organoheterocyclics (18%) and organic acids (18%). Furthermore, GC-MS and LC-MS analyses identified a wide range of metabolites, including amino acids, organic acids, phenolics, and fatty acids. These findings confirm that Beejamrit contains a wide array of beneficial bacteria and bioactive compounds, thereby elucidating the potential mechanisms behind its efficacy as an effective seed treatment agent. The study offers an initial framework for further standardization and wider application in sustainable agriculture.
Full article
(This article belongs to the Section Seed Science and Technology)
►▼
Show Figures

Graphical abstract
Open AccessArticle
A Vision-Based Robot System with Grasping-Cutting Strategy for Mango Harvesting
by
Qianling Liu and Zhiheng Lu
Agriculture 2026, 16(1), 132; https://doi.org/10.3390/agriculture16010132 - 4 Jan 2026
Abstract
Mango is the second most widely cultivated tropical fruit in the world. Its harvesting mainly relies on manual labor. During the harvest season, the hot weather leads to low working efficiency and high labor costs. Current research on automatic mango harvesting mainly focuses
[...] Read more.
Mango is the second most widely cultivated tropical fruit in the world. Its harvesting mainly relies on manual labor. During the harvest season, the hot weather leads to low working efficiency and high labor costs. Current research on automatic mango harvesting mainly focuses on locating the fruit stem harvesting point, followed by stem clamping and cutting. However, these methods are less effective when the stem is occluded. To address these issues, this study first acquires images of four mango varieties in a mixed cultivation orchard and builds a dataset. Mango detection and occlusion-state classification models are then established based on YOLOv11m and YOLOv8l-cls, respectively. The detection model achieves an AP0.5–0.95 (average precision at IoU = 0.50:0.05:0.95) of 90.21%, and the accuracy of the classification model is 96.9%. Second, based on the mango growth characteristics, detected mango bounding boxes and binocular vision, we propose a spatial localization method for the mango grasping point. Building on this, a mango-grasping and stem-cutting end-effector is designed. Finally, a mango harvesting robot system is developed, and verification experiments are carried out. The experimental results show that the harvesting method and procedure are well-suited for situations where the fruit stem is occluded, as well as for fruits with no occlusion or partial occlusion. The mango grasping success rate reaches 96.74%, the stem cutting success rate is 91.30%, and the fruit injury rate is less than 5%. The average image processing time is 119.4 ms. The results prove the feasibility of the proposed methods.
Full article
(This article belongs to the Special Issue AI-Powered Agricultural Robots: From Field Sensing to Autonomous Operation)
►▼
Show Figures

Figure 1
Open AccessArticle
EffiFormer-CGS: Deep Learning Framework for Automated Quantification of Fusarium Spore Germination
by
Ziheng Wang, Xuehui Bai, Tao Cheng, Ziyu Ding, Dong Han, Dongyan Zhang, Shiying Xie, Tianyi Guo, Xue Yang and Chunyan Gu
Agriculture 2026, 16(1), 131; https://doi.org/10.3390/agriculture16010131 - 4 Jan 2026
Abstract
Fusarium head blight (FHB), caused mainly by the Fusarium graminearum species complex, is a devastating cereal disease associated with yield losses and mycotoxin contamination. Early infection is closely linked to spore germination and germ tube elongation, yet conventional monitoring methods are labor-intensive and
[...] Read more.
Fusarium head blight (FHB), caused mainly by the Fusarium graminearum species complex, is a devastating cereal disease associated with yield losses and mycotoxin contamination. Early infection is closely linked to spore germination and germ tube elongation, yet conventional monitoring methods are labor-intensive and poorly suited for dynamic phenotypic quantification. We present EffiFormer-CGS, a three-module deep learning framework integrating object detection, key point localization, and phenotypic quantification for microscopic images of FHB spores. A dataset of 2381 images was generated from systematic experiments with triazole fungicides (Prochloraz, Prothioconazole, and Tebuconazole) across multiple concentrations and time points. Spores were annotated with bounding boxes and fine-grained geometric key points, enabling calculation of germination degree as the ratio of germ tube length to body length. EffiFormer-CGS achieved 90.8% mAP@0.5:0.95 in object detection and 91.4% mAP@0.5 in key point localization. All fungicides significantly inhibited germination, with Prochloraz showing the strongest effect. Predictions closely matched manual counts, with germination rate errors ≤ 5.18%. EffiFormer-CGS provides an efficient, automated, and high-precision approach for spore germination analysis, supporting high-throughput fungicide screening, resistance monitoring, and sustainable FHB management.
Full article
(This article belongs to the Section Crop Protection, Diseases, Pests and Weeds)
►▼
Show Figures

Figure 1
Journal Menu
► ▼ Journal Menu-
- Agriculture Home
- Aims & Scope
- Editorial Board
- Reviewer Board
- Topical Advisory Panel
- Instructions for Authors
- Special Issues
- Topics
- Sections
- Article Processing Charge
- Indexing & Archiving
- Editor’s Choice Articles
- Most Cited & Viewed
- Journal Statistics
- Journal History
- Journal Awards
- Conferences
- Editorial Office
Journal Browser
► ▼ Journal BrowserHighly Accessed Articles
Latest Books
E-Mail Alert
News
Topics
Topic in
Agriculture, Agronomy, Crops, Plants, IJMS, IJPB
Plant Responses and Tolerance to Salinity Stress, 2nd Edition
Topic Editors: Ricardo Aroca, Pablo CornejoDeadline: 15 January 2026
Topic in
Agriculture, Remote Sensing, Sustainability, Water, Hydrology, Limnological Review, Earth
Water Management in the Age of Climate Change
Topic Editors: Yun Yang, Chong Chen, Hao SunDeadline: 31 January 2026
Topic in
Agriculture, Agronomy, Crops, Horticulturae, Microorganisms, Plants, Agrochemicals
Applications of Biotechnology in Food and Agriculture
Topic Editors: Edgar Omar Rueda-Puente, Bernardo Murillo-AmadorDeadline: 1 February 2026
Topic in
Agrochemicals, Agronomy, Insects, IJMS, Marine Drugs, Toxins, Agriculture, Biology
Research on Natural Bioactive Product-Based Pesticidal Agents—2nd Edition
Topic Editors: Min Lv, Hui XuDeadline: 28 February 2026
Conferences
Special Issues
Special Issue in
Agriculture
Factors Affecting Soil Fertility and Improvement Measures
Guest Editor: Hongqing HuDeadline: 10 January 2026
Special Issue in
Agriculture
Conservation Strategies for Local Animal Breeds
Guest Editor: Ileana MicleaDeadline: 10 January 2026
Special Issue in
Agriculture
Honey Bees and Wild Pollinators in Agricultural Ecosystems
Guest Editors: Roberto Bava, Fabio Castagna, Carmine LupiaDeadline: 10 January 2026
Special Issue in
Agriculture
Pasture Agronomic Practices and Sustainable Intensive Grazing Management
Guest Editors: Yasuyuki Ishii, Manabu TobisaDeadline: 10 January 2026






