-
Near-Native Visualization of SARS-CoV-2 Virion Morphogenesis -
A Glimpse at the Anti-Phage Defenses Landscape in the Foodborne Pathogen/Salmonella/Typhimurium -
A Monkeypox Virus Genomic Database for Rapid Sequence Analysis and Phylogenomic Discoveries -
Structure-Based Regulatory Role for the 5′UTR of RCNMV RNA2 -
A Single Amino Acid Substitution in Porcine Reproductive and Respiratory Syndrome Virus Glycoprotein 2 Significantly Impairs Its Infectivity in Macrophages
Journal Description
Viruses
Viruses
is a peer-reviewed, open access journal of virology, published monthly online by MDPI. The American Society for Virology (ASV), Spanish Society for Virology (SEV), Canadian Society for Virology (CSV), Italian Society for Virology (SIV-ISV), Australasian Virology Society (AVS) and others are affiliated with Viruses and their members receive a discount on the article processing charges.
- Open Access— free for readers, with article processing charges (APC) paid by authors or their institutions.
- High Visibility: indexed within Scopus, SCIE (Web of Science), PubMed, MEDLINE, PMC, Embase, PubAg, AGRIS, and other databases.
- Journal Rank: JCR - Q2 (Virology) / CiteScore - Q1 (Infectious Diseases)
- Rapid Publication: manuscripts are peer-reviewed and a first decision is provided to authors approximately 15.6 days after submission; acceptance to publication is undertaken in 2.6 days (median values for papers published in this journal in the second half of 2022).
- Recognition of Reviewers: reviewers who provide timely, thorough peer-review reports receive vouchers entitling them to a discount on the APC of their next publication in any MDPI journal, in appreciation of the work done.
- Companion journals for Viruses include: COVID and Zoonotic Diseases.
Impact Factor:
5.818 (2021);
5-Year Impact Factor:
5.811 (2021)
Latest Articles
New Neutralizing Epitope Exposed on the Domain II of Tick-Borne Encephalitis Virus Envelope Glycoprotein E
Viruses 2023, 15(6), 1256; https://doi.org/10.3390/v15061256 (registering DOI) - 26 May 2023
Abstract
Orthoflavivirus encephalitidis, formerly tick-borne encephalitis virus (TBEV), belongs to the Orthoflavivirus genus. TBEV is transmitted by tick bites and infection with TBEV can lead to serious disorders of the central nervous system. In this study, a new protective monoclonal mouse antibody (mAb)
[...] Read more.
Orthoflavivirus encephalitidis, formerly tick-borne encephalitis virus (TBEV), belongs to the Orthoflavivirus genus. TBEV is transmitted by tick bites and infection with TBEV can lead to serious disorders of the central nervous system. In this study, a new protective monoclonal mouse antibody (mAb) FVN-32, with high binding activity to glycoprotein E of TBEV, was selected and examined in post exposure prophylaxis in a mouse model of TBEV infection. BALB/c mice were injected mAb FVN-32 at doses of 200 μg, 50 μg, and 12.5 μg per mouse one day after a TBEV challenge. mAb FVN-32 showed 37.5% protective efficacy when administered at doses of 200 μg and 50 μg per mouse. The epitope for protective mAb FVN-32 was localized in TBEV glycoprotein E domain I+II, using a set of truncated fragments of glycoprotein E. Additionally, the target site recognized by mAb FVN-32 was defined using combinatorial libraries of peptides. Three-dimensional modeling revealed that the site is dspatially close to the fusion loop, but does not come into contact with it, and is localized in a region between 247 and 254 amino acid residues on the envelope protein. This region is conserved among TBEV-like orthoflaviviruses.
Full article
(This article belongs to the Special Issue Neurological Diseases Caused by Flavivirus Infections)
Open AccessCommunication
Detection of African Swine Fever Virus and Blood Meals of Porcine Origin in Hematophagous Insects Collected Adjacent to a High-Biosecurity Pig Farm in Lithuania; A Smoking Gun?
by
, , , , , , , , , and
Viruses 2023, 15(6), 1255; https://doi.org/10.3390/v15061255 (registering DOI) - 26 May 2023
Abstract
A seasonal trend of African swine fever (ASF) outbreaks in domestic pig farms has been observed in affected regions of Eastern Europe. Most outbreaks have been observed during the warmer summer months, coinciding with the seasonal activity pattern of blood-feeding insects. These insects
[...] Read more.
A seasonal trend of African swine fever (ASF) outbreaks in domestic pig farms has been observed in affected regions of Eastern Europe. Most outbreaks have been observed during the warmer summer months, coinciding with the seasonal activity pattern of blood-feeding insects. These insects may offer a route for introduction of the ASF virus (ASFV) into domestic pig herds. In this study, insects (hematophagous flies) collected outside the buildings of a domestic pig farm, without ASFV-infected pigs, were analyzed for the presence of the virus. Using qPCR, ASFV DNA was detected in six insect pools; in four of these pools, DNA from suid blood was also identified. This detection coincided with ASFV being reported in the wild boar population within a 10 km radius of the pig farm. These findings show that blood from ASFV-infected suids was present within hematophagous flies on the premises of a pig farm without infected animals and support the hypothesis that blood-feeding insects can potentially transport the virus from wild boars into domestic pig farms.
Full article
(This article belongs to the Special Issue State-of-the-Art Porcine Viruses Research in Europe)
Open AccessTechnical Note
Rapid Detection of SARS-CoV-2 RNA Using Reverse Transcription Recombinase Polymerase Amplification (RT-RPA) with Lateral Flow for N-Protein Gene and Variant-Specific Deletion–Insertion Mutation in S-Protein Gene
by
, , , , , , , , , , , , , , , , , , , , , and add
Show full author list
remove
Hide full author list
Viruses 2023, 15(6), 1254; https://doi.org/10.3390/v15061254 (registering DOI) - 26 May 2023
Abstract
Rapid molecular testing for severe acute respiratory coronavirus 2 (SARS-CoV-2) variants may contribute to the development of public health measures, particularly in resource-limited areas. Reverse transcription recombinase polymerase amplification using a lateral flow assay (RT-RPA-LF) allows rapid RNA detection without thermal cyclers. In
[...] Read more.
Rapid molecular testing for severe acute respiratory coronavirus 2 (SARS-CoV-2) variants may contribute to the development of public health measures, particularly in resource-limited areas. Reverse transcription recombinase polymerase amplification using a lateral flow assay (RT-RPA-LF) allows rapid RNA detection without thermal cyclers. In this study, we developed two assays to detect SARS-CoV-2 nucleocapsid (N) gene and Omicron BA.1 spike (S) gene-specific deletion–insertion mutations (del211/ins214). Both tests had a detection limit of 10 copies/µL in vitro and the detection time was approximately 35 min from incubation to detection. The sensitivities of SARS-CoV-2 (N) RT-RPA-LF by viral load categories were 100% for clinical samples with high (>9015.7 copies/µL, cycle quantification (Cq): < 25) and moderate (385.5–9015.7 copies/µL, Cq: 25–29.9) viral load, 83.3% for low (16.5–385.5 copies/µL, Cq: 30–34.9), and 14.3% for very low (<16.5 copies/µL, Cq: 35–40). The sensitivities of the Omicron BA.1 (S) RT-RPA-LF were 94.9%, 78%, 23.8%, and 0%, respectively, and the specificity against non-BA.1 SARS-CoV-2-positive samples was 96%. The assays seemed more sensitive than rapid antigen detection in moderate viral load samples. Although implementation in resource-limited settings requires additional improvements, deletion–insertion mutations were successfully detected by the RT-RPA-LF technique.
Full article
(This article belongs to the Special Issue COVID-19 Diagnostics in Clinical Applications and Pandemic Controls 2023)
Open AccessBrief Report
The Longitudinal Analysis of Convergent Antibody VDJ Regions in SARS-CoV-2-Positive Patients Using RNA-seq
Viruses 2023, 15(6), 1253; https://doi.org/10.3390/v15061253 (registering DOI) - 26 May 2023
Abstract
Severe acute respiratory syndrome-related coronavirus-2 (SARS-CoV-2) is an ongoing pandemic that continues to evolve and reinfect individuals. To understand the convergent antibody responses that evolved over the course of the pandemic, we evaluated the immunoglobulin repertoire of individuals infected by different SARS-CoV-2 variants
[...] Read more.
Severe acute respiratory syndrome-related coronavirus-2 (SARS-CoV-2) is an ongoing pandemic that continues to evolve and reinfect individuals. To understand the convergent antibody responses that evolved over the course of the pandemic, we evaluated the immunoglobulin repertoire of individuals infected by different SARS-CoV-2 variants for similarity between patients. We utilized four public RNA-seq data sets collected between March 2020 and March 2022 from the Gene Expression Omnibus (GEO) in our longitudinal analysis. This covered individuals infected with Alpha and Omicron variants. In total, from 269 SARS-CoV-2-positive patients and 26 negative patients, 629,133 immunoglobulin heavy-chain variable region V(D)J sequences were reconstructed from sequencing data. We grouped samples based on the SARS-CoV-2 variant type and/or the time they were collected from patients. Our comparison of patients within each SARS-CoV-2-positive group found 1011 common V(D)Js (same V gene, J gene and CDR3 amino acid sequence) shared by more than one patient and no common V(D)Js in the noninfected group. Taking convergence into account, we clustered based on similar CDR3 sequence and identified 129 convergent clusters from the SARS-CoV-2-positive groups. Within the top 15 clusters, 4 contain known anti-SARS-CoV-2 immunoglobulin sequences with 1 cluster confirmed to cross-neutralize variants from Alpha to Omicron. In our analysis of longitudinal groups that include Alpha and Omicron variants, we find that 2.7% of the common CDR3s found within groups were also present in more than one group. Our analysis reveals common and convergent antibodies, which include anti-SARS-CoV-2 antibodies, in patient groups over various stages of the pandemic.
Full article
(This article belongs to the Section Viral Immunology, Vaccines, and Antivirals)
Open AccessArticle
Neutralizing and Enhancing Epitopes of the SARS-CoV-2 Receptor-Binding Domain (RBD) Identified by Nanobodies
by
, , , , , , , and
Viruses 2023, 15(6), 1252; https://doi.org/10.3390/v15061252 (registering DOI) - 26 May 2023
Abstract
Engineered nanobodies (VHs) to the SARS-CoV-2 receptor-binding domain (RBD) were generated using phage display technology. A recombinant Wuhan RBD served as bait in phage panning to fish out nanobody-displaying phages from a VH/VHH phage display library. Sixteen phage-infected E. coli clones
[...] Read more.
Engineered nanobodies (VHs) to the SARS-CoV-2 receptor-binding domain (RBD) were generated using phage display technology. A recombinant Wuhan RBD served as bait in phage panning to fish out nanobody-displaying phages from a VH/VHH phage display library. Sixteen phage-infected E. coli clones produced nanobodies with 81.79–98.96% framework similarity to human antibodies; thus, they may be regarded as human nanobodies. Nanobodies of E. coli clones 114 and 278 neutralized SARS-CoV-2 infectivity in a dose-dependent manner; nanobodies of clones 103 and 105 enhanced the virus’s infectivity by increasing the cytopathic effect (CPE) in an infected Vero E6 monolayer. These four nanobodies also bound to recombinant Delta and Omicron RBDs and native SARS-CoV-2 spike proteins. The neutralizing VH114 epitope contains the previously reported VYAWN motif (Wuhan RBD residues 350–354). The linear epitope of neutralizing VH278 at Wuhan RBD 319RVQPTESIVRFPNITN334 is novel. In this study, for the first time, we report SARS-CoV-2 RBD-enhancing epitopes, i.e., a linear VH103 epitope at RBD residues 359NCVADVSVLYNSAPFFTFKCYG380, and the VH105 epitope, most likely conformational and formed by residues in three RBD regions that are spatially juxtaposed upon the protein folding. Data obtained in this way are useful for the rational design of subunit SARS-CoV-2 vaccines that should be devoid of enhancing epitopes. VH114 and VH278 should be tested further for clinical use against COVID-19.
Full article
(This article belongs to the Special Issue Nanomedicine Applied in the Control and Diagnosis of Viral Infections)
Open AccessArticle
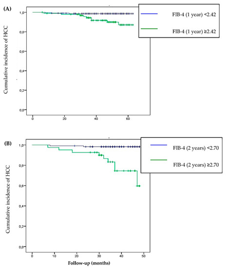
Dynamic Changes in Non-Invasive Markers of Liver Fibrosis Are Predictors of Liver Events after SVR in HCV Patients
by
, , , , , and
Viruses 2023, 15(6), 1251; https://doi.org/10.3390/v15061251 (registering DOI) - 26 May 2023
Abstract
Objectives: The course of progressive liver damage after achieving sustained virological response (SVR) with direct-acting antivirals (DAAs) remains undetermined. We aimed to determine risk factors associated with the development of liver-related events (LREs) after SVR, focusing on the utility of non-invasive markers. Methods:
[...] Read more.
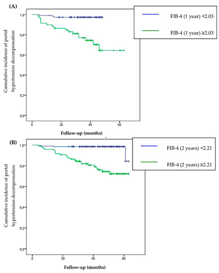
Objectives: The course of progressive liver damage after achieving sustained virological response (SVR) with direct-acting antivirals (DAAs) remains undetermined. We aimed to determine risk factors associated with the development of liver-related events (LREs) after SVR, focusing on the utility of non-invasive markers. Methods: An observational, retrospective study that included patients with advanced chronic liver disease (ACLD) caused by hepatitis C virus (HCV), who achieved SVR with DAAs between 2014 and 2017. Patients were followed-up until December 2020. LREs were defined as the development of portal hypertension decompensation and the occurrence of hepatocellular carcinoma (HCC). Serological markers of fibrosis were calculated before treatment and one and two years after SVR. Results: The study included 321 patients, with a median follow-up of 48 months. LREs occurred in 13.7% of patients (10% portal hypertension decompensation and 3.7% HCC). Child–Pugh [HR 4.13 (CI 95% 1.74; 9.81)], baseline FIB-4 [HR 1.12 (CI 95% 1.03; 1.21)], FIB-4 one year post-SVR [HR 1.31 (CI 95% 1.15; 1.48)] and FIB-4 two years post-SVR [HR 1.42 (CI 95% 1.23; 1.64)] were associated with portal hypertension decompensation. Older age, genotype 3, diabetes mellitus and FIB-4 before and after SVR were associated with the development of HCC. FIB-4 cut-off values one and two years post-SVR to predict portal hypertension decompensation were 2.03 and 2.21, respectively, and to predict HCC were 2.42 and 2.70, respectively. Conclusions: HCV patients with ACLD remain at risk of developing liver complications after having achieved SVR. FIB-4 evaluation before and after SVR may help to predict this risk, selecting patients who will benefit from surveillance.
Full article
(This article belongs to the Section Human Virology and Viral Diseases)
►▼
Show Figures

Figure 1
Open AccessArticle
ZIKV Strains Elicit Different Inflammatory and Anti-Viral Responses in Microglia Cells
by
, , , , , , , , , and
Viruses 2023, 15(6), 1250; https://doi.org/10.3390/v15061250 (registering DOI) - 26 May 2023
Abstract
In recent years, the Zika Virus (ZIKV) has caused pandemic outbreaks associated with a high rate of congenital ZIKV syndrome (CZS). Although all strains associated with worldwide outbreaks derive from the Asian lineage, the reasons for their enhanced spread and severity are not
[...] Read more.
In recent years, the Zika Virus (ZIKV) has caused pandemic outbreaks associated with a high rate of congenital ZIKV syndrome (CZS). Although all strains associated with worldwide outbreaks derive from the Asian lineage, the reasons for their enhanced spread and severity are not fully understood. In this study, we conducted a comparative analysis of miRNAs (miRNA-155/146a/124) and their cellular targets (SOCS1/3, SHP1, TRAF6, IRAK1), as well as pro- and anti-inflammatory and anti-viral cytokines (IL-6, TNF-α, IFN-γ, IL-10, and IFN-β) and peroxisome proliferator-activated receptor γ (PPAR-γ) expression in BV2 microglia cells infected with ZIKV strains derived from African and Asian lineages (ZIKVMR766 and ZIKVPE243). BV2 cells were susceptible to both ZIKV strains, and showed discrete levels of viral replication, with delayed release of viral particles without inducing significant cytopathogenic effects. However, the ZIKVMR766 strain showed higher infectivity and replicative capacity, inducing a higher expression of microglial activation markers than the ZIKVPE243 strain. Moreover, infection with the ZIKVMR766 strain promoted both a higher inflammatory response and a lower expression of anti-viral factors compared to the ZIKVPE243 strain. Remarkably, the ZIKKPE243 strain induced significantly higher levels of the anti-inflammatory nuclear receptor—PPAR-γ. These findings improve our understanding of ZIKV-mediated modulation of inflammatory and anti-viral innate immune responses and open a new avenue to explore underlining mechanisms involved in the pathogenesis of ZIKV-associated diseases.
Full article
(This article belongs to the Special Issue Viral-Induced Inflammation)
►▼
Show Figures

Figure 1
Open AccessArticle
Virome Profiling of Chickens with Hepatomegaly Rupture Syndrome Reveals Coinfection of Multiple Viruses
Viruses 2023, 15(6), 1249; https://doi.org/10.3390/v15061249 (registering DOI) - 26 May 2023
Abstract
Liver diseases seriously challenge the health of chickens raised on scaled farms and cause tremendous economic losses to farm owners. The causative agents for liver diseases are still elusive, even though various pathogens, such as the hepatitis E virus, have been reported. In
[...] Read more.
Liver diseases seriously challenge the health of chickens raised on scaled farms and cause tremendous economic losses to farm owners. The causative agents for liver diseases are still elusive, even though various pathogens, such as the hepatitis E virus, have been reported. In the winter of 2021, a liver disease was observed on a chicken farm in Dalian, China, which increased chicken mortality by up to 18%. We conducted panvirome profiling of the livers, spleens, kidneys, and recta of 20 diseased chickens. The viromic results revealed coinfection of multiple viruses, including pathogenic ones, in these organs. The viruses were highly identical to those detected in other provinces, and the vaccine and field strains of avian encephalomyelitis virus (AEV) and chicken infectious anemia virus (CIAV) cocirculated on the farm. In particular, the liver showed higher abundance of AEV and multiple fowl adenoviruses than other organs. Furthermore, the liver also contracted avian leukemia virus and CIAV. Experimental animals with infected liver samples developed minor to medium lesions of the liver and showed a virus abundance profile for AEV across internal organs similar to that in the original samples. These results suggest that coinfection with multiple pathogenic viruses influences the occurrence and development of infectious liver disease. The results also highlight that strong farm management standards with strict biosafety measures are needed to minimize the risk of pathogenic virus introduction to the farm.
Full article
(This article belongs to the Special Issue Veterinary Virology and Disease Control in China 2023)
►▼
Show Figures

Figure 1
Open AccessArticle
Direct Nanopore Sequencing of Human Cytomegalovirus Genomes from High-Viral-Load Clinical Samples
by
, , , , , and
Viruses 2023, 15(6), 1248; https://doi.org/10.3390/v15061248 - 26 May 2023
Abstract
Nanopore sequencing is becoming increasingly commonplace in clinical settings, particularly for diagnostic assessments and outbreak investigations, due to its portability, low cost, and ability to operate in near real-time. Although high sequencing error rates initially hampered the wider implementation of this technology, improvements
[...] Read more.
Nanopore sequencing is becoming increasingly commonplace in clinical settings, particularly for diagnostic assessments and outbreak investigations, due to its portability, low cost, and ability to operate in near real-time. Although high sequencing error rates initially hampered the wider implementation of this technology, improvements have been made continually with each iteration of the sequencing hardware and base-calling software. Here, we assess the feasibility of using nanopore sequencing to determine the complete genomes of human cytomegalovirus (HCMV) in high-viral-load clinical samples without viral DNA enrichment, PCR amplification, or prior knowledge of the sequences. We utilised a hybrid bioinformatic approach that involved assembling the reads de novo, improving the consensus sequence by aligning reads to the best-matching genome from a collated set of published sequences, and polishing the improved consensus sequence. The final genomes from a urine sample and a lung sample, the former with an HCMV to human DNA load approximately 50 times greater than the latter, achieved 99.97 and 99.93% identity, respectively, to the benchmark genomes obtained independently by Illumina sequencing. Thus, we demonstrated that nanopore sequencing is capable of determining HCMV genomes directly from high-viral-load clinical samples with a high accuracy.
Full article
(This article belongs to the Section Human Virology and Viral Diseases)
►▼
Show Figures

Figure 1
Open AccessArticle
Genome Sequences and Characterization of Chicken Astrovirus and Avian Nephritis Virus from Tanzanian Live Bird Markets
by
, , , , and
Viruses 2023, 15(6), 1247; https://doi.org/10.3390/v15061247 - 25 May 2023
Abstract
The enteric chicken astrovirus (CAstV) and avian nephritis virus (ANV) are the type species of the genus Avastrovirus (AAstV; Astroviridae family), capable of causing considerable production losses in poultry. Using next-generation sequencing of a cloacal swab from a backyard chicken in Tanzania, we
[...] Read more.
The enteric chicken astrovirus (CAstV) and avian nephritis virus (ANV) are the type species of the genus Avastrovirus (AAstV; Astroviridae family), capable of causing considerable production losses in poultry. Using next-generation sequencing of a cloacal swab from a backyard chicken in Tanzania, we assembled genome sequences of ANV and CAstV (6918 nt and 7318 nt in length, respectively, excluding poly(A) tails, which have a typical AAstV genome architecture (5′-UTR-ORF1a-ORF1b-ORF2-‘3-UTR). They are most similar to strains ck/ANV/BR/RS/6R/15 (82.72%) and ck/CAstV/PL/G059/14 (82.23%), respectively. Phylogenetic and sequence analyses of the genomes and the three open reading frames (ORFs) grouped the Tanzanian ANV and CAstV strains with Eurasian ANV-5 and CAstV-Aii viruses, respectively. Compared to other AAstVs, the Tanzanian strains have numerous amino acid variations (substitutions, insertions and deletions) in the spike region of the capsid protein. Furthermore, CAstV-A has a 4018 nt recombinant fragment in the ORF1a/1b genomic region, predicted to be from Eurasian CAstV-Bi and Bvi parental strains. These data should inform future epidemiological studies and options for AAstV diagnostics and vaccines.
Full article
(This article belongs to the Section Animal Viruses)
►▼
Show Figures

Figure 1
Open AccessArticle
The S2 Subunit of Infectious Bronchitis Virus Affects Abl2-Mediated Syncytium Formation
by
, , , , , , , , , and
Viruses 2023, 15(6), 1246; https://doi.org/10.3390/v15061246 - 25 May 2023
Abstract
The S2 subunit serves a crucial role in infectious bronchitis virus (IBV) infection, particularly in facilitating membrane fusion. Using reverse genetic techniques, mutant strains of the S2 locus exhibited substantially different syncytium-forming abilities in chick embryonic kidney cells. To determine the precise formation
[...] Read more.
The S2 subunit serves a crucial role in infectious bronchitis virus (IBV) infection, particularly in facilitating membrane fusion. Using reverse genetic techniques, mutant strains of the S2 locus exhibited substantially different syncytium-forming abilities in chick embryonic kidney cells. To determine the precise formation mechanism of syncytium, we demonstrated the co-ordinated role of Abl2 and its mediated cytoskeletal regulatory pathway within the S2 subunit. Using a combination of fluorescence quantification, RNA silencing, and protein profiling techniques, the functional role of S2 subunits in IBV-infected cells was exhaustively determined. Our findings imply that Abl2 is not the primary cytoskeletal regulator, the viral S2 component is involved in indirect regulation, and the three different viral strains activate various cytoskeletal regulatory pathways through Abl2. CRK, CRKL, ABI1, NCKAP1, and ENAH also play a role in cytoskeleton regulation. Our research provides a point of reference for the development of an intracellular regulatory network for the S2 subunit and a foundation for the rational design of antiviral drug targets against Abl2.
Full article
(This article belongs to the Special Issue Infectious Bronchitis Virus)
►▼
Show Figures

Figure 1
Open AccessArticle
New Generation of Systemic Inflammatory Markers for Respiratory Syncytial Virus Infection in Children
Viruses 2023, 15(6), 1245; https://doi.org/10.3390/v15061245 - 25 May 2023
Abstract
Aim: This study evaluated the relationship between the systemic immune–inflammatory index (SII), neutrophil–to–lymphocyte ratio (NLR), and platelet–to–lymphocyte ratio (PLR) with clinical findings of respiratory syncytial virus (RSV) infection among children with a diagnosis of lower respiratory tract infection (LRTI). Methods: The study was
[...] Read more.
Aim: This study evaluated the relationship between the systemic immune–inflammatory index (SII), neutrophil–to–lymphocyte ratio (NLR), and platelet–to–lymphocyte ratio (PLR) with clinical findings of respiratory syncytial virus (RSV) infection among children with a diagnosis of lower respiratory tract infection (LRTI). Methods: The study was conducted between 1 January 2020 and 1 January 2022 in a pediatric clinic. This retrospective study included 286 consecutive patients between 0 and 12 years of age, 138 of whom were RSV (+) (48.25%) and 148 of whom were RSV (−) (51.75%). The detection of the RSV antigen was carried out using the chromatographic immunoassay method on nasopharyngeal swabbing samples. Results: CRP content was significantly higher in patients with RSV (+) than in children with RSV (−), while NLR, PLR, and SII, as inflammatory parameters, were significantly lower. Fever, coughs, and wheezing were the most common symptoms in the RSV (+) groups (100%). RSV infections were the highest in November, October, and December, in that order. The AUC was statistically significant for parameters in all groups. AUC values were 0.841 (95%: 0.765–0.917) for leukocytes, 0.703 (95%: 0.618–0.788) for lymphocytes, 0.869 (95%: 0.800–0.937) for CRP, 0.706 (95%: 0.636–0.776) for NLR, 0.779 (95%: 0.722–0.836) for PLR, and 0.705 (95%: 0.633–0.776) for SII. CRP was found to have both high sensitivity (80.4%) and high specificity (82.4%) among all parameters. While the ROC analysis results showed similar results for children under two years old, only CRP and NLR were statistically significant in this group. Conclusion: CRP performed better than other blood parameters as a marker. The NLR, PLR, and SII index were significantly lower in LRTI patients with RSV (+) than in those with RSV (−), which implies a higher grade of inflammation. If the cause of the disease can be determined by this method, disease management will be easier, and unnecessary antibiotics could be avoided.
Full article
(This article belongs to the Section Human Virology and Viral Diseases)
►▼
Show Figures

Figure 1
Open AccessArticle
Modeling Drug Resistance Emergence and Transmission in HIV-1 in the UK
Viruses 2023, 15(6), 1244; https://doi.org/10.3390/v15061244 - 25 May 2023
Abstract
A deeper understanding of HIV-1 transmission and drug resistance mechanisms can lead to improvements in current treatment policies. However, the rates at which HIV-1 drug resistance mutations (DRMs) are acquired and which transmitted DRMs persist are multi-factorial and vary considerably between different mutations.
[...] Read more.
A deeper understanding of HIV-1 transmission and drug resistance mechanisms can lead to improvements in current treatment policies. However, the rates at which HIV-1 drug resistance mutations (DRMs) are acquired and which transmitted DRMs persist are multi-factorial and vary considerably between different mutations. We develop a method for the estimation of drug resistance acquisition and transmission patterns. The method uses maximum likelihood ancestral character reconstruction informed by treatment roll-out dates and allows for the analysis of very large datasets. We apply our method to transmission trees reconstructed on the data obtained from the UK HIV Drug Resistance Database to make predictions for known DRMs. Our results show important differences between DRMs, in particular between polymorphic and non-polymorphic DRMs and between the B and C subtypes. Our estimates of reversion times, based on a very large number of sequences, are compatible but more accurate than those already available in the literature, with narrower confidence intervals. We consistently find that large resistance clusters are associated with polymorphic DRMs and DRMs with long loss times, which require special surveillance. As in other high-income countries (e.g., Switzerland), the prevalence of sequences with DRMs is decreasing, but among these, the fraction of transmitted resistance is clearly increasing compared to the fraction of acquired resistance mutations. All this indicates that efforts to monitor these mutations and the emergence of resistance clusters in the population must be maintained in the long term.
Full article
(This article belongs to the Special Issue HIV Epidemiology and Drug Resistance)
►▼
Show Figures

Figure 1
Open AccessArticle
The Autonomous Parvovirus Minute Virus of Mice Localizes to Cellular Sites of DNA Damage Using ATR Signaling
Viruses 2023, 15(6), 1243; https://doi.org/10.3390/v15061243 - 25 May 2023
Abstract
Minute Virus of Mice (MVM) is an autonomous parvovirus of the Parvoviridae family that replicates in mouse cells and transformed human cells. MVM genomes localize to cellular sites of DNA damage with the help of their essential non-structural phosphoprotein NS1 to establish viral
[...] Read more.
Minute Virus of Mice (MVM) is an autonomous parvovirus of the Parvoviridae family that replicates in mouse cells and transformed human cells. MVM genomes localize to cellular sites of DNA damage with the help of their essential non-structural phosphoprotein NS1 to establish viral replication centers. MVM replication induces a cellular DNA damage response that is mediated by signaling through the ATM kinase pathway, while inhibiting induction of the ATR kinase signaling pathway. However, the cellular signals regulating virus localization to cellular DNA damage response sites has remained unknown. Using chemical inhibitors to DNA damage response proteins, we have discovered that NS1 localization to cellular DDR sites is independent of ATM or DNA-PK signaling but is dependent on ATR signaling. Pulsing cells with an ATR inhibitor after S-phase entry leads to attenuated MVM replication. These observations suggest that the initial localization of MVM to cellular DDR sites depends on ATR signaling before it is inactivated by vigorous virus replication.
Full article
(This article belongs to the Special Issue Advances in Parvovirus Research 2022)
►▼
Show Figures

Figure 1
Open AccessReview
California Serogroup Viruses in a Changing Canadian Arctic: A Review
by
, , , , , and
Viruses 2023, 15(6), 1242; https://doi.org/10.3390/v15061242 - 25 May 2023
Abstract
The Arctic is warming at four times the global rate, changing the diversity, activity and distribution of vectors and associated pathogens. While the Arctic is not often considered a hotbed of vector-borne diseases, Jamestown Canyon virus (JCV) and Snowshoe Hare virus (SSHV) are
[...] Read more.
The Arctic is warming at four times the global rate, changing the diversity, activity and distribution of vectors and associated pathogens. While the Arctic is not often considered a hotbed of vector-borne diseases, Jamestown Canyon virus (JCV) and Snowshoe Hare virus (SSHV) are mosquito-borne zoonotic viruses of the California serogroup endemic to the Canadian North. The viruses are maintained by transovarial transmission in vectors and circulate among vertebrate hosts, both of which are not well characterized in Arctic regions. While most human infections are subclinical or mild, serious cases occur, and both JCV and SSHV have recently been identified as leading causes of arbovirus-associated neurological diseases in North America. Consequently, both viruses are currently recognised as neglected and emerging viruses of public health concern. This review aims to summarise previous findings in the region regarding the enzootic transmission cycle of both viruses. We identify key gaps and approaches needed to critically evaluate, detect, and model the effects of climate change on these uniquely northern viruses. Based on limited data, we predict that (1) these northern adapted viruses will increase their range northwards, but not lose range at their southern limits, (2) undergo more rapid amplification and amplified transmission in endemic regions for longer vector-biting seasons, (3) take advantage of northward shifts of hosts and vectors, and (4) increase bite rates following an increase in the availability of breeding sites, along with phenological synchrony between the reproduction cycle of theorized reservoirs (such as caribou calving) and mosquito emergence.
Full article
(This article belongs to the Special Issue Arboviral Lifecycle)
►▼
Show Figures

Figure 1
Open AccessArticle
Remote Sensing and Ecological Variables Related to Influenza A Prevalence and Subtype Diversity in Wild Birds in the Lluta Wetland of Northern Chile
by
, , , , , , , , , , , and
Viruses 2023, 15(6), 1241; https://doi.org/10.3390/v15061241 - 25 May 2023
Abstract
The Lluta River is the northernmost coastal wetland in Chile, representing a unique ecosystem and an important source of water in the extremely arid Atacama Desert. During peak season, the wetland is home to more than 150 species of wild birds and is
[...] Read more.
The Lluta River is the northernmost coastal wetland in Chile, representing a unique ecosystem and an important source of water in the extremely arid Atacama Desert. During peak season, the wetland is home to more than 150 species of wild birds and is the first stopover point for many migratory species that arrive in the country along the Pacific migratory route, thereby representing a priority site for avian influenza virus (AIV) surveillance in Chile. The aim of this study was to determine the prevalence of influenza A virus (IAV) in the Lluta River wetland, identify subtype diversity, and evaluate ecological and environmental factors that drive the prevalence at the study site. The wetland was studied and sampled from September 2015 to October 2020. In each visit, fresh fecal samples of wild birds were collected for IAV detection by real-time RT-PCR. Furthermore, a count of wild birds present at the site was performed and environmental variables, such as temperature, rainfall, vegetation coverage (Normalized Difference Vegetation Index—NDVI), and water body size were determined. A generalized linear mixed model (GLMM) was built to assess the association between AIV prevalence and explanatory variables. Influenza positive samples were sequenced, and the host species was determined by barcoding. Of the 4349 samples screened during the study period, overall prevalence in the wetland was 2.07% (95% CI: 1.68 to 2.55) and monthly prevalence of AIV ranged widely from 0% to 8.6%. Several hemagglutinin (HA) and neuraminidase (NA) subtypes were identified, and 10 viruses were isolated and sequenced, including low pathogenic H5, H7, and H9 strains. In addition, several reservoir species were recognized (both migratory and resident birds), including the newly identified host Chilean flamingo (Phoenicopterus chilensis). Regarding environmental variables, prevalence of AIV was positively associated with NDVI (OR = 3.65, p < 0.05) and with the abundance of migratory birds (OR = 3.57, p < 0.05). These results emphasize the importance of the Lluta wetland as a gateway to Chile for viruses that come from the Northern Hemisphere and contribute to the understanding of AIV ecological drivers.
Full article
(This article belongs to the Special Issue Drivers of Evolution of Animal RNA Viruses, Volume II)
►▼
Show Figures

Figure 1
Open AccessArticle
Genetic Evolution and Variation of Human Adenovirus Serotype 31 Epidemic Strains in Beijing, China, during 2010–2022
Viruses 2023, 15(6), 1240; https://doi.org/10.3390/v15061240 - 25 May 2023
Abstract
Human adenovirus serotype 31 (HAdV-31) is closely associated with gastroenteritis in children and can cause fatal systemic disseminated diseases in immunocompromised patients. The lack of genomic data for HAdV-31, especially in China, will greatly limit research on its prevention and control. Sequencing and
[...] Read more.
Human adenovirus serotype 31 (HAdV-31) is closely associated with gastroenteritis in children and can cause fatal systemic disseminated diseases in immunocompromised patients. The lack of genomic data for HAdV-31, especially in China, will greatly limit research on its prevention and control. Sequencing and bioinformatics analyses were performed for HAdV-31 strains from diarrheal children in Beijing, China, during 2010–2022. Three capsid protein genes (hexon, penton, and fiber) were obtained in 37 cases, including one in which the whole genome was sequenced. HAdV-31 strains clustered into three distinct clades (I–III) in a phylogenetic tree constructed based on concatenated genes and the whole genome; the endemic strains only gathered into clade II, and most of the reference strains clustered into clade I. Compared with penton and hexon, fiber had a faster evolutionary rate (1.32 × 10−4 substitutions/site/year), an earlier divergence time (1697), lower homology (98.32–100% at the amino acid level), and greater genetic variation (0.0032). Four out of the six predicted positive selection pressure codons were also in the knob of fiber. These results reveal the molecular evolution characteristics and variations of HAdV-31 in Beijing, and fiber may be one of the main evolution driving forces.
Full article
(This article belongs to the Section Human Virology and Viral Diseases)
►▼
Show Figures

Figure 1
Open AccessArticle
PRRSV Elimination in a Farrow-to-Finish Pig Herd Using Herd Closure and Rollover Approach
by
, , , , , , , , , , , , , , and
Viruses 2023, 15(6), 1239; https://doi.org/10.3390/v15061239 - 25 May 2023
Abstract
It is well established that PRRSV elimination is an effective strategy for PRRS control, but published reports concerning successful PRRSV elimination cases in farrow-to-finishing herds are rare. Here, we have reported a successful PRRSV elimination case in a farrow-to-finish herd by employing a
[...] Read more.
It is well established that PRRSV elimination is an effective strategy for PRRS control, but published reports concerning successful PRRSV elimination cases in farrow-to-finishing herds are rare. Here, we have reported a successful PRRSV elimination case in a farrow-to-finish herd by employing a “herd closure and rollover” approach with some modifications. Briefly, the introduction of pigs to the herd was stopped and normal production processes were maintained until the herd reached a PRRSV provisional negative status. During the herd closure, strict biosecurity protocols were implemented to prevent transmission between nursery pigs and sows. In the current case, introducing gilts before herd closure and live PRRSV exposure were skipped. In the 23rd week post-outbreak, the pre-weaning piglets started to show 100% PRRSV negativity in qPCR tests. In the 27th week, nursery and fattening barns fully launched depopulation. In the 28th week, nursery and fattening houses reopened and sentinel gilts were introduced into gestation barns. Sixty days post-sentinel gilt introduction, the sentinel pigs maintained being PRRSV antibody negative, manifesting that the herd matched the standard of the provisional negative status. The production performance of the herd took 5 months to bounce back to normal. Overall, the current study provided additional information for PRRSV elimination in farrow-to-finish pig herds.
Full article
(This article belongs to the Special Issue Veterinary Virology and Disease Control in China 2023)
►▼
Show Figures

Figure 1
Open AccessArticle
Establishment and Application of a Triplex Real-Time RT-PCR Assay for Differentiation of PEDV, PoRV, and PDCoV
Viruses 2023, 15(6), 1238; https://doi.org/10.3390/v15061238 - 25 May 2023
Abstract
Porcine viral diarrhea is very common in clinical practice and has caused huge losses to the pig industry. Porcine epidemic diarrhea virus (PEDV), porcine rotavirus (PoRV), and porcine deltacoronavirus (PDCoV) are important pathogens of porcine viral diarrhea. Co-infection situations among these three viruses
[...] Read more.
Porcine viral diarrhea is very common in clinical practice and has caused huge losses to the pig industry. Porcine epidemic diarrhea virus (PEDV), porcine rotavirus (PoRV), and porcine deltacoronavirus (PDCoV) are important pathogens of porcine viral diarrhea. Co-infection situations among these three viruses in clinics are common, which increases the difficulty of differential diagnosis. Currently, polymerase chain reaction (PCR) is commonly used to detect pathogens. TaqMan real-time PCR is more sensitive than conventional PCR and has better specificity and accuracy. In this study, a triplex real-time RT-PCR assay based on TaqMan probes was developed for differential detection of PEDV, PoRV, and PDCoV. The triplex real-time RT-PCR assay developed in this study could not detect unrelated pathogens and showed satisfactory specificity, sensitivity, repeatability, and reproducibility with a limit of detection (LOD) of 6.0 × 101 copies/μL. Sixteen clinical samples were used to compare the results of the commercial RT-PCR kit and the triplex RT-PCR for PEDV, PoRV, and PDCoV detection, and the results were completely consistent. A total of 112 piglet diarrhea samples collected from Jiangsu province were next used to study the local prevalence of PEDV, PoRV, and PDCoV. The positive rates of PEDV, PoRV, and PDCoV detected by the triplex real-time RT-PCR were 51.79% (58/112), 59.82% (67/112), and 2.68% (3/112), respectively. The co-infections of PEDV and PoRV were frequent (26/112, 23.21%), followed by the co-infections of PDCoV and PoRV (2/112, 1.79%). This study established a useful tool for simultaneous differentiation of PEDV, PoRV, and PDCoV in practice and provided valuable information on the prevalence of these diarrhea viral pathogens in Jiangsu province.
Full article
(This article belongs to the Special Issue Pseudorabies Virus, Volume II)
►▼
Show Figures

Figure 1
Open AccessArticle
Genomic Characterization and gE/gI-Deleted Strain Construction of Novel PRV Variants Isolated in Central China
by
, , , , , , , , , , , and
Viruses 2023, 15(6), 1237; https://doi.org/10.3390/v15061237 - 25 May 2023
Abstract
Pseudorabies virus (PRV) variants have caused substantial economic losses in the swine industry in China since 2011. To surveil the genetic variation in PRV field strains, here, two novel variant strains of PRV were isolated from Shanxi Province in central China and were
[...] Read more.
Pseudorabies virus (PRV) variants have caused substantial economic losses in the swine industry in China since 2011. To surveil the genetic variation in PRV field strains, here, two novel variant strains of PRV were isolated from Shanxi Province in central China and were designated SX1910 and SX1911. To identify the genetic characteristics of the two isolates, their complete genomes were sequenced, and phylogenetic analysis and sequence alignment revealed that field PRV variants have undergone genetic variations; notably, the protein-coding sequences UL5, UL36, US1 and IE180 exhibited extensive variation and contained one or more hypervariable regions. Furthermore, we also found that the glycoproteins gB and gD of the two isolates had some novel amino acid (aa) mutations. Importantly, most of these mutations were located on the surface of the protein molecule, according to protein structure model analysis. We constructed a mutant virus of SX1911 with deletion of the gE and gI genes via CRISPR/Cas9. When tested in mice, SX1911-ΔgE/gI-vaccinated mice were protected within a comparable range to Bartha-K61-vaccinated mice. Additionally, a higher dose of inactivated Bartha-K61 protected the mice from lethal SX1911 challenge, while a lower neutralization titer, higher viral load and more severe microscopic lesions were displayed in Bartha-K61-vaccinated mice. These findings highlight the need for continuous monitoring of PRV and novel vaccine development or vaccination program design for PRV control in China.
Full article
(This article belongs to the Special Issue Pseudorabies Virus, Volume II)
►▼
Show Figures

Figure 1
Journal Menu
► ▼ Journal Menu-
- Viruses Home
- Aims & Scope
- Editorial Board
- Reviewer Board
- Topical Advisory Panel
- Instructions for Authors
- Special Issues
- Topics
- Sections & Collections
- Article Processing Charge
- Indexing & Archiving
- Editor’s Choice Articles
- Most Cited & Viewed
- Journal Statistics
- Journal History
- Journal Awards
- Society Collaborations
- Conferences
- Editorial Office
Journal Browser
► ▼ Journal BrowserHighly Accessed Articles
Latest Books
E-Mail Alert
News
Topics
Topic in
Biomedicines, Pathogens, Viruses, Microorganisms, Microbiology Research
Host, Bacteria and Viruses: A Network of Intestinal Relationships
Topic Editors: Jesús Rodríguez-Díaz, Vicente MonederoDeadline: 31 May 2023
Topic in
Biomolecules, IJMS, Nanomaterials, Viruses
Fibrous Proteins and Self-Assembling Peptides: From Structure and Assembly to Applications
Topic Editors: Anna Mitraki, Chrysoula Kokotidou, Vagelis Harmandaris, Anastassia RissanouDeadline: 31 July 2023
Topic in
Antibodies, COVID, Pathogens, Vaccines, Viruses
Host Response against SARS-CoV-2 Infection: Implications for Diagnosis, Treatment and Vaccine Development
Topic Editors: Fabrizio Angius, Meng Ling MoiDeadline: 31 August 2023
Topic in
Brain Sciences, Clinics and Practice, COVID, Life, Vaccines, Viruses
Multifaceted Efforts from Basic Research to Clinical Practice in Controlling COVID-19 Disease
Topic Editors: Yih-Horng Shiao, Rashi OjhaDeadline: 30 September 2023
Conferences
Special Issues
Special Issue in
Viruses
Enzymes as Antiviral Targets
Guest Editors: Eleftherios Michailidis, Stefan G. SarafianosDeadline: 31 May 2023
Special Issue in
Viruses
HIV and Drugs of Abuse 2.0
Guest Editors: Maria Cecilia Garibaldi Marcondes, Marcus KaulDeadline: 15 June 2023
Special Issue in
Viruses
Viruses and Endothelial Dysfunction
Guest Editor: Francesca CaccuriDeadline: 1 July 2023
Special Issue in
Viruses
Physical Virology - Viruses at Multiple Levels of Complexity
Guest Editors: Roya Zandi, Michael F. Hagan, Charlotte UetrechtDeadline: 10 July 2023
Topical Collections
Topical Collection in
Viruses
Poxviruses
Collection Editors: Giliane de Souza Trindade, Galileu Barbosa Costa, Flavio Guimaraes da Fonseca
Topical Collection in
Viruses
Coronaviruses
Collection Editors: Luis Martinez-Sobrido, Fernando Almazan Toral
Topical Collection in
Viruses
SARS-CoV-2 and COVID-19
Collection Editors: Luis Martinez-Sobrido, Fernando Almazan Toral




