Journal Description
Microorganisms
Microorganisms
is a scientific, peer-reviewed, open access journal of microbiology, published monthly online by MDPI. The Hellenic Society Mikrobiokosmos (MBK), the Spanish Society for Nitrogen Fixation (SEFIN) and the Society for Microbial Ecology and Disease (SOMED) are affiliated with Microorganisms, and their members receive a discount on the article processing charges.
- Open Access— free for readers, with article processing charges (APC) paid by authors or their institutions.
- High Visibility: indexed within Scopus, SCIE (Web of Science), PubMed, PMC, PubAg, CAPlus / SciFinder, AGRIS, and other databases.
- Journal Rank: JCR - Q2 (Microbiology) / CiteScore - Q1 (Microbiology (medical))
- Rapid Publication: manuscripts are peer-reviewed and a first decision is provided to authors approximately 15.2 days after submission; acceptance to publication is undertaken in 2.9 days (median values for papers published in this journal in the first half of 2025).
- Recognition of Reviewers: reviewers who provide timely, thorough peer-review reports receive vouchers entitling them to a discount on the APC of their next publication in any MDPI journal, in appreciation of the work done.
- Testimonials: See what our editors and authors say about Microorganisms.
- Companion journal for Microorganisms include: Applied Microbiology and Bacteria.
Impact Factor:
4.2 (2024);
5-Year Impact Factor:
4.6 (2024)
Latest Articles
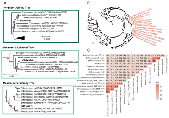
Study on Genomic Diversity, Prophage Distribution of Bovine-Derived Staphylococcus aureus and Their Association with Antimicrobial Resistance
Microorganisms 2025, 13(12), 2723; https://doi.org/10.3390/microorganisms13122723 (registering DOI) - 28 Nov 2025
Abstract
Staphylococcus aureus is the core pathogen causing bovine mastitis, and its antimicrobial resistance evolution is closely linked to prophage-mediated genetic material transfer, but their systematic association remains unclear. This study focused on 101 bovine-derived S. aureus strains isolated from large-scale dairy farms in
[...] Read more.
Staphylococcus aureus is the core pathogen causing bovine mastitis, and its antimicrobial resistance evolution is closely linked to prophage-mediated genetic material transfer, but their systematic association remains unclear. This study focused on 101 bovine-derived S. aureus strains isolated from large-scale dairy farms in Shihezi, Xinjiang, from September 2024 to January 2025, to explore their genomic diversity, prophage distribution characteristics, and intrinsic links to resistance. Results showed that the strains had resistance rates of 0.00–80.20% to 18 antibiotics across 12 classes, with ceftiofur having the highest resistance rate (80.20%) and 10 antibiotics including amoxicillin showing 0.00% resistance. Multidrug-resistant (MDR) strains accounted for 9.9% (10 strains), among which 2 had a resistance spectrum covering 7 antibiotic classes. The average genome size was 2.57 Mb with a GC content of 33.44%, cloud genes accounted for 85.00% of the pan-genome, and MLST identified 14 ST types, with ST5404 as the dominant type (36.6%). A total of 398 prophages were detected: 82.18% of strains carried resistance genes via prophages (Type I), while this proportion was 50.00% in MDR strains (Type II). This study confirms that prophages synergize with the ST5404 clonal group to promote clustered resistance gene transmission, providing a scientific basis for regional control of mastitis-causing drug-resistant strains and precise drug use.
Full article
(This article belongs to the Special Issue Antimicrobial Resistance (AMR) Diagnostics and Genomic/Molecular Epidemiology of Multidrug-Resistant Isolates)
Open AccessArticle
Screening of Protease-Producing Microorganisms and Optimization of Fermentation Processes for the Efficient Preparation of Broussonetia papyrifera Feed
by
Zixing Dong, Xuehui Li, Kun Zhang, Cunduo Tang, Dandan Li, Yunchao Kan and Lunguang Yao
Microorganisms 2025, 13(12), 2722; https://doi.org/10.3390/microorganisms13122722 - 28 Nov 2025
Abstract
With the rapid development of China’s livestock industry, the demand for protein feed has concomitantly increased, underscoring the importance of developing and utilizing new types of feed. As a novel and unconventional protein source, fermented Broussonetia papyrifera feed has become a promising alternative
[...] Read more.
With the rapid development of China’s livestock industry, the demand for protein feed has concomitantly increased, underscoring the importance of developing and utilizing new types of feed. As a novel and unconventional protein source, fermented Broussonetia papyrifera feed has become a promising alternative to traditional feeds due to its high nutritional value, abundance of bioactive compounds, and wide range of applications. However, the efficient utilization of crude proteins in B. papyrifera has been hindered by the currently used microorganisms and fermentation processes. In the present study, nine proteolytic bacterial strains and eight yeast and fungal strains were isolated from the root zone soil of B. papyrifera and screened using qualitative and quantitative methods. The protease activities of strains Paenibacillus sp. AY and Rhodotorula mucilaginosa FG were determined to be 21.95 and 55.16 U/mL, respectively. Compared with the control group, Paenibacillus sp. AY significantly increased the acid-soluble protein and ammonia nitrogen contents in the fermented feed by 26.7% and 12.2% (p < 0.05), respectively, while R. mucilaginosa FG enhanced them by 43.3% and 24.5%; these isolates’ effects were comparable to those of the type strains. Finally, to increase the quality of fermented B. papyrifera feed, the cultivation conditions were further optimized using single-factor experiments and an orthogonal design. Under optimal conditions, the acid-soluble protein content reached 7.63%, which was 27.2% higher than that of the control. Our results provide a basis for developing a novel process to efficiently utilize the crude proteins in B. papyrifera feed and can accelerate the application of this feed in animal production.
Full article
(This article belongs to the Special Issue Advances in Microbial Cell Factories, 3rd Edition)
►▼
Show Figures

Figure 1
Open AccessArticle
Exploring the Interplay Between Fatigue and the Oral Microbiome: A Longitudinal Approach
by
Laura Presutti, Madison C. Gueningsman, Blake Fredericksen, Andrew Smith, Ryan Taylor, Austin Tuckett, Christina Folsom, Rachel Wainwright, Christian Klena, Aaron C. Ericsson, Isain Zapata and Amanda E. Brooks
Microorganisms 2025, 13(12), 2721; https://doi.org/10.3390/microorganisms13122721 (registering DOI) - 28 Nov 2025
Abstract
Fatigue is a pervasive burden for emerging medical professionals, often impacted by stress and lifestyle factors, yet insufficiently explained by these aspects alone. Considering the profound immediate and long-term consequences for physician well-being and patient care, exploring the interplay between biological factors, such
[...] Read more.
Fatigue is a pervasive burden for emerging medical professionals, often impacted by stress and lifestyle factors, yet insufficiently explained by these aspects alone. Considering the profound immediate and long-term consequences for physician well-being and patient care, exploring the interplay between biological factors, such as the oral microbiome and fatigue, emerges as a critical area of investigation. This exploratory longitudinal study investigates the relationship between oral microbiome diversity and fatigue in first-year medical students across four timepoints, where they provided buccal swabs and completed lifestyle and standardized stress, sleep, and fatigue assessments (PSQI, FAS, PSS). Microbiome analysis was performed using 16S rRNA sequencing and QIIME2-based bioinformatics to identify genus-level profiles and core microbiome composition. Forty-five healthy participants were assessed. Significant increases in fatigue and fluctuations in oral microbiome diversity were observed, with alpha diversity peaking mid-year before declining. Illness frequency and antibiotic use also rose, potentially influencing microbial shifts. These fluctuations may be indicative of an adaptation process where oral microbial diversity adjusts to changes in the subject’s environment, which in this case is entering medical school. Despite no clear clustering in biodiversity metrics, associations between fatigue and microbiome richness were noted, suggesting that physiologic fatigue and environmental stressors may contribute to microbial variability. Limitations of the study include a small sample size, attrition, and representativeness of the study population. This study presents a longitudinal baseline that may serve as a reference for future investigations. These findings may support the development of targeted interventions designed to modulate microbial composition as a novel approach to alleviating fatigue.
Full article
(This article belongs to the Section Microbiomes)
►▼
Show Figures

Figure 1
Open AccessArticle
Transcriptomic Insights into Caffeine Degradation Pathways in Desarmillaria tabescens
by
Junrui Wang, Yongqiang Hu, Yuxin Chang, Yiguo Jiang, Danping Meng, Mingguo Jiang, Jinzi Wang and Peihong Shen
Microorganisms 2025, 13(12), 2720; https://doi.org/10.3390/microorganisms13122720 (registering DOI) - 28 Nov 2025
Abstract
Caffeine contamination threatens ecosystems and human health, with conventional remediation methods facing limitations. This study identified Desarmillaria tabescens as a potent caffeine-degrading fungus, achieving efficient degradation under optimized conditions (malt extract medium, 900 mg/L caffeine, 28 °C, pH 8). HPLC analysis revealed key
[...] Read more.
Caffeine contamination threatens ecosystems and human health, with conventional remediation methods facing limitations. This study identified Desarmillaria tabescens as a potent caffeine-degrading fungus, achieving efficient degradation under optimized conditions (malt extract medium, 900 mg/L caffeine, 28 °C, pH 8). HPLC analysis revealed key intermediates such as theobromine and 3-methylxanthine, confirming a branched catabolic pathway involving N-demethylation and C8 oxidation. Transcriptomic profiling identified nine consistently upregulated cytochrome P450 genes as core catalytic components, with three adjacent to a polyketide biosynthetic gene cluster potentially supporting oxidative reactions. A three-phase “Stress-Degradation-Homeostasis” regulatory model was proposed, coordinating detoxification, energy metabolism, and secondary metabolism. These findings advance understanding of fungal caffeine degradation mechanisms and provide valuable genetic resources for bioremediation and low-caffeine product development.
Full article
(This article belongs to the Section Molecular Microbiology and Immunology)
►▼
Show Figures

Figure 1
Open AccessArticle
Deciphering the Relationships Between Soil Enzymatic Activities and N- and P-Cycling Functional Genes Under Long-Term Fertilization
by
Dong Xue, Shumiao Jiang, Na Zhao, Mengnan Yao, Enqiang Zhou, Yongqiang Wang, Furong Dong, Xue Gao, Xuejun Wang, Yamei Miao, Libin Wei, Kaihua Wang and Anyong Hu
Microorganisms 2025, 13(12), 2719; https://doi.org/10.3390/microorganisms13122719 - 28 Nov 2025
Abstract
Long-term fertilization profoundly influences soil biochemical processes and microbial functionality, yet the coupling mechanisms between soil enzyme activities and functional genes in nutrient cycling remain unclear. This study investigated the effects of different fertilization regimes—nitrogen alone (N), nitrogen–phosphorus–potassium fertilizer (NPK), organic fertilizer (M),
[...] Read more.
Long-term fertilization profoundly influences soil biochemical processes and microbial functionality, yet the coupling mechanisms between soil enzyme activities and functional genes in nutrient cycling remain unclear. This study investigated the effects of different fertilization regimes—nitrogen alone (N), nitrogen–phosphorus–potassium fertilizer (NPK), organic fertilizer (M), and combined organic–inorganic fertilizer (MNPK)—on soil properties, enzyme activities, N- and P-cycling-related functional gene abundances, and faba bean (Vicia faba L.) yield in a 45-year ongoing field experiment in subtropical eastern China. Results showed that long-term fertilization significantly affected soil pH, electrical conductivity, nutrient contents, and crop yield. Organic fertilizer addition (M and MNPK) markedly improved soil organic matter, total and available nutrients, and enhanced faba bean grain yield by 75.07–92.79% compared with NPK, whereas NPK had limited benefits on total and available soil nutrients compared with N-only application. Soil enzyme activity analysis revealed that the MNPK treatment achieved the highest urease and neutral protease activities, while acid and alkaline protease activities responded inconsistently. Phosphorus-related enzymes (acid, neutral, and alkaline phosphatases) were strongly stimulated by organic inputs, reflecting enhanced P mineralization potential. Functional gene analysis showed that N-fixation and assimilatory nitrate reduction genes increased under M and MNPK, while N assimilation, N mineralization, anammox, nitrification, denitrification, and dissimilatory nitrate reduction genes were enriched under N treatment. Phosphate uptake and transport genes were upregulated under NPK, M, and MNPK, whereas inorganic P solubilization genes were highest under N. Significant positive correlations were observed among soil enzyme activities, nutrient contents, and faba bean yield, whereas acid and alkaline protease activities showed opposite trends. The relative abundances of N- and P-cycling functional genes exhibited distinct yet coordinated relationships with soil fertility indicators and enzyme activities. These findings provide mechanistic insights into the long-term regulation of soil–microbe interactions and nutrient cycling, offering a scientific basis for sustainable fertilization strategies in agroecosystems.
Full article
(This article belongs to the Special Issue Exploring the Diversity of Microbial Applications)
►▼
Show Figures

Figure 1
Open AccessReview
Psychobiotics at the Frontiers of Neurodegenerative and Neuropsychiatric Research
by
Guillermo Roberto Jiménez-Pareyón, José Melesio Cristóbal-Luna, Yuliana García-Martínez, Cynthia Garfias-Noguez, Morayma Ramírez-Damián, Edgar Torres-Maravilla and María Elena Sánchez-Pardo
Microorganisms 2025, 13(12), 2718; https://doi.org/10.3390/microorganisms13122718 - 28 Nov 2025
Abstract
Neurodegenerative and neuropsychiatric disorders remain a major public health concern due to their progressive nature, high prevalence, and considerable socioeconomic burden. Conventional treatments often fall short, facing limitations such as pharmacoresistance, adverse effects, and limited efficacy, underscoring the need for complementary approaches. Recent
[...] Read more.
Neurodegenerative and neuropsychiatric disorders remain a major public health concern due to their progressive nature, high prevalence, and considerable socioeconomic burden. Conventional treatments often fall short, facing limitations such as pharmacoresistance, adverse effects, and limited efficacy, underscoring the need for complementary approaches. Recent advances highlight the central role of the gut–brain axis (GBA) in neurological health, positioning psychobiotics and probiotic strains with potential mental health benefits, as candidates in adjunctive therapy. This review integrates current evidence on the GBA’s involvement in conditions such as Alzheimer’s disease, Parkinson’s disease, depression, and anxiety. We examine how psychobiotics may modulate neuroinflammation, oxidative stress, and neurotransmitter signaling, thereby contributing to cognitive and emotional regulation. Both preclinical and clinical studies are discussed, with emphasis on biomarker changes, quality-of-life outcomes, and neuropsychiatric comorbidities. We also explore recent innovations, including precision psychobiotics, microbiota–drug synergies, and their relevance to overlapping metabolic and neurodegenerative pathologies. Finally, we address the major translational challenges in the field, strain selection, methodological standardization, biomarker integration, and ethical design, highlighting key perspectives for advancing psychobiotics research toward clinical application.
Full article
(This article belongs to the Special Issue Probiotics: Identification and Applications)
►▼
Show Figures

Figure 1
Open AccessArticle
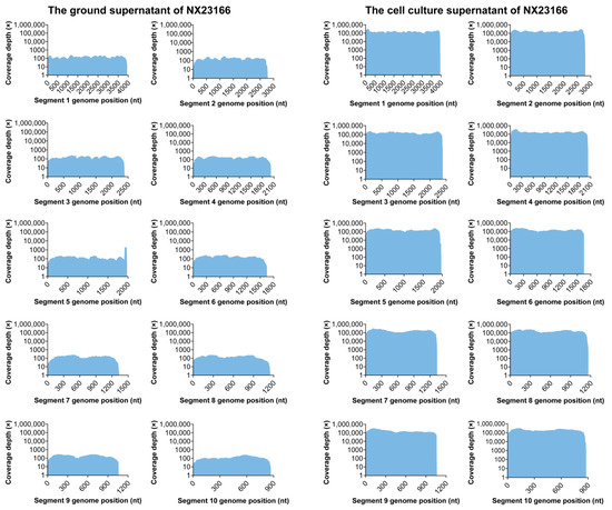
Genomic and Transcriptomic Characterization of Umatilla Virus Isolated and Identified from Mosquitoes in Ningxia, China
by
Kun Han, Yuhong Yang, Long Wang, Liqin Yu, Ruichen Wang, Xiaoyu Gu, Fan Li, Qikai Yin, Shihong Fu, Kai Nie, Qianqian Cui, Songtao Xu and Huanyu Wang
Microorganisms 2025, 13(12), 2717; https://doi.org/10.3390/microorganisms13122717 - 28 Nov 2025
Abstract
During the 2023 surveillance of mosquito-borne viruses in Ningxia Hui Autonomous Region, a strain of Umatilla virus (UMAV) was isolated from a pool of Culex pipiens pallens (NX23166) collected in Xiji County and cultured in C6/36 cells. Electron microscopy revealed that NX23166-infected mosquito
[...] Read more.
During the 2023 surveillance of mosquito-borne viruses in Ningxia Hui Autonomous Region, a strain of Umatilla virus (UMAV) was isolated from a pool of Culex pipiens pallens (NX23166) collected in Xiji County and cultured in C6/36 cells. Electron microscopy revealed that NX23166-infected mosquito cells showed approximately 70-nm virus particles, typical of the genus Orbivirus. Through next-generation sequencing, 10 double-stranded RNA (dsRNA) segments of the virus were obtained. Phylogenetic and homology analyses based on these sequences revealed that this strain was most closely related to the first Chinese isolate from Yunnan in 2013 (DH13M98) and an Australian isolate from 2015 (M4941_15). However, the VP3 protein of this strain showed the closest evolutionary relationship to a German isolate from 2019 (ED-I-205-19), with an amino acid sequence identity of 94.00%. In contrast, the identity of the VP3 protein to that of other strains ranged only from 47.38% to 51.49%, suggesting that these two strains may belong to the same serotype. Nevertheless, this hypothesis needs to be further verified by a serum neutralization test. Furthermore, transcriptome sequencing analysis showed that infection with the Ningxia isolate of UMAV induced significant temporal transcriptomic reprogramming in C6/36 cells. This reprogramming was characterized by early activation of innate immune responses such as the Toll signaling pathway and autophagy, followed by significant suppression of metabolic pathways, including oxidative phosphorylation in the mid to late stages of infection, demonstrating a molecular phenotype of coordinated immune activation and metabolic suppression. These results provide new insights into the genetic diversity and geographic distribution of the species UMAV.
Full article
(This article belongs to the Special Issue Research on Arboviruses)
►▼
Show Figures

Figure 1
Open AccessArticle
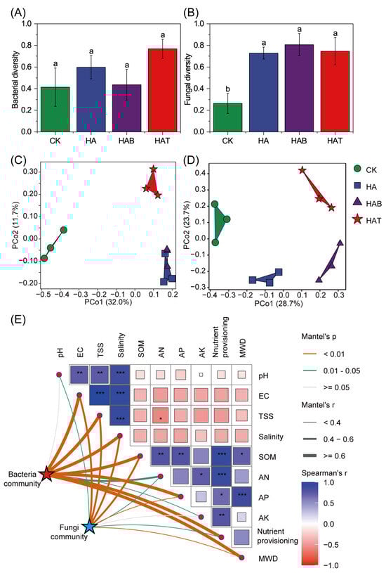
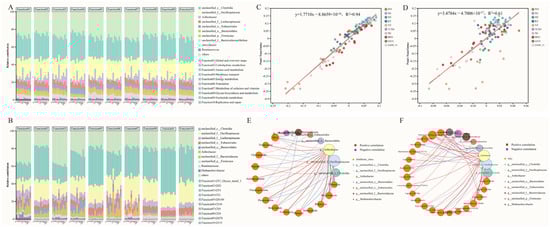
Synergistic Application of Humic Acid and Microbial Fertilizers Improve Soil Quality, Reshape Microbial Network, and Enhance Wheat Yield in Coastal Saline–Alkali Soils
by
Lei Ma, Yudong Li, Yufeng Zhang, Yan Li, Jianlin Wei, Zhaohui Liu and Deshui Tan
Microorganisms 2025, 13(12), 2716; https://doi.org/10.3390/microorganisms13122716 - 28 Nov 2025
Abstract
Coastal saline–alkali soils represent one of the most challenging agroecosystems due to coupled chemical, physical, and biological constraints. Although humic acid (HA) and microbial fertilizers (MFs) are recognized as effective amendments, the mechanisms linking soil improvements to yield gains remain unclear. Here, a
[...] Read more.
Coastal saline–alkali soils represent one of the most challenging agroecosystems due to coupled chemical, physical, and biological constraints. Although humic acid (HA) and microbial fertilizers (MFs) are recognized as effective amendments, the mechanisms linking soil improvements to yield gains remain unclear. Here, a 2-year field experiment was conducted in the Yellow River Delta to assess the effects of HA, applied alone or in combination with Bacillus subtilis and Trichoderma harzianum, on soil salinity, nutrient availability, aggregate stability, microbial communities, and wheat yields. Results showed that HA application alone reduced soil electrical conductivity (EC) and total soluble salts (TSS), and enhanced aggregate mean weight diameter (MWD), leading to 40.94–55.64% higher yields. Co-application with MFs further amplified these improvements, lowering EC and TSS up to 77.04% and 73.83%, enhancing MWD by 122.50%, and raising yields by 75.79%. Soil enzyme activities (e.g., catalase, β-glucosidase, urease, and alkaline phosphatase) and fungal diversity were substantially enhanced, whereas bacterial diversity showed no significant change. Co-occurrence network analysis demonstrated that application of HA with MFs (particularly with B. subtilis) reshaped microbial networks by enriching modules linked to nutrient provisioning, aggregate stability, and enzyme activity, while suppressing modules associated with salinity tolerance. Keystone species such as Lysobacter and Massilia were significantly enriched and closely associated with soil chemical and aggregate improvements. Structural equation modeling further revealed that yield gains were mainly explained by reduced salinity and enhanced aggregate stability rather than nutrient provisioning. These findings provide mechanistic evidence that HA improves soil quality and wheat productivity in coastal saline–alkali soils through integrated chemical, physical, and biological pathways, and that these benefits are strengthened when combined with microbial fertilizers.
Full article
(This article belongs to the Special Issue Microbial Mechanisms for Soil Improvement and Plant Growth)
►▼
Show Figures

Figure 1
Open AccessCase Report
Chlamydia pecorum Infection Associated with Ocular Disease in Goats in Alabama, USA
by
Jenna Workman Stockler, Thomas Passler, Anna-Catherine Bowden, Subarna Barua, Kelly Chenoweth and Chengming Wang
Microorganisms 2025, 13(12), 2715; https://doi.org/10.3390/microorganisms13122715 - 28 Nov 2025
Abstract
A herd of approximately 300 Spanish meat goats in central Alabama experienced sporadic ocular, respiratory, and reproductive diseases over two years, prompting diagnostic investigation at Auburn University’s JT Vaughan Large Animal Teaching Hospital. Five representative doelings exhibiting ocular lesions were examined. Clinical signs
[...] Read more.
A herd of approximately 300 Spanish meat goats in central Alabama experienced sporadic ocular, respiratory, and reproductive diseases over two years, prompting diagnostic investigation at Auburn University’s JT Vaughan Large Animal Teaching Hospital. Five representative doelings exhibiting ocular lesions were examined. Clinical signs included conjunctivitis, corneal opacity, uveitis, and, in one severe case, systemic illness. Initial treatment with topical and systemic antibiotics provided incomplete resolution, raising suspicion of infectious keratoconjunctivitis of atypical etiology. Comprehensive diagnostic testing was performed, including aerobic and Mycoplasma cultures, Giemsa staining, and molecular assays. Moraxella bovoculi was cultured; however, Giemsa staining revealed Chlamydia elementary bodies, and a FRET-qPCR with DNA sequencing confirmed high Chlamydia pecorum loads (up to 1.1 × 107 copies/swab). Mycoplasma testing was negative. Extended treatment with systemic and topical oxytetracycline led to gradual clinical improvement, with C. pecorum DNA declining over 22,000-fold and becoming undetectable after five weeks. This case represents the first documented report of C. pecorum–associated keratoconjunctivitis in goats in the United States. The findings underscore the diagnostic importance of molecular assays for detecting intracellular pathogens that may be missed by culture. The protracted treatment course highlights the therapeutic challenges posed by chlamydial infections due to their intracellular persistence. Additionally, the concurrent detection of M. bovoculi suggests the potential for mixed infections influencing disease severity. These results emphasize C. pecorum as an emerging pathogen of caprine ocular disease with implications for herd health and management.
Full article
(This article belongs to the Section Veterinary Microbiology)
►▼
Show Figures

Figure 1
Open AccessReview
Current Scientific Advances in Vaccines Against UTIs: Challenges and Prospects
by
Baoying Wang, Yuhui Wang, Haodi Liu, Mingyang Yu, Shuaishuai Wang, Lele Liu, Hailong Wang, Daizhou Zhang and Haining Tan
Microorganisms 2025, 13(12), 2714; https://doi.org/10.3390/microorganisms13122714 - 28 Nov 2025
Abstract
Urinary Tract Infection (UTI), the second most common infectious disease globally, poses a particularly significant threat to adult female populations. Epidemiological data show that Uropathogenic Escherichia coli (UPEC) is responsible for approximately 75% to 90% of UTI cases. Currently, antibiotic therapy constitutes the
[...] Read more.
Urinary Tract Infection (UTI), the second most common infectious disease globally, poses a particularly significant threat to adult female populations. Epidemiological data show that Uropathogenic Escherichia coli (UPEC) is responsible for approximately 75% to 90% of UTI cases. Currently, antibiotic therapy constitutes the primary treatment for UTIs. However, the rising prevalence of antimicrobial resistance, particularly among Escherichia coli strains, is increasingly compromising treatment efficacy and elevating the risk of therapeutic failure and complications. Considering this serious challenge, the urgent exploration and development of alternative therapies for UTIs, particularly vaccine therapies, to supplement or replace antibiotic use is crucial. Polysaccharide conjugate vaccines represent a highly successful strategy in bacterial vaccine development, playing a pivotal role in the prevention and control of human infectious diseases. This article aims to review the research progress on UTI vaccines and focus on the preparation methods of polysaccharide conjugate vaccines, encompassing traditional chemical conjugation techniques and emerging biosynthetic methods. Through an in-depth analysis of biosynthetic methods, this article identifies the key steps and proposes insights for further optimization strategies for polysaccharide conjugate vaccines. It is hoped that this study will provide a more comprehensive and in-depth reference for the development of UTI vaccines.
Full article
(This article belongs to the Special Issue Advances in Microbial Biotechnological Approaches for Carbohydrate Biosynthesis)
►▼
Show Figures

Figure 1
Open AccessArticle
Streptomyces Strains from Amazonian Sediments as Plant Growth Promoters and Biocontrol Agents of Anthracnose in Postharvest Capsicum chinense
by
Ingride Jarline Santos da Silva, Thiago Fernandes Sousa, Thayná Marães de Souza, Beatriz Miranda Gomes, Rudi Emerson de Lima Procópio, Aleksander Westphal Muniz, Rogério Eiji Hanada, Hector Henrique Ferreira Koolen and Gilvan Ferreira da Silva
Microorganisms 2025, 13(12), 2713; https://doi.org/10.3390/microorganisms13122713 - 28 Nov 2025
Abstract
Postharvest diseases represent a critical challenge for global agriculture, resulting in substantial economic losses and threatening worldwide food security. Species of the genus Colletotrichum stand out among the main phytopathogens for being responsible for up to 40% of postharvest losses in various crops,
[...] Read more.
Postharvest diseases represent a critical challenge for global agriculture, resulting in substantial economic losses and threatening worldwide food security. Species of the genus Colletotrichum stand out among the main phytopathogens for being responsible for up to 40% of postharvest losses in various crops, including Capsicum species. This study evaluated the antifungal activity of two Streptomyces strains isolated from Amazonian sediments against different Colletotrichum species, with a focus on C. scovillei, the causal agent of anthracnose in Capsicum chinense fruits. Multilocus phylogenetic analyses indicated that strain APUR 32.5 possibly represents a new species, while MPUR 40.3 was identified as Streptomyces murinus. Both strains exhibited in vitro antifungal activity against seven Colletotrichum species, with inhibition percentages ranging from 56.3% to 88.6%. In fruit bioassays, S. murinus MPUR 40.3 reduced the incidence of anthracnose by 95%, while Streptomyces sp. APUR 32.5 achieved a 39.25% reduction. Scanning electron microscopy revealed complementary mechanisms of antifungal action, with MPUR 40.3 acting during the early infection stages through germination tube lysis, while APUR 32.5 targeted established mycelial structures through hyphal degradation. Additionally, both strains demonstrated plant growth-promoting capacity and exhibited biotechnologically relevant characteristics, including production of hydrolytic enzymes, siderophores, and phosphate solubilization ability. These results highlight the biotechnological promise of these Amazonian isolates as multifunctional agents for the sustainable management of anthracnose in Capsicum peppers.
Full article
(This article belongs to the Special Issue Plant Pathogens: Monitoring, Identification and Biological Control, 2nd Edition)
►▼
Show Figures

Figure 1
Open AccessReview
Rapid Monitoring of the Stress Responses and Toxicity in Green Microalgae Cultures Using Pulse-Amplitude Modulated (PAM) Fluorometry
by
Vuk Radojicic, Aleksandra Skrobonja and Zivan Gojkovic
Microorganisms 2025, 13(12), 2712; https://doi.org/10.3390/microorganisms13122712 - 28 Nov 2025
Abstract
Green microalgae are widely used as model organisms in ecotoxicology due to their sensitivity to environmental stressors and their critical role in aquatic ecosystems as primary producers at the bottom of the food web. Pulse-Amplitude Modulated (PAM) chlorophyll fluorometry is a non-destructive, rapid
[...] Read more.
Green microalgae are widely used as model organisms in ecotoxicology due to their sensitivity to environmental stressors and their critical role in aquatic ecosystems as primary producers at the bottom of the food web. Pulse-Amplitude Modulated (PAM) chlorophyll fluorometry is a non-destructive, rapid and informative method for assessing photosynthetic efficiency and culture health, particularly through parameters such as the maximum photochemical activity of PSII (Fv/Fm) and effective PSII activity (ΦPSII). Despite the growing number of studies utilizing PAM as an indicator rather than as a direct tool to evaluate microalgal stress responses, there remains a lack of standardized, accessible data for these key photosynthetic indicators. In this review, we analyze 38 sources, including 35 original research articles and 3 foundational references, to compile and compare reported values of Fv/Fm and ΦPSII across various green microalgae species exposed to a wide range of chemical and environmental stressors. We highlight species-specific differences in sensitivity, identify underrepresented contaminants such as ionic liquids and artificial sweeteners, and emphasize the need for systematic numerical reporting in future research. PAM is an excellent and reliable technique for rapidly assessing culture health of green microalgae and their photosynthetic performance in various culture conditions and the vast array of chemical and physical stressors.
Full article
(This article belongs to the Special Issue The Application Potential of Microalgae in Green Biotechnology, 2nd Edition)
►▼
Show Figures

Figure 1
Open AccessArticle
Role of Açaí (Euterpe oleracea) in Modulating the Immune Response During Experimental Oral Infection with Trypanosoma cruzi
by
Flávia de Souza Marques, Thays Helena Chaves Duarte, Viviane Flores Xavier, Aline Coelho das Mercês, Thaís Vieira de Carvalho Silva, Luciana da Fonseca Medeiros, Camilo Elber Vital, Cláudia Martins Carneiro, William de Castro Borges and Paula Melo de Abreu Vieira
Microorganisms 2025, 13(12), 2711; https://doi.org/10.3390/microorganisms13122711 - 28 Nov 2025
Abstract
Oral infection is now the main route of Chagas disease transmission in endemic countries, with açaí (Euterpe oleracea) being the primary food involved in Brazil. However, the role of açaí in parasite–host interaction remains largely unexplored. This study assessed the effect
[...] Read more.
Oral infection is now the main route of Chagas disease transmission in endemic countries, with açaí (Euterpe oleracea) being the primary food involved in Brazil. However, the role of açaí in parasite–host interaction remains largely unexplored. This study assessed the effect of açaí inoculum on experimental Trypanosoma cruzi infection. BALB/c mice were orally infected with metacyclic trypomastigotes in RPMI or açaí. No difference in survival was observed. Tissue parasite load showed higher gastric parasitism in the RPMI group on day 5 after infection. Proteomic analysis of the açaí group revealed increased levels of cytoskeletal keratins and mucins, along with decreased pro-inflammatory cytokines and markers of tissue repair, indicating modulation of gastric inflammation. Both infected groups exhibited higher levels of gastrointestinal proteins (acid chitinase, gastrocin 1, trefoil) associated with mucosal protection and parasite clearance. These findings suggest that oral infection with açaí occurs more subtly, possibly due to decreased gastric inflammation, and highlight potential biomarkers for oral Chagas disease.
Full article
(This article belongs to the Special Issue Pathobiology, Infection Biology and Control of Protozoan Parasites—the ONE HEALTH Approach)
►▼
Show Figures

Figure 1
Open AccessArticle
A New Breath: Dynamics of Respiratory Infections After the Lifting of Non-Pharmaceutical Interventions Related to COVID-19
by
Rouba Keyrouz, Bassem Habr, Marianne Antar Soutou, Sirine Abou Ismail, Marianne Abifadel, Josette Najjar-Pellet, Bernard Gerbaka and Elie Haddad
Microorganisms 2025, 13(12), 2710; https://doi.org/10.3390/microorganisms13122710 - 27 Nov 2025
Abstract
The epidemiology of respiratory viruses shifted considerably following the COVID-19 pandemic and the subsequent rollback of non-pharmaceutical interventions (NPIs). The initial global containment strategies implemented during the SARS-CoV-2 outbreak profoundly altered viral transmission dynamics and circulation patterns. As the World Health Organization (WHO)
[...] Read more.
The epidemiology of respiratory viruses shifted considerably following the COVID-19 pandemic and the subsequent rollback of non-pharmaceutical interventions (NPIs). The initial global containment strategies implemented during the SARS-CoV-2 outbreak profoundly altered viral transmission dynamics and circulation patterns. As the World Health Organization (WHO) declared COVID-19 no longer a public health emergency in May 2023, viral circulation began reverting to pre-pandemic trends. This retrospective observational study examined the evolving epidemiological patterns of respiratory infections during and after the lifting of NPI, assessing associated clinical manifestations and their relationship with patient-specific risk factors. Data were collected from 307 patients tested between October 2021 and December 2024 using a respiratory multiplex PCR at the Rodolphe Mérieux Laboratory in Lebanon. Results revealed a reemergence of pre-pandemic seasonal trends for most viruses. Rhinovirus remained the most prevalent pathogen, likely due to the absence of a vaccine. Respiratory syncytial virus (RSV) and Influenza A resumed their characteristic winter peaks, while human metapneumovirus (HMPV) showed no co-infections, suggesting viral interference. The persistence of Influenza A and SARS-CoV-2 appeared influenced by vaccine coverage, viral mutations, and environmental factors. Multiplex PCR testing proved to be a valuable yet costly tool for both diagnosis and epidemiological surveillance. Overall, this study highlights the importance of continued viral monitoring in the post-NPI period, reflecting both the effectiveness of NPIs in limiting viral spread and the importance of ensuring wider access to advanced diagnostic methods.
Full article
(This article belongs to the Special Issue New Knowledge in the Study of Coronaviruses: Towards One Health and Whole Genome Sequencing Approaches, 2nd Edition)
►▼
Show Figures

Figure 1
Open AccessArticle
Reduced Chemical Fertilizer Combined with Organic Fertilizer Alters the Soil Microbial Community and Enhances Soil Microbial Diversity of Acanthopanax senticosus Cultivation
by
Zhuolun Li, Xin Sui, Mengsha Li, Zhimin Yu, Pin Lv, Limin Wang, Jizhou Zhang and Wenqi Li
Microorganisms 2025, 13(12), 2709; https://doi.org/10.3390/microorganisms13122709 - 27 Nov 2025
Abstract
To investigate the response of soil microbial communities to reduce chemical fertilization supplementation with organic fertilizer in Acanthopanax senticosus cultivation, we analyzed the diversity, composition, and structure of soil microbiota by using high-throughput sequencing technology. The results showed that reducing chemical fertilizer application
[...] Read more.
To investigate the response of soil microbial communities to reduce chemical fertilization supplementation with organic fertilizer in Acanthopanax senticosus cultivation, we analyzed the diversity, composition, and structure of soil microbiota by using high-throughput sequencing technology. The results showed that reducing chemical fertilizer application significantly increased soil microbial richness (ACE and Chao1 indices), which was positively correlated with soil total nitrogen (TN) content. At the phylum level, the relative abundance of Cyanobacteria decreased at T2 (reduction of 20% for fertilizer application) but increased at T4 (reduction of 60% for fertilization application), exhibiting an opposite trend to Bacteroidetes. At the genus level, the relative abundance of Paucibacter was significantly higher in T4 than in other treatments, while Nitrospira reached its peak under T3 treatment. For fungal communities, the richness index showed a non-linear response, initially decreasing and then increasing, which was positively correlated with the soil available potassium (AK) content. At the phylum level, reduced fertilizer application significantly reduced the relative abundance of Ascomycota compared to conventional fertilization. At the genus level, the relative abundance of Fusarium was significantly lower in the T4 treatment than in the other treatments. Redundancy analysis (RDA) revealed that the total organic carbon (TOC), TN, and AK were the key environmental factors affecting the soil microbial community. This study demonstrated that partial substitution of chemical fertilizers with organic amendments can improve soil physicochemical properties and enhance microbial diversity, providing a scientific basis for developing sustainable fertilization strategies for Acanthopanax senticosus cultivation.
Full article
(This article belongs to the Special Issue Microbial Mechanisms for Soil Improvement and Plant Growth)
►▼
Show Figures

Figure 1
Open AccessArticle
From Isolation to Application: Designing a Multi-Target Phage Cocktail for Bivalve Safety
by
Pedro Costa, Carla Pereira, Jesús L. Romalde and Adelaide Almeida
Microorganisms 2025, 13(12), 2708; https://doi.org/10.3390/microorganisms13122708 - 27 Nov 2025
Abstract
Narrow host specificity and bacterial resistance often limit single-phage treatments. Phage cocktails address these challenges by expanding the host range, reducing resistance, and enhancing bacterial inactivation. This study aimed to develop an optimised phage cocktail targeting Escherichia coli, Salmonella enterica serovar Typhimurium,
[...] Read more.
Narrow host specificity and bacterial resistance often limit single-phage treatments. Phage cocktails address these challenges by expanding the host range, reducing resistance, and enhancing bacterial inactivation. This study aimed to develop an optimised phage cocktail targeting Escherichia coli, Salmonella enterica serovar Typhimurium, Salmonella enterica serovar Enteritidis, and Aeromonas hydrophila, key pathogens in bivalve consumption. Twelve phages were isolated, purified, and screened for bacterial inactivation using resazurin-based viability assays. Host range analysis showed that all phages infected at least one additional bacterial species, with four (phEc4, phSE1, phAh2, phAh4) targeting three of the four bacteria. Cocktail formulation aimed to maximise bacterial reduction while balancing host range expansion with factors such as the risks of resistance development and inter-phage competition. Among the tested combinations, the most effective cocktail consisted of E. coli phage phEc3, S. Typhimurium phage phST1, S. Enteritidis phage phSE1, and A. hydrophila phage phAh2. Future studies should evaluate the cocktail’s efficacy in vitro and assess both safety and performance in vivo in bivalve depuration systems.
Full article
(This article belongs to the Collection Feature Papers in Antimicrobial Agents and Resistance)
►▼
Show Figures

Figure 1
Open AccessArticle
Enhanced Mesophilic Degradation of Rice Straw by Microbial Consortium SXJG15 Through Coordinated Enzymatic Activity and Community Reshaping
by
Zhen Zhang, Mohammad Shafiqul Islam, Muhammad Noman, Zhongna Hao, Rongyao Chai, Haiping Qiu, Jing Wang, Yingying Cai, Yanli Wang and Jiaoyu Wang
Microorganisms 2025, 13(12), 2707; https://doi.org/10.3390/microorganisms13122707 - 27 Nov 2025
Abstract
The sustainable utilization of rice straw is challenged by its recalcitrant lignocellulosic structure, especially under low-to-moderate field temperatures. In this study, a novel microbial consortium (SXJG15) mainly containing Sphingobacterium, Azospirillum, and Pseudomonas was enriched from overwintering rice stubble in Zhejiang, China,
[...] Read more.
The sustainable utilization of rice straw is challenged by its recalcitrant lignocellulosic structure, especially under low-to-moderate field temperatures. In this study, a novel microbial consortium (SXJG15) mainly containing Sphingobacterium, Azospirillum, and Pseudomonas was enriched from overwintering rice stubble in Zhejiang, China, and evaluated for its rice straw degradation efficiency at 25 °C. Over an 18-day cultivation period, SXJG15 achieved a 52.5% degradation of total rice straw, including 60.2% cellulose, 76.3% hemicellulose, and 40.7% lignin. High extracellular enzymatic activities, including cellulases (up to 80.3 U/mL) and xylanases (up to 324.8 U/mL), were observed during the biodegradation process. 16S rRNA gene sequencing and metagenomics analyses revealed a succession of dominant taxa, including Sphingobacterium, Azospirillum, and Cellulomonas. Further, CAZy annotation indicated that the SXJG15 enzyme system was rich in glycoside hydrolases (42.7%) and glycosyltransferases (34.2%), demonstrating its high potential for lignocellulose degradation. This study uniquely demonstrates the mesophilic (moderate temperature 25 °C) efficiency of SXJG15 in lignocellulose breakdown, provides new insights into the microbial mechanisms of straw decomposition, and lays a foundation for bioenergy and soil fertility applications for developing a sustainable agriculture system.
Full article
(This article belongs to the Section Environmental Microbiology)
►▼
Show Figures

Figure 1
Open AccessReview
Mineral-Targeted Microbial Enhanced Oil Recovery
by
Lei Li, Chunhui Zhang and Peidong Su
Microorganisms 2025, 13(12), 2706; https://doi.org/10.3390/microorganisms13122706 - 27 Nov 2025
Abstract
In the fluid (comprising oil and nutrient solution)–microbe–mineral ternary system of oil reservoirs, current microbial enhanced oil recovery (MEOR) technology lacks investigation into the interactions between the latter two components and their application potential in petroleum production. This may explain why MEOR has
[...] Read more.
In the fluid (comprising oil and nutrient solution)–microbe–mineral ternary system of oil reservoirs, current microbial enhanced oil recovery (MEOR) technology lacks investigation into the interactions between the latter two components and their application potential in petroleum production. This may explain why MEOR has achieved only partial success while failing to meet full expectations. This review systematically synthesizes the existing fragmented research on reservoirs regarding rock minerals as direct/indirect microbial substrates in MEOR applications. Currently, microbe–mineral interactions enhance oil recovery primarily through the following mechanisms: clay swelling inhibition, induced mineral precipitation, silicate dissolution, wettability alteration, microbial acids etching, and hydrocarbon degradation modulation. Integrating contemporary findings on microbe–mineral interactions, three strategically prioritized MEOR implementation pathways demonstrate particular promise: microbially mediated weathering processes in silicate/carbonate reservoirs, microbial-induced mineral precipitation/dissolution cycles, and microbial leaching-assisted permeability enhancement. Finally, a total of 20 microorganisms potentially applicable for mineral-targeted MEOR were proposed. If MEOR technology could be re-examined from the perspective of microbe–mineral interactions and thoroughly investigated, integrating the knowledge on fluid–microbe binary systems in oil reservoir, this potentially transformative technology may achieve breakthroughs.
Full article
(This article belongs to the Section Microbial Biotechnology)
►▼
Show Figures

Figure 1
Open AccessArticle
Shared Gut Microbial and Functional Signatures Linking Parkinson’s Disease and Type 2 Diabetes Revealed by Function-Anchored Metagenomics
by
Ying Cui, Shiya Wang, Wenlu Zhao, Yitong Du, Lin Wang, Bingyu Han, Mingkai Zhang, Xiaojiao Xu, Sichen Wang, Xiaolong Ma, Xinran Xu, Yingying Zhao, Shuangjiang Liu, Yulin Wang and Houzhen Tuo
Microorganisms 2025, 13(12), 2705; https://doi.org/10.3390/microorganisms13122705 - 27 Nov 2025
Abstract
Parkinson’s disease (PD) and type 2 diabetes mellitus (T2DM) exhibit increasing comorbidity, yet the shared contribution of gut microbiota remains unclear. To investigate parallel microbial and functional alterations underlying PD, T2DM, and PD with diabetes (PDDM), we performed fecal metagenomic sequencing in 156
[...] Read more.
Parkinson’s disease (PD) and type 2 diabetes mellitus (T2DM) exhibit increasing comorbidity, yet the shared contribution of gut microbiota remains unclear. To investigate parallel microbial and functional alterations underlying PD, T2DM, and PD with diabetes (PDDM), we performed fecal metagenomic sequencing in 156 PD, 41 T2DM, and 44 PD with diabetes (PDDM) patients and 83 healthy controls (HC). PD and T2DM showed highly concordant microbial shifts, with 22 genera and 91 species consistently altered across disease groups compared with HC. Functional enrichment highlighted common perturbations in taurine and hypotaurine metabolism, retinol metabolism, the hypoxia-inducible factor-1 (HIF-1) pathway, and xenobiotic degradation, implicating disrupted oxidative stress responses, neuro-metabolic regulation, and detoxification. Key taxa, including Limosilactobacillus fermentum, Lactobacillus porci, and Lactobacillus delbrueckii, were increased and showed moderate positive correlations (|ρ| ≥ 0.3) with antioxidant/retinol–HIF-1, taurine–hypotaurine, and xenobiotic degradation pathways. Bifidobacterium breve (unadjusted analysis) was increased in PD and further enriched in PDDM, correlating with multiple beneficial pathways. Bifidobacterium simiarum (covariate-adjusted analyses) showed the broadest positive pathway associations, while selected Bacteroides species (e.g., B. acidifaciens) exhibited negative correlations with insulin-resistance pathways and positive correlations with steroid hormone biosynthesis. By contrast, Butyricimonas vaginalis showed negative correlations with HIF-1 and insulin signaling and with cytochrome P450-related drug metabolism. These findings provide the first systematic evidence of parallel taxonomic and functional dysbiosis in PD and T2DM, supporting gut microbiota as a shared mediator and potential therapeutic target in comorbidity.
Full article
(This article belongs to the Section Gut Microbiota)
►▼
Show Figures

Figure 1
Open AccessArticle
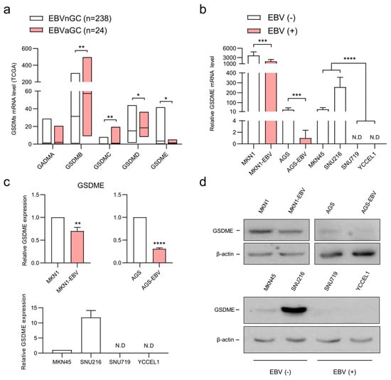
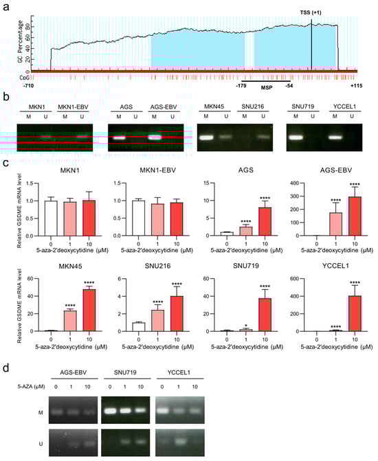
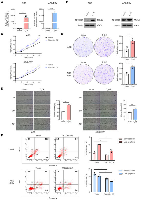
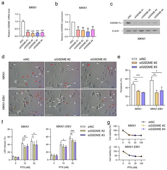
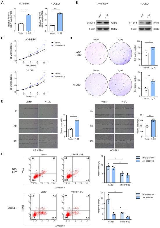
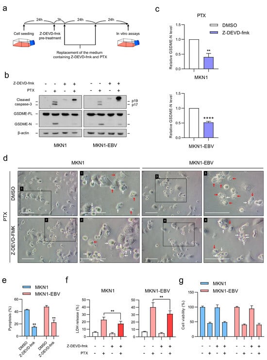
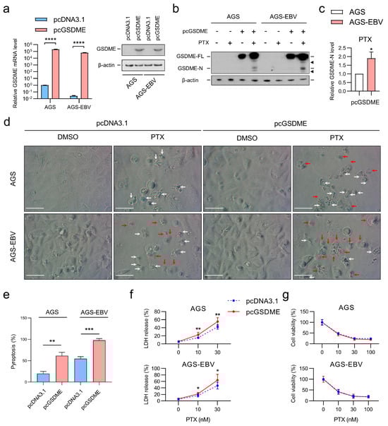
Epstein–Barr Virus Silences GSDME and Pyroptosis in Gastric Cancer
by
Min-Hyeok Lee, Ju Yeon Lee, Jun Yeob Kim, Yea Rim An and Suk Kyeong Lee
Microorganisms 2025, 13(12), 2704; https://doi.org/10.3390/microorganisms13122704 - 27 Nov 2025
Abstract
Epstein–Barr virus (EBV)-associated gastric carcinoma (EBVaGC) represents a distinct molecular subtype characterized by extensive DNA methylation and altered cell death signaling. This study investigated the regulation and function of gasdermin E (GSDME), a key mediator of pyroptosis, in EBVaGC. Transcriptomic analysis of The
[...] Read more.
Epstein–Barr virus (EBV)-associated gastric carcinoma (EBVaGC) represents a distinct molecular subtype characterized by extensive DNA methylation and altered cell death signaling. This study investigated the regulation and function of gasdermin E (GSDME), a key mediator of pyroptosis, in EBVaGC. Transcriptomic analysis of The Cancer Genome Atlas (TCGA) data revealed that GSDME expression was selectively suppressed in EBV-positive gastric cancer, while other gasdermin family members were upregulated. Validation in multiple cell lines confirmed that EBV infection markedly reduced GSDME expression through promoter hypermethylation, which was reversed by treatment with the DNA methyltransferase inhibitor 5-azacytidine. EBV-positive cells exhibited enhanced caspase-3 activation and increased GSDME cleavage upon paclitaxel (PTX) exposure, leading to elevated lactate dehydrogenase (LDH) release and pyroptotic morphology. Overexpression of GSDME amplified, whereas siRNA-mediated knockdown or caspase-3 inhibition suppressed, PTX-induced pyroptosis without significantly altering overall cell viability. These findings demonstrate that EBV-induced epigenetic silencing of GSDME contributes to the modulation of chemotherapy-induced cell death, and that GSDME acts as a critical effector converting apoptosis to pyroptosis through caspase-3 activation. Collectively, our results reveal a novel link between EBV-driven DNA methylation and pyroptotic cell death, suggesting that restoration of GSDME expression may enhance therapeutic responses in EBV-associated gastric cancer.
Full article
(This article belongs to the Section Virology)
►▼
Show Figures

Figure 1
Journal Menu
► ▼ Journal Menu-
- Microorganisms Home
- Aims & Scope
- Editorial Board
- Reviewer Board
- Topical Advisory Panel
- Instructions for Authors
- Special Issues
- Topics
- Sections & Collections
- Article Processing Charge
- Indexing & Archiving
- Editor’s Choice Articles
- Most Cited & Viewed
- Journal Statistics
- Journal History
- Journal Awards
- Society Collaborations
- Editorial Office
Journal Browser
► ▼ Journal BrowserHighly Accessed Articles
Latest Books
E-Mail Alert
News
Topics
Topic in
Applied Microbiology, Bioengineering, Biology, Environments, Microorganisms
Environmental Bioengineering and Geomicrobiology
Topic Editors: Xian-Chun Zeng, Deng LiuDeadline: 20 December 2025
Topic in
Applied Microbiology, Fermentation, Foods, Microbiology Research, Microorganisms
Fermented Food: Health and Benefit
Topic Editors: Niel Van Wyk, Alice VilelaDeadline: 31 December 2025
Topic in
Applied Microbiology, Microbiology Research, Microorganisms, IJMS, IJPB, Plants
New Challenges on Plant–Microbe Interactions
Topic Editors: Wenfeng Chen, Junjie ZhangDeadline: 31 January 2026
Topic in
Agriculture, Agronomy, Crops, Horticulturae, Microorganisms, Plants, Agrochemicals
Applications of Biotechnology in Food and Agriculture
Topic Editors: Edgar Omar Rueda-Puente, Bernardo Murillo-AmadorDeadline: 1 February 2026
Special Issues
Special Issue in
Microorganisms
Advances in Ochratoxin A Research—Implications for Detoxification, Food Safety, and Human Health
Guest Editor: José MancheñoDeadline: 30 November 2025
Special Issue in
Microorganisms
Advances in Viral Disease Epidemiology and Molecular Pathogenesis
Guest Editor: José Arellano-GalindoDeadline: 30 November 2025
Special Issue in
Microorganisms
Recent Advances on Microbial Interactions with Materials and Their Applications
Guest Editors: Ruiyong Zhang, Hongwei Liu, Fang GuanDeadline: 30 November 2025
Special Issue in
Microorganisms
Diversity, Function, and Ecology of Soil Microbial Communities
Guest Editor: Adijailton José de SouzaDeadline: 30 November 2025
Topical Collections
Topical Collection in
Microorganisms
Device-Related Infections and Bacterial Biofilms
Collection Editor: María Guembe
Topical Collection in
Microorganisms
Feature Papers in Plant Microbe Interactions
Collection Editor: Rainer Borriss
Topical Collection in
Microorganisms
Feature Papers in Antimicrobial Agents and Resistance
Collection Editor: Maurizio Ciani
Topical Collection in
Microorganisms
Advances in SARS-CoV-2 Infection
Collection Editor: Carlo Contini

