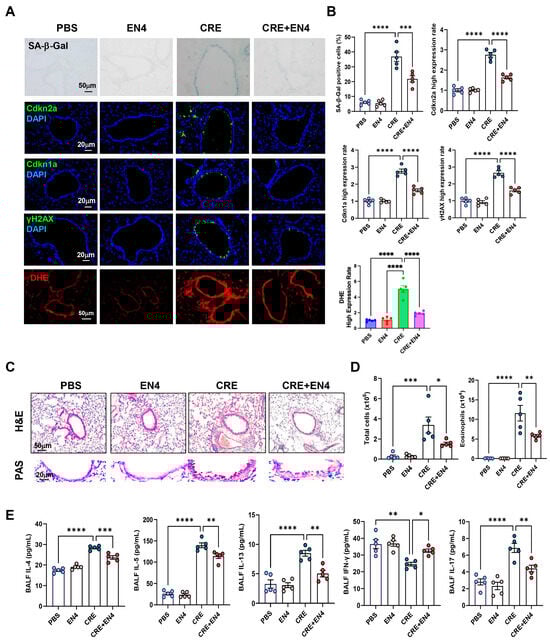
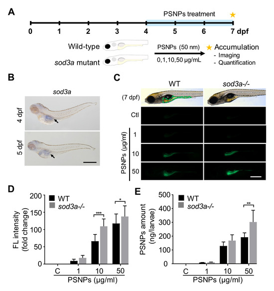
- Article
Comparative Study of B Vitamins in Multiple Tissues of Oilseed Crops and Leafty Vegetables Reveal Sesame as a Valuable Resource in Vitamin B3, B6 and B12
- Yijia Zhang,
- Ting Zhou and
- Linhai Wang
- + 7 authors
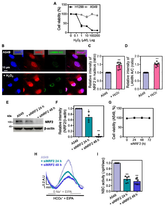
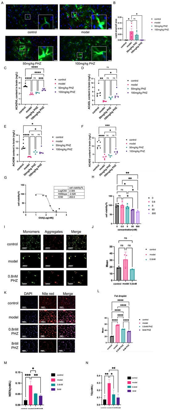
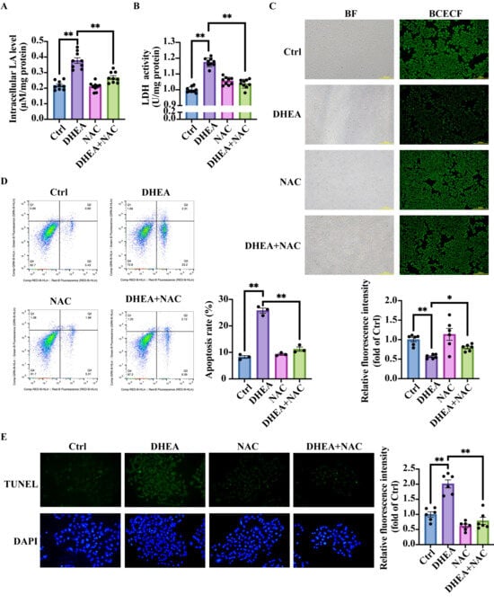
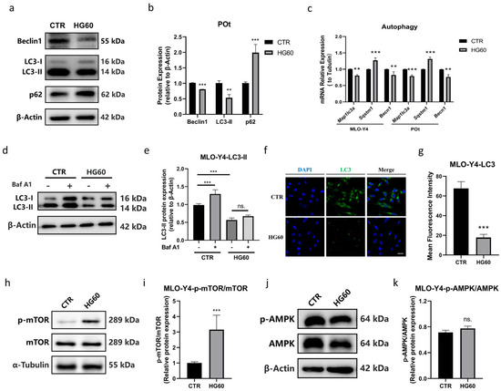
B vitamins are essential micronutrients for human health with prominent antioxidant properties, capable of scavenging reactive oxygen species (ROS) and maintaining redox homeostasis, protecting cells from oxidative damage. To address global nutrient deficiencies and identify plant-based antioxidant sources, this study quantified seven B vitamins (B1, B2, B3, B5, B6, B9, B12) in seeds, leaves, and seedlings of five oilseeds (sesame, peanut, soybean, rapeseed, perilla) and two leafy vegetables (spinach, lettuce) via LC-MS/MS, revealing distinct species- and tissue-specific patterns. Notably, sesame seeds exhibited exceptional vitamin B3 (niacin, 39.3 μg/g), surpassing other oilseeds1.6–8.2-fold; its leaves contained outstanding vitamin B6 (2.88 μg/g), 2.57–8.31-fold higher than spinach (1.12 μg/g) and lettuce (0.34 μg/g), and vitamin B12 (0.44 μg/g) levels ~13–20 times higher than other leaf samples. Sesame seedlings recorded high vitamin B6 (1.6 μg/g) and B12 (0.1 μg/g) among the oilseed crops seedlings. These findings highlight sesame as a multifunctional B vitamin resource for antioxidant nutrition, supporting dietary optimization, crop biofortification, and mitigation of global B vitamin inadequacies via plant-based solutions.
9 February 2026




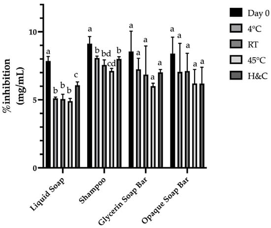
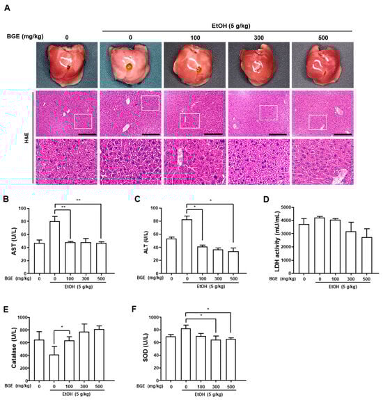
![B vitamin variations [B1 (A), B2 (B), B3 (C), B5 (D), B6 (E), B9 (F), and B12 (G)] in seeds of five oilseed crops (Se: sesame, So: soybean, Pe: peanut, Rs: rapeseed, and Pl: perilla). Different letters indicate significant differences in vitamin B content among seeds of different crops (P < 0.05).](https://mdpi-res.com/cdn-cgi/image/w=470,h=317/https://mdpi-res.com/antioxidants/antioxidants-15-00224/article_deploy/html/images/antioxidants-15-00224-g001-550.jpg)

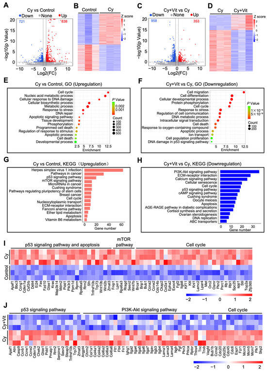
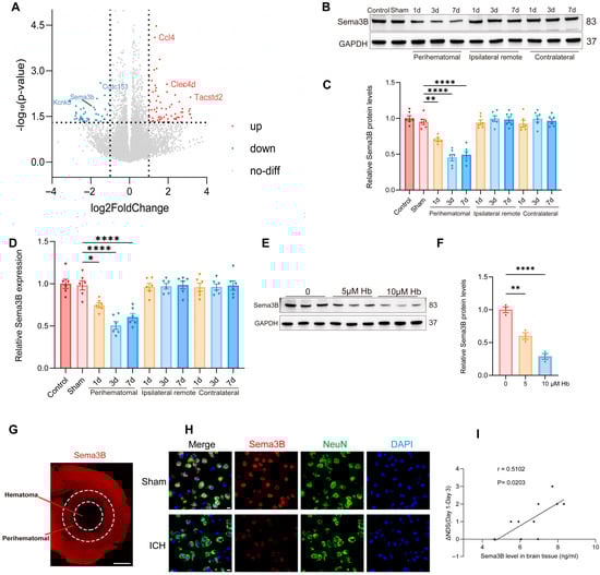
![Human microbiome composition and function. Schematic representation of the main human microbiomes (gut, skin, oral, lung, and male and female reproductive tracts) and their predominant microbial taxa [33,52,53,54,55,56,57,58,59].](https://mdpi-res.com/cdn-cgi/image/w=281,h=192/https://mdpi-res.com/antioxidants/antioxidants-15-00222/article_deploy/html/images/antioxidants-15-00222-g001-550.jpg)


