-
Genetic and Epigenetic Biomarkers for the Early Oral Cancerization Risk in Periodontitis Patients -
Interconnected Mechanistic Pathways, Molecular Biomarkers, and Therapeutic Approach of Oral Cancer in Patients with Diabetes Mellitus -
Mitochondrial Collapse Responsible for Chagasic and Post-Ischemic Heart Failure Is Reversed by Cell Therapy Under Different Transcriptomic Topologies -
Can Damage to the Rat Lung Induced by Prolonged Normobaric Hypoxia and Norepinephrine Be Reversed by Normoxic Recovery? -
The Therapeutic Effect of EZH2 Inhibitors in Targeting Human Papillomavirus Associated Cervical Cancer
Journal Description
Current Issues in Molecular Biology
Current Issues in Molecular Biology
is an international, scientific, peer-reviewed, open access journal on molecular biology, published monthly online by MDPI.
- Open Access— free for readers, with article processing charges (APC) paid by authors or their institutions.
- High Visibility: indexed within Scopus, SCIE (Web of Science), PMC, PubMed, Embase, CAPlus / SciFinder, FSTA, AGRIS, and other databases.
- Rapid Publication: manuscripts are peer-reviewed and a first decision is provided to authors approximately 17.8 days after submission; acceptance to publication is undertaken in 2.7 days (median values for papers published in this journal in the first half of 2025).
- Recognition of Reviewers: APC discount vouchers, optional signed peer review, and reviewer names are published annually in the journal.
Impact Factor:
3.0 (2024);
5-Year Impact Factor:
3.2 (2024)
Latest Articles
Antidiabetic Potential of Sea Urchin Tripneustes gratilla Nanosuspension Based on In Vitro Enzyme Inhibition, In Vivo Evaluation, and Chemical Profiling Approaches
Curr. Issues Mol. Biol. 2026, 48(1), 8; https://doi.org/10.3390/cimb48010008 (registering DOI) - 21 Dec 2025
Abstract
Diabetes mellitus represents one of the main health challenges worldwide, characterized by hyperglycemia and long-term serious microvascular and macrovascular complications. Marine organisms are a promising reservoir of bioactive metabolites for developing effective antidiabetic therapies with fewer side effects. The sea urchin Tripneustes gratilla
[...] Read more.
Diabetes mellitus represents one of the main health challenges worldwide, characterized by hyperglycemia and long-term serious microvascular and macrovascular complications. Marine organisms are a promising reservoir of bioactive metabolites for developing effective antidiabetic therapies with fewer side effects. The sea urchin Tripneustes gratilla (T. gratilla) is widely distributed in the Red Sea, with limited reports of its pharmacological activities and chemical characterization. In this study, a nanosuspension formulation of T. gratilla extract (T. gratilla-NS) was developed to enhance the bioavailability of its bioactive constituents. This study investigated the antidiabetic potential of T. gratilla extract through an integrated approach encompassing chemical profiling of the extract, assessment of its alcoholic extract for in vitro inhibitory effects on α-amylase and α-glucosidase, and in vivo evaluation of T. gratilla-NS in an alloxan-induced diabetic rat model. We found that the alcoholic extract showed potent inhibitory action toward α-amylase with IC50 5.31 ± 0.05 µg/mL and moderate inhibitory activity toward α-glucosidase with IC50 21.36 ± 0.06 µg/mL. T. gratilla-NS significantly increased insulin levels, reduced blood glucose levels, and restored pancreatic damage. Furthermore, it enhanced the levels of superoxide dismutase and total antioxidant capacity with a concomitant decrease in malondialdehyde concentration in pancreatic tissue. The observed activities could be attributed to a wide array of diverse compounds, terpenes, mainly sesquiterpenes, diterpenes, steroids, and polyunsaturated fatty acids detected by GC-MS, compounds with a phenolic nucleus equal to 54.26 ± 1.27 mg. GAE/g of extract. This research highlights the dual role of T. gratilla-NS in combating diabetes and subsequently attenuating its associated complications.
Full article
(This article belongs to the Section Molecular Medicine)
►
Show Figures
Open AccessArticle
Uncovering the Molecular Response of Oregano (Origanum vulgare L.) to 12C6+ Heavy-Ion Irradiation Through Transcriptomic and Metabolomic Analyses
by
Zhengwei Tan, Lei Li, Yan Liang, Chunming Li, Xiaoyu Su, Dandan Lu, Yao Sun, Lina Wang, Mengfan Su, Yiwen Cao and Huizhen Liang
Curr. Issues Mol. Biol. 2026, 48(1), 7; https://doi.org/10.3390/cimb48010007 (registering DOI) - 21 Dec 2025
Abstract
►▼
Show Figures
Origanum vulgare L., a medicinal herb rich in bioactive phenols and terpenes, is recognized for its anti-inflammatory and antimicrobial properties. Heavy-ion beam mutagenesis, a sophisticated breeding technique, can induce significant variations in plants, thereby affecting their secondary metabolite production. This study utilized metabolomic
[...] Read more.
Origanum vulgare L., a medicinal herb rich in bioactive phenols and terpenes, is recognized for its anti-inflammatory and antimicrobial properties. Heavy-ion beam mutagenesis, a sophisticated breeding technique, can induce significant variations in plants, thereby affecting their secondary metabolite production. This study utilized metabolomic and transcriptomic approaches to investigate the effects of 12C6+ heavy-ion irradiation on oregano. Our results indicated substantial changes in mutant lines, including marked alterations in plant height, leaf morphology, and biomass accumulation. Metabolomic analysis indicated that the differentially accumulated volatile compounds were primarily terpenoids. Furthermore, transcriptomic analysis indicated a predominant enrichment of differentially expressed genes in terpenoid biosynthesis. Integrated analyses identified key transcriptional changes in genes encoding terpenoid backbone enzymes, such as GPPS, GGPPS, DXS, and HMGR, and pinpointed candidate genes, including TPS3, TPS6A, TPS6C, CYP71D178, CYP71D181, and CYP71D10B, whose expression patterns were closely associated with the differential accumulation of carvacrol and thymol. This comprehensive study elucidates the molecular mechanisms underlying metabolic reprogramming induced by heavy-ion irradiation in oregano and offers valuable genetic resources for future metabolic engineering and precision breeding initiatives aimed at enhancing the production of valuable bioactive compounds.
Full article

Figure 1
Open AccessArticle
Exploring the Protective Effect of Gastrodia elata Extract on D-Galactose-Induced Liver Injury in Mice Based on the PI3K/Akt Signaling Pathway
by
Liu Han, Hongyu Zhai, Xiangyu Ma, He Li, Qiaosen Ren, Jiating Liu, Zhe Zhang, Xintong Li, Qiuyue Zhang and Xin Sun
Curr. Issues Mol. Biol. 2026, 48(1), 6; https://doi.org/10.3390/cimb48010006 (registering DOI) - 20 Dec 2025
Abstract
In this research, we sought to methodically examine the protective effects of Gastrodia elata extract (GEE) on liver damage induced by D-galactose (D-gal) in mice and clarify the underlying mechanisms. The chemical composition of GEE was characterized using Ultra-Performance Liquid Chromatography–Tandem Mass Spectrometry
[...] Read more.
In this research, we sought to methodically examine the protective effects of Gastrodia elata extract (GEE) on liver damage induced by D-galactose (D-gal) in mice and clarify the underlying mechanisms. The chemical composition of GEE was characterized using Ultra-Performance Liquid Chromatography–Tandem Mass Spectrometry (UPLC-MS/MS), while network pharmacology analysis was employed to predict potential molecular targets and signaling pathways. A mouse model of liver injury was established through daily intraperitoneal injection of D-gal over a 42-day period, during which the hepatoprotective efficacy of GEE was evaluated. Biochemical, histopathological, and molecular analyses were subsequently performed. UPLC-MS/MS identified ingredients such as amino acids, aromatic compounds, fatty acids, and terpenoids in GEE. A network pharmacology analysis enabled the identification of 272 common targets linked to GEE and liver damage, demonstrating notable enrichment within the phosphatidylinositol 3-kinase/protein kinase B (PI3K/Akt) signaling pathway. In vivo experiments demonstrated that GEE effectively alleviated D-gal-induced body weight loss and elevated liver index values, alleviated hepatic histological damage, and reduced serum levels of Alanine Aminotransferase (ALT), Aspartate Aminotransferase (AST), and Alkaline Phosphatase (ALP). Furthermore, GEE enhanced the activities of the antioxidant enzymes superoxide dismutase (SOD) and catalase (CAT), decreased malondialdehyde (MDA) levels, and downregulated the mRNA expression of the pro-inflammatory cytokines Interleukin-6 (IL-6), Interleukin-1 beta (IL-1β), and Tumor Necrosis Factor-alpha (TNF-α). Western blot analysis confirmed that GEE activated the PI3K/Akt pathway, as evidenced by increased ratios of phosphorylated Phosphatidylinositol 3-kinase/Phosphatidylinositol 3-kinase (p-PI3K/PI3K) and phosphorylated AKT/Protein Kinase B (p-AKT/AKT); restored the B-cell lymphoma 2-associated X protein/B-cell lymphoma-2 (Bax/Bcl-2) balance; and reduced cyclin-dependent kinase inhibitor 1 (p21) expression. The results suggest that GEE protects against D-gal-induced liver damage by reducing oxidative stress, inhibiting inflammatory responses, and modulating apoptosis through the activation of the PI3K/Akt signaling pathway, providing support for its potential use in hepatoprotection.
Full article
(This article belongs to the Special Issue Molecular Insights: Mechanisms Underlying the Biological Activities of Natural Products—2nd Edition)
►▼
Show Figures

Figure 1
Open AccessArticle
Elevated Allele Frequency and Male-Predominance of a Common LAG3 Germline Variant in Multiple Myeloma
by
Katja Seipel, Alina Mena, Pinar Horum, Michele Hoffmann, Inna Shaforostova, Ulrike Bacher and Thomas Pabst
Curr. Issues Mol. Biol. 2026, 48(1), 5; https://doi.org/10.3390/cimb48010005 (registering DOI) - 20 Dec 2025
Abstract
The incidence of multiple myeloma is higher in males. The underlying mechanisms may be related to differences in immune system orchestration in males and females. LAG3 and CTLA4 are immune checkpoint proteins and inhibitory regulators of T cells. Here, we analyzed the prevalence
[...] Read more.
The incidence of multiple myeloma is higher in males. The underlying mechanisms may be related to differences in immune system orchestration in males and females. LAG3 and CTLA4 are immune checkpoint proteins and inhibitory regulators of T cells. Here, we analyzed the prevalence of the common LAG3 gene variant rs870849 and the common CTLA4 gene variant rs231775 in myeloma patients eligible for autologous stem cell transplantation. CTLA4 rs231775 was prevalent at normal allele frequencies. In contrast, LAG3 rs870849 was prevalent at elevated allele frequencies in myeloma patients, with allele frequency 0.61 in male and 0.53 in female patients compared to 0.39 in the European population. The gene risk analysis of rs870849 indicated an odds ratio 6.8 in male and 3.6 in female patients. Moreover, treatment outcomes differed in the three genetic LAG3 subgroups with median progression-free survival of 2.6, 3.3 and 3.4 and median overall survival of 7, 15 and 18 years in the I455hom, I455Thet and T455hom subgroups, respectively. LAG3 rs870849 may affect survival and treatment outcome after autologous stem cell transplantation in myeloma patients with favorable outcomes in rs870849 carriers.
Full article
(This article belongs to the Special Issue Multiple Myeloma: From Molecular Mechanism to Diagnosis and Therapy)
►▼
Show Figures

Figure 1
Open AccessReview
Unraveling Translational Insights into Systemic Multi-Organ Toxicity of Cytosine Arabinoside (Ara-C): A Systematic Review of Preclinical Animal Evidence
by
Ioannis Konstantinidis, Sophia Tsokkou, Antonios Keramas, Kali Makedou, Eleni Gavriilaki, Georgios Delis and Theodora Papamitsou
Curr. Issues Mol. Biol. 2026, 48(1), 4; https://doi.org/10.3390/cimb48010004 - 19 Dec 2025
Abstract
Background/Objectives: Cytarabine (Ara-C) remains central to acute myeloid leukemia therapy but is limited by unpredictable systemic toxicities. Preclinical studies have long documented multi-organ injury, yet findings remain fragmented. This systematic review synthesizes animal evidence to clarify the spectrum, dose–response patterns, and mechanisms
[...] Read more.
Background/Objectives: Cytarabine (Ara-C) remains central to acute myeloid leukemia therapy but is limited by unpredictable systemic toxicities. Preclinical studies have long documented multi-organ injury, yet findings remain fragmented. This systematic review synthesizes animal evidence to clarify the spectrum, dose–response patterns, and mechanisms of cytarabine-induced toxicity. Methods: Following PRISMA 2020 guidelines and PROSPERO registration (CRD420251081384), a comprehensive search of PubMed, MEDLINE, Scopus, Cochrane Library and Embase identified eligible in vivo animal studies. Data extraction covered animal models, dosing regimens, routes of administration, histopathological and biochemical endpoints and mechanistic findings. Risk of bias and study quality were assessed using SYRCLE’s tool, CAMARADES checklist and an adapted Newcastle–Ottawa Scale, with reporting benchmarked against ARRIVE 2.0. Results: Eighty-one studies (1964–2024) were included. Cytarabine produced dose- and regimen-dependent toxicities across multiple organs. Neurotoxicity was most frequently reported, followed by intestinal mucositis, ocular injury, alopecia, hepatotoxicity, nephrotoxicity, and developmental anomalies. Mechanistic analyses consistently implicated oxidative stress, inflammatory cascades, apoptosis, and epigenetic dysregulation. Study quality was moderate, with frequent deficiencies in randomization, blinding, and sample-size justification, raising concerns about reproducibility. Cardiotoxicity, despite clinical relevance, was virtually absent from preclinical evaluation. Conclusions: Preclinical evidence suggests cytarabine’s systemic toxicity as a multifactorial process extending beyond rapidly proliferating tissues. While animal studies provide mechanistic insights, methodological weaknesses and translational gaps limit predictive value. Future research must adopt rigorous design, systematically assess underexplored toxicities, and integrate molecular profiling to identify biomarkers and protective strategies.
Full article
(This article belongs to the Special Issue Novel Pharmacological Strategies and Molecular Mechanisms in Nonclinical Research)
Open AccessReview
Neurotrophic Control of Puberty: From Molecular Signaling to Disorders of Pubertal Timing
by
Roberto Paparella, Norma Iafrate, Roberta Lucibello, Arianna Bei, Irene Bernabei, Cinzia Fiorentini, Lavinia Marchetti, Francesca Pastore, Vittorio Maglione, Marcello Niceta, Marco Fiore, Sabrina Venditti, Ida Pucarelli and Luigi Tarani
Curr. Issues Mol. Biol. 2026, 48(1), 3; https://doi.org/10.3390/cimb48010003 - 19 Dec 2025
Abstract
The onset of puberty is a critical developmental milestone regulated by complex neuroendocrine networks that integrate genetic, metabolic, and environmental cues. Among the molecular systems coordinating this transition, neurotrophins—including brain-derived neurotrophic factor (BDNF), nerve growth factor, neurotrophin-3, and neurotrophin-4/5—have emerged as important modulators
[...] Read more.
The onset of puberty is a critical developmental milestone regulated by complex neuroendocrine networks that integrate genetic, metabolic, and environmental cues. Among the molecular systems coordinating this transition, neurotrophins—including brain-derived neurotrophic factor (BDNF), nerve growth factor, neurotrophin-3, and neurotrophin-4/5—have emerged as important modulators of hypothalamic maturation and the activation of gonadotropin-releasing hormone (GnRH) neurons. Beyond their established roles in neuronal survival and differentiation, neurotrophins contribute to hypothalamic circuit plasticity, influence GnRH neuronal activity, and participate in the integration of metabolic and environmental signals relevant to reproductive maturation. Experimental studies, primarily based on animal and cellular models, demonstrate that BDNF and its receptor play a role in normal pubertal onset, whereas disruptions in neurotrophin signaling have been implicated in central precocious puberty, delayed puberty, and hypogonadotropic hypogonadism. In humans, available evidence is more limited and derives mainly from genetic studies, circulating neurotrophin measurements, and clinical observations. This review provides an integrative synthesis of current experimental and clinical data on neurotrophin-mediated regulation of pubertal timing, highlighting both physiological mechanisms and pathological conditions. While neurotrophins represent promising modulators at the intersection of neurodevelopment, metabolism, and reproduction, further longitudinal and translational human studies are required to define their diagnostic and therapeutic potential in pediatric endocrinology.
Full article
(This article belongs to the Section Biochemistry, Molecular and Cellular Biology)
►▼
Show Figures

Figure 1
Open AccessReview
Wheat Plasma Membrane Receptors: Orchestrating Immunity and Bridging to Crop Improvement
by
Hala B. Khalil, Hoda A. Zakherah, Fatimah A. Alhassan, Mai M. Salah, Ahmed M. Kamel, Ammar Y. Mohamed, Haidar A. Alsahoud, Fatma Hamdi Metwaly and Salah A. Mostafa
Curr. Issues Mol. Biol. 2026, 48(1), 2; https://doi.org/10.3390/cimb48010002 - 19 Dec 2025
Abstract
The plant plasma membrane serves as the primary interface for perceiving extracellular signals, a function largely mediated by plasma membrane receptors (PMRs). In wheat (Triticum aestivum), the functional characterization of these receptors is impeded by the species’ large, hexaploid genome, which
[...] Read more.
The plant plasma membrane serves as the primary interface for perceiving extracellular signals, a function largely mediated by plasma membrane receptors (PMRs). In wheat (Triticum aestivum), the functional characterization of these receptors is impeded by the species’ large, hexaploid genome, which results in extensive gene duplication and functional redundancy. This review synthesizes current knowledge on wheat PMRs, covering their diversity, classification, and signaling mechanisms, with a particular emphasis on their central role in plant immunity. We highlight the remarkable structural and functional diversification of PMR families, which range in size from 10 members, as seen in the case of wheat leaf rust kinase (WLRK), to over 3424 members in the receptor-like kinase (RLK) family. Furthermore, we reviewed the role of PMRs in being critical for detecting a wide array of biotic stimuli, including pathogen-associated molecular patterns (PAMPs), herbivore-associated molecular patterns (HAMPs), and symbiotic signals. Upon perception, PMRs initiate downstream signaling cascades that orchestrate defense responses, including transcriptional reprogramming, cell wall reinforcement, and metabolic changes. The review also examines the complex cross-talk between immune receptors and other signaling pathways, such as those mediated by brassinosteroid and jasmonic acid receptors, which underpin the delicate balance between growth and defense. Finally, we bridge these fundamental insights to applications in crop improvement, delineating strategies like marker-assisted selection, gene stacking, and receptor engineering to enhance disease resistance. After identifying key obstacles such as genetic redundancy and pleiotropic effects, we propose future research directions that leverage multi-omics, systems biology, and synthetic biology to fully unlock the potential of wheat PMRs for sustainable agriculture.
Full article
(This article belongs to the Special Issue Latest Review Papers in Molecular Plant Science 2026)
►▼
Show Figures

Graphical abstract
Open AccessArticle
Turkish Hazelnut Extracts Exert Anti-Proliferative and Anti-Cancer Effects on Colorectal Cancer HCT-116 Cells
by
Banu Bayram, Evren Demircan, Atefeh Karimidastjerd, Elvan Yılmaz Akyüz and Yusuf Tutar
Curr. Issues Mol. Biol. 2026, 48(1), 1; https://doi.org/10.3390/cimb48010001 - 19 Dec 2025
Abstract
The rising incidence of cancer has demanded the development of new anti-cancer chemical sources. The presence of phenolics in hazelnut cell cultures has led to the development of new and potential pharmacotherapeutic uses. Hazelnut extract has emerged as a promising candidate due to
[...] Read more.
The rising incidence of cancer has demanded the development of new anti-cancer chemical sources. The presence of phenolics in hazelnut cell cultures has led to the development of new and potential pharmacotherapeutic uses. Hazelnut extract has emerged as a promising candidate due to its high phytochemical content. HCT-116 colorectal cancer IC50 cell viability of Palaz and Tombul hazelnut extracts was determined as 400 μg/mL and 200 μg/mL, respectively. Flow cytometry annexin V-fluorescein isothiocyante (FITC) apoptosis detection indicated apoptosis of Tombul hazelnut extract and Palaz hazelnut extract as 23.53% and 17.47%, respectively. The apoptosis result of flow cytometry was also supported at the protein level. Hazelnut extracts resulted in an increased loss of mitochondrial membrane potential as well. The loss of mitochondrial membrane potential has significantly increased from an average of 0.61% to 16.17% in Tombul hazelnut extract and to 20.38% in Palaz hazelnut extract. This is further supported by screening MICU1, MICU2, PPAR-γ, PPARGC1A, UCP1, UCP2, and UCP3 gene expressions. Targeting apoptosis pathways, particularly mitochondrial membrane potential, is an effective strategy for cancer prevention and treatment. Hazelnut extract contains phenolic compounds, which activate these pathways, resulting in enhanced apoptosis in colorectal cancer cells. The phenolic contents of Palaz and Tombul hazelnut extracts were determined as 271.72 ± 5.3 mg gallic acid equivalent (GAE)/100 g sample dry weight (DW) and 85.23 ± 2.2 mg GAE/100 g sample DW, respectively. Further, hazelnut extract may reduce oxidative stress, contributing to its anti-cancer properties. The extracts could be utilized as functional ingredients in foods and nutraceuticals to assist with cancer prevention and treatment.
Full article
(This article belongs to the Section Biochemistry, Molecular and Cellular Biology)
►▼
Show Figures

Graphical abstract
Open AccessArticle
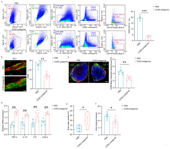
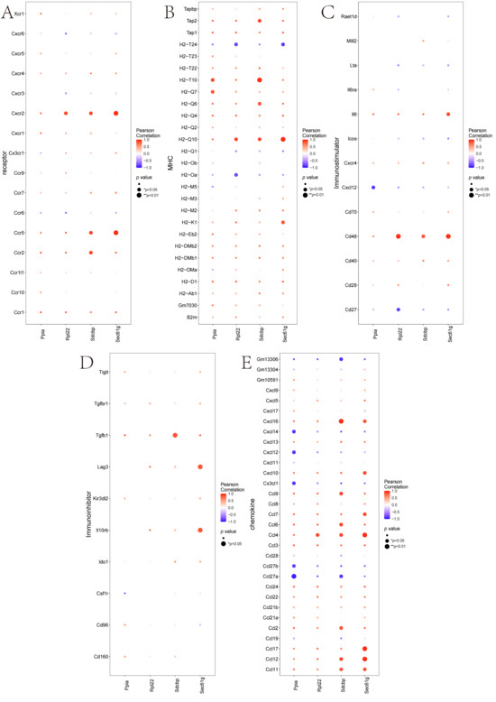
Bioinformatics Identification and Experimental Validation of Ferroptosis- and Immune Infiltration-Associated Biomarkers in Ischemic Stroke
by
Fan Huang, Mingjing Zhu, Huihui Wang, Zilong Du, Qianqian Wu, Yongjing He, Yilin Liang, Wanxiang Hu and Lu Xie
Curr. Issues Mol. Biol. 2025, 47(12), 1066; https://doi.org/10.3390/cimb47121066 - 18 Dec 2025
Abstract
Ischemic stroke (IS) continues to pose a significant threat to human health. Few studies have explored the connection between ferroptosis-related genes and immune infiltration in the context of IS. Initially, 303 differentially expressed genes were identified, from which four characteristic genes were distinguished,
[...] Read more.
Ischemic stroke (IS) continues to pose a significant threat to human health. Few studies have explored the connection between ferroptosis-related genes and immune infiltration in the context of IS. Initially, 303 differentially expressed genes were identified, from which four characteristic genes were distinguished, all validated for their excellent diagnostic efficacy. Animal experiments confirmed significant brain injury and Ferroptosis post-ischemia–reperfusion in rats, with increased expression of Sdcbp, Ppia, and Sec61g, but no change in Rpl22. Furthermore, these key genes were closely associated with levels of immune infiltration. Notably, Rpl22 and Ppia were regulated by nine common transcription factors. Sdcbp and Rpl22 were most abundantly expressed in Microglia, and Ppia in Oligodendrocytes, while Sec61g exhibited lower overall expression, all showing high activity in immune metabolic pathways. Bioinformatics analysis and experimental verification indicate that Sdcbp, Ppia, and Sec61g are associated with ferroptosis and immune infiltration in IS, and hold promise as therapeutic targets for IS treatment.
Full article
(This article belongs to the Section Molecular Medicine)
►▼
Show Figures

Figure 1
Open AccessArticle
Chemical Composition and Bioactivity of Nelumbo nucifera Gaertn. Flower Extract Fractions: In Vitro Antioxidant and Anti-Inflammatory Properties
by
Jung Ha Choo, So Young Lee, Kyoungin Min and Nae Gyu Kang
Curr. Issues Mol. Biol. 2025, 47(12), 1065; https://doi.org/10.3390/cimb47121065 - 18 Dec 2025
Abstract
With the aging global population, interest in skin aging and skin health products is increasing. Nelumbo nucifera Gaertn. (lotus) has been widely used for its pharmacological benefits, including antioxidant, anti-inflammatory, skin-whitening, and anti-aging properties. In this study, we aimed to develop a safe
[...] Read more.
With the aging global population, interest in skin aging and skin health products is increasing. Nelumbo nucifera Gaertn. (lotus) has been widely used for its pharmacological benefits, including antioxidant, anti-inflammatory, skin-whitening, and anti-aging properties. In this study, we aimed to develop a safe and biologically active extract by extracting lotus flowers with hot water, followed by sequential fractionation using porous resin chromatography with stepwise ethanol elution (100% water and 30%, 70%, and 100% ethanol). The 30% and 70% ethanol fractions showed the highest total polyphenol and flavonoid contents. Liquid chromatography–electrospray ionization–mass spectrometry analysis identified major flavonoids, including myricetin and quercetin derivatives, in these fractions. These fractions were combined to formulate a novel Nelumbo nucifera flower extract (NFE), which exhibited potent antioxidant activity confirmed by 2,2-diphenyl-1-picrylhydrazyl, 2,2′-azinobis(3-ethylbenzothiazoline-6-sulfonic acid) and ferric reducing antioxidant power assays. NFE significantly inhibited nitric oxide and prostaglandin E2 secretion in lipopolysaccharide-activated murine RAW264.7 macrophages. In human keratinocytes HaCaT cells, NFE reduced tumor necrosis factor-α-induced expression and secretion of the pro-inflammatory cytokines interleukin (IL)-6 and IL-8 without cytotoxicity. These findings demonstrate that NFE has strong in vitro antioxidant and anti-inflammatory activities, supporting its potential as a bioactive ingredient for application in improving skin health preparations.
Full article
(This article belongs to the Special Issue Pharmacological Activities and Mechanisms of Action of Natural Products, 2nd Edition)
►▼
Show Figures

Graphical abstract
Open AccessEditorial
Physiology Reimagined: Molecular, Metabolic, and Microenvironmental Forces Driving Epithelial Cancers
by
Cristian Scheau and Ana Caruntu
Curr. Issues Mol. Biol. 2025, 47(12), 1064; https://doi.org/10.3390/cimb47121064 - 18 Dec 2025
Abstract
Epithelial cancers represent a broad spectrum of tumors that develop from epithelia of the skin and glands, as well as the digestive, respiratory, urogenital, and gynecological tracts [...]
Full article
(This article belongs to the Special Issue Epithelial Cancers: From Molecular Mechanisms to Therapeutic Innovations)
Open AccessReview
Mechanistic Insights into Antioxidant Interventions Targeting Obesity-Induced Oxidative Stress in the Pathogenesis and Complications of Type 2 Diabetes Mellitus
by
Fani-Niki Varra, Panagiotis Theodosis-Nobelos, Viktoria-Konstantina Varra and Michail Varras
Curr. Issues Mol. Biol. 2025, 47(12), 1063; https://doi.org/10.3390/cimb47121063 - 18 Dec 2025
Abstract
Diabetes mellitus (DM) is a complex, heterogeneous, hyperglycemic chronic metabolic disorder. Type 2 diabetes mellitus (T2DM) is characterized by progressive loss of insulin secretion from pancreatic islet β-cells due to IR (insulin resistance), which is a feature of metabolic syndrome (MetS). Chronic hyperglycemia
[...] Read more.
Diabetes mellitus (DM) is a complex, heterogeneous, hyperglycemic chronic metabolic disorder. Type 2 diabetes mellitus (T2DM) is characterized by progressive loss of insulin secretion from pancreatic islet β-cells due to IR (insulin resistance), which is a feature of metabolic syndrome (MetS). Chronic hyperglycemia in patients with T2DM in synergy with other metabolic abnormalities causes complications such as diabetic ketoacidosis, osmotic diuresis and hyperglycemic diabetic coma, as well as chronic microvascular and macrovascular complications such as atherosclerotic cardiovascular disease (ASCVD), peripheral artery disease (PAD) and cerebrovascular events, which implicate the formation of reactive species and the promotion of inflammatory pathways. In these events, natural or synthetic antioxidants and minerals seem to have ameliorative effects and may serve as beneficial co-treatment options. In view of these terms, the aim of this study is to investigate the underlying mechanisms of T2DM, its clinical presentation, and its complications. Additionally, the association of the pathogenesis of T2DM and the occurrence of its complications with obesity, chronic inflammation, oxidative stress (OS), insulin resistance (IR), hepatic steatosis, and dyslipidemia is examined, whilst molecular pathways, such as NF-κB and JAK/STAT, are also summarized, under the scope of the effects of several antioxidant compounds and minerals on their progression. The interrelation of T2DM with these conditions, as well as the effects of antioxidant supplementation, seems to be bidirectional, and it is recommended that obese patients be screened for T2DM and adopt lifestyle changes, including exercise, diet modification, and weight loss, in addition to potentially taking multifunctional supplements that offer antioxidant and anti-inflammatory potential. However, many aspects of the protective mechanisms of such antioxidants remain to be elucidated, with more drawbacks in their pharmacokinetic behavior, such as their poor absorption and solubility, waiting to be resolved.
Full article
(This article belongs to the Section Molecular Medicine)
►▼
Show Figures

Graphical abstract
Open AccessArticle
Potential Use of VYN202, a Novel Small Molecular Bromodomain and Extra-Terminal Inhibitor, in Mitigating Secondhand Smoke (SHS)-Induced Pulmonary Inflammation
by
Katelyn A. Sturgis, Benjamin D. Davidson, Andrew W. Richardson, Olivia Hiatt, Blake C. Edwards, Ethan P. Evans, Carrleigh Campbell, Jack H. Radford, Juan A. Arroyo, Benjamin T. Bikman and Paul R. Reynolds
Curr. Issues Mol. Biol. 2025, 47(12), 1062; https://doi.org/10.3390/cimb47121062 - 18 Dec 2025
Abstract
Inflammation underpins pulmonary disease progression during tobacco smoke exposure, which may culminate in irreversible pulmonary disease. While primary smoke poses a notable risk, nearly half of the US population is also susceptible due to frequent exposure to secondhand smoke (SHS). In the present
[...] Read more.
Inflammation underpins pulmonary disease progression during tobacco smoke exposure, which may culminate in irreversible pulmonary disease. While primary smoke poses a notable risk, nearly half of the US population is also susceptible due to frequent exposure to secondhand smoke (SHS). In the present study, we assessed the potential role of VYN202, a novel small molecular bromodomain and extra-terminal inhibitor, as a possible means of attenuating SHS-mediated inflammation. We exposed wild-type mice to an acute time course of room air (RA), SHS via a nose-only delivery system (Scireq Scientific, Montreal, Canada), or to both SHS and 10 mg/kg VYN202 (efficacious dose from prior inflammatory models) via oral gavage three times a week. Specific smoke exposure delivery to mice involved SHS from two cigarettes over 10 min, equilibration in room air for 10 min, followed by exposure to SHS from one cigarette for an additional 10 min, for a total SHS exposure of 20 min per day, five days a week for 30 days. We evaluated leukocyte abundance and the secretion of inflammatory mediators in bronchoalveolar lavage fluid (BALF). We also assessed general morphology via histology staining and the activation of receptor tyrosine kinase (RTK) family members. While standard hematoxylin and eosin (H&E) staining resulted in unchanged morphology, SHS-mediated increases in BALF protein abundance, total cellularity, and percent PMNs were attenuated with concomitant administration of VYN202. We also discovered SHS-induced activation of RTKs that were pro-inflammatory (JAK1, JAK3, ABL1, and ACK1), as well as RTKs related to endothelial and vascular remodeling (VEGFR3, VEGFR2, EphB4, EphB6, and FAK). Furthermore, inflammatory cytokines including GCSF, IFN-γ, IL-12p70, IL-17A, LIX, and TNF-α were all augmented by SHS exposure. Despite SHS exposure, each of these RTKs and cytokines/chemokines was significantly attenuated by VYN202. In summary, inflammatory responses induced by SHS exposure were mitigated by VYN202. These data reveal fascinating potential for the utility of VYN202 in lessening smoke-induced pulmonary exacerbations.
Full article
(This article belongs to the Section Molecular Medicine)
►▼
Show Figures

Figure 1
Open AccessReview
A Novel Integrative Framework for Depression: Combining Network Pharmacology, Artificial Intelligence, and Multi-Omics with a Focus on the Microbiota–Gut–Brain Axis
by
Lele Zhang, Kai Chen, Shun Li, Shengjie Liu and Zhenjie Wang
Curr. Issues Mol. Biol. 2025, 47(12), 1061; https://doi.org/10.3390/cimb47121061 - 18 Dec 2025
Abstract
Major Depressive Disorder (MDD) poses a significant global health burden, characterized by a complex and heterogeneous pathophysiology insufficiently targeted by conventional single-treatment approaches. This review presents an integrative framework incorporating network pharmacology, artificial intelligence (AI), and multi-omics technologies to advance a systems-level understanding
[...] Read more.
Major Depressive Disorder (MDD) poses a significant global health burden, characterized by a complex and heterogeneous pathophysiology insufficiently targeted by conventional single-treatment approaches. This review presents an integrative framework incorporating network pharmacology, artificial intelligence (AI), and multi-omics technologies to advance a systems-level understanding and management of MDD. Its central contribution lies in moving beyond reductionist methods by embracing a holistic perspective that accounts for dynamic interactions within biological networks. The primary objective is to demonstrate how AI-powered integration of multi-omics data—spanning genomics, proteomics, and metabolomics—can enable the construction of predictive network models. These models are designed to uncover fundamental disease mechanisms, identify clinically relevant biotypes, and reveal novel therapeutic targets tailored to specific pathological contexts. Methodologically, the review examines the microbiota–gut–brain (MGB) axis as an illustrative case study, detailing its pathogenic roles through neuroimmune alterations, metabolic dysfunction, and disrupted neuro-plasticity. Furthermore, we propose a translational roadmap that includes AI-assisted biomarker discovery, computational drug repurposing, and patient-specific “digital twin” models to advance precision psychiatry. Our analysis confirms that this integrated framework offers a coherent route toward mechanism-based personalized therapies and helps bridge the gap between computational biology and clinical practice. Nevertheless, important challenges remain, particularly pertaining to data heterogeneity, model interpretability, and clinical implementation. In conclusion, we stress that future success will require integrating prospective longitudinal multi-omics cohorts, high-resolution digital phenotyping, and ethically aligned, explainable AI (XAI) systems. These concerted efforts are essential to realize the full potential of precision psychiatry for MDD.
Full article
(This article belongs to the Special Issue Unraveling the Role of Epigenetics and Molecular Genetics in Disease Progression via the Gut–Brain Axis)
►▼
Show Figures

Figure 1
Open AccessArticle
The Hippo Pathway in Metaplastic Breast Carcinoma: Prognostic Significance and Therapeutic Implications
by
Eleni Papamattheou, Alkistis Papatheodoridi, Ioannis Katsaros, Garyfalia Bletsa, Afroditi Nonni, Constantine Dimitrakakis, Dimitrios Haidopoulos, Angeliki Andrikopoulou, Areti Papakosta, Spyridon Marinopoulos, Aris Giannos, Sofia Koura, Eftychia Papachatzopoulou, Ioannis K. Papapanagiotou, Georgios I. Metaxas, Aikaterini-Gavriela Giannakaki, Meletios-Athanasios Dimopoulos and Flora Zagouri
Curr. Issues Mol. Biol. 2025, 47(12), 1060; https://doi.org/10.3390/cimb47121060 - 18 Dec 2025
Abstract
Background/objectives: Metaplastic breast carcinoma (MpBC) is a rare, poorly differentiated breast cancer defined by the presence of ductal carcinoma along with areas of matrix-producing, spindle-cell, sarcomatous, or squamous differentiation. It does not express hormone receptors and has a poor overall prognosis. The
[...] Read more.
Background/objectives: Metaplastic breast carcinoma (MpBC) is a rare, poorly differentiated breast cancer defined by the presence of ductal carcinoma along with areas of matrix-producing, spindle-cell, sarcomatous, or squamous differentiation. It does not express hormone receptors and has a poor overall prognosis. The Hippo molecular pathway was recently related to cancer progression and adjuvant therapy resistance. The objective of this study was to evaluate the expression of Hippo pathway transducers, YAP/TAZ, CCND1, and CTGF, in MpBC and their relation to the clinicopathological characteristics of the disease. Methods: Specimens from patients with MpBC treated at our department from 2003 to 2021 were analyzed utilizing immunohistochemistry and real-time PCR. Results: Forty-four female patients (62.6 ± 14.7 years old) met inclusion criteria and were included in this study. Strong nuclear YAP/TAZ expression was found in 61.4% of patients, while the expressions of CCND1 and CTGF were 3.9% and 12.5%, respectively. Patients presenting at an advanced stage had a statistically worse prognosis compared to the ones diagnosed with stage IA disease. Adjuvant chemotherapy was associated with better overall survival, while disease recurrence was significantly associated with a worse prognosis. Conclusions: Advanced stage at diagnosis and disease recurrence were significantly associated with worse prognosis in MpBC. However, adjuvant chemotherapy significantly led to better overall survival. The Hippo pathway is frequently deregulated (nuclear YAP/TAZ in 61.4% of patients), suggesting it is a compelling novel therapeutic target for this aggressive disease.
Full article
(This article belongs to the Special Issue Molecular Insights into Cancer Biomarkers: Identification and Practical Applications)
►▼
Show Figures

Figure 1
Open AccessArticle
Novel Synthetic Steroid Derivatives: Target Prediction and Biological Evaluation of Antiandrogenic Activity
by
David Calderón Guzmán, Norma Osnaya Brizuela, Hugo Juárez Olguín, Maribel Ortiz Herrera, Armando Valenzuela Peraza, Ernestina Hernández Garcia, Alejandra Chávez Riveros, Sarai Calderón Morales, Alberto Rojas Ochoa, Aylin Silva Ortiz, Rebeca Santes Palacios, Víctor Manuel Dorado Gonzalez and Diego García Ortega
Curr. Issues Mol. Biol. 2025, 47(12), 1059; https://doi.org/10.3390/cimb47121059 - 17 Dec 2025
Abstract
Background: Two natural steroids derived from cholesterol pathways are testosterone and progesterone, androgen and antiandrogen receptor binding. Steroid androgen antagonists can be prescribed to treat an array of diseases and disorders such as gender dysphoria. In men, androgen antagonists are frequently used to
[...] Read more.
Background: Two natural steroids derived from cholesterol pathways are testosterone and progesterone, androgen and antiandrogen receptor binding. Steroid androgen antagonists can be prescribed to treat an array of diseases and disorders such as gender dysphoria. In men, androgen antagonists are frequently used to treat prostate cancer and hyperplasia. Sex hormones regulate the expression of the viral receptors in COVID-19 progression, and these hormones may act as a metabolic signal-mediating response to changes in glucose and Reactive Oxygen Species (ROS). The objective of the present study is to use artificial intelligence (AI) applications in healthcare to predict the targets and to assess biological assays of novel steroid derivatives prepared in house from the commercially available 16-dehydropregnenolone acetate (DPA®) aimed at achieving the metabolic stability of glucose and steroid brain homeostasis. This suggests the introduction of aromatic or aliphatic structures in the steroid B-ring and D-ring. This is important since the roles of 5α-reductase and ROS in brain control of glucose and novel steroids homeostasis remain unclear. Methods: A tool prediction was used as a tuned algorithm, with the novel steroid derivatives data in web interface to carry out their pharmacological evaluation. The new steroidal derivatives were determined with neuroprotection effect using the select biomarkers of oxidative stress on induced hypoglycemic male rat brain and liver. The enzyme kinetics was established by the inhibition of the 5α-reductase enzyme on the brain myelin. Results: We used novel chemical structures to order the information of a Swiss data bank that allow target predictions. Biological assays suggest that steroid derivatives with an electrophilic center can interact more efficiently with the 5α-reductase enzyme, and by this way, induce neuroprotection in hypoglycemia model. All compounds were synthesized with a yield of 30–80% and evaluated with tool target prediction to understand the molecular mechanisms underlying a given phenotype or bioactivity and to rationalize possible favorable or unfavorable side effects, as well as to predict off-targets of known molecules and to clear the way for drug repurposing. Apart, they turned out to be good inhibitors for the 5α-reductase enzyme. Conclusions: The probed efficacy of these novel steroids with respect to spironolactone control appears to be a promising compound for future hormonal therapy with neuroprotection activity in glucose disorder status. However, further research with clinically meaningful endpoints is needed to optimize the use of androgen antagonists in these hormonal therapies in COVID-19 progression.
Full article
(This article belongs to the Special Issue Novel Pharmacological Strategies and Molecular Mechanisms in Nonclinical Research)
►▼
Show Figures

Figure 1
Open AccessReview
The Promise and Pitfalls of AAV-Mediated Gene Therapy for Duchenne Muscular Dystrophy
by
Elizaveta V. Kurshakova, Olga A. Levchenko, Svetlana A. Smirnikhina and Alexander V. Lavrov
Curr. Issues Mol. Biol. 2025, 47(12), 1058; https://doi.org/10.3390/cimb47121058 - 17 Dec 2025
Abstract
Duchenne muscular dystrophy (DMD) is a severe X-linked hereditary disorder caused by pathogenic variants in the DMD gene encoding the dystrophin protein. The absence of functional dystrophin leads to destabilization of the dystrophin-associated glycoprotein complex (DAPC), sarcolemmal damage, and progressive degeneration of muscle
[...] Read more.
Duchenne muscular dystrophy (DMD) is a severe X-linked hereditary disorder caused by pathogenic variants in the DMD gene encoding the dystrophin protein. The absence of functional dystrophin leads to destabilization of the dystrophin-associated glycoprotein complex (DAPC), sarcolemmal damage, and progressive degeneration of muscle fibers. Current therapeutic strategies focus on restoring dystrophin expression using genome editing approaches. Adeno-associated virus (AAV) vectors represent the primary delivery platform due to their strong tropism for muscle tissue, low immunogenicity, and ability to achieve long-term transgene expression. However, the limited packaging capacity of AAV (~4.7 kb) necessitates the use of truncated mini- and micro-dystrophin transgenes as well as compact genome editing systems (SaCas9, NmeCas9, Cas12f, TIGR-Tas, and others). Major challenges include immune responses against the viral capsid and transgene products, as well as the inability to perform repeated administrations. Moreover, the duration of expression is limited by the episomal nature of AAV genomes and their loss during muscle fiber regeneration. Despite substantial progress, unresolved issues concerning safety, immunogenicity, and stability of genetic correction remain, defining the key directions for future research in DMD therapy.
Full article
(This article belongs to the Section Biochemistry, Molecular and Cellular Biology)
►▼
Show Figures

Figure 1
Open AccessArticle
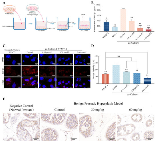
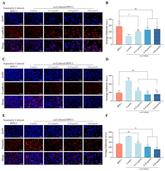
A Trifluoromethyl Quinazoline Compound Regulates the Epithelial–Mesenchymal Transition of Prostatic Hyperplasia Cells by Inhibiting the Secretion of TGF-β1 in Stromal Cells
by
Lu Chen, Di Zhang, Gang Yu, Sha Cheng, Bixue Xu, Jia Yu, Jiming Liu and Heng Luo
Curr. Issues Mol. Biol. 2025, 47(12), 1057; https://doi.org/10.3390/cimb47121057 - 17 Dec 2025
Abstract
Benign prostatic hyperplasia (BPH) is a common disease in elderly men; its occurrence is closely related to the interaction between stromal cells and epithelial cells in the prostate. This article aims to explore the potential therapeutic effect and mechanism of a new trifluoromethyl
[...] Read more.
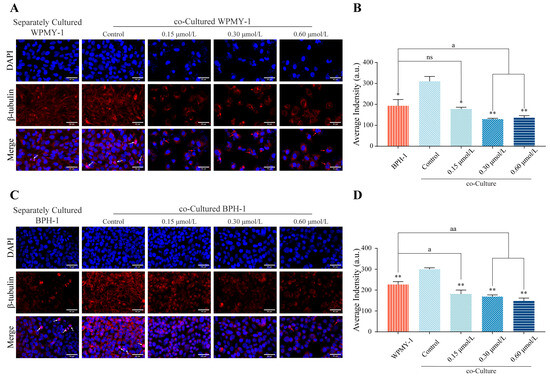
Benign prostatic hyperplasia (BPH) is a common disease in elderly men; its occurrence is closely related to the interaction between stromal cells and epithelial cells in the prostate. This article aims to explore the potential therapeutic effect and mechanism of a new trifluoromethyl quazoline compound (kzl054) on BPH. The results showed that kzl054 had inhibitory activity that limited the growth of prostate hyperplasia cells, BPH-1, and stromal cells, WPMY-1. It could also induce apoptosis of BPH-1 cells and arrest their cell cycle. animal experiment results showed that kzl054 could effectively reduce the volume and prostate index of mouse prostate hyperplasia tissues. Through the establishment of a co-culture system of BPH-1 and WPMY-1 cells, it was found that co-culture could induce EMT in BPH-1 cells. While kzl054 could affect the secretion of TGF-β1 by competitively binding to the colchicine binding site on β-tubulin and inhibiting the expression of β-tubulin, through inhibiting the secretion of TGF-β1 by stromal cells. This study has revealed that compound kzl054 inhibits the secretion of TGF-β1 by targeting the inhibition of microtubule polymerization and regulating the epithelial cell EMT, providing potential candidate molecules and mechanisms for the development of new drugs for the treatment of BPH.
Full article
(This article belongs to the Special Issue Molecular Insights: Mechanisms Underlying the Biological Activities of Natural Products—2nd Edition)
►▼
Show Figures

Graphical abstract
Open AccessReview
Cancer Vaccines: Molecular Mechanisms, Clinical Progress, and Combination Immunotherapies with a Focus on Hepatocellular Carcinoma
by
Faris Alrumaihi, Reem A. Alromaihi, Vikalp Kumar and Shehwaz Anwar
Curr. Issues Mol. Biol. 2025, 47(12), 1056; https://doi.org/10.3390/cimb47121056 - 17 Dec 2025
Abstract
Conventional cancer treatments often fail due to the immunosuppressive tumor microenvironment, immune tolerance, and chronic inflammation. Therefore, new therapeutic approaches are urgently needed. Cancer vaccines can stimulate natural killer cells and cytotoxic T-lymphocytes, and induce long-lasting memory responses that help overcome the immunosuppressive
[...] Read more.
Conventional cancer treatments often fail due to the immunosuppressive tumor microenvironment, immune tolerance, and chronic inflammation. Therefore, new therapeutic approaches are urgently needed. Cancer vaccines can stimulate natural killer cells and cytotoxic T-lymphocytes, and induce long-lasting memory responses that help overcome the immunosuppressive tumor microenvironment. Recent advances in nucleic acid, peptide, and dendritic cell-based vaccines have improved antigen delivery and immune activation, while combinations with immune checkpoint inhibitors and ablative therapies enhance therapeutic efficacy and durability. Preclinical and clinical studies targeting tumor-associated antigens have shown promising outcomes. With poor survival rates and limited treatment options, hepatocellular carcinoma (HCC) appears to be the most prevalent cause of cancer-related deaths worldwide. Advances in antigen discovery, vaccine delivery systems, and synergistic combination strategies are paving the way for more effective and durable immune responses. By integrating molecular insights with clinical innovation, cancer vaccines hold the potential not only to improve treatment outcomes but also to redefine long-term disease management and survival in HCC.
Full article
(This article belongs to the Special Issue Targeting Tumor Microenvironment for Cancer Therapy, 3rd Edition)
►▼
Show Figures

Figure 1
Open AccessArticle
Genomic Insights into Unspecified Monogenic Forms of Diabetes and Their Associated Comorbidities: Implication for Treatment
by
Nadia Kheriji, Hamza Dallali, Mariem Gharbi, Asma Krir, Afef Bahlous, Melika Ben Ahmed, Faten Mahjoub, Abdelmajid Abid, Henda Jamoussi and Rym Kefi
Curr. Issues Mol. Biol. 2025, 47(12), 1055; https://doi.org/10.3390/cimb47121055 - 17 Dec 2025
Abstract
This study focuses on the genetic and clinical characterization of Monogenic Forms of Diabetes (MFD), which are frequently underdiagnosed or misclassified due to clinical similarities with type 1 and type 2 diabetes. Researchers performed Exome Sequencing on 11 Tunisian patients suspected of having
[...] Read more.
This study focuses on the genetic and clinical characterization of Monogenic Forms of Diabetes (MFD), which are frequently underdiagnosed or misclassified due to clinical similarities with type 1 and type 2 diabetes. Researchers performed Exome Sequencing on 11 Tunisian patients suspected of having MFD. The pathogenicity of genetic variants was assessed using filtering and bioinformatics prediction tools. The ORVAL online tool was used to predict the likelihood of combinations of pathogenic variants. Sanger sequencing confirmed likely pathogenic predicted variants in patients and assessed familial segregation. We identified 15 potentially pathogenic variants in 14 genes linked to MFD, including MODY-3, and isolated diabetes with low penetrance for Wolfram syndrome. Additionally, syndromic forms such as partial familial lipodystrophy types 2 and 4, and Wolfram syndrome were detected. Five patients exhibited characteristics of unspecified MFD. This study underscores the importance of genetic screening in individuals with diabetes who have a family history of the disease, particularly those with associated comorbidities. Our findings emphasize the crucial role of genetic testing in refining diabetes classification, leading to more accurate diagnoses. Therefore, integrating genetic research into clinical practice is essential to improving healthcare outcomes for patients with diabetes.
Full article
(This article belongs to the Special Issue Complex Molecular Mechanism of Monogenic Diseases: 3rd Edition)
►▼
Show Figures

Graphical abstract
Journal Menu
► ▼ Journal MenuJournal Browser
► ▼ Journal Browser-
arrow_forward_ios
Forthcoming issue
arrow_forward_ios Current issue - Volumes not published by MDPI
- Vol. 42 (2021)
- Vol. 41 (2021)
- Vol. 40 (2021)
- Vol. 39 (2020)
- Vol. 38 (2020)
- Vol. 37 (2020)
- Vol. 36 (2020)
- Vol. 35 (2020)
- Vol. 34 (2019)
- Vol. 33 (2019)
- Vol. 32 (2019)
- Vol. 31 (2019)
- Vol. 30 (2019)
- Vol. 29 (2018)
- Vol. 28 (2018)
- Vol. 27 (2018)
- Vol. 26 (2018)
- Vol. 25 (2018)
- Vol. 24 (2017)
- Vol. 23 (2017)
- Vol. 22 (2017)
- Vol. 21 (2017)
- Vol. 20 (2016)
- Vol. 19 (2016)
- Vol. 18 (2016)
- Vol. 17 (2015)
- Vol. 16 (2014)
- Vol. 15 (2013)
- Vol. 14 (2012)
- Vol. 13 (2011)
- Vol. 12 (2010)
- Vol. 11 (2009)
- Vol. 10 (2008)
- Vol. 9 (2007)
- Vol. 8 (2006)
- Vol. 7 (2005)
- Vol. 6 (2004)
- Vol. 5 (2003)
- Vol. 4 (2002)
- Vol. 3 (2001)
- Vol. 2 (2000)
- Vol. 1 (1999)
Highly Accessed Articles
Latest Books
E-Mail Alert
News
Topics
Topic in
BioTech, DNA, Genes, IJMS, CIMB
Single-Cell Technologies: From Research to Application
Topic Editors: Ken-Hong Lim, Chung-Der Hsiao, Pei-Ming YangDeadline: 31 December 2025
Topic in
Biophysica, CIMB, Biology, Membranes, IJMS
New Insights into Cytoskeleton
Topic Editors: Malgorzata Kloc, Jacek KubiakDeadline: 31 March 2026
Topic in
CIMB, IJMS, Reprod. Med., Biology, Life
Recent Research in Germ Cells
Topic Editors: Malgorzata Kloc, Jacek KubiakDeadline: 31 May 2026
Topic in
CIMB, Molecules, Pharmaceuticals, Pharmaceutics, Sci. Pharm.
Challenges and Opportunities in Drug Delivery Research, 2nd Edition
Topic Editors: Lenuta Profire, Ioana Mirela VasincuDeadline: 30 June 2026
Conferences
Special Issues
Special Issue in
CIMB
Effects of Environmental Factors on Cardiovascular Disease: From Molecular Effects to Possible Future Clinic Application
Guest Editor: Angelika CharkiewiczDeadline: 31 December 2025
Special Issue in
CIMB
Multiple Myeloma: From Molecular Mechanism to Diagnosis and Therapy
Guest Editor: Jari IntraDeadline: 31 December 2025
Special Issue in
CIMB
New Advances in Plant Responses to Environmental Stresses
Guest Editor: Fuyuan ZhuDeadline: 31 December 2025
Special Issue in
CIMB
The Contribution and Application of Molecular Biology in the Applied Biosciences—Focusing on Medicine, Biomaterials and Tissue Engineering Fields, 2nd Edition
Guest Editors: Ioannis Tsamesidis, Evangelia StalikaDeadline: 31 December 2025
Topical Collections
Topical Collection in
CIMB
Feature Papers in Current Issues in Molecular BiologyCollection Editor: Madhav Bhatia
Topical Collection in
CIMB
Molecular Mechanisms in Human Diseases
Collection Editor: Roberto Campagna
Topical Collection in
CIMB
Feature Papers Collection in Molecular Microbiology
Collection Editor: Bruce Seal
Topical Collection in
CIMB
Bioinformatics Approaches to Biomedicine
Collection Editor: Giulia Fiscon



