- Article
Endothelial PAI-1 Drives Lead-Induced Cerebral Amyloid Angiopathy via Activation of C3+ Decorin+ A1-like Astrocytes
- Huiying Gu,
- Cloria Luo and
- Yansheng Du
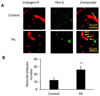
Environmental lead (Pb) exposure remains a significant public health concern, and its association with cerebrovascular injury and Alzheimer’s disease (AD) is increasingly recognized. In this study, we demonstrated using an in vitro system that Pb exposure significantly increased the expression and release of endothelial plasminogen activator inhibitor-1 (PAI-1). A conditioned medium collected from Pb-treated endothelial cells induced the formation of complement component 3 (C3)+ decorin+ A1-like astrocytes, which had been shown to be specifically associated with vascular amyloid. Immunoprecipitation with the PAI-1 antibody to remove PAI-1 from the culture medium, or treatment of endothelial cells with PAI-1 inhibitors, significantly inhibited the formation of C3+ decorin+ A1-like astrocytes. Furthermore, in vivo studies further supported this finding, indicating that lead does indeed increase the number of perivascular C3+ decorin+ A1-like astrocytes, and that the PAI-1 inhibitor blocked this induction. Building upon our previous findings, we demonstrate that lead exposure may induce cerebral amyloid angiopathy (CAA) pathology through the formation of C3+ decorin+ A1-like astrocytes mediated by endothelial cell PAI-1. Our results strongly suggest that PAI-1 is a key mediator linking endothelial stress and lead-induced vascular amyloidosis pathology.
7 February 2026









