-
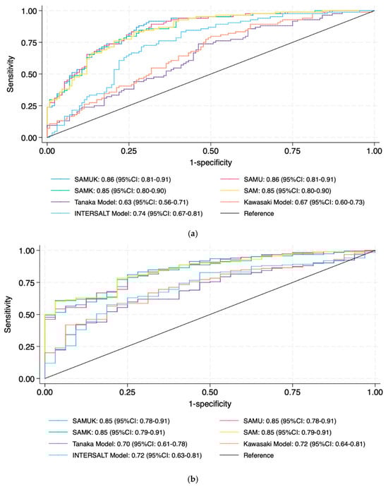
Coenzyme Q10 and Cognition: A Review -
Curcumin’s Neuroprotective Role: From Molecular Mechanisms to Clinical Translation -
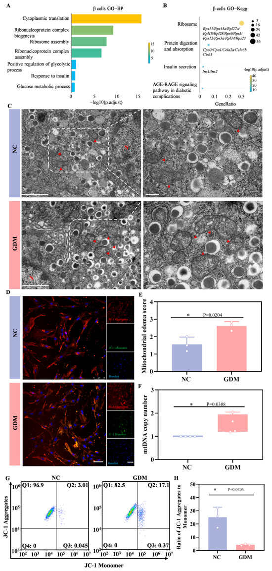
Maternal Folate Excess, Placental Hormones, and Gestational Diabetes Mellitus: Findings from Prospective Cohorts Before and After Mandatory Folic Acid Food Fortification -
Were Our Grandmothers Right? Soup as Medicine—A Systematic Review of Preliminary Evidence for Managing Acute Respiratory Tract Infections
Journal Description
Nutrients
- Open Access— free for readers, with article processing charges (APC) paid by authors or their institutions.
- High Visibility: indexed within Scopus, SCIE (Web of Science), PubMed, MEDLINE, PMC, Embase, PubAg, AGRIS, and other databases.
- Journal Rank: JCR - Q1 (Nutrition and Dietetics) / CiteScore - Q1 (Nutrition and Dietetics)
- Rapid Publication: manuscripts are peer-reviewed and a first decision is provided to authors approximately 12.9 days after submission; acceptance to publication is undertaken in 2.3 days (median values for papers published in this journal in the first half of 2025).
- Recognition of Reviewers: reviewers who provide timely, thorough peer-review reports receive vouchers entitling them to a discount on the APC of their next publication in any MDPI journal, in appreciation of the work done.
- Companion journal: Dietetics.
- Journal Cluster of Food, Nutrition, and Health Science: Beverages, Dietetics, Foods, Nutraceuticals, Nutrients and Obesities.
Latest Articles
E-Mail Alert
News
Topics
Deadline: 15 December 2025
Deadline: 31 December 2025
Deadline: 31 January 2026
Deadline: 28 February 2026
Conferences
Special Issues
Deadline: 5 December 2025
Deadline: 5 December 2025
Deadline: 5 December 2025
Deadline: 5 December 2025





















