-
Functional Precision in Pancreatic Cancer: Redefining Biomarkers with Patient-Derived Organoids -
Are Procoagulant Platelets an Emerging Therapeutic Target? A General Review with an Emphasis on Their Clinical Significance in Companion Animals -
MASLD Under the Microscope: How microRNAs and Microbiota Shape Hepatic Metabolic Disease Progression -
Sequencing Anti-CD19 Therapies in Diffuse Large B-Cell Lymphoma: From Mechanistic Insights to Clinical Strategies -
Carbon Dots for Nucleic Acid-Based Diagnostics and Therapeutics: Focus on Oxidative DNA Damage
Journal Description
International Journal of Molecular Sciences
International Journal of Molecular Sciences
is an international, peer-reviewed, open access journal providing an advanced forum for biochemistry, molecular and cell biology, molecular biophysics, molecular medicine, and all aspects of molecular research in chemistry, and is published semimonthly online by MDPI. The Australian Society of Plant Scientists (ASPS), Epigenetics Society, European Chitin Society (EUCHIS), Spanish Society for Cell Biology (SEBC) and others are affiliated with IJMS and their members receive a discount on the article processing charges.
- Open Access— free for readers, with article processing charges (APC) paid by authors or their institutions.
- High Visibility: indexed within Scopus, SCIE (Web of Science), PubMed, PMC, MEDLINE, Embase, CAPlus / SciFinder, and other databases.
- Journal Rank: JCR - Q1 (Biochemistry and Molecular Biology) / CiteScore - Q1 (Organic Chemistry)
- Rapid Publication: manuscripts are peer-reviewed and a first decision is provided to authors approximately 20.5 days after submission; acceptance to publication is undertaken in 2.6 days (median values for papers published in this journal in the first half of 2025).
- Recognition of Reviewers: reviewers who provide timely, thorough peer-review reports receive vouchers entitling them to a discount on the APC of their next publication in any MDPI journal, in appreciation of the work done.
- Testimonials: See what our editors and authors say about IJMS.
- Companion journals for IJMS include: Biophysica, Stresses, Lymphatics and SynBio.
Impact Factor:
4.9 (2024);
5-Year Impact Factor:
5.7 (2024)
Latest Articles
Genome-Wide Association Studies of Growth and Carcass Traits in Charolais Cattle Based on High-Coverage Whole-Genome Resequencing
Int. J. Mol. Sci. 2025, 26(23), 11411; https://doi.org/10.3390/ijms262311411 (registering DOI) - 25 Nov 2025
Abstract
Growth and carcass traits are key economic traits in beef cattle production, and identifying their associated genetic markers is crucial for improving breeding efficiency. Charolais cattle, as a superior beef breed, exhibit excellent performance in growth rate and meat production. The aim of
[...] Read more.
Growth and carcass traits are key economic traits in beef cattle production, and identifying their associated genetic markers is crucial for improving breeding efficiency. Charolais cattle, as a superior beef breed, exhibit excellent performance in growth rate and meat production. The aim of this study was to utilize the preferred high-coverage whole-genome resequencing (hcWGS) as a replacement for single nucleotide polymorphism (SNP) chips to identify significant SNPs and candidate genes associated with growth (body weight, body height, cross height, body length, and chest measurement across different growth stages) and carcass traits (live backfat thickness and eye muscle area at 18 months) in 240 Charolais cattle, thereby providing guidance for beef cattle breeding. Through hcWGS (approximately 13× coverage) and quality control, 4,088,633 SNPs were identified and subsequently used for genetic analyses. Through FarmCPU-based genome-wide association studies, 196 potentially significant SNPs associated with growth traits and 29 SNPs with carcass traits were identified. Annotation analyses revealed 353 candidate genes (such as RBM33, KCTD17, PTHLH, RAC2, CHD6, TRDN, WBP1L, TLL2, CH25H, and ST13) linked to growth traits and 26 candidate genes linked to carcass traits (such as CHST11, LRRK2, RIOK2, and INTS10). Additionally, three SNPs (g.8674692C>G, g.54418624G>T, and g.71085551G>A) were validated via polymerase chain reaction–restriction fragment length polymorphism (PCR-RFLP), enabling efficient marker-assisted selection. Furthermore, eight SNPs in the Acyl-CoA oxidase 1 (ACOX1) gene were found to be associated with growth and backfat thickness traits. These findings provide valuable preliminary insights into the genetic mechanisms underlying growth and carcass traits in Charolais cattle, facilitating genome-assisted breeding.
Full article
(This article belongs to the Topic Advances in Molecular Genetics and Breeding of Cattle, Sheep, and Goats)
►
Show Figures
Open AccessArticle
ESR1 Regulates Fecundity and Functions in Sheep Endometrial Stromal Cells
by
Kang Li, Xiaoxiao Gao, Zhibo Wang, Dongxu Li, Jiahe Guo, Feng Wang and Tianlong Guo
Int. J. Mol. Sci. 2025, 26(23), 11410; https://doi.org/10.3390/ijms262311410 - 25 Nov 2025
Abstract
Endometrial stromal cell (ESC) plasticity is critical to embryo survival and conceptus elongation; however, their genetic regulation remains unclear. To elucidate the molecular mechanisms by which ESR1 regulates sheep fecundity through endometrial function, we investigated the effects of ESR1 on ovine ESCs in
[...] Read more.
Endometrial stromal cell (ESC) plasticity is critical to embryo survival and conceptus elongation; however, their genetic regulation remains unclear. To elucidate the molecular mechanisms by which ESR1 regulates sheep fecundity through endometrial function, we investigated the effects of ESR1 on ovine ESCs in vitro. Tissue distribution analysis revealed elevated ESR1 expression in the reproductive organs, particularly the endometrium, compared with that in non-reproductive tissues. Both ESR1 mRNA and its encoded ERα protein were significantly upregulated in the endometrium of high-fecundity Hu sheep compared to those in the endometrium of low-fecundity Hu sheep. Given the specific localisation of ERα in ESCs, we examined the functional roles of ESR1 in these cells in vitro. ESR1 knockdown in ESCs inhibited cell proliferation and induced apoptosis, concomitant with increased Caspase3 and Caspase9 mRNA expression. Furthermore, ESR1 interference triggered G0/G1-phase cell cycle arrest via the upregulation of P53 and P21 and significantly impaired cell migration capacity. Collectively, these results demonstrate that ESR1 critically regulates ESC proliferation, apoptosis, cell cycle progression, and migration. Our findings establish ESR1 as a key determinant of sheep fecundity and provide mechanistic insights into the high reproductive efficiency of Hu sheep.
Full article
(This article belongs to the Special Issue Molecular Research on Reproductive Physiology and Endocrinology)
Open AccessArticle
Establishment of Shoot Cultures of Nepeta curviflora Boiss., Scale-Up in a Nutrient Sprinkle Bioreactor and Phytochemical Analysis
by
Ewelina Piątczak, Klaudia Okońska, Joanna Kolniak-Ostek, Grażyna Szymańska and Ewa Kochan
Int. J. Mol. Sci. 2025, 26(23), 11409; https://doi.org/10.3390/ijms262311409 - 25 Nov 2025
Abstract
Shoot cultures of Nepeta curviflora were used to test the effect of 6-benzylaminopurine (BAP) and riboside 6-benzylaminopurine (r-BAP) on the growth and production of phenolic compounds. The best multiplication was achieved on agar Murashige and Skoog medium (MS) with r-BAP (1.5 mg/L), where
[...] Read more.
Shoot cultures of Nepeta curviflora were used to test the effect of 6-benzylaminopurine (BAP) and riboside 6-benzylaminopurine (r-BAP) on the growth and production of phenolic compounds. The best multiplication was achieved on agar Murashige and Skoog medium (MS) with r-BAP (1.5 mg/L), where 74% of explants produced about eight axillary shoots. The fresh weight (FW) was about 0.6 g/tube (24 g/L) and the dry weight (DW) was about 0.04 g/tube (2 g/L). To scale up the culture, the shoot culture was grown for the first time in a nutrient sprinkle bioreactor. After 4 weeks of culture, the multiplication rate (8.13) was higher than that observed in glass tubes (8.03). The fresh biomass was 113.2 g/bioreactor (75.5 g/L) and the dry mass was 14 g/bioreactor (9.3 g/L). Extracts from obtained plant material were analyzed by the UPLC/DAD/qTOF-MS technique. A total of 32 phenolic compounds were identified and quantified. The total content of compounds ranged from 600 to 1400 mg/100 g of dry weight (DW), depending on the culture conditions. In the profile of shoot cultures, rosmarinic acid was dominant, whereas prolithospermic acid was mostly noted in extract from aerial parts of the plant obtained from the field.
Full article
(This article belongs to the Special Issue Latest Molecular Research in Plant Secondary Metabolism)
►▼
Show Figures

Graphical abstract
Open AccessReview
Helicobacter pylori Across Continents: Contrasts in Epidemiology, Genetics, Clinical Impact, and Management Between East and West
by
Ken Namikawa, Fehima L. Purisevic, Jon B. Thorsteinsson and Einar S. Bjornsson
Int. J. Mol. Sci. 2025, 26(23), 11408; https://doi.org/10.3390/ijms262311408 - 25 Nov 2025
Abstract
Helicobacter pylori (H. pylori) remains one of the most widespread and clinically significant bacterial infections globally, affecting over half the world’s population. This review explores the geographic contrasts in H. pylori epidemiology, genetic diversity, disease burden, and management strategies, with a
[...] Read more.
Helicobacter pylori (H. pylori) remains one of the most widespread and clinically significant bacterial infections globally, affecting over half the world’s population. This review explores the geographic contrasts in H. pylori epidemiology, genetic diversity, disease burden, and management strategies, with a particular focus on differences between Eastern and Western regions. East Asia bears a disproportionately high burden of H. pylori-associated diseases, especially gastric cancer, due to more virulent strains and distinct patterns of gastritis. Genetic variations in key virulence factors such as cagA and vacA contribute to regional differences in clinical outcomes. Diagnostic and therapeutic approaches also vary widely, shaped by healthcare infrastructure, screening practices, and antibiotic-resistance profiles. Advances in endoscopic techniques and personalized medicine have improved early detection and treatment in high-incidence regions, while Western countries face challenges in implementing widespread screening due to lower disease prevalence. This review highlights the importance of region-specific strategies, genomic surveillance, and international collaboration to address disparities in disease outcomes and improve access to care. Understanding the complex interplay between bacterial genetics, host factors, and environmental influences is essential for developing effective prevention, diagnostic, and eradication programs tailored to diverse populations.
Full article
(This article belongs to the Section Molecular Microbiology)
Open AccessArticle
Interaction Between Enhancers and Promoters in Chicken Genome
by
Valentina A. Grushina, Anastasia P. Filatova, Valeria S. Gagarina, Danila E. Prasolov, Fedor A. Kolpakov, Oleg A. Gusev and Sergey S. Pintus
Int. J. Mol. Sci. 2025, 26(23), 11407; https://doi.org/10.3390/ijms262311407 - 25 Nov 2025
Abstract
Gene expression from promoters is influenced by interactions with genomic enhancers located within the same topologically associating domain (TAD). Enhancer activity can be evaluated by measuring the transcriptional output of enhancer RNAs, and the CAGE methodology enables the simultaneous assessment of enhancer and
[...] Read more.
Gene expression from promoters is influenced by interactions with genomic enhancers located within the same topologically associating domain (TAD). Enhancer activity can be evaluated by measuring the transcriptional output of enhancer RNAs, and the CAGE methodology enables the simultaneous assessment of enhancer and promoter activities within a single experiment. In this study, we examined the correlation between gene and enhancer activities within individual TADs across multiple tissues in slow- and fast-growing chickens, and we assessed the biological significance of genes with promoters that are regulated by enhancers. Our analysis revealed a statistically significant association between gene expression levels and enhancer activity in all tissues examined. Notably, enhancer-mediated regulation appears to activate key pathways involved in transcriptional control and nucleic acid biosynthesis.
Full article
(This article belongs to the Special Issue Bioinformatics of Gene Regulations and Structure–2025)
►▼
Show Figures

Figure 1
Open AccessBrief Report
An Ovine Intestinal Organoid–Macrophage Co-Culture Model to Test the Effects of Ovine Colostrum Exosomes on Intestinal Barrier Function and Inflammation
by
Mahsa Dehnavi, Giulio Galli, Carlos García-Estrada, Rafael Balaña-Fouce, F. Javier Giráldez, Mercedes Alonso, Nuria Santos, Fernando Rozada and Sonia Andrés
Int. J. Mol. Sci. 2025, 26(23), 11406; https://doi.org/10.3390/ijms262311406 - 25 Nov 2025
Abstract
Ovine colostrum exosomes obtained from nutritionally programmed dairy ewes (F0) may present modifications in microRNAs, thus having consequences for the intestinal barrier function and immunity parameters of lambs (F1). To test this hypothesis, colostrum exosomes from two ewe groups [F0-MET (nutritionally programmed ewes
[...] Read more.
Ovine colostrum exosomes obtained from nutritionally programmed dairy ewes (F0) may present modifications in microRNAs, thus having consequences for the intestinal barrier function and immunity parameters of lambs (F1). To test this hypothesis, colostrum exosomes from two ewe groups [F0-MET (nutritionally programmed ewes being fed methionine during early life) and F0-CTRL (ewes not supplemented with methionine during early life)] were sequenced to compare differences in the miRNAome. In addition, these exosomes were added to an in vitro co-culture in a Transwell chamber system consisting of ovine duodenum intestinal organoids and macrophages to assess the expression of genes encoding tight junction proteins in organoids and immunity parameters in macrophages. Finally, the concentrations of cytokines (e.g., IL-12 and IL-6) were assessed by ELISA kits in the supernatants of the chamber containing macrophages. According to the miRNAome, the expression of two miRNAs (e.g., oar_miR_376c_3p and oar_miR_432) was reduced in the colostrum exosomes obtained from dairy ewes nutritionally programmed with dietary supplementation of methionine during early life (F0-MET ewes). These changes did not seem to modify the expression of intestinal barrier and immune response marker genes when these exosomes were added to a co-culture of ovine intestinal organoids and macrophages. However, the levels of IL-12 produced by macrophages were reduced (p < 0.05), which suggests the inhibition of inflammatory pathways. Further studies using ovine colostrum exosomes obtained from nutritionally programmed ewes will help to clarify their potential to improve the health of suckling lambs.
Full article
(This article belongs to the Special Issue Intestinal 3D Culture, Organoids and Gut-on-Chip in Intestinal Disorders)
►▼
Show Figures

Graphical abstract
Open AccessArticle
Kölliker–Fuse/Parabrachial Complex PACAP—Glutamate Pathway to the Extended Amygdala Couples Rapid Autonomic and Delayed Endocrine Responses to Acute Hypotension
by
Vito S. Hernández, Pedro Segura-Chama and Limei Zhang
Int. J. Mol. Sci. 2025, 26(23), 11405; https://doi.org/10.3390/ijms262311405 - 25 Nov 2025
Abstract
The calyx of Held is a giant axo-somatic synapse classically confined to the auditory brainstem. We recently identified morphologically similar calyx-like terminals in the extended amygdala (EA) that arise from the ventrolateral parabrachial complex and co-express PACAP, CGRP, VAChT, VGluT1, and VGluT2, targeting
[...] Read more.
The calyx of Held is a giant axo-somatic synapse classically confined to the auditory brainstem. We recently identified morphologically similar calyx-like terminals in the extended amygdala (EA) that arise from the ventrolateral parabrachial complex and co-express PACAP, CGRP, VAChT, VGluT1, and VGluT2, targeting PKCδ+/GluD1+ EA neurons. Here, we asked whether this parabrachial–EA pathway participates in compensation during acute hypotension. In rats given hydralazine (10 mg/kg, i.p.), we quantified Fos protein during an early phase (60 min) and a late phase (120 min). Early after hypotension, Fos surged in a discrete subpopulation of the parabrachial Kölliker–Fuse (KF) region and in the EA, whereas magnocellular neurons of the supraoptic and paraventricular nuclei (SON/PVN) remained largely silent. By 120 min, magnocellular SON/PVN neurons were robustly Fos-positive. Confocal immunohistochemistry showed that most Fos+ PKCδ+/GluD1+ EA neurons were encircled by PACAP+ perisomatic terminals (80.8%), of which the majority co-expressed VGluT1 (88.1%). RNAscope in situ hybridization further identified a selective KF population co-expressing Adcyap1 (PACAP) and Slc17a7 (VGluT1) that became fos-positive during the early phase. Together, these data suggest that a KF PACAP+/VGluT1+ projection forms calyceal terminals around PKCδ+/GluD1+ EA neurons, providing a high-fidelity route for rapid autonomic rebound to falling blood pressure, while slower endocrine support is subsequently recruited via neurohormone-magnocellular activation. This work links multimodal parabrachial output to temporally layered autonomic–neuroendocrine control.
Full article
(This article belongs to the Special Issue Neuropeptides in Brain Health and Disease: From Molecular Mechanisms to Therapeutic Potential)
►▼
Show Figures

Figure 1
Open AccessArticle
Anti-Cancer Outcome of Glucocorticoid Receptor Transrepression by Synephrine Derivatives in Hematological Malignancies
by
Ekaterina M. Zhidkova, Ekaterina D. Savina, Daria V. Migaleva, Olga A. Vlasova, Timur T. Valiev, Adel D. Enikeev, Gennadii A. Badun, Maria G. Chernysheva, Svetlana A. Dodonova, Alexey A. Kryukov, Pavel A. Kusov, Kirill V. Gordeev, Ekaterina A. Yurchenko, Andrey V. Matveev, Marianna G. Yakubovskaya and Ekaterina A. Lesovaya
Int. J. Mol. Sci. 2025, 26(23), 11404; https://doi.org/10.3390/ijms262311404 - 25 Nov 2025
Abstract
Glucocorticoids (GCs) represent effective anti-cancer drugs for the treatment of hematological malignancies, but their clinical use is limited due to their multiple adverse effects. Selective glucocorticoid receptor agonists/modulators (SEGRAMs) modify glucocorticoid receptor (GR) function, shifting it towards therapeutically important transrepression and, therefore, could
[...] Read more.
Glucocorticoids (GCs) represent effective anti-cancer drugs for the treatment of hematological malignancies, but their clinical use is limited due to their multiple adverse effects. Selective glucocorticoid receptor agonists/modulators (SEGRAMs) modify glucocorticoid receptor (GR) function, shifting it towards therapeutically important transrepression and, therefore, could be safer alternative to GCs. Here we report on the biological activity of four novel glucocorticoid receptor (GR) ligands, derivatives of synephrine, a natural-origin molecule. We demonstrated the affinity of synephrine derivatives in silico and in vitro by molecular dynamics simulation and radioligand binding assay, correspondingly. Further, we tested the induction of apoptosis in cultured cells and cytotoxic effects in primary lymphoblasts from patients with acute lymphoblastic leukemia. Therapeutically important GR transrepression was evaluated by luciferase reporter assay and Q-PCR of transrepression marker genes, while GR transactivation associated with side effects was evaluated by Q-PCR analysis and by the level of GR phosphorylation at Ser211. Anti-cancer effects of the leader compound, 1-[4-(benzyloxy)phenyl]-2-(hexylamino)ethanol (10S-E2), were studied using a murine transplantable lymphoma P388 model. The potential of 10S-E2 to prevent the development of atrophic complication was evaluated using a murine model of glucocorticoid-induced osteoporosis. All studied synephrine derivatives demonstrated high GR affinity, with the IC50 value of the most active derivative 10S-E2 being 0.56 µM; the effects on GR function were cell-type-specific. The leader compound, 10S-E2, revealed SEGRAM properties in vitro and demonstrated anti-cancer effects in vivo, inhibiting tumor growth by more than 60%. Although the anti-cancer effect of 10S-E2 was less pronounced than that of the reference drug dexamethasone, non-atrophogenic properties of 10S-E2 make this molecule an attractive candidate for long-term GR-associated therapies.
Full article
Open AccessArticle
Antitumor Activity of Metformin in Combination with Binimetinib Against Melanoma Cells
by
Radosław Wolan, Joanna Wawszczyk, Arkadiusz Orchel and Małgorzata Kapral
Int. J. Mol. Sci. 2025, 26(23), 11403; https://doi.org/10.3390/ijms262311403 - 25 Nov 2025
Abstract
Malignant melanoma is skin cancer with high metastatic potential and resistance to treatment. Significant progress has been made following the introduction of its treatment kinase inhibitors such as binimetinib. Some studies suggested that the combination of metformin with BRAF/MEK inhibitors suppresses cancer cell
[...] Read more.
Malignant melanoma is skin cancer with high metastatic potential and resistance to treatment. Significant progress has been made following the introduction of its treatment kinase inhibitors such as binimetinib. Some studies suggested that the combination of metformin with BRAF/MEK inhibitors suppresses cancer cell growth and progression. This study aimed to assess the impact of metformin and binimetinib, both individually and in combination, on the growth, proliferation, and apoptosis of melanoma cells in vitro. The study also sought to predict potential interactions between metformin and binimetinib when co-administered employing in silico analysis. Cell growth and proliferation of melanoma cells exposed to metformin and binimetinib, alone and in combination, were determined by SRB and BRDU assays. Further investigations were performed using real-time RT-qPCR and ELISA method. These results revealed that the simultaneous use of metformin and binimetinib exerted an additive or synergistic inhibitory effect on melanoma cell growth. The concomitant effect of both compounds depended on the concentrations used and was caused by the reduced proliferation and/or increased apoptosis of melanoma cancer cells. In conclusion, the combination of metformin and binimetinib may have potential anticancer effects on melanoma cells; however, more studies are needed to elucidate the exact mechanisms of their combined action.
Full article
(This article belongs to the Special Issue Skin Cancer: A Focus from Pathophysiology to Novel Therapeutic Strategies)
Open AccessArticle
Screening and Identification of Hnf1ba-slc12a1 Signal Pathway in Response to Low-Salinity Stress in Marine Medaka (Oryzias melastigma)
by
Binghua Liu, Lei Lin, Meng Wang, Jingjing Zhang, Yu Yang, Hong-Yan Wang and Changwei Shao
Int. J. Mol. Sci. 2025, 26(23), 11402; https://doi.org/10.3390/ijms262311402 - 25 Nov 2025
Abstract
Euryhaline fishes provide excellent material for the theoretical study of the broad-spectrum adaptability of organisms and the use of low-salinity and even freshwater environments, or high-salinity and seawater environments, for the domestication of fishes. Here, we studied the molecular mechanisms of osmotic pressure
[...] Read more.
Euryhaline fishes provide excellent material for the theoretical study of the broad-spectrum adaptability of organisms and the use of low-salinity and even freshwater environments, or high-salinity and seawater environments, for the domestication of fishes. Here, we studied the molecular mechanisms of osmotic pressure regulation in a euryhaline fish, marine medaka (Oryzias melastigma). As the fish progressed from seawater to freshwater, the changes in stress indicators (cortisol—COR; malondialdehyde—MDA; reactive oxygen species—ROS; superoxide dismutase—SOD) indicated that they gradually adapted to the freshwater environment. The transcriptome analysis also showed that there were 6850 DEGs (differentially expressed genes) involved in the process. By analyzing these DEGs deeply, we screened and identified the Hnf1ba-slc12a1 signal pathway involved in osmotic pressure regulation. The results of a dual-luciferase reporter assay in HEK293T cells, as well as an overexpression experiment by in vitro cultured gill cells of O. melastigma, confirmed that Hnf1ba transcriptionally regulates the slc12a1 gene. Fragment deletion and site-directed mutagenesis assays revealed a Hnf1ba-binding sequence (GATTAATCATTTACT, located at −1877 to −1863) in the slc12a1 promoter. Based on this result, we conducted a targeted regulation experiment on the slc12a1 gene using the CRISPR-dCas9 & Sun-Tag system. The most effective activation of slc12a1 gene expression was observed in the sgRNA2 group. These results enhance our understanding of adaptation mechanisms in salt-tolerant fish and provide a reference for efficiently promoting the domestication of fish adaptive to salinity changes.
Full article
(This article belongs to the Section Molecular Biology)
Open AccessArticle
Identification of a Novel miR-122-5p/CDC25A Axis and Potential Therapeutic Targets for Chronic Myeloid Leukemia
by
Serap Ozer Yaman, Nina Petrović, Selcuk Yaman, Osman Akidan, Ahmet Cimbek, Gulsah Baycelebi, Tatjana Srdić-Rajić, Ahmad Šami and Sema Misir
Int. J. Mol. Sci. 2025, 26(23), 11401; https://doi.org/10.3390/ijms262311401 - 25 Nov 2025
Abstract
Chronic myeloid leukemia (CML) is a myeloproliferative neoplasm characterized by uncontrolled proliferation of myeloid cells. MicroRNAs (miRNAs), small noncoding RNAs, regulate post-transcriptional gene expression by degrading target mRNAs or repressing translation. Dysregulated miRNA expression has been implicated in various malignancies, including CML, where
[...] Read more.
Chronic myeloid leukemia (CML) is a myeloproliferative neoplasm characterized by uncontrolled proliferation of myeloid cells. MicroRNAs (miRNAs), small noncoding RNAs, regulate post-transcriptional gene expression by degrading target mRNAs or repressing translation. Dysregulated miRNA expression has been implicated in various malignancies, including CML, where they can function as oncogenes or tumor suppressors. This study aimed to investigate the relationship between miR-122-5p and cell division cycle 25A (CDC25A) in CML and to elucidate the regulatory mechanisms of miR-122-5p. This study integrates bioinformatics analysis with in vitro RT-qPCR validation in K562 chronic myeloid leukemia cells to explore the potential regulatory relationship between miR-122-5p and CDC25A. mRNA expression profiles were retrieved from the GSE100026 dataset in the Gene Expression Omnibus (GEO), and differentially expressed genes were identified using GEO2R. Quantitative real-time PCR (RT-qPCR) was performed to measure miR-122-5p, CDC25A, and cyclin-dependent kinase 4 (CDK4) expression levels. Bioinformatics analyses (miRNeT, miRDIP, TargetScan, BioGPS, GeneMANIA, STRING) were applied to predict molecular interactions and functional pathways. Public RNA-seq datasets and in silico tools were used to prioritize candidates; RT-qPCR in a single CML cell line (K562) provided in vitro expression validation. In K562 cells, miR-122-5p expression was significantly reduced, while CDC25A and CDK4 were markedly upregulated. Bioinformatics tools confirmed CDC25A as a potential miR-122-5p target. Functional enrichment indicated CDC25A involvement in cell cycle regulation and apoptosis. These findings suggest that miR-122-5p functions as a tumor suppressor in CML by targeting CDC25A. Modulating the miR-122-5p/CDC25A axis may provide potential molecular targets for inhibiting CML progression through regulation of cell cycle pathways. Findings are exploratory and based on bioinformatics with limited in vitro expression confirmation; functional studies are required to establish causality.
Full article
(This article belongs to the Special Issue MicroRNAs and mRNA in Human Health and Disease)
►▼
Show Figures

Figure 1
Open AccessArticle
The Double Life of Plant-Based Food Waste: A Source of Phenolic Acids and a Carrier for Immobilization of Lipases Capable of Their Lipophilization
by
Karina Jasińska, Bartłomiej Zieniuk, Marcin Bryła, Daria Padewska, Rita Brzezińska, Bartosz Kruszewski, Dorota Nowak and Agata Fabiszewska
Int. J. Mol. Sci. 2025, 26(23), 11400; https://doi.org/10.3390/ijms262311400 - 25 Nov 2025
Abstract
Addressing global food waste challenges, this study investigated plant-based byproducts, spent coffee grounds, apple, and chokeberry pomaces, as sources of phenolic acids and biodegradable carriers for lipase immobilization. The goal was to enhance the lipophilicity and functionality of natural phenolics by enzymatic lipophilization.
[...] Read more.
Addressing global food waste challenges, this study investigated plant-based byproducts, spent coffee grounds, apple, and chokeberry pomaces, as sources of phenolic acids and biodegradable carriers for lipase immobilization. The goal was to enhance the lipophilicity and functionality of natural phenolics by enzymatic lipophilization. Microbial lipase from A. oryzae was immobilized on these materials, with native spent coffee grounds (NSCG) showing the highest activity (6.0 U/g hydrolytic; 1036 U/g synthetic). Chlorogenic acid (CGA), predominant in extracts, served as a model substrate. Using response-surface methodology, optimal conditions for butyl-CGA synthesis were determined. This is the first report of CGA lipophilization using food-waste-immobilized biocatalysts, where reaction yield for NSCG increased with alcohol chain length, peaking with dodecanol (34.06%). Among synthesized esters, butyl chlorogenate displayed the highest antioxidant activity, comparable to free CGA and BHT, and increased lipophilicity, though a “cut-off” effect appeared for longer chains. Medium-chain esters (C6, C8) showed selective antimicrobial activity against Gram-positive bacteria. While lipophilization of chokeberry pomace and spent coffee grounds extracts reduced antioxidant activity, short-chain esters (C4–C6) improved rapeseed oil stability. The findings highlight food waste as a sustainable source for developing biocatalysts and value-added bioactives with enhanced functional properties.
Full article
(This article belongs to the Section Bioactives and Nutraceuticals)
►▼
Show Figures

Graphical abstract
Open AccessArticle
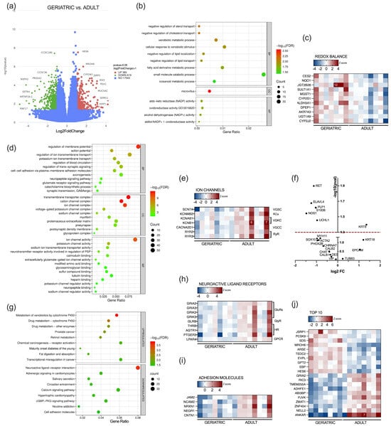
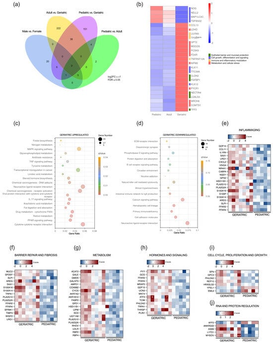
Age-Related Transcriptomic Changes in the Vermiform Appendix
by
Damir Quien, Jelena Korac-Prlic, Katarina Vilović, Zenon Pogorelić, Matija Boric, Ognjen Barcot and Marina Degoricija
Int. J. Mol. Sci. 2025, 26(23), 11399; https://doi.org/10.3390/ijms262311399 - 25 Nov 2025
Abstract
Aging of the gut involves progressive changes in structure, function, and microbial composition, which impact overall health. The vermiform appendix extends from the apex of the cecum; it contains gut-associated lymphoid tissue and serves as a reservoir of gut microbiota. This study investigates
[...] Read more.
Aging of the gut involves progressive changes in structure, function, and microbial composition, which impact overall health. The vermiform appendix extends from the apex of the cecum; it contains gut-associated lymphoid tissue and serves as a reservoir of gut microbiota. This study investigates histologic and gene expression changes in 20 morphologically normal appendiceal samples obtained from pediatric (n = 5), adult (n = 8), and geriatric (n = 7) patients. Histologic analysis revealed a higher prevalence of lymphoid follicles reduction and the presence of fibrous obliteration of the appendiceal tip in aged samples. RNA sequencing identified 1004 differentially expressed genes (385 upregulated and 619 downregulated; p < 0.05) between the adult and geriatric population. Upregulated pathways were enriched for oxidative stress response, cholesterol metabolism, and mucosal barrier maintenance, including NRF2 targets (NQO1, MGST1), suggesting enhanced antioxidant activity. Downregulated genes were associated with synaptic signaling, ion channel regulation, and neuronal adhesion (e.g., GRIA2, RET, NOS1, NCAM2, CNTN1), reflecting age-related decline in enteric neuronal integrity. Across all age groups, 25 protein-coding genes showed progressive expression shifts with aging, including upregulation of CLDN2, MUC2, and GDF15, and downregulation of NOG and NELL2, indicating barrier loosening, chronic inflammation, and reduced regenerative potential. These findings suggest that aging of the vermiform appendix recapitulates key processes of intestinal aging, including oxidative stress, inflammaging, and neuronal loss, supporting its potential use as a model tissue for studying gut aging mechanisms.
Full article
(This article belongs to the Special Issue Aging: From Molecular Mechanisms and Pathophysiology to Novel Therapeutic Approaches (3rd Edition))
►▼
Show Figures

Figure 1
Open AccessArticle
Structure-Based Design and In Silico Evaluation of a Lipophilic Cyclooctanoyl-Derivative as a Renin Inhibitor: Lessons from Withdrawn Aliskiren
by
Dimitrios Pavlos, Errikos Petsas, Filippos Panteleimon Chatzipieris, Thomas Mavromoustakos and Christos T. Chasapis
Int. J. Mol. Sci. 2025, 26(23), 11398; https://doi.org/10.3390/ijms262311398 - 25 Nov 2025
Abstract
Renin, a key aspartic protease central to the renin–angiotensin–aldosterone system (RAAS), remains a therapeutic target for hypertension despite the withdrawal of the only approved direct renin inhibitor, Aliskiren, due to unfavorable drug–drug interactions and safety concerns. Here, we report a computational protein design-driven
[...] Read more.
Renin, a key aspartic protease central to the renin–angiotensin–aldosterone system (RAAS), remains a therapeutic target for hypertension despite the withdrawal of the only approved direct renin inhibitor, Aliskiren, due to unfavorable drug–drug interactions and safety concerns. Here, we report a computational protein design-driven evaluation of (S)-3-((3-(1H-imidazol-1-yl)propyl)amino)-2-(((S)-1-carboxy-2-(cyclooctanecarboxamido)ethyl)amino)-3-oxopropanoic acid (N-CDAH), a novel lipophilic cyclooctanoyl- derivative , as a next-generation renin inhibitor scaffold. This scaffold was designed based on the rationale of leveraging the carnosine like backbone while optimizing lipophilicity and metabolic stability. Pharmacokinetic, ADME, and toxicity predictions (SwissADME, pkCSM) revealed greater predicted aqueous solubility, enhanced metabolic stability, and significantly reduced off-target liabilities compared with Aliskiren (specifically, non-inhibition of major CYP isoforms). Molecular docking (AutoDock Vina binding affinity: −8.08 kcal/mol; Maestro Induced Fit Docking score: −11.149 kcal/mol) and molecular dynamics simulations confirmed favorable binding interactions, conformational adaptability, and complex stability within the renin active site. To contextualize its performance within the broader chemical space, the diastereomeric analog of N-CDAH as well as structurally related compounds identified through SwissSimilarity were also examined using computational workflow. The MD analysis (200 ns) demonstrated that the inhibitor is anchored via a dual stabilization mechanism: hydrophobic enclosure coupled with persistent ionic interactions. These integrative in silico results highlight the potential of this derivative to overcome Aliskiren’s pharmacological shortcomings, providing a strong computational rationale for experimental validation and underscoring the role of structure-based drug design in antihypertensive drug discovery.
Full article
(This article belongs to the Special Issue Computational Approaches for Protein Design)
Open AccessArticle
Lacticaseibacillus rhamnosus MS27 Potentially Prevents Ulcerative Colitis Through Modulation of Gut Microbiota
by
Jie Zhang, Jiakun Shen, Linbao Ji, Peng Tan, Chunchen Liu, Xiujun Zhang and Xi Ma
Int. J. Mol. Sci. 2025, 26(23), 11397; https://doi.org/10.3390/ijms262311397 - 25 Nov 2025
Abstract
(1) This study explored Lacticaseibacillus rhamnosus MS27, a newly isolated strain, as a potential probiotic candidate for alleviating the onset and severity of ulcerative colitis (UC). (2) L. rhamnosus MS27 was isolated and subjected to biochemical identification, antibiotic sensitivity testing, and antibacterial activity
[...] Read more.
(1) This study explored Lacticaseibacillus rhamnosus MS27, a newly isolated strain, as a potential probiotic candidate for alleviating the onset and severity of ulcerative colitis (UC). (2) L. rhamnosus MS27 was isolated and subjected to biochemical identification, antibiotic sensitivity testing, and antibacterial activity assessment. Dextran sulfate sodium (DSS) colitis model mice were used to evaluate its alleviating effects. In this study, 16S rRNA microbiome and eukaryotes reference transcriptome analyses were conducted to investigate its impact on intestinal microbial ecology and potential molecular mechanisms. (3) L. rhamnosus MS27 exhibits high acid tolerance at pH 3.23 and maintains a high viable bacterial count for 24 h. It can utilize sucrose, lactose, maltose, inulin, esculin, salicin, and mannitol but not raffinose, and it is sensitive to carbenicillin, erythromycin, tetracycline, chloramphenicol, clindamycin, and penicillin. It effectively increases the abundance of beneficial microbes, particularly Akkermansia, Muribaculaceae, and Limosilactobacillus reuteri (p < 0.05), while significantly reducing microorganisms linked to human pathogens causing diarrhea and gastroenteritis (p < 0.05). Transcriptomic analysis demonstrated that the expression levels of Igkv16-104 and C1qtnf3 were significantly downregulated in the presence of L. rhamnosus MS27 treatment compared to DSS treatment alone (p < 0.05). Further analysis revealed significant differences in genes related to immune functions, antigen presentation, and immune cell markers, indicating potential protein–protein interaction networks, particularly among genes of the major histocompatibility complex (MHC). (4) L. rhamnosus MS27, as a novel strain, demonstrates a significant capacity to alleviate inflammatory phenotypes. L. rhamnosus MS27 exhibits distinctive metabolic characteristics in lactic acid utilization, acetic acid and oleic acid production. Furthermore, it contributes to systemic homeostasis regulation by modulating Turicibacter to link intestinal microbiota composition with host immune function.
Full article
(This article belongs to the Special Issue The Gut Microbiota—Its Role and Molecular Mechanisms in Nutritional Health)
►▼
Show Figures

Graphical abstract
Open AccessArticle
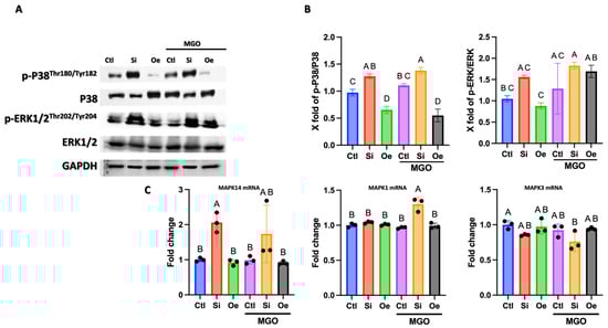
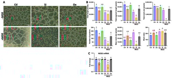
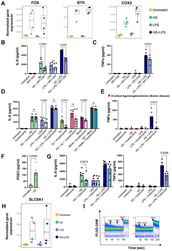
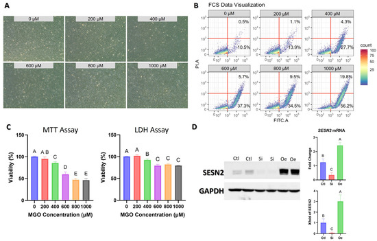
Endothelial Sestrin2 Coordinates Multiple Protective Pathways to Maintain Angiogenic Function in Diabetes-Associated Endothelial Dysfunction
by
Muhammad Ammar Zahid, Aijaz Parray, Hassaan Anwer Rathore, Abbas Khan and Abdelali Agouni
Int. J. Mol. Sci. 2025, 26(23), 11396; https://doi.org/10.3390/ijms262311396 - 25 Nov 2025
Abstract
Diabetes mellitus is prevalent worldwide, with vascular complications responsible for over 70% of deaths associated with the condition. Methylglyoxal (MGO), a by-product of glycolysis, is a significant modulator of vascular dysfunction in diabetes. Sestrin2 (SESN2) has been recognized as a vital regulator of
[...] Read more.
Diabetes mellitus is prevalent worldwide, with vascular complications responsible for over 70% of deaths associated with the condition. Methylglyoxal (MGO), a by-product of glycolysis, is a significant modulator of vascular dysfunction in diabetes. Sestrin2 (SESN2) has been recognized as a vital regulator of cellular homeostasis and stress responses. Although SESN2’s role in cellular defense is gaining recognition, its precise function in endothelial cells under diabetic-like conditions remains poorly understood. This study examines the role of SESN2 in preserving endothelial cell angiogenic function under MGO-induced stress. The study reveals that SESN2 is a vital regulator of multiple protective pathways, as demonstrated by both loss-of-function and gain-of-function approaches in EA.hy926 endothelial cells. Our data showed that SESN2 overexpression significantly maintained tubular network formation, proliferation, and invasive capacity under MGO stress, whereas SESN2 silencing exacerbated MGO-induced impairment of angiogenic capacity. SESN2 was identified as orchestrating NRF2/HO-1 antioxidant pathway activation while simultaneously enhancing VEGF-C expression, offering a dual strategy for cellular protection and angiogenesis. Moreover, SESN2 facilitated a regulated equilibrium of the AKT/mTOR signaling pathway, ensuring synchronized activation during stress conditions. SESN2 also regulated stress-activated MAPK pathways, diminishing P38 and ERK1/2 activation upon MGO exposure. This study highlights SESN2 as a pivotal regulator of endothelial cell homeostasis and angiogenic activity under MGO-induced stress, indicating its potential as a therapeutic target for addressing diabetic vascular complications and improving patient outcomes.
Full article
(This article belongs to the Special Issue The Molecular Basis of Vascular Pathology)
►▼
Show Figures

Graphical abstract
Open AccessArticle
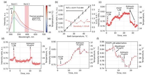
Chemically Anchored Diamond with H3 Centers for Ratiometric Measurement of Isolated Mitochondria Temperature
by
Alexey M. Romshin, Alexey G. Kruglov, Anna B. Nikiforova, Alexander A. Zhivopistsev, Rustem H. Bagramov, Vitaly I. Korepanov, Dmitrii G. Pasternak, Yuri M. Shlyapnikov, Timur M. Valitov, Vladimir P. Filonenko and Igor I. Vlasov
Int. J. Mol. Sci. 2025, 26(23), 11395; https://doi.org/10.3390/ijms262311395 - 25 Nov 2025
Abstract
Precise measurement of mitochondrial temperature at different metabolic states remains one of the key challenges in cellular biophysics due to the lack of thermometers that combine nanoscale sensitivity with stable thermal contact with the organelle. Here, we present a hybrid sensing platform based
[...] Read more.
Precise measurement of mitochondrial temperature at different metabolic states remains one of the key challenges in cellular biophysics due to the lack of thermometers that combine nanoscale sensitivity with stable thermal contact with the organelle. Here, we present a hybrid sensing platform based on chemically functionalized diamond microparticles containing H3 luminescent centers, covalently bound to the outer membrane of isolated rat liver mitochondria. Surface activation via oxidation and EDC/HOBt chemistry provides a robust and reproducible thermal link between the thermometric probe and the organelle, minimizing heat dissipation through the surrounding medium. The local temperature is monitored ratiometrically from the emission ratio of H3 centers at 515–525 nm and 585–610 nm, showing a linear dependence on temperature with a relative sensitivity of 1.15% °C−1 in aqueous environments. Upon the uncoupling of oxidative phosphorylation and the inhibition of electron transport, the diamond thermometers reproducibly recorded the local thermal changes in the range of 0.5–10 °C, depending on the degree of coverage by anchored mitochondria. The observed response reflects efficient local heat confinement within the diamond–mitochondrion assembly, suggesting that structural organization and thermal insulation at the subcellular level are critical modulators of mitochondrial thermogenesis.
Full article
(This article belongs to the Special Issue Recent Research of Nanomaterials in Molecular Science: 2nd Edition)
►▼
Show Figures

Figure 1
Open AccessArticle
Multi-Target Botanical Complex Attenuates Cellular Senescence via Bidirectional P21/P53/SIRT1 Regulation: Dual Model Validation
by
Jiaqin Wu, Nanjia Dongzhu, Chengzhou Zhao, Jialin Liang, Ningbo Wang, Dengdeng Suonan and Shengnan Sun
Int. J. Mol. Sci. 2025, 26(23), 11394; https://doi.org/10.3390/ijms262311394 - 25 Nov 2025
Abstract
Cellular senescence is a pivotal driver of aging and age-related diseases. This study aims to systematically investigate the anti-senescence effects and molecular mechanisms of a multi-component botanical complex (SBT) using both a D-galactose-induced senescence model in H9c2 cardiomyocytes and an H2O
[...] Read more.
Cellular senescence is a pivotal driver of aging and age-related diseases. This study aims to systematically investigate the anti-senescence effects and molecular mechanisms of a multi-component botanical complex (SBT) using both a D-galactose-induced senescence model in H9c2 cardiomyocytes and an H2O2-induced accelerated aging model in zebrafish. The SBT complex comprises Solms-laubachia eurycarpa, Bergenia purpurascens, Laccifer lacca, and Glycyrrhiza uralensis. Results demonstrated that SBT treatment significantly enhanced cell viability (increased from 52% to 85%) and reduced senescence-associated β-galactosidase (SA-β-gal) activity (from 41.2% to 20%). At the molecular level, SBT exerted bidirectional regulation of the P21/P53/SIRT1 axis, coordinately downregulating the pro-senescence proteins P53 and P21 while upregulating the longevity-associated deacetylase SIRT1. It also modulated the balance of apoptosis-related genes by suppressing Bax and enhancing Bcl-2 expression. In the zebrafish model, SBT significantly strengthened the antioxidant defense system, as indicated by increased activities of superoxide dismutase (SOD) and catalase (CAT), elevated glutathione (GSH) levels, and reduced malondialdehyde (MDA) content. These findings confirm that SBT exerts potent anti-senescence effects through bidirectional regulation of the P21/P53/SIRT1 signaling axis, enhanced antioxidant capacity, and inhibition of apoptosis, thereby providing a mechanistic foundation for the development of natural product-based interventions against aging and related diseases.
Full article
(This article belongs to the Section Biochemistry)
►▼
Show Figures

Figure 1
Open AccessArticle
Egg Hatching, Peptide Pheromones, and Endoproteinases in Barnacles
by
Desa Bolger, Joshua Osterberg, Beatriz Orihuela, Arthur Moseley and Daniel Rittschof
Int. J. Mol. Sci. 2025, 26(23), 11393; https://doi.org/10.3390/ijms262311393 - 25 Nov 2025
Abstract
The striped barnacle, Amphibalanus amphitrite, is a simultaneous hermaphrodite crustacean that broods eggs. The eggs are physically and enzymatically cleaned in the mantle by the barnacle to manage biofouling during incubation. There is no physiological connection between the embryos and the adult.
[...] Read more.
The striped barnacle, Amphibalanus amphitrite, is a simultaneous hermaphrodite crustacean that broods eggs. The eggs are physically and enzymatically cleaned in the mantle by the barnacle to manage biofouling during incubation. There is no physiological connection between the embryos and the adult. Instead, barnacles use enzyme products as pheromones to coordinate behavioral, physiological, and biochemical processes involved in egg hatching and larval release. Known larval release pheromones are peptides generated by exogenous trypsins that act on proteins. We characterized barnacle brooding endoproteinases using a proteomic analysis of peptides generated from the hydrolysis of pure proteins that were identified by high-resolution LC electrospray MS/MS. Utilizing pure proteins permitted us to completely identify sequences around proteolytic cleavage sites. Enzyme activity was 2.22 to 2.79 times greater in barnacle and barnacle microbiome samples compared to seawater samples. Distinct enzyme patterns emerged, with higher proline- and asparagine-cutting enzymes in barnacle samples and greater proportions of elastase in seawater. There are at least 13 endoproteinases based on the C-terminus amino acids of peptides, with major contributions from serine proteases. This approach has the potential to provide exceptionally detailed information on endoproteinases in any microbiome assemblage. With a little thought, this technique can be expanded to include exoproteinases as well.
Full article
(This article belongs to the Special Issue Unveiling the Functional Microbiomes of the Ocean: From Genes to Ecosystem Services)
►▼
Show Figures

Figure 1
Open AccessReview
Exercise and Epigenetic Regulation in COPD: Current Evidence and Potential Mechanistic Pathways
by
Yuanming Zhong, Jianhua Xu, Xia Chen, Yi Lv and Xi Zheng
Int. J. Mol. Sci. 2025, 26(23), 11392; https://doi.org/10.3390/ijms262311392 - 25 Nov 2025
Abstract
Chronic obstructive pulmonary disease (COPD) remains a major global health burden, characterized by persistent airflow limitation, progressive lung tissue destruction, and systemic comorbidities. Conventional pharmacological therapies alleviate symptoms but have limited efficacy in halting disease progression. Epigenetic mechanisms, including DNA methylation, histone modifications,
[...] Read more.
Chronic obstructive pulmonary disease (COPD) remains a major global health burden, characterized by persistent airflow limitation, progressive lung tissue destruction, and systemic comorbidities. Conventional pharmacological therapies alleviate symptoms but have limited efficacy in halting disease progression. Epigenetic mechanisms, including DNA methylation, histone modifications, and non-coding RNAs, are increasingly recognized as important regulators of the inflammatory and oxidative pathways involved in COPD pathogenesis. Exercise is a cornerstone of pulmonary rehabilitation and consistently improves exercise capacity, symptoms, and systemic inflammatory markers in COPD. Emerging studies suggest that exercise is associated with changes in epigenetic regulators. This review summarizes current clinical and preclinical findings on how aerobic training, resistance exercise, and high-intensity interval training are linked to alterations in DNA methylation, histone marks, and non-coding RNA expression, and discusses the biological plausibility that these changes could influence COPD-related pathways such as antioxidant responses, protease and antiprotease balance, and inflammatory signaling. Critical gaps remain regarding tissue specificity, temporal dynamics, and causal mechanisms. Future research should prioritize longitudinal and mechanistic studies to clarify whether epigenetic responses contribute to the benefits of exercise in COPD and to assess their potential as biomarkers or therapeutic targets.
Full article
(This article belongs to the Section Molecular Genetics and Genomics)
►▼
Show Figures

Figure 1
Journal Menu
► ▼ Journal Menu-
- IJMS Home
- Aims & Scope
- Editorial Board
- Reviewer Board
- Topical Advisory Panel
- Instructions for Authors
- Special Issues
- Topics
- Sections & Collections
- Article Processing Charge
- Indexing & Archiving
- Most Cited & Viewed
- Journal Statistics
- Journal History
- Journal Awards
- Society Collaborations
- Conferences
- Editorial Office
Journal Browser
► ▼ Journal Browser-
arrow_forward_ios
Forthcoming issue
arrow_forward_ios Current issue - Vol. 26 (2025)
- Vol. 25 (2024)
- Vol. 24 (2023)
- Vol. 23 (2022)
- Vol. 22 (2021)
- Vol. 21 (2020)
- Vol. 20 (2019)
- Vol. 19 (2018)
- Vol. 18 (2017)
- Vol. 17 (2016)
- Vol. 16 (2015)
- Vol. 15 (2014)
- Vol. 14 (2013)
- Vol. 13 (2012)
- Vol. 12 (2011)
- Vol. 11 (2010)
- Vol. 10 (2009)
- Vol. 9 (2008)
- Vol. 8 (2007)
- Vol. 7 (2006)
- Vol. 6 (2005)
- Vol. 5 (2004)
- Vol. 4 (2003)
- Vol. 3 (2002)
- Vol. 2 (2001)
- Vol. 1 (2000)
Highly Accessed Articles
Latest Books
E-Mail Alert
News
Topics
Topic in
Antioxidants, BioChem, IJMS, Metabolites, Biomedicines
Functional Food and Anti-Inflammatory Function
Topic Editors: Marika Cordaro, Rosanna Di Paola, Roberta FuscoDeadline: 30 November 2025
Topic in
Biophysica, CIMB, Diagnostics, IJMS, IJTM
Molecular Radiobiology of Protons Compared to Other Low Linear Energy Transfer (LET) Radiation
Topic Editors: Francis Cucinotta, Jacob RaberDeadline: 20 December 2025
Topic in
Antioxidants, Chemistry, IJMS, Molecules, Pharmaceutics
Natural Bioactive Compounds as a Promising Approach to Mitigating Oxidative Stress
Topic Editors: Andrea Ragusa, Filomena CorboDeadline: 31 December 2025
Topic in
Agriculture, Agronomy, Crops, Plants, IJMS, IJPB
Plant Responses and Tolerance to Salinity Stress, 2nd Edition
Topic Editors: Ricardo Aroca, Pablo CornejoDeadline: 15 January 2026
Conferences
Special Issues
Special Issue in
IJMS
The Tumor Microenvironment and Targeted Therapy
Guest Editor: Luca FilippiDeadline: 28 November 2025
Special Issue in
IJMS
Autoimmune Disorders: Molecular Mechanisms and Therapeutic Strategies
Guest Editor: Katarzyna Romanowska-PróchnickaDeadline: 29 November 2025
Special Issue in
IJMS
Enhancing Stem Cell Grafting in Tissue Regeneration and Repair
Guest Editor: Yuanyuan ZhangDeadline: 30 November 2025
Special Issue in
IJMS
Toxicology Research: Understanding and Predicting Compound-Induced Toxicity
Guest Editor: Miriam Beatríz VirgoliniDeadline: 30 November 2025
Topical Collections
Topical Collection in
IJMS
Computational, Structural and Spectroscopic Studies of Enzyme Mechanisms, Inhibition and Dynamics
Collection Editor: Christo Christov
Topical Collection in
IJMS
State-of-the-Art Macromolecules in Russia
Collection Editors: Ilya Nifant'ev, Oxana V. Galzitskaya
Topical Collection in
IJMS
Latest Review Papers in Molecular Genetics and Genomics
Collection Editor: Salvatore Saccone
Topical Collection in
IJMS
Feature Papers in Bioactives and Nutraceuticals
Collection Editor: Maurizio Battino





