-
Spatial and Temporal Variation in Wave Overtopping Across a Coastal Structure Based on One Year of Field Observations -
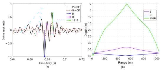
Earthquake-Triggered Tsunami Hazard Assessment in the Santorini–Amorgos Tectonic Zone: Insights from Deterministic Scenario Modeling -
Preliminary Assessment of Long-Term Sea-Level Rise-Induced Inundation in the Deltaic System of the Northern Coast of the Amvrakikos Gulf (Western Greece)
Journal Description
Journal of Marine Science and Engineering
Journal of Marine Science and Engineering
is an international, peer-reviewed, open access journal on marine science and engineering, published semimonthly online by MDPI. The Australia New Zealand Marine Biotechnology Society (ANZMBS) is affiliated with JMSE and its members receive discounts on the article processing charges.
- Open Access— free for readers, with article processing charges (APC) paid by authors or their institutions.
- High Visibility: indexed with Scopus, SCIE (Web of Science), Ei Compendex, GeoRef, Inspec, AGRIS, and other databases.
- Journal Rank: JCR - Q2 (Engineering, Marine) / CiteScore - Q2 (Ocean Engineering)
- Rapid Publication: manuscripts are peer-reviewed and a first decision is provided to authors approximately 16.5 days after submission; acceptance to publication is undertaken in 2.5 days (median values for papers published in this journal in the second half of 2025).
- Recognition of Reviewers: reviewers who provide timely, thorough peer-review reports receive vouchers entitling them to a discount on the APC of their next publication in any MDPI journal, in appreciation of the work done.
- Journal Clusters of Water Resources: Water, Journal of Marine Science and Engineering, Hydrology, Resources, Oceans, Limnological Review, Coasts.
Impact Factor:
2.8 (2024);
5-Year Impact Factor:
2.8 (2024)
Latest Articles
Motion Analysis of a Fully Wind-Powered Ship by Using CFD
J. Mar. Sci. Eng. 2026, 14(2), 121; https://doi.org/10.3390/jmse14020121 (registering DOI) - 7 Jan 2026
Abstract
This study investigates the sailing performance and maneuverability of a fully wind-powered ship equipped with two rigid wing sails and a rudder, using Computational Fluid Dynamics (CFD). Unlike some conventional approaches that separately analyze above-water and underwater forces, this research employs a comprehensive
[...] Read more.
This study investigates the sailing performance and maneuverability of a fully wind-powered ship equipped with two rigid wing sails and a rudder, using Computational Fluid Dynamics (CFD). Unlike some conventional approaches that separately analyze above-water and underwater forces, this research employs a comprehensive CFD model to predict ship motion and performance under various wind directions and sail angles, from a stationary state to steady sailing. The accuracy of the CFD method is confirmed through comparison with experimental drift test data. Although the simulated drift data showed some discrepancies from the observed data due to the difficulty of accurately modeling the wind field in the simulation, the results indicate that the CFD method can effectively reproduce the ship motions observed in the experiments. Simulations reveal that the previously proposed L-shaped and T-shaped sail arrangements, which were designed to maximize thrust without considering maneuvering effects, remain effective even when ship motion is included. However, the results also show that conventional sail arrangements can achieve higher steady-state speeds due to reduced leeway-related resistance, while the L-shaped and T-shaped arrangements yield distinct steady-state leeway (drift) characteristics under heading control. These findings suggest that dynamically adjusting sail arrangements according to operational requirements may help manage the ship’s trajectory (lateral offset) and mitigate maneuvering difficulties, contributing to the practical application of fully wind-powered ships. The study provides quantitative insights into the relationship between sail arrangement, acceleration, and leeway/drift behavior, supporting the design of next-generation wind-powered ships.
Full article
(This article belongs to the Section Ocean Engineering)
►
Show Figures
Open AccessArticle
Sea Surface Temperature Prediction Based on Adaptive Coordinate-Attention Transformer
by
Naihua Ji, Yue Dai, Menglei Xia, Shuai Guo, Tianhui Qiu and Lu Yu
J. Mar. Sci. Eng. 2026, 14(2), 120; https://doi.org/10.3390/jmse14020120 (registering DOI) - 7 Jan 2026
Abstract
Sea surface temperature (SST) serves as a critical indicator of oceanic thermodynamic processes and climate variability, exerting essential influence on ocean fronts, typhoon tracks, and monsoon evolution. Nevertheless, owing to the highly nonlinear and complex multi-scale characteristics of SST, achieving accurate spatiotemporal forecasting
[...] Read more.
Sea surface temperature (SST) serves as a critical indicator of oceanic thermodynamic processes and climate variability, exerting essential influence on ocean fronts, typhoon tracks, and monsoon evolution. Nevertheless, owing to the highly nonlinear and complex multi-scale characteristics of SST, achieving accurate spatiotemporal forecasting remains a formidable challenge. To address this issue, we proposed an enhanced Transformer architecture that incorporates a Coordinate Attention (CA) module and an Adaptive Fusion (AD) module, enabling the joint extraction and integration of temporal and spatial features. The proposed model is evaluated through SST prediction experiments over a localized region of the South China Sea with lead times of 1, 7, 15, and 30 days. Results indicate that our approach consistently outperforms baseline models across multiple evaluation metrics. Moreover, generalization experiments conducted on datasets from regions with diverse latitudes and climate regimes further demonstrate the model’s robustness and adaptability in terms of both accuracy and stability.
Full article
(This article belongs to the Section Physical Oceanography)
►▼
Show Figures

Figure 1
Open AccessArticle
Morphological and Mechanical Characterization of the Limpet Shells from the Korean Intertidal Coast
by
Ji Yeong Kim, Baek-Jun Kim, Yeweon Jin and Eung-Sam Kim
J. Mar. Sci. Eng. 2026, 14(2), 119; https://doi.org/10.3390/jmse14020119 (registering DOI) - 7 Jan 2026
Abstract
This study was conducted to elucidate how shell form contributes to functional adaptation and mechanical optimization in seven limpet species inhabiting intertidal zones along the Korean coast. Ten morphological and weight-related parameters were measured, revealing clear interspecific differences in shell form and mass-related
[...] Read more.
This study was conducted to elucidate how shell form contributes to functional adaptation and mechanical optimization in seven limpet species inhabiting intertidal zones along the Korean coast. Ten morphological and weight-related parameters were measured, revealing clear interspecific differences in shell form and mass-related traits. Multivariate shape analysis indicated that shell morphology varied primarily with overall size, with additional variation associated with apex position and height-to-length proportions. Compressive strength tests showed that shell thickness (ST), shell height (SH), and elliptical area (EA) were key determinants of mechanical resistance, with dome-shaped species exhibiting greater load-bearing capacity than flatter forms. Integrating geometric and mechanical data indicated that shell robustness arises from coordinated structural proportions rather than any single dimension. Overall, the results provide an integrated understanding of how morphological design and mechanical performance together shape the ecological and evolutionary strategies of limpets in dynamic intertidal environments.
Full article
(This article belongs to the Special Issue Feature Papers in Marine Biology, 2nd Edition)
Open AccessArticle
Waypoint-Sequencing Model Predictive Control for Ship Weather Routing Under Forecast Uncertainty
by
Marijana Marjanović, Jasna Prpić-Oršić and Marko Valčić
J. Mar. Sci. Eng. 2026, 14(2), 118; https://doi.org/10.3390/jmse14020118 (registering DOI) - 7 Jan 2026
Abstract
Ship weather routing optimization has evolved from deterministic great-circle navigation to sophisticated frameworks that account for dynamic environmental conditions and operational constraints. This paper presents a waypoint-sequencing Model Predictive Control (MPC) approach for energy-efficient ship weather routing under forecast uncertainty. The proposed rolling
[...] Read more.
Ship weather routing optimization has evolved from deterministic great-circle navigation to sophisticated frameworks that account for dynamic environmental conditions and operational constraints. This paper presents a waypoint-sequencing Model Predictive Control (MPC) approach for energy-efficient ship weather routing under forecast uncertainty. The proposed rolling horizon framework integrates neural network-based vessel performance models with ensemble weather forecasts to enable real-time route adaptation while balancing fuel efficiency, navigational safety, and path smoothness objectives. The MPC controller operates with a 6 h control horizon and 24 h prediction horizon, re-optimizing every 6 h using updated meteorological forecasts. A multi-objective cost function prioritizes fuel consumption (60%), safety considerations (30%), and trajectory smoothness (10%), with an exponential discount factor (γ = 0.95) to account for increasing forecast uncertainty. The framework discretises planned routes into waypoints and optimizes heading angles and discrete speed options (12.0, 13.5, and 14.5 knots) at each control step. Validation using 21 transatlantic voyage scenarios with real hindcast weather data demonstrates the method’s capability to propagate uncertainties through ship performance models, yielding probabilistic estimates for attainable speed, fuel consumption, and estimated time of arrival (ETA). The methodology establishes a foundation for more advanced stochastic optimization approaches while offering immediate operational value through its computational tractability and integration with existing ship decision support systems.
Full article
(This article belongs to the Special Issue The Control and Navigation of Autonomous Surface Vehicles)
►▼
Show Figures

Figure 1
Open AccessArticle
Coupled Responses and Performance Assessment of Mooring-Connection Systems for Floating Photovoltaic Arrays in Shallow Waters
by
Xiao Wang, Shuqing Wang, Xiancang Song and Bingtao Song
J. Mar. Sci. Eng. 2026, 14(2), 117; https://doi.org/10.3390/jmse14020117 - 7 Jan 2026
Abstract
Offshore floating photovoltaic (FPV) platforms are usually deployed in shallow waters with large tidal variations, where the modules of FPV are connected with each other via the connectors to form an array and mounted to the seabed via the mooring system. Therefore, the
[...] Read more.
Offshore floating photovoltaic (FPV) platforms are usually deployed in shallow waters with large tidal variations, where the modules of FPV are connected with each other via the connectors to form an array and mounted to the seabed via the mooring system. Therefore, the mooring system and module connectors have significant influence on the dynamic response characteristics of FPV. In targeting such shallow waters with large tidal ranges, this paper proposes four integrated mooring-connection schemes based on configuration and parameter customization guided by adaptability optimization, including two kinds of mooring systems, named as horizontal mooring system and catenary mooring system with clumps, and two kinds of connection schemes, named as cross-cable connection and hybrid connection, are proposed. The feasibility of the mooring systems to adhere to the tidal range and the influence of the connection schemes on the dynamic response of the FPV are numerically investigated in detail. Results indicate the two mooring systems have comparable positioning performance; horizontal mooring offers slightly better tidal adaptability but much higher mooring tension, compromising system safety. Hybrid connection yields smaller surge amplitudes than cross-cable connection but generates excessively large connection forces, also posing safety risks. Comprehensive comparison indicates that catenary mooring with clumps combined with cross-cable connection imposes lower requirements on platform structural safety factors, while horizontal mooring with cross-cable connection exhibits stronger adaptability to water level and environmental load direction changes in shallow waters.
Full article
(This article belongs to the Special Issue Advanced Analysis of Ship and Offshore Structures)
Open AccessArticle
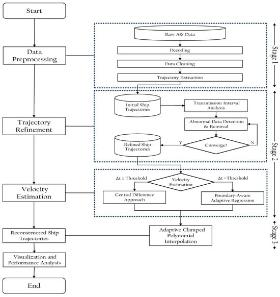
BAARTR: Boundary-Aware Adaptive Regression for Kinematically Consistent Vessel Trajectory Reconstruction from Sparse AIS
by
Hee-jong Choi, Joo-sung Kim and Dae-han Lee
J. Mar. Sci. Eng. 2026, 14(2), 116; https://doi.org/10.3390/jmse14020116 - 7 Jan 2026
Abstract
The Automatic Identification System (AIS) frequently suffers from data loss and irregular report intervals in real maritime environments, compromising the reliability of downstream navigation, monitoring, and trajectory reconstruction tasks. To address these challenges, we propose BAARTR (Boundary-Aware Adaptive Regression for Kinematically Consistent Vessel
[...] Read more.
The Automatic Identification System (AIS) frequently suffers from data loss and irregular report intervals in real maritime environments, compromising the reliability of downstream navigation, monitoring, and trajectory reconstruction tasks. To address these challenges, we propose BAARTR (Boundary-Aware Adaptive Regression for Kinematically Consistent Vessel Trajectory Reconstruction), a novel kinematically consistent interpolation framework. Operating solely on time, latitude, and longitude inputs, BAARTR explicitly enforces boundary velocities derived from raw AIS data. The framework adaptively selects a velocity-estimation strategy based on the AIS reporting gap: central differencing is applied for short intervals, while a hierarchical cubic velocity regression with a quadratic acceleration constraint is employed for long or irregular gaps to iteratively refine endpoint slopes. These boundary slopes are subsequently incorporated into a clamped quartic interpolation at a 1 s resolution, effectively suppressing overshoots and ensuring velocity continuity across segments. We evaluated BAARTR against Linear, Spline, Hermite, Bezier, Piecewise cubic hermite interpolating polynomial (PCHIP) and Modified akima (Makima) methods using real-world AIS data collected from the Mokpo Port channel, Republic of Korea (2023–2024), across three representative vessels. The experimental results demonstrate that BAARTR achieves superior reconstruction accuracy while maintaining strictly linear time complexity ( ). BAARTR consistently achieved the lowest median Root Mean Square Error (RMSE) and the narrowest Interquartile Ranges (IQR), producing visibly smoother and more kinematically plausible paths-especially in high-curvature turns where standard geometric interpolations tend to oscillate. Furthermore, sensitivity analysis shows stable performance with a modest training window (n ≈ 16) and minimal regression iterations (m = 2–3). By reducing reliance on large training datasets, BAARTR offers a lightweight, extensible foundation for post-processing in Maritime Autonomous Surface Ship (MASS) and Vessel Traffic Service (VTS), as well as for accident reconstruction and multi-sensor fusion.
Full article
(This article belongs to the Special Issue Advanced Research on Path Planning for Intelligent Ships)
►▼
Show Figures

Figure 1
Open AccessArticle
Development of a Cost-Effective UUV Localisation System Integrable with Aquaculture Infrastructure
by
Thein Than Tun, Loulin Huang and Mark Anthony Preece
J. Mar. Sci. Eng. 2026, 14(2), 115; https://doi.org/10.3390/jmse14020115 - 7 Jan 2026
Abstract
In many aquaculture farms, Unmanned Underwater Vehicles (UUVs) are being deployed to perform dangerous and time-consuming repetitive tasks (e.g., fish net-pen visual inspection) on behalf of or in collaboration with farm operators. Mostly, they are remotely operated, and one of the main barriers
[...] Read more.
In many aquaculture farms, Unmanned Underwater Vehicles (UUVs) are being deployed to perform dangerous and time-consuming repetitive tasks (e.g., fish net-pen visual inspection) on behalf of or in collaboration with farm operators. Mostly, they are remotely operated, and one of the main barriers to deploying them autonomously is the UUV localisation. Specifically, the cost of the localisation sensor suite, sensor reliability in constrained operational workspace and return on investment (ROI) for the huge initial investment on the UUV and its localisation hinder the R&D work and adoption of the autonomous UUV deployment on an industrial scale. The proposed system, which leverages the AprilTag (a fiducial marker used as a frame of reference) detection, provides cost-effective UUV localisation for the initial trials of autonomous UUV deployment, requiring only minor modifications to the aquaculture infrastructure. With such a cost-effective approach, UUV R&D engineers can demonstrate and validate the advantages and challenges of autonomous UUV deployment to farm operators, policymakers, and governing authorities to make informed decision-making for the future large-scale adoption of autonomous UUVs in aquaculture. Initial validation of the proposed cost-effective localisation system indicates that centimetre-level accuracy can be achieved with a single monocular camera and only 10 AprilTags, without requiring physical measurements, in a m3 laboratory workspace under various lighting conditions.
Full article
(This article belongs to the Special Issue Infrastructure for Offshore Aquaculture Farms)
►▼
Show Figures

Figure 1
Open AccessArticle
Damage Characterisation of Scour in Riprap-Protected Jackets and Hybrid Foundations
by
João Chambel, Tiago Fazeres-Ferradosa, Mahdi Alemi, Francisco Taveira-Pinto and Pedro Lomonaco
J. Mar. Sci. Eng. 2026, 14(2), 114; https://doi.org/10.3390/jmse14020114 (registering DOI) - 6 Jan 2026
Abstract
The global transition towards sustainable energy has accelerated the development and deployment of offshore wind turbines. Jacket foundations, commonly installed in intermediate to deep water depths to access available space and higher load capacities, are built to withstand intensified hydrodynamic loads. Due to
[...] Read more.
The global transition towards sustainable energy has accelerated the development and deployment of offshore wind turbines. Jacket foundations, commonly installed in intermediate to deep water depths to access available space and higher load capacities, are built to withstand intensified hydrodynamic loads. Due to their structural complexity near the seabed, however, they are prone to local and global scour, which can compromise stability and increase maintenance costs. While extensive research has addressed scour protections around monopiles, limited attention has been given to complex foundation geometries or even hybrid configurations that combine energy-harvesting devices with structural support. These hybrid systems introduce highly unsteady flow fields and amplified turbulence effects that current design frameworks appear to be unable to capture. This study provides an experimental characterisation of scour damage in riprap-protected jackets as well as additional tests for a hybrid jacket foundation. A novel adaptation of a high-resolution overlapping sub-area methodology was employed. For the first time, it was successfully applied to quantify the damage to riprap protections for a complex offshore foundation. Results revealed that, although hybrid jackets showed the capacity to attenuate incident waves, the scour protection experienced damage numbers (S3D) two to six times higher than conventional jackets due to flow amplifications. The findings highlight the need for revised design guidelines that can account for the complex hydrodynamic-structural interactions of next-generation marine harvesting technologies integrated into complex foundations.
Full article
(This article belongs to the Topic Advancements and Challenges in Marine Renewable Energy and Marine Structures)
►▼
Show Figures

Figure 1
Open AccessArticle
Performance of Oil Spill Identification in Multiple Scenarios Using Quad-, Compact-, and Dual-Polarization Modes
by
Guannan Li, Gaohuan Lv, Bingnan Li, Xiang Wang and Fen Zhao
J. Mar. Sci. Eng. 2026, 14(2), 113; https://doi.org/10.3390/jmse14020113 - 6 Jan 2026
Abstract
Oil spills, whether in open water or near shorelines, cause serious environmental problems. Moreover, polarimetric synthetic-aperture radar provides abundant oil spill information with all-weather, day–night detection capability, but its use is limited by data usage and processing costs. Compact Polarimetric (CP) systems as
[...] Read more.
Oil spills, whether in open water or near shorelines, cause serious environmental problems. Moreover, polarimetric synthetic-aperture radar provides abundant oil spill information with all-weather, day–night detection capability, but its use is limited by data usage and processing costs. Compact Polarimetric (CP) systems as a subsequent emerging system, which balance data volume and system design requirements, are promising in this regard. Herein, we utilize multisource oil spill scenarios and datasets from multiple polarimetric modes (VV-HH, π/4, DCP, and CTLR) to assess the oil spill detection capability of each mode under varying incidence angles conditions, spill causes, and oil types. Using qualitative and quantitative evaluation indicators, we compare the typical features of the multiple polarization modes as well as assess their consistency with Full Polarization (FP) information and their oil spill recognition performance across different incidence angles. In large-incidence-angle oil spill scenarios, the VV–HH mode exhibits the highest information consistency with the FP mode and the strongest oil spill recognition ability. At small incidence angles, the CP mode (i.e., CTLR mode) exhibits the best overall performance, benefiting from its effective self-calibration capability and low noise sensitivity. Furthermore, despite containing comprehensive information, the FP mode is not always superior to the dual-polarization and CP modes. Thus, in oil spill scenarios across different incidence angles, incorporating features from an appropriate polarization mode into oil spill information extraction and recognition can optimize the associated efficiency.
Full article
(This article belongs to the Section Marine Pollution)
Open AccessArticle
Sedimentary–Tectonic Evolution and Paleogeographic Characteristics of the Paleozoic in the Ordos Basin
by
Yuxia Wang, Junfeng Ren, Heng Wang, Jing Luo, Lifa Zhou and Jiayi Wei
J. Mar. Sci. Eng. 2026, 14(2), 112; https://doi.org/10.3390/jmse14020112 - 6 Jan 2026
Abstract
As a tectonically stable and extensively superimposed basin situated in the North China Craton, the Ordos Basin hosts abundant reserves of oil, natural gas, and coal within its Paleozoic strata, rendering it a focal area in energy-related geological research. The basin’s evolutionary history
[...] Read more.
As a tectonically stable and extensively superimposed basin situated in the North China Craton, the Ordos Basin hosts abundant reserves of oil, natural gas, and coal within its Paleozoic strata, rendering it a focal area in energy-related geological research. The basin’s evolutionary history provides a comprehensive record of key geological transitions—from an Early Paleozoic carbonate platform to Late Paleozoic marine–continental transitional deposits and ultimately to continental clastic sedimentation—largely governed by the regional tectonic dynamics associated with the North China Plate. This study presents a systematic review of the sedimentary and tectonic evolution of the Paleozoic sequence in the basin. Findings indicate that during the Early Paleozoic, the basin developed under a passive continental margin setting, characterized by widespread epicontinental marine carbonate deposition. By the Late Ordovician, subduction of the Qinqi Ocean triggered the Caledonian orogeny, resulting in regional uplift across the basin, widespread erosion, and a significant hiatus in Middle to Late Ordovician sedimentation, which facilitated the formation of paleo-weathered crust karst reservoirs. In the Late Paleozoic, the basin evolved into an intracratonic depression. From the Late Carboniferous to the Early Permian, the Hercynian tectonic event influenced the transformation from isolated rift basins to a broad epicontinental sea, leading to the deposition of critical coal-bearing strata within marine–continental transitional facies. Starting in the Middle Permian, the closure of surrounding oceanic domains induced widespread tectonic uplift, shifting the depositional environment to a terrestrial fluvial-lacustrine system and marking the termination of marine sedimentation in the region. Based on the comprehensive research findings, this study underscores that the superposition, inheritance, and interaction of multiple tectonic events are the primary controls on the paleogeographic architecture and sedimentary.
Full article
(This article belongs to the Topic Formation Mechanism and Quantitative Evaluation of Deep to Ultra-Deep High-Quality Reservoirs)
►▼
Show Figures

Figure 1
Open AccessArticle
Integrated Sail–Hull–Turbine Assessment for Wind Power Generation Ship Using Experiment and CFD
by
Nguyen Thi Huyen Trang, Taiga Mitsuyuki, Yoshiaki Hirakawa, Thi Pham-Truong and Shun Yokota
J. Mar. Sci. Eng. 2026, 14(2), 111; https://doi.org/10.3390/jmse14020111 - 6 Jan 2026
Abstract
Wind power generation ships (WPG ships), which combine rigid sails for propulsion and underwater turbines for onboard power generation, have attracted increasing attention as a promising concept for utilizing renewable energy at sea. This study presents an integrated assessment of a WPG ship
[...] Read more.
Wind power generation ships (WPG ships), which combine rigid sails for propulsion and underwater turbines for onboard power generation, have attracted increasing attention as a promising concept for utilizing renewable energy at sea. This study presents an integrated assessment of a WPG ship by combining towing-tank experiments, CFD simulations using ANSYS Fluent, and theoretical analysis to evaluate the coupled performance of sails, hull, and underwater turbines. First, sail thrust and bare-hull resistance were quantified to identify the effective operating-speed range under Beaufort 6–8 wind conditions, and the optimal number of rigid sails was determined. Based on a thrust–resistance balance at a representative rated operating point, two turbine configurations (two and four turbines) were preliminarily sized. The results show that ten rigid sails can provide near-maximum thrust without excessive aerodynamic interference, and the installation of turbines significantly reduces the feasible operating range compared to the bare-hull case. For the two-turbine configuration, a common effective ship-speed range of 6.58–8.0 m/s is obtained, whereas the four-turbine configuration is restricted to 6.58–7.44 m/s due to wake losses, additional appendage drag, and near-free-surface effects. The four-turbine configuration exhibits approximately 30% lower total power output than the two-turbine configuration. These findings demonstrate that an integrated, system-level evaluation is essential for WPG ship design and indicate that the two-turbine configuration offers a more favorable balance between power generation capability and operational flexibility.
Full article
(This article belongs to the Section Ocean Engineering)
►▼
Show Figures

Figure 1
Open AccessArticle
Development of an Early Warning System for Compound Coastal and Fluvial Flooding: Implementation at the Alfeios River Mouth, Greece
by
Anastasios S. Metallinos, Michalis K. Chondros, Andreas G. Papadimitriou and Vasiliki K. Tsoukala
J. Mar. Sci. Eng. 2026, 14(2), 110; https://doi.org/10.3390/jmse14020110 - 6 Jan 2026
Abstract
An integrated early warning system (EWS) for compound coastal and fluvial flooding is developed for Pyrgos, Western Greece, where low-lying geomorphology and past storm events highlight the need for rapid, impact-based forecasting. The methodology couples historical and climate-informed metocean and river discharge datasets
[...] Read more.
An integrated early warning system (EWS) for compound coastal and fluvial flooding is developed for Pyrgos, Western Greece, where low-lying geomorphology and past storm events highlight the need for rapid, impact-based forecasting. The methodology couples historical and climate-informed metocean and river discharge datasets within a numerical modeling framework consisting of a mild-slope wave model, the CSHORE coastal profile model, and HEC-RAS 2D inundation simulations. A weighted K-Means clustering approach is used to generate representative extreme scenarios, yielding more than 4000 coupled simulations that train and validate Artificial Neural Networks (ANNs). The optimal feed-forward ANN accurately predicts spatially distributed flood depths across the HEC-RAS grid using only offshore wave characteristics, water level, and river discharge as inputs, reducing computation time from hours to seconds. Blind tests demonstrate close agreement with full numerical simulations, with average differences typically below 5% and minor deviations confined to negligible water depths. These results confirm the ANN’s capability to emulate complex compound flooding dynamics with high computational efficiency. Deployed as a web application (EWS_CoCoFlood), the system provides actionable, near-real-time inundation forecasts to support local civil protection authorities. The framework is modular and scalable, enabling future integration of urban and rainfall-induced flooding processes and coastal morphological change.
Full article
(This article belongs to the Section Coastal Engineering)
►▼
Show Figures

Figure 1
Open AccessArticle
Spherical Gravity Inversion Reveals Crustal Structure and Microplate Tectonics in the Caribbean Sea
by
Feiyu Zhao, Chunrong Zhan, Junling Pei, Yumin Chen, Mengxue Dai, Bin Hu, Lifu Hou, Zixi Ning and Rongrong Xu
J. Mar. Sci. Eng. 2026, 14(1), 109; https://doi.org/10.3390/jmse14010109 - 5 Jan 2026
Abstract
As a convergent zone of multiple plates, the Caribbean Sea and its adjacent areas have experienced a complex tectonic evolution process and are characterized by prominent microplate development. This region provides a natural laboratory for studying the formation mechanism of continental margins, the
[...] Read more.
As a convergent zone of multiple plates, the Caribbean Sea and its adjacent areas have experienced a complex tectonic evolution process and are characterized by prominent microplate development. This region provides a natural laboratory for studying the formation mechanism of continental margins, the evolution process of ocean basins, and the tectonics of microplates. However, the crustal structure and microplate tectonics in this region remain unclear due to limitations of conventional planar gravity inversion methods, which neglect the Earth’s curvature in large-scale areas, as well as the uneven coverage of regional seismic networks. To precisely delineate the crustal structure and microplate boundaries in the Caribbean Sea region, this study employs a nonlinear gravity inversion method based on a spherical coordinate system. By utilizing GOCO06s satellite gravity data, ETOPO1 topographic data, and the CRUST1.0 crustal model, we performed inversion calculations for the Moho depth in the Caribbean Sea and its adjacent regions and systematically analyzed the crustal structure and microplate tectonic characteristics of the region. The results indicate that the gravity inversion method in the spherical coordinate system has good applicability in complex tectonic regions. The inversion results show that the Moho depth in the study area generally presents a spatial distribution pattern of “shallow in the central part and deep in the surrounding areas”. Among them, the Moho depth is the largest (>39 km) at the junction of the Northern Andes and the South American Plate, while it is relatively shallow (<6 km) in regions such as the Cayman Trough, the Colombian Basin, and the Venezuelan Basin. Based on the Moho undulation, gravity anomalies, and topographic features, this study divides the Caribbean Sea and its adjacent areas into 22 microplates and identifies three types of microplates, including oceanic, continental, and accretionary. Among them, there are 10 microplates with oceanic crust, 6 with continental crust, and 5 with accretionary crust, while the Northern Andes Microplate exhibits a mixed type. The crustal structure characteristics revealed in this study support the Pacific origin model of the Caribbean Plate, indicating that most of the plate is a component of the ancient Pacific Plate with standard oceanic crust properties. Locally, the Caribbean Large Igneous Province developed due to hotspot activity, and the subsequent eastward drift and tectonic wedging processes collectively shaped the complex modern microplate tectonic framework of this region. This study not only reveals the variation pattern of crustal thickness in the Caribbean Sea region but also provides new geophysical evidence for understanding the lithospheric structure and microplate evolution mechanism in the area.
Full article
(This article belongs to the Special Issue Advances in Ocean Plate Motion and Seismic Research)
►▼
Show Figures

Figure 1
Open AccessArticle
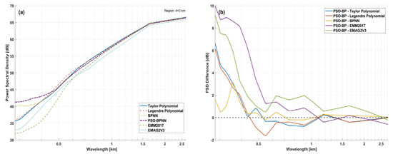
Modeling of High-Precision Sea Surface Geomagnetic Field in the Northern South China Sea Based on PSO-BP Neural Network
by
Hongjie Chen, Guiqian Wu, Haopeng Chen, Chuang Xu and Chunhong Wu
J. Mar. Sci. Eng. 2026, 14(1), 108; https://doi.org/10.3390/jmse14010108 - 5 Jan 2026
Abstract
In existing regional geomagnetic field modeling, the smoothness of basic functions and the insufficient data constraints in marginal regions lead to the omission of detail features and extrapolation oscillations. To address these limitations and develop a high-precision marine regional geomagnetic field model, we
[...] Read more.
In existing regional geomagnetic field modeling, the smoothness of basic functions and the insufficient data constraints in marginal regions lead to the omission of detail features and extrapolation oscillations. To address these limitations and develop a high-precision marine regional geomagnetic field model, we develop a back propagation neural network (BPNN) method enhanced by particle swarm optimization (PSO). The PSO-BPNN method has the ability of adaptive learning and could extract local features. By combining the magnetic field data measured by ships with the previous model data, a high-precision geomagnetic field model of the northern South China Sea (SCS) is developed. The fitting error of the PSO-BPNN model is 18.05 nT, which is 16% and 20.1% lower than those of the traditional Legendre Polynomial (LP) and Taylor Polynomial (TP) models, respectively. The proposed PSO-BPNN model demonstrates superior robustness and higher accuracy, while retaining more magnetic signals of small geological bodies.
Full article
(This article belongs to the Section Physical Oceanography)
►▼
Show Figures

Figure 1
Open AccessArticle
An Anchorage Decision Method for the Autonomous Cargo Ship Based on Multi-Level Guidance
by
Wei Zhu, Junmin Mou, Yixiong He, Xingya Zhao, Guoliang Li and Bing Wang
J. Mar. Sci. Eng. 2026, 14(1), 107; https://doi.org/10.3390/jmse14010107 - 5 Jan 2026
Abstract
The advancement of autonomous cargo ships requires dependable anchoring operations, which present significant challenges stemming from reduced maneuverability at low speeds and vulnerability to anchorage disturbances. This study systematically investigates these operational constraints by developing anchoring decision-making methodologies. Safety anchorage areas were quantitatively
[...] Read more.
The advancement of autonomous cargo ships requires dependable anchoring operations, which present significant challenges stemming from reduced maneuverability at low speeds and vulnerability to anchorage disturbances. This study systematically investigates these operational constraints by developing anchoring decision-making methodologies. Safety anchorage areas were quantitatively defined through integration of ship specifications and environmental parameters. An available anchor position identification method based on grid theory, integrated with an anchorage allocation mechanism to determine optimal anchorage selection, was employed. A multi-level guided anchoring trajectory planning algorithm was developed through practical anchoring. This algorithm was designed to facilitate the scientific calculation of turning and stopping guidance points, with the objective of guiding a cargo ship to navigate towards the designated anchorage while maintaining specified orientation. An integrated autonomous anchoring system was established, encompassing perception, decision-making, planning, and control modules. System validation through digital simulations demonstrated robust performance under complex sea conditions. This study establishes theoretical foundations and technical frameworks for enhancing autonomous decision-making and safety control capabilities of intelligent ships during anchoring operations.
Full article
(This article belongs to the Special Issue Advancements in Maritime Safety and Risk Assessment)
►▼
Show Figures

Figure 1
Open AccessArticle
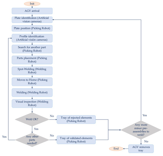
Framework for the Development of a Process Digital Twin in Shipbuilding: A Case Study in a Robotized Minor Pre-Assembly Workstation
by
Ángel Sánchez-Fernández, Elena-Denisa Vlad-Voinea, Javier Pernas-Álvarez, Diego Crespo-Pereira, Belén Sañudo-Costoya and Adolfo Lamas-Rodríguez
J. Mar. Sci. Eng. 2026, 14(1), 106; https://doi.org/10.3390/jmse14010106 - 5 Jan 2026
Abstract
This article proposes a framework for the development of process digital twins (DTs) in the shipbuilding sector, based on the ISO 23247 standard and structured around the achievement of three levels of digital maturity. The framework is demonstrated through a real pilot cell
[...] Read more.
This article proposes a framework for the development of process digital twins (DTs) in the shipbuilding sector, based on the ISO 23247 standard and structured around the achievement of three levels of digital maturity. The framework is demonstrated through a real pilot cell developed at the Innovation and Robotics Center of NAVANTIA—Ferrol shipyard, incorporating various cutting-edge technologies such as robotics, artificial intelligence, automated welding, computer vision, visual inspection, and autonomous vehicles for the manufacturing of minor pre-assembly components. Additionally, the study highlights the crucial role of discrete event simulation (DES) in adapting traditional methodologies to meet the requirements of Process digital twins. By addressing these challenges, the research contributes to bridging the gap in the current state of the art regarding the development and implementation of Process digital twins in the naval sector.
Full article
(This article belongs to the Special Issue Artificial Intelligence Technology and Application in Marine Science and Engineering)
►▼
Show Figures

Figure 1
Open AccessArticle
Identifying the Importance of Key Performance Indicators for Enhanced Maritime Decision-Making to Avoid Navigational Accidents
by
Antanas Markauskas and Vytautas Paulauskas
J. Mar. Sci. Eng. 2026, 14(1), 105; https://doi.org/10.3390/jmse14010105 - 5 Jan 2026
Abstract
Despite ongoing advances in maritime safety research, ship accidents persist, with significant consequences for human life, marine ecosystems, and port operations. Because many accidents occur in or near ports, assessing a vessel’s ability to enter or depart safely remains critical. Although ports apply
[...] Read more.
Despite ongoing advances in maritime safety research, ship accidents persist, with significant consequences for human life, marine ecosystems, and port operations. Because many accidents occur in or near ports, assessing a vessel’s ability to enter or depart safely remains critical. Although ports apply local navigational rules, safety criteria could be strengthened by adopting more adaptive and data-informed approaches. This study presents a mathematical framework that links Key Performance Indicators (KPIs) to a Ship Risk Profile (SRP) for collision/contact/grounding risk indication. Expert-based KPI importance weights were derived using the Average Rank Transformation into Weight method in linear (ARTIW-L) and nonlinear (ARTIW-N) forms and aggregated into a nominal SRP. Using routinely monitored KPIs largely drawn from the Baltic and International Maritime Council and Port State Control/flag-related measures, the results indicate that critical equipment and systems failures and human/organisational factors—particularly occupational health and safety and human resource management deficiencies—are the most influential contributors to the normalised accident-risk index. The proposed framework provides port authorities and maritime stakeholders with an interpretable basis for more proactive risk-informed decision-making and targeted safety improvements.
Full article
(This article belongs to the Special Issue Advancements in Maritime Safety and Risk Assessment)
►▼
Show Figures

Figure 1
Open AccessArticle
Experimental and Theoretical Study on the Stability of Submarine Cable Covered by Articulated Concrete Mattresses on Flat Hard Seabed Under the Action of Currents
by
Ke Chen, Huakun Wang, Chiyuan Xu, Dawei Guan, Guokai Yuan, Chengyu Liu, Hongqing Wang and Can Zheng
J. Mar. Sci. Eng. 2026, 14(1), 104; https://doi.org/10.3390/jmse14010104 - 5 Jan 2026
Abstract
The safe and stable operation of submarine cables is a critical issue in offshore wind power engineering. This study presents an experimental and theoretical study on the stability of submarine cable protected by a sleeve (SCPS) with Articulated Concrete Mattresses (ACMs) protection on
[...] Read more.
The safe and stable operation of submarine cables is a critical issue in offshore wind power engineering. This study presents an experimental and theoretical study on the stability of submarine cable protected by a sleeve (SCPS) with Articulated Concrete Mattresses (ACMs) protection on a flat hard seabed under current conditions. The instability modes of the SCPS–ACMs were identified, and the effects of the number of spans, cover spacing, and ACMs length on the critical instability velocity were investigated. The experimental results indicate that the primary instability mode of the SCPS–ACMs is the overall slip mode. An increase in cover spacing enlarges the exposure scale of the SCPS in the flow environment, thereby reducing the critical velocity. Employing at least two spans effectively mitigates the boundary effect induced by the flow past the SCPS at its ends, thus ensuring the reliability of the experimental model. The critical velocity is fundamentally determined by the dimensionless parameter—the ACMs coverage ratio (incorporating both the ACMs length and cover spacing). Based on the experimental results and force analysis, a theoretical equation reflecting the intrinsic relationship between the ACMs’ cover spacing and critical velocity was established. Key parameters in the equation, such as the friction coefficient, hydrodynamic coefficients (including the lift coefficient and drag coefficient), and weight distribution coefficients, were determined. Finally, the theoretical results were validated against the experimental data, showing a good agreement and verifying the reliability of the theoretical formula. The findings of this research can provide crucial support for the optimal design of ACMs protection schemes for submarine cables on the hard seabed.
Full article
(This article belongs to the Special Issue Celebrating the 110th Anniversary of Hohai University: Invited Papers for Coastal Engineering)
►▼
Show Figures

Figure 1
Open AccessArticle
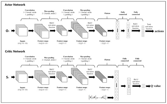
Improved Integral Sliding Mode Control for AUV Trajectory Tracking Based on Deep Reinforcement Learning
by
Ruizhi Zhang, Zongsheng Wang, Hongyu Li, Weizhuang Ma, Xiaodong Liu and Jia Liu
J. Mar. Sci. Eng. 2026, 14(1), 103; https://doi.org/10.3390/jmse14010103 - 4 Jan 2026
Abstract
Trajectory tracking control of autonomous underwater vehicles (AUVs) faces challenges in complex nearshore environments due to model uncertainties and external environmental disturbances. Traditional control methods often rely on expert knowledge and manual parameter tuning, which limit the adaptability of AUVs to structural variations
[...] Read more.
Trajectory tracking control of autonomous underwater vehicles (AUVs) faces challenges in complex nearshore environments due to model uncertainties and external environmental disturbances. Traditional control methods often rely on expert knowledge and manual parameter tuning, which limit the adaptability of AUVs to structural variations and changing operating conditions. Moreover, inappropriate parameter selection in conventional sliding mode control may induce high-frequency chattering, degrading control accuracy and operational efficiency. To address these issues, this paper proposes an improved integral sliding mode control (IISMC) strategy integrated with deep reinforcement learning (DRL). In the proposed framework, DRL is employed to adaptively tune key controller parameters, including the sliding surface coefficients and reaching law gains, while preserving the analytical structure of the IISMC scheme. This adaptive tuning mechanism effectively suppresses chattering and enhances robustness against uncertainties and disturbances. Numerical simulation results demonstrate that the proposed DRL-assisted IISMC method achieves improved disturbance rejection capability, higher trajectory tracking accuracy, and smoother control performance compared with conventional sliding mode control (SMC) approaches under identical operating conditions.
Full article
(This article belongs to the Section Ocean Engineering)
►▼
Show Figures

Figure 1
Open AccessArticle
Fixed-Time Robust Path-Following Control for Underwater Snake Robots with Extended State Observer and Event-Triggering Mechanism
by
Qingqing Shi, Jing Liu and Xiao Han
J. Mar. Sci. Eng. 2026, 14(1), 102; https://doi.org/10.3390/jmse14010102 - 4 Jan 2026
Abstract
Aiming at the robust path-following control problem of underwater snake robot (USR) systems subject to modeling uncertainties and time-varying external disturbances, this paper proposes a robust path-following control algorithm based on a fast fixed-time extended state observer (FTESO). First, a fixed-time stability framework
[...] Read more.
Aiming at the robust path-following control problem of underwater snake robot (USR) systems subject to modeling uncertainties and time-varying external disturbances, this paper proposes a robust path-following control algorithm based on a fast fixed-time extended state observer (FTESO). First, a fixed-time stability framework with a shorter settling time than existing systems is introduced, and a novel extended state observation system based on the fixed-time stability framework is constructed. Subsequently, by combining the disturbance estimates from the proposed observer with a nonsingular fast fixed-time path-following controller, a robust fixed-time path-following controller is developed. This control strategy incorporates a dynamic event-triggering mechanism, which accomplishes the path-following task while conserving computational resources. The fixed-time convergence of the closed-loop control system is rigorously proved using Lyapunov stability theory. Furthermore, a novel head joint suppression function is designed to reduce the probability of losing the tracking target. Simulation results demonstrate that, compared with conventional control methods, the proposed approach exhibits superior tracking performance and enhanced disturbance rejection capability in complex underwater environments.
Full article
(This article belongs to the Section Ocean Engineering)
Journal Menu
► ▼ Journal Menu-
- JMSE Home
- Aims & Scope
- Editorial Board
- Reviewer Board
- Topical Advisory Panel
- Instructions for Authors
- Special Issues
- Topics
- Sections
- Article Processing Charge
- Indexing & Archiving
- Editor’s Choice Articles
- Most Cited & Viewed
- Journal Statistics
- Journal History
- Journal Awards
- Society Collaborations
- Conferences
- Editorial Office
Journal Browser
► ▼ Journal BrowserHighly Accessed Articles
Latest Books
E-Mail Alert
News
Topics
Topic in
Atmosphere, JMSE, Sustainability, Water
Sustainable River and Lake Restoration: From Challenges to Solutions
Topic Editors: Yun Li, Hong Yang, Xiaogang Wang, Zhengxian Zhang, Boran ZhuDeadline: 31 January 2026
Topic in
Applied Sciences, Energies, Geosciences, JMSE, Minerals
Formation Mechanism and Quantitative Evaluation of Deep to Ultra-Deep High-Quality Reservoirs
Topic Editors: Jianhua He, Andrew D. La Croix, Jim Underschultz, Hucheng Deng, Hao Xu, Ruyue Wang, Rui LiuDeadline: 31 March 2026
Topic in
Clean Technol., Energies, JMSE, Processes, Sustainability
Marine Energy
Topic Editors: Hongsheng Dong, Xiang Sun, Zeshao YouDeadline: 30 April 2026
Topic in
Energies, Geosciences, Hydrology, Sustainability, Water, JMSE
Advances in Groundwater Science and Engineering
Topic Editors: Michele Lancia, C. Radu GoguDeadline: 31 May 2026
Conferences
Special Issues
Special Issue in
JMSE
Intelligence-Enhanced Ship Maneuvering, Navigation, and Management for Safe and Efficient Shipping
Guest Editors: Chunhui Zhou, Yixiong He, Liang HuangDeadline: 10 January 2026
Special Issue in
JMSE
Offshore Renewable Energy, Second Edition
Guest Editors: Jijian Lian, Qiang Fu, Lin Cui, Run Liu, Bingyong GuoDeadline: 10 January 2026
Special Issue in
JMSE
Data-Driven Methods for Marine Structures, Second Edition
Guest Editor: Jae Hoon SeoDeadline: 10 January 2026
Special Issue in
JMSE
Intelligent Solutions for Marine Operations
Guest Editors: Christian Velasco-Gallego, Leszek ChybowskiDeadline: 10 January 2026





