Journal Description
Brain Sciences
Brain Sciences
is an international, peer-reviewed, open access journal on neuroscience, published monthly online by MDPI. The British Neuro-Oncology Society (BNOS) and Panhellenic Federation of Alzheimer's Disease and Related Disorders (PFADRD) are affiliated with Brain Sciences and their members receive a discount on article processing charges.
- Open Access— free for readers, with article processing charges (APC) paid by authors or their institutions.
- High Visibility: indexed within Scopus, SCIE (Web of Science), PubMed, PMC, Embase, PSYNDEX, PsycInfo, CAPlus / SciFinder, and other databases.
- Rapid Publication: manuscripts are peer-reviewed and a first decision is provided to authors approximately 16.2 days after submission; acceptance to publication is undertaken in 1.9 days (median values for papers published in this journal in the first half of 2025).
- Recognition of Reviewers: reviewers who provide timely, thorough peer-review reports receive vouchers entitling them to a discount on the APC of their next publication in any MDPI journal, in appreciation of the work done.
- Journal Cluster of Neurosciences: Brain Sciences, Neurology International, NeuroSci, Clinical and Translational Neuroscience, Neuroglia, Psychiatry International, Clocks & Sleep and Journal of Dementia and Alzheimer's Disease.
Impact Factor:
2.8 (2024);
5-Year Impact Factor:
3.1 (2024)
Latest Articles
The Impact of Perceptual Adaptation and Real Exposure to Catastrophic Events on Facial Emotion Categorization
Brain Sci. 2026, 16(1), 5; https://doi.org/10.3390/brainsci16010005 (registering DOI) - 19 Dec 2025
Abstract
Background/Objectives: Facial expressions are central to nonverbal communication and social cognition, and their recognition is shaped not only by facial features but also by contextual cues and prior experience. In high-threat contexts, rapid and accurate decoding of others’ emotions is adaptively advantageous. Grounded
[...] Read more.
Background/Objectives: Facial expressions are central to nonverbal communication and social cognition, and their recognition is shaped not only by facial features but also by contextual cues and prior experience. In high-threat contexts, rapid and accurate decoding of others’ emotions is adaptively advantageous. Grounded in neurocognitive models of face processing and vigilance, we tested whether brief perceptual adaptation to emotionally salient scenes, real-world disaster exposure, and pre-traumatic stress reactions enhance facial-emotion categorization. Methods: Fifty healthy adults reported prior direct exposure to catastrophic events (present/absent) and completed the Pre-Traumatic Stress Reactions Checklist (Pre-Cl; low/high). In a computerized task, participants viewed a single adaptor image for 5 s—negative (disaster), positive (pleasant environment), or neutral (phase-scrambled)—and then categorized a target face as emotional (fearful, angry, happy) or neutral as quickly and accurately as possible. Performance was compared across adaptation conditions and target emotions and examined as a function of disaster exposure and Pre-Cl. Results: Emotional adaptation (negative or positive) yielded better performance than neutral adaptation. Higher-order interactions among adaptation condition, target emotion, disaster exposure, and Pre-Cl indicated that the magnitude of facilitation varied across specific facial emotions and was modulated by both experiential (exposed vs. non-exposed) and dispositional (low vs. high Pre-Cl) factors. These effects support a combined influence of short-term contextual tuning and longer-term experience on facial-emotion categorization. Conclusions: Brief exposure to emotionally salient scenes facilitates subsequent categorization of facial emotions relative to neutral baselines, and this benefit is differentially shaped by prior disaster exposure and pre-traumatic stress. The findings provide behavioral evidence that short-term perceptual adaptation and longer-term experiential predispositions jointly modulate a fundamental communicative behavior, consistent with neurocognitive accounts in which context-sensitive visual pathways and salience systems dynamically adjust to support adaptive responding under threat.
Full article
(This article belongs to the Topic The Relationship Between Bodily, Autonomic, and Communicative Behaviors and the Experiential and Cognitive Aspects of Emotion)
Open AccessSystematic Review
A Systematic Review Illustrates the Expanding Clinical and Molecular Landscape of Helsmoortel-Van der Aa Syndrome
by
Lusine Harutyunyan, Claudio P. D’Incal, Anna C. Jansen, Marije Meuwissen, Anke Van Dijck and R. Frank Kooy
Brain Sci. 2026, 16(1), 4; https://doi.org/10.3390/brainsci16010004 (registering DOI) - 19 Dec 2025
Abstract
Background: Helsmoortel-Van der Aa syndrome (HVDAS) is a rare multisystemic neurodevelopmental disorder caused by pathogenic variants in the Activity-Dependent Neuroprotective Homeobox Protein (ADNP) gene. Since the extensive clinical description of a cohort of 78 affected individuals in 2019, numerous reports described additional
[...] Read more.
Background: Helsmoortel-Van der Aa syndrome (HVDAS) is a rare multisystemic neurodevelopmental disorder caused by pathogenic variants in the Activity-Dependent Neuroprotective Homeobox Protein (ADNP) gene. Since the extensive clinical description of a cohort of 78 affected individuals in 2019, numerous reports described additional cases affected by the condition. However, no systematic synthesis of the clinical and molecular spectrum of these additional individuals has been conducted to date. Methods: In accordance with the PRISMA 2020 guidelines, we performed a systematic review of all publications describing individuals with genetically confirmed HVDAS. Clinical characteristics, comorbidities, and developmental milestones were systematically extracted to illustrate novel or underrecognized manifestations. Results: A total of 105 individuals reported across 34 publications were included. Of these, 66 were clinically and genetically evaluated, and 39 were analyzed only at the genetic level. Our analysis refines the phenotypic spectrum of HVDAS, including developmental delay, visual anomalies, and congenital heart defects. The additional literature also allows us to characterize in more detail the ophthalmological abnormalities, gait disturbances, and the cognitive profile of HVDAS. Advances in ADNP methylation profiling further enhance diagnostic precision and variant interpretation in this evolving neurodevelopmental syndrome. Conclusions: This systematic review provides a comprehensive synthesis of the clinical, genetic, and epigenetic landscape of HVDAS. It underscores the multisystemic nature of the disorder and the need for multidisciplinary management. The expanding phenotypic heterogeneity likely reflects both improved clinical recognition of the more subtle features and the tendency to prioritize publication of more complex or severely affected cases.
Full article
(This article belongs to the Section Molecular and Cellular Neuroscience)
►▼
Show Figures

Figure 1
Open AccessArticle
Obesity and Insulin Resistance Alter Neural Processing of Unpleasant, but Not Pleasant, Visual Stimuli in Young Adults
by
Brittany A. Larsen, Brandon S. Klinedinst, Tovah Wolf, Kelsey E. McLimans, Qian Wang, Parvin Mohammadiarvejeh, Mohammad Fili, Azizi A. Seixas and Auriel A. Willette
Brain Sci. 2026, 16(1), 3; https://doi.org/10.3390/brainsci16010003 - 19 Dec 2025
Abstract
Background/Objectives: Obesity and insulin resistance (IR) increase the risk of mood disorders, which often manifest during young adulthood. However, neuroelectrophysiological investigations of whether adiposity and IR modify electrocortical activity and emotional processing outcomes remain underexplored, particularly in young adults. Therefore, this study
[...] Read more.
Background/Objectives: Obesity and insulin resistance (IR) increase the risk of mood disorders, which often manifest during young adulthood. However, neuroelectrophysiological investigations of whether adiposity and IR modify electrocortical activity and emotional processing outcomes remain underexplored, particularly in young adults. Therefore, this study used electroencephalography (EEG) to investigate whether obesity and/or IR moderate the relationships between brain potentials and affective processing in younger adults. Methods: Thirty younger adults completed a passive picture-viewing task utilizing the International Affective Picture System while real-time electroencephalography was simultaneously recorded. Two event-related potentials—early posterior negativity (EPN) and late positive potential (LPP)—were quantified. Affective processing parameters included mean valence ratings and stimulus-to-response-onset reaction times in response to unpleasant, pleasant, and neutral images. Body fat percentage and Homeostatic Model Assessment for Insulin Resistance values were measured. Hierarchical moderated regression analysis was utilized to test the interrelationships between brain potentials, adiposity, IR, and affective processing. Results: In the Negative−Neutral condition, lean and insulin-sensitive participants gave less negative valence ratings to unpleasant versus neutral images when late-window LPP amplitudes were larger, whereas this relationship was reversed in participants with obesity and absent in those with IR. Contrariwise, neither obesity nor IR moderated LPP responses to affective processing parameters in the Positive−Neutral or Negative−Positive valence conditions. Additionally, obesity and IR did not moderate the links between EPN responses and affective processing parameters in any of the valence conditions. Conclusions: Lean, insulin-sensitive young adults showed attenuated affective processing of unpleasant stimuli through stronger neural responses, whereas neural responses to pleasant stimuli did not vary across levels of body fat or IR. These preliminary findings suggest that both obesity and IR increase the vulnerability to mood disorders in young adulthood.
Full article
(This article belongs to the Special Issue Advances in Emotion Processing and Cognitive Neuropsychology)
►▼
Show Figures

Figure 1
Open AccessArticle
Short-Term Changes in Depressive Symptoms Among Patients with Alzheimer’s Disease Following a Precision Medicine Intervention
by
Rammohan V. Rao, Alan Boyd, Sho Okada, William Lipa, Lance Kelly, Christine Coward, Aida L. Bredesen, Julie Gregory and Dale E. Bredesen
Brain Sci. 2026, 16(1), 2; https://doi.org/10.3390/brainsci16010002 - 19 Dec 2025
Abstract
Background/Objectives: The ReCODE (Reversal of Cognitive Decline) protocol, a precision medicine program for patients with Alzheimer’s disease (AD), has demonstrated promising results in improving cognitive function. However, its impact on mood, specifically depressive symptoms, has been less explored. Depression is highly prevalent
[...] Read more.
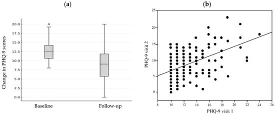
Background/Objectives: The ReCODE (Reversal of Cognitive Decline) protocol, a precision medicine program for patients with Alzheimer’s disease (AD), has demonstrated promising results in improving cognitive function. However, its impact on mood, specifically depressive symptoms, has been less explored. Depression is highly prevalent in individuals with mild cognitive impairment and AD, shares common risk factors (e.g., systemic inflammation), and negatively affects quality of life and disease trajectory. This study evaluated whether participation in the ReCODE program is associated with measurable improvement in depressive symptoms, as assessed by the Patient Health Questionnaire-9 (PHQ-9). Methods: This retrospective, observational analysis utilized de-identified data from 170 individuals diagnosed with mild to moderate AD enrolled in the ReCODE program. Participants received initial consultations and program orientation. Follow-up visits occurred 31 days post-enrollment, including further guidance on diet, lifestyle, medications, and supplements, along with mood assessment using the PHQ-9. Pre- and post-intervention PHQ-9 scores were analyzed using the non-parametric Wilcoxon signed-rank test. Results: Participants showed a statistically and clinically significant reduction in PHQ-9 scores. Improvement was observed across all baseline depression categories (mild, moderate, and severe). Critically, the proportion of participants scoring above the clinical threshold for depression decreased substantially following the intervention. Conclusions: These findings suggest that the ReCODE precision-medicine framework offers concurrent benefits for both mood and cognition. Extending prior work, our results indicate that the ReCODE program not only benefits cognitive and biological measures but also significantly alleviates depressive symptoms. While the results highlight ReCODE’s potential as a successful multifaceted therapeutic approach addressing both cognitive decline and mental health in Alzheimer’s disease, given the retrospective, uncontrolled design, the findings should be interpreted as associative and hypothesis-generating rather than causal.
Full article
(This article belongs to the Special Issue Novel Therapeutic Approaches for Treatment-Resistant Depression)
►▼
Show Figures

Figure 1
Open AccessArticle
Facilitating Novice Visual Search with tES over rIFG: Baseline-Dependent Gains in Target Identification
by
Bradley M. Robert, Aaron Winder, Mason S. Briggs, Gabriella I. Atencio and Vincent P. Clark
Brain Sci. 2026, 16(1), 1; https://doi.org/10.3390/brainsci16010001 - 19 Dec 2025
Abstract
Background/Objectives: Transcranial electrical stimulation (tES) shows potential for enhancing attention and learning, yet its effects in applied contexts remain underexplored. This study investigated whether transcranial direct current stimulation (tDCS) either alone or in combination with high-frequency transcranial random noise stimulation (hf-tRNS) over the
[...] Read more.
Background/Objectives: Transcranial electrical stimulation (tES) shows potential for enhancing attention and learning, yet its effects in applied contexts remain underexplored. This study investigated whether transcranial direct current stimulation (tDCS) either alone or in combination with high-frequency transcranial random noise stimulation (hf-tRNS) over the right inferior frontal gyrus (rIFG) could enhance performance in a visual search task requiring target identification and change detection, compared with a low-current control condition. Methods: Sixty-four participants were randomly assigned to receive tDCS alone (2.0 mA), tDCS with hf-tRNS (1.8 mA DC offset combined with 100–500 Hz noise at ±0.18 mA), or low-current control stimulation during training. The task involved identifying vehicles and detecting changes between image presentations. Performance accuracy and EEG oscillatory power were assessed at baseline and post-stimulation. Results: ANCOVA revealed significant effects of stimulation on target identification accuracy (F(2,60) = 3.27, p = 0.045, ηp2 = 0.098), with tDCS showing greater improvement than the low-current control condition (p = 0.017). No significant effects were found for change detection for any stimulation condition, or for either the target or change detection for hf-tRNS. Baseline performance moderated stimulation effects: low performers receiving tDCS showed the greatest improvements (F(2,26) = 3.80, p = 0.036, ηp2 = 0.226), surpassing even high-baseline performers post-training. EEG analyses revealed that participants who showed greater decreases in frontal theta power demonstrated larger improvements in accuracy with tDCS alone (r = −0.634, p = 0.005) but not with hf-tRNS or the control. Conclusions: tDCS over rIFG selectively enhanced target identification accuracy in a complex visual search, particularly benefiting individuals with lower-baseline performance. These findings suggest tDCS may facilitate training in lower-performing novice populations.
Full article
(This article belongs to the Special Issue Non-Invasive Neurotechnologies for Cognitive Augmentation)
►▼
Show Figures

Figure 1
Open AccessArticle
Neuromodulatory Effects of Alternating Current Electroacupuncture on PTSD-like Behaviors via Gut-Brain Axis Communication
by
Yijin Jiang, Qixing Wu, Yingjie Liao, Bohan Hu, Fuwen Deng, Hongxu Liu, Shaohui Geng and Guangrui Huang
Brain Sci. 2025, 15(12), 1346; https://doi.org/10.3390/brainsci15121346 - 18 Dec 2025
Abstract
Background: Post-traumatic stress disorder (PTSD) is a debilitating psychiatric condition with limited treatment efficacy. Alternating current electroacupuncture (AC-EA) represents a novel neuromodulatory approach, though its mechanisms—particularly its influence on the gut–brain axis—remain underexplored. Methods: We investigated the neurobehavioral and microbiological effects of AC-EA
[...] Read more.
Background: Post-traumatic stress disorder (PTSD) is a debilitating psychiatric condition with limited treatment efficacy. Alternating current electroacupuncture (AC-EA) represents a novel neuromodulatory approach, though its mechanisms—particularly its influence on the gut–brain axis—remain underexplored. Methods: We investigated the neurobehavioral and microbiological effects of AC-EA in a rat model of PTSD induced by single prolonged stress. Animals received AC-EA at Baihui (GV20) and Mingmen (GV4) acupoints with varying parameters (0.5 mA/20 Hz, 1 mA/20 Hz, and 1 mA/2 Hz). Behavioral tests (open field test, elevated plus maze), histopathological assessments, immunofluorescence for TLR4, and 16S rRNA sequencing of gut microbiota were performed. Results: AC-EA at 1 mA/2 Hz significantly improved exploratory behavior and reduced anxiety-like responses (p < 0.05). This regimen also restored neuronal integrity in the hippocampus and cortex and reversed PTSD-induced gut dysbiosis, enriching beneficial genera such as Ligilactobacillus. Furthermore, AC-EA downregulated hepatic TLR4 expression, indicating suppression of neuroinflammatory signaling. Conclusions: Our findings demonstrate that AC-EA exerts neuromodulatory and microbiota-rebalancing effects via the gut–brain axis, highlighting its potential as a non-invasive therapeutic strategy for PTSD and related brain health disorders.
Full article
(This article belongs to the Special Issue Application of Nerve Stimulation: Current Status and Future Directions—2nd Edition)
►▼
Show Figures

Figure 1
Open AccessReview
Pathways, Mechanisms, and Therapeutic Strategies of Neurotoxicity Induced by Micro- and Nanoplastics
by
Min Yan, Yanfeng Chen, Ying Tao, Hui Wang, Xuewen Tian and Xiuxiu Wang
Brain Sci. 2025, 15(12), 1345; https://doi.org/10.3390/brainsci15121345 - 18 Dec 2025
Abstract
Plastic pollution now represents a global environmental crisis, as micro- and nanoplastics (MNPs) infiltrate organisms via multiple routes such as the digestive system and respiratory system, ultimately accumulating in tissues and endangering human health. The central nervous system exhibits particular vulnerability to MNPs
[...] Read more.
Plastic pollution now represents a global environmental crisis, as micro- and nanoplastics (MNPs) infiltrate organisms via multiple routes such as the digestive system and respiratory system, ultimately accumulating in tissues and endangering human health. The central nervous system exhibits particular vulnerability to MNPs toxicity, which can trigger neurotoxic effects and disrupt brain function, potentially contributing to neurological disorders. Understanding the precise mechanisms and biological pathways underlying MNP-induced neurotoxicity has therefore emerged as a critical step toward identifying therapeutic targets. This review synthesizes current knowledge on MNPs’ entry routes into the brain, examines proposed neurotoxic mechanisms, and evaluates existing and prospective treatment approaches. These insights may inform both the risk assessment of MNPs exposure and the development of targeted interventions for neurological protection.
Full article
(This article belongs to the Topic Healthy, Safe and Active Aging, 2nd Edition)
►▼
Show Figures

Figure 1
Open AccessArticle
Loneliness Mediates the Link Between Indirect Self-Destructive Behavior and Life Satisfaction in Women from Dysfunctional Family Backgrounds
by
Małgorzata Szcześniak, Martyna Słotwińska, Wojciech Rodzeń and Rafał Pietruszka
Brain Sci. 2025, 15(12), 1344; https://doi.org/10.3390/brainsci15121344 - 18 Dec 2025
Abstract
Background: Among individuals who perceive their families of origin as dysfunctional, both indirect self-destructive behaviors and loneliness seem to be important correlates of life satisfaction. However, a review of the existing literature reveals a notable absence of studies that examine these variables within
[...] Read more.
Background: Among individuals who perceive their families of origin as dysfunctional, both indirect self-destructive behaviors and loneliness seem to be important correlates of life satisfaction. However, a review of the existing literature reveals a notable absence of studies that examine these variables within a single analytical framework. Objectives: Given the limited number of studies examining the relationship between indirect self-destructive behavior, loneliness, and life satisfaction among women from dysfunctional family backgrounds, this study aimed to: (1) examine the association between indirect self-destructive behavior and life satisfaction among women experiencing different types of family dysfunction, and (2) determine whether loneliness mediates this relationship. Methods: The research was conducted among 207 women aged 18 to 63 (M = 30.78 years; SD = 9.945) who were raised in dysfunctional families. The Indirect Self-Destructiveness Scale [ISDS-25], the Satisfaction with Life Scale [SWLS], and the De Jong Gierveld Loneliness Scale [DJGLS] were used. Results: Statistically significant correlations were obtained between all pairs of variables: (1) loneliness and life satisfaction (r = −0.50 ***); (2) life satisfaction and indirect self-destructive behavior (r = −0.31 ***); (3) loneliness and indirect self-destructive behavior (r = 0.20 **). Moreover, mediation analyses showed two outcomes. First, loneliness acted as a mediator in the relationship between indirect self-destructive behavior and life satisfaction. Second, indirect self-destructive behavior had a mediation effect on the relationship between loneliness and life satisfaction. Conclusions: The conducted study and the obtained results fill a significant gap in the knowledge about indirect self-destructive behaviors, loneliness, and their relationship with the dysfunction of the family of origin. Thus, they constitute a new resource of expertise for interdisciplinary teams working with adults.
Full article
(This article belongs to the Section Neuropsychology)
►▼
Show Figures

Figure 1
Open AccessArticle
Temporal Capsule Feature Network for Eye-Tracking Emotion Recognition
by
Qingfeng Gu, Jiannan Chi, Cong Zhang, Boxiang Cao, Jiahui Liu and Yu Wang
Brain Sci. 2025, 15(12), 1343; https://doi.org/10.3390/brainsci15121343 - 18 Dec 2025
Abstract
Eye Tracking (ET) parameters, as physiological signals, are widely applied in emotion recognition and show promising performance. However, emotion recognition relying on ET parameters still faces several challenges: (1) insufficient extraction of temporal dynamic information from the ET parameters; (2) a lack of
[...] Read more.
Eye Tracking (ET) parameters, as physiological signals, are widely applied in emotion recognition and show promising performance. However, emotion recognition relying on ET parameters still faces several challenges: (1) insufficient extraction of temporal dynamic information from the ET parameters; (2) a lack of sophisticated features with strong emotional specificity, which restricts the model’s robustness and individual generalization capability. To address these issues, we propose a novel Temporal Capsule Feature Network (TCFN) for ET parameter-based emotion recognition. The network incorporates a Window Feature Module to extract Eye Movement temporal dynamic information and a specialized Capsule Network Module to mine complementary and collaborative relationships among features. The MLP Classification Module realizes feature-to-category conversion, and a Dual-Loss Mechanism is integrated to optimize overall performance. Experimental results demonstrate the superiority of the proposed model: the average accuracy reaches 83.27% for Arousal and 89.94% for Valence (three-class tasks) on the eSEE-d dataset, and the accuracy rate of four-category across-session emotion recognition is 63.85% on the SEED-IV dataset.
Full article
(This article belongs to the Section Behavioral Neuroscience)
►▼
Show Figures

Figure 1
Open AccessArticle
Usability and Concurrent Validity of the Gamified Brain Aging Monitor of Cognition (BAMCOG) for the Self-Monitoring of Perioperative Cognitive Function: A Pilot Study
by
Mariska E. te Pas, R. Arthur Bouwman, Marcel G. M. Olde Rikkert, Erwin Oosterbos, Pim A. L. Tonino, Steffy W. M. Jansen, Roy P. C. Kessels and Marc P. Buise
Brain Sci. 2025, 15(12), 1342; https://doi.org/10.3390/brainsci15121342 - 18 Dec 2025
Abstract
Objectives: An increasing number of older adults, including those with mild cognitive impairment, are undergoing cardiac surgery. Despite strong recommendations for preoperative cognitive screening and peri-operative monitoring, routine implementation faces challenges, such as limited time in busy outpatient clinics and lack of
[...] Read more.
Objectives: An increasing number of older adults, including those with mild cognitive impairment, are undergoing cardiac surgery. Despite strong recommendations for preoperative cognitive screening and peri-operative monitoring, routine implementation faces challenges, such as limited time in busy outpatient clinics and lack of patient motivation. To address this issue, gamification and self-administration of cognitive screening using BAMCOG were explored in patients undergoing transcatheter aortic valve replacement (TAVR). Methods: A multi-methods prospective repeated-measures within-subject cohort study was conducted between January 2021 and December 2022 to assess usability and concurrent validity. The initial part after game development focused on qualitatively examining the usability of BAMCOG in eight patients, using the System Usability Scale (SUS). The second part, with 40 patients, evaluated concurrent validity by comparing BAMCOG with the widely used Montreal Cognitive Assessment (MoCA). Results: The average SUS score was 79.7, indicating good usability. In the preoperative period, the correlation between BAMCOG and MoCA scores was r = 0.33 (p < 0.05), which increased to r = 0.59 (p < 0.001) on the first postoperative day. Conclusions: In conclusion, peri-operative self-monitoring of cognition around a TAVR procedure is feasible, but the concurrent validity of the BAMCOG and the MoCA scores is moderate to low. This warrants further research on gamified cognitive screeners to optimize their use in perioperative cognitive monitoring.
Full article
(This article belongs to the Section Cognitive, Social and Affective Neuroscience)
►▼
Show Figures

Figure 1
Open AccessArticle
Sex-Specific Impact of Metabolic Syndrome on Brain Structures Vulnerable to Alzheimer’s Disease: A Cross-Sectional Study in a Brazilian Cohort
by
Rodrigo Hohl, Fernanda Gabriele Fernandes de Morais, Tâmara Pessanha Taporoski, André Brooking Negrão, Simon L. Evans, Camila Maciel de Oliveira, Alexandre da Costa Pereira and Rafael de Oliveira Alvim
Brain Sci. 2025, 15(12), 1341; https://doi.org/10.3390/brainsci15121341 - 17 Dec 2025
Abstract
Background: Metabolic syndrome (MetS) is linked to brain degeneration and Alzheimer’s disease (AD). Women, especially during menopausal transition, show increased susceptibility to AD-related brain changes. This study investigated the sex-specific neurostructural impact of MetS on brain regions vulnerable to AD. Methods: This cross-sectional
[...] Read more.
Background: Metabolic syndrome (MetS) is linked to brain degeneration and Alzheimer’s disease (AD). Women, especially during menopausal transition, show increased susceptibility to AD-related brain changes. This study investigated the sex-specific neurostructural impact of MetS on brain regions vulnerable to AD. Methods: This cross-sectional study analyzed data from 500 participants (303 women, 197 men) from the Baependi Heart Study cohort, Brazil. High-resolution T1-weighted MRI scans were used for volumetric analysis of AD-related regions of interest (ROIs). Non-parametric quantile regression models compared ROI volumes between MetS and Non-MetS groups, stratified by sex and age (median split), adjusting for age and education. Results: No significant differences in ROI volume were observed between the MetS and Non-MetS groups in men. In women, findings were age-dependent. The younger cohort (≤48 years) with MetS exhibited significantly smaller left hippocampal volume (p = 0.02) and a trend toward smaller left middle temporal gyrus volume (p = 0.05) compared to Non-MetS. The older cohort (>48 years) with MetS showed a significantly larger right amygdala volume (p < 0.001). Furthermore, age-related volume decline in the hippocampus and middle temporal gyrus was significant in Non-MetS women but not in women with MetS, suggesting that MetS may be a confounding factor in age-related neurodegeneration. Conclusions: MetS is associated with sex-specific alterations in AD-vulnerable brain structures. In women, MetS may influence medial temporal lobe atrophy pre-menopause, and is linked to amygdala enlargement post-menopause. These exploratory results generate the hypothesis that MetS may uniquely predispose women to AD-related neurodegeneration, which requires critical longitudinal confirmation.
Full article
(This article belongs to the Special Issue Dementia and Cognitive Decline in Aging)
►▼
Show Figures

Figure 1
Open AccessFeature PaperArticle
Neuroinflammation-Modulating Properties Combining Glutathione, N-Acetylcysteine, and Uridine Monophosphate in a Formulation Supplement: An In Vitro Study
by
Simone Mulè, Francesca Parini, Rebecca Galla and Francesca Uberti
Brain Sci. 2025, 15(12), 1340; https://doi.org/10.3390/brainsci15121340 - 16 Dec 2025
Abstract
Background: Neuropathic pain is a complex condition often resistant to current therapies due to limited efficacy and adverse effects. Nutraceuticals offer promising alternatives, combining antioxidant and anti-inflammatory properties with good tolerability. This study aimed to compare the effects of a commercial nutraceutical
[...] Read more.
Background: Neuropathic pain is a complex condition often resistant to current therapies due to limited efficacy and adverse effects. Nutraceuticals offer promising alternatives, combining antioxidant and anti-inflammatory properties with good tolerability. This study aimed to compare the effects of a commercial nutraceutical formulation, SUPERALA CARNITINE® (Pharma Suisse Laboratories SpA, Milan, Italy), containing Alpha-Lipoic Acid (ALA), with a novel formulation, called SUPERALA CARNITINE® Forte, where ALA and vitamin B6 were replaced by N-acetylcysteine (NAC), Glutathione (GSH), and Uridine monophosphate (UMP). Methods: An indirect gut–peripheral nerve axis was employed to simulate oral absorption, metabolism, and effect on nervous tissues using 3D in vitro models. Both formulations and their individual components were assessed for cytotoxicity and permeability in the gut model (Caco-2 cells in Transwell®) and, after gut metabolism, for antioxidant capacity, anti-inflammatory activity, and neuroprotective potential in the peripheral nerve model. Results: SUPERALA CARNITINE® Forte improved cell viability and favoured the maintenance of intestinal integrity, showing enhanced permeability, and significantly reduced oxidative stress (OS) and pro-inflammatory cytokines (TNF-α, IL-2) at the peripheral nervous system. In addition, it increased levels of neuronal markers (p75, MPZ, NRG1, ERβ) and decreased NaV1.7 and NaV1.8 activity, indicating greater neuroprotection and analgesic modulation than the ALA-based formula. Conclusions: The replacement of ALA and vitamin B6 with NAC, GSH, and UMP produced favorable responses in vitro on neuronal cells, supporting a hypothetical potential interest in this nutraceutical combination and justifying further future in vivo investigations.
Full article
(This article belongs to the Special Issue Cellular and Molecular Mechanisms of Neuropathic Pain)
►▼
Show Figures

Figure 1
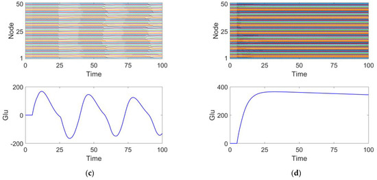
Open AccessReview
Exercise as a Promising Adjunct Treatment for Methamphetamine Addiction: Advances in Understanding Neuroplasticity and Clinical Applications
by
Yongting Li, Xiaolong Chen, Tingting Wang, Wanlin Zou, Yong Tang and Zhigang Li
Brain Sci. 2025, 15(12), 1339; https://doi.org/10.3390/brainsci15121339 - 16 Dec 2025
Abstract
Background: Methamphetamine (Meth) addiction, with its high relapse rates, poses a significant global challenge. Conventional therapies remain inadequate, highlighting the need for effective adjunctive treatments. Objective: This review synthesises evidence to propose a novel ‘Exercise Modality–Neural Target–Rehabilitation Stage’ integration model, elucidating how aerobic,
[...] Read more.
Background: Methamphetamine (Meth) addiction, with its high relapse rates, poses a significant global challenge. Conventional therapies remain inadequate, highlighting the need for effective adjunctive treatments. Objective: This review synthesises evidence to propose a novel ‘Exercise Modality–Neural Target–Rehabilitation Stage’ integration model, elucidating how aerobic, resistance, and mind–body exercises differentially target specific neural pathways to ameliorate cognitive deficits, emotional dysregulation, and craving in Meth use disorder. Methods: A narrative synthesis of 84 studies (up to March 2025) from PubMed, Web of Science, and CNKI was conducted, focusing on the neurobiological basis and clinical application of exercise interventions. Results: The analysis identifies a key overarching neurobiological pattern: different exercise modalities work complementarily to reverse Meth-induced imbalance in glutamate/gamma-aminobutyric acid (Glu/GABA) neurotransmitter homeostasis. Aerobic exercise upregulates prefrontal–striatal BDNF to enhance cognitive control, while resistance training modulates the amygdala–striatal dopamine system to improve emotional stability. Additionally, mind–body exercises help balance the autonomic nervous system, which in turn helps manage cravings. Building on this, we construct a standardised ‘screening–assessment–prescription’ framework to guide personalised interventions across the various stages of withdrawal. Conclusions: The primary contribution of this review is the integrative model that positions exercise as a precise, evidence-based rehabilitation strategy. The proposed framework provides a practical blueprint for clinical translation, with future research focusing on developing personalised intelligent rehabilitation systems by integrating multimodal exercise with advanced technologies.
Full article
(This article belongs to the Topic New Advances in Addiction Behavior)
►▼
Show Figures

Figure 1
Open AccessArticle
Mental Imagery in Fencing: Improving Point Control and Lunge Distance Through Visualization
by
Troy Tianxing Song, Adam Liu and Kun Liu
Brain Sci. 2025, 15(12), 1338; https://doi.org/10.3390/brainsci15121338 - 16 Dec 2025
Abstract
Background: Visualization (motor imagery) is used in sports to enhance performance. Fencing relies on point control and lunge distance, yet little is known about how visualization affects these skills across experience levels. Objective: To examine the effects of brief visualization on
[...] Read more.
Background: Visualization (motor imagery) is used in sports to enhance performance. Fencing relies on point control and lunge distance, yet little is known about how visualization affects these skills across experience levels. Objective: To examine the effects of brief visualization on point control and lunge distance in fencers of different experience levels. Methods: Nineteen fencers (age 10–56) completed pre- and post-tests of point control (10 hits) and lunge distance (maximum reach). Between tests, the experimental group performed a 1 min guided visualization, while the control group (n = 20) repeated the tests without visualization. Results: Visualization significantly improved point control (+1.3 hits, 25.5%; p = 0.002). Lunge distance increased (+15.6 cm, 11.1%; p = 0.001). Less experienced fencers improved more in point control (39.0% vs. 14.8%), while experienced fencers improved more in lunge distance (12.8% vs. 7.2%). Control participants showed no meaningful gains, and between-group comparisons confirmed significant advantages for visualization in both skills (p < 0.01). Conclusion: Even a short visualization exercise improved fencing performance, with novices benefiting most in accuracy and experienced fencers in explosive reach. Visualization offers a low-cost, adaptable supplement to fencing training.
Full article
(This article belongs to the Section Neuropsychology)
►▼
Show Figures

Figure 1
Open AccessArticle
Sexually Dimorphic Association of Catechol-O-Methyltransferase (COMT) Functional Polymorphism with Dimensional Personality Pathology: A Preliminary Study
by
John T. Rucker, Bishal Lamichhane, William B. Haren, Benjamin L. Weinstein and Alok Madan
Brain Sci. 2025, 15(12), 1337; https://doi.org/10.3390/brainsci15121337 - 16 Dec 2025
Abstract
Objective: Genetic and environmental factors influence the expression of personality pathology and subsequent treatment efforts. This study associates genetics with a contemporary nosology of personality pathology represented in the Alternative Model for Personality Disorders (AMPD). We hypothesized traits from Criterion B of the
[...] Read more.
Objective: Genetic and environmental factors influence the expression of personality pathology and subsequent treatment efforts. This study associates genetics with a contemporary nosology of personality pathology represented in the Alternative Model for Personality Disorders (AMPD). We hypothesized traits from Criterion B of the AMPD would differ between genotypes of the catechol-O-methyltransferase (COMT) polymorphism (rs4680/Val158Met variation), given this genetic marker’s role in the metabolism of dopamine and norepinephrine, especially in the prefrontal cortex. Methods: The Personality Inventory for DSM-V (PID-5) was used to quantify personality traits, and the Genomind platform was used to identify the genotypes of the Val158Met COMT polymorphism in 84 psychiatric outpatients. Results: One of the five Criterion B personality domains and three of the twenty-five traits were significantly different among genotypes. Met/Met carriers had significantly higher pathological scores on the broad domain of negative affect and specific traits of perceptual dysregulation and separation insecurity, while the Val/Val carriers had significantly higher scores on the restricted affectivity trait. The COMT Val158Met polymorphism’s association with personality pathology was sexually dimorphic, with the two domains and nine traits significantly different across genotypes in males, but no differences were found in females. A substantial improvement in the regression of domains/traits score when gene–sex interactions were included further confirmed the dimorphism, e.g., the R-squared (adjusted) for the psychoticism improved from 0.03 (p = 0.15) to 0.19 (p < 0.001). Conclusions: Findings offer preliminary support for a link, potentially dimorphic across sexes, between the COMT Val158Met polymorphism and personality pathology as represented by the AMPD.
Full article
(This article belongs to the Special Issue New Insights into Mental Health Research for Neurological and Psychiatric Disorders)
►▼
Show Figures

Figure 1
Open AccessArticle
Impact of Cranioplasty Timing and Status on Long-Term Survival and Functional Outcomes After Decompressive Craniectomy for Severe Traumatic Brain Injury
by
EJun Kim, Se Hyun Choi, Jee Hye Wee, Yi Hwa Choi, Hyuntaek Rim, In Bok Chang, Joon Ho Song, Yong-Kil Hong and Ji Hee Kim
Brain Sci. 2025, 15(12), 1336; https://doi.org/10.3390/brainsci15121336 - 16 Dec 2025
Abstract
Background: Decompressive craniectomy (DC) is a life-saving procedure for severe traumatic brain injury (TBI); however, its long-term outcomes remain controversial. Cranioplasty traditionally performed to restore cranial integrity, has been increasingly recognized for its potential role in neurological recovery. This study aimed to investigate
[...] Read more.
Background: Decompressive craniectomy (DC) is a life-saving procedure for severe traumatic brain injury (TBI); however, its long-term outcomes remain controversial. Cranioplasty traditionally performed to restore cranial integrity, has been increasingly recognized for its potential role in neurological recovery. This study aimed to investigate the impact of cranioplasty timing and status on long-term mortality and functional outcomes after DC for severe TBI. Methods: We retrospectively reviewed 151 patients who underwent DC between 2014 and 2018. Patients were categorized into three groups according to cranioplasty timing: early (<3 months), late (≥3 months), and no cranioplasty. Clinical and radiologic data, including the Rotterdam CT scores, were analyzed. The primary endpoints were 5-year mortality and 12-month functional outcome assessed by the Glasgow Outcome Scale (GOS). Univariate and multivariate logistic regression analyses identified independent predictors and receiver operating characteristic (ROC) curves with are under the curve (AUC) values evaluated model performance. Results: Of 151 eligible patients (mean age = 53.9 ± 17.4 years; 82.1% male), overall 5-year mortality was 76.8% (116/151). Mortality differed substantially by cranioplasty group: 64.5% in early cranioplasty, 70.8% in late cranioplasty, and 82.3% in patients who did not undergo cranioplasty. Unfavorable 12-month functional outcomes occurred in 45.2%, 79.2%, and 91.7% of these groups, respectively. In multivariate analysis, no cranioplasty independently predicted both higher 5-year mortality (OR = 2.78, 95% CI = 1.06–7.25, p = 0.038) and unfavorable functional outcome (OR = 3.09, 95% CI = 1.18–8.09, p = 0.022). Older age was also associated with increased mortality (p = 0.019). ROC analysis showed moderate discriminative performance for 5-year mortality (AUC = 0.71) and good discrimination for unfavorable functional outcome (AUC = 0.80). Conclusions: Absence of cranioplasty was associated with higher long-term mortality and poorer functional recovery following DC for severe TBI. Early cranioplasty may enhance cerebral restoration and rehabilitation potential, improving both survival and neurological outcomes.
Full article
(This article belongs to the Special Issue New Advances in Surgical Treatment of Brain Injury)
►▼
Show Figures

Figure 1
Open AccessArticle
The Effect of Forgetting Strategies on Memory Performance: Behavioral and Electroencephalography Evidence
by
Chenyu Pan and Fuhong Li
Brain Sci. 2025, 15(12), 1335; https://doi.org/10.3390/brainsci15121335 - 15 Dec 2025
Abstract
Background/Objectives: This study aimed to examine the effect of different forgetting strategies on intentional forgetting, specifically comparing the passive decay strategy (‘forgetting by keeping the mind blank’) and the active rehearsal strategy (‘forgetting by rehearsing other words’). Methods: An item-method directed forgetting paradigm
[...] Read more.
Background/Objectives: This study aimed to examine the effect of different forgetting strategies on intentional forgetting, specifically comparing the passive decay strategy (‘forgetting by keeping the mind blank’) and the active rehearsal strategy (‘forgetting by rehearsing other words’). Methods: An item-method directed forgetting paradigm was used in a between-subjects design while the electroencephalogram (EEG) was recorded. Results: Behavioral results showed that both strategies produced a robust directed forgetting (DF) effect, but participants in the active rehearsal group recognized more to-be-remembered (TBR) words. Event-related potential (ERP) results indicated that both groups exhibited a DF effect in the cue-induced P2–P3 complex. Compared to the passive decay group, the active rehearsal group did not show a DF effect in the cue-induced later positive component (LPC); instead, a significant DF effect appeared in the P600 during the test phase. Time–frequency results showed that the passive decay group exhibited a significant DF effect in the 9–25 Hz frequency band during the late stage of cue processing, while the active rehearsal group showed a reversed DF effect in the 8–16 Hz frequency band during the mid-stage of cue processing. Conclusions: These findings indicate that forgetting strategies do not affect the recognition performance of to-be-forgotten (TBF) words. The active rehearsal strategy led participants to shift attention from TBF to TBR words, resulting in better TBR recognition performance in this group.
Full article
(This article belongs to the Section Behavioral Neuroscience)
►▼
Show Figures

Figure 1
Open AccessArticle
Noninvasive Seizure Onset Zone Localization Using Janashia–Lagvilava Algorithm-Based Spectral Factorization in Granger Causality
by
Sofia Kasradze, Giorgi Lomidze, Lasha Ephremidze, Tamar Gagoshidze, Giorgi Japaridze, Maia Alkhidze, Tamar Jishkariani and Mukesh Dhamala
Brain Sci. 2025, 15(12), 1334; https://doi.org/10.3390/brainsci15121334 - 15 Dec 2025
Abstract
Background/Objectives: Precise identification of seizure onset zones (SOZs) and their propagation pathways is essential for effective epilepsy surgery and other interventional therapies and is typically achieved through invasive electrophysiological recordings such as intracranial electroencephalography (EEG). Previous research has demonstrated that analyzing information flow
[...] Read more.
Background/Objectives: Precise identification of seizure onset zones (SOZs) and their propagation pathways is essential for effective epilepsy surgery and other interventional therapies and is typically achieved through invasive electrophysiological recordings such as intracranial electroencephalography (EEG). Previous research has demonstrated that analyzing information flow patterns, particularly in high-frequency oscillations (>80 Hz) using parametric and Wilson algorithm (WL)-based nonparametric Granger causality (GC), is valuable for SOZ identification. In this study, we analyzed scalp EEG recordings from epilepsy patients using an alternative nonparametric GC approach based on spectral density matrix factorization via the Janashia–Lagvilava algorithm (JLA). The aim of this study is to evaluate the effectiveness of JLA-based matrix factorization in nonparametric GC for noninvasively identifying seizure onset zones from ictal EEG recordings in patients with drug-resistant epilepsy. Methods: Two regions of interest (ROIs) in pairs were isolated across different time epochs in six patients referred for presurgical evaluation. To apply the nonparametric Granger causality (GC) estimation approach to the EEG recordings from these regions, the cross-power spectral density matrix was first computed using the multitaper method and subsequently factorized using the JLA. This factorization yielded the transfer function and noise covariance matrix required for GC estimation. GC values were then obtained at different prediction time steps (measured in milliseconds). These estimates were used to confirm the visually suspected seizure onset regions and their propagation pathways. Results: JLA-based spectral factorization applied within the Granger causality framework successfully identified SOZs and their propagation patterns from scalp EEG recordings, demonstrating alignment with positive surgical outcomes (Engel Class I) in all six cases. Conclusions: JLA-based spectral factorization in nonparametric Granger causality shows strong potential not only for accurate SOZ localization to support diagnosis and treatment, but also for broader applications in uncovering information flow patterns in neuroimaging and computational neuroscience.
Full article
(This article belongs to the Section Computational Neuroscience, Neuroinformatics, and Neurocomputing)
►▼
Show Figures

Figure 1
Open AccessSystematic Review
Post-Varicella Arteriopathy as a Cause of Pediatric Arterial Ischemic Stroke: A Systematic Review and Case Report
by
Martina Testaì, Silvia Marino, Giovanna Russo and Milena La Spina
Brain Sci. 2025, 15(12), 1333; https://doi.org/10.3390/brainsci15121333 - 15 Dec 2025
Abstract
Background/Objectives: Post-varicella arteriopathy (PVA) is a significant cause of pediatric arterial ischemic stroke (AIS) that typically involves previously healthy children within 12 months of primary varicella infection, mostly with a monophasic course. Diagnosis is based on clinical and imaging findings, and cerebrospinal fluid
[...] Read more.
Background/Objectives: Post-varicella arteriopathy (PVA) is a significant cause of pediatric arterial ischemic stroke (AIS) that typically involves previously healthy children within 12 months of primary varicella infection, mostly with a monophasic course. Diagnosis is based on clinical and imaging findings, and cerebrospinal fluid analysis may confirm it; treatment is empirical and heterogeneous. We describe a typical case of PVA and present a systematic review of its clinical, radiological, therapeutic, and outcome features. Methods: Following PRISMA 2020 and AMSTAR-2 guidelines, data on demographics, clinical presentation, imaging, laboratory confirmation, treatment, and outcomes were extracted across databases (PubMed, Embase, Scopus). Results: Forty-seven studies, encompassing 312 pediatric patients, were included. Mean age was 4 years with a median latency of 3.82 months from varicella to neurologic symptoms. Common presentation included hemiparesis, language impairment, and seizures. Imaging findings showed unilateral focal involvement of anterior circulation arteries, basal ganglia infarctions, and, rarely, bilateral or posterior circulation involvement. CSF VZV-DNA PCR and anti-VZV IgG were positive in 39% and 48% of tested patients. Treatment included intravenous acyclovir (34%), corticosteroids (20%), and low-dose aspirin (77%); two patients underwent acute reperfusion therapy (rt-PA or thrombectomy). Outcomes tended to be moderately favorable: 43% achieved full recovery, 45% had residual deficit, and 11% experienced recurrence. Prothrombotic state was reported, and it may influence disease severity. Conclusions: PVA is a rare distinct cause of pediatric stroke, with a generally favorable prognosis quoad vitam. Standardized guidelines and prospective studies are needed to establish evidence-based management. Clinicians should maintain a high suspicion for its diagnosis.
Full article
(This article belongs to the Special Issue Advances in Pediatric Neurological Disease Research)
►▼
Show Figures

Figure 1
Open AccessReview
Electroencephalographic Biomarkers in Tinnitus: A Narrative Review of Current Approaches and Clinical Perspectives
by
Hyeonsu Oh, Dongwoo Lee, Jae-Kwon Song, Seunghyeon Baek and In-Ki Jin
Brain Sci. 2025, 15(12), 1332; https://doi.org/10.3390/brainsci15121332 - 14 Dec 2025
Abstract
Background/Objectives: Tinnitus causes significant cognitive and emotional distress; however, its clinical assessment mostly relies on subjective measures without evaluation of objective indices. In this narrative review, we examined the potential of electroencephalography (EEG)-based neurophysiological markers as objective biomarkers in tinnitus assessment. Methods
[...] Read more.
Background/Objectives: Tinnitus causes significant cognitive and emotional distress; however, its clinical assessment mostly relies on subjective measures without evaluation of objective indices. In this narrative review, we examined the potential of electroencephalography (EEG)-based neurophysiological markers as objective biomarkers in tinnitus assessment. Methods: The Web of Science, PubMed, EMBASE, and MEDLINE databases were searched to identify research articles on EEG-based analysis of individuals with tinnitus. Studies in which treatment and control groups were compared across four analytical domains (spectral power analysis, functional connectivity, microstate analysis, and entropy measures) were included. Qualitative synthesis was conducted to elucidate neurophysiological mechanisms, methodological characteristics, and clinical implications. Results: Analysis of 18 studies (n = 1188 participants) revealed that tinnitus is characterized by distributed neural dysfunction that extends beyond the auditory system. Spectral power analyses revealed sex-dependent, frequency-specific abnormalities across distributed brain regions. Connectivity analyses demonstrated elevated long-range coupling in high-frequency bands concurrent with diminished low-frequency synchronization. Microstate analyses revealed alterations in spatial configuration and transition probabilities. Entropy quantification indicated elevated complexity, particularly in the frontal and auditory cortices. Conclusions: EEG-derived neurophysiological markers demonstrate associations with tinnitus in group analyses and show potential for elucidating pathophysiological mechanisms. However, significant limitations, including low spatial resolution, small sample sizes, methodological heterogeneity, and lack of validation for individual-level diagnosis or treatment prediction, highlight the need for cautious interpretation. Standardized analytical protocols, larger validation studies, multimodal neuroimaging integration, and demonstration of clinical utility in prospective trials are required before EEG markers can be established as biomarkers for tinnitus diagnosis and management.
Full article
(This article belongs to the Special Issue Neural Correlates of Cognitive Workload and Learning: Portable Brain Monitoring During Skill Acquisition and Real-World Task Performance)
Journal Menu
► ▼ Journal Menu-
- Brain Sciences Home
- Aims & Scope
- Editorial Board
- Reviewer Board
- Topical Advisory Panel
- Instructions for Authors
- Special Issues
- Topics
- Sections & Collections
- Article Processing Charge
- Indexing & Archiving
- Editor’s Choice Articles
- Most Cited & Viewed
- Journal Statistics
- Journal History
- Journal Awards
- Society Collaborations
- Conferences
- Editorial Office
Journal Browser
► ▼ Journal BrowserHighly Accessed Articles
Latest Books
E-Mail Alert
News
Topics
Topic in
Brain Sciences, Neurology International
Dysautonomia in Neurological Disorders
Topic Editors: Marco Luigetti, Francesca VitaliDeadline: 20 December 2025
Topic in
Brain Sciences, Neurology International, NeuroSci
Language: From Hearing to Speech and Writing
Topic Editors: Ana Paula Soares, David ToméDeadline: 31 December 2025
Topic in
Brain Sciences, Neurology International, NeuroSci
Advances in Neurorehabilitation
Topic Editors: Nicola Marotta, Antonio Ammendolia, Ennio LoprestiDeadline: 31 January 2026
Topic in
Brain Sciences, IJERPH, JAL, Nursing Reports, Nutrients, Healthcare
Healthy, Safe and Active Aging, 2nd EditionTopic Editors: Antonella Lopez, Andrea Bosco, Alessandro Oronzo Caffò, Elisabetta Ricciardi, Giuseppina Spano, Luigi TinellaDeadline: 28 February 2026
Conferences
Special Issues
Special Issue in
Brain Sciences
Anti-Aggregation Therapies Targeting Amyloid-Beta, Tau and Alpha-Synuclein and Other Proteins Associated with Neurodegenerative Disorders
Guest Editor: Bruno MeloniDeadline: 20 December 2025
Special Issue in
Brain Sciences
The Microbiome in Neurological Disorders
Guest Editor: Keehoon LeeDeadline: 20 December 2025
Special Issue in
Brain Sciences
Falls: Developing, Understanding, and Communicating Effective Interventions
Guest Editors: Shashank Ghai, Ishan GhaiDeadline: 20 December 2025
Special Issue in
Brain Sciences
Artificial Intelligence in Neurological Disorders
Guest Editors: Rahul Kashyap, Pallavi Dinesh ShirsatDeadline: 24 December 2025
Topical Collections
Topical Collection in
Brain Sciences
Nonmotor Symptoms in Parkinson's Disease (PD)
Collection Editor: Andrea Loftus
Topical Collection in
Brain Sciences
Hot Topics in Parkinson’s Disease: State of the Art and Future Perspectives
Collection Editor: Roberto Cilia
Topical Collection in
Brain Sciences
Human Ultrasound Neuromodulation: State of the Art
Collection Editor: Roland Beisteiner
Topical Collection in
Brain Sciences
Systematic Reviews and Meta-Analyses Collection on Molecular and Cellular Neuroscience
Collection Editor: Andrew Clarkson




