Journal Description
Mathematics
Mathematics
is a peer-reviewed, open access journal which provides an advanced forum for studies related to mathematics, and is published semimonthly online by MDPI. The European Society for Fuzzy Logic and Technology (EUSFLAT) and International Society for the Study of Information (IS4SI) are affiliated with Mathematics and their members receive a discount on article processing charges.
- Open Access— free for readers, with article processing charges (APC) paid by authors or their institutions.
- High Visibility: indexed within Scopus, SCIE (Web of Science), RePEc, and other databases.
- Journal Rank: JCR - Q1 (Mathematics) / CiteScore - Q1 (General Mathematics)
- Rapid Publication: manuscripts are peer-reviewed and a first decision is provided to authors approximately 16.8 days after submission; acceptance to publication is undertaken in 3.6 days (median values for papers published in this journal in the second half of 2022).
- Recognition of Reviewers: reviewers who provide timely, thorough peer-review reports receive vouchers entitling them to a discount on the APC of their next publication in any MDPI journal, in appreciation of the work done.
- Sections: published in 13 topical sections.
- Companion journals for Mathematics include: Foundations, AppliedMath and Analytics.
Impact Factor:
2.592 (2021);
5-Year Impact Factor:
2.542 (2021)
Latest Articles
Finite-Time Super Twisting Disturbance Observer-Based Backstepping Control for Body-Flap Hypersonic Vehicle
Mathematics 2023, 11(11), 2460; https://doi.org/10.3390/math11112460 (registering DOI) - 26 May 2023
Abstract
This paper investigates the attitude control problem for underactuated body-flap hypersonic vehicles (BFHSVs) with mixed disturbances. First, the control-oriented model for BFHSV is introduced. Then, an improved finite-time super twisting disturbance observer (STDO) is designed. Finite-time convergence of estimate error and smoother inputs
[...] Read more.
This paper investigates the attitude control problem for underactuated body-flap hypersonic vehicles (BFHSVs) with mixed disturbances. First, the control-oriented model for BFHSV is introduced. Then, an improved finite-time super twisting disturbance observer (STDO) is designed. Finite-time convergence of estimate error and smoother inputs are achieved. Meanwhile, a parametric command method is introduced to calculate the differential of inputs which can enhance the dynamic response of the closed-loop system. Subsequently, the virtual control signal is derived by a second-order filter to avoid the differential explosion problem. The overall stability of the closed-loop system is demonstrated by applying the Lyapunov stability theory. Finally, the performance of the proposed control scheme is evaluated through extensive and comparative numerical simulations under multiple disturbances.
Full article
(This article belongs to the Special Issue Applications of Machine Learning in Spacecraft and Aerospace Systems)
►
Show Figures
Open AccessArticle
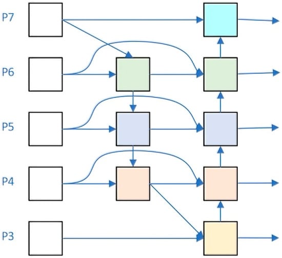
All-to-All Broadcast Algorithm in Galaxyfly Networks
Mathematics 2023, 11(11), 2459; https://doi.org/10.3390/math11112459 (registering DOI) - 26 May 2023
Abstract
The design of interconnection networks is a fundamental aspect of high-performance computing (HPC) systems. Among the available topologies, the Galaxyfly network stands out as a low-diameter and flexible-radix network for HPC applications. Given the paramount importance of collective communication in HPC performance, in
[...] Read more.
The design of interconnection networks is a fundamental aspect of high-performance computing (HPC) systems. Among the available topologies, the Galaxyfly network stands out as a low-diameter and flexible-radix network for HPC applications. Given the paramount importance of collective communication in HPC performance, in this paper, we present two different all-to-all broadcast algorithms for the Galaxyfly network, which adhere to the supernode-first rule and the router-first rule, respectively. Our performance evaluation validates their effectiveness and shows that the first algorithm has a higher degree of utilization of network channels, and that the second algorithm can significantly reduce the average time for routers to collect packets from the supernode.
Full article
(This article belongs to the Special Issue Advances of Computer Algorithms and Data Structures)
►▼
Show Figures

Figure 1
Open AccessArticle
Transitive Deficiency One Parallelisms of PG(3, 7)
by
and
Mathematics 2023, 11(11), 2458; https://doi.org/10.3390/math11112458 (registering DOI) - 26 May 2023
Abstract
Consider the n-dimensional projective space over a finite field with q elements. A spread in is a set of lines which partition the point set. A parallelism is a partition
[...] Read more.
Consider the n-dimensional projective space over a finite field with q elements. A spread in is a set of lines which partition the point set. A parallelism is a partition of the set of lines by spreads. A deficiency one parallelism is a partial parallelism with one spread less than the parallelism. A transitive deficiency one parallelism corresponds to a parallelism possessing an automorphism group which fixes one spread and is transitive on the remaining spreads. Such parallelisms have been considered in many papers. As a result, an infinite family of transitive deficiency one parallelisms of has been constructed for odd q, and it has been proved that the deficiency spread of a transitive deficiency one parallelism must be regular, and its automorphism group should contain an elation subgroup of order . In the present paper we construct parallelisms of invariant under an elation group of order 49 with some additional properties, and thus we succeed to obtain all (46) transitive deficiency one parallelisms of . The three parallelisms from the known infinite family are among them. As a by-product, we also construct a much bigger number (55,022) of parallelisms which have the same spread structure, but are not transitive deficiency one.
Full article
(This article belongs to the Special Issue Theory and Application of Algebraic Combinatorics)
►▼
Show Figures

Figure 1
Open AccessArticle
Maximal (v, k, 2, 1) Optical Orthogonal Codes with k = 6 and 7 and Small Lengths
by
and
Mathematics 2023, 11(11), 2457; https://doi.org/10.3390/math11112457 - 26 May 2023
Abstract
Optical orthogonal codes (OOCs) are used in optical code division multiple access systems to allow a large number of users to communicate simultaneously with a low error probability. The number of simultaneous users is at most as big as the number of codewords
[...] Read more.
Optical orthogonal codes (OOCs) are used in optical code division multiple access systems to allow a large number of users to communicate simultaneously with a low error probability. The number of simultaneous users is at most as big as the number of codewords of such a code. We consider -OOCs, namely OOCs with length v, weight k, auto-correlation 2, and cross-correlation 1. An upper bound on the maximal number of codewords of such an OOC was derived in 1995. The number of codes that meet this bound, however, is very small. For , the -OOCs have already been thoroughly studied by many authors, and new upper bounds were derived for in 2011, and for in 2012. In the present paper, we determine constructively the maximal size of - and -OOCs for and , respectively. Using the types of the possible codewords, we calculate an upper bound on the code size of - and -OOCs for each length and , respectively.
Full article
(This article belongs to the Special Issue Theory and Application of Algebraic Combinatorics)
►▼
Show Figures

Figure 1
Open AccessArticle
Scaling Limits of a Tandem Queue with Two Infinite Orbits
Mathematics 2023, 11(11), 2454; https://doi.org/10.3390/math11112454 - 26 May 2023
Abstract
This paper considers a tandem queueing network with a Poisson arrival process of incoming calls, two servers, and two infinite orbits by the method of asymptotic analysis. The servers provide services for incoming calls for exponentially distributed random times. Blocked customers at each
[...] Read more.
This paper considers a tandem queueing network with a Poisson arrival process of incoming calls, two servers, and two infinite orbits by the method of asymptotic analysis. The servers provide services for incoming calls for exponentially distributed random times. Blocked customers at each server join the orbit of that server and retry to enter the server again after an exponentially distributed time. Under the condition of low retrial rates, we prove that the joint stationary distribution of scaled numbers of calls in the orbits weakly converges to a two-variable Normal distribution.
Full article
(This article belongs to the Special Issue Queue and Stochastic Models for Operations Research II)
►▼
Show Figures

Figure 1
Open AccessArticle
Computational Human Nasal Reconstruction Based on Facial Landmarks
Mathematics 2023, 11(11), 2456; https://doi.org/10.3390/math11112456 - 25 May 2023
Abstract
This research presented a mathematical-based approach to the computational reconstruction of the human nose through images with anthropometric characteristics. The nasal baselines, which were generated from facial aesthetic subunits combined with the facial landmarks, were reconstructed using interpolation and Mesh adaptive direct search
[...] Read more.
This research presented a mathematical-based approach to the computational reconstruction of the human nose through images with anthropometric characteristics. The nasal baselines, which were generated from facial aesthetic subunits combined with the facial landmarks, were reconstructed using interpolation and Mesh adaptive direct search algorithms to generate points that would serve as the support for the layer-by-layer reconstruction. The approach is proposed as the basis for nasal reconstruction in aesthetics or forensics rather than focusing on the applications of image processing or deep learning. A mathematical model for the computational reconstruction was built, and then volunteers were the subjects of nasal reconstruction experiments. The validations based on the area errors—which are based on four samples and eight sub-regions with different values depending on the regions C1, C2, and C3 and nasal shapes of the volunteers—were measured to prove the results of the mathematical model. Evaluations have demonstrated that the computer-reconstructed noses fit the original ones in shape and with minimum area errors. This study describes a computational reconstruction based on a mathematical approach directly to facial anthropometric landmarks to reconstruct the nasal shape.
Full article
(This article belongs to the Special Issue Mathematical and Computational Methods in Systems Biology)
►▼
Show Figures

Figure 1
Open AccessReview
Fuzzy Random Option Pricing in Continuous Time: A Systematic Review and an Extension of Vasicek’s Equilibrium Model of the Term Structure
Mathematics 2023, 11(11), 2455; https://doi.org/10.3390/math11112455 - 25 May 2023
Abstract
Fuzzy random option pricing in continuous time (FROPCT) has emerged as an active research field over the past two decades; thus, there is a need for a comprehensive review that provides a broad perspective on the literature and identifies research gaps. In this
[...] Read more.
Fuzzy random option pricing in continuous time (FROPCT) has emerged as an active research field over the past two decades; thus, there is a need for a comprehensive review that provides a broad perspective on the literature and identifies research gaps. In this regard, we conducted a structure review of the literature by using the WoS and SCOPUS databases while following the PRISMA criteria. With this review, we outline the primary research streams, publication outlets, and notable authors in this domain. Furthermore, the literature review revealed a lack of advancements for the equilibrium models of the yield curve. This finding serves as a primary motivation for the second contribution of this paper, which involves an extension of Vasicek’s yield curve equilibrium model. Specifically, we introduce the existence of fuzzy uncertainty in the parameters governing interest rate movements, including the speed of reversion, equilibrium short-term interest rate, and volatility. By incorporating fuzzy uncertainty, we enhance the model’s ability to capture the complexities of real-world interest rate dynamics. Moreover, this paper presents an empirical application of the proposed extension to the term structure of fixed-income public bonds in European Union. The empirical analysis suggests the suitability of the proposed extension of Vasicek’s model for practical applications.
Full article
(This article belongs to the Special Issue Fuzzy Sets in Business Management, Finance, and Economics II)
►▼
Show Figures

Figure 1
Open AccessArticle
A Variant Iterated Greedy Algorithm Integrating Multiple Decoding Rules for Hybrid Blocking Flow Shop Scheduling Problem
Mathematics 2023, 11(11), 2453; https://doi.org/10.3390/math11112453 - 25 May 2023
Abstract
This paper studies the hybrid flow shop scheduling problem with blocking constraints (BHFSP). To better understand the BHFSP, we will construct its mixed integer linear programming (MILP) model and use the Gurobi solver to demonstrate its correctness. Since the BHFSP exists parallel machines
[...] Read more.
This paper studies the hybrid flow shop scheduling problem with blocking constraints (BHFSP). To better understand the BHFSP, we will construct its mixed integer linear programming (MILP) model and use the Gurobi solver to demonstrate its correctness. Since the BHFSP exists parallel machines in some processing stages, different decoding strategies can obtain different makespan values for a given job sequence and multiple decoding strategies can assist the algorithm to find the optimal value. In view of this, we propose a hybrid decoding strategy that combines both forward decoding and backward decoding to select the minimal objective function value. In addition, a hybrid decoding-assisted variant iterated greedy (VIG) algorithm to solve the above MILP model. The main novelties of VIG are a new reconstruction mechanism based on the hybrid decoding strategy and a swap-based local reinforcement strategy, which can enrich the diversity of solutions and explore local neighborhoods more deeply. This evaluation is conducted against the VIG and six state-of-the-art algorithms from the literature. The 100 tests showed that the average makespan and the relative percentage increase (RPI) values of VIG are 1.00% and 89.6% better than the six comparison algorithms on average, respectively. Therefore, VIG is more suitable to solve the studied BHFSP.
Full article
(This article belongs to the Special Issue Advances in Artificial Intelligence and Metaheuristics Methods for Planning and Scheduling)
►▼
Show Figures

Figure 1
Open AccessArticle
Optimisation of Cycling Trends in Hamiltonian Systems of Economic Growth Models
by
, and
Mathematics 2023, 11(11), 2452; https://doi.org/10.3390/math11112452 - 25 May 2023
Abstract
The paper analyses dynamical growth models predicting the cyclic development of investigated economic factors. The provided research deals with an optimal control problem based on the economic growth model with the production function of Cobb–Douglas type. Following the Pontryagin maximum principle, we derived
[...] Read more.
The paper analyses dynamical growth models predicting the cyclic development of investigated economic factors. The provided research deals with an optimal control problem based on the economic growth model with the production function of Cobb–Douglas type. Following the Pontryagin maximum principle, we derived the Hamiltonian system and conducted its qualitative analysis, which reveals conditions for the cyclic behaviour of the optimal solutions around the isolate steady state. Numerical experiments visually illustrated the obtained results by demonstrating a phase portrait corresponding to a steady state of the focal type.
Full article
(This article belongs to the Special Issue Application of Game Theory)
►▼
Show Figures

Figure 1
Open AccessArticle
A Mathematical Interpretation of Autoregressive Generative Pre-Trained Transformer and Self-Supervised Learning
by
Mathematics 2023, 11(11), 2451; https://doi.org/10.3390/math11112451 - 25 May 2023
Abstract
In this paper, we present a rigorous mathematical examination of generative pre-trained transformer (GPT) models and their autoregressive self-supervised learning mechanisms. We begin by defining natural language space and knowledge space, which are two key concepts for understanding the dimensionality reduction process in
[...] Read more.
In this paper, we present a rigorous mathematical examination of generative pre-trained transformer (GPT) models and their autoregressive self-supervised learning mechanisms. We begin by defining natural language space and knowledge space, which are two key concepts for understanding the dimensionality reduction process in GPT-based large language models (LLMs). By exploring projection functions and their inverses, we establish a framework for analyzing the language generation capabilities of these models. We then investigate the GPT representation space, examining its implications for the models’ approximation properties. Finally, we discuss the limitations and challenges of GPT models and their learning mechanisms, considering trade-offs between complexity and generalization, as well as the implications of incomplete inverse projection functions. Our findings demonstrate that GPT models possess the capability to encode knowledge into low-dimensional vectors through their autoregressive self-supervised learning mechanism. This comprehensive analysis provides a solid mathematical foundation for future advancements in GPT-based LLMs, promising advancements in natural language processing tasks such as language translation, text summarization, and question answering due to improved understanding and optimization of model training and performance.
Full article
(This article belongs to the Special Issue Current Trends in Natural Language Processing (NLP) and Human Language Technology (HLT))
►▼
Show Figures

Figure 1
Open AccessArticle
Robust Evaluation and Comparison of EEG Source Localization Algorithms for Accurate Reconstruction of Deep Cortical Activity
Mathematics 2023, 11(11), 2450; https://doi.org/10.3390/math11112450 - 25 May 2023
Abstract
Accurately reconstructing deep cortical source activity from EEG recordings is essential for understanding cognitive processes. However, currently, there is a lack of reliable methods for assessing the performance of EEG source localization algorithms. This study establishes an algorithm evaluation framework, utilizing realistic human
[...] Read more.
Accurately reconstructing deep cortical source activity from EEG recordings is essential for understanding cognitive processes. However, currently, there is a lack of reliable methods for assessing the performance of EEG source localization algorithms. This study establishes an algorithm evaluation framework, utilizing realistic human head models and simulated EEG source signals with spatial propagations. We compare the performance of several newly proposed Bayesian algorithms, including full Dugh, thin Dugh, and Mackay, against classical methods such as MN and eLORETA. Our results, which are based on 630 Monte Carlo simulations, demonstrate that thin Dugh and Mackay are mathematically sound and perform significantly better in spatial and temporal source reconstruction than classical algorithms. Mackay is less robust spatially, while thin Dugh performs best overall. Conversely, we show that full Dugh has significant theoretical flaws that negatively impact localization accuracy. This research highlights the advantages and limitations of various source localization algorithms, providing valuable insights for future development and refinement in EEG source localization methods.
Full article
(This article belongs to the Special Issue Mathematical and Computational Neuroscience)
►▼
Show Figures

Figure 1
Open AccessArticle
An Efficient Computational Approach for Computing Subdivision Depth of Non-Stationary Binary Subdivision Schemes
Mathematics 2023, 11(11), 2449; https://doi.org/10.3390/math11112449 - 25 May 2023
Abstract
Subdivision schemes are equipped with some rules that take a polygon as an input and produce smooth curves or surfaces as an output. This presents the issue of how accurately the polygon approximates the limit curve and surface. What number of iterations/levels would
[...] Read more.
Subdivision schemes are equipped with some rules that take a polygon as an input and produce smooth curves or surfaces as an output. This presents the issue of how accurately the polygon approximates the limit curve and surface. What number of iterations/levels would be necessary to achieve the required shape at a user-specified error tolerance? In fact, several methods have been introduced in the case of stationary schemes to address the issue in terms of the error bounds (distance between polygon/polyhedron and limiting shape) and subdivision depth (the number of iterations required to obtain the result at a user-specified error tolerance). However, in the case of non-stationary schemes, this topic needs to be further studied to meet the requirements of new practical applications. This paper highlights a new approach based on a convolution technique to estimate error bounds and subdivision depth for non-stationary schemes. The given technique is independent of any condition on the coefficient of the non-stationary subdivision schemes, and it also produces the best results with the least amount of computational effort. In this paper, we first associated constants with the vectors generated by the given non-stationary schemes, then formulated an expression for the convolution product. This expression gives real values, which monotonically decrease with the increase in the order of the convolution in both the curve and surface cases. This convolution feature plays an important role in obtaining the user-defined error tolerance with fewer iterations. It achieves a trade-off between the number of iterations and user-specified errors. In practice, more iterations are needed to achieve a lower error rate, but we achieved this goal by using fewer iterations.
Full article
Open AccessArticle
An Excess Entropy Approach to Classify Long-Term and Short-Term Memory Stationary Time Series
by
and
Mathematics 2023, 11(11), 2448; https://doi.org/10.3390/math11112448 - 25 May 2023
Abstract
Long-term memory behavior is one of the most important phenomena that has appeared in the time series analysis. Different from most definitions of second-order properties, an excess entropy approach is developed for stationary time series to classify long-term and short-term memory. A stationary
[...] Read more.
Long-term memory behavior is one of the most important phenomena that has appeared in the time series analysis. Different from most definitions of second-order properties, an excess entropy approach is developed for stationary time series to classify long-term and short-term memory. A stationary sequence with finite block entropy is long-term memory if its excess entropy is infinite. The simulation results are graphically demonstrated after some theoretical results are simply presented by various stochastic sequences. Such an approach has advantages over the traditional ways that the excess entropy of stationary sequence with finite block entropy is invariant under instantaneous one-to-one transformation, and that it only requires very weak moment conditions rather than second-order moment conditions and thus can be applied to distinguish the LTM behavior of stationary sequences with unbounded second moment (e.g., heavy tail distribution). Finally, several applications on real data are exhibited.
Full article
(This article belongs to the Special Issue Time Series Analysis)
►▼
Show Figures

Figure 1
Open AccessArticle
On Fractional-Order Discrete-Time Reaction Diffusion Systems
Mathematics 2023, 11(11), 2447; https://doi.org/10.3390/math11112447 - 25 May 2023
Abstract
Reaction–diffusion systems have a broad variety of applications, particularly in biology, and it is well known that fractional calculus has been successfully used with this type of system. However, analyzing these systems using discrete fractional calculus is novel and requires significant research in
[...] Read more.
Reaction–diffusion systems have a broad variety of applications, particularly in biology, and it is well known that fractional calculus has been successfully used with this type of system. However, analyzing these systems using discrete fractional calculus is novel and requires significant research in a diversity of disciplines. Thus, in this paper, we investigate the discrete-time fractional-order Lengyel–Epstein system as a model of the chlorite iodide malonic acid (CIMA) chemical reaction. With the help of the second order difference operator, we describe the fractional discrete model. Furthermore, using the linearization approach, we established acceptable requirements for the local asymptotic stability of the system’s unique equilibrium. Moreover, we employ a Lyapunov functional to show that when the iodide feeding rate is moderate, the constant equilibrium solution is globally asymptotically stable. Finally, numerical models are presented to validate the theoretical conclusions and demonstrate the impact of discretization and fractional-order on system dynamics. The continuous version of the fractional-order Lengyel–Epstein reaction–diffusion system is compared to the discrete-time system under consideration.
Full article
(This article belongs to the Special Issue Advances in Differential and Difference Equations with Applications 2023)
►▼
Show Figures

Figure 1
Open AccessArticle
Dynamics and Bifurcations of a Discrete-Time Moran-Ricker Model with a Time Delay
Mathematics 2023, 11(11), 2446; https://doi.org/10.3390/math11112446 - 25 May 2023
Abstract
This study investigates the dynamics of limited homogeneous populations based on the Moran-Ricker model with time delay. The delay in density dependence caused the preceding generation to consume fewer resources, leading to a decrease in the required resources. Multimodality is evident in the
[...] Read more.
This study investigates the dynamics of limited homogeneous populations based on the Moran-Ricker model with time delay. The delay in density dependence caused the preceding generation to consume fewer resources, leading to a decrease in the required resources. Multimodality is evident in the model. Some insect species can be described by the Moran–Ricker model with a time delay. Bifurcations associated with flipping, doubling, and Neimark–Sacker for codimension-one (codim-1) model can be analyzed using bifurcation theory and the normal form method. We also investigate codimension-two (codim-2) bifurcations corresponding to 1:2, 1:3, and 1:4 resonances. In addition to demonstrating the accuracy of theoretical results, numerical simulations are obtained using bifurcation diagrams and phase portraits.
Full article
(This article belongs to the Special Issue Theory and Applications of Numerical Analysis)
►▼
Show Figures

Figure 1
Open AccessArticle
Real-Time Detection of Unrecognized Objects in Logistics Warehouses Using Semantic Segmentation
Mathematics 2023, 11(11), 2445; https://doi.org/10.3390/math11112445 - 25 May 2023
Abstract
Pallet detection and tracking using computer vision is challenging due to the complexity of the object and its contents, lighting conditions, background clutter, and occlusions in industrial areas. Using semantic segmentation, this paper aims to detect pallets in a logistics warehouse. The proposed
[...] Read more.
Pallet detection and tracking using computer vision is challenging due to the complexity of the object and its contents, lighting conditions, background clutter, and occlusions in industrial areas. Using semantic segmentation, this paper aims to detect pallets in a logistics warehouse. The proposed method examines changes in image segmentation from one frame to the next using semantic segmentation, taking into account the position and stationary behavior of newly introduced objects in the scene. The results indicate that the proposed method can detect pallets despite the complexity of the object and its contents. This demonstrates the utility of semantic segmentation for detecting unrecognized objects in real-world scenarios where a precise definition of the class cannot be given.
Full article
(This article belongs to the Special Issue Application of Machine Learning in Image Processing and Computer Vision)
►▼
Show Figures

Figure 1
Open AccessArticle
Multidimensional Preference Game and Extreme Dispute Resolution for Optimal Compensation of House Expropriation
Mathematics 2023, 11(11), 2444; https://doi.org/10.3390/math11112444 - 25 May 2023
Abstract
►▼
Show Figures
Although the compensation for house expropriation has increased significantly in recent years, the conflicts persist. The subjects in the expropriation process have multiple behavioral preferences, such as self-interest, loss aversion, and inequity aversion, and the expropriation process is hampered by extreme disputes on
[...] Read more.
Although the compensation for house expropriation has increased significantly in recent years, the conflicts persist. The subjects in the expropriation process have multiple behavioral preferences, such as self-interest, loss aversion, and inequity aversion, and the expropriation process is hampered by extreme disputes on expropriation compensation. In order to make the houseowners agree to the expropriation immediately and tackle the root of extreme disputes, this paper establishes a two-stage sequential game model involving local government and two houseowners, analyzes the different payoff situations under multidimensional preferences, and finds out the optimal compensation standard. Then, through a case analysis, the TOPSIS method is used to determine the ideal strategy when the houseowners are simultaneously considering three preferences. The optimal compensation standard’s value is discovered to be significantly influenced by the houseowners’ behavioral preferences, but the compensation cannot be raised by excessive attention to the reference point and other houseowners.
Full article

Figure 1
Open AccessArticle
Topological Properties and Entropy Calculations of Aluminophosphates
by
, , , , , and
Mathematics 2023, 11(11), 2443; https://doi.org/10.3390/math11112443 - 25 May 2023
Abstract
Topological indices are invariant numerical quantities of a graph that give facts about the structure of graphs and are found to be very helpful in predicting the physical properties of aluminophosphates. The characteristics of aluminophosphates are similar to the characteristics of zeolites. Two
[...] Read more.
Topological indices are invariant numerical quantities of a graph that give facts about the structure of graphs and are found to be very helpful in predicting the physical properties of aluminophosphates. The characteristics of aluminophosphates are similar to the characteristics of zeolites. Two examples of current applications are natural gas dehydration and humidity sensors. Researchers in chemistry and materials science are synthesizing new frameworks. There are many layers and holes in these substances. The technique used to predict natural behaviors among the physicochemical characteristics of chemical molecules in their basic network is known as topological indices. This study explains the vertex version of distance-based topological indices, the entropy of topological indices and their numerical analysis.
Full article
(This article belongs to the Special Issue Discrete Mathematics, Graph Theory and Applications)
►▼
Show Figures

Figure 1
Open AccessArticle
A Connectome-Based Digital Twin Caenorhabditis elegans Capable of Intelligent Sensorimotor Behavior
Mathematics 2023, 11(11), 2442; https://doi.org/10.3390/math11112442 - 25 May 2023
Abstract
Despite possessing a simple nervous system, the Caenorhabditis elegans exhibits remarkably intelligent behavior. However, the underlying mechanisms involved in sensory processing and decision making, which contribute to locomotion behaviors, remain unclear. In order to investigate the coordinated function of neurons in achieving chemotaxis
[...] Read more.
Despite possessing a simple nervous system, the Caenorhabditis elegans exhibits remarkably intelligent behavior. However, the underlying mechanisms involved in sensory processing and decision making, which contribute to locomotion behaviors, remain unclear. In order to investigate the coordinated function of neurons in achieving chemotaxis behavior, we have developed a digital twin of the C. elegans that combines a connectome-based neural network model with a realistic digital worm body. Through training the digital worm using offline chemotaxis behavioral data generated with a PID controller, we have successfully replicated faithful sinusoidal crawling and intelligent chemotaxis behavior, similar to real worms. By ablating individual neurons, we have examined their roles in modulating or contributing to the regulation of behavior. Our findings highlight the critical involvement of 119 neurons in sinusoidal crawling, including B-type, A-type, D-type, and PDB motor neurons, as well as AVB and AVA interneurons, which was experimentally demonstrated. We have also predicted the involvement of DD04 and DD05 neurons and the lack of relevance of DD02 and DD03 neurons in crawling, which have been confirmed through experimentation. Additionally, head motor neurons, sublateral motor neurons, layer 1 interneurons, and layer 1 and layer 5 sensory neurons are expected to play a role in crawling. In summary, we present a novel methodological framework that enables the establishment of an animal model capable of closed-loop control, faithfully replicating realistic animal behavior. This framework holds potential for examining the neural mechanisms of behaviors in other species.
Full article
(This article belongs to the Special Issue Mathematical and Computational Neuroscience)
►▼
Show Figures

Figure 1
Open AccessArticle
An Outer Approximation Method for Scheduling Elective Surgeries with Sequence Dependent Setup Times to Multiple Operating Rooms
Mathematics 2023, 11(11), 2441; https://doi.org/10.3390/math11112441 - 25 May 2023
Abstract
►▼
Show Figures
In this paper, operating room planning and scheduling problems have been studied. In operating room planning, the allocation of patients to operating rooms and their sequencing are critical in determining the performance of operating rooms. In this paper, three surgery scheduling decisions are
[...] Read more.
In this paper, operating room planning and scheduling problems have been studied. In operating room planning, the allocation of patients to operating rooms and their sequencing are critical in determining the performance of operating rooms. In this paper, three surgery scheduling decisions are considered, including the number of operating rooms to open, the allocation of surgeries to operating rooms, and the sequencing of surgeries in allocated operating rooms. All the surgeries under consideration are elective, and surgery durations are considered deterministic. Further, it is considered that the surgeries have different specialties, and each operating room can accommodate a particular specialty of surgeries, i.e., heterogeneous operating rooms are considered in the current study. Before performing a surgery, setup time is required for operating room turnover and sterilization, and it is considered sequence dependent. A mixed integer nonlinear programming (MINLP) model is developed to minimize the overtime costs of operating rooms for allocation and surgery sequencing with sequence dependent setup times. An outer approximation (OA) method is proposed to solve the problem near optimally. Experiments are conducted to compare the performance of the proposed OA method with the standard mixed integer nonlinear programming model. Computational results show the efficiency of the proposed OA method. Later, a case data from a case hospital is collected and a case study is solved.
Full article

Figure 1
Journal Menu
► ▼ Journal Menu-
- Mathematics Home
- Aims & Scope
- Editorial Board
- Reviewer Board
- Topical Advisory Panel
- Instructions for Authors
- Special Issues
- Topics
- Sections & Collections
- Article Processing Charge
- Indexing & Archiving
- Editor’s Choice Articles
- Most Cited & Viewed
- Journal Statistics
- Journal History
- Journal Awards
- Society Collaborations
- Conferences
- Editorial Office
Journal Browser
► ▼ Journal BrowserHighly Accessed Articles
Latest Books
E-Mail Alert
News
Topics
Topic in
Algorithms, Applied Sciences, Electronics, Energies, Mathematics
Recent Advances in Data Mining
Topic Editors: Qingshan Jiang, John (Junhu) Wang, Min YangDeadline: 31 May 2023
Topic in
Energies, Machines, Robotics, Sensors, Systems, Algorithms, Mathematics, Automation
Intelligent Systems and Robotics
Topic Editors: Shuai Li, Dechao Chen, Mohammed Aquil Mirza, Vasilios N. Katsikis, Dunhui Xiao, Predrag S. StanimirovicDeadline: 30 June 2023
Topic in
Economies, JRFM, Mathematics, Sustainability, Data
Recent Advances and Applications in Partial Least Squares Structural Equation Modeling (PLS-SEM)
Topic Editors: María del Carmen Valls Martínez, José-María Montero, Pedro Antonio Martín CervantesDeadline: 31 July 2023
Topic in
Mathematics, Applied Sciences, Electronics, Healthcare, Symmetry
Recent Advances in Computational Optimization Techniques and Their Modern Applications for Smart HealthCare
Topic Editors: Mohd Dilshad Ansari, Mohd Fauzi Bin Othman, Jawad Rasheed, Mazdak ZamaniDeadline: 20 August 2023
Conferences
Special Issues
Special Issue in
Mathematics
Advances in Parallel Computing and Their Applications
Guest Editors: Annalisa Massini, Marco DaneluttoDeadline: 30 May 2023
Special Issue in
Mathematics
Recent Progress in Big Data and Artificial Intelligence: Modern Methods and Applications
Guest Editor: Bogdan OanceaDeadline: 15 June 2023
Special Issue in
Mathematics
Asymptotic Analysis and Homogenization of PDEs
Guest Editors: Giuseppe Cardone, Jean Louis WoukengDeadline: 30 June 2023
Special Issue in
Mathematics
Mathematical Modeling in Transportation Economics, Financial Economics, and International Economics
Guest Editor: Bahram AdrangiDeadline: 15 July 2023
Topical Collections
Topical Collection in
Mathematics
Multiscale Computation and Machine Learning
Collection Editors: Yalchin Efendiev, Eric Chung
Topical Collection in
Mathematics
Theoretical and Mathematical Ecology
Collection Editor: Yuri V. Tyutyunov







