Advancing Open Science
Supporting academic communities
since 1996
 
20 pages, 4132 KB  
Article
The miR-214-3p/CTSD Axis Regulates Lysosomal Homeostasis in Porcine Intestinal Epithelial Cells: A Preliminary Study
by Huixia Wang, Ruifeng Zhong, Wenli Li, Yijia Tao and Yali Li
Biology 2026, 15(9), 693; https://doi.org/10.3390/biology15090693 (registering DOI) - 28 Apr 2026
Abstract
Lysosomes are crucial for the function of fetal vacuolated enterocytes in neonatal piglets, yet how they are regulated by miRNAs remains poorly defined. Therefore, this study aimed to elucidate how miRNAs govern lysosomal homeostasis in the developing intestine. Using a neonatal piglet model [...] Read more.
Lysosomes are crucial for the function of fetal vacuolated enterocytes in neonatal piglets, yet how they are regulated by miRNAs remains poorly defined. Therefore, this study aimed to elucidate how miRNAs govern lysosomal homeostasis in the developing intestine. Using a neonatal piglet model of lysosomal dysfunction induced by imipramine (IMI), we identified ssc-miR-214-3p as a key down-regulated miRNA implicated in lysosomal pathways. In IPEC-J2 enterocytes, the miR-214-3p mimic ameliorated IMI cytotoxicity by restoring cell viability and migration while suppressing apoptosis. Further analysis revealed that miR-214-3p directly reversed the lysosomal defects triggered by IMI treatment. Specifically, it alleviated lysosomal alkalinization and markedly restored acid phosphatase (ACP) activity, indicating a recovery of the acidic hydrolytic environment. This restoration was also accompanied by the preservation of lysosomal membrane integrity and a consequent reduction in the nuclear translocation of transcription factor EB (TFEB). Furthermore, cathepsin D (CTSD) was validated as a direct target of miR-214-3p by luciferase assay, and its overexpression reversed the protective effects of the mimic on lysosomal acidification and lysosome-associated membrane protein 1 (LAMP1) levels. Collectively, our findings reveal a novel miR-214-3p/CTSD axis that regulates lysosomal homeostasis during neonatal intestinal maturation, providing a potential therapeutic target for porcine intestinal disorders. Full article
14 pages, 1823 KB  
Article
Presence of EBV and HHV-7 Genomic Sequences in Saliva and Virus-Specific Antibodies in Sera of Oral Lichen Planus and Aphthous Stomatitis Patients: A Comparative Observational Study
by Jagriti Kakar, Liba Sokolovska, Maksims Zolovs, Modra Murovska and Ingrīda Čēma
Viruses 2026, 18(5), 506; https://doi.org/10.3390/v18050506 (registering DOI) - 28 Apr 2026
Abstract
The presence of human herpesviruses is frequently detected in the oral cavity, yet their disease-specific role in chronic inflammatory oral mucosal disorders remains uncertain. This comparative observational study investigated Epstein–Barr virus (EBV) and human herpesvirus-7 (HHV-7) genomic sequences in saliva and virus-specific antibodies [...] Read more.
The presence of human herpesviruses is frequently detected in the oral cavity, yet their disease-specific role in chronic inflammatory oral mucosal disorders remains uncertain. This comparative observational study investigated Epstein–Barr virus (EBV) and human herpesvirus-7 (HHV-7) genomic sequences in saliva and virus-specific antibodies in serum among patients with oral lichen planus (OLP; n = 35), aphthous stomatitis (AS; n = 31), and healthy controls (n = 34). Salivary viral loads were quantified using real-time PCR, while EBV and HHV-7-specific IgG and IgM antibodies were measured using ELISA-based assays. EBV and HHV-7 DNA in saliva were commonly detected across all groups, demonstrating high baseline shedding and marked interindividual variability. Although EBV IgG levels were higher in OLP compared with AS in univariate analysis, multivariate regression revealed that age, rather than disease status, was the primary determinant of EBV IgG levels. After adjustment for age, sex, and discomfort, neither EBV nor HHV-7 salivary loads showed independent associations with OLP or AS. HHV-7 salivary loads were uniformly distributed among groups. These findings suggest that salivary detection of EBV and HHV-7 reflects widespread latent infection rather than disease-specific activity in OLP or AS. Longitudinal and tissue-based studies integrating immunological profiling are warranted to clarify whether herpesvirus reactivation contributes to disease severity in defined patient subgroups. Full article
(This article belongs to the Section Human Virology and Viral Diseases)
Show Figures

Figure 1

32 pages, 7017 KB  
Article
Individual Tree Species Classification in a Mining Area of the Yellow River Basin Using UAV-Based LiDAR, Hyperspectral, and RGB Data
by Guo Wang, Sheng Nie, Xiaohuan Xi, Cheng Wang and Hongtao Wang
Remote Sens. 2026, 18(9), 1361; https://doi.org/10.3390/rs18091361 (registering DOI) - 28 Apr 2026
Abstract
The Yellow River Basin contains abundant coal resources; however, its ecological environment is inherently fragile, and vegetation degradation has been further intensified by extensive mining activities. Accurate classification of individual tree species in mining-affected areas is therefore essential for assessing ecological conditions and [...] Read more.
The Yellow River Basin contains abundant coal resources; however, its ecological environment is inherently fragile, and vegetation degradation has been further intensified by extensive mining activities. Accurate classification of individual tree species in mining-affected areas is therefore essential for assessing ecological conditions and establishing a scientific foundation for targeted restoration and sustainable management. To address this need, an evaluated machine learning framework was developed and evaluated for individual tree species classification in a coal mining area of the Yellow River Basin using integrated unmanned aerial vehicle (UAV) data. A comprehensive feature set was constructed by extracting 278 attributes per tree. These attributes included 224 spectral bands and 29 hyperspectral indices derived from hyperspectral imagery, 24 textural metrics obtained from RGB orthophotos, and one canopy height feature generated from a LiDAR-derived model. Based on ground-truth data from 1095 individual trees, seven machine learning algorithms were trained and systematically compared: Random Forest (RF), Support Vector Machine (SVM), K-Nearest Neighbors (KNN), Decision Tree (DT), Gradient Boosting (GB), Logistic Regression (LR), and XGBoost. Statistical significance testing using 5 × 5 repeated cross-validation, together with the Friedman test and post hoc Nemenyi test, and additional model stability analysis consistently identified XGBoost as the optimal classifier. On an independent test set, XGBoost achieved high accuracy (Overall Accuracy = 0.897, Kappa = 0.811) with an efficient training time of 2.36 s. Further analysis demonstrated the critical and complementary roles of hyperspectral and structural features in species discrimination. The optimized model was subsequently applied to generate a detailed wall-to-wall tree species map across the entire mining area. Overall, this study presents a statistically informed comparison of classifiers for multi-source feature-based species discrimination and delivers an evaluated and practical pipeline for effective vegetation monitoring. The proposed framework provides a scientific tool for assessing and managing ecological recovery in complex mining environments, particularly within ecologically sensitive regions such as the Yellow River Basin. Full article
(This article belongs to the Special Issue Remote Sensing and Smart Forestry (Third Edition))
Show Figures

Figure 1

12 pages, 1154 KB  
Article
Modulation of DNA Nanostructure Morphology by Metal Ions and Temperature: An AFM Study
by Jiani Li, Jingyu Wang, Xia Wang, Nan Li, Zuobin Wang and Mingyan Gao
Nanomaterials 2026, 16(9), 535; https://doi.org/10.3390/nano16090535 (registering DOI) - 28 Apr 2026
Abstract
In biological systems, DNA serves as the primary carrier of genetic information, and the stability of its structure is fundamental to cellular function. Metal ions and temperature are critical environmental factors that modulate DNA conformation and activity. However, the differential morphological effects of [...] Read more.
In biological systems, DNA serves as the primary carrier of genetic information, and the stability of its structure is fundamental to cellular function. Metal ions and temperature are critical environmental factors that modulate DNA conformation and activity. However, the differential morphological effects of alkali, alkaline earth, and transition metal ions, especially when combined with thermal treatment, have not been systematically visualized and quantified. In this work, atomic force microscopy (AFM) was employed to investigate the effects of different metal ions (Na+, K+, Mg2+, Ca2+, Cu2+) and temperature on DNA structure. The results demonstrated that monovalent ions (Na+ and K+) neutralized the negative charges on the DNA backbone, thereby reducing intermolecular electrostatic repulsion and promoting DNA aggregation into dendritic structures. Divalent ions (Mg2+ and Ca2+) not only provided more effective charge screening but also formed ion bridges between DNA strands, leading to more compact and cross-linked networks. In contrast, Cu2+ ions directly coordinated with DNA bases, causing local structural distortion and strand scission. Elevated temperatures induced DNA melting, with distinct morphological transitions from extended double strands to condensed single-stranded globules observed at temperatures exceeding the melting point (Tm). These findings elucidate the mechanisms by which environmental factors govern DNA morphology, providing in-sights relevant to nanotechnology and molecular biology applications. Full article
(This article belongs to the Section Environmental Nanoscience and Nanotechnology)
11 pages, 452 KB  
Article
New Findings on the Hosts and Distribution of Eustrongylides excisus (Nematoda: Dioctophymatidae) and Other Zoonotic Parasites in Fish Species from an Uninvestigated Subalpine Lake, Varese Lake (Northwestern Italy)
by Michele Macrelli, Martina Ossola, Giovanni Sala, Damiano Accurso, Monica Caffara, Andrea Gustinelli, Marco Farioli and Cristian Salogni
Pathogens 2026, 15(5), 475; https://doi.org/10.3390/pathogens15050475 (registering DOI) - 28 Apr 2026
Abstract
The increasing consumption of fish has raised public health concerns regarding fish-borne zoonotic helminths (FBZHs), which are recognized as significant food-borne parasites worldwide. In freshwater environments, Clinostomum complanatum, Opisthorchis felineus, Pseudamphistomum truncatum, Dibothriocephalus latus and Eustrongylides excisus are of particular [...] Read more.
The increasing consumption of fish has raised public health concerns regarding fish-borne zoonotic helminths (FBZHs), which are recognized as significant food-borne parasites worldwide. In freshwater environments, Clinostomum complanatum, Opisthorchis felineus, Pseudamphistomum truncatum, Dibothriocephalus latus and Eustrongylides excisus are of particular concern in Italy and neighbouring countries. This study aimed to assess the prevalence of these FBZHs in five commercially and ecologically relevant freshwater fish species from Lake Varese, a heavily anthropized and understudied basin in northern Italy. A total of 59 fish were examined via necropsy and stereomicroscopic inspection of skeletal muscles. Only Eustrongylides spp. larvae were detected, with a prevalence of 16.9%. Molecular analysis (ITS region) identified them as E. excisus. This study reports, for the first time in Western Europe, E. excisus in Sander lucioperca (p = 12.5%) and Esox lucius (p = 8.3%). The highest prevalence occurred in Silurus glanis (p = 37.5%), followed by Perca fluviatilis (p = 25.0%), while Tinca tinca showed no infection. These findings confirm that among the FBZHs considered, E. excisus is currently present and expanding both in host range and geography in Italian lakes, underscoring the need for updated epidemiological data to support risk assessment, food safety and zoonotic parasite control in freshwater fisheries. Full article
(This article belongs to the Section Parasitic Pathogens)
28 pages, 4717 KB  
Article
Particle Migration Mechanisms in Typical Flow Structures of an Aerospace Servo Valve
by Ranheng Du, Jin Zhang, Yiteng Shi, Ying Li, Jiahui Wu and Xiangdong Kong
Processes 2026, 14(9), 1422; https://doi.org/10.3390/pr14091422 (registering DOI) - 28 Apr 2026
Abstract
Servo valves are critical components in hydraulic control systems; their performance directly affects the accuracy and reliability of systems used in aerospace and construction machinery. In service, micron-scale solid contaminants in hydraulic oil tend to deposit within the narrow clearances between spool and [...] Read more.
Servo valves are critical components in hydraulic control systems; their performance directly affects the accuracy and reliability of systems used in aerospace and construction machinery. In service, micron-scale solid contaminants in hydraulic oil tend to deposit within the narrow clearances between spool and sleeve, causing spool sticking and accelerated wear that degrade system stability and lifetime. This study combines fluid–particle coupling analysis, numerical simulation, and experiments to examine particle motion and migration in representative valve-like flow fields. A force model for particles in viscous hydraulic oil is derived from fluid- and particle-dynamics principles, and two-dimensional CFD–DPM models are constructed for laminar, jet-like, and swirling flow conditions. Parametric simulations explore the influence of flow velocity, particle size, and particle density on particle trajectories and displacement. Results indicate that particle size has the strongest effect on migration behavior, with particle displacement increasing from 0.35% to 30.65% in laminar flow, from 2.31% to 67.08% in jet-like flow, and from 1.93% to 145.09% in swirling flow. Fluid velocity also significantly affects particle displacement, while particle density has a relatively minor influence. Swirling flow produces the largest displacement, followed by jet-like and laminar flow. Finally, a Particle Image Velocimetry (PIV)–style experimental platform on scaled models is used to validate key simulation trends. Findings clarify dominant mechanisms of particle contamination in servo valves and offer guidance for gap optimization and anti-contamination design. Full article
(This article belongs to the Section Process Control and Monitoring)
28 pages, 61385 KB  
Article
Explainable Artificial Intelligence for Estimating Surface Deformation in Landslide Areas with Incomplete SAR Data
by Xiao Feng, Yang Wang, Juan Du, Bo Chai, Zijie Hu and Chao Zhou
Remote Sens. 2026, 18(9), 1363; https://doi.org/10.3390/rs18091363 (registering DOI) - 28 Apr 2026
Abstract
In landslide-prone areas, spatial gaps in InSAR-derived deformation maps caused by incomplete SAR coverage hinder continuous surface deformation assessment and limit reliable landslide analysis. To address this problem, we propose an explainable AI (XAI) framework that integrates SBAS-InSAR, ensemble machine learning, and Shapley [...] Read more.
In landslide-prone areas, spatial gaps in InSAR-derived deformation maps caused by incomplete SAR coverage hinder continuous surface deformation assessment and limit reliable landslide analysis. To address this problem, we propose an explainable AI (XAI) framework that integrates SBAS-InSAR, ensemble machine learning, and Shapley Additive exPlanations (SHAP) to estimate surface deformation in SAR-scarce regions. Geological and engineering factors, including protective measures, distance to roads, and land use, were combined with remote sensing and field data to build a comprehensive dataset. Four ensemble models (LightGBM, XGBoost, Random Forest, and CatBoost) were trained and evaluated, with XGBoost achieving the best performance (R2 = 0.816, RMSE = 6.85 mm, MAE = 4.27 mm). Validation against two GNSS benchmarks confirmed sub-millimeter accuracy (0.6 mm and 0.3 mm). Both XGBoost and CatBoost delineated continuous deformation patterns consistent with field-observed damage. SHAP analysis provided model interpretability, highlighting elevation and human-engineering factors as key drivers: areas farther from roads and under cultivation were more prone to downslope movement, while damaged protective works exhibited greater deformation. By coupling InSAR with XAI, this study achieves accurate and interpretable surface deformation estimation in data-scarce regions, advancing landslide assessment and early warning applications. Full article
(This article belongs to the Special Issue Geospatial Artificial Intelligence (GeoAI) in Remote Sensing)
17 pages, 14880 KB  
Article
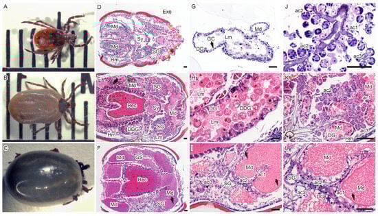
Langat Virus Infection Can Be Demonstrated in Both Tick Salivary Glands and Midgut Within 24 Hours of Blood Feeding
by Missiani Ochwoto, Danielle K. Offerdahl, Edwin O. Ogola, Barbara C. Weck, Dan Long, Greg A. Saturday and Marshall E. Bloom
Viruses 2026, 18(5), 505; https://doi.org/10.3390/v18050505 (registering DOI) - 28 Apr 2026
Abstract
The detailed mechanism and sequence by which tick-borne flaviviruses (TBFVs), such as Langat virus (LGTV), infect and disseminate in arthropod hosts remain undefined. To begin characterizing these processes, we used artificial membrane feeding chambers to feed adult Ixodes scapularis ticks with blood containing [...] Read more.
The detailed mechanism and sequence by which tick-borne flaviviruses (TBFVs), such as Langat virus (LGTV), infect and disseminate in arthropod hosts remain undefined. To begin characterizing these processes, we used artificial membrane feeding chambers to feed adult Ixodes scapularis ticks with blood containing LGTV. At 24, 48, 72, and 96 hours (h) after attachment, we removed and dissected the partially fed ticks to obtain the midgut and salivary glands. Histology confirmed infection in cells of the digestive epithelium lineage; infection was noted in midgut generative cells and the more differentiated functional digestive cells over the course of feeding. The viral envelope (E) protein, nonstructural protein 3 (NS3), and double-stranded RNA (dsRNA) were readily detected in these cells by 48 h after infection. Parallel analysis indicated that cells in salivary gland acini were also infected by 48 h, where virus target cells appeared to be the granular cells in acini types II and III. Thus, both salivary glands and midgut showed direct evidence of infection by 48 h. Although viral staining was not observed at 24 h, when organs were removed at 24 h and individually cultured ex vivo, the virus was detected. Taken together, our results provide evidence of LGTV infection in both the salivary glands and midgut within the first 24 h of a blood meal. The findings should prompt a reevaluation of the systemic dissemination of TBFV in infected ticks. Full article
(This article belongs to the Section Invertebrate Viruses)
Show Figures

Figure 1

18 pages, 1127 KB  
Article
The International Retirement Migration and Migration-Development Nexus: The Case of Lake Balaton
by Dóra Gábriel and Bálint Koós
Tour. Hosp. 2026, 7(5), 122; https://doi.org/10.3390/tourhosp7050122 (registering DOI) - 28 Apr 2026
Abstract
This study examines the transformation of the Balaton region in Hungary from a traditional tourist destination into an international retirement migration destination for older adults from Western Europe. Migration theories and models are applied to illustrate the relationships between migration and development and [...] Read more.
This study examines the transformation of the Balaton region in Hungary from a traditional tourist destination into an international retirement migration destination for older adults from Western Europe. Migration theories and models are applied to illustrate the relationships between migration and development and to explore how tourism, lifestyle aspirations, and socio-economic factors influence the settlement decisions of older migrants. Empirical findings suggest that prior tourism experience can mitigate the uncertainty associated with migration and foster belonging. However, many retirees move to Hungary with limited knowledge of the country, relying on social networks and real estate agents for information. These retired migrants also utilize local services and infrastructure, including healthcare and community spaces, which shape their daily lives and help them integrate into the community. The migration of older adults stimulates the development of peripheral rural areas through real estate purchases, renovations, and small-scale entrepreneurial activities, particularly in the accommodation sector. This challenges the traditional perception of older-age migrants as inactive. Full article
(This article belongs to the Special Issue Challenges and Development Opportunities for Tourism in Rural Areas)
28 pages, 2336 KB  
Article
Dose-Dependent Intestinal Transcriptomic and Metabolomic Responses to Acute Waterborne Glyphosate Exposure in the Sea Cucumber (Apostichopus japonicus)
by Jingchun Sun, Libing Zhang, Christopher D. Hepburn, Shaoping Kuang and Hongsheng Yang
Biology 2026, 15(9), 694; https://doi.org/10.3390/biology15090694 (registering DOI) - 28 Apr 2026
Abstract
Glyphosate is one of the most widely used herbicides worldwide and has been increasingly reported in aquatic environments, including riverine, estuarine, and coastal systems. However, information on its intestinal effects in benthic marine invertebrates remains limited. In this study, we investigated dose-dependent intestinal [...] Read more.
Glyphosate is one of the most widely used herbicides worldwide and has been increasingly reported in aquatic environments, including riverine, estuarine, and coastal systems. However, information on its intestinal effects in benthic marine invertebrates remains limited. In this study, we investigated dose-dependent intestinal responses of the sea cucumber Apostichopus japonicus following acute waterborne glyphosate exposure using integrated transcriptomic and metabolomic analyses. Sea cucumbers were exposed for 24 h to four nominal glyphosate concentrations: 0, 9.23, 46.15, and 230.77 mg/L. Mortality occurred only in the highest-concentration group, allowing phenotypic stratification of this group into high-dose survivors (HL) and high-dose dead individuals (HD) for downstream multi-omics comparisons. Principal component analysis and orthogonal partial least-squares discriminant analysis indicated clear exposure- and phenotype-associated shifts in intestinal molecular profiles. Differential expression analysis and pathway enrichment showed that low-dose exposure was mainly associated with metabolic and digestion-related adjustments, whereas higher exposure levels were characterized by broader perturbation of immune regulation, stress-response signaling, proteostasis-related processes, and cell fate-associated pathways. Metabolomic profiling further revealed progressive remodeling of lipid, amino acid, energy, redox, and transport-related pathways, with the most extensive alterations observed in HD. Integrated transcriptome–metabolome analysis supported increasingly structured cross-omics covariation with rising exposure severity, highlighting coordinated intestinal system disruption under high-dose glyphosate stress. Overall, these findings demonstrate that acute waterborne glyphosate exposure induces dose-dependent intestinal molecular reprogramming in A. japonicus, with marked divergence between surviving and dead individuals at the highest exposure level. This study provides mechanistic evidence for early intestinal responses to glyphosate in a representative marine deposit-feeding invertebrate and offers a basis for future studies linking controlled exposure experiments with environmentally relevant marine risk scenarios. Full article
(This article belongs to the Section Toxicology)
16 pages, 8763 KB  
Article
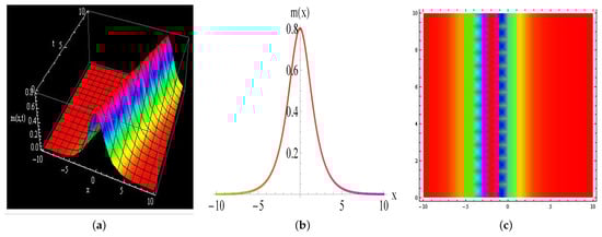
Multi-Soliton Solutions for the Combined KdV–mKdV Equation in Terms of Wronskian with Multi-Wave and Periodic Cross-Kink Dynamics
by Reem Abdullah Aljethi, Nida Raees, Irfan Mahmood and Ejaz Hussain
Mathematics 2026, 14(9), 1488; https://doi.org/10.3390/math14091488 (registering DOI) - 28 Apr 2026
Abstract
This article examines the integrability of the combined KdV-mKdV equation, which provides an effective framework for modeling coherent structures in turbulent flows. We generate the explicit Darboux solutions for the combined KdV-mKdV equation using Wronskians. These results are further generalized to the K [...] Read more.
This article examines the integrability of the combined KdV-mKdV equation, which provides an effective framework for modeling coherent structures in turbulent flows. We generate the explicit Darboux solutions for the combined KdV-mKdV equation using Wronskians. These results are further generalized to the K-th order and supplemented as the logarithmic derivative of the K-th order Wronskian that provides us with the multi-soliton solutions. We generate the exact explicit solution for one-, two-, and three-solitons. Graphical depictions of the soliton formations’ interactions, dynamical characteristics, and temporal evolution are used to support these conclusions. Furthermore, we generate the multi-wave and periodic cross-kink wave solutions by employing bilinear formulism. The graphical representations of these nonlinear excitations highlight their extensive dynamical activity and structural complexity. Full article
Show Figures

Figure 1

19 pages, 3033 KB  
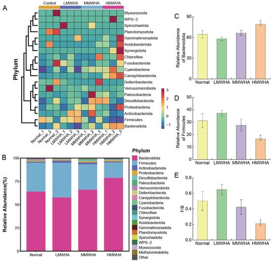
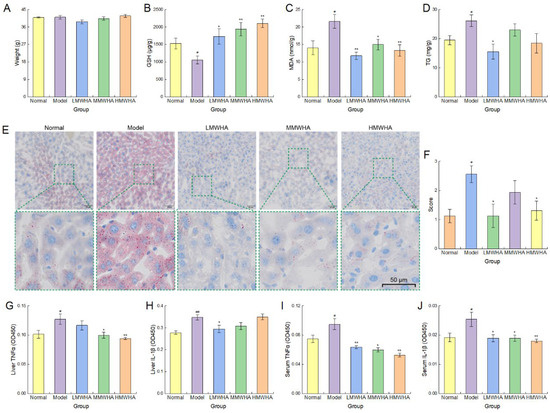
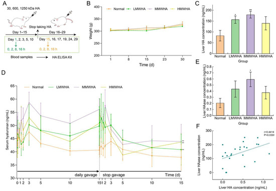
Article
Long-Term Consumption of Hyaluronan Increases Its Endogenous Levels Correlating with Attenuated Acute Alcohol-Induced Liver Injury
by Qingkai Zeng, Ziwei Zheng, Ting Sun, Jie Wang, Junqiang Fang, Huarong Shao, Fei Liu and Peixue Ling
Int. J. Mol. Sci. 2026, 27(9), 3941; https://doi.org/10.3390/ijms27093941 (registering DOI) - 28 Apr 2026
Abstract
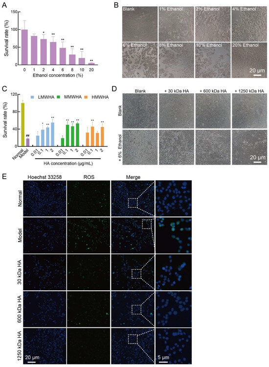
Inflammation and oxidative stress play important roles in alcohol-induced liver injury. Hyaluronan (HA), a naturally occurring polysaccharide proven to exhibit antioxidant and anti-inflammatory functions, has garnered growing research attention in the field of food in recent years. This study demonstrates that long-term oral [...] Read more.
Inflammation and oxidative stress play important roles in alcohol-induced liver injury. Hyaluronan (HA), a naturally occurring polysaccharide proven to exhibit antioxidant and anti-inflammatory functions, has garnered growing research attention in the field of food in recent years. This study demonstrates that long-term oral administration of HA exerts a protective effect against acute alcohol-induced liver injury (AALI). The findings showed that oral administration of 30, 600, and 1250 kDa HA for 2 and 4 weeks all increased serum and liver HA levels in rats and regulated the composition and abundance of gut microbiota. Meanwhile, oral HA could alleviate the symptoms of liver injury caused by alcohol, including increasing glutathione (GSH) levels, reducing malondialdehyde (MDA) and triglyceride (TG) levels, and decreasing the content of inflammatory factors interleukin-1 beta (IL-1β) and tumor necrosis factor-alpha (TNF-α) compared with the AALI model mice. Furthermore, HA could inhibit the increase in reactive oxygen species (ROS) levels in AML12 cells induced by alcohol and improve the survival rate of alcohol-damaged AML12 cells. In conclusion, this study found that oral administration of HA could increase serum and liver HA levels and has a protective effect on AALI, suggesting the application of HA in health foods for hangover relief and liver protection. Full article
(This article belongs to the Section Bioactives and Nutraceuticals)
Show Figures

Figure 1

19 pages, 753 KB  
Review
The Role of Dipeptidyl Peptidase Inhibitors in Pulmonary Diseases
by Theodoros Panou, Paschalis Steiropoulos and Fotios Drakopanagiotakis
Biomedicines 2026, 14(5), 1008; https://doi.org/10.3390/biomedicines14051008 (registering DOI) - 28 Apr 2026
Abstract
The dipeptidyl peptidase (DPP) family comprises enzymes with important metabolic and immunomodulatory properties. This narrative review summarizes recent clinical and experimental evidence on the role of DPP-1, DPP-4, DPP-9, and DPP-10 in pulmonary diseases. The strongest translational evidence currently supports DPP-1 inhibition in [...] Read more.
The dipeptidyl peptidase (DPP) family comprises enzymes with important metabolic and immunomodulatory properties. This narrative review summarizes recent clinical and experimental evidence on the role of DPP-1, DPP-4, DPP-9, and DPP-10 in pulmonary diseases. The strongest translational evidence currently supports DPP-1 inhibition in non-cystic fibrosis bronchiectasis, where brensocatib reduces exacerbations and prolongs time to first exacerbation, with additional DPP-1 inhibitors in development. By contrast, the roles of DPP-4, DPP-9, and DPP-10 are supported mainly by preclinical studies in pulmonary hypertension, acute lung injury (ALI)/acute respiratory distress syndrome (ARDS), pulmonary fibrosis, asthma, non-small cell lung cancer (NSCLC), and nonsteroidal anti-inflammatory drugs (NSAIDs)/aspirin-exacerbated respiratory disease. Across these models, DPP inhibition modulates inflammation, protease activation, epithelial or endothelial mesenchymal transition, extracellular matrix (ECM) remodeling, and related signaling pathways. Overall, DPP-targeted interventions are promising in pulmonary medicine, but broader clinical translation will require well-designed prospective trials. Full article
(This article belongs to the Section Cell Biology and Pathology)
Show Figures

Graphical abstract

29 pages, 44630 KB  
Article
Exploration of Alaska’s World War II Submerged Heritage: The Kotahira Maru and SS Dellwood Wreck Sites off Attu Island
by Dominic Bush, Jason T. Raupp and Alexander Unrein
Heritage 2026, 9(5), 166; https://doi.org/10.3390/heritage9050166 (registering DOI) - 28 Apr 2026
Abstract
In June 1942, imperial Japan captured the Aleutian Islands of Attu and Kiska, marking the first and only time since the War of 1812 that United States territory in North America was occupied by a foreign power. The following year saw the imprisonment [...] Read more.
In June 1942, imperial Japan captured the Aleutian Islands of Attu and Kiska, marking the first and only time since the War of 1812 that United States territory in North America was occupied by a foreign power. The following year saw the imprisonment of Attu’s indigenous Saskinax̂ population, the United States’ effort to expel the invading forces, and the eventual recapture of the two islands. Over eight decades later, however, the story of Attu, and by extension the entire North Pacific theatre of World War II, remains an oft-forgotten chapter of history. In an effort to rectify this situation, the first systematic survey of Attu’s underwater cultural heritage was conducted using a combination of synthetic aperture sonar and underwater video. Among the most significant findings were the discovery of two wartime shipwreck sites, the Japanese army transport Kotohira Maru and the American cable-layer SS Dellwood. The documentation of these sunken vessels not only sheds light on their final moments, but it can also be used to bring renewed awareness of Alaska’s World War II history and inform cultural resource managers on Attu’s submerged heritage. Full article
Show Figures

Figure 1

16 pages, 1889 KB  
Article
Model Predictive Control-Based Assist-as-Needed Strategy for Reducing Motor Slacking in Robot-Assisted Rehabilitation
by Choonggun Kim, Youngjin Moon and Jaesoon Choi
Sensors 2026, 26(9), 2740; https://doi.org/10.3390/s26092740 (registering DOI) - 28 Apr 2026
Abstract
This study proposes a model predictive control (MPC)-based Assist-as-Needed (AAN) strategy for upper-limb rehabilitation robots, with particular emphasis on mitigating motor slacking. In conventional error-based AAN approaches, robotic assistance is regulated through a single coefficient tied to the tracking error; thus, a reduction [...] Read more.
This study proposes a model predictive control (MPC)-based Assist-as-Needed (AAN) strategy for upper-limb rehabilitation robots, with particular emphasis on mitigating motor slacking. In conventional error-based AAN approaches, robotic assistance is regulated through a single coefficient tied to the tracking error; thus, a reduction in voluntary effort is absorbed into the assistive channel and remains obscured by a small tracking error. The proposed method decouples this mechanism by introducing a two-channel admittance structure, in which the robotic-assistance gain Ak and the user-participation-reflection gain Bk are jointly optimized within a single convex MPC formulation. The cost function addresses trajectory tracking, participation-aware force alignment, assistance suppression, and passivity, enforced through energy-tank constraints. The controller was validated in two experiments on a mobile upper-limb rehabilitation robot. The first experiment confirmed differential adaptation of Ak and Bk across three instructed contribution levels, with the participation ratio increasing from 0.103 to 0.879 as the contribution shifted from insufficient to appropriate. The second experiment compared the controller with an error-based AAN baseline and a forgetting-factor AAN baseline under an induced motor-slacking condition, in which the task-direction contribution was reduced to 45%. Under an identical synthesized input, the proposed controller yielded a lower aggregate human-contribution ratio of 0.282, compared with 0.595 and 0.535 for the two baselines, respectively. This indicates that the externally imposed reduction in participation was represented more explicitly in the controller allocation, rather than being masked by error-driven assistive compensation. These results suggest that the proposed approach extends AAN control toward a participation-preserving, anti-slacking strategy for robot-assisted rehabilitation. Full article
(This article belongs to the Special Issue Advances in Robotics and Sensors for Rehabilitation)
Show Figures

Figure 1

23 pages, 24139 KB  
Review
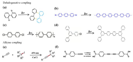
Light-Driven On-Surface Synthesis: Mechanisms, Strategies, and Architectures
by Yinghui Fu, Ying Han, Jiuan Gong, Jiahui Li, Yiwen Wang, Chao Yan, Rengang Wan, Xin Zhang and Jianzhi Gao
Nanomaterials 2026, 16(9), 534; https://doi.org/10.3390/nano16090534 (registering DOI) - 28 Apr 2026
Abstract
Molecular on-surface photochemistry has emerged as a promising alternative to thermal activation for fabricating low-dimensional carbon-based nanomaterials, offering unique advantages such as non-thermal initiation and high chemoselectivity. Controlling the selectivity and efficiency of on-surface photoreactions remains challenging due to the complex interplay among [...] Read more.
Molecular on-surface photochemistry has emerged as a promising alternative to thermal activation for fabricating low-dimensional carbon-based nanomaterials, offering unique advantages such as non-thermal initiation and high chemoselectivity. Controlling the selectivity and efficiency of on-surface photoreactions remains challenging due to the complex interplay among molecular excitation pathways, substrate properties, and reaction conditions. This review briefly summarizes recent advances in light-driven on-surface synthesis under ultra-high-vacuum conditions. We focus on molecular photoexcitation pathways that can be probed by scanning tunneling microscopy and spectroscopy (STM and STS). Studies of light-driven reactions in three categories are overviewed, i.e., dehalogenative C-C coupling, [2+2] and [4+4] cycloadditions, and photoisomerization. Typical strategies for tuning reactivity are exemplified, including molecular pre-organization via self-assembly, surface passivation, and wavelength/polarization control. The summary of successful case studies may not only facilitate the fundamental understanding of on-surface photochemistry but also inspire the design of functional low-dimensional architectures and light-responsive molecular devices. Full article
(This article belongs to the Special Issue Synthesis and Theory of Nanoscale Architectures)
Show Figures

Figure 1

8 pages, 203 KB  
Article
Age-Dependent Root Apex Closure in Primary Second Molars
by Kenan Cantekin, Fahrettin Kalabalık, Mihriban Güner and Münevver Kılıç
Children 2026, 13(5), 616; https://doi.org/10.3390/children13050616 (registering DOI) - 28 Apr 2026
Abstract
Background: Primary teeth play a crucial role in guiding permanent dentition; however, data regarding root apex closure in primary molars remain limited. The aim of this study was to evaluate the age-related root apex closure status of primary second molars in children aged [...] Read more.
Background: Primary teeth play a crucial role in guiding permanent dentition; however, data regarding root apex closure in primary molars remain limited. The aim of this study was to evaluate the age-related root apex closure status of primary second molars in children aged 2–7 years using panoramic radiographs and to obtain clinically guiding data for pediatric dental treatment planning. Materials and Methods: This cross-sectional, descriptive, and retrospective study evaluated panoramic radiographs. A total of 1628 panoramic radiographs obtained from 1628 patients were evaluated, each representing one individual with primary second molars. The relationships between age groups, gender, and root apex closure status were analyzed statistically with a significance level set at p < 0.05. Results: No root apex closure was observed in either maxillary or mandibular primary second molars in the 2–2.99-year age group. In the 3–3.99-year group, a limited number of closed apices were detected only in mandibular primary second molars. A marked increase in the proportion of closed apices was observed in both jaws in the 4–4.99-year group. In the 5–5.99- and 6–6.99-year groups, root apex closure was completed in the majority of maxillary and mandibular primary second molars. Although statistically significant gender-related differences were detected in certain age groups, these differences were not consistent across all age categories. Conclusions: Root apex closure in primary second molars demonstrates a clear age-dependent pattern between 2 and 7 years of age. The findings are expected to provide clinically relevant guidance for pediatric endodontic treatment planning and contribute to the limited literature regarding root development in primary teeth. Full article
(This article belongs to the Collection Advance in Pediatric Dentistry)
26 pages, 2865 KB  
Article
Comparative Chemical Profiling, Antioxidant Activity, and Antidiabetic Potential of Four Whole-Grain Red Rice Cultivars from Three Southern Border Provinces of Thailand: An In Vitro and In Silico Investigation
by Pornpen Panomwan, Pawika Mahasawat, Ittipat Meewan, Suebpong Pruttipattanapong, Nateelak Kooltheat, Thanawat Pitakpornpreecha, Sunita Makchuchit and Arunporn Itharat
Foods 2026, 15(9), 1534; https://doi.org/10.3390/foods15091534 (registering DOI) - 28 Apr 2026
Abstract
Background/Objectives: Pigmented rice is increasingly recognized as a functional food because of its rich phytochemical composition and health-promoting potential. However, local red rice cultivars from the three southern border provinces of Thailand remain insufficiently characterized. This study comparatively evaluated four whole-grain red [...] Read more.
Background/Objectives: Pigmented rice is increasingly recognized as a functional food because of its rich phytochemical composition and health-promoting potential. However, local red rice cultivars from the three southern border provinces of Thailand remain insufficiently characterized. This study comparatively evaluated four whole-grain red rice cultivars—Hawm Gra Dang Ngah 59 (HGDN 59), Hawm Mue Lau (HML), Lued Pla Lai (LPL), and Se Bu Kan Tang (SBKT)—for their chemical composition, antioxidant activities, and antidiabetic potential. Methods: Whole-grain rice samples were extracted with 95% ethanol and assessed for extraction yield, total phenolic content, and total flavonoid content. Antioxidant activity was measured using DPPH, FRAP, and anti-lipid peroxidation assays, while antidiabetic activity was measured using α-amylase and α-glucosidase inhibition assays. LC-MS/MS-based chemical profiling, pathway classification, PCA-based chemical space analysis, molecular docking against α-glucosidase, and physicochemical/ADMET prediction were also performed. Results: Among the tested cultivars, HGDN 59 showed the most favorable overall profile, with the highest phenolic content, strongest antioxidant activity, and marked α-glucosidase inhibitory activity. LC-MS/MS analysis combined with docking-based screening revealed that HGDN 59 contained several abundant compounds, including ent-Epicatechin-(4α→6)-ent-epicatechin, cinnamtannin A1, apiin, and α-tocotrienol. These compounds exhibited strong binding affinities toward α-glucosidase (−10.7 to −9.6 kcal/mol), comparable to or slightly more favorable than acarbose. ADMET prediction indicated that most polyphenolic compounds exceeded Lipinski’s rule of five, while α-tocotrienol demonstrated favorable absorption property. Conclusions: This is the first study to suggest that HGDN 59 exhibits potential α-glucosidase inhibitory activity in vitro and may serve as a promising functional food candidate for the dietary management of postprandial glycemic response. Full article
(This article belongs to the Section Nutraceuticals, Functional Foods, and Novel Foods)
Show Figures

Graphical abstract

21 pages, 6507 KB  
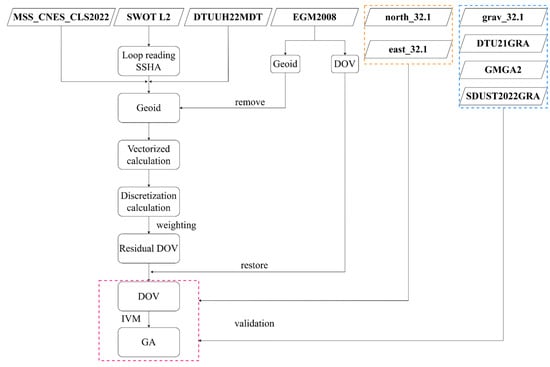
Article
Deriving Deflection of the Vertical and Gravity Anomaly from SWOT/KaRIn Data Using an Optimized Discretization Method
by Hengyang Guo, Xiaoyun Wan and Xing Wu
Remote Sens. 2026, 18(9), 1360; https://doi.org/10.3390/rs18091360 (registering DOI) - 28 Apr 2026
Abstract
The Surface Water and Ocean Topography (SWOT) mission carries a Ka-band interferometric radar altimeter (KaRIn), which enables high-resolution wide-swath measurements of sea surface height, providing new opportunities for deriving high-precision marine gravity fields. The discretization method used by the Scripps Institution of Oceanography [...] Read more.
The Surface Water and Ocean Topography (SWOT) mission carries a Ka-band interferometric radar altimeter (KaRIn), which enables high-resolution wide-swath measurements of sea surface height, providing new opportunities for deriving high-precision marine gravity fields. The discretization method used by the Scripps Institution of Oceanography (SIO) is one of the simplest methods for deriving deflections of the vertical (DOV), as it avoids parameter estimation and complex mathematical procedures. However, this method only uses adjacent observations for first-order differentiation and ignores diagonal directions, resulting in relatively low data utilization for SWOT/KaRIn data. The optimized discretization method is proposed to take advantage of the two-dimensional characteristics of KaRIn data. Multi-directional data is introduced to estimate the DOV (SWOT_DOV), and the numerical differentiation strategy is extended to higher orders. These significantly improve the solution quality. The standard deviation (STD) of the differences between SWOT_DOV and north_32.1 is 1.60 μrad, and that with east_32.1 is 2.02 μrad. Gravity anomalies are further derived using the inverse Vening-Meinesz formula. Validation using NCEI shipborne gravity data indicates an STD of 3.85 mGal. Further analyses considering seafloor topography gradient, depth, and offshore distance demonstrate that SWOT/KaRIn data have a stable capability to restore high-precision marine gravity field features. Full article
Show Figures

Figure 1

20 pages, 4336 KB  
Article
Study on the Lubrication Performance and Mechanism of Silver/Modified Graphene Oxide Composite Additives
by Jia Sun, Zhe Jiang, Songhua Li, Lixiu Zhang, Zhenyu Yin and Shiqi Li
Lubricants 2026, 14(5), 187; https://doi.org/10.3390/lubricants14050187 (registering DOI) - 28 Apr 2026
Abstract
Under complex friction conditions, base oils usually exhibit insufficient friction-reducing and anti-wear performance, poor shear resistance of the lubricating film, and weak interfacial adsorption stability. Herein, graphene oxide (GO) was surface-modified with the silane coupling agent KH550 and compounded with Ag nanoparticles to [...] Read more.
Under complex friction conditions, base oils usually exhibit insufficient friction-reducing and anti-wear performance, poor shear resistance of the lubricating film, and weak interfacial adsorption stability. Herein, graphene oxide (GO) was surface-modified with the silane coupling agent KH550 and compounded with Ag nanoparticles to fabricate a silver/modified graphene oxide (Ag/KGO) composite lubricant additive. The microstructure and chemical characteristics of the Ag/KGO composite were characterized by SEM, XRD, FTIR, and Raman spectroscopy. Tribological tests performed on a Si3N4/GCr15 friction pair demonstrated that the lubricant containing 0.15 wt% Ag/KGO achieved the optimal tribological performance, with the average friction coefficient decreasing to 0.053, 51.8% lower than that of the base oil, and the wear scar width and depth decreasing by 34.5% and 75.7%, respectively. Molecular dynamics simulations revealed that Ag/KGO enhanced the interfacial adsorption strength and improved the shear stability of the lubricating film. Mechanism analysis indicated that KGO facilitated the formation of a stable lubricating film at the friction interface, while Ag nanoparticles acted as nano-bearings. Their synergistic effect reduced interfacial shear resistance and alleviated wear. These findings provide theoretical support for the design and development of high-performance composite lubricant additives. Full article
18 pages, 1943 KB  
Article
EEG Evidence for Dynamic Cross-Modal Adaptation Under Progressive Visual–Tactile Impairment
by Hanbo Yang, Yi Wang and Yicheng Sun
Brain Sci. 2026, 16(5), 474; https://doi.org/10.3390/brainsci16050474 (registering DOI) - 28 Apr 2026
Abstract
Background: This study examined condition-dependent electroencephalography (EEG) changes under progressive degradation of visual and tactile information. Methods: Using a controlled visual–tactile paradigm, we systematically manipulated visual degradation and tactile impairment at multiple levels and analyzed time–frequency activity and P300 responses. Results: The results [...] Read more.
Background: This study examined condition-dependent electroencephalography (EEG) changes under progressive degradation of visual and tactile information. Methods: Using a controlled visual–tactile paradigm, we systematically manipulated visual degradation and tactile impairment at multiple levels and analyzed time–frequency activity and P300 responses. Results: The results showed condition-dependent changes in oscillatory activity and P300 amplitude across graded visual–tactile degradation conditions. In several conditions, degradation in one modality was accompanied by increased neural responses in the other modality. However, this pattern was not monotonic: stronger responses were observed under some moderate degradation combinations, whereas responses were reduced under severe dual-modal degradation. Conclusions: In addition, the relative balance between visual-task and tactile-task responses varied across conditions, suggesting flexible but condition-dependent changes in modality weighting rather than a fixed hierarchy between modalities. Overall, these findings are consistent with graded neural adaptation under visual–tactile uncertainty, but they do not by themselves establish a specific causal mechanism of sensory reallocation. Full article
(This article belongs to the Section Neurotechnology and Neuroimaging)
Show Figures

Figure 1

24 pages, 854 KB  
Article
A Robust Covariate-Dependent Kink Threshold Regression Model for Panel Data
by Ding Ma, Hengzhao Hong, Yi Li, Chuang Wan and Yutong Wang
Axioms 2026, 15(5), 319; https://doi.org/10.3390/axioms15050319 (registering DOI) - 28 Apr 2026
Abstract
This paper introduces a rank-based panel kink threshold regression model with a covariate-dependent threshold, where the threshold is specified as a function of informative covariates. To estimate the model parameters, we propose a profile estimation procedure for both the threshold parameters and regression [...] Read more.
This paper introduces a rank-based panel kink threshold regression model with a covariate-dependent threshold, where the threshold is specified as a function of informative covariates. To estimate the model parameters, we propose a profile estimation procedure for both the threshold parameters and regression coefficients. Additionally, we develop a Wald test statistic to examine the constancy of the threshold and a sup-score test to detect the presence of the kink effect. Through simulation studies and an empirical analysis, we demonstrate that the proposed methods exhibit robustness against outliers and heavy-tailed errors in both parameter estimation and hypothesis testing. Full article
(This article belongs to the Special Issue Probability, Statistics and Estimations, 2nd Edition)
17 pages, 2027 KB  
Article
Toward Sustainable Antifouling Solutions: Degradation Profile of Promising Nature-Inspired Flavonoids
by Daniela Pereira, Sofia Duarte, Cátia Vilas-Boas, Joana R. Almeida, Maria J. Sampaio, Honorina Cidade, Alexandra S. Maia, Maria Elizabeth Tiritan and Marta Correia-da-Silva
Sustainability 2026, 18(9), 4364; https://doi.org/10.3390/su18094364 (registering DOI) - 28 Apr 2026
Abstract
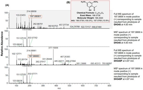
The accumulation of aquatic organisms on submerged surfaces causes major economic and environmental impacts in marine ecosystems. Conventional antifouling biocides pose risks due to toxicity to non-target species and bioaccumulation. Nature-inspired compounds such as flavonoids have emerged as more sustainable alternatives. Aiming to [...] Read more.
The accumulation of aquatic organisms on submerged surfaces causes major economic and environmental impacts in marine ecosystems. Conventional antifouling biocides pose risks due to toxicity to non-target species and bioaccumulation. Nature-inspired compounds such as flavonoids have emerged as more sustainable alternatives. Aiming to assess the environmental impact of new antifouling flavonoids and to evaluate the toxicity of their transformation products, this study investigates the degradation of three promising antifouling flavonoids (chalcone CC345G and dihydrochalcones DH345 and DH345P) in aqueous matrices. Comprehensive abiotic and biotic degradation assays (hydrolysis, photodegradation, and biodegradation) were conducted. Appropriate liquid chromatography with UV detection methods were developed and validated to monitor the studies. The glycosylated chalcones bearing a triazole moiety CC345G revealed no detectable degradation under any of the experimental conditions. In contrast, both dihydrochalcones underwent significant abiotic degradation; DH345 was more susceptible to hydrolysis at pH 7.10 (17.41% degradation), while DH345P was more prone to photolysis in sterilized natural seawater at pH 8.82 (45.82–54.52% degradation), also showing substantial degradation in hydrolysis (24.34–42.41%) and biodegradation (33.43–41.07%). Overall, the prenylated dihydrochalcone DH345P exhibited the highest degradation rate among the tested compounds. Analysis with high-resolution mass spectrometry disclosed several transformation products in degradation assays, and one chemical structure was proposed. Preliminary ecotoxicity assessment performed on the degradation products using Artemia salina indicated low toxicity, suggesting minimal environmental impact. Full article
Show Figures

Figure 1

15 pages, 708 KB  
Article
Newborn Resuscitation Practices and Outcomes in Rural Tanzania—A Real-Time Observational and Video Study
by Anita Yeconia Bukhay, Hanne Pike, Joar Eilevstjønn, Raphael Mduma, Ladislaus Blacy, Estomih Mduma, Robert Moshiro, Jackie K. Patterson, Siren Rettedal and Hege Ersdal
Children 2026, 13(5), 614; https://doi.org/10.3390/children13050614 (registering DOI) - 28 Apr 2026
Abstract
Background: Birth asphyxia is a leading cause of neonatal mortality. More than half of these deaths are due to low-quality care. Objectives: To describe the frequency, sequence, timing, and duration of interventions after birth and newborn outcomes. Methods: This prospective observational study in [...] Read more.
Background: Birth asphyxia is a leading cause of neonatal mortality. More than half of these deaths are due to low-quality care. Objectives: To describe the frequency, sequence, timing, and duration of interventions after birth and newborn outcomes. Methods: This prospective observational study in rural Tanzania included newborns ≥28 weeks gestation. Trained research assistants observed and recorded all deliveries and resuscitations 24 h a day, 7 days a week, logging interventions in real time using the Liveborn Observation app. Results: Of 2564 newborns born, 2431 (94.9%) were enrolled in the study. Macerated stillbirth (n = 52), newborns with no parental consent (n = 67) or incomplete Liveborn data (n = 14) were excluded. Additionally, 2193/2431 (90.2%) newborns did not receive bag-mask ventilation (BMV), and 1755/2431 (72.2%) started breathing before 30 s from birth at median (quartiles) 6 (3, 13) s, 438/2431 (18.0%) started breathing beyond 30 s at 49 (38, 67) s. Moreover, 238/2431 (9.8%) received BMV at 82 (54, 120) s after birth, 1/3 within the first min. Finally, 159/238 (66.8%) were suctioned for 26 (17, 40) s. The first suction sequence was initiated at 44 (24, 78) s after birth. In 24/238 (10.1%) newborns, BMV continued for more than 10 min, with an increased risk of dying within 24 h (RR = 4.26, 95% CI; 1.3–10.0, p = 0.016) and seven days (RR = 8.14, 95% CI; 3.5–17.6, p < 0.001) compared to those ventilated for less than 10 min. Conclusions: Almost 10% of newborns received BMV at birth, but only one-third were ventilated within the first recommended minute. Excessive use of suctioning likely delayed the start of BMV, and prolonged ventilation beyond 10 min was associated with higher mortality. Full article
(This article belongs to the Section Pediatric Neonatology)
27 pages, 6737 KB  
Article
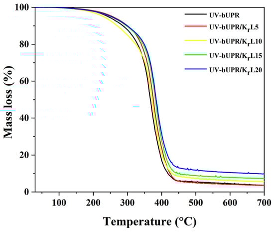
Enhanced Mechanical Performance and Flame Resistance of Dual-Cured Biobased Unsaturated Polyester Composites Reinforced with Acryloyl-Modified Lignin
by Omar Almoktar Dagale, Aleksandar Marinković, Katarina Simić, Stefan Ivanović, Nataša Knežević, Marija M. Vuksanović, Marina Vukin and Milica Rančić
Processes 2026, 14(9), 1420; https://doi.org/10.3390/pr14091420 (registering DOI) - 28 Apr 2026
Abstract
Materials derived from renewable and recycled resources offer a promising route toward more sustainable thermoset composites. In this study, waste poly(ethylene terephthalate) (PET) was depolymerized by glycolysis with propylene glycol to obtain a glycolysate, and subsequently polycondensed with biobased propylene glycol, maleic anhydride, [...] Read more.
Materials derived from renewable and recycled resources offer a promising route toward more sustainable thermoset composites. In this study, waste poly(ethylene terephthalate) (PET) was depolymerized by glycolysis with propylene glycol to obtain a glycolysate, and subsequently polycondensed with biobased propylene glycol, maleic anhydride, and trimethylolpropane diallyl ether to synthesize biobased UV-curable unsaturated polyester resin (UV-bUPR). The composites were prepared with acryloyl-modified Kraft lignin (KrL-A) as a reactive bio-filler using a dual-curing approach, in which rapid UV curing was followed by thermal/redox post-curing to improve conversion and network homogeneity. The structure of the synthesized resin and composites was confirmed by FTIR and NMR spectroscopy. Mechanical properties were evaluated by tensile testing and hardness measurements, while morphology and fracture behavior were analyzed by scanning electron microscopy. The unmodified lignin decreased tensile performance due to limited compatibility with the polyester matrix and the formation of interfacial defects and agglomerates. In contrast, KrL-A exhibited improved dispersion and stronger filler–matrix interactions, resulting in superior mechanical performance. The most pronounced effect of lignin modification was observed at 15 wt.% filler loading, where the tensile strength reached 27.83 MPa, compared with 13.91 MPa for the corresponding unmodified system. The developed composites also showed improved sustainability, assessed through the E-factor, due to the combined use of recycled PET and renewable lignin. Full article
Show Figures

Figure 1

35 pages, 2223 KB  
Article
A Shape Optimization Method Based on Sensitivity-Driven Surrogate Model for a Rim-Driven-Propelled UUV
by Zhenwei Liu, Daiyu Zhang, Ning Wang, Chaoming Bao, Qian Liu and Hongwei Chen
J. Mar. Sci. Eng. 2026, 14(9), 809; https://doi.org/10.3390/jmse14090809 (registering DOI) - 28 Apr 2026
Abstract
Under hull–propulsor coupling conditions, the geometric shape of an unmanned underwater vehicle (UUV) can significantly affect the inflow conditions of the aft rim-driven thruster (RDT) and, consequently, its propulsive performance. However, the number of UUV shape design parameters is relatively large, and their [...] Read more.
Under hull–propulsor coupling conditions, the geometric shape of an unmanned underwater vehicle (UUV) can significantly affect the inflow conditions of the aft rim-driven thruster (RDT) and, consequently, its propulsive performance. However, the number of UUV shape design parameters is relatively large, and their influences on the propulsive efficiency of the RDT differ markedly. If an equal-weight search strategy is still adopted for optimization, the computational cost will increase and the optimization efficiency will be reduced. To address this issue, this paper proposes an efficient global-sensitivity-information-driven sequential surrogate-based optimization method for the shape optimization design of the UUV, with the aim of improving the propulsive efficiency of the RDT corresponding to the self-propulsion equilibrium state under the cruise condition. Based on the hull–propulsor coupled numerical model of the UUV and RDT, the proposed method obtains the propulsive efficiency of the RDT at the self-propulsion point under the cruise condition by solving the self-propulsion equilibrium condition. On this basis, Sobol global sensitivity analysis is performed using the Kriging surrogate model to quantitatively evaluate the influence of the UUV shape design parameters on the propulsive efficiency of the RDT. Then, the global sensitivity information is mapped into optimization weights. Based on this, the minimum of surrogate prediction (MSP) and expected improvement (EI) sampling criteria are introduced. In this way, a surrogate model sequential optimization method driven by global sensitivity information is developed. The optimization results show that, after optimizing the UUV external shape, the propulsive efficiency of the RDT under the cruise condition is increased by 22.83%, thereby verifying the effectiveness of the proposed method. Full article
(This article belongs to the Special Issue Overall Design of Underwater Vehicles)

Open Access Journals

Browse by Indexing Browse by Subject Selected Journals
Back to TopTop