Next Issue
Volume 12, December
Previous Issue
Volume 12, October
 
 

Aerospace, Volume 12, Issue 11 (November 2025) – 87 articles

Cover Story (view full-size image): The aerodynamic optimization of airfoils under geometric constraints addresses two key objectives. It enables the design of highly efficient flying-wing drones and supports real-time optimization for morphing wings operating under changing flight conditions. Using deep reinforcement learning with proximal policy optimization, the method learns to balance aerodynamic performance and geometric feasibility within milliseconds. Emerging from the convergence of research and practical design, this project advances the frontier of intelligent and adaptive aerodynamics. View this paper
  • Issues are regarded as officially published after their release is announced to the table of contents alert mailing list.
  • You may sign up for e-mail alerts to receive table of contents of newly released issues.
  • PDF is the official format for papers published in both, html and pdf forms. To view the papers in pdf format, click on the "PDF Full-text" link, and use the free Adobe Reader to open them.
Order results
Result details
Section
Select all
Export citation of selected articles as:
23 pages, 7510 KB  
Article
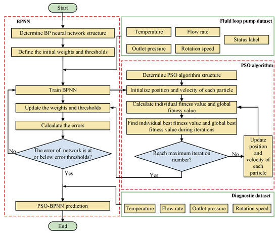
Intelligent Fault Diagnosis Method for Spacecraft Fluid Loop Pumps Based on Multi-Neural Network Fusion Model
by Shouqing Huang, Yifang Yu, Jing Wang, Haocheng Zhou, Feng Yao and Hao Wang
Aerospace 2025, 12(11), 1032; https://doi.org/10.3390/aerospace12111032 - 20 Nov 2025
Viewed by 220
Abstract
Fluid loop pumps, critical to spacecraft thermal control subsystems, are more prone to failures than other spacecraft components. Timely fault diagnosis is therefore crucial to ensure operational reliability. This paper proposes a multi-neural network fusion model (MNN) to improve the fault diagnosis accuracy [...] Read more.
Fluid loop pumps, critical to spacecraft thermal control subsystems, are more prone to failures than other spacecraft components. Timely fault diagnosis is therefore crucial to ensure operational reliability. This paper proposes a multi-neural network fusion model (MNN) to improve the fault diagnosis accuracy for spacecraft fluid loop pumps. The proposed model integrates four neural network algorithms—back propagation neural network (BPNN), particle swarm optimization-back propagation neural network (PSO-BPNN), genetic algorithm-back propagation neural network (GA-BPNN), and fuzzy neural network (FNN)—through a model scoring and weighting mechanism. Additionally, a dedicated software has also been developed and implemented for the intelligent fault diagnosis of fluid loop pumps in Chinese spacecraft. By analyzing a dataset derived from on-orbit telemetry and expert knowledge, the proposed model demonstrates superior performance over individual models, achieving significant improvements in key metrics such as mean squared error (MSE), prediction stability, correlation coefficient (R), Accuracy, Precision, Recall, and F1-score. Furthermore, validation using both on-orbit telemetry data and ground test data confirms that the model can accurately diagnose both normal operations and various types of faults, making it a reliable and practical tool for on-orbit fault detection. The study provides an efficient, stable, and practical solution for intelligent fault diagnosis of spacecraft fluid loop pumps, with significant engineering application value. Full article
(This article belongs to the Section Astronautics & Space Science)
Show Figures

Figure 1

29 pages, 6436 KB  
Article
Deep Learning-Based Prediction of Commercial Aircraft Noise: A CNN–Transformer Hybrid Model Versus Support Vector Regression and Multi-Layer Perceptron
by Ömer Osman Dursun
Aerospace 2025, 12(11), 1031; https://doi.org/10.3390/aerospace12111031 - 20 Nov 2025
Viewed by 206
Abstract
The rapid growth of the aviation industry and increasing air traffic demand more careful attention to environmental concerns. Among these, aircraft noise is considered one of the main sources of environmental noise, especially after land-based transportation. The World Health Organization highlights noise pollution [...] Read more.
The rapid growth of the aviation industry and increasing air traffic demand more careful attention to environmental concerns. Among these, aircraft noise is considered one of the main sources of environmental noise, especially after land-based transportation. The World Health Organization highlights noise pollution as the second-most important environmental factor after air pollution, with serious consequences for public health. Long-term exposure to high noise levels has been linked to problems such as cardiovascular disease and sleep disruption. In response, ICAO has introduced stricter standards especially in Annex 16, Volume I requiring aircraft to meet tighter noise limits. This study focuses on estimating the noise levels of Airbus and Boeing aircraft during approach, lateral, and flyover phases. The models use parameters such as maximum take-off and landing weights, engine thrust, and bypass ratio. Three approaches are compared: Support vector regression (SVR), a classical machine learning method, multi-layer perceptron(MLP), and a CNN–Transformer hybrid model, which combines deep learning and attention-based techniques. Their predictive performances were evaluated using MSE, RMSE, MAE, MAPE, and R2. The CNN–Transformer showed better results in all metrics. At the flyover point, it reached an R2 of 0.981, compared to 0.898 for SVR and 0.919 for MLP. At the lateral point, its MAE dropped to 0.58, while SVR had 1.64 and MLP 1.17. The attention-based model found patterns that the traditional one missed. It gave better results in several cases. Apart from this, some technologies used to reduce noise may also help save fuel and increase energy efficiency. For example, engines with a high bypass ratio can lower both noise and emissions. These kinds of solutions connect performance with environmental benefits. These insights could be useful for those involved in airport planning, aircraft engine design, or regulatory planning. Full article
(This article belongs to the Section Air Traffic and Transportation)
Show Figures

Figure 1

60 pages, 11188 KB  
Article
Multidisciplinary Design Optimization of a Two-Stage LOX/Methane Partially Reusable Microlauncher
by Alexandru-Iulian Onel, Tudorel-Petronel Afilipoae, Oana-Iuliana Popescu, Georgiana Ichim and Alexandra Popescu
Aerospace 2025, 12(11), 1030; https://doi.org/10.3390/aerospace12111030 - 20 Nov 2025
Viewed by 273
Abstract
With support from the Romanian Nucleu Program, INCAS has taken the initiative to develop a multidisciplinary optimization (MDO) environment capable of generating reusable microlauncher concepts that could be used as the first building blocks in the development and production of a locally based [...] Read more.
With support from the Romanian Nucleu Program, INCAS has taken the initiative to develop a multidisciplinary optimization (MDO) environment capable of generating reusable microlauncher concepts that could be used as the first building blocks in the development and production of a locally based launch vehicle. This paper will present the main work carried out towards the accomplishment of this task, with several mathematical models being proposed to fill in the gaps associated with microlauncher reusability. Towards the end of the paper, a partially reusable microlauncher concept is proposed, which is capable of successfully accomplishing both the main mission, that of inserting a 100 kg satellite into a 400 km altitude, circular polar orbit, and the recovery mission, where the first-stage assembly (including the interstage) is recovered from a secondary location. Preliminary cost estimates are also given for the entire lifespan of the microlauncher, focusing on the economic feasibility of a reusable concept for small launch vehicles. Full article
(This article belongs to the Section Astronautics & Space Science)
Show Figures

Figure 1

24 pages, 31181 KB  
Article
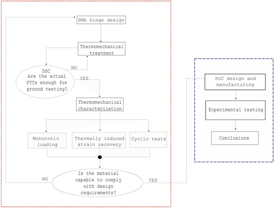
Shape Memory Alloy Torsional Actuators Enabling Autonomous Thermal Control in Small Satellites
by Filippo Carnier, Francesca Villa, Daniela Rigamonti, Elena Villa, Luca Angelo Di Landro, Antonio Mattia Grande and Paolo Bettini
Aerospace 2025, 12(11), 1029; https://doi.org/10.3390/aerospace12111029 - 20 Nov 2025
Viewed by 357
Abstract
The aim of this study is to investigate the integration of Shape Memory Alloy (SMA) torque tubes into SmallSats’ thermal management systems to passively deploy radiator panels in an autonomous manner. Specific aspects of the investigation are related to material production, thermomechanical characterization, [...] Read more.
The aim of this study is to investigate the integration of Shape Memory Alloy (SMA) torque tubes into SmallSats’ thermal management systems to passively deploy radiator panels in an autonomous manner. Specific aspects of the investigation are related to material production, thermomechanical characterization, structural integration, and assessment of overall prototype functionalities. Implementation feasibility was evaluated through a 12U CubeSat test case. Starting with NiTi tubes (50.8% at Ni.) intended for pseudoelastic applications, a combined aging and shape-setting heat treatment process was selected to achieve both SME characteristics and an S-shaped geometric configuration. Comprehensive material characterization was conducted using differential scanning calorimetry (DSC) and mechanical testing to evaluate post-treatment phase transformation temperatures (PTTs) and torsional load response. Experimental results demonstrated the actuator’s capacity to fully recover imposed rotations exceeding 90° against resisting torques up to 0.1 Nm. Material cyclic stability analysis revealed rapid stabilization after four cycles, with maintained performance through 80 cycles. The experimental validation culminated in benchtop prototype testing, which achieved an 85° deployment rotation, evidencing the viability of the proposed mechanism. Full article
(This article belongs to the Section Astronautics & Space Science)
Show Figures

Figure 1

16 pages, 8912 KB  
Article
Simulation and Experimental Study of Strain Distribution in Composite Materials Considering Impact Velocity and Impact Location
by Aibing Qian, Hao Dong, Kang Cao and Yongjie Zhang
Aerospace 2025, 12(11), 1028; https://doi.org/10.3390/aerospace12111028 - 20 Nov 2025
Viewed by 254
Abstract
Fiber-reinforced composite panels have become the primary load-bearing structures in aircraft due to their exceptional stiffness, specific strength, and mechanical properties. Owing to the high cost of experimental testing, numerical simulation is considered an effective method for rapidly modeling impact behavior and predicting [...] Read more.
Fiber-reinforced composite panels have become the primary load-bearing structures in aircraft due to their exceptional stiffness, specific strength, and mechanical properties. Owing to the high cost of experimental testing, numerical simulation is considered an effective method for rapidly modeling impact behavior and predicting complex internal failure mechanisms within composites. This study utilizes a combined approach of finite element simulation and experimental research to explore the low-velocity blunt-body impact behavior of composite laminates (CLs). The simulated peak impact force and pulse width demonstrated errors within 5.83% and 4.95% of the experimental results, respectively. This study provides effective support for investigations into the low-velocity blunt-body impact performance of CLs. Full article
Show Figures

Figure 1

38 pages, 2865 KB  
Article
A Deep Learning Approach to Accelerate MILP Solvers with Application to the Aircraft Routing Problem
by Haiwen Xu, Yanbin Pan and Chenglung Wu
Aerospace 2025, 12(11), 1027; https://doi.org/10.3390/aerospace12111027 - 20 Nov 2025
Viewed by 415
Abstract
Large-scale Aircraft Routing Problems (ARPs) remain challenging for standard Branch-and-Bound (B&B) and modern Mixed-Integer Linear Programming (MILP) solvers due to vast search spaces and instance-agnostic heuristics. Methods: We develop a learning-to-accelerate framework centered on a Two-Stage Route Selection Graph Convolutional Network (TRS-GCN) that [...] Read more.
Large-scale Aircraft Routing Problems (ARPs) remain challenging for standard Branch-and-Bound (B&B) and modern Mixed-Integer Linear Programming (MILP) solvers due to vast search spaces and instance-agnostic heuristics. Methods: We develop a learning-to-accelerate framework centered on a Two-Stage Route Selection Graph Convolutional Network (TRS-GCN) that predicts the importance of flight string variables using structural, LP relaxation, and operational features. Predictions are injected into the solver via three mechanisms: an ML-guided feasibility pump for warm starts, static problem reduction through predictive pruning, and a dynamic hybrid branching rule that blends ML scores with pseudo-costs. A synthetic generator produces realistic ARP instances with seed solutions for robust training. Results: On large instances derived from Bureau of Transportation Statistics data, TRS-GCN-guided static reduction safely pruned up to 49.2% of variables and reduced the time to reach the baseline solver’s 12-h target objective by 52.4%. The dynamic search strategy also yielded more incumbents within fixed time budgets compared with baselines. Conclusion: Integrating TRS-GCN into MILP workflows improves search efficiency for ARPs, offering complementary gains from warm-starting, pruning, and branching without changing the underlying optimality guarantees. Full article
(This article belongs to the Special Issue AI, Machine Learning and Automation for Air Traffic Control (ATC))
Show Figures

Figure 1

21 pages, 10090 KB  
Article
Fatigue Life Prediction and Experimental Study of Landing Gear Components via FKM Local Stress Approach
by Haihong Tang, Huijie Zhou, Panglun Liu, Jianbin Ding, Yiyao Jiang and Bingyan Jiang
Aerospace 2025, 12(11), 1026; https://doi.org/10.3390/aerospace12111026 - 19 Nov 2025
Viewed by 335
Abstract
This study focuses on high-cycle fatigue (HCF) of aircraft landing gear (LG) components, covering material testing, full-scale component experiments, finite element (FE) modeling, life-prediction comparison, and probabilistic assessment. Fully reversed axial fatigue tests on forty 300M steel specimens were conducted to establish a [...] Read more.
This study focuses on high-cycle fatigue (HCF) of aircraft landing gear (LG) components, covering material testing, full-scale component experiments, finite element (FE) modeling, life-prediction comparison, and probabilistic assessment. Fully reversed axial fatigue tests on forty 300M steel specimens were conducted to establish a reliable S-N curve. Full-scale fatigue experiment conducted on the upper torque link components showed that the one cracking at approximately 184,000 cycles (at the filet), while another remained undamaged after 166,000 cycles, providing a benchmark for model validation. FE simulations using ANSYS accurately captured the stress field within the component, with a maximum error of less than 10% compared to experimental strain measurements. Based on the FKM guideline, this work developed an improved FKM local-stress approach (LSA) for HCF life prediction, which integrates load-dependent stress gradients, FKM mean stress correction, and interpolated surface-condition factors for S-N curve adjustment specific to the component’s surface treatment. It predicts the fatigue life as 174,000 cycles (−5.4% error relative to test), outperforming standard FKM-LSA calculations and nCode software simulations. Furthermore, by augmenting the experimental data and constructing p-S-N curves, the improved LSA was extended to predict fatigue life under different survival probabilities and confidence levels, providing a practical tool for reliability-based design. Full article
(This article belongs to the Section Aeronautics)
Show Figures

Figure 1

22 pages, 2609 KB  
Article
Adaptive Strategy for the Path Planning of Fixed-Wing UAV Swarms in Complex Mountain Terrain via Reinforcement Learning
by Lei Lv, Wei Jia, Ruofei He and Wei Sun
Aerospace 2025, 12(11), 1025; https://doi.org/10.3390/aerospace12111025 - 19 Nov 2025
Viewed by 293
Abstract
Cooperative path planning for multiple Unmanned Aerial Vehicles (UAVs) within complex mountainous terrain presents a unique challenge, characterized by a high-dimensional search space fraught with numerous local optima. Conventional metaheuristic algorithms often fail in such deceptive landscapes due to premature convergence stemming from [...] Read more.
Cooperative path planning for multiple Unmanned Aerial Vehicles (UAVs) within complex mountainous terrain presents a unique challenge, characterized by a high-dimensional search space fraught with numerous local optima. Conventional metaheuristic algorithms often fail in such deceptive landscapes due to premature convergence stemming from a static balance between exploration and exploitation. To overcome the aforementioned limitations, this paper develops the Reinforcement Learning-guided Hybrid Sparrow Search Algorithm (RLHSSA), an optimization framework specifically engineered for robust navigation in complex topographies. The core innovation of RLHSSA lies in its two-level architecture. At a lower level, a purpose-built operator suite provides specialized tools essential for mountain environments: robust exploration strategies, including Levy Flight, to escape the abundant local optima, and an Elite-SSA for the high-precision exploitation needed to refine paths within narrow corridors. At a higher level, a reinforcement learning agent intelligently selects the most suitable operator to adapt the search strategy to the terrain’s complexity in real-time. This adaptive scheduling mechanism is the key to achieving a superior exploration–exploitation balance, enabling the algorithm to effectively navigate the intricate problem landscape. Extensive simulations within challenging mountainous environments demonstrate that RLHSSA consistently outperforms state-of-the-art algorithms in solution quality and stability, validating its practical potential for high-stakes multi-UAV mission planning. Full article
(This article belongs to the Special Issue Formation Flight of Fixed-Wing Aircraft)
Show Figures

Figure 1

30 pages, 5354 KB  
Article
Convective Flux Analysis on the Instability of One-Dimensional Detonation
by Yunfeng Liu
Aerospace 2025, 12(11), 1024; https://doi.org/10.3390/aerospace12111024 - 19 Nov 2025
Viewed by 374
Abstract
One-dimensional numerical simulations using the Euler equations and irreversible one-step Arrhenius kinetics are conducted to study the instability mechanism of a one-dimensional gaseous detonation. By increasing the activation energy, this study identifies the characteristics of stable detonation, periodic detonation, pulsating detonation, and detonation [...] Read more.
One-dimensional numerical simulations using the Euler equations and irreversible one-step Arrhenius kinetics are conducted to study the instability mechanism of a one-dimensional gaseous detonation. By increasing the activation energy, this study identifies the characteristics of stable detonation, periodic detonation, pulsating detonation, and detonation quenching. The key difference between this study and previous research is that it is the first quantitative analysis of convective flux, kinetic energy flux, and chemical reaction heat flux. These three fluxes undergo intensive change on the detonation front and the flow field at each time step depends on the algebraic summation of them. The mechanisms of detonation instability, detonation reignition, and the detonation quenching process can be revealed quantitatively by analyzing these fluxes. The detonation instability is the intrinsic property of the reactive Euler system. Full article
(This article belongs to the Special Issue Advances in Detonative Propulsion (2nd Edition))
Show Figures

Figure 1

25 pages, 8650 KB  
Article
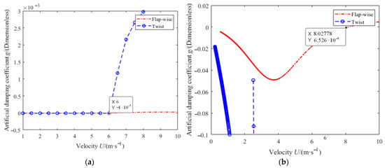
Nonlinear High-Frequency Micro-Vibration Analysis and Control of a Wind Turbine Blade Based on the Differential Evolution Algorithm
by Tingrui Liu, Qinghu Cui and Guangqing Chen
Aerospace 2025, 12(11), 1023; https://doi.org/10.3390/aerospace12111023 - 19 Nov 2025
Viewed by 282
Abstract
Aiming at the nonlinear high-frequency micro-vibration (HFMV) phenomenon that would cause hidden faults of blade fracture failure of a wind turbine, this study calibrated a new type of HFMV aerodynamic force, elaborated on the nonlinear aeroelastic behavior of a 2D airfoil-based structural nonlinear [...] Read more.
Aiming at the nonlinear high-frequency micro-vibration (HFMV) phenomenon that would cause hidden faults of blade fracture failure of a wind turbine, this study calibrated a new type of HFMV aerodynamic force, elaborated on the nonlinear aeroelastic behavior of a 2D airfoil-based structural nonlinear system driven by HFMV aerodynamic forces, and proposed a control plan based on flutter suppression. Based on structural reinforcement based on a nonlinear tuned vibration absorber (NTVA), the flutter wind speed was increased, and artificial structural damping was introduced to analyze the flutter wind speed. The control planning adopted a new unified pitch control system based on the “screw rod–translational slider (nut)” transmission, which was driven by the hydraulic system to drive the ball screw and further drive the slider translation, achieving pitch motion. The control method adopted an optimal trajectory control and the optimal proportional-derivative (PD) controller adjustment technology based on the differential evolution algorithm (DEA). It achieved analysis of flap-wise bending/twist displacement responses, analysis of pitch angle changing, and display of slider driving force. The robustness of the control algorithm was validated by the control results displayed at different wind speeds near the flutter wind speed. The robustness of engineering applications for controlling performance was also validated on the controller hardware-in-the-loop simulation platform through an “object linking and embedding (OLE)” technology based on process control. Finally, the driving performance and wear consumption in engineering applications were discussed. On the basis of ensuring the control effect, the control algorithm was improved, and the fractional-order optimal PD control was adopted, so that the system could stabilize at the “0” consumption state when achieving flutter suppression. Full article
(This article belongs to the Special Issue Experimental Fluid Dynamics and Fluid-Structure Interactions)
Show Figures

Figure 1

20 pages, 5486 KB  
Article
Firing Test Campaign for a Hydrogen Peroxide Propulsion System for CubeSats in Vacuum Conditions
by Angelo Pasini, Elia Puccinelli, Stefano Calatafimi, Carlos Muñoz Moya, Juliusz Saryczew and Thomas Searle
Aerospace 2025, 12(11), 1022; https://doi.org/10.3390/aerospace12111022 - 18 Nov 2025
Viewed by 280
Abstract
This work reports the results of an on-ground experimental test campaign performed in the relevant environment (i.e., inside a vacuum chamber) of a blowdown H2O2 monopropellant propulsion system designed for CubeSat applications for the assessment of its propulsive performance and [...] Read more.
This work reports the results of an on-ground experimental test campaign performed in the relevant environment (i.e., inside a vacuum chamber) of a blowdown H2O2 monopropellant propulsion system designed for CubeSat applications for the assessment of its propulsive performance and its thermomechanical behavior, both in continuous and pulse modes. The complete experimental characterization of the most important propulsive parameters of the engineering model of the propulsion system has been carried out with a suitably designed diagnostic equipment, consisting of a thrust balance capable of hosting an entire 3U CubeSat and all the relevant sensors. The propulsion system proved to match most of the requirements, both in pulse and continuous mode operations. Full article
(This article belongs to the Section Astronautics & Space Science)
Show Figures

Figure 1

17 pages, 3709 KB  
Article
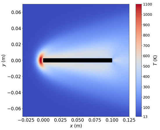
A Non-Intrusive DSMC-FEM Coupling Method for Two-Dimensional Conjugate Heat Transfer in Rarefied Hypersonic Conditions
by Ziqu Cao and Chengyu Ma
Aerospace 2025, 12(11), 1021; https://doi.org/10.3390/aerospace12111021 - 18 Nov 2025
Viewed by 261
Abstract
Accurate conjugate heat transfer (CHT) analysis is critical to the thermal management of hypersonic vehicles operating in rarefied environments, where non-equilibrium gas dynamics dominate. While numerous sophisticated CHT solvers exist for continuum flows, they are physically invalidated by rarefaction effects. This paper presents [...] Read more.
Accurate conjugate heat transfer (CHT) analysis is critical to the thermal management of hypersonic vehicles operating in rarefied environments, where non-equilibrium gas dynamics dominate. While numerous sophisticated CHT solvers exist for continuum flows, they are physically invalidated by rarefaction effects. This paper presents a novel partitioned coupling framework that bridges this methodological gap by utilizing the preCICE library to non-intrusively integrate the Direct Simulation Monte Carlo (DSMC) method, implemented in SPARTA, with the finite element method (FEM) via FEniCS for high-fidelity simulations of rarefied hypersonic CHT. The robustness and accuracy of this approach are validated through three test cases: a quasi-1D flat plate benchmark confirms the fundamental coupling mechanism against a reference finite difference solution; a 2D flat-nosed cylinder demonstrates the capability of the framework to handle highly non-uniform heat flux distributions and resolve the ensuing transient thermal response within the solid; finally, a standard cylinder case confirms the compatibility with curved geometries and its stability and accuracy in long-duration simulations. This work establishes a validated and accessible pathway for high-fidelity aerothermal analysis in rarefied gas dynamics, effectively decoupling the complexities of multi-physics implementation from the focus on fundamental physics. Full article
(This article belongs to the Section Aeronautics)
Show Figures

Figure 1

18 pages, 8766 KB  
Article
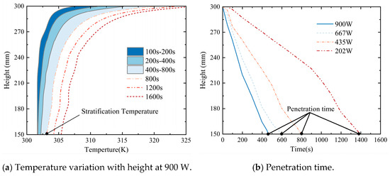
Study on Thermal Stratification and Heat Transfer Characteristics in a Fuel Tank of Hypersonic Vehicles
by Yang Xin, Haokun Li, Rui Fan, Zihang Yan, Guoxi Zhang and Huaping Liu
Aerospace 2025, 12(11), 1020; https://doi.org/10.3390/aerospace12111020 - 18 Nov 2025
Viewed by 261
Abstract
This research presents numerical and experimental investigations of thermal stratification occurring in the fuel tank of a hypersonic vehicle. The effects of heating power on the stability, intensity, development rate, and heat distribution characteristics of thermal stratification in the water tank are evaluated. [...] Read more.
This research presents numerical and experimental investigations of thermal stratification occurring in the fuel tank of a hypersonic vehicle. The effects of heating power on the stability, intensity, development rate, and heat distribution characteristics of thermal stratification in the water tank are evaluated. The Richardson number, Stratification number, penetration time, and thermal stratification energy ratio are used for this evaluation. Additionally, the field synergy principle is introduced to reveal the flow and heat transfer mechanisms. The numerical model is in good agreement with the experimental results at different heating powers. It is observed that the stability and intensity of thermal stratification exhibit a rapid increase initially and then tend to stabilize gradually with increased heating time. Higher heating power enhances the development rate and stability and alters the heat distribution characteristics of the thermal stratification. Moreover, heat transfer is primarily dominated by heat conduction in the vicinity of the wall and top region of the fuel tank. In contrast, the bottom region is characterized by an unsteady alternating distribution of heat conduction and convection, where the range of heat conduction is more extensive. Finally, the experiment demonstrates that the phenomenon of thermal stratification within the fuel tank is more pronounced. Full article
Show Figures

Figure 1

17 pages, 7152 KB  
Article
Flame Structure and Flame–Flow Interaction in a Centrally Staged Burner Featuring a Diffusion Pilot
by Weishu Mo, Te Liu, Bo Wang, Guangming Ren and Xiaohua Gan
Aerospace 2025, 12(11), 1019; https://doi.org/10.3390/aerospace12111019 - 17 Nov 2025
Viewed by 295
Abstract
The pilot flame serves as the primary anchor for global flame stabilization in a centrally staged combustor. In engineering practice, it typically operates in the diffusion mode. The fuel non-uniformity and diffusion kinetics of the pilot flame may have a significant impact on [...] Read more.
The pilot flame serves as the primary anchor for global flame stabilization in a centrally staged combustor. In engineering practice, it typically operates in the diffusion mode. The fuel non-uniformity and diffusion kinetics of the pilot flame may have a significant impact on the flow and flames within the combustor. The flame structure and flame–flow interaction in a centrally staged burner featuring a diffusion pilot flame are investigated in the present paper, using high-frequency CH2O planar laser-induced fluorescence (CH2O-PLIF), CH* chemiluminescence, and particle image velocimetry (PIV) measurements. The stratified flame (S-flame) and the lifted flame (L-flame) are identified under two-stage conditions. The S-flame and L-flame correspond to the separated flow and the merged flow of the two stages, respectively. Significant radial oscillation of the pilot stage airflow is also found. Extensive tests demonstrate that the pilot equivalence ratio (Φp) plays an important role in flame mode switching. Silicone droplets with extremely fine sizes are introduced into the pilot fuel to trace its transportation. When the oscillating pilot stage airflow rushes towards the lip in an instant, it can entrain the pilot fuel to reach the inner side of the main stage outlet. With a low pilot fuel supply and relatively low injection velocity, the pilot fuel and the hot radicals are more likely to be entrained and accumulate in larger amounts at the inner side of the main stage outlet. Consequently, the main stage premixed mixture can be ignited at the main stage outlet, forming the S-flame. The flame mode switches from S- to L-flame when the equivalence ratio increases to the point where the corresponding velocity ratio of pilot fuel to air (Vfp/Vap) approaches 1.0, with a reduced entrainment of the pilot fuel and radicals. Simultaneous CH2O-PLIF and flow field results show that when the main stage is ignited downstream, hot products cannot recirculate to the pilot stage outlet, causing the extinction of the pilot flame root. This paper reveals that the fuel diffusion characteristics of the pilot stage can dramatically change the flame structure. To achieve the ideal designed flame shape, the interaction between the pilot fuel and pilot air requires very careful treatment in practical centrally staged combustors. Full article
Show Figures

Figure 1

21 pages, 10643 KB  
Article
Buckling Strength and Sealing Performance of External Pressure-Resistant Stiffened Cylindrical Shell Structures with Split-Structure Characteristics
by Youzhi Xiang, Yueqian Yin, Xin Jing, Xin Li, Hailiang Jin and Di Zhang
Aerospace 2025, 12(11), 1018; https://doi.org/10.3390/aerospace12111018 - 17 Nov 2025
Viewed by 561
Abstract
This study investigates the structural response of engine outer casings subjected to external pressure, with particular emphasis on the buckling resistance and sealing integrity of split-structure configurations. The analysis demonstrates that split mounting edges significantly affect both the critical buckling pressure and the [...] Read more.
This study investigates the structural response of engine outer casings subjected to external pressure, with particular emphasis on the buckling resistance and sealing integrity of split-structure configurations. The analysis demonstrates that split mounting edges significantly affect both the critical buckling pressure and the associated buckling modes, with more pronounced effects observed when failure initiates near the edges. When buckling occurs away from the mounting edges, the ultimate pressure of the split-structure casing exceeds that of a continuous casing due to the axial reinforcement provided by the edges. Nonlinear buckling analyses further reveal that the ultimate pressure increases with mounting edge thickness, although the improvement is limited. The inclusion of bolt connections and contact effects produces only minor variations in the predicted buckling capacity. However, under external pressure loading, the separation and the subsequent clearance growth at the aft end of the mounting edges compromise sealing integrity and may result in leakage. These findings contribute to a deeper understanding of the structural behavior of split-structure casings and provide guidance for their design and reliability assessment. Full article
(This article belongs to the Special Issue Innovation and Challenges in Hypersonic Propulsion)
Show Figures

Figure 1

19 pages, 14392 KB  
Article
Experimental and Simulation Studies on Bird Strike Impact of Carbon Fiber Composite Laminates with Different Ply Directions
by Baixu Chen, Changqing Su, Feng Li, Rufeng Wang, Xin Zhao and Lili Jiang
Aerospace 2025, 12(11), 1017; https://doi.org/10.3390/aerospace12111017 - 16 Nov 2025
Viewed by 310
Abstract
Composite materials are widely used in aircraft due to their high specific strength and stiffness, superior impact resistance, and excellent fatigue performance. Bird strikes can inflict severe damage to critical aircraft components such as the fuselage, engines, and wings, thereby compromising flight safety. [...] Read more.
Composite materials are widely used in aircraft due to their high specific strength and stiffness, superior impact resistance, and excellent fatigue performance. Bird strikes can inflict severe damage to critical aircraft components such as the fuselage, engines, and wings, thereby compromising flight safety. Aircraft certification regulations require that all components demonstrate a specified level of bird strike resistance before aircraft installation. Given these requirements, this study focused on the use of carbon fiber composite laminates in aircraft components. By varying impact velocity, impact angle, and ply orientation, the study investigated the resulting patterns of bird-strike impact behavior in composite materials. The derived patterns provide a theoretical reference for further research into the impact mechanics of composite materials subjected to bird strikes. Full article
(This article belongs to the Section Aeronautics)
Show Figures

Figure 1

33 pages, 10537 KB  
Article
Autonomous Suspended-Payload UAV with Self-Sensing and Anti-Swing for Outdoor Transportation
by Haoyang Lin, Zhengdong Song, Chao Liu, Shan Qi, Hongbo Zhang and Shengyi Yang
Aerospace 2025, 12(11), 1016; https://doi.org/10.3390/aerospace12111016 - 16 Nov 2025
Viewed by 318
Abstract
Suspended-payload UAVs face a core dilemma in outdoor transportation: their stability is severely compromised by payload swing, yet conventional anti-swing controllers depend on real-time state feedback that is difficult to obtain without external sensors. To resolve this, we propose a fully integrated self-sensing [...] Read more.
Suspended-payload UAVs face a core dilemma in outdoor transportation: their stability is severely compromised by payload swing, yet conventional anti-swing controllers depend on real-time state feedback that is difficult to obtain without external sensors. To resolve this, we propose a fully integrated self-sensing anti-swing control strategy. Its key contribution lies in the seamless co-design of an external-sensor-free autonomous state estimation scheme and a coupled compensation control architecture: it eliminates the dependency on external sensors through an onboard estimation solution, actively suppresses swing via a coupled compensation framework, and rigorously guarantees stability through Lyapunov analysis. Specifically, an inertial measurement unit (IMU) at the suspension point fuses data with a Kalman filter for real-time payload state estimation. A sliding mode anti-swing controller is then integrated into the position control loop through dynamic coupling compensation. Strict Lyapunov-based analysis proves the bounded-error stability of this coupled system. High-fidelity simulations in CoppeliaSim under various scenarios validate the strategy’s engineering feasibility and synergistic performance. Results demonstrate that our method achieves high-precision state estimation and effective swing suppression, offering a practical and reliable solution for outdoor UAV transportation. Full article
(This article belongs to the Section Aeronautics)
Show Figures

Figure 1

30 pages, 5289 KB  
Article
Unveiling the Hidden Cascade: Secondary Particle Generation in Hybrid Halide Perovskites Under Space-Relevant Ionizing Radiation
by Ivan E. Novoselov, Seif O. Cholakh and Ivan S. Zhidkov
Aerospace 2025, 12(11), 1015; https://doi.org/10.3390/aerospace12111015 - 14 Nov 2025
Viewed by 294
Abstract
Hybrid halide perovskites are promising materials for optoelectronics and space applications due to their excellent light absorption, high efficiency, and light weight. However, their stability under radiation exposure remains a key challenge, especially in space environments, where high-energy particles can cause significant damage. [...] Read more.
Hybrid halide perovskites are promising materials for optoelectronics and space applications due to their excellent light absorption, high efficiency, and light weight. However, their stability under radiation exposure remains a key challenge, especially in space environments, where high-energy particles can cause significant damage. Here, we present the effects of primary and secondary radiation on perovskite materials, using Monte-Carlo simulations with the GEANT4 toolkit. The interactions of protons, electrons, neutrons, and γ-rays with APbI3 (A = Ma, FA, Cs) perovskites under space-relevant conditions typical for low Earth orbit (LEO) were studied. The results show that different perovskite compositions respond uniquely to radiation: CsPbI3 generates higher-energy secondary positrons, neutrons, and protons, while MAPbI3 produces more secondary electrons under proton irradiation. Mixed-cation perovskites exhibit narrower energy distributions for secondary γ-rays, indicating material-dependent differences in radiation tolerance. These findings suggest the potential role of secondary particle generation in perovskite degradation, based on our simulations, and they emphasize the need for comprehensive modeling to improve the radiation resistance of perovskite-based technologies for space applications. Future studies should consider contributions from encapsulating materials in device structures. Full article
Show Figures

Figure 1

15 pages, 5332 KB  
Article
Experimental Study and Numerical Simulation of Oscillation Phenomena in a Pressure Swirl Injector
by Juan Liu and Yifan Han
Aerospace 2025, 12(11), 1014; https://doi.org/10.3390/aerospace12111014 - 14 Nov 2025
Viewed by 278
Abstract
In this study, experiments and numerical simulations were conducted to investigate the oscillation phenomena in a pressure swirl injector. The flow field was captured using high-speed photography, and the gray values were analyzed using the Matlab image processing program. The oscillation frequency was [...] Read more.
In this study, experiments and numerical simulations were conducted to investigate the oscillation phenomena in a pressure swirl injector. The flow field was captured using high-speed photography, and the gray values were analyzed using the Matlab image processing program. The oscillation frequency was recorded using FFT transform. Additionally, the flow field of the pressure swirl injector was simulated based on the volume of fluid (VOF) interface-tracking method. Both the experimental and numerical results revealed periodic oscillations in the pressure swirl injector, with a corresponding frequency of several hundred Hertz. The oscillation frequency is closely related to the behavior of the central gas core, which has greater turbulent kinetic energy than the liquid phase. As the mass flow rate increases, the velocity of the gas core is increased. The turbulent kinetic energy of the central gas core increased, which led to an increase in the oscillation frequency. Finally, the relationship between Re and the oscillation frequency was obtained. Full article
(This article belongs to the Special Issue Fluid Flow Mechanics (4th Edition))
Show Figures

Figure 1

24 pages, 18514 KB  
Article
Development of a Bearing-Based Distributed Control Method for UAV Formation Tracking and Obstacle Avoidance
by Jaewan Choi and Younghoon Choi
Aerospace 2025, 12(11), 1013; https://doi.org/10.3390/aerospace12111013 - 13 Nov 2025
Viewed by 330
Abstract
Unmanned Aerial Vehicles (UAVs) are playing an increasingly vital role in modern battlefields. Accordingly, considerable research has been devoted to Manned–Unmanned Teaming (MUM-T) systems, with formation flight recognized as a key enabling technology for coordinating multiple UAVs. In MUM-T operations, leader–follower formations are [...] Read more.
Unmanned Aerial Vehicles (UAVs) are playing an increasingly vital role in modern battlefields. Accordingly, considerable research has been devoted to Manned–Unmanned Teaming (MUM-T) systems, with formation flight recognized as a key enabling technology for coordinating multiple UAVs. In MUM-T operations, leader–follower formations are commonly employed, while distributed formation methods have gained increasing attention owing to their stability and scalability. Among these, bearing-based control provides unique advantages for managing dynamic formations involving scaling and rotation. However, conventional bearing-based approaches typically require multiple leaders and encounter inherent limitations in flexibly handling obstacle avoidance. To address these challenges, this study proposes a hierarchical bearing-based leader–follower formation system comprising a single leader and multiple follower UAVs. By introducing the concept of virtual leaders, the proposed method enables the construction of formations with only one leader, thereby simplifying the system architecture while preserving scalability. In addition, a novel obstacle-avoidance strategy is developed, allowing followers to avoid collisions efficiently while maintaining formation integrity. The effectiveness of the proposed framework is demonstrated through numerical simulations of representative formation patterns, including V-shaped and hexagonal configurations, in obstacle-rich environments. The results confirm that follower UAVs successfully tracked the leader, preserved the designated formation, and achieved effective obstacle avoidance, thereby validating the stability and robustness of the proposed approach. Full article
(This article belongs to the Section Aeronautics)
Show Figures

Figure 1

22 pages, 2320 KB  
Article
Evaluation of Flight Training Quality for the Landing Flare Phase Using SD Card Data
by Xing Du, Gang Xu, Qingkui Yang, Yihe Xu and Bin Chen
Aerospace 2025, 12(11), 1012; https://doi.org/10.3390/aerospace12111012 - 13 Nov 2025
Viewed by 294
Abstract
To enhance the objectivity and precision of quality evaluation in flight training, this study proposes an assessment method for the landing flare phase based on time-series flight parameter data from Secure Digital (SD) card. By analyzing landing flare data from flight instructors and [...] Read more.
To enhance the objectivity and precision of quality evaluation in flight training, this study proposes an assessment method for the landing flare phase based on time-series flight parameter data from Secure Digital (SD) card. By analyzing landing flare data from flight instructors and trainees, a standard sequence model was established, and the Dynamic Time Warping (DTW) algorithm was employed to calculate the similarity between individual trainee sequences and the standard sequence. Using K-means clustering, the landing flare quality was categorized into four distinct levels: Excellent (22.5%), Good (25.5%), Qualified (23.5%), and Improvement Needed (28.5%). The results demonstrated significant consistency with instructor evaluations (Spearman correlation coefficient 0.71). Furthermore, through the identification of weak parameters, specific technical deficiencies in areas such as airspeed control and pitch attitude maintenance could be accurately pinpointed. This approach not only effectively validates and supplements instructor assessments but also provides data-driven support for developing personalized training programs, thereby improving the quality and efficiency of flight training. Full article
(This article belongs to the Section Air Traffic and Transportation)
Show Figures

Figure 1

21 pages, 5737 KB  
Article
Construction of Sampling Disturbance Model of Lunar Surface
by Lanlan Xie, Qian Li, Dingkun Hu, Jiahang Lv and Haijun Zheng
Aerospace 2025, 12(11), 1011; https://doi.org/10.3390/aerospace12111011 - 13 Nov 2025
Viewed by 250
Abstract
This study establishes a dynamic evolution model of the physical and mechanical properties of lunar simulant as a function of sampling-induced disturbance on the lunar surface, aiming to eliminate design errors in sampling missions caused by neglecting the disturbance of lunar soil. A [...] Read more.
This study establishes a dynamic evolution model of the physical and mechanical properties of lunar simulant as a function of sampling-induced disturbance on the lunar surface, aiming to eliminate design errors in sampling missions caused by neglecting the disturbance of lunar soil. A standard probe was inserted into the lunar soil simulant both before and after disturbance, and the variation in penetration resistance at the exact location was proposed as an indicator of the regolith’s disturbance state. Compression tests and disturbance tests were conducted on CUG-1A lunar soil simulant, with the experimental results subjected to regression analysis and neural network prediction. Based on the compression tests, a regression equation was derived relating the slope of the probe penetration resistance to the internal friction angle and density of the lunar soil simulant, showing a strong correlation between predicted and actual values. The disturbance tests provided penetration resistance curves under various disturbance conditions. By integrating these two components, a correspondence was established between the disturbance conditions and the internal friction angle and density of the lunar soil simulant. The predictive performance of three typical neural network algorithms—LM, BR, and SCG—with varying numbers of neurons was compared. The LM algorithm with 10 neurons was selected for its superior performance. Ultimately, a sampling disturbance model was developed to predict the internal friction angle and density of the lunar soil simulant based on disturbance conditions, demonstrating an extremely high correlation between predicted and actual values. Full article
(This article belongs to the Section Astronautics & Space Science)
Show Figures

Figure 1

30 pages, 3301 KB  
Article
Stubborn Composite Disturbance Observer-Based MPC for Spacecraft Systems: An Event-Triggered Approach
by Jianlin Chen, Lei Liu, Yang Xu and Yang Yu
Aerospace 2025, 12(11), 1010; https://doi.org/10.3390/aerospace12111010 - 12 Nov 2025
Viewed by 231
Abstract
This paper studies spacecraft control under communication congestion, multi-source uncertainties, and input constraints. To reduce communication load, a static event-triggered mechanism is used so that transmissions occur only when necessary. Unknown nonlinearities are estimated online by a radial basis function neural network (RBFNN). [...] Read more.
This paper studies spacecraft control under communication congestion, multi-source uncertainties, and input constraints. To reduce communication load, a static event-triggered mechanism is used so that transmissions occur only when necessary. Unknown nonlinearities are estimated online by a radial basis function neural network (RBFNN). To address sensor outliers and external disturbances, an event-triggered stubborn composite disturbance observer (ESCDO) is proposed, and sufficient conditions are derived to ensure its globally uniformly bounded stability. Based on this, an MPC-based composite anti-disturbance controller is designed to satisfy input constraints, and conditions are provided to guarantee the uniform bounded stability of the closed loop. Numerical simulations are conducted to demonstrate the effectiveness of the proposed approach. Full article
(This article belongs to the Special Issue New Sights of Intelligent Robust Control in Aerospace)
Show Figures

Figure 1

13 pages, 10011 KB  
Article
High-Accuracy Rocket Landing via Lossless Convexification
by Wei Xiao, Bei Hong, Junpeng Liu, Xiaofei Chang and Wenxing Fu
Aerospace 2025, 12(11), 1009; https://doi.org/10.3390/aerospace12111009 - 12 Nov 2025
Viewed by 310
Abstract
With the development of rocket technology, achieving high-precision landing has become a key technical challenge in the field of aerospace. To cope with this challenge, we propose a lossless convexification algorithm based on the integral pseudospectral method in this paper. Firstly, for the [...] Read more.
With the development of rocket technology, achieving high-precision landing has become a key technical challenge in the field of aerospace. To cope with this challenge, we propose a lossless convexification algorithm based on the integral pseudospectral method in this paper. Firstly, for the fuel optimization problem, the continuous dynamic equations and constraints are discretized with high accuracy using an integral-type pseudospectral method. By constructing a global integration matrix at Legendre–Gauss nodes, the original complex continuous problem is effectively transformed into a discrete form that is more tractable for numerical optimization. Secondly, the non-convex constraints are transformed using the lossless convexification technique, thereby reformulating the original problem as a second-order cone programming (SOCP) problem. The effectiveness of the proposed algorithm is validated through numerical simulations, which demonstrate high landing accuracy, robustness, and fuel efficiency. These results highlight the algorithm’s high performance and strong potential for practical application in space missions. Full article
Show Figures

Figure 1

18 pages, 2119 KB  
Article
A Fast Heuristic for Aircraft Landing Scheduling with Time Windows: Application to Guarulhos Airport
by Daniel A. Pamplona and Claudio J. P. Alves
Aerospace 2025, 12(11), 1008; https://doi.org/10.3390/aerospace12111008 - 12 Nov 2025
Viewed by 212
Abstract
This paper focuses on the aircraft landing problem with time windows (ALP-TW), which consists of determining a landing schedule for each aircraft within a specified time window and determining the minimum required separation interval between successive operations. This NP-hard state-dependent scheduling problem plays [...] Read more.
This paper focuses on the aircraft landing problem with time windows (ALP-TW), which consists of determining a landing schedule for each aircraft within a specified time window and determining the minimum required separation interval between successive operations. This NP-hard state-dependent scheduling problem plays a key role in the operational efficiency of busy airports. We propose a fast and efficient heuristic, called the CAS-TW (Closest Aircraft Sequence with Time Windows), to generate landing sequences that minimize total delay while respecting operational constraints. The method combines a greedy algorithm with a discretization strategy to explore feasible landing intervals. We validate the approach using real data from São Paulo/Guarulhos International Airport (GRU), comparing the CAS-TW to traditional scheduling strategies and optimal solutions obtained via a commercial solver. Computational experiments show reductions in makespan up to 21% in theoretical datasets and 5% in real-world datasets. The CAS-TW solved instances with 50 aircraft in less than 1 s of computation time. The results showed that our algorithm was quickly implemented, equitable, easy to use, and obtained good solutions. These results translated into an increase in airport capacity. Full article
(This article belongs to the Section Air Traffic and Transportation)
Show Figures

Figure 1

23 pages, 2832 KB  
Article
Reduced-Order Modeling and Active Subspace to Support Shape Optimization of Centrifugal Pumps
by Giacomo Gedda, Andrea Ferrero, Filippo Masseni, Massimo Mariani and Dario Pastrone
Aerospace 2025, 12(11), 1007; https://doi.org/10.3390/aerospace12111007 - 12 Nov 2025
Viewed by 310
Abstract
This study presents a reduced-order modeling framework for the shape optimization of a centrifugal pump. A database of CFD solutions is generated using Latin Hypercube Sampling over five design parameters to construct a reduced-order model based on proper orthogonal decomposition with radial basis [...] Read more.
This study presents a reduced-order modeling framework for the shape optimization of a centrifugal pump. A database of CFD solutions is generated using Latin Hypercube Sampling over five design parameters to construct a reduced-order model based on proper orthogonal decomposition with radial basis function interpolation. The model predicts the flow field at the impeller–diffuser interface and pump outlet, enabling the estimation of impeller torque and total pressure rise. The active subspaces method is applied to reduce the dimensionality of the input space from five to four modified parameters. The sensitivity of the ROM is assessed with respect to further dimensionality reductions in the parameter space, POD mode truncation, and adaptive sampling. The model is then used to perform pump shape optimization via a quasi-Newton method, identifying the combination of the parameters that minimizes the impeller torque while satisfying a constraint on the head. The optimal result is validated through CFD analysis and compared against the Pareto front generated by a genetic algorithm. The work highlights the potential of model-order reduction techniques in centrifugal pump optimization. Full article
(This article belongs to the Section Astronautics & Space Science)
Show Figures

Figure 1

19 pages, 5654 KB  
Article
Kinematic Parameter Identification for Space Manipulators Using a Hybrid PSO-LM Optimization Algorithm
by Haitao Jing, Xiaolong Ma, Meng Chen, Hongjun Xing, Jianwei Tan and Jinbao Chen
Aerospace 2025, 12(11), 1006; https://doi.org/10.3390/aerospace12111006 - 11 Nov 2025
Viewed by 411
Abstract
Accurate kinematic parameter identification is essential for space manipulators to attain millimeter-level positioning accuracy and robust motion control. This study develops a universal strategy for comprehensive parameter identification by establishing a generalized geometric error model using Denavit–Hartenberg (DH) parameterization. For robotic calibration, the [...] Read more.
Accurate kinematic parameter identification is essential for space manipulators to attain millimeter-level positioning accuracy and robust motion control. This study develops a universal strategy for comprehensive parameter identification by establishing a generalized geometric error model using Denavit–Hartenberg (DH) parameterization. For robotic calibration, the Fibonacci spiral sampling technique optimizes pose selection, ensuring end-effector poses fully cover the manipulator’s workspace to enhance identification convergence. By combining the local convergence capability of the Levenberg–Marquardt (LM) algorithm with the global search characteristics of Particle Swarm Optimization (PSO), we propose a novel hybrid PSO-LM optimization algorithm, achieving synergistic enhancement of global exploration and local refinement. An experimental platform using a laser tracker as the metrology reference was constructed, with a 6-degree-of-freedom (6-DOF) space manipulator selected as a validation case. Experimental results demonstrate that the proposed method significantly reduces the average positioning error from 10.87 mm to 0.47 mm, achieving a 95.7% improvement in relative accuracy. These findings validate that the parameter identification approach can precisely determine the actual geometric parameters of space manipulators, providing critical technical support for high-precision on-orbit operations. Full article
(This article belongs to the Section Astronautics & Space Science)
Show Figures

Figure 1

15 pages, 4097 KB  
Article
Optimization Algorithm for the Unstructured UGKWP Particle Tracking Process Based on a GPU
by Zhengyu Tian, Yuhang Chu, Hang Yu, Qianyue Fu and Weijie Ren
Aerospace 2025, 12(11), 1005; https://doi.org/10.3390/aerospace12111005 - 11 Nov 2025
Viewed by 302
Abstract
The Unified Gas–Kinetic Wave–Particle (UGKWP) method is a multiscale method that offers high computational efficiency when solving complex high-Mach-number flows around spacecraft. When the UGKWP method, based on a Graphics Processing Unit (GPU) platform, is used to simulate flow, threads within the same [...] Read more.
The Unified Gas–Kinetic Wave–Particle (UGKWP) method is a multiscale method that offers high computational efficiency when solving complex high-Mach-number flows around spacecraft. When the UGKWP method, based on a Graphics Processing Unit (GPU) platform, is used to simulate flow, threads within the same warp are responsible for tracking different particles, leading to a significant warp divergence problem that affects overall computational efficiency. Therefore, this study introduces a dynamic marking tracking algorithm based on block sharing to enhance the efficiency of particle tracking. This algorithm rebuilds the original tracking process by marking and tracking particles, aligning thread computations within the same warp as much as possible to reduce warp divergence. As a result, the average number of active threads increased by over 46% across different testing platforms. The optimized UGKWP platform was used to simulate the re-entry capsule case, and the results showed that the optimized UGKWP can accurately and efficiently simulate the flow details around the capsule. This research provides an efficient and accurate tool for simulating complex multiscale flows at high Mach numbers, which is of great significance. Full article
Show Figures

Figure 1

20 pages, 3180 KB  
Article
Hierarchical Bayesian Modeling for Physiological Data in Small-N Aviation Human Factors Research
by Ainsley Kyle, Brock Rouser, Ryan C. Paul and Katherina A. Jurewicz
Aerospace 2025, 12(11), 1004; https://doi.org/10.3390/aerospace12111004 - 11 Nov 2025
Viewed by 496
Abstract
Monitoring pilot cognitive state in real time is becoming increasingly important as automation plays a larger role in aviation. Traditional workload assessments, such as questionnaires or task-based performance metrics, provide useful insights but can be limited in rapidly changing flight environments. Physiological measures, [...] Read more.
Monitoring pilot cognitive state in real time is becoming increasingly important as automation plays a larger role in aviation. Traditional workload assessments, such as questionnaires or task-based performance metrics, provide useful insights but can be limited in rapidly changing flight environments. Physiological measures, including heart rate, respiration, and electroencephalogram (EEG), offer continuous data streams, yet their variability and complexity present challenges for analysis. This study explores the use of a hierarchical Bayesian framework to quantify patterns from physiological signals recorded during high-fidelity flight simulations. Five certified pilots flew scenarios that varied in automation level and working memory demand while heart rate, respiration rate, and EEG-derived workload estimates were monitored. The model generated individualized and condition-specific estimates, quantified uncertainty, and remained stable with a small participant pool. Heart rate appeared to be the most consistent indicator, followed by EEG-derived workload, while respiration rate was less reliable across conditions. These results suggest that Bayesian inference may provide a promising way to interpret physiological data in aviation settings and could support the development of adaptive automation that responds to pilot workload. The approach emphasizes transparency and efficiency, offering complementary value to existing modeling techniques for aerospace human factors and flight deck applications. Full article
(This article belongs to the Section Aeronautics)
Show Figures

Figure 1

31 pages, 2424 KB  
Article
Toward Greener Propulsion: An LCA-Based Environmental Performance Classification of In-Space Propulsion Options
by Lily Blondel-Canepari, Lorenz Affentranger, Sara Morales Serrano and Angelo Pasini
Aerospace 2025, 12(11), 1003; https://doi.org/10.3390/aerospace12111003 - 10 Nov 2025
Viewed by 376
Abstract
As space activities expand rapidly, especially the in-orbit population, concerns about their environmental consequences are growing. For in-space propulsion, this is particularly true under the increasing regulatory pressure on hydrazine-based legacy propellants. In response to that, this study presents a cradle-to-gate Life Cycle [...] Read more.
As space activities expand rapidly, especially the in-orbit population, concerns about their environmental consequences are growing. For in-space propulsion, this is particularly true under the increasing regulatory pressure on hydrazine-based legacy propellants. In response to that, this study presents a cradle-to-gate Life Cycle Assessment (LCA) of the four main current options for in-space liquid bipropellant systems—MON-3/MMH, 98%-HTP/Ethanol, 98%-HTP/RP-1 and N2O/Ethane—each evaluated as a complete system including propellant-combination loading and sized propulsion-architecture manufacturing. The comparison is performed against a representative 2 kN Orbital Transfer Vehicle (OTV) mission scenario delivering a total Δv of 2300 m/s. Each solution’s environmental performance is quantified across 15 midpoint indicators, using ESA’s space-specific LCA database and combined through an Analytical Hierarchy Process (AHP) single-score for easier comparison. Results show that while HTP/Ethanol achieves the lowest impact at the propellant-loading level, the N2O/Ethane system obtains the lowest overall footprint once the full propulsion system architecture, sized for the mission, is included, with a total environmental impact 63% lower than the legacy MON-3/MMH system. A key outcome of this study is that manufacturing propulsion components dominates the life-cycle footprint, bringing up to 95% of the total impact for HTP-based systems and approximately 64% for MON-3/MMH and self-pressurizing architectures, mainly due to the energy-intensive production of titanium and aluminum tanks. In light of these results, this paper proposes a mission-driven definition of “greener” propulsion, requiring at least a 50% reduction in the combined total and human-toxicity impacts, together with a lower Global Warming Potential (GWP) than legacy hydrazine-based systems, given that GWP was identified as the most critical environmental concern to address. However, the study also shows that considering only GWP would have led to an incorrect conclusion, and therefore advises against relying on single-impact environmental assessments. Additional replacement criteria for in-space propellants include cost-efficiency, reliability and global propulsive performance. This work implements a system-level environmental performance assessment and classification framework for in-space liquid propulsion options, providing a structured approach for selecting and qualifying more sustainable alternative candidates for future mission scenarios. Full article
(This article belongs to the Special Issue Green Propellants for In-Space Propulsion)
Show Figures

Figure 1

Previous Issue
Next Issue
Back to TopTop