High-Accuracy Rocket Landing via Lossless Convexification
Abstract
1. Introduction
2. Problem Statement
3. Methodology
3.1. Integral-Type Discretization of Gaussian Pseudospectral Method
3.2. Lossless Convexification of Thrust Constraints
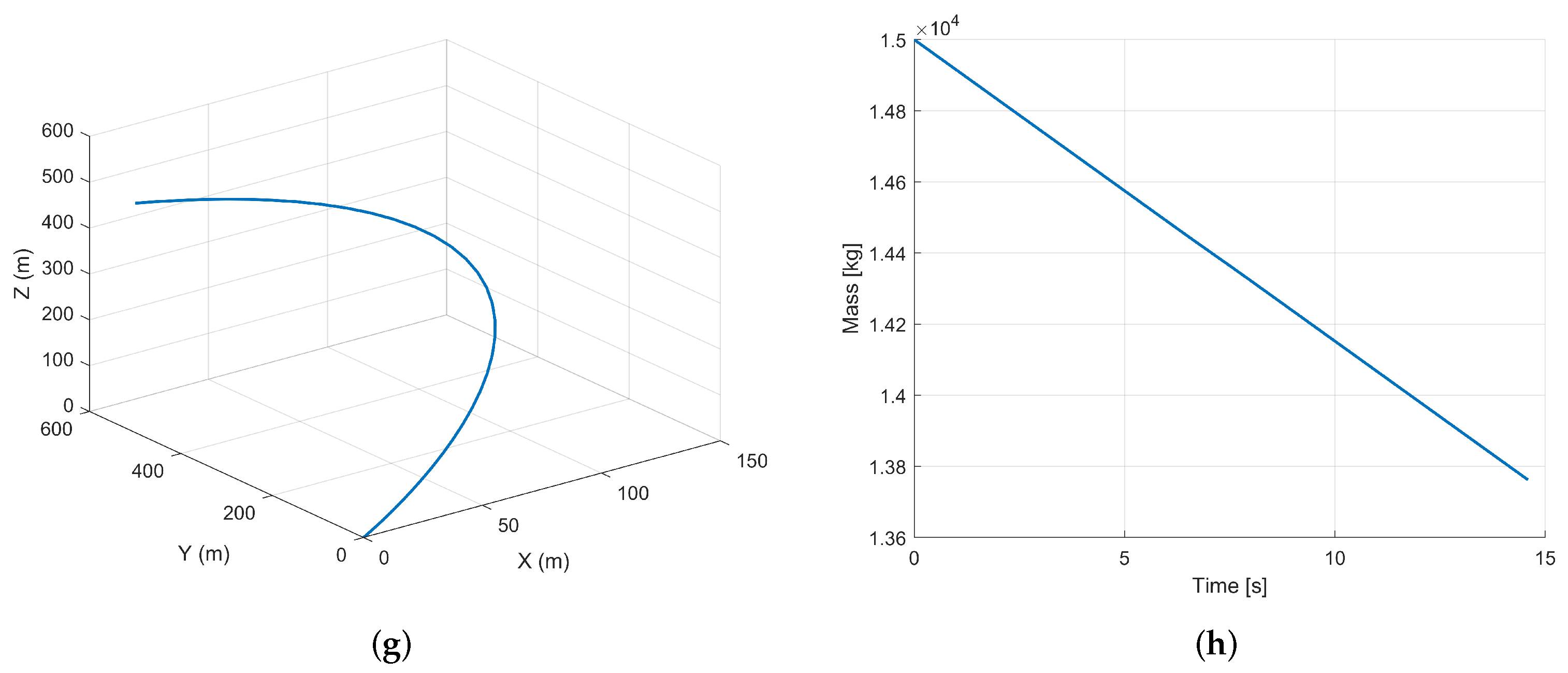
4. Numerical Demonstration
5. Conclusions
Author Contributions
Funding
Data Availability Statement
Conflicts of Interest
References
- Lee, S.D.; Jung, K.W.; Lee, C.H. Convex Optimization Based Landing Guidance for Reusable Orbital Rockets. Int. J. Aeronaut. Space Sci. 2025, 26, 1890–1911. [Google Scholar] [CrossRef]
- Song, Z.y.; Wang, C.; Theil, S.; Seelbinder, D.; Sagliano, M.; Liu, X.f.; Shao, Z.j. Survey of autonomous guidance methods for powered planetary landing. Front. Inf. Technol. Electron. Eng. 2020, 21, 652–674. [Google Scholar] [CrossRef]
- Blackmore, L. Autonomous precision landing of space rockets. In Frontiers of Engineering: Reports on Leading-Edge Engineering from the 2016 Symposium; The National Academies Press: Washington, DC, USA, 2016; Volume 46, pp. 15–20. [Google Scholar]
- Yang, R.; Liu, X. Fuel-optimal powered descent guidance with free final-time and path constraints. Acta Astronaut. 2020, 172, 70–81. [Google Scholar] [CrossRef]
- Wolf, A.A.; Acikmese, B.; Cheng, Y.; Casoliva, J.; Carson, J.M.; Ivanov, M.C. Toward improved landing precision on Mars. In Proceedings of the 2011 Aerospace Conference, Big Sky, MT, USA, 5–12 March 2011; IEEE: New York, NY, USA, 2011; pp. 1–8. [Google Scholar]
- Meditch, J. On the problem of optimal thrust programming for a lunar soft landing. IEEE Trans. Autom. Control 2003, 9, 477–484. [Google Scholar] [CrossRef]
- Culler, G.J.; Fried, B.D. Universal gravity turn trajectories. J. Appl. Phys. 1957, 28, 672–676. [Google Scholar] [CrossRef]
- Klumpp, A.R. Apollo lunar descent guidance. Automatica 1974, 10, 133–146. [Google Scholar] [CrossRef]
- Sostaric, R.; Rea, J. Powered descent guidance methods for the moon and mars. In Proceedings of the AIAA Guidance, Navigation, and Control Conference and Exhibit, San Francisco, CA, USA, 15–18 August 2005; p. 6287. [Google Scholar]
- Najson, F.; Mease, K. A computationally non-expensive guidance algorithm for fuel efficient soft landing. In Proceedings of the AIAA Guidance, Navigation, and Control Conference and Exhibit, San Francisco, CA, USA, 15–18 August 2005; p. 6289. [Google Scholar]
- Lu, P. Augmented apollo powered descent guidance. J. Guid. Control Dyn. 2019, 42, 447–457. [Google Scholar] [CrossRef]
- Yang, H.; Li, S.; Bai, X. Fast homotopy method for asteroid landing trajectory optimization using approximate initial costates. J. Guid. Control Dyn. 2019, 42, 585–597. [Google Scholar] [CrossRef]
- Spada, F.; Sagliano, M.; Topputo, F. Direct–indirect hybrid strategy for optimal powered descent and landing. J. Spacecr. Rocket. 2023, 60, 1787–1804. [Google Scholar] [CrossRef]
- Acikmese, B.; Ploen, S.R. Convex programming approach to powered descent guidance for mars landing. J. Guid. Control Dyn. 2007, 30, 1353–1366. [Google Scholar] [CrossRef]
- Liu, X. Autonomous Trajectory Planning by Convex Optimization. Ph.D. Thesis, Iowa State University, Ames, IA, USA, 2013. [Google Scholar]
- Liu, X.; Shen, Z.; Lu, P. Entry trajectory optimization by second-order cone programming. J. Guid. Control Dyn. 2016, 39, 227–241. [Google Scholar] [CrossRef]
- Szmuk, M.; Acikmese, B.; Berning, A.W. Successive convexification for fuel-optimal powered landing with aerodynamic drag and non-convex constraints. In Proceedings of the AIAA Guidance, Navigation, and Control Conference, Keystone, CO, USA, 21–24 August 2016; p. 0378. [Google Scholar]
- Sagliano, M. Pseudospectral convex optimization for powered descent and landing. J. Guid. Control Dyn. 2018, 41, 320–334. [Google Scholar] [CrossRef]
- Sagliano, M. Generalized hp pseudospectral-convex programming for powered descent and landing. J. Guid. Control Dyn. 2019, 42, 1562–1570. [Google Scholar] [CrossRef]
- Kumagai, N.; Oguri, K. Adaptive-mesh sequential convex programming for space trajectory optimization. J. Guid. Control Dyn. 2024, 47, 2213–2220. [Google Scholar] [CrossRef]
- Gao, D.; Gong, Y.; Li, C.; Guo, Y.; Fadda, E.; Brandimarte, P. Adaptive pseudospectral successive convex optimization for six-degree-of-freedom powered descent guidance. Aerosp. Sci. Technol. 2024, 155, 109544. [Google Scholar] [CrossRef]
- Dai, P.; Feng, D.; Feng, W.; Cui, J.; Zhang, L. Entry trajectory optimization for hypersonic vehicles based on convex programming and neural network. Aerosp. Sci. Technol. 2023, 137, 108259. [Google Scholar] [CrossRef]
- Benson, D. A Gauss Pseudospectral Transcription for Optimal Control. Ph.D. Thesis, Massachusetts Institute of Technology, Cambridge, MA, USA, 2005. [Google Scholar]






| Parameter | Value | Units |
|---|---|---|
| 15,000 | kg | |
| 10,000 | kg | |
| [0, 500, 500] | m | |
| [50, 0, 50] | m/s | |
| [0, 0, 0] | m | |
| [0, 0, 0] | m/s | |
| 300 | s | |
| 100 | kN | |
| 250 | kN | |
| 9.807 | m/s2 |
| Parameter | Mean Value |
|---|---|
| Terminal position error | 1.01 m |
| Terminal velocity | 0.16 m/s |
| Fuel consumption | 1263.81 kg |
Disclaimer/Publisher’s Note: The statements, opinions and data contained in all publications are solely those of the individual author(s) and contributor(s) and not of MDPI and/or the editor(s). MDPI and/or the editor(s) disclaim responsibility for any injury to people or property resulting from any ideas, methods, instructions or products referred to in the content. |
© 2025 by the authors. Licensee MDPI, Basel, Switzerland. This article is an open access article distributed under the terms and conditions of the Creative Commons Attribution (CC BY) license (https://creativecommons.org/licenses/by/4.0/).
Share and Cite
Xiao, W.; Hong, B.; Liu, J.; Chang, X.; Fu, W. High-Accuracy Rocket Landing via Lossless Convexification. Aerospace 2025, 12, 1009. https://doi.org/10.3390/aerospace12111009
Xiao W, Hong B, Liu J, Chang X, Fu W. High-Accuracy Rocket Landing via Lossless Convexification. Aerospace. 2025; 12(11):1009. https://doi.org/10.3390/aerospace12111009
Chicago/Turabian StyleXiao, Wei, Bei Hong, Junpeng Liu, Xiaofei Chang, and Wenxing Fu. 2025. "High-Accuracy Rocket Landing via Lossless Convexification" Aerospace 12, no. 11: 1009. https://doi.org/10.3390/aerospace12111009
APA StyleXiao, W., Hong, B., Liu, J., Chang, X., & Fu, W. (2025). High-Accuracy Rocket Landing via Lossless Convexification. Aerospace, 12(11), 1009. https://doi.org/10.3390/aerospace12111009
