GAT-BiGRU-TPA City Pair 4D Trajectory Prediction Model Based on Spatio-Temporal Graph Neural Network
Abstract
1. Introduction
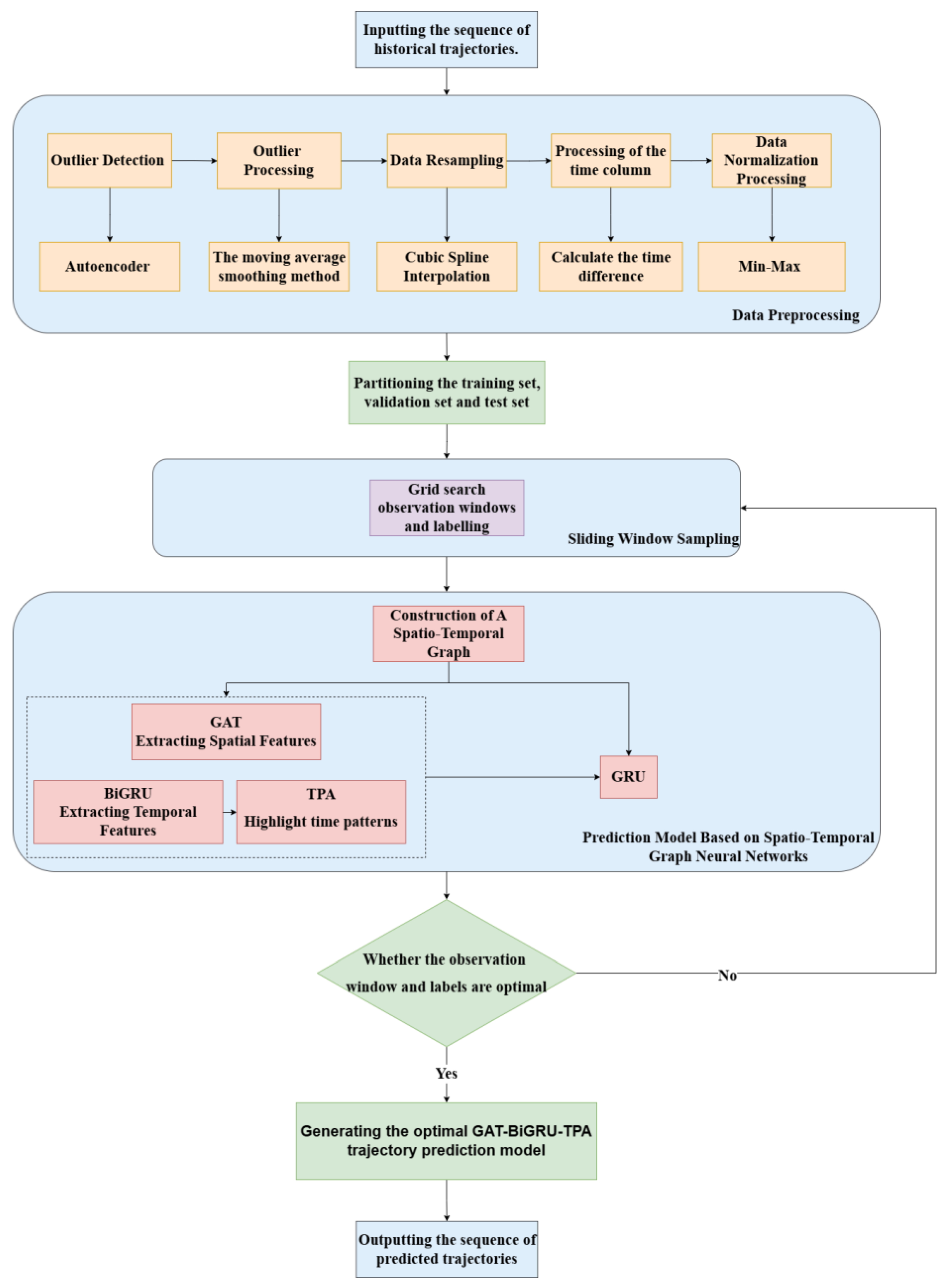
2. Model Framework Construction
3. Data Processing
3.1. Data Sources
3.2. Data Preprocessing
3.2.1. Outlier Detection and Processing
3.2.2. Data Resampling
3.2.3. Processing of the Time Column
3.3. Data Normalization Processing
4. GAT-BiGRU-LSTM Prediction Model
4.1. Problem Definition
4.2. Prediction Model
4.2.1. Construction of a Spatio-Temporal Graph
4.2.2. Spatial Learning Networks (GAT)
4.2.3. Temporal Learning Network (BiGRU)
4.2.4. Temporal Pattern Attention Mechanism (TPA)
4.2.5. Spatio-Temporal Fusion Network Architecture
4.2.6. Training and Prediction Module
5. Experimental Simulation
5.1. Experimental Environment and Model Parameter Settings
5.2. Evaluation Metrics for Model Error
5.3. Comparison with the Baseline Model
5.4. Quantification of Uncertainty in Predictive Models
5.5. Analysis of Prediction Results Under Different Flight States
6. Conclusions
- By combining the autoencoder and moving average smoothing method for outlier detection and handling, a high-quality trajectory time series is obtained, reducing the model’s prediction error and improving its prediction accuracy.
- By using GAT and BiGRU as the spatial feature extraction network and temporal feature extraction network, respectively, the model can fully extract the spatial and temporal features of four-dimensional trajectory data. Additionally, the TPA attention mechanism is integrated to extract important temporal patterns in the trajectory data, increasing the model’s focus on critical feature timings and improving prediction accuracy.
- After thoroughly considering different observation windows and labels, we compared the RMSE and MAE values of the model predictions corresponding to various observation windows (10, 20, 30, 40, 50) and labels (1, 2, 3, 4, 5). We selected the optimal experimental parameters for the four-dimensional trajectory data in this experiment: observation window = 30 and labels = 4.
- Under an observation window of 30 and a label of 4, the model proposed in this experiment was compared with traditional trajectory prediction models including BiLSTM, BiGRU, Attention-LSTM, and Attention-GRU-LSTM. Compared to the optimal baseline model BiLSTM, the overall average RMSE for longitude, latitude, and altitude decreased by 45.72%, while the MAE decreased by 43.40%.
- Transcending conventional single-trajectory point forecasting, the residual quantile method provides confidence intervals for forecast outcomes, intuitively reflecting the scope of model prediction uncertainty. The overall stable trend results effectively evaluate the reliability of the forecasting model.
- Analysis of the prediction results from different models under various flight conditions indicates that the experimental model exhibits lower prediction errors than the baseline model across all phases of the trajectory, demonstrating favourable predictive performance.
Author Contributions
Funding
Data Availability Statement
Acknowledgments
Conflicts of Interest
Abbreviations
| STGNN | Spatio-Temporal Graph Neural Network |
| GAT | Graph Attention Network |
| BiGRU | Bidirectional Gated Recurrent Unit |
| TPA | Temporal Pattern Attention |
| GRU | Gated Recurrent Unit |
| BiLSTM | Bidirectional Long Short-Term Memory |
| RMSE | Root Mean Square Error |
| MAE | Mean Absolute Error |
| ICAO | International Civil Aviation Organization |
| TBO | Trajectory-Based Operations |
| CNN | Convolutional Neural Networks |
| LSTM | Long Short-Term Memory |
| Seq2Seq | Sequence-To-Sequence |
| TCN | Temporal Convolutional Network |
| ADS-B | Automatic Dependent Surveillance-Broadcast |
References
- Ma, L.; Meng, X.; Wu, Z. Data-Driven 4D Trajectory Prediction Model Using Attention-TCN-GRU. Aerospace 2024, 11, 313. [Google Scholar] [CrossRef]
- Zeng, W.; Chu, X.; Xu, Z.; Liu, Y.; Quan, Z. Aircraft 4D Trajectory Prediction in Civil Aviation: A Review. Aerospace 2022, 9, 91. [Google Scholar] [CrossRef]
- Ma, L.; Tian, S. A Hybrid CNN-LSTM Model for Aircraft 4D Trajectory Prediction. IEEE Access 2020, 8, 134668–134680. [Google Scholar] [CrossRef]
- Sahadevan, D.; M, H.P.; Ponnusamy, P.; Gopi, V.P.; Nelli, M.K. Ground-Based 4d Trajectory Prediction Using Bi-Directional LSTM Networks. Appl. Intell. 2022, 52, 16417–16434. [Google Scholar] [CrossRef]
- Jia, P.; Chen, H.; Zhang, L.; Han, D. Attention-LSTM Based Prediction Model for Aircraft 4-D Trajectory. Sci. Rep. 2022, 12, 15533. [Google Scholar] [CrossRef]
- Luo, A.; Luo, Y.; Liu, H.; Du, W.; Wu, X.; Chen, H.; Yang, H. An Improved Transformer-based Model for Long-term 4D Trajectory Prediction in Civil Aviation. IET Intell. Transp. Syst. 2024, 18, 1588–1598. [Google Scholar]
- Shi, Q.Y.; Zhao, W.T.; Han, P. GTA-Seq2Seq multi-step 4D trajectory prediction model based on spatio-temporal feature extraction. J. Beijing Univ. Aeronaut. Astronaut. 2024, 1–16. [Google Scholar] [CrossRef]
- Li, H.; Si, Y.; Zhang, Q.; Yan, F. 4D Track Prediction Based on BP Neural Network Optimized by Improved Sparrow Algorithm. Electronics 2025, 14, 1097. [Google Scholar] [CrossRef]
- Zhao, Y.D.; Sun, M.Z.; Wang, X.H.; Ke, Y.C. Research on 4D trajectory prediction based on multi-task learning method. J. Beijing Univ. Aeronaut. Astronaut. 2025, 1–14. [Google Scholar] [CrossRef]
- Lu, Y.; Chen, S.; Zhang, X.; Pan, X.; Gang, Y.; Wang, C. A Quantum-Enhanced Heuristic Algorithm for Optimizing Aircraft Landing Problems in Low-Altitude Intelligent Transportation Systems. Sci. Rep. 2025, 15, 21606. [Google Scholar] [CrossRef]
- Hu, Y.; Yao, Y.; Chen, J.; Wang, Z.; Jia, Q.; Pan, Y. Solving Scalable Multiagent Routing Problems with Reinforcement Learning. IEEE Trans. Neural Netw. Learn. Syst. 2025, 36, 19604–19618. [Google Scholar] [CrossRef]
- Liu, G.; Fan, Y.; Zhang, J.; Wen, P.; Lyu, Z.; Yuan, X. Deep Flight Track Clustering Based on Spatial–Temporal Distance and Denoising Auto-Encoding. Expert Syst. Appl. 2022, 198, 116733. [Google Scholar] [CrossRef]
- Wang, C.; Jiang, X.F.; Wang, S.M. Research on the quantum effect traffic prediction algorithm oriented towards intuitive reasoning. J. Xidian Univ. 2025, 52, 152–162. [Google Scholar]
- Jia, H.; Yang, Y.; An, J.; Fu, R. A Ship Trajectory Prediction Model Based on Attention-BILSTM Optimized by the Whale Optimization Algorithm. Appl. Sci. 2023, 13, 4907. [Google Scholar] [CrossRef]
- He, H.Q.; Shi, X.S.; Liu, H.H.; Hui, K.H. Multi-flight Trajectory in Terminal Area Based on Improved Spatio-temporal Model Forecasting Method. J. Beijing Univ. Aeronaut. Astronaut. 2025, 1–16. [Google Scholar] [CrossRef]
- Jatesiktat, P.; Lim, G.M.; Kuah, C.W.K.; Ang, W.T. Unsupervised Phase Learning and Extraction from Quasiperiodic Multidimensional Time-Series Data. Appl. Soft Comput. 2020, 93, 106386. [Google Scholar] [CrossRef]
- Jin, G.; Liang, Y.; Fang, Y.; Shao, Z.; Huang, J.; Zhang, J.; Zheng, Y. Spatio-Temporal Graph Neural Networks for Predictive Learning in Urban Computing: A Survey. IEEE Trans. Knowl. Data Eng. 2024, 36, 5388–5408. [Google Scholar]
- Veličković, P.; Cucurull, G.; Casanova, A.; Romero, A.; Liò, P.; Bengio, Y. Graph Attention Networks. arXiv 2018, arXiv:1710.10903. [Google Scholar] [PubMed]
- Zeng, X.; Gao, M.; Zhang, A.; Zhu, J.; Hu, Y.; Chen, P.; Chen, S.; Dong, T.; Zhang, S.; Shi, P. Trajectories Prediction in Multi-Ship Encounters: Utilizing Graph Convolutional Neural Networks with GRU and Self-Attention Mechanism. Comput. Electr. Eng. 2024, 120, 109679. [Google Scholar]
- Huang, J.; Ding, W. Aircraft Trajectory Prediction Based on Bayesian Optimized Temporal Convolutional Network–Bidirectional Gated Recurrent Unit Hybrid Neural Network. Int. J. Aerosp. Eng. 2022, 2022, 2086904. [Google Scholar] [CrossRef]
- Shih, S.-Y.; Sun, F.-K.; Lee, H. Temporal Pattern Attention for Multivariate Time Series Forecasting. Mach. Learn. 2019, 108, 1421–1441. [Google Scholar] [CrossRef]
- Zou, Y.Q.; Zhang, W.S.; Yuan, Y.; Zhao, B.C.; Qiao, Y.F. Traffic Speed Prediction of Road Network based on GCN and GRU Neural Network. Highway 2025, 70, 261–268. [Google Scholar]
- Li, S.M.; Song, S.N.; Wang, H.Y.; Wang, D.Y.; Zhao, M. Refined prediction of terminal area traffic congestion based on multimodal spatiotemporal feature fusion. J. Beijing Univ. Aeronaut. Astronaut. 2024, 1–15. [Google Scholar] [CrossRef]
- Liu, X.; Wei, W.; Li, Y.; Gao, Y.; Xiao, Z.; Lin, G. Trajectory Prediction and Visual Localization of Snake Robot Based on BiLSTM Neural Network. Appl. Intell. 2023, 53, 27790–27807. [Google Scholar] [CrossRef]
- Xue, H.; Huynh, D.Q.; Reynolds, M. A Location-Velocity-Temporal Attention LSTM Model for Pedestrian Trajectory Prediction. IEEE Access 2020, 8, 44576–44589. [Google Scholar] [CrossRef]
- Zafar, N.; Haq, I.U.; Chughtai, J.-R.; Shafiq, O. Applying Hybrid LSTM-GRU Model Based on Heterogeneous Data Sources for Traffic Speed Prediction in Urban Areas. Sensors 2022, 22, 3348. [Google Scholar] [CrossRef] [PubMed]



















| Flight | Trajectory Point | Time | Longitude | Latitude | Altitude | Speed | Heading |
|---|---|---|---|---|---|---|---|
| MU5102 | during the departure phase | 1 March 2025 08:04:19 | 116.571 | 40.0916 | 46 | 274.096 | 354 |
| MU5102 | during the cruise phase | 1 March 2025 08:26:50 | 116.795 | 38.2187 | 11,308 | 892.664 | 166 |
| MU5102 | during the approach phase | 1 March 2025 09:42:00 | 121.332 | 31.2631 | 290 | 233.352 | 176 |
| Hardware and Software Configuration | Configuration Name | Configuration Information |
|---|---|---|
| Hardware configuration | Processor | 13th Gen Intel® Core™ i7-13850HX 2.10 GHz |
| Graphics card | NVIDIA RTX 3500 Ada Generation Laptop GPU | |
| Memory | 32 GB | |
| Software configuration | Programming language | Python 3.10 |
| Programming software | Pycharm 2023.1.2 | |
| Foundational framework | Pytorch2.7.0 + cuda12.6 |
| Parameter | Setting |
|---|---|
| GAT spatial output dimension | 8 |
| Number of GAT attention heads | 2 |
| BiGRU Time Hidden Layer Dimension | 32 |
| TPA activation function | tanh |
| GRU prediction head hidden layer dimension | 64 |
| Optimizer | Adam |
| Learning rate | 0.001 |
| Observation window (seq_lengths) | [10, 20, 30, 40, 50] |
| Label (forecast_lengths) | [1, 2, 3, 4, 5] |
| GAT-BiGRU-TPA | |||||||||||
|---|---|---|---|---|---|---|---|---|---|---|---|
| RMSE | MAE | ||||||||||
| 1 | 2 | 3 | 4 | 5 | 1 | 2 | 3 | 4 | 5 | ||
| Longitude error/° | 10 | 0.0408 | 0.0719 | 0.1028 | 0.0928 | 0.0634 | 0.0223 | 0.0549 | 0.0832 | 0.0729 | 0.0360 |
| 20 | 0.0475 | 0.0424 | 0.0729 | 0.0665 | 0.2643 | 0.0310 | 0.0159 | 0.0521 | 0.0446 | 0.2274 | |
| 30 | 0.0521 | 0.0734 | 0.0643 | 0.0520 | 0.2628 | 0.0406 | 0.0582 | 0.0415 | 0.0213 | 0.2252 | |
| 40 | 0.0408 | 0.0423 | 0.2627 | 0.0515 | 0.0585 | 0.0205 | 0.0144 | 0.2102 | 0.0186 | 0.0249 | |
| 50 | 0.0460 | 0.0606 | 0.0483 | 0.0575 | 0.2926 | 0.0276 | 0.0486 | 0.0212 | 0.0341 | 0.2659 | |
| Latitude error/° | 10 | 0.0399 | 0.0892 | 0.0782 | 0.0953 | 0.1146 | 0.0189 | 0.0693 | 0.0530 | 0.0721 | 0.0782 |
| 20 | 0.0677 | 0.0438 | 0.1059 | 0.0885 | 0.3026 | 0.0588 | 0.0118 | 0.0803 | 0.0597 | 0.2614 | |
| 30 | 0.0697 | 0.0999 | 0.0868 | 0.0595 | 0.3023 | 0.0625 | 0.0897 | 0.0610 | 0.0232 | 0.2596 | |
| 40 | 0.0654 | 0.0436 | 0.3288 | 0.0575 | 0.0633 | 0.0566 | 0.0110 | 0.2892 | 0.0192 | 0.0223 | |
| 50 | 0.0546 | 0.0600 | 0.0579 | 0.0812 | 0.3434 | 0.0387 | 0.0454 | 0.0300 | 0.0653 | 0.2834 | |
| Altitude error/m | 10 | 45.098 | 16.642 | 48.124 | 31.242 | 90.722 | 45.090 | 16.598 | 48.096 | 31.207 | 90.720 |
| 20 | 53.262 | 54.290 | 27.483 | 29.829 | 12.460 | 53.260 | 54.268 | 27.403 | 29.827 | 12.456 | |
| 30 | 55.420 | 70.030 | 48.171 | 8.6620 | 67.150 | 55.412 | 69.897 | 48.169 | 8.6113 | 67.149 | |
| 40 | 45.076 | 8.8121 | 39.328 | 17.429 | 46.424 | 45.064 | 8.7945 | 39.326 | 16.926 | 46.414 | |
| 50 | 20.593 | 68.231 | 49.572 | 24.611 | 52.513 | 20.509 | 68.202 | 49.524 | 24.597 | 52.510 | |
| GAT-BiGRU-TPA | |||||||||||
|---|---|---|---|---|---|---|---|---|---|---|---|
| RMSE | MAE | ||||||||||
| 1 | 2 | 3 | 4 | 5 | 1 | 2 | 3 | 4 | 5 | ||
| Overall error average | 10 | 15.060 | 5.6010 | 16.102 | 10.477 | 30.300 | 15.044 | 5.5741 | 16.077 | 10.451 | 30.278 |
| 20 | 17.792 | 18.125 | 9.2206 | 9.9946 | 4.3423 | 17.783 | 18.099 | 9.1784 | 9.9771 | 4.3149 | |
| 30 | 18.514 | 23.401 | 16.107 | 2.9245 | 22.572 | 18.505 | 23.348 | 16.090 | 2.8852 | 22.545 | |
| 40 | 15.061 | 2.9661 | 13.306 | 5.8461 | 15.515 | 15.047 | 2.9400 | 13.275 | 5.6545 | 15.487 | |
| 50 | 6.8979 | 22.784 | 16.559 | 8.2499 | 17.716 | 6.8586 | 22.765 | 16.525 | 8.2320 | 17.687 | |
| BiGRU | BiLSTM | Attenton-LSTM | Attention-GRU-LSTM | GAT-BiGRU-TPA | |
|---|---|---|---|---|---|
| Best model parameters | Observation window = 30 Labels = 4 | Observation window = 30 Labels = 4 | Observation window = 30 Labels = 4 | Observation window = 30 Labels = 4 | Observation window = 30 Labels = 4 |
| RMSE | 17.450 | 16.204 | 51.407 | 49.717 | 8.7959 |
| MAE | 14.888 | 12.717 | 43.793 | 41.558 | 7.1979 |
| BiGRU | BiLSTM | Attention-LSTM | Attention-GRU-LSTM | GAT-BiGRU-TPA | ||||||
|---|---|---|---|---|---|---|---|---|---|---|
| RMSE | MAE | RMSE | MAE | RMSE | MAE | RMSE | MAE | RMSE | MAE | |
| Departure climb | 21.595 | 18.210 | 24.908 | 21.410 | 63.081 | 53.759 | 43.497 | 37.931 | 11.089 | 9.0826 |
| Cruising | 15.685 | 13.573 | 11.257 | 9.6896 | 33.818 | 29.758 | 69.560 | 67.802 | 7.8329 | 7.2664 |
| Approach descent | 17.320 | 14.877 | 16.039 | 12.394 | 57.736 | 50.994 | 30.564 | 23.759 | 8.6969 | 6.6086 |
Disclaimer/Publisher’s Note: The statements, opinions and data contained in all publications are solely those of the individual author(s) and contributor(s) and not of MDPI and/or the editor(s). MDPI and/or the editor(s) disclaim responsibility for any injury to people or property resulting from any ideas, methods, instructions or products referred to in the content. |
© 2025 by the authors. Licensee MDPI, Basel, Switzerland. This article is an open access article distributed under the terms and conditions of the Creative Commons Attribution (CC BY) license (https://creativecommons.org/licenses/by/4.0/).
Share and Cite
Cao, H.; Li, Y.; Mi, X.; Gao, Q. GAT-BiGRU-TPA City Pair 4D Trajectory Prediction Model Based on Spatio-Temporal Graph Neural Network. Aerospace 2025, 12, 999. https://doi.org/10.3390/aerospace12110999
Cao H, Li Y, Mi X, Gao Q. GAT-BiGRU-TPA City Pair 4D Trajectory Prediction Model Based on Spatio-Temporal Graph Neural Network. Aerospace. 2025; 12(11):999. https://doi.org/10.3390/aerospace12110999
Chicago/Turabian StyleCao, Haibo, Yinfeng Li, Xueyu Mi, and Qi Gao. 2025. "GAT-BiGRU-TPA City Pair 4D Trajectory Prediction Model Based on Spatio-Temporal Graph Neural Network" Aerospace 12, no. 11: 999. https://doi.org/10.3390/aerospace12110999
APA StyleCao, H., Li, Y., Mi, X., & Gao, Q. (2025). GAT-BiGRU-TPA City Pair 4D Trajectory Prediction Model Based on Spatio-Temporal Graph Neural Network. Aerospace, 12(11), 999. https://doi.org/10.3390/aerospace12110999

