Skip to Content

670 Results Found

  • Article
  • Open Access
9 Citations
4,337 Views
13 Pages

Design and Analysis of a Bionic Gliding Robotic Dolphin

  • Yang Zhang,
  • Zhengxing Wu,
  • Jian Wang and
  • Min Tan

In this paper, we focus on the design and analysis of a bionic gliding robotic dolphin. Inspired by natural dolphins, a novel bionic gliding robotic dolphin is developed. Different from the existing ones, the gliding robotic dolphin developed in this...

  • Article
  • Open Access
1 Citations
1,231 Views
23 Pages

Dynamics Simulation and Optimization of Gliding Tail Decoy

  • Huayu Jia,
  • Huilong Zheng,
  • Shunbo Huo and
  • Hong Zhou

In this paper, a gliding tail decoy for a UAV is proposed, which can be discarded as a decoy when the UAV encounters danger. Based on an aerodynamic model of the tail decoy, a nonlinear dynamics model of the tail decoy gliding in the air is generated...

  • Article
  • Open Access
10 Citations
4,373 Views
23 Pages

17 November 2022

In many aero gliding vehicles, achieving the maximum gliding range is a challenging task. A frequent example is the breakdown of an engine during flight or the use of unpowered stand-off weapons. When an unpowered stand-off weapon begins gliding at a...

  • Article
  • Open Access
5 Citations
3,315 Views
16 Pages

The Characteristics of Gliding Arc Plasma and Its Activating Effect for Ramjet Combustion

  • Jiulun Sun,
  • Di Jin,
  • Shengfang Huang,
  • Kai Zhang,
  • Weiqi Chen and
  • Xinyao Cheng

9 June 2022

In order to improve the combustion performance of a ramjet under low temperature and pressure, a gliding arc plasma actuator was designed based on a typical evaporation flameholder. The discharge characteristics, as well as the activating effect of s...

  • Article
  • Open Access
14 Citations
4,156 Views
14 Pages

Collective motion is a unique biological habit of manta rays. As the most basic unit, the hydrodynamic mechanism of tandem gliding deserves further study. In this paper, a numerical simulation method was used to explore the influence of the front-to-...

  • Article
  • Open Access
44 Citations
7,205 Views
14 Pages

A Novel Integrated Gliding and Flapping Propulsion Biomimetic Manta-Ray Robot

  • Daili Zhang,
  • Guang Pan,
  • Yonghui Cao,
  • Qiaogao Huang and
  • Yong Cao

Bionic underwater robots are the intersection of biology and robotics; they have the advantages of propulsion efficiency and maneuverability. A novel vehicle that combines a gliding and flapping propulsion inspired by a manta ray is presented in this...

  • Article
  • Open Access
1,879 Views
14 Pages

Quinacridones as a Building Block for Sustainable Gliding Layers on Ice and Snow

  • Peter Bützer,
  • Marcel Roland Bützer,
  • Florence Piffaretti,
  • Patrick Schneider,
  • Simon Lustenberger,
  • Fabian Walther and
  • Dominik Brühwiler

17 July 2024

Quinacridone (QA) and 2,9-dimethylquinacridone (DQA) are synthetic substances suitable as a hard, abrasion-resistant, self-organizing gliding layer on ice and snow. For sustainable use, a large number of parameters must be considered to demonstrate t...

  • Article
  • Open Access
2 Citations
7,603 Views
14 Pages

14 February 2019

Among the different models that have been proposed to explain the origin of avian flight

from terrestrial predators, the cursorial and arboreal hypotheses remain the most discussed.

However, the fossil data at hand show that, taken separately, both the...

  • Article
  • Open Access
2 Citations
3,637 Views
20 Pages

Physical Modeling of Snow Gliding: A Case Study in the NW Italian Alps

  • Giovanni Martino Bombelli,
  • Gabriele Confortola,
  • Margherita Maggioni,
  • Michele Freppaz and
  • Daniele Bocchiola

30 November 2021

Snow gliding, a slow movement downhill of snow cover, is complex to forecast and model and yet is extremely important, because it drives snowpack dynamics in the pre-avalanching phase. Despite recent interest in this process and the development of so...

  • Article
  • Open Access
1 Citations
1,388 Views
20 Pages

19 August 2025

The ignition and combustion characteristics of the afterburner directly affect the engine performance. In this study, a numerical simulation model was created for both the novel gliding arc assisted combustion system and the conventional spark plug s...

  • Communication
  • Open Access
5 Citations
2,720 Views
8 Pages

Relationship between Tissue Gliding of the Lateral Thigh and Gait Parameters after Trochanteric Fractures

  • Kengo Kawanishi,
  • Daisuke Fukuda,
  • Hiroyuki Niwa,
  • Taisuke Okuno,
  • Toshinori Miyashita,
  • Takashi Kitagawa and
  • Shintarou Kudo

19 May 2022

Trochanteric fractures lead to severe functional deficits and gait disorders compared to femoral neck fractures. This study aims to investigate gait parameters related to gliding between tissues (gliding) after trochanteric fracture (TF) surgery. Thi...

  • Article
  • Open Access
25 Citations
7,480 Views
16 Pages

11 June 2020

Based on an experimental system involving a pulsating airflow burner and gliding arc generator, the characteristics of gliding arc plasma at different flow rates and its control effect on the static instability of the swirl flame have been studied. T...

  • Article
  • Open Access
743 Views
23 Pages

PteroBot: A Forest Exploration Robot Bioinspired by Pteromyini Gliding Mechanism

  • Minghao Fan,
  • Jiayi Wang,
  • Tianyi Liu,
  • Ze Ren,
  • Guoniu Zhu and
  • Jin Ma

Forests are critical ecosystems that play a fundamental role in supporting biodiversity and maintaining climate stability. However, forest monitoring and exploration present huge challenges due to the vast scale and complex terrain. This paper propos...

  • Article
  • Open Access
4 Citations
1,864 Views
15 Pages

Plasma seed pretreatment is an important means to rapidly improve seed quality. The studies on plasma-generating devices suitable for continuous seed pretreatment at atmospheric pressure have been relatively limited. Gliding arc discharge can generat...

  • Article
  • Open Access
15 Citations
4,300 Views
19 Pages

Impact of Uniaxial Stretching on Both Gliding and Traction Areas of Tendon Explants in a Novel Bioreactor

  • Mersedeh Tohidnezhad,
  • Johanna Zander,
  • Alexander Slowik,
  • Yusuke Kubo,
  • Gözde Dursun,
  • Wolfgang Willenberg,
  • Adib Zendedel,
  • Nisreen Kweider,
  • Marcus Stoffel and
  • Thomas Pufe

The effects of mechanical stress on cells and their extracellular matrix, especially in gliding sections of tendon, are still poorly understood. This study sought to compare the effects of uniaxial stretching on both gliding and traction areas in the...

  • Article
  • Open Access
4 Citations
2,564 Views
17 Pages

Experimental Investigation on Ignition of Hyperburner Based on Gliding Arc Plasma Igniter Driven by Pressure Difference

  • Xinyao Cheng,
  • Huimin Song,
  • Jiulun Sun,
  • Wei Cui,
  • Zhibo Zhang,
  • Min Jia,
  • Di Jin and
  • Yifei Zhu

17 September 2022

The hyperburner is a key component of a TBCC engine, and its reliable ignition and stable operation are critical. The gliding arc plasma igniter driven by differential pressure has the technical advantages of low energy consumption and high jet tempe...

  • Article
  • Open Access
452 Views
24 Pages

Multi-Channel Gliding Arc Plasma Cracking of RP-3 Kerosene Spray

  • Shengfang Huang,
  • Yun Wu,
  • Shunhua Yang,
  • Di Jin and
  • Yinghong Li

20 December 2025

To address the issues of narrow ignition limits and low combustion efficiency in ramjet combustors under low-temperature and low-pressure conditions, caused by low reactivity of liquid fuel and slow chemical reaction rates, a multi-channel gliding ar...

  • Article
  • Open Access
4 Citations
2,391 Views
18 Pages

31 January 2023

This paper presents an effective method for the fast prediction of the target reachable zone of a boosting gliding vehicle in the gliding phase. Firstly, a six-point method is proposed for the rapid determination of the reachable zone and the feasibl...

  • Article
  • Open Access
10 Citations
3,915 Views
10 Pages

Study of Gliding Arc Plasma Treatment for Bamboo-Culm Surface Modification

  • Bin Li,
  • Jinxing Li,
  • Xiaojian Zhou,
  • Jun Zhang,
  • Taohong Li and
  • Guanben Du

1 December 2019

Plasma treatment was conducted to modify the outer- and inner-layer surfaces of bamboo in a multi-factor experiment, where the surface contact angles and surface energy were measured, followed by investigation on the surface microstructure and functi...

  • Article
  • Open Access
1 Citations
1,987 Views
25 Pages

Due to constraints in launch platforms and cost, the maneuverability of gliding-guided projectiles is limited, necessitating a rational design of their trajectory schemes. To reduce the sensitivity of trajectory schemes to uncertainties while ensurin...

  • Article
  • Open Access
6 Citations
2,774 Views
24 Pages

Realization and Online Optimization for Gliding and Flapping Propulsion of a Manta Ray Robot

  • Yonghui Cao,
  • Yingzhuo Cao,
  • Shumin Ma,
  • Xinhao Li,
  • Yilin Qu and
  • Yong Cao

15 November 2023

Currently, the bionic robotic fish is primarily devoted to the bionic appearance of fish and rarely involves the bionic swimming posture. However, biological studies have proved that fish have extraordinary swimming ability, so it is necessary to imi...

  • Article
  • Open Access
2 Citations
3,509 Views
13 Pages

30 March 2019

The influence of the discharge cone size on the characteristic parameters of a rotating gliding arc, e.g., arc length, arc rotation frequency, and regeneration frequency was investigated when the grounding electrode was equipped with an extension tub...

  • Review
  • Open Access
7 Citations
4,462 Views
11 Pages

Indigo—A New Tribological Substance Class for Non-Toxic and Ecological Gliding Surfaces on Ice, Snow, and Water

  • Peter Bützer,
  • Dominik Brühwiler,
  • Marcel Roland Bützer,
  • Nassim Al-Godari,
  • Michelle Cadalbert,
  • Mathias Giger and
  • Sandro Schär

24 January 2022

The biogenic substance E-indigo can form supramolecular, hydrophobic structures using self-organization. These structures show a low coefficient of friction as a gliding layer against polar surfaces. The formation of primary particles with platelet m...

  • Article
  • Open Access
5 Citations
2,852 Views
21 Pages

15 March 2023

A gliding arc plasma source designed for high efficient ignition has been studied with the help of numerical simulation and experiments. A coupled 3D–0D approach has been proposed to model the gliding arc from ignition (the equilibrium stage) t...

  • Feature Paper
  • Article
  • Open Access
3 Citations
2,865 Views
15 Pages

29 August 2024

The main goal was to investigate the ability of a non-thermal plasma reactor with gliding arc discharge to remove diesel exhaust particulates (DEPs). A conventional knife-shaped LTP GA (low-temperature plasma gliding arc) reactor was utilized. The fo...

  • Article
  • Open Access
14 Citations
13,882 Views
18 Pages

Aerodynamic Bio-Mimetics of Gliding Dragonflies for Ultra-Light Flying Robot

  • Akira Obata,
  • Shotarou Shinohara,
  • Kyohei Akimoto,
  • Kakeru Suzuki and
  • Miyuki Seki

27 May 2014

A detailed investigation including a low-speed flow study is presented on the development of ultra-light dragonfly mimetic flying robots with a focus on the dragonfly’s remarkable gliding capability. It is revealed that the dragonfly’s corrugated win...

  • Article
  • Open Access
12 Citations
7,321 Views
11 Pages

Effect of Self-Myofascial Release of the Lower Back on Myofascial Gliding, Lumbar Flexibility, and Abdominal Trunk Muscle Strength: A Crossover Study

  • Yuki Nakai,
  • Katsutoshi Oe,
  • Ryuko Matsuno,
  • Ryoji Kiyama,
  • Masayuki Kawada,
  • Yasufumi Takeshita,
  • Takasuke Miyazaki and
  • Sota Araki

2 August 2023

Roller massage has been recognized as an effective intervention for managing various conditions. However, data on the effects of roller massage on the dynamic mechanisms of the myofascial and soft tissues of the lower back are limited. This study aim...

  • Article
  • Open Access
2 Citations
3,126 Views
24 Pages

16 February 2024

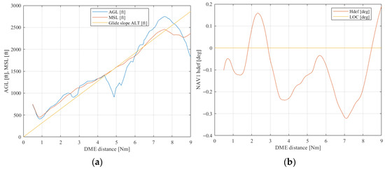
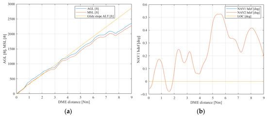
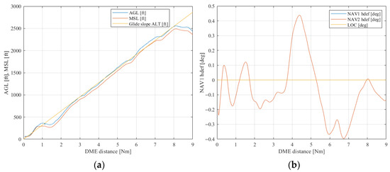
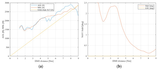
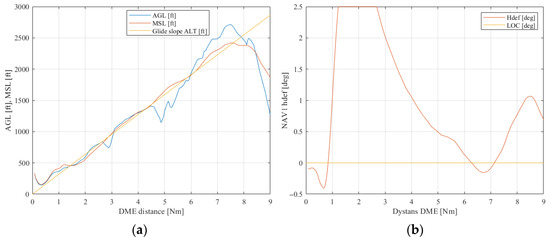
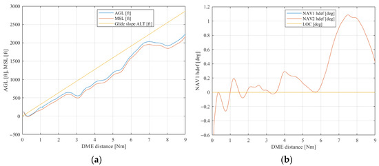
In hostile environments, engine damage is of particular concern since the engine is the only component to generate thrust that affects survivability. For an aircraft suffering thrust failure, the forced landing sites should be identified within the g...

  • Article
  • Open Access
103 Citations
12,107 Views
9 Pages

Acetylcholinesterase-Inhibiting Activity of Pyrrole Derivatives from a Novel Marine Gliding Bacterium, Rapidithrix thailandica

  • Yutthapong Sangnoi,
  • Oraphan Sakulkeo,
  • Supreeya Yuenyongsawad,
  • Akkharawit Kanjana-opas,
  • Kornkanok Ingkaninan,
  • Anuchit Plubrukarn and
  • Khanit Suwanborirux

13 October 2008

Acetylcholinesterase-inhibiting activity of marinoquinoline A (1), a new pyrroloquinoline from a novel species of a marine gliding bacterium Rapidithrix thailandica, was assessed (IC50 4.9 μM). Two related pyrrole derivatives, 3-(2'-aminophenyl)-pyrr...

  • Article
  • Open Access
1 Citations
1,166 Views
26 Pages

To enhance the penetration capability of hypersonic vehicles in the gliding phase, an intelligent maneuvering penetration strategy combining imitation learning and reinforcement learning is proposed. Firstly, a reinforcement learning penetration mode...

  • Article
  • Open Access
2 Citations
2,897 Views
21 Pages

30 May 2023

During the interception of a high-speed gliding vehicle (HGV), the predicted intercept point (PIP) is updated many times, so the interceptor must continuously adjust its trajectory. In this paper, we propose an online guidance correction algorithm fo...

  • Feature Paper
  • Article
  • Open Access
24 Citations
4,859 Views
13 Pages

Plasma Surface Modification of Epoxy Polymer in Air DBD and Gliding Arc

  • Panagiotis Dimitrakellis,
  • François Faubert,
  • Maxime Wartel,
  • Evangelos Gogolides and
  • Stéphane Pellerin

5 January 2022

We studied the epoxy polymer surface modification using air plasma treatment in a Gliding Arc (GA) plasma reactor and a pulsed Dielectric Barrier Discharge (DBD). We employed optical emission spectroscopy (OES) measurements to approximate the vibrati...

  • Article
  • Open Access
3 Citations
1,848 Views
32 Pages

To meet the time-coordinated requirement of hypersonic gliding vehicles to reach a single target simultaneously in the presence of no-fly-zone constraints, this paper proposes a time-coordinated A* path planning method considering multiple constraint...

  • Article
  • Open Access
6 Citations
2,362 Views
14 Pages

Gliding Arc/Glow Discharge for CO2 Conversion: The Role of Discharge Configuration and Gas Channel Thickness

  • Svetlana Lazarova,
  • Tsvetelina Paunska,
  • Veselin Vasilev,
  • Khristo Tarnev,
  • Snejana Iordanova and
  • Stanimir Kolev

21 November 2024

This work investigates CO2 conversion using atmospheric pressure low-current gliding discharges (GD). The following three modifications are studied: classic GD; magnetically accelerated GD (MAGD); and magnetically retarded GD (MRGD). In the latter tw...

  • Article
  • Open Access
4 Citations
3,130 Views
21 Pages

3 February 2023

Optimal trajectory generation for the guidance of re-entry glide vehicles is of great significance. To realize a faster generation speed and consistency with the guidance mechanism, an improved convex optimization trajectory generation algorithm base...

  • Article
  • Open Access
19 Citations
3,597 Views
14 Pages

Investigation on Spectral Characteristics of Gliding Arc Plasma Assisted Ammonia Lean Combustion

  • Ximing Zhu,
  • Yang Zhao,
  • Ming Zhai,
  • Pengyi Lv,
  • Weixing Zhou and
  • Bangdou Huang

2 September 2022

Ammonia as a non-carbon fuel is expected to play an important role in the future, but it is difficult to be effectively utilized at this stage due to its flame retardancy and other characteristics. Therefore, we propose to use gliding arc plasma comb...

  • Article
  • Open Access
42 Citations
5,987 Views
11 Pages

Passive Drag in Young Swimmers: Effects of Body Composition, Morphology and Gliding Position

  • Matteo Cortesi,
  • Giorgio Gatta,
  • Giovanni Michielon,
  • Rocco Di Michele,
  • Sandro Bartolomei and
  • Raffaele Scurati

The passive drag (Dp) during swimming is affected by the swimmer’s morphology, body density and body position. We evaluated the relative contribution of morphology, body composition, and body position adjustments in the prediction of a swimmer&...

  • Article
  • Open Access
1,291 Views
16 Pages

9 July 2024

In this paper, adaptive fuzzy fault-tolerant control (AFFTC) for the attitude control system of a hypersonic gliding vehicle (HGV) experiencing an actuator fault is proposed. Actuator faults of the HGV are considered with respect to its actual struct...

  • Article
  • Open Access
967 Views
22 Pages

Dragonflies exhibit remarkable flight capabilities, and their wings feature corrugated structures that are distinct from conventional airfoils. This study investigates the aerodynamic effects of three corrugation parameters on gliding performance at...

  • Article
  • Open Access
2 Citations
1,857 Views
16 Pages

Investigation of Gliding Walled Multilayer Waveguides

  • Mohsin Ali Shah Syed,
  • Junsheng Yu,
  • Yuan Yao and
  • Shanzah Shaikh

This article suggests a new waveguide design that utilizes a “walled” architecture. Instead of relying on conventional gap waveguide structures to create electronic bandgaps and prevent field leakage, the proposed design introduces a &ldq...

  • Article
  • Open Access
6 Citations
3,833 Views
16 Pages

The Influence of Voltage on Gliding Arc Discharge Characteristics, the Composition of Air Plasma, and the Properties of BG-11 Medium

  • Liutauras Marcinauskas,
  • Žydrūnas Kavaliauskas,
  • Kamilė Jonynaitė,
  • Rolandas Uscila,
  • Mindaugas Aikas,
  • Skirmantas Keršulis,
  • Antanas Strakšys,
  • Arūnas Stirkė and
  • Voitech Stankevič

4 March 2024

A gliding arc discharge (GAD) plasma device has been developed and tested. Possible applications areas for GAD plasma could be microalgae suspension treatments and the creation of plasma-activated water. To understand its behavior, the influence of t...

  • Article
  • Open Access
252 Views
20 Pages

30 January 2026

Glide-snow avalanches pose a major challenge for operational forecasting and local avalanche authorities. Although their key prerequisite, a moist interface between the snowpack and smooth ground, is well known, predicting the timing of glide-snow av...

  • Article
  • Open Access
42 Citations
5,203 Views
15 Pages

2 July 2021

One of the new methods of protecting and supporting plant growth is the use of low-temperature plasma. The aim of this study is to evaluate the feasibility of using plasma activated water produced in an atmospheric pressure gliding arc reactor for ge...

  • Article
  • Open Access
17 Citations
4,520 Views
19 Pages

Using Plasma-Activated Water Generated by an Air Gliding Arc as a Nitrogen Source for Rice Seed Germination

  • Siraporn Chuea-uan,
  • Dheerawan Boonyawan,
  • Choncharoen Sawangrat and
  • Sa-nguansak Thanapornpoonpong

20 December 2023

This research aimed to understand the use of air gliding arc (GA) plasma to generate plasma-activated water (PAW) for fixing nitrogen in water and the chemical properties of PAW on the germination of rice seeds. The N2, NO, and OH molecules in GA pla...

  • Article
  • Open Access
14 Citations
5,375 Views
16 Pages

The Role of Glide during Creep of Copper at Low Temperatures

  • Arash Hosseinzadeh Delandar,
  • Rolf Sandström and
  • Pavel Korzhavyi

27 September 2018

Copper canister will be used in Scandinavia for final storage of spent nuclear fuel. The copper will be exposed to temperatures of up to 100 °C. The creep mechanism at near ambient temperatures has been assumed to be glide of dislocations, but th...

  • Feature Paper
  • Article
  • Open Access
24 Citations
5,747 Views
20 Pages

Destruction of Toluene, Naphthalene and Phenanthrene as Model Tar Compounds in a Modified Rotating Gliding Arc Discharge Reactor

  • Xiangzhi Kong,
  • Hao Zhang,
  • Xiaodong Li,
  • Ruiyang Xu,
  • Ishrat Mubeen,
  • Li Li and
  • Jianhua Yan

28 December 2018

Tar removal is one of the greatest technical challenges of commercial gasification technologies. To find an efficient way to destroy tar with plasma, a rotating gliding arc (RGA) discharge reactor equipped with a fan-shaped swirling generator was use...

  • Article
  • Open Access
13 Citations
3,461 Views
14 Pages

Effect of Gliding Arc Plasma Activated Water (GAPAW) on Maize (Zea mays L.) Seed Germination and Growth

  • Jean Paul Kamseu Mogo,
  • Joseph Djeugap Fovo,
  • Berthelot Sop-Tamo,
  • Hortense Nöelle Apala Mafouasson,
  • Marcelline Carine Ngo Ngwem,
  • Marie Jeanne Tebu,
  • Georges Kamgang Youbi and
  • Samuel Laminsi

12 October 2022

This study investigates the effect of Gliding Arc Plasma Activated Water (GAPAW) technique on maize germination and growth variables. The effect of GAPAW was evaluated on corn texture, water absorption in Lab conditions, and the pathway Scanning elec...

  • Article
  • Open Access
12 Citations
3,699 Views
12 Pages

Modeling of Glide-Symmetric Dielectric Structures

  • Zvonimir Sipus and
  • Marko Bosiljevac

18 June 2019

Recently, there has been an increased interest in exploring periodic structures having higher symmetry properties, primarily based on metallic realization. The design of dielectric glide-symmetric structures has many challenges, and this paper presen...

  • Article
  • Open Access
24 Citations
10,913 Views
16 Pages

4 August 2017

A continuum theory for high temperature creep of polycrystalline solids is developed. It includes the relevant deformation mechanisms for diffusional and dislocation creep: elasticity with eigenstrains resulting from vacancy diffusion, dislocation cl...

of 14