Journal Description
Marine Drugs
Marine Drugs
is the leading, peer-reviewed, open access journal on the research, development, and production of biologically and therapeutically active compounds from the sea. Marine Drugs is published monthly online by MDPI. Australia New Zealand Marine Biotechnology Society (ANZMBS) is affiliated with Marine Drugs and its members receive a discount on article processing charges.
- Open Access— free for readers, with article processing charges (APC) paid by authors or their institutions.
- High Visibility: indexed within Scopus, SCIE (Web of Science), PubMed, MEDLINE, PMC, Embase, PubAg, MarinLit, AGRIS, and other databases.
- Journal Rank: JCR - Q1 (Pharmacology and Pharmacy) / CiteScore - Q1 (Pharmacology, Toxicology and Pharmaceutics (miscellaneous))
- Rapid Publication: manuscripts are peer-reviewed and a first decision is provided to authors approximately 13.3 days after submission; acceptance to publication is undertaken in 2.4 days (median values for papers published in this journal in the first half of 2025).
- Recognition of Reviewers: reviewers who provide timely, thorough peer-review reports receive vouchers entitling them to a discount on the APC of their next publication in any MDPI journal, in appreciation of the work done.
- Journal Clusters-Pharmaceutical Science: Scientia Pharmaceutica, Marine Drugs, Pharmaceuticals, Pharmaceutics, Pharmacy, Future Pharmacology, Pharmacoepidemiology, Drugs and Drug Candidates and Journal of Pharmaceutical and BioTech Industry.
Impact Factor:
5.4 (2024);
5-Year Impact Factor:
5.6 (2024)
Latest Articles
Synthesis of 5-Hydroxy-5-vinyl-2-cyclopentenones, a Family of Rare-Type Natural Products Mostly Recovered from Marine Sources
Mar. Drugs 2025, 23(12), 449; https://doi.org/10.3390/md23120449 (registering DOI) - 23 Nov 2025
Abstract
The microwave-aided racemic synthesis of six 5-hydroxy-5-vinyl-2-cyclopentenone-type natural products was achieved. A key reaction involving the construction of the α-keto vinyl carbinol function was realized by applying a Mislow–Evans rearrangement of an allylic sulfoxide, which was prepared by conjugate addition of cyclopentane-1,3-dione-derived enolate
[...] Read more.
The microwave-aided racemic synthesis of six 5-hydroxy-5-vinyl-2-cyclopentenone-type natural products was achieved. A key reaction involving the construction of the α-keto vinyl carbinol function was realized by applying a Mislow–Evans rearrangement of an allylic sulfoxide, which was prepared by conjugate addition of cyclopentane-1,3-dione-derived enolate to alkynyl sulfoxide to afford 5-hydroxy-3-methoxy-5-vinyl-2-cyclopentenone (1). From the common intermediate 1, five other congeneric natural products were synthesized.
Full article
(This article belongs to the Section Synthesis and Medicinal Chemistry of Marine Natural Products)
►
Show Figures
Open AccessArticle
6-Isoprenylindole-3-carboxylic Acid with an Anti-Melanogenic Activity from a Marine-Derived Streptomyces sp. APA-053
by
Minjeong Kim, Eun-Young Lee, Ga-Eun Shin, Jungwook Chin, Hongchan An, Sang-Jip Nam and Kyung-Min Lim
Mar. Drugs 2025, 23(12), 448; https://doi.org/10.3390/md23120448 - 21 Nov 2025
Abstract
In this study, we report the isolation of the known compound 6-isoprenylindole-3-carboxylic acid (SJ196), a prenylated indole derivative, from a marine Streptomyces sp., APA053, and its potent anti-melanogenic activity. SJ196 showed ABTS and DPPH radical scavenging activities and cellular antioxidant activities, significantly suppressing
[...] Read more.
In this study, we report the isolation of the known compound 6-isoprenylindole-3-carboxylic acid (SJ196), a prenylated indole derivative, from a marine Streptomyces sp., APA053, and its potent anti-melanogenic activity. SJ196 showed ABTS and DPPH radical scavenging activities and cellular antioxidant activities, significantly suppressing cytoplasmic and mitochondrial reactive oxygen species (ROS) in B16F10 murine melanoma cells. Furthermore, SJ196 reduced both intracellular and extracellular melanin content without cytotoxicity. These effects coincided with suppression of intracellular signal transduction for melanogenesis, significantly reducing phosphorylation of ERK, JNK, and p38 MAPK, and attenuating the expression of MITF and melanogenic enzymes (TYR, TRP-1, and TRP-2). Importantly, in a three-dimensional human skin model (MelanoDerm™), SJ196 exhibited a skin-lightening effect, as evidenced by dose-dependent increases in skin brightness and histological confirmation. Collectively, we demonstrated that SJ196 is a potent anti-melanogenic marine compound that acts through antioxidant activity and MAPK-MITF pathway suppression, suggesting its therapeutic potential for the treatment of age-related hyperpigmentation disorders.
Full article
(This article belongs to the Special Issue Marine Natural Products with Anti-aging Activity)
►▼
Show Figures

Graphical abstract
Open AccessArticle
Molecular Weight Distribution and Antioxidant Activity of Enzymatic Hydrolysates from Rhopilema hispidum and Nemopilema nomurai Under Different Enzymatic Hydrolysis Conditions
by
Xiaoxiao Liu, Lichao Teng, Wen Shen, Rongfeng Li, Song Liu, Ronge Xing and Huahua Yu
Mar. Drugs 2025, 23(12), 447; https://doi.org/10.3390/md23120447 - 21 Nov 2025
Abstract
►▼
Show Figures
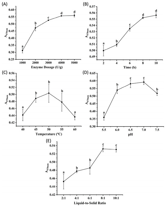
Jellyfish, as high-biomass marine resources, frequently exhibit explosive proliferation in coastal waters and possess both nutritional functional factors and potential medicinal value. This study investigated the enzymatic hydrolysis of two jellyfish species, Rhopilema hispidum (R. hispidum) and Nemopilema nomurai (N.
[...] Read more.
Jellyfish, as high-biomass marine resources, frequently exhibit explosive proliferation in coastal waters and possess both nutritional functional factors and potential medicinal value. This study investigated the enzymatic hydrolysis of two jellyfish species, Rhopilema hispidum (R. hispidum) and Nemopilema nomurai (N. nomurai), using Alcalase, Flavourzyme, and Protamex, with a specific focus on the molecular weight distribution and antioxidant activity. The optimal hydrolysis conditions were systematically determined via single-factor experiments followed by orthogonal test optimization. The Flavourzyme hydrolysates had the highest proportion of low-molecular-weight peptides (<3 kDa) and exhibited the most potent antioxidant activity, while Protamex hydrolysates had more high-molecular-weight peptides (>3 kDa, >40%) with comparatively weaker antioxidant activity. R. hispidum hydrolysates exhibited stronger DPPH• and O2•− scavenging activities and contained a higher proportion of low-molecular-weight peptides (<3 kDa), whereas N. nomurai hydrolysates showed a higher degree of hydrolysis, and its hydrolysates demonstrated superior •OH scavenging activity. Chromatographic analysis confirmed low-molecular-weight peptides positively correlated with antioxidant potential. This study highlights molecular weight distribution, together with enzyme type, as a pivotal determinant of the antioxidant activity of jellyfish hydrolysates, providing insights for antioxidant peptide development.
Full article

Figure 1
Open AccessReview
Marine Bioactive Components and Chronic Neuroinflammation: Focus on Neurodegenerative Disease
by
Elda Favari and Cinzia Parolini
Mar. Drugs 2025, 23(11), 446; https://doi.org/10.3390/md23110446 - 20 Nov 2025
Abstract
Advances in neuroscience, immunology, and neuroimmunology have revealed that the nervous and immune systems form a bidirectional integrated network, ranging from regulating inflammation to directing stress responses, pivotal for the maintenance of the brain–body physiology. Like peripheral inflammation, neuroinflammation is a conserved process
[...] Read more.
Advances in neuroscience, immunology, and neuroimmunology have revealed that the nervous and immune systems form a bidirectional integrated network, ranging from regulating inflammation to directing stress responses, pivotal for the maintenance of the brain–body physiology. Like peripheral inflammation, neuroinflammation is a conserved process aimed at activating innate/adaptive immune and non-immune cells to effectively deal with bacteria, viruses, toxins, and injuries, and eventually at removing the microbial pathogens and supporting tissue repair and recovery. A failure of this process or the permanent release of pro-inflammatory mediators causes a condition called “chronic low-grade neuroinflammation” resulting in tissue damage and an increased risk of developing neurodegenerative diseases (NDD), such as Alzheimer’s disease (AD), Parkinson’s disease (PD), multiple sclerosis (MS), and amyotrophic lateral sclerosis (ALS). Marine-derived bioactive components are able to modulate lipid and glucose metabolism as well as inflammation and oxidative stress. In this review, we describe the neuroinflammatory process and its involvement in the pathogenesis and progression of AD, PD, MS, and ALS. Then, we discuss the potential therapeutic efficacy of select marine-derived bioactive components.
Full article
(This article belongs to the Section Marine Pharmacology)
►▼
Show Figures

Graphical abstract
Open AccessArticle
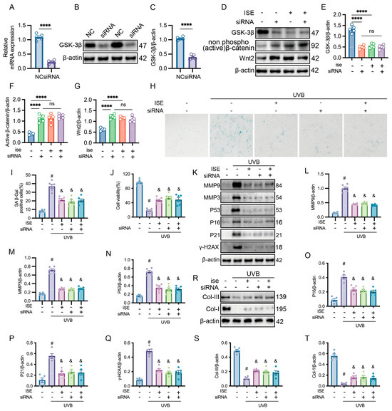
A Marine-Derived Sterol, Ergosterol, Mitigates UVB-Induced Skin Photodamage via Dual Inhibition of NF-κB and MAPK Signaling
by
Junming Zhang, Jiangming Zhong, Yi Li, Qi Zhou, Zhiyun Du, Li Lin, Peng Shu, Ling Jiang and Wei Zhou
Mar. Drugs 2025, 23(11), 445; https://doi.org/10.3390/md23110445 - 19 Nov 2025
Abstract
Background: Ultraviolet B (UVB) radiation induces oxidative stress, inflammation, and collagen degradation in skin, leading to photodamage. Ergosterol (ERG)—a sterol widely distributed in fungi and algae, including numerous marine species—possesses antioxidant and anti-inflammatory activities, but its photoprotective mechanisms remain unclear. Methods: Using integrated
[...] Read more.
Background: Ultraviolet B (UVB) radiation induces oxidative stress, inflammation, and collagen degradation in skin, leading to photodamage. Ergosterol (ERG)—a sterol widely distributed in fungi and algae, including numerous marine species—possesses antioxidant and anti-inflammatory activities, but its photoprotective mechanisms remain unclear. Methods: Using integrated in vitro (UVB-irradiated human keratinocytes) and in vivo (topical ERG in a murine UVB model) approaches, combined with transcriptomic and network pharmacology analyses, we evaluated ERG’s effects on oxidative stress, inflammation, and extracellular matrix integrity. Results: ERG treatment preserved keratinocyte viability, reduced reactive oxygen species, and suppressed pro-inflammatory mediators after UVB exposure. In mice, topical ERG significantly attenuated epidermal hyperplasia, maintained tight-junction integrity, and inhibited collagen matrix degradation. Mechanistically, ERG exerted dual inhibition of the nuclear factor kappa B (NF-κB) pathway, which mediates inflammation, and the mitogen-activated protein kinase (MAPK) pathway, which regulates collagen degradation. Conclusions: These findings identify ERG as a marine-derived sterol with potent photoprotective activity that simultaneously targets oxidative stress, inflammation, and extracellular matrix damage, highlighting its promise as a natural compound for dermatological applications and aligning with ongoing efforts to explore marine-derived agents against skin oxidative stress and inflammation.
Full article
(This article belongs to the Special Issue Marine-Derived Compounds to Counteract Oxidative Stress and Inflammation in the Skin)
►▼
Show Figures

Figure 1
Open AccessArticle
Botryocladia leptopoda Extracts Promote Wound Healing Ability via Antioxidant and Anti-Inflammatory Activities and Regulation of MMP/TIMP Expression
by
Shin-Ping Lin, Tsung-Kai Yi, Yi-Feng Kao, Ming-Chieh Tu, Chen-Che Hsieh, Yu-Chieh Chou, Jheng-Jhe Lu, Shella Permatasari Santoso, Huey-Jine Chai and Kuan-Chen Cheng
Mar. Drugs 2025, 23(11), 444; https://doi.org/10.3390/md23110444 - 19 Nov 2025
Abstract
Wound healing is a complex process involving coordinated actions of multiple cell types. Therefore, when developing therapeutics to promote wound healing, it is essential to consider the synergistic contributions of various cells at different stages of the healing process. In this study, we
[...] Read more.
Wound healing is a complex process involving coordinated actions of multiple cell types. Therefore, when developing therapeutics to promote wound healing, it is essential to consider the synergistic contributions of various cells at different stages of the healing process. In this study, we evaluated the potential of different extracts of Botryocladia leptopoda as wound-healing agents by examining their effects on antioxidant activity, cytotoxicity, cell migration, anti-inflammatory properties, and expressions of specific biomarkers associated with wound healing. Results indicated that the ethanol extract (FE) and hexane extract (HE) exhibited the highest DPPH radical scavenging activity, reaching up to 94%. The alkaline extract (AE) showed the strongest antioxidant ability in the FICA assay, with a maximum of 99%. In addition, the FE and AE provided anti-inflammatory actions that inhibited tumor necrosis factor (TNF)-α and interleukin (IL)-6 in lipopolysaccharide (LPS)-treated RAW 264.7 cells. Further analyses suggested that the FE and AE enhanced cell proliferation (210% and 112%) and migration (442.2% and 535.6%) and regulated wound healing-related genes, including matrix metalloproteinase 2, MMP9, and tissue inhibitor of metalloproteinase 2 (TIMP2) to avoid scar formation and accelerate wound healing. Lastly, the identification of potential compounds within the extract using the UHPLC system further supports its prospective medical applications. Taken together, these findings indicated that the FE and AE from B. leptopoda exhibited remarkable in vitro wound-healing properties, highlighting their potential for applications in pharmaceutical industries and health food development.
Full article
(This article belongs to the Special Issue The Extraction and Application of Functional Components in Algae)
►▼
Show Figures

Figure 1
Open AccessArticle
Characterization and Valorization of the Microalgal Co-Product Spirugrass®: Protein Profile, Iron Speciation, and Potential Use as a Supplement for Honeybees
by
Thomas Dalmonte, Cecilia Rudelli, Daniele Alberoni, Angelica Lembo, Imma Gifuni, Giulia Andreani, Massimo Castellari and Gloria Isani
Mar. Drugs 2025, 23(11), 443; https://doi.org/10.3390/md23110443 - 18 Nov 2025
Abstract
Microalgae are used as dietary supplements for humans and animals, due to their excellent nutritional profile. This research aims to characterize Spirugrass®, a co-product obtained after the extraction of phycocyanin from Limnospira platensis, and to evaluate whether a stabilization treatment
[...] Read more.
Microalgae are used as dietary supplements for humans and animals, due to their excellent nutritional profile. This research aims to characterize Spirugrass®, a co-product obtained after the extraction of phycocyanin from Limnospira platensis, and to evaluate whether a stabilization treatment involving high-pressure processing (HPP) affects its proteomic profile. The research also aims to evaluate the possible use of Spirugrass® as feed integration for honeybee health. Proteins were extracted and fractionated using size exclusion chromatography (SEC) and sodium dodecyl sulfate polyacrylamide gel electrophoresis (SDS-PAGE). The iron content was measured using atomic absorption spectrometry (AAS). Samples of Spirugrass® were subjected to HPP at 600 MPa for five minutes and the effect on the integrity of the protein profile was analyzed. Finally, nine groups of 30 newly emerged honeybees were supplemented with Spirugrass® in a controlled laboratory experiment. SDS-PAGE and SEC enabled the assessment of the quality and integrity of the Spirugrass® proteome, which contains 80% of the proteins found in the algal biomass, including phycocyanin. The phycocyanin purity indices were 2.07 ± 0.14 and 0.72 ± 0.13 for the L. platensis and Spirugrass® extracts, respectively. Spirugrass® maintains a consistent iron content of 261 ± 15 μg/g dry weight, equivalent to 74% of the iron present in the algal biomass. In both L. platensis and Spirugrass®, iron was predominantly bound to high-molecular-mass proteins, including phycocyanin. Following HPP treatment, differences in the protein profiles were observed, which suggests partial protein degradation. Preliminary data obtained with honeybees are encouraging, as no mortality or adverse effects were observed and Spirugrass® can be considered a promising candidate as feed supplement. Overall, the presence of consistent levels of soluble proteins, as well as protein-bound iron, suggests that Spirugrass® could be used in animal nutrition.
Full article
(This article belongs to the Special Issue Proteomic Studies for the Identification and Characterization of Marine Bioactive Molecules, 2nd Edition)
►▼
Show Figures

Figure 1
Open AccessArticle
Dictyostelium discoideum as a Platform to Assess the Cytotoxicity of Marine Algal Extracts: The Case of Glossophora kunthii
by
Sheyla J. Figueroa-Valencia, Marcos Hernández, Grover Castañeta, Ian Pérez, Alejandro Ardiles, Elizabeth Figueroa-Valencia, Teresa Cano de Terrones, Francisco P. Chávez and Carlos Areche
Mar. Drugs 2025, 23(11), 442; https://doi.org/10.3390/md23110442 - 17 Nov 2025
Abstract
The social amoeba Dictyostelium discoideum is a versatile biological model widely used in drug discovery and studying cellular stress responses. However, its application for cytotoxicity evaluation of natural products, particularly algal-derived compounds, remains underutilized. In this study, we developed a high-throughput developmental assay
[...] Read more.
The social amoeba Dictyostelium discoideum is a versatile biological model widely used in drug discovery and studying cellular stress responses. However, its application for cytotoxicity evaluation of natural products, particularly algal-derived compounds, remains underutilized. In this study, we developed a high-throughput developmental assay in D. discoideum to analyze the cytotoxicity of acetone and methanol extracts from the Peruvian seaweed Glossophora kunthii. Our results showed that the acetone extract caused a transient delay in the social development of the amoeba. In contrast, the methanol extract exhibited no significant effects, even at high extract concentrations. UHPLC/Orbitrap/ESI/MS/MS analysis tentatively identified ten major compounds, including pachydictyol A and dictyotriol A diacetate. The presence of diterpenes, such as dictyotadiol and pachydictyol A, previously reported to exhibit moderate cytotoxic activity, likely explains the developmental delay observed with the acetone extract. This study highlights the utility of D. discoideum as a scalable cytotoxicity screening platform within algal pharmacognosy, facilitating the early identification of non-toxic marine natural products suitable for further biomedical and biotechnological development.
Full article
(This article belongs to the Special Issue Pharmacognostic Potential of Seaweed Extracts and Metabolites)
►▼
Show Figures

Graphical abstract
Open AccessArticle
An Astaxanthin-Binding Ependymin-Related Purple Protein Responsible for the Coloration of a Marine Purple Sponge, Haliclona sp.
by
Takayuki Kaneko, Tomomi Asano and Shinji Kawasaki
Mar. Drugs 2025, 23(11), 441; https://doi.org/10.3390/md23110441 - 16 Nov 2025
Abstract
Although marine sponges display strikingly diverse colors, the molecular basis of this color diversity remains largely unknown. Recently, the blue coloration of Haliclona sp. was attributed to a water-soluble carotenoprotein that binds orange astaxanthin (AXT) and mytiloxanthin (MXT) and belongs to the ependymin
[...] Read more.
Although marine sponges display strikingly diverse colors, the molecular basis of this color diversity remains largely unknown. Recently, the blue coloration of Haliclona sp. was attributed to a water-soluble carotenoprotein that binds orange astaxanthin (AXT) and mytiloxanthin (MXT) and belongs to the ependymin superfamily. Here, we investigated the coloration mechanism of a purple sponge, Haliclona sp. The purified purple protein was identified as a secreted glycoprotein, representing the second example of a color protein belonging to the ependymin superfamily. The blue and purple proteins were accordingly designated carotenoependymin (Cep)-Blue1 and Cep-Purple1. Cep-Blue1 binds orange AXT and MXT in a 1:1 ratio, whereas Cep-Purple1 binds only AXT, producing a smaller red shift than Cep-Blue1 in the 550–750 nm range. In vitro reconstitution of carotenoid-free apoproteins with their native carotenoids reproduced the original spectra. When the carotenoids bound to Cep-Blue1 and Cep-Purple1 were exchanged and reconstituted in vitro, Cep-Blue1 reconstituted with AXT exhibited a purplish-blue color, whereas Cep-Purple1 reconstituted with an equimolar mixture of AXT and MXT showed a preference for AXT and displayed an incomplete red shift. These results suggest that the subtle color variations among Haliclona species are determined by both species-specific carotenoid composition and the structural features of carotenoependymin proteins.
Full article
(This article belongs to the Special Issue Marine Carotenoids: Properties, Health Benefits, and Applications)
►▼
Show Figures

Figure 1
Open AccessReview
Structure Meets Function: Dissecting Fucoxanthin’s Bioactive Architecture
by
Patrícia Nogueira, Victória Bombarda-Rocha, Rita Tavares-Henriques, Mariana Carneiro, Emília Sousa, Jorge Gonçalves and Paula Fresco
Mar. Drugs 2025, 23(11), 440; https://doi.org/10.3390/md23110440 - 15 Nov 2025
Abstract
Fucoxanthin (Fx), a marine xanthophyll carotenoid, has attracted considerable scientific attention due to its wide-ranging biological activities, including antioxidant, anti-inflammatory, anti-obesity, and anticancer effects. Despite its substantial therapeutic potential, the clinical application of Fx and its derivatives remains constrained by their structural complexity,
[...] Read more.
Fucoxanthin (Fx), a marine xanthophyll carotenoid, has attracted considerable scientific attention due to its wide-ranging biological activities, including antioxidant, anti-inflammatory, anti-obesity, and anticancer effects. Despite its substantial therapeutic potential, the clinical application of Fx and its derivatives remains constrained by their structural complexity, low chemical stability, and limited bioavailability. This review offers a thorough and up-to-date overview of Fx, encompassing its primary natural sources, the metabolic biotransformation to fucoxanthinol (FxOH) and amarouciaxanthin A—metabolites whose bioactive properties significantly contribute to the observed in vivo effects—and the molecular mechanisms underlying the biological activities of Fx and its metabolites, with emphasis on their modulation of key intracellular signalling pathways involved in inflammation, lipid metabolism, and cell proliferation. Furthermore, it explores how targeted structural modifications may enhance the pharmacokinetic profiles and expand the therapeutic potential of Fx-based compounds, while highlighting promising strategies for their optimisation. By integrating insights from pharmacology, biochemistry, and synthetic chemistry, this work aims to guide future efforts in the rational design of marine-derived bioactive agents and underscores the value of marine biodiversity in therapeutic innovation.
Full article
(This article belongs to the Special Issue Marine Carotenoids and Potential Therapeutic Benefits)
►▼
Show Figures

Graphical abstract
Open AccessReview
Marine-Derived Natural Substances with Anticholinesterase Activity
by
Daniela Dimitrova, Gabriela Kehayova, Simeonka Dimitrova and Stela Dragomanova
Mar. Drugs 2025, 23(11), 439; https://doi.org/10.3390/md23110439 - 15 Nov 2025
Abstract
Alzheimer’s disease continues to be one of the most urgent neurodegenerative conditions, with acetylcholinesterase (AChE) inhibitors serving as a fundamental component of contemporary treatment approaches. Growing evidence underscores that marine ecosystems are a rich source of structurally varied and biologically active natural products
[...] Read more.
Alzheimer’s disease continues to be one of the most urgent neurodegenerative conditions, with acetylcholinesterase (AChE) inhibitors serving as a fundamental component of contemporary treatment approaches. Growing evidence underscores that marine ecosystems are a rich source of structurally varied and biologically active natural products exhibiting anticholinesterase properties. This review presents a thorough synthesis of marine-derived metabolites—including those sourced from bacteria, fungi, sponges, algae, and other marine life—that demonstrate inhibitory effects against AChE and butyrylcholinesterase (BuChE). Numerous compounds, such as meroterpenoids, alkaloids, peptides, and phlorotannins, not only show nanomolar to micromolar inhibitory activity but also reveal additional neuroprotective characteristics, including antioxidant effects, anti-amyloid properties, and modulation of neuronal survival pathways. Despite these encouraging findings, the transition to clinical applications is hindered by a lack of comprehensive pharmacokinetic, toxicity, and long-term efficacy studies. The structural variety of marine metabolites provides valuable frameworks for the development of next-generation cholinesterase inhibitors. Further interdisciplinary research is essential to enhance their therapeutic potential and facilitate their incorporation into strategies for addressing Alzheimer’s disease and related conditions.
Full article
(This article belongs to the Section Marine Pharmacology)
►▼
Show Figures

Figure 1
Open AccessReview
Natural Products from Marine Microorganisms with Agricultural Applications
by
Michi Yao, Hafiz Muhammad Usama Shaheen, Chen Zuo, Yue Xiong, Bo He, Yonghao Ye and Wei Yan
Mar. Drugs 2025, 23(11), 438; https://doi.org/10.3390/md23110438 - 14 Nov 2025
Abstract
Global agricultural production is challenging due to climate change and a number of phyto-pathogenic organisms and pests that pose a significant threat to both crop growth and productivity. The growing resistance of pests and diseases to synthetic chemicals makes crop production even more
[...] Read more.
Global agricultural production is challenging due to climate change and a number of phyto-pathogenic organisms and pests that pose a significant threat to both crop growth and productivity. The growing resistance of pests and diseases to synthetic chemicals makes crop production even more difficult, which highlights the urgent need for alternative solutions. From this perspective, marine microorganisms have emerged as a significant natural product source for their distinctive bioactive compounds and environmentally sustainable potential pesticidal activity. The unique microbial resources and structurally diverse metabolites of the marine ecosystem have been proven to have strong antagonistic effects against a broad spectrum of agricultural diseases and pests, making them a valuable candidate for the development of novel pesticides. This review highlights 126 marine natural products from marine microorganisms with diverse metabolic pathways and bioactivities against agricultural pests, pathogens, and weeds. The findings underscore the potential of marine-derived compounds in addressing the growing challenges of crop protection and offering an appealing strategy for future agrochemical research and development.
Full article
(This article belongs to the Special Issue Pharmacological Potential of Marine Natural Products, 3rd Edition)
►▼
Show Figures

Graphical abstract
Open AccessArticle
Total Synthesis of Peniterphenyls A and E
by
Huayan Xu, Yuyue Li, Yuecheng Fang, Juan Liu, Junfeng Wang, Shengrong Liao and Yonghong Liu
Mar. Drugs 2025, 23(11), 437; https://doi.org/10.3390/md23110437 - 14 Nov 2025
Abstract
Our previously discovered marine natural products, peniterphenyls A and E, exhibit superior anti-herpes simplex virus 1/2 (HSV 1/2) activity, probably via interference with virus adsorption and membrane fusion to host cells. Their clear mechanism mode still remains unresolved due to its limited availability
[...] Read more.
Our previously discovered marine natural products, peniterphenyls A and E, exhibit superior anti-herpes simplex virus 1/2 (HSV 1/2) activity, probably via interference with virus adsorption and membrane fusion to host cells. Their clear mechanism mode still remains unresolved due to its limited availability from nature. This study establishes their first site-selective chemical total syntheses, affording peniterphenyls A and E in overall yields of 4.5% (over thirteen steps) and 2.3% (over twelve steps), respectively. A nucleophilic aromatic substitution (SNAr) between compounds 4 and 5, and a direct C(sp2)–H/C(sp2)–H oxidative coupling using the Pd(TFA)2/AgOAc catalyst system with a pivaloyl directing group conveniently furnishes the dibenzofuran core with good efficiency. Steric hindrance and substituent directing effects of arene govern the high site-selectivity of the Pd-catalyzed C(sp2)–H activation during furan formation. Featuring readily available materials and straightforward operations, this synthetic route provides convenient access to these bioactive natural products for further study.
Full article
(This article belongs to the Special Issue Total Synthesis, Semisynthesis and Analogue Synthesis of Bioactive Marine Natural Products)
►▼
Show Figures

Graphical abstract
Open AccessArticle
The Prevalence and Diversity of Marine Toxin–Antitoxin Systems
by
Cong Liu, Yunxue Guo, Jiayu Gu, Zhen Wei, Pengxiang Chen and Xiaoxue Wang
Mar. Drugs 2025, 23(11), 436; https://doi.org/10.3390/md23110436 - 13 Nov 2025
Abstract
Toxin-antitoxin (TA) systems, ubiquitous in bacterial and archaeal genomes, play pivotal roles in responding to environmental stresses, forming biofilms, defending against phages, and influencing pathogen virulence. The marine environment harbors Earth’s most diverse and abundant microbial communities, where microorganisms have evolved unique genetic
[...] Read more.
Toxin-antitoxin (TA) systems, ubiquitous in bacterial and archaeal genomes, play pivotal roles in responding to environmental stresses, forming biofilms, defending against phages, and influencing pathogen virulence. The marine environment harbors Earth’s most diverse and abundant microbial communities, where microorganisms have evolved unique genetic adaptations and specialized metabolic processes to thrive amid distinct environmental challenges. Research on the presence and function of TA systems in marine bacteria lags significantly behind that in model bacteria and pathogens. Here, we explored the diversity of the TA system in marine bacteria, including species from the Global Ocean Microbiome Catalogue (GOMC) and the Mariana Trench Environment and Ecology Research (MEER) databases. Our findings revealed that types I to VII (featuring protein toxins) of eight types of TA systems are prevalent in these microorganisms, with unidentified TA combinations diverging from previously characterized systems. Interestingly, some toxins or antitoxins lack canonical counterparts, indicating evolutionary divergence. Additionally, previously uncharacterized potential TA systems have been identified in extremophilic bacteria from the deep-sea Mariana Trench. These results highlight the adaptive importance of marine TA systems, which are likely operating through unconventional mechanisms.
Full article
(This article belongs to the Special Issue Marine Toxins: Characterization, Detection, Classification and Potential Therapeutics)
►▼
Show Figures

Figure 1
Open AccessArticle
Impact of Individual Process Parameters on Extraction of Polysaccharides from Saccharina latissima
by
Elmira Khajavi Ahmadi, Said Al-Hamimi, Madeleine Jönsson and Roya R. R. Sardari
Mar. Drugs 2025, 23(11), 435; https://doi.org/10.3390/md23110435 - 13 Nov 2025
Abstract
While numerous extraction methods have been applied to the brown algae Saccharina latissima, a systematic evaluation of how individual extraction parameters influence the extraction of each target polysaccharide has not previously been reported. Accordingly, this study compared conventional and advanced techniques for
[...] Read more.
While numerous extraction methods have been applied to the brown algae Saccharina latissima, a systematic evaluation of how individual extraction parameters influence the extraction of each target polysaccharide has not previously been reported. Accordingly, this study compared conventional and advanced techniques for extracting fucoidan, laminarin, and alginate from pre-treated biomass. Conventional methods employed diluted acid (0.01 M and 0.1 M HCl), diluted alkali (0.01 M and 0.1 M NaOH), and hot water (121 °C for 30/60 min) for extraction. Advanced techniques involved pressurized liquid extraction (PLE) using water and moderate electric field (MEF) extraction with conditions optimized by statistical experimental design. Pre-treatment with aqueous ethanol removed 30% ash and eliminated mannitol, improving extraction selectivity. The results demonstrated fucoidan yields of 31% with 0.01 M HCl and 46% with 0.1 M NaOH, while 0.01 M NaOH facilitated laminarin co-extraction (45%). Alginate, as a mannuronic acid polymer, was obtained at 9% yield with 0.1 M HCl, 42% yield with 0.1 M NaOH, and 27% with pressurized hot water for 30 min. High-temperature, short-duration PLE further improved alginate yield, while MEF showed limited gains due to high ionic content but demonstrated potential under optimized settings. The results support a cascading biorefinery approach in which different polysaccharide fractions can be sequentially obtained, contributing to more sustainable seaweed valorization.
Full article
(This article belongs to the Special Issue Polysaccharides from Marine Environment)
►▼
Show Figures

Figure 1
Open AccessArticle
Chitosan-Mediated Expression of Caenorhabditis elegans fat-1 and fat-2 in Sparus aurata: Short-Term Effects on the Hepatic Fatty Acid Profile, Intermediary Metabolism, and Proinflammatory Factors
by
Yuanbing Wu, Ania Rashidpour, Wenwen Duan, Anna Fàbregas, María Pilar Almajano and Isidoro Metón
Mar. Drugs 2025, 23(11), 434; https://doi.org/10.3390/md23110434 - 13 Nov 2025
Abstract
A single dose of chitosan-tripolyphosphate (TPP) nanoparticles carrying expression plasmids for fish codon-optimized Caenorhabditis elegans fat-1 and fat-2 was intraperitoneally administered to gilthead seabream (Sparus aurata) to stimulate the biosynthesis of omega-3 long-chain polyunsaturated fatty acids (n-3 LC-PUFA) and
[...] Read more.
A single dose of chitosan-tripolyphosphate (TPP) nanoparticles carrying expression plasmids for fish codon-optimized Caenorhabditis elegans fat-1 and fat-2 was intraperitoneally administered to gilthead seabream (Sparus aurata) to stimulate the biosynthesis of omega-3 long-chain polyunsaturated fatty acids (n-3 LC-PUFA) and evaluate subsequent short-term effects on liver intermediary metabolism and immunity. Seventy-two hours post-injection, the upregulation of fat-1 elevated eicosapentaenoic acid (EPA), docosahexaenoic acid (DHA), and total n-3 fatty acids in the liver, while fat-2 enhanced DHA and n-3 fatty acids. Co-expression of fat-1 and fat-2 increased EPA, DHA, PUFA, and the total n-6 and n-3 LC-PUFA, while reducing plasma triglycerides. The expression of fat-1 and fat-2 suppressed hepatic lipogenesis by downregulating srebf1 and pparg, and consequently key genes in fatty acid synthesis (acaca, acacb, fasn, scd1, and fads2). In contrast, the co-expression of fat-1 and fat-2 upregulated hnf4a, chrebp, and pfkl, a rate-limiting enzyme in glycolysis. Furthermore, fat-1 and fat-2 reduced hepatic proinflammatory markers such as tnfa and nfkb1. In addition to enhancing EPA and DHA biosynthesis, promoting glycolysis, and suppressing lipogenesis, our findings suggest that the short-term expression of C. elegans fat-1 and fat-2 in the liver may also reduce inflammation and, therefore, could impact the health and growth performance of cultured fish.
Full article
(This article belongs to the Special Issue Marine-Derived Polymers for Tissue Engineering and Drug Delivery Applications)
►▼
Show Figures

Figure 1
Open AccessEditorial
Proteomic Studies for the Identification and Characterization of Marine Bioactive Molecules
by
Nedeljka Rosic
Mar. Drugs 2025, 23(11), 433; https://doi.org/10.3390/md23110433 - 10 Nov 2025
Abstract
The marine environment is a rich source of natural products that, as promising bioactive compounds, demonstrate environmentally friendly potential for application across various industries [...]
Full article
(This article belongs to the Special Issue Proteomic Studies for the Identification and Characterization of Marine Bioactive Molecules)
Open AccessArticle
Native Collagen and Total Lipid Extract Obtained from Caranx hyppos By-Products: Characterization for Potential Use in the Biomedical and Nutraceutical Fields
by
Sheyza Menéndez-Tasé, Evelin Gaeta-Leal, Darío Iker Téllez-Medina, Daniel Tapia-Maruri, Edgar Oliver López-Villegas, Georgina Calderón-Domínguez, Tzayhri Gallardo-Velázquez, Guillermo Osorio-Revilla, Mayuric Teresa Hernández-Botello and Diana Maylet Hernández-Martínez
Mar. Drugs 2025, 23(11), 432; https://doi.org/10.3390/md23110432 - 9 Nov 2025
Abstract
The processing of fishery products generates a substantial amount of by-products, which can be utilized to promote a circular economy. The objective of the present study was to extract and characterize native collagen and total lipid extract from the fish skin and bones
[...] Read more.
The processing of fishery products generates a substantial amount of by-products, which can be utilized to promote a circular economy. The objective of the present study was to extract and characterize native collagen and total lipid extract from the fish skin and bones of crevalle jack (Caranx hippos). Physicochemical, structural, and morphological properties were evaluated for collagens. Chemical composition and functional properties were evaluated for lipid extracts. Native type I collagens were obtained by acid extraction, yielding approximately 2.64–6.16% (d.b.). The elemental chemical analysis showed its purity. The stability of the triple helix of collagen was verified through characteristic bands in the FTIR and UV spectra, the peaks at 2θ, around 7.5° and 19.5° obtained by XRD, and the bands of SDS-PAGE. Collagens show isoelectric points of 4.94 (skin) and 4.90 (bone), thermal stabilities of 53.40 °C (skin) and 46.88 °C (bone), and the percentage surface porosities of 41.28 (skin) and 38.84 (bone), all of which demonstrate their potential as a raw material in the biomedical field. The total lipids obtained were extracted using the Soxhlet and Folch methods. The extracts show EPA (1.26–3.16%) and DHA (3.94–9.78%) contents, with inhibition percentages of 32.7% (ABTS), 19.6% (DPPH), and 70.83% (β-carotene). These results highlight the potential of total lipid extract for nutraceutical and food applications.
Full article
(This article belongs to the Special Issue Marine Bioactive Substances: From By-Products to Innovative Applications)
►▼
Show Figures

Graphical abstract
Open AccessReview
Two Decades of Research on Marine-Derived Alternaria: Structural Diversity, Biomedical Potential, and Applications
by
Diaa T. A. Youssef, Areej S. Alqarni, Lamiaa A. Shaala, Alaa A. Bagalagel, Sana A. Fadil, Abdelsattar M. Omar and Mostafa E. Rateb
Mar. Drugs 2025, 23(11), 431; https://doi.org/10.3390/md23110431 - 7 Nov 2025
Abstract
Marine-derived species of the genus Alternaria are widely distributed across diverse aquatic habitats, functioning as pathogens, endophytes, and saprophytes. These fungi are notable for their ability to produce structurally diverse secondary metabolites with potent bioactivities. Between 2003 and 2023, a total of 67
[...] Read more.
Marine-derived species of the genus Alternaria are widely distributed across diverse aquatic habitats, functioning as pathogens, endophytes, and saprophytes. These fungi are notable for their ability to produce structurally diverse secondary metabolites with potent bioactivities. Between 2003 and 2023, a total of 67 marine-derived Alternaria species were reported and investigated, collectively yielding 319 compounds. Most of these fungal isolates were from Chinese marine territories (53 species; ~79%), followed by isolates from Korea, Japan, India, Egypt, Saudi Arabia, and oceanic regions such as the Atlantic and Pacific. The fungal isolates were mainly obtained from marine plants (26 isolates) and marine animals (23 isolates), with additional sources including sediments (13) and seawater (3). Among the metabolites investigated in different screens, approximately 56% demonstrated measurable bioactivities, with anti-inflammatory (51 active compounds), antimicrobial (41 compounds), cytotoxic (39 compounds), and phytotoxic (52 compounds) activities being the most frequently reported. Additionally, compounds with antiparasitic, antidiabetic and antioxidant effects are reported. The chemical diversity of Alernaria-derived compounds spans multiple structural groups, including nitrogenous compounds, steroids, terpenoids, pyranones, quinones, and phenolics. Notably, compounds such as alternariol, alternariol monomethyl ether, and alternariol-9-methyl ether exhibit broad pharmacological potential, including antibacterial, antifungal, antiviral, immunomodulatory, and anticancer effects. Several metabolites also modulate cytokine production (e.g., IL-10, TNF-α), underscoring their relevance as immunomodulatory agents. Taken together, marine-derived Alternaria compounds represent a prolific and underexplored source of structurally and biologically diverse secondary metabolites with potential applications in drug discovery, agriculture, and biotechnology. This review provides an updated and comprehensive overview of the chemical and biological diversity of Alternaria metabolites reported over the past two decades, emphasizing their biomedical relevance and potential to inspire further research into their ecological functions, biosynthetic mechanisms, and industrial applications.
Full article
(This article belongs to the Special Issue Pharmacological Potential of Marine Natural Products, 3rd Edition)
►▼
Show Figures

Figure 1
Open AccessReview
Marine Natural Products in Preclinical Cancer Studies: Ten Years of Advanced Total Synthesis
by
Ester Colarusso, Assunta Giordano, Maria Giovanna Chini, Giuseppe Bifulco and Gianluigi Lauro
Mar. Drugs 2025, 23(11), 430; https://doi.org/10.3390/md23110430 - 7 Nov 2025
Abstract
Marine ecosystems represent an exceptional reservoir of structurally diverse metabolites with remarkable pharmacological potential. Over the past decades, the exploration of marine organisms has led to the discovery of an ever-expanding number of bioactive compounds. Many of these metabolites display highly original chemical
[...] Read more.
Marine ecosystems represent an exceptional reservoir of structurally diverse metabolites with remarkable pharmacological potential. Over the past decades, the exploration of marine organisms has led to the discovery of an ever-expanding number of bioactive compounds. Many of these metabolites display highly original chemical scaffolds that are not typically found in terrestrial organisms, offering new opportunities for drug discovery. Among the most promising applications is their development as anticancer agents, given their ability to interfere with key cellular processes. This review highlights marine natural products currently under investigation in preclinical studies as potential anticancer lead compounds. The molecules are classified into major structural families: aromatic and heterocyclic alkaloids, terpenes and their derivatives, macrolide frameworks, and diverse peptide-based scaffolds, alongside other complex classes (polyketides, thiazole lipids, alkylamino alcohols, and pyrrolocarbazole derivatives). A particular emphasis has been placed on the role of total synthesis over the last decade. Advances in synthetic methodology have not only enabled the production of these complex metabolites in sufficient quantities but have also facilitated the development of novel chemotherapeutic agents. To overcome the challenges of limited natural availability, the advanced synthetic approaches are crucial for harnessing the full therapeutic potential of marine-derived compounds.
Full article
(This article belongs to the Special Issue Synthetic Studies of Marine Bioactive Natural Products and Analogs to Develop Novel Drug Leads)
►▼
Show Figures

Graphical abstract
Journal Menu
► ▼ Journal Menu-
- Marine Drugs Home
- Aims & Scope
- Editorial Board
- Reviewer Board
- Instructions for Authors
- Special Issues
- Topics
- Sections & Collections
- Article Processing Charge
- Indexing & Archiving
- Editor’s Choice Articles
- Most Cited & Viewed
- Journal Statistics
- Journal History
- Journal Awards
- Society Collaborations
- Conferences
- Editorial Office
Journal Browser
► ▼ Journal Browser-
arrow_forward_ios
Forthcoming issue
arrow_forward_ios Current issue - Vol. 23 (2025)
- Vol. 22 (2024)
- Vol. 21 (2023)
- Vol. 20 (2022)
- Vol. 19 (2021)
- Vol. 18 (2020)
- Vol. 17 (2019)
- Vol. 16 (2018)
- Vol. 15 (2017)
- Vol. 14 (2016)
- Vol. 13 (2015)
- Vol. 12 (2014)
- Vol. 11 (2013)
- Vol. 10 (2012)
- Vol. 9 (2011)
- Vol. 8 (2010)
- Vol. 7 (2009)
- Vol. 6 (2008)
- Vol. 5 (2007)
- Vol. 4 (2006)
- Vol. 3 (2005)
- Vol. 2 (2004)
- Vol. 1 (2003)
Highly Accessed Articles
Latest Books
E-Mail Alert
News
Topics
Topic in
Agrochemicals, Agronomy, Insects, IJMS, Marine Drugs, Toxins, Agriculture, Biology
Research on Natural Bioactive Product-Based Pesticidal Agents—2nd Edition
Topic Editors: Min Lv, Hui XuDeadline: 28 February 2026
Topic in
Applied Biosciences, Applied Sciences, Fermentation, Marine Drugs, Microorganisms, Phycology
Microalgae: Current Trends in Basic Research and Applications
Topic Editors: Nhuan Nghiem, Tae Hyun KimDeadline: 31 March 2026
Topic in
Applied Biosciences, Applied Microbiology, Fermentation, Marine Drugs, Microorganisms
Microbial Cell Factories for Natural Products
Topic Editors: Carlos Barreiro, Ana Ibáñez, José L. BarredoDeadline: 31 May 2026
Conferences
Special Issues
Special Issue in
Marine Drugs
Marine Microalgae Culture and Active Substance Development
Guest Editors: Jianke Huang, Zhen ZhangDeadline: 30 November 2025
Special Issue in
Marine Drugs
Marine Bioactive Peptides—Structure, Function and Application, 3rd Edition
Guest Editors: Chang-Feng Chi, Bin WangDeadline: 30 November 2025
Special Issue in
Marine Drugs
Marine Lectins: Structures, Functions and Applications
Guest Editor: Kanji HoriDeadline: 30 November 2025
Special Issue in
Marine Drugs
Pharmacological Potential of Marine Natural Products, 3rd Edition
Guest Editor: Chang-Lun ShaoDeadline: 30 November 2025
Topical Collections
Topical Collection in
Marine Drugs
Bioactive Compounds from Marine Plankton
Collection Editor: Georg Pohnert
Topical Collection in
Marine Drugs
Marine Drugs in the Management of Metabolic Diseases
Collection Editor: Ralph Urbatzka
Topical Collection in
Marine Drugs
Zebrafish Models in Marine Drug Discovery
Collection Editor: Xiaobin Li





