Sign in to use this feature.

Years

Between: -

Subjects

remove_circle_outline
remove_circle_outline
remove_circle_outline
remove_circle_outline
remove_circle_outline
remove_circle_outline
remove_circle_outline
remove_circle_outline
remove_circle_outline

Journals

remove_circle_outline
remove_circle_outline
remove_circle_outline
remove_circle_outline
remove_circle_outline
remove_circle_outline
remove_circle_outline
remove_circle_outline
remove_circle_outline
remove_circle_outline
remove_circle_outline
remove_circle_outline
remove_circle_outline
remove_circle_outline

Article Types

Countries / Regions

remove_circle_outline
remove_circle_outline
remove_circle_outline
remove_circle_outline
remove_circle_outline
remove_circle_outline

Search Results (510)

Search Parameters:
Keywords = compact clustering

Order results
Result details
Results per page
Select all
Export citation of selected articles as:
20 pages, 1948 KB  
Article
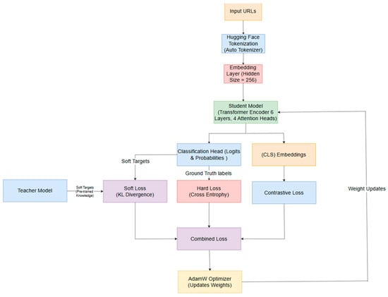
Contra-KD: A Lightweight Transformer Model for Malicious URL Detection with Contrastive Representation and Model Distillation
by Zheng You Lim, Ying Han Pang, Edwin Chan Kah Jun, Shih Yin Ooi and Goh Fan Ling
Future Internet 2026, 18(3), 157; https://doi.org/10.3390/fi18030157 - 17 Mar 2026
Abstract
Infected URLs are always regarded as a serious threat to cybersecurity, serving as pathways to phishing, maliciousness, and other offenses. Although transformer-based models have demonstrated good performance in malicious URL detection, their high computational cost and latency make them impractical for deployment in [...] Read more.
Infected URLs are always regarded as a serious threat to cybersecurity, serving as pathways to phishing, maliciousness, and other offenses. Although transformer-based models have demonstrated good performance in malicious URL detection, their high computational cost and latency make them impractical for deployment in real-time or resource-constrained systems. Allocated on the basis of knowledge distillation (KD), lightweight models tend to be efficient but are commonly not sufficiently discriminative to distinguish between malicious and benign URLs with non-cataclysmic lexical overlaps, particularly when dealing with an imbalanced dataset. In order to address these issues, we propose Contra-KD, a lightweight transformer model that incorporates contrastive learning (CL) and KD. This proposed framework imposes structured embedding matching, allowing the student model to learn more meaningful and generalized depictions. Contra-KD uses a compact 6-layer student transformer architecture based on ELECTRA to scale parameters up and can achieve more than 90% computational fidelity with a high accuracy. In this scheme, CL improves the feature of discrimination by semantically clustering similar URLs and separating different URLs. This tendency serves to limit confusion, especially when a common lexical trait is held between two words and/or in the presence of adversarial obfuscation. Through a large-scale publicly available Kaggle dataset of 651,191 URLs in imbalanced scenarios, the proposed Contra-KD can achieve 99.05% accuracy, 99.96% ROC-AUC, and 98.18% MCC which are superior to their counterparts including lightweight models and transformer-based ones. To summarize, Contra-KD proposes an efficient transformer architecture that is both small and effective in computation while delivering stable detection performance. Full article
(This article belongs to the Section Cybersecurity)
Show Figures

Graphical abstract

21 pages, 6274 KB  
Article
Discriminative Representation Learning for Fast and Accurate Clustering
by Haiwei Hou and Lijuan Wang
Appl. Sci. 2026, 16(6), 2887; https://doi.org/10.3390/app16062887 - 17 Mar 2026
Abstract
Deep clustering aims to boost clustering performance by learning powerful representations via deep learning. Despite their superiority over conventional shallow algorithms, autoencoder-based methods are typically hindered by heavy dependencies on large datasets and computationally expensive pre-training phases. Moreover, they often struggle to learn [...] Read more.
Deep clustering aims to boost clustering performance by learning powerful representations via deep learning. Despite their superiority over conventional shallow algorithms, autoencoder-based methods are typically hindered by heavy dependencies on large datasets and computationally expensive pre-training phases. Moreover, they often struggle to learn representations that are sufficiently discriminative for complex clustering tasks. To bridge this gap, we introduce a novel discriminative clustering framework utilizing Siamese encoders. By jointly training a Siamese encoder and a discriminative learning module, our method simultaneously captures robust features from data augmentations and imposes intra-cluster compactness. This dual optimization yields highly discriminative representations, which obviates the necessity for pre-training while ensuring rapid convergence and high accuracy. Extensive experiments on multiple benchmarks validate the superiority of our approach over state-of-the-art baselines. Full article
Show Figures

Figure 1

14 pages, 656 KB  
Article
Rethinking Compact City Strategies in Shrinking Cities: Evidence from Commuting Patterns in South Korea
by Jonghyun Lee and Hyunjoo Eom
Land 2026, 15(3), 477; https://doi.org/10.3390/land15030477 - 16 Mar 2026
Abstract
Compact city policies have been promoted as a mechanism for improving commuting efficiency through higher density and spatial concentration. However, their effectiveness in small and medium-sized cities that experience population decline, such as in small and medium-sized cities in South Korea remains unclear. [...] Read more.
Compact city policies have been promoted as a mechanism for improving commuting efficiency through higher density and spatial concentration. However, their effectiveness in small and medium-sized cities that experience population decline, such as in small and medium-sized cities in South Korea remains unclear. This study examines how urban compactness and employment spatial structure influence commuting time across different urban contexts in South Korea, with particular attention to contrasts between the Seoul Capital Region and non-capital cities. Using the 2021 Korean Individual Travel Survey, we examine multilevel mixed-effects models that link individual commuting trips to neighborhood-level built environment characteristics and city-level employment spatial structure. The findings reveal systematically different effects of residential and employment density on commuting times. Higher residential density is generally associated with longer commuting times, whereas higher workplace employment density reduces commuting time only in non-capital regions. In the Seoul Capital Region where urban form is already highly compact, further employment densification does not improve commuting efficiency and may even increase commuting time. Instead, shorter commutes are observed primarily where job–housing balance is relatively high and employment is strongly concentrated in a dominant center. Moreover, the contrasting effects of employment Moran’s I and the employment concentration index indicate that employment dominance and spatial clustering capture distinct dimensions of urban spatial structure, with commuting efficiency depending critically on the internal configuration of employment clusters rather than density alone. These findings suggest that, in shrinking cities, compact city policies should be reframed not as strategies of residential densification, but as strategies of functional consolidation, focusing on sustaining viable employment cores and aligning them with transport networks and residential areas. Full article
(This article belongs to the Special Issue Transport Planning in Smart Cities and Sustainable Urban Design)
Show Figures

Figure 1

17 pages, 2804 KB  
Article
The MOND Depth Index and Dynamical Maturity Clock: Toward a Universal Classification of Galaxies and Star Clusters
by Robin Eappen and Pavel Kroupa
Galaxies 2026, 14(2), 22; https://doi.org/10.3390/galaxies14020022 - 13 Mar 2026
Viewed by 157
Abstract
Mass discrepancies in galaxies are empirically known to appear only below a characteristic acceleration scale a0. Here we show that this behaviour is not limited to galaxies: it extends continuously across the full hierarchy of self-gravitating stellar systems, from gas-rich dwarfs [...] Read more.
Mass discrepancies in galaxies are empirically known to appear only below a characteristic acceleration scale a0. Here we show that this behaviour is not limited to galaxies: it extends continuously across the full hierarchy of self-gravitating stellar systems, from gas-rich dwarfs and spirals to massive early-type galaxies, and further down to compact stellar clusters. We introduce the— Milgromian dynamics (MOND) depth index DM, together with dynamical maturity index T=tcross/tH, dynamical collisionality index T1=tcross/trelax, with tcross being the crossing time, tH the Hubble time and trelax the median two-body relaxation time, and the MOND acceleration index A=a¯/a0. We uncover a well-defined two-dimensional dividing surface in dynamical space. The ‘dark matter phenomenon’ is found only in systems that are both in the deep-MOND regime (a¯<a0) and collisionless (trelax>tH), while high-acceleration, collisional systems (a¯>a0, trelaxtH), including globular clusters and UCDs, show no evidence for a mass discrepancy. This clean dynamical separation defines a new, physically motivated classification scheme for stellar systems, unifying galaxies and clusters under one framework. The observed division emerges naturally within the MOND framework and provides a useful diagnostic for examining how different gravitational paradigms account for the origin of the mass discrepancy. Full article
(This article belongs to the Special Issue Alternative Interpretations of Observed Galactic Behaviors)
Show Figures

Figure 1

14 pages, 1144 KB  
Article
Longitudinal Whole-Exome Sequencing Identifies Clonal Hematopoiesis and Genomic Heterogeneity as a Predictor of Treatment Outcome in Patients with Newly Diagnosed, Elderly Chronic Lymphocytic Leukemia
by Ho Cheol Jang, Ga-Young Song, Hyeonjin Jeong, Ja Min Byun, Jee Hyun Kong, Myung-won Lee, Won Sik Lee, Ji Hyun Lee, Ho Sup Lee, Ho-Young Yhim and Deok-Hwan Yang
Int. J. Mol. Sci. 2026, 27(6), 2610; https://doi.org/10.3390/ijms27062610 - 12 Mar 2026
Viewed by 94
Abstract
Chronic lymphocytic leukemia (CLL) is uncommon in Asia, and longitudinal genomic data from Asian cohorts are limited. We conducted serial whole-exome sequencing (WES) in a multicenter Korean cohort of newly diagnosed, elderly CLL treated with chlorambucil–obinutuzumab to evaluate mutational heterogeneity and clonal hematopoiesis [...] Read more.
Chronic lymphocytic leukemia (CLL) is uncommon in Asia, and longitudinal genomic data from Asian cohorts are limited. We conducted serial whole-exome sequencing (WES) in a multicenter Korean cohort of newly diagnosed, elderly CLL treated with chlorambucil–obinutuzumab to evaluate mutational heterogeneity and clonal hematopoiesis of indeterminate potential (CHIP) during treatment and follow-up. Tumor-only variants were filtered, restricted to nonsynonymous or loss-of-function coding/splice-site mutations, and summarized as a binary patient-by-gene matrix for principal component analysis (PCA), trajectory analysis, and k-means clustering. CHIP was defined as ≥1 qualifying mutation in a prespecified CHIP gene set. Baseline PCA was more compact in patients with complete response at end of treatment, whereas partial response or progressive disease cases were more dispersed. PCA trajectories were compact and directionally consistent in complete responders, more dispersed in partial responders, and highly heterogeneous without a dominant direction in progressive disease. Clustering identified dispersed and compact clusters, and CHIP-associated mutations were enriched in the dispersed cluster (55.6% vs. 8.3%, Fisher’s exact p = 0.0086). In paired samples collected 3–5 months after end of treatment, CHIP status changed in some patients. Serial WES may provide complementary information to treatment response, although these observations require confirmation in larger cohorts. Full article
(This article belongs to the Section Molecular Genetics and Genomics)
Show Figures

Figure 1

10 pages, 2482 KB  
Proceeding Paper
AClustering-Enhanced Explainable Approach Involving Convolutional Neural Networks for Predicting the Compressive Strength of Lightweight Aggregate Concrete
by Violeta Migallón, Héctor Penadés and José Penadés
Eng. Proc. 2026, 124(1), 77; https://doi.org/10.3390/engproc2026124077 - 11 Mar 2026
Abstract
Lightweight aggregate concrete (LWAC) is a practical alternative to conventional concrete in civil engineering, offering advantages such as reduced density, enhanced insulation properties, and improved seismic performance. However, segregation during compaction remains a limitation, as it can lead to non-uniform material distribution and [...] Read more.
Lightweight aggregate concrete (LWAC) is a practical alternative to conventional concrete in civil engineering, offering advantages such as reduced density, enhanced insulation properties, and improved seismic performance. However, segregation during compaction remains a limitation, as it can lead to non-uniform material distribution and reduced compressive strength. This study addresses this issue by combining non-destructive techniques with deep learning methods to predict the compressive strength of LWAC. We propose an explainable approach based on a convolutional recurrent neural network architecture, enhanced by unsupervised clustering and SHapley Additive exPlanations (SHAP), to improve interpretability. To optimize predictive performance, several aggregation strategies are evaluated at the recurrent layer before the dense layers, including full-sequence flattening, max pooling, average pooling, and an attention mechanism over the full sequence. Experimental results show that the proposed model outperforms conventional machine learning methods such as multilayer perceptron (MLP), random forest (RF), and support vector regression (SVR), as well as ensemble methods such as gradient boosting (GBR), XGBoost, and weighted average ensemble (WAE). Furthermore, when combined with unsupervised clustering, the model identifies latent behavioral patterns that are not observable through traditional evaluation techniques. This demonstrates the potential of integrating non-destructive testing with interpretable deep learning as a reliable approach for the structural assessment of LWAC. Full article
(This article belongs to the Proceedings of The 6th International Electronic Conference on Applied Sciences)
Show Figures

Figure 1

28 pages, 7057 KB  
Article
Rotifer Diversity in Botswana with an Analysis of Functional–Morphological Traits Along a Latitudinal Gradient in Africa and Europe
by Radoslav Smolak, Patrick D. Brown, Judith V. Ríos-Arana, Hillary Masundire and Elizabeth J. Walsh
Diversity 2026, 18(3), 173; https://doi.org/10.3390/d18030173 - 11 Mar 2026
Viewed by 187
Abstract
Afrotropical inland waters remain poorly studied for rotifer diversity. Here, we provide new distribution data from Botswana and connect these local patterns to continental-scale biogeography using an Africa–Europe occurrence dataset. In Botswana, we analyzed rotifer species richness, functional traits, and environmental drivers using [...] Read more.
Afrotropical inland waters remain poorly studied for rotifer diversity. Here, we provide new distribution data from Botswana and connect these local patterns to continental-scale biogeography using an Africa–Europe occurrence dataset. In Botswana, we analyzed rotifer species richness, functional traits, and environmental drivers using 37 samples from 15 water bodies spanning natural and anthropogenic habitats. We recorded 107 rotifer taxa: 92 identified to species or subspecies level and 14 to genus. Seventy taxa (~65%) are new records for Botswana, and one species, Donneria sudzukii, is reported for the first time in Africa. Physicochemical gradients explained community structure, with the first two constrained RDA axes accounting for 40.7% and 23.7% of variation. Axis 1 captured a mineralization gradient linked to total dissolved solids and temperature, whereas Axis 2 reflected oxygen concentration and pH. Traits tracked these gradients: warmer, more mineralized waters were associated with specific trophi types, compact body shapes, and intermediate body sizes, whereas less mineralized, better oxygenated sites were related to smaller taxa and alternative feeding morphologies. To place these trait–environment relationships in a broader geographic context, we then analyzed an Africa–Europe dataset (67,170 records) to quantify latitudinal patterns in thermal classes and morphological traits (geometric body shape and trophi type). Diversity showed clear latitudinal structuring: warm-water genera clustered at low latitudes, only Kellicottia and Didymodactylos had mean distributions above 50° N, and bdelloid families were associated with higher latitudes. Morphological traits also varied with latitude, with trilateral truncated pyramid body shapes and malleoramate trophi occurring closest to the equator. Overall, by combining new species-level data from Botswana with continent-scale occurrence patterns, we link local community assembly to macroecological structure in rotifer functional and biogeographical organization. Full article
(This article belongs to the Special Issue Diversity and Ecology of Freshwater Plankton)
Show Figures

Figure 1

22 pages, 20655 KB  
Article
Center Prior Guided Multi-Feature Fusion for Salient Object Detection in Metallurgical Furnace Images
by Lin Pan, Haisheng Zhong, Zhikun Qi, Xiaofang Chen and Denghui Wu
Appl. Sci. 2026, 16(6), 2668; https://doi.org/10.3390/app16062668 - 11 Mar 2026
Viewed by 90
Abstract
This paper proposes a novel salient object detection method for operational hole localization in metallurgical furnaces, addressing challenging industrial conditions including extreme illumination variations and strong electromagnetic interference to enable two-level measurement in aluminum electrolysis cells and impact position recognition of the front-of-furnace [...] Read more.
This paper proposes a novel salient object detection method for operational hole localization in metallurgical furnaces, addressing challenging industrial conditions including extreme illumination variations and strong electromagnetic interference to enable two-level measurement in aluminum electrolysis cells and impact position recognition of the front-of-furnace operation robot. It employs a multi-feature fusion framework combining foreground and background saliency maps with center prior maps. Foreground saliency maps are generated through spatial compactness and local contrast computations, enhancing discriminative features while suppressing shared foreground–background characteristics. Background saliency maps are constructed via sparse reconstruction to exploit redundant features. Then method integrates edge extraction and density clustering to generate center prior maps that emphasize foreground target centroids and mitigate background noise. Comprehensive evaluations on both a specialized operational hole dataset and six public datasets demonstrate superior performance compared to other methods. On the specialized dataset, it achieves a precision of 0.8954, a maximum F-measure of 0.8994, and an S-measure of 0.8662. While maintaining operational robustness, the method offers a practical solution for furnace monitoring and robotic operation guidance in metallurgical processes. Full article
(This article belongs to the Special Issue AI Applications in Modern Industrial Systems)
Show Figures

Figure 1

19 pages, 1753 KB  
Review
Radiobiological and Clinical Advantages of Proton Therapy in Modern Cancer Treatment
by Spyridon A. Kalospyros, Angeliki Gkikoudi, Athanasios Koutsostathis, Athanasia Adamopoulou, Spyridon N. Vasilopoulos, Vasileios Rangos, Erato Stylianou-Markidou, Ioannis Pantalos, Constantinos Koumenis and Alexandros G. Georgakilas
Cancers 2026, 18(5), 885; https://doi.org/10.3390/cancers18050885 - 9 Mar 2026
Viewed by 377
Abstract
Background/Objectives: Proton therapy has emerged as an advanced radiotherapy modality due to its unique physical dose distribution and its distinct radiobiological properties. The finite range of protons in tissue enables highly conformal dose delivery with minimal exit dose, significantly reducing irradiation of surrounding [...] Read more.
Background/Objectives: Proton therapy has emerged as an advanced radiotherapy modality due to its unique physical dose distribution and its distinct radiobiological properties. The finite range of protons in tissue enables highly conformal dose delivery with minimal exit dose, significantly reducing irradiation of surrounding normal tissues compared to photon-based radiotherapy. Beyond these physical advantages, proton beams exhibit a spatially varying linear energy transfer that increases toward the distal edge of the spread-out Bragg peak, leading to clustered and complex DNA damage that is more difficult for cancer cells to repair. Methods: This review integrates experimental, computational, and clinical evidence to examine how proton-induced DNA damage, relative biological effectiveness, oxygen effects, and non-targeted responses contribute to tumor control and normal tissue sparing. Results: Comparative analyses with photon intensity-modulated radiotherapy demonstrate consistent reductions in acute and late toxicities across multiple tumor sites, particularly in pediatric patients and in tumors located near critical organs. The review also discusses emerging technologies, including pencil beam scanning, image-guided and adaptive proton therapy, compact accelerator systems, and ultra-high dose rate FLASH proton therapy, which collectively aim to enhance treatment precision, biological effectiveness, and accessibility. Conclusions: Together, these developments support proton therapy as a rapidly evolving modality with significant potential to improve therapeutic outcomes in modern oncology. Full article
(This article belongs to the Special Issue Insights from the Editorial Board Member)
Show Figures

Figure 1

23 pages, 7986 KB  
Article
Leveraging Spot–Gene Heterogeneous Graphs for Unified Spatially Resolved Transcriptomics Domain Detection on Single-Slice and Multi-Slice Data
by Lina Xia, Zhenyue Ding, Xun Zhang, Kun Qian and Hongwei Li
Genes 2026, 17(3), 310; https://doi.org/10.3390/genes17030310 - 7 Mar 2026
Viewed by 200
Abstract
Background: Spatially resolved transcriptomics (SRT) enables simultaneous measurement of gene expression and spatial location, but the existing domain detection methods are limited by over-reliance on spot-to-spot proximity, rigid pre-alignment requirements for multi-slice datasets, and inadequate mitigation of batch effects. This study aims [...] Read more.
Background: Spatially resolved transcriptomics (SRT) enables simultaneous measurement of gene expression and spatial location, but the existing domain detection methods are limited by over-reliance on spot-to-spot proximity, rigid pre-alignment requirements for multi-slice datasets, and inadequate mitigation of batch effects. This study aims to develop a unified method for accurate spatial domain identification across both single-slice and multi-slice SRT datasets. Methods: We propose a novel method named spatially resolved transcriptomics heterogeneous graph contrastive learning (stHGCL), which integrates a spot–gene heterogeneous graph, a dual-stage encoder (comprising LightGCN and GCN), and a neighborhood-driven contrastive learning module. The heterogeneous graph captures high-order structural information through spot–gene connections mediated by shared genes; the dual-stage encoder refines spot embeddings by fusing gene expression and spatial location; contrastive learning enhances intra-cluster compactness and mitigates batch effects. Results: stHGCL was validated on seven benchmark datasets from platforms including 10x Visium, BaristaSeq, STARmapSeq, Slide-seq, and Stereo-seq. It outperformed nine single-slice and eight multi-slice state-of-the-art methods. It achieved the highest mean Adjusted Rand Index (ARI) and Normalized Mutual Information (NMI) scores and could accurately delineate complex spatial domains with distinct boundaries, and even achieved cross-slice spatial domain detection for unaligned multi-slice datasets. Ablation studies confirmed the effectiveness of its main modules. Conclusions: stHGCL effectively captures high-order structural and spatial information and mitigates batch effects. It provides a robust scalable solution for unified spatial domain detection in SRT, facilitating insights into the spatial domains across both single-slice and multi-slice experimental paradigms. Full article
(This article belongs to the Section Bioinformatics)
Show Figures

Figure 1

27 pages, 3205 KB  
Systematic Review
Variable Geometry Ejectors: A Systematic Review of Modulation Mechanisms, Actuation Strategies, Modeling Approaches, and Applications
by Masoud Arabbeiki, Mohsen Mansourkiaei, Domenico Ferrero and Massimo Santarelli
Energies 2026, 19(5), 1350; https://doi.org/10.3390/en19051350 - 6 Mar 2026
Viewed by 184
Abstract
Variable geometry ejectors (VGEs) offer passive, compact, and energy-efficient solutions for fluid transport and thermal management in applications such as refrigeration, hydrogen fuel cells, and solar-driven desalination. By adjusting internal geometries, VGEs maintain high performance under off-design and transient conditions, overcoming limitations of [...] Read more.
Variable geometry ejectors (VGEs) offer passive, compact, and energy-efficient solutions for fluid transport and thermal management in applications such as refrigeration, hydrogen fuel cells, and solar-driven desalination. By adjusting internal geometries, VGEs maintain high performance under off-design and transient conditions, overcoming limitations of fixed-geometry ejectors. This systematic review synthesizes experimental, numerical, and hybrid research on VGEs published between 30 June 1995 and 1 July 2025. Peer-reviewed journal and conference papers were identified through structured searches of Scopus, Web of Science, and Google Scholar, followed by PRISMA-guided screening. Forty-eight studies were qualitatively synthesized with respect to modulation mechanisms, actuation and control strategies, working fluids, modeling approaches, validation practices, performance metrics, and Technology Readiness Levels (TRLs). Risk of bias was assessed using the Mixed Methods Appraisal Tool (MMAT), complemented by an engineering-specific extension for experimental and numerical studies. Results indicate a strong reliance on numerical modeling, predominantly 2D axisymmetric CFD, with limited high-fidelity experimental validation. Adjustable nozzle throats dominate current designs, while multi-variable geometries and real-time closed-loop control remain underexplored. Most studies cluster at TRLs 2–4, with only two demonstrating full system-level integration. Overall, VGEs show strong potential for energy-efficient operation, but progress toward deployment requires integrated geometry–control co-design, standardized benchmarking, uncertainty-aware validation, and scalable experimental demonstration. This review was not registered. Full article
(This article belongs to the Collection Current State and New Trends in Green Hydrogen Energy)
Show Figures

Graphical abstract

10 pages, 932 KB  
Data Descriptor
Frequency-Band Acoustic Feature Dataset for Comparative Analysis of Electric Vehicle Gearbox Housing Stiffness
by Krisztian Horvath
Data 2026, 11(3), 50; https://doi.org/10.3390/data11030050 - 5 Mar 2026
Viewed by 171
Abstract
This data descriptor presents a compact acoustic feature dataset derived from an open simulation-based study on electric vehicle gearbox housings with different structural stiffness levels. The dataset contains band-averaged sound pressure level (SPL) features extracted from radiated noise spectra of three housing concepts—flexible, [...] Read more.
This data descriptor presents a compact acoustic feature dataset derived from an open simulation-based study on electric vehicle gearbox housings with different structural stiffness levels. The dataset contains band-averaged sound pressure level (SPL) features extracted from radiated noise spectra of three housing concepts—flexible, intermediate, and rigid—differing only in ribbing configuration. Frequency-domain SPL spectra in the 1–6 kHz range were partitioned into five one-kilohertz bands, yielding a five-dimensional acoustic feature vector for each housing–microphone combination. In total, twelve feature vectors are provided, accompanied by stiffness labels and metadata describing the underlying simulation context. In addition to the dataset itself, baseline exploratory analyses are reported to illustrate potential reuse scenarios. Principal component analysis and unsupervised clustering demonstrate that mid-frequency bands, particularly between 2 and 4 kHz, exhibit sensitivity to housing stiffness, whereas total integrated spectral energy shows limited discriminative power. These analyses are intended to be illustrative examples rather than predictive models, given the deliberately small dataset size. The dataset is designed for reuse in benchmarking dimensionality reduction methods, clustering algorithms, uncertainty-aware classifications, and educational demonstrations of small-sample NVH data analysis. By providing a transparent and lightweight acoustic feature representation, this contribution supports reproducible research and early-stage comparative studies in drivetrain noise and vibration analysis. Full article
(This article belongs to the Section Information Systems and Data Management)
Show Figures

Figure 1

13 pages, 244 KB  
Review
Genetic Architecture, Developmental Mechanisms and Genomic Applications in Left Ventricular Non-Compaction Cardiomyopathy (LVNC)
by Luis Elias Martínez-Tittonel, Florin Radu Ciorba, Xavier Bayona-Huguet and Edgardo Kaplinsky
DNA 2026, 6(1), 12; https://doi.org/10.3390/dna6010012 - 2 Mar 2026
Viewed by 212
Abstract
Left ventricular noncompaction cardiomyopathy (LVNC) is characterised by a two-layered ventricular wall with prominent trabeculations and deep recesses adjacent to a thinned compact layer. The phenotype spans from incidental findings to severe heart failure and malignant arrhythmias. More than 190 genes belonging to [...] Read more.
Left ventricular noncompaction cardiomyopathy (LVNC) is characterised by a two-layered ventricular wall with prominent trabeculations and deep recesses adjacent to a thinned compact layer. The phenotype spans from incidental findings to severe heart failure and malignant arrhythmias. More than 190 genes belonging to sarcomeric, cytoskeletal, mitochondrial, transcriptional and signalling pathways have been implicated, although only a subset reaches high gene disease validity in contemporary frameworks. Objectives: (i) Delineate the validated genetic landscape of LVNC; (ii) integrate developmental biology with cardiac genomics; (iii) translate genotype knowledge into diagnostic, prognostic and therapeutic guidance; (iv) outline a research agenda for precision cardiology. Methods: A narrative, pathway-oriented review of human and experimental studies (2000–July 2024). Results: Thirty-two genes meet definitive/strong validity thresholds and cluster in five biological networks. Oligogenic constellations account for ~4% of probands in recent cohorts. Imaging correlates (especially quantitative trabecular complexity and diffuse fibrosis metrics) provide complementary risk information. Conclusions: LVNC represents a convergence phenotype triggered by perturbations across developmental and structural networks; clinical management benefits from integrated genomics–imaging workflows and mechanism-informed trial design. Full article
20 pages, 6797 KB  
Article
Traffic-Informed Optimization of Last-Mile Delivery Using Hybrid Heuristic Approaches
by Afia Yeboah, Deo Chimba and Malshe Rohit
Future Transp. 2026, 6(2), 55; https://doi.org/10.3390/futuretransp6020055 - 27 Feb 2026
Viewed by 233
Abstract
The rapid growth of e-commerce has intensified operational and sustainability challenges in urban last-mile delivery, necessitating routing methods that perform reliably under realistic traffic and spatial conditions. This study evaluates three routing algorithms, Nearest Neighbor (NN), Clarke–WrightSavings (CWS), and Ant Colony Optimization (ACO), [...] Read more.
The rapid growth of e-commerce has intensified operational and sustainability challenges in urban last-mile delivery, necessitating routing methods that perform reliably under realistic traffic and spatial conditions. This study evaluates three routing algorithms, Nearest Neighbor (NN), Clarke–WrightSavings (CWS), and Ant Colony Optimization (ACO), using 1764 real-world Amazon delivery stops grouped into ten operational clusters in the Nashville metropolitan area. Travel distances and times were obtained through the Google Maps Distance Matrix API in driving mode to reflect actual road network structure and typical traffic conditions. Substantial performance differences were observed across algorithms and cluster configurations. NN achieved a strong performance in compact clusters (18.43 miles and 58.48 min in Cluster 4) but performed poorly in dispersed clusters (82.44 miles and 196.48 min in Cluster 9), reflecting high sensitivity to spatial dispersion. In contrast, CWS consistently reduced travel distance and time across clusters, achieving the shortest observed route (18.50 miles and 47.82 min in Cluster 10). Relative to ACO, CWS reduced travel distance by up to 42% (Cluster 9) and reduced travel time by over 45% in high-dispersion clusters. ACO exhibited the highest variability, with distances reaching 98.77 miles and travel times exceeding 218 min. Multi-criteria evaluation using efficiency ratios, distributional analysis, performance quadrant visualization, and a Composite Performance Index (CPI) confirmed the dominance of CWS. CPI scores of 1.00 (CWS), 0.78 (NN), and 0.00 (ACO) reflected balanced spatial and temporal efficiency under identical traffic-informed inputs. The results demonstrate that deterministic savings-based routing provides superior stability, efficiency, and scalability in semi-static urban delivery systems. However, the present study did not benchmark the evaluated algorithms against state-of-the-art exact TSP solvers (e.g., Concorde, LKH) or more recent metaheuristics such as Genetic Algorithms or Variable Neighborhood Search. The objective was to provide a controlled empirical comparison under consistent traffic-informed cost matrices rather than to establish global optimality bounds. Consequently, while the findings strongly support the relative superiority of the Clarke–Wright Savings approach within the evaluated framework, future research incorporating advanced exact and hybrid optimization methods would further contextualize algorithmic performance. Full article
Show Figures

Figure 1

24 pages, 6074 KB  
Article
Control Strategies for an Aquaculture Feeder on an Oscillating Platform Using Disturbance-Based Weight Estimation
by Diego Chiotti, Medard Quispe-Carlos, Gustavo Quino and Elvis Jara Alegria
Electronics 2026, 15(5), 973; https://doi.org/10.3390/electronics15050973 - 27 Feb 2026
Viewed by 154
Abstract
In precision aquaculture, feeding automation becomes particularly challenging when the dispenser operates on a non-fixed platform, as its dynamic behavior introduces perturbations that hinder accurate balance measurement and complicate dispenser control. To address this problem, this work proposes the integration of a weight [...] Read more.
In precision aquaculture, feeding automation becomes particularly challenging when the dispenser operates on a non-fixed platform, as its dynamic behavior introduces perturbations that hinder accurate balance measurement and complicate dispenser control. To address this problem, this work proposes the integration of a weight estimator with robust control strategies. Two control approaches are evaluated: (i) a fuzzy proportional controller, where the fuzzy sets are generated using the fuzzy C-means clustering algorithm, and (ii) a self-tuning regulator (STR) based on based on an Autoregressive with Exogenous Input (ARX) model of the dispenser. In addition, the weight estimator employs a model of additive components dependent on the kinematics of the oscillating platform, with its hyperparameters experimentally optimized through cost function minimization. The proposal was experimentally validated using a compact prototype of an automatic dispenser mounted on an oscillating platform with pelletized feed, demonstrating robust performance and good dispensing accuracy, especially when employing the fuzzy-based control. Full article
Show Figures

Figure 1

Back to TopTop