-
Collaborative Feminist Cartography in Geographical Education: Mapping Gender Representation in Street Naming (Las Calles de las Mujeres) -
Choreme-Based Spatial Analysis and Tourism Assessment in the Oltenia de sub Munte Geopark, Romania -
Built-Up Surface Ensemble Model for Romania Based on OpenStreetMap, Microsoft Building Footprints, and Global Human Settlement Layer Data Sources Using Triple Collocation Analysis -
Accelerating Computation for Estimating Land Surface Temperature: An Efficient Global–Local Regression (EGLR) Framework
Journal Description
ISPRS International Journal of Geo-Information
ISPRS International Journal of Geo-Information
(IJGI) is an international, peer-reviewed, open access journal on geo-information, published monthly online. It is the official journal of the International Society for Photogrammetry and Remote Sensing (ISPRS). Society members receive discounts on the article processing charges.
- Open Access— free for readers, with article processing charges (APC) paid by authors or their institutions.
- High Visibility: indexed within Scopus, SCIE (Web of Science), GeoRef, PubAg, dblp, Astrophysics Data System, Inspec, and other databases.
- Journal Rank: JCR - Q2 (Geography, Physical) / CiteScore - Q1 (Earth and Planetary Sciences (miscellaneous))
- Rapid Publication: manuscripts are peer-reviewed and a first decision is provided to authors approximately 33.1 days after submission; acceptance to publication is undertaken in 2.7 days (median values for papers published in this journal in the second half of 2025).
- Rejection Rate: a rejection rate of 74% in 2025.
- Recognition of Reviewers: reviewers who provide timely, thorough peer-review reports receive vouchers entitling them to a discount on the APC of their next publication in any MDPI journal, in appreciation of the work done.
Impact Factor:
2.8 (2024);
5-Year Impact Factor:
3.3 (2024)
Latest Articles
Dynamic Evaluation of Urban Park Service Performance from the Perspective of “Vitality-Demand-Supply”: A Case Study of 59 Parks in Gongshu District, Hangzhou
ISPRS Int. J. Geo-Inf. 2026, 15(1), 21; https://doi.org/10.3390/ijgi15010021 (registering DOI) - 1 Jan 2026
Abstract
►
Show Figures
Against the global backdrop of urbanization and sustainable development, urban parks—key public spaces for carbon sequestration, heat island mitigation, and public health promotion—have made their service performance a critical metric for evaluating urban human settlement quality. However, traditional evaluations relying on static questionnaires
[...] Read more.
Against the global backdrop of urbanization and sustainable development, urban parks—key public spaces for carbon sequestration, heat island mitigation, and public health promotion—have made their service performance a critical metric for evaluating urban human settlement quality. However, traditional evaluations relying on static questionnaires and aggregate indicators often fail to capture the spatiotemporal dynamics of park usage and complex supply–demand relationships. To address this gap, this study developed a three-dimensional dynamic evaluation model (“Vitality Level, Demand Matching, Service Supply”) for 59 urban parks in Gongshu District, Hangzhou, integrating multi-source data (mobile phone signaling, POIs, park vectors, demographic statistics). The model includes nine indicators (e.g., Temporal Activity Difference, Vitality Stability Index) with weights determined via the entropy weight method. Empirical results show: (1) Gongshu’s park service performance presents a “core-periphery” spatial disparity, with high-performance parks concentrated in central areas (e.g., West Lake Culture Square) due to convenient transportation and diverse functions; (2) Performance levels vary significantly between weekdays and weekends, with higher stability on weekdays and more pronounced supply–demand mismatches on weekends; (3) Time-series cross-validation and Monte Carlo simulations confirmed the model’s robustness. This framework shifts park research from “static quantitative description” to “dynamic performance diagnosis,” providing a scientific basis for refined planning and efficient management of parks in high-density cities.
Full article
Open AccessArticle
Comparative Assessment of Quantitative Landslide Susceptibility Mapping Using Feature Selection Techniques
by
Buddhi Raj Joshi, Netra Prakash Bhandary, Indra Prasad Acharya and Niraj K.C.
ISPRS Int. J. Geo-Inf. 2026, 15(1), 20; https://doi.org/10.3390/ijgi15010020 (registering DOI) - 1 Jan 2026
Abstract
Landslide susceptibility mapping is crucial for landslide risk management in mountainous areas like Nepal. However, the performance of a landslide susceptibility model is often compromised by multicollinearity among landslide causative factors. While feature selection techniques are recognized as essential preprocessing steps, most studies
[...] Read more.
Landslide susceptibility mapping is crucial for landslide risk management in mountainous areas like Nepal. However, the performance of a landslide susceptibility model is often compromised by multicollinearity among landslide causative factors. While feature selection techniques are recognized as essential preprocessing steps, most studies lack systematic comparisons of how different selection methods affect traditional models under identical conditions. This study addresses this gap by evaluating Weighted Overlay (WO), Multiple Linear Regression (MLR), and Logistic Regression (LR) using Correlation Analysis, Variance Inflation Factor (VIF), and Information Gain (IG) feature selection techniques. It is found that LR with Correlation Analysis results in 69.30% accuracy and 75.48% Area Under the Receiver Operating Characteristic Curve (AUC-ROC) while maintaining balanced precision (64.47%) and recall (85.96%). The WO model yields outstanding landslide recognition (90.18% recall) with VIF analysis despite a lower precision value (56.74%). MLR with IG analysis achieves reliable performance (62.11% accuracy, 64.76% AUC-ROC) for regional assessments. The study offers practical guidelines for method selection based on assessment goals, emphasizing the trade-off between statistical optimization and physical interpretability in susceptibility mapping.
Full article
(This article belongs to the Special Issue Advances in Remote Sensing and GIS for Natural Hazards Monitoring and Management)
►▼
Show Figures

Figure 1
Open AccessArticle
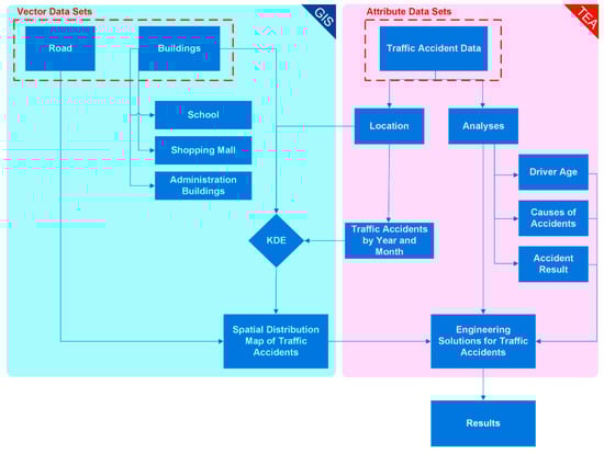
A GIS-Based Approach to Analyzing Traffic Accidents and Their Spatial and Temporal Distribution: A Case Study of the Antalya City Center
by
Mehmet Arikan Yalcin, Sevil Kofteci, Bekir Taner San and Halil Ibrahim Burgan
ISPRS Int. J. Geo-Inf. 2026, 15(1), 19; https://doi.org/10.3390/ijgi15010019 (registering DOI) - 1 Jan 2026
Abstract
►▼
Show Figures
This study aims to analyze the spatial and temporal distribution of traffic accidents between 2017 and 2021 and their underlying causes. Antalya (Turkey) was selected as the study area due to its significant seasonal population fluctuations, which influence traffic patterns. Geographic Information Systems
[...] Read more.
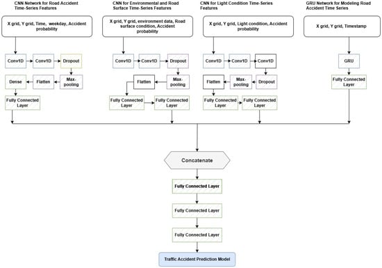
This study aims to analyze the spatial and temporal distribution of traffic accidents between 2017 and 2021 and their underlying causes. Antalya (Turkey) was selected as the study area due to its significant seasonal population fluctuations, which influence traffic patterns. Geographic Information Systems (GIS) were employed to investigate the spatial and temporal interactions of factors contributing to accidents, categorized as internal (e.g., driver age, driver errors) and external (e.g., road density, holiday periods, and the effects of the COVID-19 pandemic). Accidents were classified by type (e.g., fatal, injury related) to identify critical areas for intervention. The Kernel Density Estimation method was employed to detect accident hotspots, while driver characteristics, accident outcomes, and age distributions were systematically analyzed. The obtained results reveal that most accidents involved drivers aged 20–39 years, primarily due to negligence or failure to adjust speed to road conditions. Seasonal variations and holiday periods were also found to influence the spatial distribution of accidents. A detailed evaluation of high-risk roundabouts using Torus software 6.1 identified a potential design deficiency at one specific roundabout. These results provide valuable insights for improving traffic safety and optimizing road infrastructure in regions experiencing dynamic population changes.
Full article

Figure 1
Open AccessArticle
Modeling and Explaining Perceived Fear of Crime from Street View Imagery Using a GeoAI Framework
by
Somang Kim, Jaeyeon Choi and Youngok Kang
ISPRS Int. J. Geo-Inf. 2026, 15(1), 18; https://doi.org/10.3390/ijgi15010018 - 31 Dec 2025
Abstract
Understanding the spatial distribution and determinants of perceived fear of crime is essential for enhancing urban safety and promoting equitable city development. This study models and explains perceived fear of crime from street view imagery using a GeoAI framework that integrates deep learning,
[...] Read more.
Understanding the spatial distribution and determinants of perceived fear of crime is essential for enhancing urban safety and promoting equitable city development. This study models and explains perceived fear of crime from street view imagery using a GeoAI framework that integrates deep learning, semantic segmentation, and explainable AI techniques. Focusing on Yeongdeungpo-gu in Seoul, South Korea—a district characterized by diverse urban morphologies—we collected 171,942 pairwise comparison responses through a large-scale crowdsourced survey designed to capture visual perceptions of crime-related fear. A Vision Transformer-based Siamese network (RSS-Swin) was employed to predict continuous fear-of-crime scores, while semantic segmentation (SegFormer-B5) and AutoML regression were applied to identify built-environment features influencing these perceptions. SHAP-based interpretability analysis was then used to quantify the importance and interactions of key visual elements. The results reveal that open and accessible streetscape components, such as roads and sidewalks, consistently mitigate perceived fear, whereas enclosed or unmanaged features, including walls, poles, and narrow alleys, heighten it. Moreover, the effects of vegetation, fences, and buildings vary across spatial contexts, emphasizing the need for place-sensitive interpretation. By integrating predictive modeling and explainable analysis, this study advances a transparent and scalable GeoAI framework for understanding the visual and environmental determinants of crime-related fear and supporting perception-aware CPTED strategies.
Full article
(This article belongs to the Topic Geospatial AI: Systems, Model, Methods, and Applications)
►▼
Show Figures

Figure 1
Open AccessArticle
Industrial Heritage in China: Spatial Patterns, Driving Mechanisms, and Implications for Sustainable Reuse
by
Bowen Chen, Hongfeng Zhang, Xiaoyu Wei, Liwei Ding and Xiaolong Chen
ISPRS Int. J. Geo-Inf. 2026, 15(1), 17; https://doi.org/10.3390/ijgi15010017 - 31 Dec 2025
Abstract
This study investigates the spatial patterns and driving mechanisms of China’s industrial heritage using nationwide provincial-level geospatial data. It combines multiple spatial analysis techniques to identify distribution characteristics and applies a multi-model framework integrating Multi-Scale Geographically Weighted Regression and machine learning to assess
[...] Read more.
This study investigates the spatial patterns and driving mechanisms of China’s industrial heritage using nationwide provincial-level geospatial data. It combines multiple spatial analysis techniques to identify distribution characteristics and applies a multi-model framework integrating Multi-Scale Geographically Weighted Regression and machine learning to assess the impacts of demographic, economic, climatic, and topographic factors. Results reveal a pronounced clustered pattern and marked spatial differentiation, with core concentrations in the southeastern coastal and central regions. Industrial layouts across historical periods show a shift from coastal to inland areas, reflecting security-oriented spatial strategies. Economic development has a significant positive influence, whereas temperature and the number of industrial enterprises exert negative effects. Natural environmental conditions—such as slope, vegetation coverage, and water systems—serve as both spatial supports and constraints. At the macro level, the spatial configuration of industrial heritage emerges from the structured interplay of historical path dependence, national strategic regulation, and geographic environmental constraints, rather than short-term interactions among isolated variables. The study elucidates the evolutionary logic of industrial civilization and highlights the synergistic mechanisms linking economic, social, and environmental dimensions. It concludes by advocating a hierarchical and multi-factor balanced framework for spatial governance.
Full article
Open AccessArticle
Spatial Analysis and Fairness Evaluation of Seismic Emergency Shelter Distribution in High-Density Cities Based on GIS: A Case Study of Seoul
by
Juncheng Zeng, Hwanyong Kim and Jiyeong Kang
ISPRS Int. J. Geo-Inf. 2026, 15(1), 16; https://doi.org/10.3390/ijgi15010016 - 31 Dec 2025
Abstract
►▼
Show Figures
Seismic disasters pose major challenges to urban resilience, particularly in high-density cities where the concentration of people, buildings, and infrastructure amplifies disaster risk. This study establishes a GIS-based analytical framework to evaluate the spatial distribution and fairness of seismic emergency shelters in Seoul,
[...] Read more.
Seismic disasters pose major challenges to urban resilience, particularly in high-density cities where the concentration of people, buildings, and infrastructure amplifies disaster risk. This study establishes a GIS-based analytical framework to evaluate the spatial distribution and fairness of seismic emergency shelters in Seoul, using built-up neighborhoods (called dongs in Korean) as the basic analytical unit. Three dimensions are assessed: (1) 500 m walking accessibility based on the road network; (2) redundancy, representing the number of shelters simultaneously reachable; and (3) fairness analysis, integrating spatial and population-based dimensions to reveal disparities between shelter provision and population demand. The results indicate that overall accessibility in Seoul is relatively high, with more than 50% of dongs achieving coverage levels above 50%. However, distinct spatial disparities remain. Central and mountainous areas, such as Jung-gu, Jongno-gu, and southern Seocho-gu, show coverage rates below 20%, while districts in the southwest and northeast exhibit higher redundancy. Fairness analysis further reveals inequality in shelter capacity relative to population: excluding null values, the median coverage ratio is 0.92 and the mean is 1.29, with only 44.97% of dongs achieving sufficient or surplus capacity (coverage ≥ 1). Notably, 44 dongs fall into the Low–High category, representing areas with large populations but limited shelter access, mainly concentrated in Jungnang-gu, Gangbuk-gu, and Yangcheon-gu. These dongs should be prioritized in future planning. Policy implications highlight strengthening shelter provision in high-population but low-coverage zones, incorporating evacuation functions into urban redevelopment, promoting inter-district resource sharing, and improving public awareness. The proposed framework provides a transferable model for optimizing seismic shelter systems in other high-density urban contexts.
Full article

Figure 1
Open AccessArticle
Asymmetric Fingerprint Scheme for Vector Geographic Data Based on Smart Contracts
by
Lei Wang, Liming Zhang, Ruitao Qu, Tao Tan, Shuaikang Liu and Na Ren
ISPRS Int. J. Geo-Inf. 2026, 15(1), 15; https://doi.org/10.3390/ijgi15010015 - 30 Dec 2025
Abstract
►▼
Show Figures
Existing vector geographic data transaction schemes are typically merchant-controlled, hindering fair ownership tracing and impartial arbitration. To address this, we propose an asymmetric digital fingerprinting scheme based on smart contracts. In our approach, the user encrypts a proof fingerprint with a public key
[...] Read more.
Existing vector geographic data transaction schemes are typically merchant-controlled, hindering fair ownership tracing and impartial arbitration. To address this, we propose an asymmetric digital fingerprinting scheme based on smart contracts. In our approach, the user encrypts a proof fingerprint with a public key and sends it to the merchant; the merchant leverages the additive homomorphic property of the Paillier cryptosystem to embed the encrypted user fingerprint into an encrypted portion of the vector data while embedding a tracking fingerprint into the plaintext portion. The combined data is delivered to the user, who uses their private key to decrypt the encrypted part and obtain the plaintext data containing both fingerprints. This design enables tracing of unauthorized distribution without exposing the user’s fingerprint in plaintext, preventing malicious accusations. By leveraging blockchain immutability and smart contract automation, the scheme supports secure, transparent transactions and decentralized arbitration without third-party involvement, thereby reducing collusion risk and protecting both parties’ rights.
Full article

Figure 1
Open AccessArticle
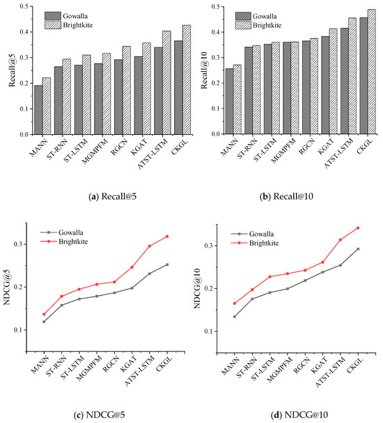
Context-Aware Knowledge Graph Learning for Point-of-Interest Recommendation
by
Yan Zhou, Di Zhang, Kaixuan Zhou and Pengcheng Han
ISPRS Int. J. Geo-Inf. 2026, 15(1), 14; https://doi.org/10.3390/ijgi15010014 - 29 Dec 2025
Abstract
►▼
Show Figures
Existing point-of-interest (POI) recommendation methods often fail to capture complex contextual dependencies and suffer from severe data sparsity in location-based social networks (LBSNs). To address these limitations, this study proposes a Context-Aware Knowledge Graph Learning (CKGL) method that integrates multi-dimensional semantic information, spatio-temporal
[...] Read more.
Existing point-of-interest (POI) recommendation methods often fail to capture complex contextual dependencies and suffer from severe data sparsity in location-based social networks (LBSNs). To address these limitations, this study proposes a Context-Aware Knowledge Graph Learning (CKGL) method that integrates multi-dimensional semantic information, spatio-temporal dependencies, and social relationships into a unified knowledge graph framework. First, the Context-Aware Knowledge Graph Construction (CKGC) module builds a unified POI knowledge graph that captures heterogeneous relationships among users, POIs, regions of interest (ROIs), and social links. Then, the Context-Aware Knowledge Graph Embedding (CKGE) module, based on the Translational Distance Model with Relation-Specific Spaces (TransR), learns relation-specific embeddings of entities to preserve heterogeneous semantics. Next, a Spatio-Temporal Gated Graph Neural Network (STG-GNN) captures temporal dynamics and spatial dependencies in user check-in behaviors, while the Relation-Aware Graph Attention Network (RA-GAT) enhances multi-relational reasoning and information aggregation across heterogeneous relations. Extensive experiments on two real-world LBSN datasets, Gowalla and Brightkite, demonstrate that CKGL significantly outperforms several baseline models on Recall and Normalized Discounted Cumulative Gain (NDCG), validating its effectiveness in capturing contextual semantics and improving recommendation accuracy under sparse and complex scenarios.
Full article

Figure 1
Open AccessArticle
Safe or Unsafe? A Street-Level Analysis of the (Mis)Match Between Perceived and Objective Safety in Chaoyang District, Beijing
by
Haishuo Gu, Jinguang Sui, Peng Chen, Miaoxuan Shan and Xinyu Hou
ISPRS Int. J. Geo-Inf. 2026, 15(1), 13; https://doi.org/10.3390/ijgi15010013 - 29 Dec 2025
Abstract
Objective crime risk and perceived safety constitute distinct yet interrelated dimensions of urban security, whose spatial discrepancies may lead to misaligned policy interventions. This study develops a street-level analytical framework to examine the (mis)match between perceived safety and crime risk in Chaoyang District,
[...] Read more.
Objective crime risk and perceived safety constitute distinct yet interrelated dimensions of urban security, whose spatial discrepancies may lead to misaligned policy interventions. This study develops a street-level analytical framework to examine the (mis)match between perceived safety and crime risk in Chaoyang District, Beijing. An enhanced Street-view imagery (SVI) segmentation model with object detection was applied to extract streetscape elements and estimate perceived safety scores, which were then standardized and compared with street-level crime data, yielding two types of matches and two types of mismatches. Three conditions were analyzed using multinomial logit regression: (1) objective unsafety with low perceived safety, (2) objective safety with low perceived safety, and (3) objective unsafety with high perceived safety. Findings demonstrate how visual and social environmental factors jointly shape discrepancies between perceived and actual safety and identify potential determinants to mitigate such (mis)matches.
Full article
(This article belongs to the Special Issue Spatial Information for Improved Living Spaces)
►▼
Show Figures

Figure 1
Open AccessArticle
A Low-Fragmentation Global Vector Dataset for River and Lake Classification of Surface Water Bodies
by
Dinan Wang, Pengxiang Li, Zeqiang Chen and Weibo Su
ISPRS Int. J. Geo-Inf. 2026, 15(1), 12; https://doi.org/10.3390/ijgi15010012 - 25 Dec 2025
Abstract
►▼
Show Figures
Accurately classified surface water datasets are critical for hydrological modeling, environmental monitoring, and water resource management. Most large-scale datasets are raster-based, produced through pixel-level classification. Existing global vector datasets often struggle to capture small water bodies and maintain global consistency. Therefore, extracting vector
[...] Read more.
Accurately classified surface water datasets are critical for hydrological modeling, environmental monitoring, and water resource management. Most large-scale datasets are raster-based, produced through pixel-level classification. Existing global vector datasets often struggle to capture small water bodies and maintain global consistency. Therefore, extracting vector features from Earth observation raster products and performing fine-grained classification is a promising approach, but fragmentation and the lack of object-level semantic labels remain key challenges. This study, based on the JRC Global Surface Water dataset, proposes a low-fragmentation global-scale vector dataset for river and lake classification. Our workflow integrates a fragment-aggregating strategy with a water body classification model. Specifically, we implemented a three-stage aggregation process using GIS-based hydrological constraints, classification buffering, and neighbor analysis to reduce fragmentation. A deep learning classifier combining convolutional feature extraction with Transformer-based contextual reasoning performs contour-informed classification of water bodies. Experiments show that the aggregation strategy reduces water body fragmentation by nearly 60%, while the classifier achieves an F1 score of 92.4%. These results demonstrate that our approach provides a transferable solution for constructing surface water classification datasets, delivering valuable resources for remote sensing, ecology, and hydrological decision-making.
Full article

Figure 1
Open AccessArticle
Multi-Scale Quantitative Direction-Relation Matrix for Cardinal Directions
by
Xuehua Tang, Mei-Po Kwan, Yong Zhang, Yang Yu, Linxuan Xie, Kun Qin and Binbin Lu
ISPRS Int. J. Geo-Inf. 2026, 15(1), 11; https://doi.org/10.3390/ijgi15010011 - 25 Dec 2025
Abstract
Existing qualitative direction-relation matrix models employ rigid classification schemes, limiting their ability to differentiate directional relationships between multiple targets within the same directional tile. This paper proposes two quantitative matrix models for qualitative direction-relation with differing levels of precision. Based on directional tile
[...] Read more.
Existing qualitative direction-relation matrix models employ rigid classification schemes, limiting their ability to differentiate directional relationships between multiple targets within the same directional tile. This paper proposes two quantitative matrix models for qualitative direction-relation with differing levels of precision. Based on directional tile partitioning derived from qualitative direction-relation models, the new models achieve quantitative expression of qualitative directionality through two distinct descriptive parameters: order and coordinate. The order matrix utilizes angular and displacement measurements as sequential variables, capturing the directional sequence characteristics within the same directional tile. The coordinate matrix employs direction-relation coordinates as matrix elements, integrating directional and distance relationships to identify the distribution of targets at varying distances along the same line of sight. These two novel models operate at distinct scales and achieve soft classification of directional relationships, substantially enhancing descriptive precision. Furthermore, they serve as foundational quantitative frameworks for the qualitative direction-relation models, establishing a bridge between quantitative and qualitative models. Experimental assessment confirms that the new models substantially improve directional relationship precision through their quantitative elements while supporting various application domains.
Full article
(This article belongs to the Special Issue Spatial Data Science and Knowledge Discovery)
►▼
Show Figures

Figure 1
Open AccessArticle
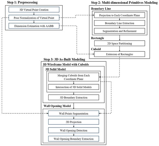
Three-Dimensional Reconstruction of Indoor Building Components Based on Multi-Dimensional Primitive Modeling Method
by
Jaeyoung Lee, Soomin Kim and Sungchul Hong
ISPRS Int. J. Geo-Inf. 2026, 15(1), 10; https://doi.org/10.3390/ijgi15010010 - 23 Dec 2025
Abstract
The integration of Building Information Modeling (BIM) and Digital Twin (DT) has emerged as an innovative tool in the architecture, engineering, and construction (AEC) domain. To successfully utilize BIM and DT, it is crucial to update the 3D model in a timely and
[...] Read more.
The integration of Building Information Modeling (BIM) and Digital Twin (DT) has emerged as an innovative tool in the architecture, engineering, and construction (AEC) domain. To successfully utilize BIM and DT, it is crucial to update the 3D model in a timely and accurate manner. However, limitations remain when handling massive point clouds to reconstruct complex indoor structures with varying ceiling and floor heights. This study proposes a semi-automatic 3D model reconstruction method. First, point clouds are aligned with 3D Cartesian axes and the spatial extent of the indoor space is measured. Subsequently, the point clouds are projected onto each coordinate plane to hierarchically extract structural elements of a building component, such as boundary lines, rectangles, and cuboids. Boolean operations are then applied to the cuboids to reconstruct a 3D wireframe model. Additionally, wall points are segmented to identify openings like doors and windows. For validation, the method was applied to three typical building components with Manhattan-world structures: an office, a hallway, and a stairway. The reconstructed models were evaluated using reference points, resulting in positional accuracies of 0.033 m, 0.034 m, and 0.030 m, respectively. Finally, the resulting wireframe model served as a reference to build an as-built BIM model.
Full article
(This article belongs to the Topic Digital and Intelligent Technologies and Application in Urban Construction, Operation, Maintenance, and Renewal)
►▼
Show Figures

Figure 1
Open AccessArticle
A Monte-Carlo-Based Method for Probabilistic Permafrost Mapping Across Northeast China During 2003 to 2022
by
Yao Xiao, Lei Zhao, Shuqi Wang, Xuyang Wu, Kai Gao and Yunhu Shang
ISPRS Int. J. Geo-Inf. 2026, 15(1), 9; https://doi.org/10.3390/ijgi15010009 - 22 Dec 2025
Abstract
Permafrost degradation under climate warming has profound implications for ecological processes, hydrology, and human activities. Northeast China, characterized by sporadic and isolated patch permafrost near the southern limit of latitudinal permafrost (SLLP), represents one of the most sensitive and complex permafrost regions. This
[...] Read more.
Permafrost degradation under climate warming has profound implications for ecological processes, hydrology, and human activities. Northeast China, characterized by sporadic and isolated patch permafrost near the southern limit of latitudinal permafrost (SLLP), represents one of the most sensitive and complex permafrost regions. This study aims to improve the reliability of permafrost mapping by incorporating parameter uncertainty into simulations. We developed a Monte Carlo–Temperature at the Top of Permafrost (TTOP) (MC–TTOP) framework that integrates an equilibrium model with Monte Carlo sampling to quantify parameter sensitivity and model uncertainty. Using all-sky daily air temperature data and land use and land cover information, we generated probabilistic estimates of mean annual ground temperature (MAGT), permafrost occurrence probability (PZI), and associated uncertainties. Model validation against borehole observations demonstrated improved accuracy compared with global-scale simulations, with a reduced bias and RMSE. Results reveal that permafrost in Northeast China was relatively stable during 2003–2010 but experienced pronounced degradation after 2011, with the total area decreasing to ~2.79 × 105 km2 by 2022. Spatial uncertainty was greatest in transitional zones near the southern boundary, where PZI-based delineations tended to overestimate permafrost extent. Regional comparisons further showed that permafrost in Northeast China is more fragmented and uncertain than that on the Tibetan Plateau, owing to complex snow–vegetation–topography interactions and intensive human disturbances. Overall, the MC-TTOP simulations indicate an accelerated permafrost degradation after 2011, with the highest uncertainty concentrated in southern transitional zones near the SLLP, demonstrating that the MC-TTOP framework provides a robust tool for probabilistic permafrost mapping, offering improved reliability for regional-scale assessments and important insights for future risk evaluation under climate change.
Full article
(This article belongs to the Topic Climate Change Impacts and Adaptation: Interdisciplinary Perspectives, 2nd Edition)
►▼
Show Figures

Figure 1
Open AccessArticle
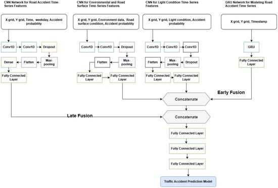
Domain-Adapted MLLMs for Interpretable Road Traffic Accident Analysis Using Remote Sensing Imagery
by
Bing He, Wei He, Qing Chang, Wen Luo and Lingli Xiao
ISPRS Int. J. Geo-Inf. 2026, 15(1), 8; https://doi.org/10.3390/ijgi15010008 - 21 Dec 2025
Abstract
Traditional road traffic accident analysis has long relied on structured data, making it difficult to integrate high-dimensional heterogeneous information such as remote sensing imagery and leading to an incomplete understanding of accident scene environments. This study proposes a road traffic accident analysis framework
[...] Read more.
Traditional road traffic accident analysis has long relied on structured data, making it difficult to integrate high-dimensional heterogeneous information such as remote sensing imagery and leading to an incomplete understanding of accident scene environments. This study proposes a road traffic accident analysis framework based on Multimodal Large Language Models. The approach integrates high-resolution remote sensing imagery with structured accident data through a three-stage progressive training pipeline. Specifically, we fine-tune three open-source vision–language models using Low-Rank Adaptation (LoRA) to sequentially optimize the model’s capabilities in visual environmental description, multi-task accident classification, and Chain-of-Thought (CoT) driven causal reasoning. A multimodal dataset was constructed containing remote sensing image descriptions, accident classification labels, and interpretable reasoning chains. Experimental results show that the fine-tuned model achieved a maximum improvement in the CIDEr score for image description tasks. In the joint classification task of accident severity and duration, the model achieved an accuracy of 71.61% and an F1-score of 0.8473. In the CoT reasoning task, both METEOR and CIDEr scores improved significantly. These results validate the effectiveness of structured reasoning mechanisms in multimodal fusion for transportation applications, providing a feasible path toward interpretable and intelligent analysis for real-world traffic management.
Full article
(This article belongs to the Topic Artificial Intelligence Models, Tools and Applications)
►▼
Show Figures

Figure 1
Open AccessArticle
TAS-SLAM: A Visual SLAM System for Complex Dynamic Environments Integrating Instance-Level Motion Classification and Temporally Adaptive Super-Pixel Segmentation
by
Yiming Li, Liuwei Lu, Guangming Guo, Luying Na, Xianpu Liang, Peng Su, Qi An and Pengjiang Wang
ISPRS Int. J. Geo-Inf. 2026, 15(1), 7; https://doi.org/10.3390/ijgi15010007 - 21 Dec 2025
Abstract
To address the issue of decreased localization accuracy and robustness in existing visual SLAM systems caused by imprecise identification of dynamic regions in complex dynamic scenes—leading to dynamic interference or reduction in valid static feature points, this paper proposes a dynamic visual SLAM
[...] Read more.
To address the issue of decreased localization accuracy and robustness in existing visual SLAM systems caused by imprecise identification of dynamic regions in complex dynamic scenes—leading to dynamic interference or reduction in valid static feature points, this paper proposes a dynamic visual SLAM method integrating instance-level motion classification, temporally adaptive super-pixel segmentation, and optical flow propagation. The system first employs an instance-level motion classifier combining residual flow estimation and a YOLOv8-seg instance segmentation model to distinguish moving objects. Then, temporally adaptive super-pixel segmentation algorithm SLIC (TA-SLIC) is applied to achieve fine-grained dynamic region partitioning. Subsequently, a proposed dynamic region missed-detection correction mechanism based on optical flow propagation (OFP) is used to refine the missed-detection mask, enabling accurate identification and capture of motion regions containing non-rigid local object movements, undefined moving objects, and low-dynamic objects. Finally, dynamic feature points are removed, and valid static features are utilized for pose estimation. The localization accuracy of the visual SLAM system is validated using two widely adopted datasets, TUM and BONN. Experimental results demonstrate that the proposed method effectively suppresses interference from dynamic objects (particularly non-rigid local motions) and significantly enhances both localization accuracy and system robustness in dynamic environments.
Full article
(This article belongs to the Special Issue Indoor Mobile Mapping and Location-Based Knowledge Services)
►▼
Show Figures

Figure 1
Open AccessArticle
Application of a Hybrid CNN-LSTM Model for Groundwater Level Forecasting in Arid Regions: A Case Study from the Tailan River Basin
by
Shuting Hu, Mingliang Du, Jiayun Yang, Yankun Liu, Ziyun Tuo and Xiaofei Ma
ISPRS Int. J. Geo-Inf. 2026, 15(1), 6; https://doi.org/10.3390/ijgi15010006 - 21 Dec 2025
Abstract
Accurate forecasting of groundwater level dynamics poses a critical challenge for sustainable water management in arid regions. However, the strong spatiotemporal heterogeneity inherent in groundwater systems and their complex interactions between natural processes and human activities often limit the effectiveness of conventional prediction
[...] Read more.
Accurate forecasting of groundwater level dynamics poses a critical challenge for sustainable water management in arid regions. However, the strong spatiotemporal heterogeneity inherent in groundwater systems and their complex interactions between natural processes and human activities often limit the effectiveness of conventional prediction methods. To address this, a hybrid CNN-LSTM deep learning model is constructed. This model is designed to extract multivariate coupled features and capture temporal dependencies from multi-variable time series data, while simultaneously simulating the nonlinear and delayed responses of aquifers to groundwater abstraction. Specifically, the convolutional neural network (CNN) component extracts the multivariate coupled features of hydro-meteorological driving factors, and the long short-term memory (LSTM) network component models the temporal dependencies in groundwater level fluctuations. This integrated architecture comprehensively represents the combined effects of natural recharge–discharge processes and anthropogenic pumping on the groundwater system. Utilizing monitoring data from 2021 to 2024, the model was trained and tested using a rolling time-series validation strategy. Its performance was benchmarked against traditional models, including the autoregressive integrated moving average (ARIMA) model, recurrent neural network (RNN), and standalone LSTM. The results show that the CNN-LSTM model delivers superior performance across diverse hydrogeological conditions: at the upstream well AJC-7, which is dominated by natural recharge and discharge, the Nash–Sutcliffe efficiency (NSE) coefficient reached 0.922; at the downstream well AJC-21, which is subject to intensive pumping, the model maintained a robust NSE of 0.787, significantly outperforming the benchmark models. Further sensitivity analysis reveals an asymmetric response of the model’s predictions to uncertainties in pumping data, highlighting the role of key hydrogeological processes such as delayed drainage from the vadose zone. This study not only confirms the strong applicability of the hybrid deep learning model for groundwater level prediction in data-scarce arid regions but also provides a novel analytical pathway and mechanistic insight into the nonlinear behavior of aquifer systems under significant human influence.
Full article
(This article belongs to the Topic Advances in Earth Observation Technologies to Support Water-Related Sustainable Development Goals (SDGs))
►▼
Show Figures

Figure 1
Open AccessArticle
Research on Spatiotemporal Dynamic and Driving Mechanism of Urban Real Estate Inventory: Evidence from China
by
Ping Zhang, Sidong Zhao, Hua Chen and Jiaoguo Ma
ISPRS Int. J. Geo-Inf. 2026, 15(1), 5; https://doi.org/10.3390/ijgi15010005 - 20 Dec 2025
Abstract
Real estate inventory dynamics exhibit distinct temporal patterns and spatial heterogeneity, and precise identification of these trends serves as a prerequisite for effective policy formulation. Research on the spatiotemporal evolution patterns and influencing factors of real estate inventory holds significant academic and practical
[...] Read more.
Real estate inventory dynamics exhibit distinct temporal patterns and spatial heterogeneity, and precise identification of these trends serves as a prerequisite for effective policy formulation. Research on the spatiotemporal evolution patterns and influencing factors of real estate inventory holds significant academic and practical value. By employing ESDA, the Boston Matrix, and geographically weighted regression models to analyze 2017–2022 data from 287 Chinese cities, this study reveals a cyclical shift in China’s real estate inventory management—from “destocking” to “restocking”. The underlying drivers have transitioned from policy-led interventions to fundamentals-driven factors, including population dynamics, income levels, and market expectations. China’s real estate inventory and its changes exhibit significant spatiotemporal differentiation and spatial agglomeration patterns, demonstrating a spatial structure characterized by “multiple clustered highlands with peripheral lowlands” led by urban agglomerations. The influencing mechanism of China’s real estate inventory constitutes a complex system shaped by three key dimensions: macro-level drivers, regional differentiation, and structural contradictions. Policymakers should reorient destocking policies from “short-term stimulus” to “long-term coordination”, from “industrial policy” to “spatial policy”, and from addressing market “symptoms” to tackling “root causes”. This study argues that effective destocking policies constitute a systematic engineering challenge, demanding policymakers demonstrate profound analytical depth. They must move beyond simplistic sales metrics and perform multi-dimensional evaluations encompassing economic geography, demographic trends, fiscal systems, and land supply mechanisms. This paradigm shift from “symptom management” to “root cause resolution” and “systemic regulation” is essential for achieving sustainable real estate market development.
Full article
(This article belongs to the Special Issue Spatial Data Science and Knowledge Discovery)
►▼
Show Figures

Figure 1
Open AccessSystematic Review
Reproducible GIS-Based Evidence for Public Health and Urban Security: A Systematic Mapping and Review
by
Washington Ramírez Montalvan, Ibeth Manzano Gallardo, Verónica Defaz Toapanta, Edison Espinosa Gallardo and Lucas Garcés Guayta
ISPRS Int. J. Geo-Inf. 2026, 15(1), 4; https://doi.org/10.3390/ijgi15010004 - 19 Dec 2025
Abstract
Geographic Information Systems (GIS) are increasingly applied to public health and urban security challenges, yet current evidence remains fragmented across methods, disciplines, and regions. This study integrates Systematic Mapping (SM) and Systematic Review (SR) within a unified PICOS–SPICE framework to consolidate existing GIS-based
[...] Read more.
Geographic Information Systems (GIS) are increasingly applied to public health and urban security challenges, yet current evidence remains fragmented across methods, disciplines, and regions. This study integrates Systematic Mapping (SM) and Systematic Review (SR) within a unified PICOS–SPICE framework to consolidate existing GIS-based research. From an initial corpus of 7106 records, 65 studies met all methodological and reproducibility criteria. Scientific production shows consistent growth, peaking in 2023, with research concentrated in Asia and North America and limited representation from Africa and South America. Methodologically, the literature is dominated by accessibility assessments and spatial autocorrelation, while advanced analytical models—such as Bayesian inference and machine learning—remain scarce. GIS workflows rely mainly on ArcGIS and QGIS, complemented by open-source tools, including R, Python, and SaTScan. The fused SM + SR pipeline provides a transparent and replicable structure that highlights current strengths in spatial resolution and analytical versatility while revealing persistent gaps in data openness, reproducibility, and global equity. These findings offer a consolidated evidence base to guide future GIS research and support informed decision-making in public health and urban security.
Full article
(This article belongs to the Special Issue HealthScape: Intersections of Health, Environment, and GIS&T (2nd Edition))
►▼
Show Figures

Figure 1
Open AccessArticle
Spatial Patterns and Influencing Factors of Chinese Traditional Villages: A Sustainability Perspective
by
Kan Wang, Jianjun Bai, Feng Bao, Feifei Hua, Xing Dang and Na Gu
ISPRS Int. J. Geo-Inf. 2026, 15(1), 3; https://doi.org/10.3390/ijgi15010003 - 19 Dec 2025
Abstract
Traditional villages serve as crucial carriers of natural and cultural heritage worldwide. Current research on traditional villages, however, exhibits several shortcomings. On one hand, existing studies tend to focus solely on spatial patterns while neglecting issues of distributional equity from a sustainability perspective.
[...] Read more.
Traditional villages serve as crucial carriers of natural and cultural heritage worldwide. Current research on traditional villages, however, exhibits several shortcomings. On one hand, existing studies tend to focus solely on spatial patterns while neglecting issues of distributional equity from a sustainability perspective. On the other hand, few studies have explored the underlying spatial and non-spatial characteristics influencing the distribution of traditional villages through multidimensional factors. To address these gaps, this study selects 8171 Chinese traditional villages as research subjects. Utilizing spatial analysis of GIS, spatial econometrics, and statistical methods, we first analyze the spatial pattern of traditional villages, then assess distributional equity of traditional villages from a sustainability perspective. Finally, we investigate the influence of six multidimensional factors on their distribution and the potential characteristics of these influences. The findings are as follows: (1) Traditional villages in China form three high-density cores, with distribution density significantly higher in the eastern and central regions compared to the western and northeastern regions. The western and northeastern regions exhibit notable low–low clustering. (2) Equity analysis reveals a Gini coefficient of 0.525 for accessibility, indicating notable spatial deprivation. There is also evidence of social inequity, reflected in the deprivation of aging populations by non-aging groups. (3) Except for population density, factors such as elevation and annual precipitation significantly influence the distribution of traditional villages, with effects varying regionally. Quantile regression further confirms that the six factors exert heterogeneous impacts depending on village density levels. For example, as village density increases, road density exerts a stronger positive effect. This study provides a theoretical reference for future sustainability assessments of traditional villages.
Full article
(This article belongs to the Special Issue Spatial Information for Improved Living Spaces)
►▼
Show Figures

Figure 1
Open AccessArticle
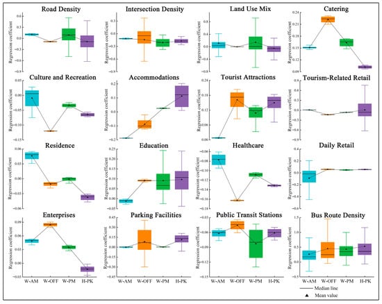
Cross-Attention Diffusion Model for Semantic-Aware Short-Term Urban OD Flow Prediction
by
Hongxiang Li, Zhiming Gui and Zhenji Gao
ISPRS Int. J. Geo-Inf. 2026, 15(1), 2; https://doi.org/10.3390/ijgi15010002 - 19 Dec 2025
Abstract
Origin–destination (OD) flow prediction is fundamental to intelligent transportation systems, yet existing diffusion-based models face two critical limitations. First, they inadequately exploit spatial semantics, focusing primarily on temporal dependencies or topological correlations while neglecting urban functional heterogeneity encoded in Points of Interest (POIs).
[...] Read more.
Origin–destination (OD) flow prediction is fundamental to intelligent transportation systems, yet existing diffusion-based models face two critical limitations. First, they inadequately exploit spatial semantics, focusing primarily on temporal dependencies or topological correlations while neglecting urban functional heterogeneity encoded in Points of Interest (POIs). Second, static embedding fusion cannot dynamically capture semantic importance variations during denoising—particularly during traffic surges in POI-dense areas. To address these gaps, we propose the Cross-Attention Diffusion Model (CADM), a semantically conditioned framework for short-term OD flow forecasting. CADM integrates POI embeddings as spatial semantic priors and employs cross-attention to enable semantic-guided denoising, facilitating dynamic spatiotemporal feature fusion. This design adaptively reweights regional representations throughout reverse diffusion, enhancing the model’s capacity to capture complex mobility patterns. Experiments on real-world datasets demonstrate that CADM achieves balanced performance across multiple metrics. At the 30 min horizon, CADM attains the lowest RMSE of 5.77, outperforming iTransformer by 1.9%, while maintaining competitive performance at the 15 min horizon. Ablation studies confirm that removing POI features increases prediction errors by 15–20%, validating the critical role of semantic conditioning. These findings advance semantic-aware generative modeling for spatiotemporal prediction and provide practical insights for intelligent transportation systems, particularly for newly established transportation hubs or functional zone reconfigurations where semantic understanding is essential.
Full article
(This article belongs to the Special Issue Spatial Data Science and Knowledge Discovery)
►▼
Show Figures

Figure 1
Journal Menu
► ▼ Journal Menu-
- IJGI Home
- Aims & Scope
- Editorial Board
- Reviewer Board
- Topical Advisory Panel
- Instructions for Authors
- Special Issues
- Topics
- Topical Collections
- Article Processing Charge
- Indexing & Archiving
- Editor’s Choice Articles
- Most Cited & Viewed
- Journal Statistics
- Journal History
- Journal Awards
- Society Collaborations
- Conferences
- Editorial Office
Journal Browser
► ▼ Journal BrowserHighly Accessed Articles
Latest Books
E-Mail Alert
News
Topics
Topic in
Applied Sciences, Buildings, Intelligent Infrastructure and Construction, IJGI, Sensors, Smart Cities, Urban Science
3D Computer Vision and Smart Building and City, 3rd Edition
Topic Editors: Junxing Zheng, Peng CaoDeadline: 31 January 2026
Topic in
Buildings, Sensors, Sustainability, IJGI
Applications of Intelligent Technologies in the Life Cycle of Transportation Infrastructure
Topic Editors: Shaofeng Wang, Jian Liu, Lei Kou, Feng GuoDeadline: 20 February 2026
Topic in
Earth, GeoHazards, IJGI, Land, Remote Sensing, Smart Cities, Infrastructures, Automation
Machine Learning and Big Data Analytics for Natural Disaster Reduction and Resilience
Topic Editors: Isam Shahrour, Marwan Alheib, Anna Brdulak, Fadi Comair, Carlo Giglio, Xiongyao Xie, Yasin Fahjan, Salah ZidiDeadline: 31 March 2026
Topic in
Architecture, Buildings, Infrastructures, Sensors, Sustainability, IJGI, Automation
Innovative Horizons: Digital Technologies in Modern Construction and Infrastructure
Topic Editors: Zhen Lei, Ala Suliman, Hexu LiuDeadline: 30 May 2026
Conferences
Special Issues
Special Issue in
IJGI
Cartography and Geovisual Analytics
Guest Editors: Andriani Skopeliti, Ioannis Giannopoulos, Vassilios Krassanakis, Guillaume TouyaDeadline: 31 January 2026
Special Issue in
IJGI
Testing the Quality of GeoAI-Generated Data for VGI Mapping
Guest Editors: James D. Carswell, Lasith NiroshanDeadline: 28 February 2026
Special Issue in
IJGI
Indoor Mobile Mapping and Location-Based Knowledge Services
Guest Editors: Eliseo Clementini, Zhiyong ZhouDeadline: 30 June 2026
Special Issue in
IJGI
Spatial Data Science and Knowledge Discovery
Guest Editors: Jingzhong Li, Dev Raj Paudyal, Binbin LuDeadline: 30 June 2026






