Next Issue
Volume 16, December
Previous Issue
Volume 16, October
 
 
ijms-logo

Journal Browser

Journal Browser

Int. J. Mol. Sci., Volume 16, Issue 11 (November 2015) – 141 articles

Cover Story: Planaria rebuild specific complex morphologies after injury. Coordinating cell activities toward correct anatomical endpoints involves several layers of control, including transcriptional and bioelectrical circuits. Cell networks mediated by gap junctions make decisions about large-scale shape during regeneration and remodeling. Modulation of the physiological network’s connectivity enables worms with a wild-type genome to form head shapes and brains corresponding to different species of Planaria. Image provided by Alexis Pietak. View this article.
  • Issues are regarded as officially published after their release is announced to the table of contents alert mailing list.
  • You may sign up for e-mail alerts to receive table of contents of newly released issues.
  • PDF is the official format for papers published in both, html and pdf forms. To view the papers in pdf format, click on the "PDF Full-text" link, and use the free Adobe Reader to open them.
Order results
Result details
Section
Select all
Export citation of selected articles as:

Research

Jump to: Review, Other

13 pages, 10322 KB  
Article
The Functions of BMP3 in Rabbit Articular Cartilage Repair
by Zhe Zhang, Wenyu Yang, Yiting Cao, Yanping Shi, Chen Lei, Bo Du, Xuemin Li and Qiqing Zhang
Int. J. Mol. Sci. 2015, 16(11), 25934-25946; https://doi.org/10.3390/ijms161125937 - 29 Oct 2015
Cited by 19 | Viewed by 8163
Abstract
Bone morphogenetic proteins (BMPs) play important roles in skeletal development and repair. Previously, we found fibroblast growth factor 2 (FGF2) induced up-regulation of BMP2, 3, 4 in the process of rabbit articular cartilage repair, which resulted in satisfactory repair effects. As BMP2/4 show [...] Read more.
Bone morphogenetic proteins (BMPs) play important roles in skeletal development and repair. Previously, we found fibroblast growth factor 2 (FGF2) induced up-regulation of BMP2, 3, 4 in the process of rabbit articular cartilage repair, which resulted in satisfactory repair effects. As BMP2/4 show a clearly positive effect for cartilage repair, we investigated the functions of BMP3 in rabbit articular cartilage repair. In this paper, we find that BMP3 inhibits the repair of partial-thickness defect of articular cartilage in rabbit by inducing the degradation of extracellular matrix, interfering with the survival of chondrocytes surrounding the defect, and directly inhibiting the expression of BMP2 and BMP4. Meanwhile BMP3 suppress the repair of full-thickness cartilage defect by destroying the subchondral bone through modulating the proliferation and differentiation of bone marrow stem cells (BMSCs), and directly increasing the expression of BMP4. Although BMP3 has different functions in the repair of partial and full-thickness defects of articular cartilage in rabbit, the regulation of BMP expression is involved in both of them. Together with our previous findings, we suggest the regulation of the BMP signaling pathway by BMP3 is essential in articular cartilage repair. Full article
(This article belongs to the Special Issue Molecular and Cellular Basis of Regeneration and Tissue Repair)
Show Figures

Graphical abstract

12 pages, 1382 KB  
Article
A Co-Culture Model of Fibroblasts and Adipose Tissue-Derived Stem Cells Reveals New Insights into Impaired Wound Healing After Radiotherapy
by Frank Haubner, Dominique Muschter, Fabian Pohl, Stephan Schreml, Lukas Prantl and Holger G. Gassner
Int. J. Mol. Sci. 2015, 16(11), 25947-25958; https://doi.org/10.3390/ijms161125935 - 29 Oct 2015
Cited by 41 | Viewed by 8209
Abstract
External radiation seems to be associated with increased amounts of cytokines and other cellular modulators. Impaired microcirculation and fibrosis are examples of typical long term damage caused by radiotherapy. Adipose tissue-derived stem cells (ASC) are discussed to enhance wound healing, but their role [...] Read more.
External radiation seems to be associated with increased amounts of cytokines and other cellular modulators. Impaired microcirculation and fibrosis are examples of typical long term damage caused by radiotherapy. Adipose tissue-derived stem cells (ASC) are discussed to enhance wound healing, but their role in wounds due to radiotherapy is poorly understood. Normal human fibroblasts (NHF) and ASCs were co-cultured and external radiation with doses from 2–12 Gray (Gy) was delivered. Cell proliferation and mRNA levels of matrix metalloproteinases (MMP1, MMP2 and MMP13) were determined 48 h after irradiation of the co-cultures by qPCR. Additionally, tissue inhibitors of matrix metalloproteinases (TIMP1, TIMP2) were determined by enzyme-linked immunosorbent assay (ELISA). There was a reduction of cell proliferation after external radiation in mono-cultures of NHFs and ASCs compared to controls without irradiation. The co-culture of ASCs and NHFs showed reduced impairment of cell proliferation after external radiation. Gene expression of MMP1 and MMP13 was reduced after external irradiation in NHF. MMP2 expression of irradiated NHFs was increased. In the co-culture setting, MMP1 and MMP2 gene expression levels were upregulated. TIMP1 and TIMP2 protein expression was increased after irradiation in NHFs and their co-cultures with ASCs. ASCs seem to stimulate cell proliferation of NHFs and modulate relevant soluble mediators as well as proteinases after external radiation. Full article
(This article belongs to the Collection Radiation Toxicity in Cells)
Show Figures

Figure 1

17 pages, 1903 KB  
Article
Proteomics Analysis of Cellular Proteins Co-Immunoprecipitated with Nucleoprotein of Influenza A Virus (H7N9)
by Ningning Sun, Wanchun Sun, Shuiming Li, Jingbo Yang, Longfei Yang, Guihua Quan, Xiang Gao, Zijian Wang, Xin Cheng, Zehui Li, Qisheng Peng and Ning Liu
Int. J. Mol. Sci. 2015, 16(11), 25982-25998; https://doi.org/10.3390/ijms161125934 - 30 Oct 2015
Cited by 36 | Viewed by 8044
Abstract
Avian influenza A viruses are serious veterinary pathogens that normally circulate among avian populations, causing substantial economic impacts. Some strains of avian influenza A viruses, such as H5N1, H9N2, and recently reported H7N9, have been occasionally found to adapt to humans from other [...] Read more.
Avian influenza A viruses are serious veterinary pathogens that normally circulate among avian populations, causing substantial economic impacts. Some strains of avian influenza A viruses, such as H5N1, H9N2, and recently reported H7N9, have been occasionally found to adapt to humans from other species. In order to replicate efficiently in the new host, influenza viruses have to interact with a variety of host factors. In the present study, H7N9 nucleoprotein was transfected into human HEK293T cells, followed by immunoprecipitated and analyzed by proteomics approaches. A series of host proteins co-immunoprecipitated were identified with high confidence, some of which were found to be acetylated at their lysine residues. Bioinformatics analysis revealed that spliceosome might be the most relevant pathway involved in host response to nucleoprotein expression, increasing our emerging knowledge of host proteins that might be involved in influenza virus replication activities. Full article
(This article belongs to the Special Issue Advances in Proteomic Research)
Show Figures

Graphical abstract

16 pages, 11289 KB  
Article
Changes in Ultrastructure and Cytoskeletal Aspects of Human Normal and Osteoarthritic Chondrocytes Exposed to Interleukin-1β and Cyclical Hydrostatic Pressure
by Nicola Antonio Pascarelli, Giulia Collodel, Elena Moretti, Sara Cheleschi and Antonella Fioravanti
Int. J. Mol. Sci. 2015, 16(11), 26019-26034; https://doi.org/10.3390/ijms161125936 - 30 Oct 2015
Cited by 35 | Viewed by 8754
Abstract
The aim of this study was to examine the ultrastructure and cytoskeletal organization in human normal and Osteoarhritic (OA) chondrocytes, exposed to interleukin-1β (IL-1β) and cyclic hydrostatic pressure (HP). Morphological examination by transmission electron microscopy (TEM) and scanning electron microscopy (SEM) revealed differences [...] Read more.
The aim of this study was to examine the ultrastructure and cytoskeletal organization in human normal and Osteoarhritic (OA) chondrocytes, exposed to interleukin-1β (IL-1β) and cyclic hydrostatic pressure (HP). Morphological examination by transmission electron microscopy (TEM) and scanning electron microscopy (SEM) revealed differences between normal and OA chondrocytes at the nuclear and cytoplasmic level. IL-1β (5 ng/mL) induced a decrease of the number of mitochondria and Golgi bodies and a significant increase on the percentage of cells rich in vacuolization and in marginated chromatin. Cyclical HP (1–5 MPa, 0.25 Hz, for 3 h) did not change the morphology of normal chondrocytes, but had a beneficial effect on OA chondrocytes increasing the number of organelles. Normal and OA cells subjected to IL-1β and HP recovered cytoplasmic ultrastructure. Immunofluorescence (IF) examination of normal chondrocytes showed an actin signal polarized on the apical sides of the cytoplasm, tubulin and vimentin uniformly distributed throughout cytoplasm and vinculin revealed a punctuated pattern under the plasma membrane. In OA chondrocytes, these proteins partially lost their organization. Stimulation with IL-1β caused, in both type of cells, modification in the cytoskeletal organization; HP counteracted the negative effects of IL-1β. Our results showed structural differences at nuclear, cytoplasmic and cytoskeletal level between normal and OA chondrocytes. IL-1β induced ultrastructural and cytoskeletal modifications, counteracted by a cyclical low HP. Full article
(This article belongs to the Special Issue Apoptotic Chondrocytes and Osteoarthritis)
Show Figures

Figure 1

22 pages, 5108 KB  
Article
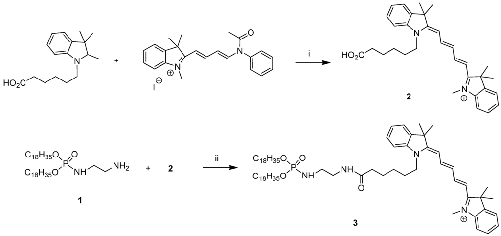
Evaluation of New Fluorescent Lipophosphoramidates for Gene Transfer and Biodistribution Studies after Systemic Administration
by Nawal Belmadi, Mathieu Berchel, Caroline Denis, Wilfried Berthe, Yann Sibiril, Tony Le Gall, Jean-Pierre Haelters, Paul-Alain Jaffres and Tristan Montier
Int. J. Mol. Sci. 2015, 16(11), 26055-26076; https://doi.org/10.3390/ijms161125941 - 2 Nov 2015
Cited by 5 | Viewed by 6259
Abstract
The objective of lung gene therapy is to reach the respiratory epithelial cells in order to deliver a functional nucleic acid sequence. To improve the synthetic carrier’s efficacy, knowledge of their biodistribution and elimination pathways, as well as cellular barriers faced, depending on [...] Read more.
The objective of lung gene therapy is to reach the respiratory epithelial cells in order to deliver a functional nucleic acid sequence. To improve the synthetic carrier’s efficacy, knowledge of their biodistribution and elimination pathways, as well as cellular barriers faced, depending on the administration route, is necessary. Indeed, the in vivo fate guides the adaptation of their chemical structure and formulation to increase their transfection capacity while maintaining their tolerance. With this goal, lipidic fluorescent probes were synthesized and formulated with cationic lipophosphoramidate KLN47 (KLN: Karine Le Ny). We found that such formulations present constant compaction properties and similar transfection results without inducing additional cytotoxicity. Next, biodistribution profiles of pegylated and unpegylated lipoplexes were compared after systemic injection in mice. Pegylation of complexes led to a prolonged circulation in the bloodstream, whereas their in vivo bioluminescent expression profiles were similar. Moreover, systemic administration of pegylated lipoplexes resulted in a transient liver toxicity. These results indicate that these new fluorescent compounds could be added into lipoplexes in small amounts without perturbing the transfection capacities of the formulations. Such additional properties allow exploration of the in vivo biodistribution profiles of synthetic carriers as well as the expression intensity of the reporter gene. Full article
(This article belongs to the Section Materials Science)
Show Figures

Graphical abstract

12 pages, 1763 KB  
Article
Comparison of Simple Eudragit Microparticles Loaded with Prednisolone and Eudragit-Coated Chitosan-Succinyl-Prednisolone Conjugate Microparticles: Part II. In Vivo Evaluation of Efficacy, Toxicity, and Biodisposition Characteristics
by Hiraku Onishi and Hisashi Kikuchi
Int. J. Mol. Sci. 2015, 16(11), 26125-26136; https://doi.org/10.3390/ijms161125949 - 2 Nov 2015
Cited by 6 | Viewed by 6170
Abstract
We previously prepared and evaluated simple Eudragit S100 microparticles loaded with prednisolone (ES-MP) and Eudragit S100-coated chitosan-succinyl-prednisolone conjugate microparticles (Ch-MP/ES) in vitro. In this work, the effectiveness, toxic side effects (5 mg prednisolone (PD) eq/kg × 3 d, 10 mg PD eq/kg [...] Read more.
We previously prepared and evaluated simple Eudragit S100 microparticles loaded with prednisolone (ES-MP) and Eudragit S100-coated chitosan-succinyl-prednisolone conjugate microparticles (Ch-MP/ES) in vitro. In this work, the effectiveness, toxic side effects (5 mg prednisolone (PD) eq/kg × 3 d, 10 mg PD eq/kg × 3 d), and pharmacokinetic characteristics (5 mg PD eq/kg) were examined using rats with colitis induced through 2,4,6-trinitrobenzenesulfonic acid. ES-MP did not change the efficacy or toxic side effects of PD, and this was attributed to incomplete delivery to the target site and prolonged systemic drug absorption by ES-MP. On the other hand, Ch-MP/ES promoted the efficacy of PD and ameliorated its toxic side effects due to better delivery to the target site, very slow drug release and the strong suppression of drug absorption. Only Ch-MP/ES, which markedly changed drug release characteristics, improved the in vivo features of PD. Full article
(This article belongs to the Special Issue Chitins 2015)
Show Figures

Graphical abstract

14 pages, 1297 KB  
Article
GHRH, PRP-PACAP and GHRHR Target Sequencing via an Ion Torrent Personal Genome Machine Reveals an Association with Growth in Orange-Spotted Grouper (Epinephelus coioides)
by Liang Guo, Junhong Xia, Sen Yang, Mingming Li, Xinxin You, Zining Meng and Haoran Lin
Int. J. Mol. Sci. 2015, 16(11), 26137-26150; https://doi.org/10.3390/ijms161125940 - 2 Nov 2015
Cited by 12 | Viewed by 6982
Abstract
Growth hormone-releasing hormone (GHRH) and the receptor, GHRHR, constitute important components of the hypothalamus-pituitary growth axis and act on the downstream growth hormone (GH). PACAP-related peptide/pituitary adenylate cyclase activating polypeptide (PRP-PACAP) is a paralog of GHRH. These genes all play key roles [...] Read more.
Growth hormone-releasing hormone (GHRH) and the receptor, GHRHR, constitute important components of the hypothalamus-pituitary growth axis and act on the downstream growth hormone (GH). PACAP-related peptide/pituitary adenylate cyclase activating polypeptide (PRP-PACAP) is a paralog of GHRH. These genes all play key roles in development and growth patterns. To improve the quality of cultured fish strains, natural genetic variation must be examined and understood. A mixed linear model has been widely used in association mapping, taking the population structures and pairwise kinship patterns into consideration. In this study, a mass cross population of orange-spotted grouper (Epinephelus coioides) was examined. These candidate genes were found to harbor low nucleotide diversity (θw from 0.00154 to 0.00388) and linkage disequilibrium levels (delay of 50% within 2 kbp). Association mapping was employed, and two single-nucleotide polymorphisms (KR269823.1:g.475A>C and KR269823.1:g.2143T>C) were found to be associated with growth (false discovery rate Q < 0.05), explaining 9.0%–17.0% of the phenotypic variance. The association of KR269823.1:g.2143T>C was also found via haplotype-based association (p < 0.05). The identified associations offer new insights into gene functions, and the associated single-nucleotide polymorphisms (SNPs) may be used for breeding purposes. Full article
(This article belongs to the Special Issue Fish Molecular Biology)
Show Figures

Figure 1

15 pages, 6251 KB  
Article
Protective Effects of Alisma orientale Extract against Hepatic Steatosis via Inhibition of Endoplasmic Reticulum Stress
by Min-Kyung Jang, Yu-Ran Han, Jeong Soo Nam, Chang Woo Han, Byung Joo Kim, Han-Sol Jeong, Ki-Tae Ha and Myeong Ho Jung
Int. J. Mol. Sci. 2015, 16(11), 26151-26165; https://doi.org/10.3390/ijms161125944 - 2 Nov 2015
Cited by 47 | Viewed by 8074
Abstract
Endoplasmic reticulum (ER) stress is associated with the pathogenesis of hepatic steatosis. Alisma orientale Juzepzuk is a traditional medicinal herb for diuretics, diabetes, hepatitis, and inflammation. In this study, we investigated the protective effects of methanol extract of the tuber of Alisma orientale [...] Read more.
Endoplasmic reticulum (ER) stress is associated with the pathogenesis of hepatic steatosis. Alisma orientale Juzepzuk is a traditional medicinal herb for diuretics, diabetes, hepatitis, and inflammation. In this study, we investigated the protective effects of methanol extract of the tuber of Alisma orientale (MEAO) against ER stress-induced hepatic steatosis in vitro and in vivo. MEAO inhibited the tunicamycin-induced increase in luciferase activity of ER stress-reporter constructs containing ER stress response element and ATF6 response element. MEAO significantly inhibited tunicamycin-induced ER stress marker expression including GRP78, CHOP, and XBP-1 in tunicamycin-treated Human hepatocellular carcinoma (HepG2) cells and the livers of tunicamycin-injected mice. It also inhibited tunicamycin-induced accumulation of cellular triglyceride. Similar observations were made under physiological ER stress conditions such as in palmitate (PA)-treated HepG2 cells and the livers of high-fat diet (HFD)-induced obese mice. MEAO repressed hepatic lipogenic gene expression in PA-treated HepG2 cells and the livers of HFD obese mice. Furthermore, MEAO repressed very low-density lipoprotein receptor (VLDLR) expression and improved ApoB secretion in the livers of tunicamycin-injected mice or HFD obese mice as well as in tunicamycin or PA-treated HepG2 cells. Alismol, a guaiane-type sesquiterpenes in Alisma orientale, inhibited GRP78 expression in tunicamycin-treated HepG2 cells. In conclusion, MEAO attenuates ER stress and prevents hepatic steatosis pathogenesis via inhibition of expression of the hepatic lipogenic genes and VLDLR, and enhancement of ApoB secretion. Full article
(This article belongs to the Special Issue The Mechanism of Action of Food Components in Disease Prevention)
Show Figures

Graphical abstract

20 pages, 4105 KB  
Article
Homeodomain Protein Scr Regulates the Transcription of Genes Involved in Juvenile Hormone Biosynthesis in the Silkworm
by Meng Meng, Chun Liu, Jian Peng, Wenliang Qian, Heying Qian, Ling Tian, Jiarui Li, Dandan Dai, Anying Xu, Sheng Li, Qingyou Xia and Daojun Cheng
Int. J. Mol. Sci. 2015, 16(11), 26166-26185; https://doi.org/10.3390/ijms161125945 - 2 Nov 2015
Cited by 9 | Viewed by 6748
Abstract
The silkworm Dominant trimolting (Moltinism, M3) mutant undergoes three larval molts and exhibits precocious metamorphosis. In this study, we found that compared with the wild-type (WT) that undergoes four larval molts, both the juvenile hormone (JH) concentration and the [...] Read more.
The silkworm Dominant trimolting (Moltinism, M3) mutant undergoes three larval molts and exhibits precocious metamorphosis. In this study, we found that compared with the wild-type (WT) that undergoes four larval molts, both the juvenile hormone (JH) concentration and the expression of the JH-responsive gene Krüppel homolog 1 (Kr-h1) began to be greater in the second instar of the M3 mutant. A positional cloning analysis revealed that only the homeodomain transcription factor gene Sex combs reduced (Scr) is located in the genomic region that is tightly linked to the M3 locus. The expression level of the Scr gene in the brain-corpora cardiaca-corpora allata (Br-CC-CA) complex, which controls the synthesis of JH, was very low in the final larval instar of both the M3 and WT larvae, and exhibited a positive correlation with JH titer changes. Importantly, luciferase reporter analysis and electrophoretic mobility shift assay (EMSA) demonstrated that the Scr protein could promote the transcription of genes involved in JH biosynthesis by directly binding to the cis-regulatory elements (CREs) of homeodomain protein on their promoters. These results conclude that the homeodomain protein Scr is transcriptionally involved in the regulation of JH biosynthesis in the silkworm. Full article
(This article belongs to the Section Biochemistry)
Show Figures

Figure 1

16 pages, 3151 KB  
Article
Myomaker, Regulated by MYOD, MYOG and miR-140-3p, Promotes Chicken Myoblast Fusion
by Wen Luo, Erxin Li, Qinghua Nie and Xiquan Zhang
Int. J. Mol. Sci. 2015, 16(11), 26186-26201; https://doi.org/10.3390/ijms161125946 - 2 Nov 2015
Cited by 94 | Viewed by 10541
Abstract
The fusion of myoblasts is an important step during skeletal muscle differentiation. A recent study in mice found that a transmembrane protein called Myomaker, which is specifically expressed in muscle, is critical for myoblast fusion. However, the cellular mechanism of its roles and [...] Read more.
The fusion of myoblasts is an important step during skeletal muscle differentiation. A recent study in mice found that a transmembrane protein called Myomaker, which is specifically expressed in muscle, is critical for myoblast fusion. However, the cellular mechanism of its roles and the regulatory mechanism of its expression remain unclear. Chicken not only plays an important role in meat production but is also an ideal model organism for muscle development research. Here, we report that Myomaker is also essential for chicken myoblast fusion. Forced expression of Myomaker in chicken primary myoblasts promotes myoblast fusion, whereas knockdown of Myomaker by siRNA inhibits myoblast fusion. MYOD and MYOG, which belong to the family of myogenic regulatory factors, can bind to a conserved E-box located proximal to the Myomaker transcription start site and induce Myomaker transcription. Additionally, miR-140-3p can inhibit Myomaker expression and myoblast fusion, at least in part, by binding to the 3ʹ UTR of Myomaker in vitro. These findings confirm the essential roles of Myomaker in avian myoblast fusion and show that MYOD, MYOG and miR-140-3p can regulate Myomaker expression. Full article
(This article belongs to the Special Issue Molecular Machinery of Cell Growth Regulation)
Show Figures

Figure 1

9 pages, 1511 KB  
Article
Characterization of Chitosan Nanofiber Sheets for Antifungal Application
by Mayumi Egusa, Ryo Iwamoto, Hironori Izawa, Minoru Morimoto, Hiroyuki Saimoto, Hironori Kaminaka and Shinsuke Ifuku
Int. J. Mol. Sci. 2015, 16(11), 26202-26210; https://doi.org/10.3390/ijms161125947 - 2 Nov 2015
Cited by 22 | Viewed by 8083
Abstract
Chitosan produced by the deacetylation of chitin is a cationic polymer with antimicrobial properties. In this study, we demonstrate the improvement of chitosan properties by nanofibrillation. Nanofiber sheets were prepared from nanofibrillated chitosan under neutral conditions. The Young’s modulus and tensile strength of [...] Read more.
Chitosan produced by the deacetylation of chitin is a cationic polymer with antimicrobial properties. In this study, we demonstrate the improvement of chitosan properties by nanofibrillation. Nanofiber sheets were prepared from nanofibrillated chitosan under neutral conditions. The Young’s modulus and tensile strength of the chitosan NF sheets were higher than those of the chitosan sheets prepared from dissolving chitosan in acetic acid. The chitosan NF sheets showed strong mycelial growth inhibition against dermatophytes Microsporum and Trichophyton. Moreover, the chitosan NF sheets exhibited resistance to degradation by the fungi, suggesting potentials long-lasting usage. In addition, surface-deacetylated chitin nanofiber (SDCNF) sheets were prepared. The SDCNF sheet had a high Young’s modulus and tensile strength and showed antifungal activity to dermatophytes. These data indicate that nanofibrillation improved the properties of chitosan. Thus, chitosan NF and SDCNF sheets are useful candidates for antimicrobial materials. Full article
(This article belongs to the Special Issue Chitins 2015)
Show Figures

Figure 1

26 pages, 2421 KB  
Article
Pooling and Analysis of Published in Vitro Data: A Proof of Concept Study for the Grouping of Nanoparticles
by Myrtill Simkó, Sonja Tischler and Mats-Olof Mattsson
Int. J. Mol. Sci. 2015, 16(11), 26211-26236; https://doi.org/10.3390/ijms161125954 - 2 Nov 2015
Cited by 10 | Viewed by 7092
Abstract
The study aim was to test the applicability of pooling of nanomaterials-induced in vitro data for identifying the toxic capacity of specific (SiO2, TiO2, ZnO, CuO, CeO2 and carbon nanotubes, [CNT]) nanoparticles (NP) and to test the usefulness [...] Read more.
The study aim was to test the applicability of pooling of nanomaterials-induced in vitro data for identifying the toxic capacity of specific (SiO2, TiO2, ZnO, CuO, CeO2 and carbon nanotubes, [CNT]) nanoparticles (NP) and to test the usefulness for grouping purposes. Publication selection was based on specific criteria regarding experimental conditions. Two relevant biological endpoints were selected; generation of intracellular reactive oxygen species (ROS) and viability above 90%. The correlations of the ROS ratios with the NP parameters’ size, concentration, and exposure time were analysed. The obtained data sets were then analysed with multiple regression analysis of variance (ANOVA) and the Tukey post-hoc test. The results show that this method is applicable for the selected metal oxide NP, but might need reconsideration and a larger data set for CNT. Several statistically significant correlations and results were obtained, thus validating the method. Furthermore, the relevance of the combination of ROS release with a cell viability test was shown. The data also show that it is advisable to compare ROS production of professional phagocytic with non-phagocytic cells. In conclusion, this is the first systematic analysis showing that pooling of available data into groups is a useful method for evaluation of data regarding NP induced toxicity in vitro. Full article
(This article belongs to the Special Issue Bioactive Nanoparticles)
Show Figures

Figure 1

12 pages, 3428 KB  
Article
Construction of the High-Density Genetic Linkage Map and Chromosome Map of Large Yellow Croaker (Larimichthys crocea)
by Jingqun Ao, Jia Li, Xinxin You, Yinnan Mu, Yang Ding, Kaiqiong Mao, Chao Bian, Pengfei Mu, Qiong Shi and Xinhua Chen
Int. J. Mol. Sci. 2015, 16(11), 26237-26248; https://doi.org/10.3390/ijms161125951 - 3 Nov 2015
Cited by 35 | Viewed by 9194
Abstract
High-density genetic maps are essential for genome assembly, comparative genomic analysis and fine mapping of complex traits. In this study, 31,191 single nucleotide polymorphisms (SNPs) evenly distributed across the large yellow croaker (Larimichthys crocea) genome were identified using restriction-site associated DNA [...] Read more.
High-density genetic maps are essential for genome assembly, comparative genomic analysis and fine mapping of complex traits. In this study, 31,191 single nucleotide polymorphisms (SNPs) evenly distributed across the large yellow croaker (Larimichthys crocea) genome were identified using restriction-site associated DNA sequencing (RAD-seq). Among them, 10,150 high-confidence SNPs were assigned to 24 consensus linkage groups (LGs). The total length of the genetic linkage map was 5451.3 cM with an average distance of 0.54 cM between loci. This represents the densest genetic map currently reported for large yellow croaker. Using 2889 SNPs to target specific scaffolds, we assigned 533 scaffolds, comprising 421.44 Mb (62.04%) of the large yellow croaker assembled sequence, to the 24 linkage groups. The mapped assembly scaffolds in large yellow croaker were used for genome synteny analyses against the stickleback (Gasterosteus aculeatus) and medaka (Oryzias latipes). Greater synteny was observed between large yellow croaker and stickleback. This supports the hypothesis that large yellow croaker is more closely related to stickleback than to medaka. Moreover, 1274 immunity-related genes and 195 hypoxia-related genes were mapped to the 24 chromosomes of large yellow croaker. The integration of the high-resolution genetic map and the assembled sequence provides a valuable resource for fine mapping and positional cloning of quantitative trait loci associated with economically important traits in large yellow croaker. Full article
(This article belongs to the Special Issue Fish Molecular Biology)
Show Figures

Figure 1

14 pages, 1517 KB  
Article
Betulinyl Sulfamates as Anticancer Agents and Radiosensitizers in Human Breast Cancer Cells
by Matthias Bache, Christin Münch, Antje Güttler, Henri Wichmann, Katharina Theuerkorn, Daniel Emmerich, Reinhard Paschke and Dirk Vordermark
Int. J. Mol. Sci. 2015, 16(11), 26249-26262; https://doi.org/10.3390/ijms161125953 - 3 Nov 2015
Cited by 26 | Viewed by 7513
Abstract
Betulinic acid (BA), a natural compound of birch bark, is cytotoxic for many tumors. Recently, a betulinyl sulfamate was described that inhibits carbonic anhydrases (CA), such as CAIX, an attractive target for tumor-selective therapy strategies in hypoxic cancer cells. Data on combined CAIX [...] Read more.
Betulinic acid (BA), a natural compound of birch bark, is cytotoxic for many tumors. Recently, a betulinyl sulfamate was described that inhibits carbonic anhydrases (CA), such as CAIX, an attractive target for tumor-selective therapy strategies in hypoxic cancer cells. Data on combined CAIX inhibition with radiotherapy are rare. In the human breast cancer cell lines MDA-MB231 and MCF7, the effects of BA and betulinyl sulfamates on cellular and radiobiological behavior under normoxia and hypoxia were evaluated. The two most effective betulinyl sulfamates CAI 1 and CAI 3 demonstrated a 1.8–2.8-fold higher cytotoxicity than BA under normoxia in breast cancer cells, with IC50 values between 11.1 and 18.1 µM. BA exhibits its strongest cytotoxicity with IC50 values of 8.2 and 16.4 µM under hypoxia. All three substances show a dose-dependent increase in apoptosis, inhibition of migration, and inhibition of hypoxia-induced gene expression. In combination with irradiation, betulinyl sulfamates act as radiosensitizers, with DMF10 values of 1.47 (CAI 1) and 1.75 (CAI 3) under hypoxia in MDA-MB231 cells. BA showed additive effects in combination with irradiation. Taken together; our results suggest that BA and betulinyl sulfamates seem to be attractive substances to combine with radiotherapy; particularly for hypoxic breast cancer. Full article
(This article belongs to the Collection Radiation Toxicity in Cells)
Show Figures

Figure 1

11 pages, 2147 KB  
Article
Genotoxicity of Superparamagnetic Iron Oxide Nanoparticles in Granulosa Cells
by Marina Pöttler, Andreas Staicu, Jan Zaloga, Harald Unterweger, Bianca Weigel, Eveline Schreiber, Simone Hofmann, Irmi Wiest, Udo Jeschke, Christoph Alexiou and Christina Janko
Int. J. Mol. Sci. 2015, 16(11), 26280-26290; https://doi.org/10.3390/ijms161125960 - 3 Nov 2015
Cited by 24 | Viewed by 8255
Abstract
Nanoparticles that are aimed at targeting cancer cells, but sparing healthy tissue provide an attractive platform of implementation for hyperthermia or as carriers of chemotherapeutics. According to the literature, diverse effects of nanoparticles relating to mammalian reproductive tissue are described. To address the [...] Read more.
Nanoparticles that are aimed at targeting cancer cells, but sparing healthy tissue provide an attractive platform of implementation for hyperthermia or as carriers of chemotherapeutics. According to the literature, diverse effects of nanoparticles relating to mammalian reproductive tissue are described. To address the impact of nanoparticles on cyto- and genotoxicity concerning the reproductive system, we examined the effect of superparamagnetic iron oxide nanoparticles (SPIONs) on granulosa cells, which are very important for ovarian function and female fertility. Human granulosa cells (HLG-5) were treated with SPIONs, either coated with lauric acid (SEONLA) only, or additionally with a protein corona of bovine serum albumin (BSA; SEONLA-BSA), or with dextran (SEONDEX). Both micronuclei testing and the detection of γH2A.X revealed no genotoxic effects of SEONLA-BSA, SEONDEX or SEONLA. Thus, it was demonstrated that different coatings of SPIONs improve biocompatibility, especially in terms of genotoxicity towards cells of the reproductive system. Full article
(This article belongs to the Special Issue Developmental and Reproductive Toxicity of Iron Oxide Nanoparticles)
Show Figures

Graphical abstract

12 pages, 4300 KB  
Article
Notch Cooperates with Survivin to Maintain Stemness and to Stimulate Proliferation in Human Keratinocytes during Ageing
by Elisabetta Palazzo, Paolo Morandi, Roberta Lotti, Annalisa Saltari, Francesca Truzzi, Sylvianne Schnebert, Marc Dumas, Alessandra Marconi and Carlo Pincelli
Int. J. Mol. Sci. 2015, 16(11), 26291-26302; https://doi.org/10.3390/ijms161125948 - 3 Nov 2015
Cited by 21 | Viewed by 10884
Abstract
The Notch signaling pathway orchestrates cell fate by either inducing cell differentiation or maintaining cells in an undifferentiated state. This study aims to evaluate Notch expression and function in normal human keratinocytes. Notch1 is expressed in all epidermal layers, though to a different [...] Read more.
The Notch signaling pathway orchestrates cell fate by either inducing cell differentiation or maintaining cells in an undifferentiated state. This study aims to evaluate Notch expression and function in normal human keratinocytes. Notch1 is expressed in all epidermal layers, though to a different degree of intensity, with a dramatic decrease during ageing. Notch1 intracellular domain (N1ICD) levels are decreased during transit from keratinocyte stem cells (KSC) to transit amplifying (TA) cells, mimicking survivin expression in samples from donors of all ages. Calcium markedly reduces N1ICD levels in keratinocytes. N1ICD overexpression induces the up-regulation of survivin and the down-regulation of keratin 10 and involucrin, while increasing the S phase of the cell cycle. On the other hand, Notch1 inhibition (DAPT) dose-dependently decreases survivin, stimulates differentiation, and reduces keratinocyte proliferation in samples from donors of all ages. Silencing Notch downgrades survivin and increases keratin 10. In addition, Notch1 inhibition decreases survivin levels and proliferation both in KSC and TA cells. Finally, while survivin overexpression decreases keratinocyte differentiation and increases N1ICD expression both in KSC and TA cells, silencing survivin results in N1ICD down-regulation and an increase in differentiation markers. These results suggest that the Notch1/survivin crosstalk contributes to the maintenance of stemness in human keratinocytes. Full article
(This article belongs to the Special Issue Molecular Research of Epidermal Stem Cells 2015)
Show Figures

Graphical abstract

15 pages, 6520 KB  
Article
Aβ1-25-Derived Sphingolipid-Domain Tracer Peptide SBD Interacts with Membrane Ganglioside Clusters via a Coil-Helix-Coil Motif
by Yaofeng Wang, Rachel Kraut and Yuguang Mu
Int. J. Mol. Sci. 2015, 16(11), 26318-26332; https://doi.org/10.3390/ijms161125955 - 3 Nov 2015
Cited by 3 | Viewed by 7457
Abstract
The Amyloid-β (Aβ)-derived, sphingolipid binding domain (SBD) peptide is a fluorescently tagged probe used to trace the diffusion behavior of sphingolipid-containing microdomains in cell membranes through binding to a constellation of glycosphingolipids, sphingomyelin, and cholesterol. However, the molecular details of the binding mechanism [...] Read more.
The Amyloid-β (Aβ)-derived, sphingolipid binding domain (SBD) peptide is a fluorescently tagged probe used to trace the diffusion behavior of sphingolipid-containing microdomains in cell membranes through binding to a constellation of glycosphingolipids, sphingomyelin, and cholesterol. However, the molecular details of the binding mechanism between SBD and plasma membrane domains remain unclear. Here, to investigate how the peptide recognizes the lipid surface at an atomically detailed level, SBD peptides in the environment of raft-like bilayers were examined in micro-seconds-long molecular dynamics simulations. We found that SBD adopted a coil-helix-coil structural motif, which binds to multiple GT1b gangliosides via salt bridges and CH–π interactions. Our simulation results demonstrate that the CH–π and electrostatic forces between SBD monomers and GT1b gangliosides clusters are the main driving forces in the binding process. The presence of the fluorescent dye and linker molecules do not change the binding mechanism of SBD probes with gangliosides, which involves the helix-turn-helix structural motif that was suggested to constitute a glycolipid binding domain common to some sphingolipid interacting proteins, including HIV gp120, prion, and Aβ. Full article
(This article belongs to the Special Issue Amyloid-beta and Neurological Diseases)
Show Figures

Graphical abstract

14 pages, 2454 KB  
Article
Isolation and Culture of Pig Spermatogonial Stem Cells and Their in Vitro Differentiation into Neuron-Like Cells and Adipocytes
by Xiaoyan Wang, Tingfeng Chen, Yani Zhang, Bichun Li, Qi Xu and Chengyi Song
Int. J. Mol. Sci. 2015, 16(11), 26333-26346; https://doi.org/10.3390/ijms161125958 - 4 Nov 2015
Cited by 25 | Viewed by 8336
Abstract
Spermatogonial stem cells (SSCs) renew themselves throughout the life of an organism and also differentiate into sperm in the adult. They are multipopent and therefore, can be induced to differentiate into many cells types in vitro. SSCs from pigs, considered an ideal animal [...] Read more.
Spermatogonial stem cells (SSCs) renew themselves throughout the life of an organism and also differentiate into sperm in the adult. They are multipopent and therefore, can be induced to differentiate into many cells types in vitro. SSCs from pigs, considered an ideal animal model, are used in studies of male infertility, regenerative medicine, and preparation of transgenic animals. Here, we report on a culture system for porcine SSCs and the differentiation of these cells into neuron-like cells and adipocytes. SSCs and Sertoli cells were isolated from neonatal piglet testis by differential adhesion and SSCs were cultured on a feeder layer of Sertoli cells. Third-generation SSCs were induced to differentiate into neuron-like cells by addition of retinoic acid, β-mercaptoethanol, and 3-isobutyl-1-methylxanthine (IBMX) to the induction media and into adipocytes by the addition of hexadecadrol, insulin, and IBMX to the induction media. The differentiated cells were characterized by biochemical staining, qRT-PCR, and immunocytochemistry. The cells were positive for SSC markers, including alkaline phosphatase and SSC-specific genes, consistent with the cells being undifferentiated. The isolated SSCs survived on the Sertoli cells for 15 generations. Karyotyping confirmed that the chromosomal number of the SSCs were normal for pig (2n = 38, n = 19). Pig SSCs were successfully induced into neuron-like cells eight days after induction and into adipocytes 22 days after induction as determined by biochemical and immunocytochemical staining. qPCR results also support this conclusion. The nervous tissue markers genes, Nestin and β-tubulin, were expressed in the neuron-like cells and the adipocyte marker genes, PPARγ and C/EBPα, were expressed in the adipocytes. Full article
(This article belongs to the Special Issue Stem Cell Activation in Adult Organism)
Show Figures

Figure 1

16 pages, 3331 KB  
Article
Gas-Phase Thermal Tautomerization of Imidazole-Acetic Acid: Theoretical and Computational Investigations
by Saadullah G. Aziz, Osman I. Osman, Shaaban A. Elroby and Rifaat H. Hilal
Int. J. Mol. Sci. 2015, 16(11), 26347-26362; https://doi.org/10.3390/ijms161125959 - 4 Nov 2015
Cited by 5 | Viewed by 6737
Abstract
The gas-phase thermal tautomerization reaction between imidazole-4-acetic (I) and imidazole-5-acetic (II) acids was monitored using the traditional hybrid functional (B3LYP) and the long-range corrected functionals (CAM-B3LYP and ωB97XD) with 6-311++G** and aug-cc-pvdz basis sets. The roles of the long-range and dispersion corrections on [...] Read more.
The gas-phase thermal tautomerization reaction between imidazole-4-acetic (I) and imidazole-5-acetic (II) acids was monitored using the traditional hybrid functional (B3LYP) and the long-range corrected functionals (CAM-B3LYP and ωB97XD) with 6-311++G** and aug-cc-pvdz basis sets. The roles of the long-range and dispersion corrections on their geometrical parameters, thermodynamic functions, kinetics, dipole moments, Highest Occupied Molecular Orbital–Lowest Unoccupied Molecular Orbital (HOMO–LUMO) energy gaps and total hyperpolarizability were investigated. All tested levels of theory predicted the preference of I over II by 0.750–0.877 kcal/mol. The origin of predilection of I is assigned to the H-bonding interaction (nN8→σ*O14H15). This interaction stabilized I by 15.07 kcal/mol. The gas-phase interconversion between the two tautomers assumed a 1,2-proton shift mechanism, with two transition states (TS), TS1 and TS2, having energy barriers of 47.67–49.92 and 49.55–52.69 kcal/mol, respectively, and an sp3-type intermediate. A water-assisted 1,3-proton shift route brought the barrier height down to less than 20 kcal/mol in gas-phase and less than 12 kcal/mol in solution. The relatively high values of total hyperpolarizability of I compared to II were interpreted and discussed. Full article
(This article belongs to the Section Physical Chemistry, Theoretical and Computational Chemistry)
Show Figures

Graphical abstract

15 pages, 2950 KB  
Article
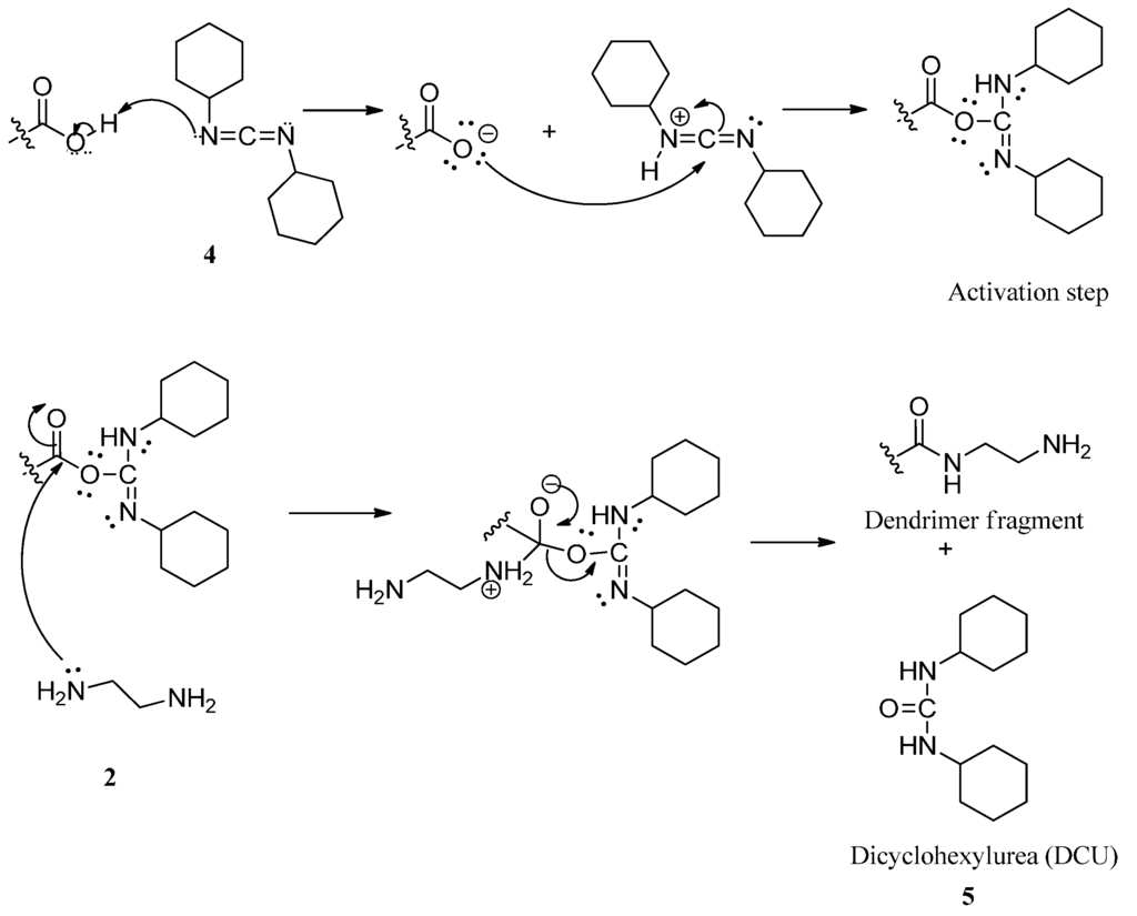
Synthesis of Polyamidoamine Dendrimer for Encapsulating Tetramethylscutellarein for Potential Bioactivity Enhancement
by Daniel M. Shadrack, Egid B. Mubofu and Stephen S. Nyandoro
Int. J. Mol. Sci. 2015, 16(11), 26363-26377; https://doi.org/10.3390/ijms161125956 - 4 Nov 2015
Cited by 40 | Viewed by 9570
Abstract
The biomedical potential of flavonoids is normally restricted by their low water solubility. However, little has been reported on their encapsulation into polyamidoamine (PAMAM) dendrimers to improve their biomedical applications. Generation four (G4) PAMAM dendrimer containing ethylenediaminetetraacetic acid core with acrylic acid and [...] Read more.
The biomedical potential of flavonoids is normally restricted by their low water solubility. However, little has been reported on their encapsulation into polyamidoamine (PAMAM) dendrimers to improve their biomedical applications. Generation four (G4) PAMAM dendrimer containing ethylenediaminetetraacetic acid core with acrylic acid and ethylenediamine as repeating units was synthesized by divergent approach and used to encapsulate a flavonoid tetramethylscutellarein (TMScu, 1) to study its solubility and in vitro release for potential bioactivity enhancement. The as-synthesized dendrimer and the dendrimer–TMScu complex were characterized by spectroscopic and spectrometric techniques. The encapsulation of 1 into dendrimer was achieved by a co-precipitation method with the encapsulation efficiency of 77.8% ± 0.69% and a loading capacity of 6.2% ± 0.06%. A phase solubility diagram indicated an increased water solubility of 1 as a function of dendrimer concentration at pH 4.0 and 7.2. In vitro release of 1 from its dendrimer complex indicated high percentage release at pH 4.0. The stability study of the TMScu-dendrimer at 0, 27 and 40 °C showed the formulations to be stable when stored in cool and dark conditions compared to those stored in light and warmer temperatures. Overall, PAMAM dendrimer-G4 is capable of encapsulating 1, increasing its solubility and thus could enhance its bioactivity. Full article
(This article belongs to the Section Materials Science)
Show Figures

Graphical abstract

11 pages, 861 KB  
Article
Accumulation and Phosphorylation of RecQ-Mediated Genome Instability Protein 1 (RMI1) at Serine 284 and Serine 292 during Mitosis
by Chang Xu, Yan Wang, Lu Wang, Qin Wang, Li-Qing Du, Saijun Fan, Qiang Liu and Lei Li
Int. J. Mol. Sci. 2015, 16(11), 26395-26405; https://doi.org/10.3390/ijms161125965 - 4 Nov 2015
Cited by 8 | Viewed by 6065
Abstract
Chromosome instability usually leads to tumorigenesis. Bloom syndrome (BS) is a genetic disease associated with chromosome instability. The BS gene product, BLM, has been reported to function in the spindle assembly checkpoint (SAC) to prevent chromosome instability. BTR complex, composed of BLM, topoisomerase [...] Read more.
Chromosome instability usually leads to tumorigenesis. Bloom syndrome (BS) is a genetic disease associated with chromosome instability. The BS gene product, BLM, has been reported to function in the spindle assembly checkpoint (SAC) to prevent chromosome instability. BTR complex, composed of BLM, topoisomerase IIIα (Topo IIIα), RMI1 (RecQ-mediated genome instability protein 1, BLAP75) and RMI2 (RecQ-mediated genome instability protein 2, BLAP18), is crucial for maintaining genome stability. Recent work has demonstrated that RMI2 also plays critical role in SAC. However, little is know about RMI1 regulation during the cell cycle. Here we present that RMI1 protein level does not change through G1, S and G2 phases, but significantly increases in M phase. Moreover, phosphorylation of RMI1 occurs in mitosis. Upon microtubule-disturbing agent, RMI1 is phosphorylated primarily at the sites of Serine 284 and Serine 292, which does not interfere with the formation of BTR complex. Additionally, this phosphorylation is partially reversed by roscovitine treatment, implying cycling-dependent kinase 1 (CDK1) might be one of the upstream kinases. Full article
(This article belongs to the Special Issue Molecular Machinery of Cell Growth Regulation)
Show Figures

Graphical abstract

11 pages, 3642 KB  
Article
Roles of Sestrin2 and Ribosomal Protein S6 in Transient Global Ischemia-Induced Hippocampal Neuronal Injury
by Yao-Chung Chuang, Jenq-Lin Yang, Ding-I Yang, Tsu-Kung Lin, Chia-Wei Liou and Shang-Der Chen
Int. J. Mol. Sci. 2015, 16(11), 26406-26416; https://doi.org/10.3390/ijms161125963 - 4 Nov 2015
Cited by 34 | Viewed by 7213
Abstract
Recent studies suggested that sestrin2 is a crucial modulator for the production of reactive oxygen species (ROS). In addition, sestrin2 may also regulate ribosomal protein S6 (RpS6), a molecule important for protein synthesis, through the effect of mammalian target of rapamycin (mTOR) complex [...] Read more.
Recent studies suggested that sestrin2 is a crucial modulator for the production of reactive oxygen species (ROS). In addition, sestrin2 may also regulate ribosomal protein S6 (RpS6), a molecule important for protein synthesis, through the effect of mammalian target of rapamycin (mTOR) complex that is pivotal for longevity. However, the roles of sestrin2 in cerebral ischemia, in which oxidative stress is one of the major pathogenic mechanisms, are still less understood. In this study, we hypothesized that sestrin2 may protect hippocampal CA1 neurons against transient global ischemia (TGI)-induced apoptosis by regulating RpS6 phosphorylation in rats. We found that sestrin2 expression was progressively increased in the hippocampal CA1 subfield 1–48 h after TGI, reaching the maximal level at 24 h, and declined thereafter. Further, an increased extent of RpS6 phosphorylation, but not total RpS6 protein level, was observed in the hippocampal CA1 subfield after TGI. The sestrin2 siRNA, which substantially blocked the expression of TGI-induced sestrin2, also abolished RpS6 phosphorylation. TGI with reperfusion may induce oxidative stress with the resultant formation of 8-hydroxy-deoxyguanosine (8-OHdG). We found that sestrin2 siRNA further augmented the formation of 8-OHdG induced by TGI with reperfusion for 4 h. Consistently, sestrin2 siRNA also enhanced apoptosis induced by TGI with reperfusion for 48 h based on the analysis of DNA fragmentation by agarose gel electrophoresis, DNA fragmentation sandwich ELISA, and the terminal deoxynucleotidyl transferase-mediated dUTP-biotin nick end labeling (TUNEL) assay. Together these findings indicated that TGI-induced sestrin2 expression contributed to RpS6 phosphorylation and neuroprotection against ischemic injury in the hippocampal CA1 subfield. Full article
(This article belongs to the Special Issue Neuroprotective Strategies 2015)
Show Figures

Figure 1

11 pages, 4595 KB  
Article
The Estrogen Receptor-β Expression in De Quervain’s Disease
by Po-Chuan Shen, Ping-Hui Wang, Po-Ting Wu, Kuo-Chen Wu, Jeng-Long Hsieh and I-Ming Jou
Int. J. Mol. Sci. 2015, 16(11), 26452-26462; https://doi.org/10.3390/ijms161125968 - 4 Nov 2015
Cited by 22 | Viewed by 8488
Abstract
Stenosing tenosynovitis of the first dorsal compartment of the wrist (a.k.a. de Quervain’s disease) is common but how estrogen is involved is still unknown. We previously reported that inflammation was involved in the pathogenesis of this ailment. In the present study, we extended [...] Read more.
Stenosing tenosynovitis of the first dorsal compartment of the wrist (a.k.a. de Quervain’s disease) is common but how estrogen is involved is still unknown. We previously reported that inflammation was involved in the pathogenesis of this ailment. In the present study, we extended our investigation of estrogen receptor (ER)-β expression to determine whether estrogen is involved in the pathogenesis of de Quervain’s. Intraoperative retinaculum samples were collected from 16 patients with the ailment. Specimens were histologically graded by collagen structure and immunohistochemically evaluated by quantifying the expression of ER-β, interleukin (IL)-1β and IL-6 (inflammatory cytokines), cyclooxygenase (COX)-2 (an inflammatory enzyme), and vascular endothelial growth factor (VEGF), and Von Willebrand’s factor (vWF). De Quervain’s occurs primarily in women. The female:male ratio in our study was 7:1. We found that ER-β expression in the retinaculum was positively correlated with disease grade and patient age. Additionally, disease severity was associated with inflammatory factors—IL-1β and IL-6, COX-2, and VEGF and vWF in tenosynovial tissue. The greater the levels of ER-β expression, tissue inflammation, and angiogenesis are, the more severe de Quervain’s disease is. ER-β might be a useful target for novel de Quervain’s disease therapy. Full article
(This article belongs to the Section Biochemistry)
Show Figures

Figure 1

20 pages, 14316 KB  
Article
Transplantation of Human Neural Stem Cells in a Parkinsonian Model Exerts Neuroprotection via Regulation of the Host Microenvironment
by Fu-Xing Zuo, Xin-Jie Bao, Xi-Cai Sun, Jun Wu, Qing-Ran Bai, Guo Chen, Xue-Yuan Li, Qiang-Yi Zhou, Yuan-Fan Yang, Qin Shen and Ren-Zhi Wang
Int. J. Mol. Sci. 2015, 16(11), 26473-26492; https://doi.org/10.3390/ijms161125966 - 5 Nov 2015
Cited by 37 | Viewed by 8385
Abstract
Parkinson’s disease (PD) is characterized by a progressive loss of dopaminergic neurons and consequent dopamine (DA) deficit, and current treatment still remains a challenge. Although neural stem cells (NSCs) have been evaluated as appealing graft sources, mechanisms underlying the beneficial phenomena are not [...] Read more.
Parkinson’s disease (PD) is characterized by a progressive loss of dopaminergic neurons and consequent dopamine (DA) deficit, and current treatment still remains a challenge. Although neural stem cells (NSCs) have been evaluated as appealing graft sources, mechanisms underlying the beneficial phenomena are not well understood. Here, we investigate whether human NSCs (hNSCs) transplantation could provide neuroprotection against DA depletion by recruiting endogenous cells to establish a favorable niche. Adult mice subjected to 1-methyl-4-phenyl-1,2,3,6-tetrahydropyridine (MPTP) were transplanted with hNSCs or vehicle into the striatum. Behavioral and histological analyses demonstrated significant neurorescue response observed in hNSCs-treated animals compared with the control mice. In transplanted animals, grafted cells survived, proliferated, and migrated within the astrocytic scaffold. Notably, more local astrocytes underwent de-differentiation, acquiring the properties of NSCs or neural precursor cells (NPCs) in mice given hNSCs. Additionally, we also detected significantly higher expression of host-derived growth factors in hNSCs-transplanted mice compared with the control animals, together with inhibition of local microglia and proinflammatory cytokines. Overall, our results indicate that hNSCs transplantation exerts neuroprotection in MPTP-insulted mice via regulating the host niche. Harnessing synergistic interaction between the grafts and host cells may help optimize cell-based therapies for PD. Full article
(This article belongs to the Special Issue Neuroprotective Strategies 2015)
Show Figures

Graphical abstract

13 pages, 3786 KB  
Article
CONSTITUTIVE PHOTOMORPHOGENIC 10 (COP10) Contributes to Floral Repression under Non-Inductive Short Days in Arabidopsis
by Min-Young Kang, Hye-Young Kwon, Na-Yun Kim, Yasuhito Sakuraba and Nam-Chon Paek
Int. J. Mol. Sci. 2015, 16(11), 26493-26505; https://doi.org/10.3390/ijms161125969 - 5 Nov 2015
Cited by 4 | Viewed by 9006
Abstract
In Arabidopsis, CONSTITUTIVE PHOTOMORPHOGENIC/DE-ETIOLATED/FUSCA (COP/DET/FUS) genes act in repression of photomorphogenesis in darkness, and recent reports revealed that some of these genes, such as COP1 and DET1, also have important roles in controlling flowering time and circadian rhythm. The [...] Read more.
In Arabidopsis, CONSTITUTIVE PHOTOMORPHOGENIC/DE-ETIOLATED/FUSCA (COP/DET/FUS) genes act in repression of photomorphogenesis in darkness, and recent reports revealed that some of these genes, such as COP1 and DET1, also have important roles in controlling flowering time and circadian rhythm. The COP/DET/FUS protein COP10 interacts with DET1 and DNA DAMAGE-BINDING PROTEIN 1 (DDB1) to form a CDD complex and represses photomorphogenesis in darkness. The cop10-4 mutants flower normally in inductive long days (LD) but early in non-inductive short days (SD) compared with wild type (WT); however, the role of COP10 remains unknown. Here, we investigate the role of COP10 in SD-dependent floral repression. Reverse transcription-quantitative PCR revealed that in SD, expression of the LD-dependent floral inducers GI, FKF1, and FT significantly increased in cop10-4 mutants, compared with WT. This suggests that COP10 mainly regulates FT expression in a CO-independent manner. We also show that COP10 interacts with GI in vitro and in vivo, suggesting that COP10 could also affect GI function at the posttranslational level. Moreover, FLC expression was repressed drastically in cop10-4 mutants and COP10 interacts with MULTICOPY SUPPRESSOR OF IRA1 4 (MSI4)/FVE (MSI4/FVE), which epigenetically inhibits FLC expression. These data suggest that COP10 contributes to delaying flowering in the photoperiod and autonomous pathways by downregulating FT expression under SD. Full article
(This article belongs to the Special Issue Plant Molecular Biology)
Show Figures

Graphical abstract

14 pages, 4959 KB  
Article
Tissue Localization of Lymphocystis Disease Virus (LCDV) Receptor-27.8 kDa and Its Expression Kinetics Induced by the Viral Infection in Turbot (Scophthalmus maximus)
by Xiuzhen Sheng, Ronghua Wu, Xiaoqian Tang, Jing Xing and Wenbin Zhan
Int. J. Mol. Sci. 2015, 16(11), 26506-26519; https://doi.org/10.3390/ijms161125974 - 5 Nov 2015
Cited by 13 | Viewed by 6781
Abstract
The 27.8 kDa membrane protein expressed in flounder (Paralichthys olivaceus) gill cells was proved to be a receptor mediating lymphocystis disease virus (LCDV) infection. In this study, SDS-PAGE and Western blotting demonstrated that 27.8 kDa receptor (27.8R) was shared by flounder [...] Read more.
The 27.8 kDa membrane protein expressed in flounder (Paralichthys olivaceus) gill cells was proved to be a receptor mediating lymphocystis disease virus (LCDV) infection. In this study, SDS-PAGE and Western blotting demonstrated that 27.8 kDa receptor (27.8R) was shared by flounder and turbot (Scophthalmus maximus). Indirect immunofluorescence assay (IIFA) and immunohistochemistry showed that 27.8R was widely expressed in tested tissues of healthy turbot. The indirect enzyme-linked immunosorbent assay indicated that 27.8R expression was relatively higher in stomach, gill, heart, and intestine, followed by skin, head kidney, spleen, blood cells, kidney and liver, and lower in ovary and brain in healthy turbot, and it was significantly up-regulated after LCDV infection. Meanwhile, real-time quantitative PCR demonstrated that LCDV was detected in heart, peripheral blood cells, and head kidney at 3 h post infection (p.i.), and then in other tested tissues at 12 h p.i. LCDV copies increased in a time-dependent manner, and were generally higher in the tissues with higher 27.8R expression. Additionally, IIFA showed that 27.8R and LCDV were detected at 3 h p.i. in some leukocytes. These results suggested that 27.8R also served as a receptor in turbot, and LCDV can infect some leukocytes which might result in LCDV spreading to different tissues in turbot. Full article
(This article belongs to the Special Issue Fish Molecular Biology)
Show Figures

Graphical abstract

10 pages, 1255 KB  
Article
Molecular Characterization of Endoplasmic Reticulum Oxidoreductin 1 from Bombyx mori
by Minchul Seo, Hee-Joo Ryou, Eun-Young Yun and Tae-Won Goo
Int. J. Mol. Sci. 2015, 16(11), 26520-26529; https://doi.org/10.3390/ijms161125977 - 5 Nov 2015
Cited by 4 | Viewed by 5022
Abstract
We isolated a complementary DNA (cDNA) clone encoding endoplasmic reticulum oxidoreductin 1 (bERO1, a specific oxidant of protein disulfide isomerase (PDI)) from Bombyx mori. This protein has a putative open reading frame (ORF) of 489 amino acids and a predicted size of [...] Read more.
We isolated a complementary DNA (cDNA) clone encoding endoplasmic reticulum oxidoreductin 1 (bERO1, a specific oxidant of protein disulfide isomerase (PDI)) from Bombyx mori. This protein has a putative open reading frame (ORF) of 489 amino acids and a predicted size of 57.4 kDa. Although bERO1 protein shares less than 57% amino acid sequence homology with other reported ERO1s, it contains two conserved redox active motifs, a Cys-X-X-X-X-Cys motif of N-terminal and Cys-X-X-Cys-X-X-Cys motif of C-terminal. Both motifs are typically present in ERO1 protein family members. The bEro1 mRNA expression was highest in posterior silk gland on the sixth day of the 5th instar larvae. Expression of bEro1 mRNA also markedly increased during endoplasmic reticulum (ER) stress induced by stimulation with antimycin, calcium ionophore A23187, dithiothreitol, H2O2, monencin, and tunicamycin. In addition, expression levels of bEro1 exactly coincided with that of bPdi. This is the first result suggesting that bERO1 plays an essential role in ER quality control through the combined activities of bERO1 and bPDI as a catalyst of protein folding in the ER and sustaining cellular redox homeostasis. Full article
(This article belongs to the Section Molecular Toxicology)
Show Figures

Graphical abstract

13 pages, 1775 KB  
Article
Validation of PDE9A Gene Identified in GWAS Showing Strong Association with Milk Production Traits in Chinese Holstein
by Shao-Hua Yang, Xiao-Jun Bi, Yan Xie, Cong Li, Sheng-Li Zhang, Qin Zhang and Dong-Xiao Sun
Int. J. Mol. Sci. 2015, 16(11), 26530-26542; https://doi.org/10.3390/ijms161125976 - 5 Nov 2015
Cited by 20 | Viewed by 7073
Abstract
Phosphodiesterase9A (PDE9A) is a cyclic guanosine monophosphate (cGMP)-specific enzyme widely expressed among the tissues, which is important in activating cGMP-dependent signaling pathways. In our previous genome-wide association study, a single nucleotide polymorphism (SNP) (BTA-55340-no-rsb) located in the intron 14 [...] Read more.
Phosphodiesterase9A (PDE9A) is a cyclic guanosine monophosphate (cGMP)-specific enzyme widely expressed among the tissues, which is important in activating cGMP-dependent signaling pathways. In our previous genome-wide association study, a single nucleotide polymorphism (SNP) (BTA-55340-no-rsb) located in the intron 14 of PDE9A, was found to be significantly associated with protein yield. In addition, we found that PDE9A was highly expressed in mammary gland by analyzing its mRNA expression in different tissues. The objectives of this study were to identify genetic polymorphisms of PDE9A and to determine the effects of these variants on milk production traits in dairy cattle. DNA sequencing identified 11 single nucleotide polymorphisms (SNPs) and six SNPs in 5′ regulatory region were genotyped to test for the subsequent association analyses. After Bonferroni correction for multiple testing, all these identified SNPs were statistically significant for one or more milk production traits (p < 0.0001~0.0077). Interestingly, haplotype-based association analysis revealed similar effects on milk production traits (p < 0.01). In follow-up RNA expression analyses, two SNPs (c.-1376 G>A, c.-724 A>G) were involved in the regulation of gene expression. Consequently, our findings provide confirmatory evidences for associations of PDE9A variants with milk production traits and these identified SNPs may serve as genetic markers to accelerate Chinese Holstein breeding program. Full article
(This article belongs to the Section Biochemistry)
Show Figures

Graphical abstract

12 pages, 10452 KB  
Article
Posterior Wnts Have Distinct Roles in Specification and Patterning of the Planarian Posterior Region
by Miquel Sureda-Gómez, Eudald Pascual-Carreras and Teresa Adell
Int. J. Mol. Sci. 2015, 16(11), 26543-26554; https://doi.org/10.3390/ijms161125970 - 5 Nov 2015
Cited by 28 | Viewed by 6960
Abstract
The wnt signaling pathway is an intercellular communication mechanism essential in cell-fate specification, tissue patterning and regional-identity specification. A βcatenin-dependent signal specifies the AP (Anteroposterior) axis of planarians, both during regeneration of new tissues and during normal homeostasis. Accordingly, four wnts (posterior wnts [...] Read more.
The wnt signaling pathway is an intercellular communication mechanism essential in cell-fate specification, tissue patterning and regional-identity specification. A βcatenin-dependent signal specifies the AP (Anteroposterior) axis of planarians, both during regeneration of new tissues and during normal homeostasis. Accordingly, four wnts (posterior wnts) are expressed in a nested manner in central and posterior regions of planarians. We have analyzed the specific role of each posterior wnt and the possible cooperation between them in specifying and patterning planarian central and posterior regions. We show that each posterior wnt exerts a distinct role during re-specification and maintenance of the central and posterior planarian regions, and that the integration of the different wnt signals (βcatenin dependent and independent) underlies the patterning of the AP axis from the central region to the tip of the tail. Based on these findings and data from the literature, we propose a model for patterning the planarian AP axis. Full article
(This article belongs to the Special Issue Molecular and Cellular Basis of Regeneration and Tissue Repair)
Show Figures

Graphical abstract

9 pages, 1359 KB  
Article
Natural Germacrane Sesquiterpenes Inhibit Osteoclast Formation, Bone Resorption, RANKL-Induced NF-κB Activation, and IκBα Degradation
by Shengnan Qin, Estabelle Ang, Libing Dai, Xiaohong Yang, Dongping Ye, Honghui Chen, Lin Zhou, Mingli Yang, Dian Teguh, Renxiang Tan, Jun Xu, Jennifer Tickner, Nathan J. Pavlos and Jiake Xu
Int. J. Mol. Sci. 2015, 16(11), 26599-26607; https://doi.org/10.3390/ijms161125972 - 5 Nov 2015
Cited by 15 | Viewed by 6009
Abstract
Osteolytic bone diseases are commonly presented with enhanced osteoclast formation and bone resorption. Sesquiterpene lactone natural compounds have been found to possess anti-inflammatory and immune-modulation effects. Here, we identified three germacrane sesquiterpenes using computer-based virtual screening for the structural similarity with sesquiterpene lactone, [...] Read more.
Osteolytic bone diseases are commonly presented with enhanced osteoclast formation and bone resorption. Sesquiterpene lactone natural compounds have been found to possess anti-inflammatory and immune-modulation effects. Here, we identified three germacrane sesquiterpenes using computer-based virtual screening for the structural similarity with sesquiterpene lactone, parthenolide. We showed that natural germacrane sesquiterpene compounds A, B, and C inhibit osteoclast formation and bone resorption in a dose-dependent manner, with relative potency compound A > compound C > compound B based on their equimolar concentrations. Mechanistic studies by Luciferase reporter gene assay and Western blot analysis showed that germacrane sesquiterpene compound A inhibits RANKL-induced activation of NF-κB and IκBα degradation. This study reveals that natural germacrane sesquiterpene compounds are inhibitors for osteoclast formation and bone resorption, and provides evidence that naturally-occurring compounds might be beneficial as alternative medicine for the prevention and treatment of osteolysis. Full article
Show Figures

Figure 1

11 pages, 1814 KB  
Article
Connexin 50 Expression in Ependymal Stem Progenitor Cells after Spinal Cord Injury Activation
by Francisco Javier Rodriguez-Jimenez, Ana Alastrue-Agudo, Miodrag Stojkovic, Slaven Erceg and Victoria Moreno-Manzano
Int. J. Mol. Sci. 2015, 16(11), 26608-26618; https://doi.org/10.3390/ijms161125981 - 6 Nov 2015
Cited by 14 | Viewed by 6804
Abstract
Ion channels included in the family of Connexins (Cx) help to control cell proliferation and differentiation of neuronal progenitors. Here we explored the role of Connexin 50 (Cx50) in cell fate modulation of adult spinal cord derived neural precursors located in the ependymal [...] Read more.
Ion channels included in the family of Connexins (Cx) help to control cell proliferation and differentiation of neuronal progenitors. Here we explored the role of Connexin 50 (Cx50) in cell fate modulation of adult spinal cord derived neural precursors located in the ependymal canal (epSPC). epSPC from non-injured animals showed high expression levels of Cx50 compared to epSPC from animals with spinal cord injury (SCI) (epSPCi). When epSPC or epSPCi were induced to spontaneously differentiate in vitro we found that Cx50 favors glial cell fate, since higher expression levels, endogenous or by over-expression of Cx50, augmented the expression of the astrocyte marker GFAP and impaired the neuronal marker Tuj1. Cx50 was found in both the cytoplasm and nucleus of glial cells, astrocytes and oligodendrocyte-derived cells. Similar expression patterns were found in primary cultures of mature astrocytes. In addition, opposite expression profile for nuclear Cx50 was observed when epSPC and activated epSPCi were conducted to differentiate into mature oligodendrocytes, suggesting a different role for this ion channel in spinal cord beyond cell-to-cell communication. In vivo detection of Cx50 by immunohistochemistry showed a defined location in gray matter in non-injured tissues and at the epicenter of the injury after SCI. epSPCi transplantation, which accelerates locomotion regeneration by a neuroprotective effect after acute SCI is associated with a lower signal of Cx50 within the injured area, suggesting a minor or detrimental contribution of this ion channel in spinal cord regeneration by activated epSPCi. Full article
(This article belongs to the Special Issue Stem Cell Activation in Adult Organism)
Show Figures

Figure 1

10 pages, 361 KB  
Article
Neoadjuvant Down-Sizing of Hilar Cholangiocarcinoma with Photodynamic Therapy—Long-Term Outcome of a Phase II Pilot Study
by Andrej Wagner, Marcus Wiedmann, Andrea Tannapfel, Christian Mayr, Tobias Kiesslich, Gernot W. Wolkersdörfer, Frieder Berr, Johann Hauss and Helmut Witzigmann
Int. J. Mol. Sci. 2015, 16(11), 26619-26628; https://doi.org/10.3390/ijms161125978 - 6 Nov 2015
Cited by 32 | Viewed by 6786
Abstract
Hilar cholangiocarcinoma (CC) is non-resectable in the majority of patients often due to intrahepatic extension along bile duct branches/segments, and even after complete resection (R0) recurrence can be as high as 70%. Photodynamic therapy (PDT) is an established palliative local tumor ablative treatment [...] Read more.
Hilar cholangiocarcinoma (CC) is non-resectable in the majority of patients often due to intrahepatic extension along bile duct branches/segments, and even after complete resection (R0) recurrence can be as high as 70%. Photodynamic therapy (PDT) is an established palliative local tumor ablative treatment for non-resectable hilar CC. We report the long-term outcome of curative resection (R0) performed after neoadjuvant PDT for downsizing of tumor margins in seven patients (median age 59 years) with initially non-resectable hilar CC. Photofrin® was injected intravenously 24–48 h before laser light irradiation of the tumor stenoses and the adjacent bile duct segments. Major resective surgery was done with curative intention six weeks after PDT. All seven patients had been curatively (R0) resected and there were no undue early or late complications for the neoadjuvant PDT and surgery. Six of seven patients died from tumor recurrence at a median of 3.2 years after resection, the five-year survival rate was 43%. These results are comparable with published data for patients resected R0 without pre-treatment, indicating that neoadjuvant PDT is feasible and could improve overall survival of patients considered non-curatively resectable because of initial tumor extension in bile duct branches/segments—however, this concept needs to be validated in a larger trial. Full article
(This article belongs to the Special Issue Advances in Photodynamic Therapy)
Show Figures

Graphical abstract

13 pages, 1993 KB  
Article
Mycophenolate Mofetil Modulates Differentiation of Th1/Th2 and the Secretion of Cytokines in an Active Crohn’s Disease Mouse Model
by Qing-Kang Lv, Ju-Xiong Liu, Su-Nan Li, Ying-Jie Gao, Yan Lv, Zi-Peng Xu, Bing-Xu Huang, Shi-Yao Xu, Dong-Xue Yang, Ya-Long Zeng, Dian-Feng Liu and Wei Wang
Int. J. Mol. Sci. 2015, 16(11), 26654-26666; https://doi.org/10.3390/ijms161125985 - 6 Nov 2015
Cited by 26 | Viewed by 7964
Abstract
Mycophenolate mofetil (MMF) is an alternative immunosuppressive agent that has been reported to be effective and well tolerated for the treatment of refractory inflammatory bowel disease (IBD). The aim of this study was to investigate the therapeutic effect of MMF on intestinal injury [...] Read more.
Mycophenolate mofetil (MMF) is an alternative immunosuppressive agent that has been reported to be effective and well tolerated for the treatment of refractory inflammatory bowel disease (IBD). The aim of this study was to investigate the therapeutic effect of MMF on intestinal injury and tissue inflammation, which were caused by Crohn’s disease (CD). Here, trinitrobenzene sulfonic acid-relapsing (TNBS) colitis was induced in mice; then, we measured the differentiation of Th1/Th2 cells in mouse splenocytes by flow cytometry and the secretion of cytokines in mice with TNBS-induced colitis by real-time polymerase chain reaction and/or enzyme-linked immunosorbent assay (RT-PCR/ELISA). The results show that MMF significantly inhibited mRNA expression of pro-inflammatory cytokines IFN-γ, TNF-α, IL-12, IL-6, and IL-1β in mice with TNBS-induced colitis; however, MMF did not inhibit the expression of IL-10 mRNA. Additionally, ELISA showed that the serum levels of IFN-γ, TNF-α, IL-12, IL-6, and IL-1β were down-regulated in a TNBS model of colitis. Flow cytometric analysis showed MMF markedly reduced the percentages of Th1 and Th2 splenocytes in the CD mouse model. Mycophenolic acid (MPA) also significantly decreased the percentages of splenic Th1 and Th2 cells in vitro. Furthermore, MMF treatment not only significantly ameliorated diarrhea, and loss of body weight but also abrogated the histopathologic severity and inflammatory response of inflammatory colitis, and increased the survival rate of TNBS-induced colitic mice. These results suggest that treatment with MMF may improve experimental colitis and induce inflammatory response remission of CD by down-regulation of pro-inflammatory cytokines via modulation of the differentiation of Th1/Th2 cells. Full article
(This article belongs to the Section Biochemistry)
Show Figures

Figure 1

10 pages, 414 KB  
Article
The mRNA Expression Status of Dopamine Receptor D2, Dopamine Receptor D3 and DARPP-32 in T Lymphocytes of Patients with Early Psychosis
by Yin Cui, Vishwanath Prabhu, Thong Ba Nguyen, Binod Kumar Yadav and Young-Chul Chung
Int. J. Mol. Sci. 2015, 16(11), 26677-26686; https://doi.org/10.3390/ijms161125983 - 6 Nov 2015
Cited by 24 | Viewed by 6705
Abstract
Peripheral blood lymphocytes are an attractive tool because there is accumulating evidence indicating that lymphocytes may be utilized as a biomarker in the field of psychiatric study as they could reveal the condition of cells distributed in the brain. Here, we measured the [...] Read more.
Peripheral blood lymphocytes are an attractive tool because there is accumulating evidence indicating that lymphocytes may be utilized as a biomarker in the field of psychiatric study as they could reveal the condition of cells distributed in the brain. Here, we measured the mRNA expression status of dopamine receptor D2 (DRD2), DRD3, and dopamine and cyclic adenosine 3′,5′-monophosphate regulated phosphoprotein-32 (DARPP-32) in T lymphocytes of patients with early psychosis by quantitative real-time polymerase chain reaction (q-PCR) and explored the relationships between their mRNA levels and the psychopathological status of patients. The present study demonstrated that the mRNA expression levels of DRD3 in T lymphocytes were significantly different among controls, and in patients with psychotic disorder not otherwise specified (NOS) and schizophrenia/schizophreniform disorder. However, no significant differences in mRNA expression levels of DRD2 and DARPP-32 were found among the three groups. We found a significant positive correlation between the DRD2 mRNA level and the score of the excited factor of the Positive and Negative Syndrome Scale (PANSS) in patients with schizophrenia/schizophreniform disorder. These findings suggest that DRD3 mRNA levels may serve as a potential diagnostic biomarker differentiating patients with early psychosis from controls. Full article
Show Figures

Graphical abstract

19 pages, 1847 KB  
Article
Low T3 State Is Correlated with Cardiac Mitochondrial Impairments after Ischemia Reperfusion Injury: Evidence from a Proteomic Approach
by Francesca Forini, Nadia Ucciferri, Claudia Kusmic, Giuseppina Nicolini, Antonella Cecchettini, Silvia Rocchiccioli, Lorenzo Citti and Giorgio Iervasi
Int. J. Mol. Sci. 2015, 16(11), 26687-26705; https://doi.org/10.3390/ijms161125973 - 6 Nov 2015
Cited by 17 | Viewed by 7030
Abstract
Mitochondria are major determinants of cell fate in ischemia/reperfusion injury (IR) and common effectors of cardio-protective strategies in cardiac ischemic disease. Thyroid hormone homeostasis critically affects mitochondrial function and energy production. Since a low T3 state (LT3S) is frequently observed in the post [...] Read more.
Mitochondria are major determinants of cell fate in ischemia/reperfusion injury (IR) and common effectors of cardio-protective strategies in cardiac ischemic disease. Thyroid hormone homeostasis critically affects mitochondrial function and energy production. Since a low T3 state (LT3S) is frequently observed in the post infarction setting, the study was aimed to investigate the relationship between 72 h post IR T3 levels and both the cardiac function and the mitochondrial proteome in a rat model of IR. The low T3 group exhibits the most compromised cardiac performance along with the worst mitochondrial activity. Accordingly, our results show a different remodeling of the mitochondrial proteome in the presence or absence of a LT3S, with alterations in groups of proteins that play a key role in energy metabolism, quality control and regulation of cell death pathways. Overall, our findings highlight a relationship between LT3S in the early post IR and poor cardiac and mitochondrial outcomes, and suggest a potential implication of thyroid hormone in the cardio-protection and tissue remodeling in ischemic disease. Full article
(This article belongs to the Special Issue Mitochondrial Dysfunction in Ageing and Diseases)
Show Figures

Graphical abstract

17 pages, 3063 KB  
Article
Metabolic Profiling of Pyrrolizidine Alkaloids in Foliage of Two Echium spp. Invaders in Australia—A Case of Novel Weapons?
by Dominik Skoneczny, Paul A. Weston, Xiaocheng Zhu, Geoff M. Gurr, Ragan M. Callaway and Leslie A. Weston
Int. J. Mol. Sci. 2015, 16(11), 26721-26737; https://doi.org/10.3390/ijms161125979 - 6 Nov 2015
Cited by 32 | Viewed by 8503
Abstract
Metabolic profiling allows for simultaneous and rapid annotation of biochemically similar organismal metabolites. An effective platform for profiling of toxic pyrrolizidine alkaloids (PAs) and their N-oxides (PANOs) was developed using ultra high pressure liquid chromatography quadrupole time-of-flight (UHPLC-QTOF) mass spectrometry. Field-collected populations of [...] Read more.
Metabolic profiling allows for simultaneous and rapid annotation of biochemically similar organismal metabolites. An effective platform for profiling of toxic pyrrolizidine alkaloids (PAs) and their N-oxides (PANOs) was developed using ultra high pressure liquid chromatography quadrupole time-of-flight (UHPLC-QTOF) mass spectrometry. Field-collected populations of invasive Australian weeds, Echium plantagineum and E. vulgare were raised under controlled glasshouse conditions and surveyed for the presence of related PAs and PANOs in leaf tissues at various growth stages. Echium plantagineum possessed numerous related and abundant PANOs (>17) by seven days following seed germination, and these were also observed in rosette and flowering growth stages. In contrast, the less invasive E. vulgare accumulated significantly lower levels of most PANOs under identical glasshouse conditions. Several previously unreported PAs were also found at trace levels. Field-grown populations of both species were also evaluated for PA production and highly toxic echimidine N-oxide was amongst the most abundant PANOs in foliage of both species. PAs in field and glasshouse plants were more abundant in the more widely invasive species, E. plantagineum, and may provide competitive advantage by increasing the plant’s capacity to deter natural enemies in its invaded range through production of novel weapons. Full article
(This article belongs to the Special Issue Metabolomics in the Plant Sciences)
Show Figures

Figure 1

16 pages, 9717 KB  
Article
The Effect of Alendronate Loaded Biphasic Calcium Phosphate Scaffolds on Bone Regeneration in a Rat Tibial Defect Model
by Kwang-Won Park, Young-Pil Yun, Sung Eun Kim and Hae-Ryong Song
Int. J. Mol. Sci. 2015, 16(11), 26738-26753; https://doi.org/10.3390/ijms161125982 - 6 Nov 2015
Cited by 36 | Viewed by 8974
Abstract
This study investigated the effect of alendronate (Aln) released from biphasic calcium phosphate (BCP) scaffolds. We evaluated the in vitro osteogenic differentiation of Aln/BCP scaffolds using MG-63 cells and the in vivo bone regenerative capability of Aln/BCP scaffolds using a rat tibial defect [...] Read more.
This study investigated the effect of alendronate (Aln) released from biphasic calcium phosphate (BCP) scaffolds. We evaluated the in vitro osteogenic differentiation of Aln/BCP scaffolds using MG-63 cells and the in vivo bone regenerative capability of Aln/BCP scaffolds using a rat tibial defect model with radiography, micro-computed tomography (CT), and histological examination. In vitro studies included the surface morphology of BCP and Aln-loaded BCP scaffolds visualized using field-emission scanning electron microscope, release kinetics of Aln from BCP scaffolds, alkaline phosphatase (ALP) activity, calcium deposition, and gene expression. The in vitro studies showed that sustained release of Aln from the BCP scaffolds consisted of porous microstructures, and revealed that MG-63 cells cultured on Aln-loaded BCP scaffolds showed significantly increased ALP activity, calcium deposition, and gene expression compared to cells cultured on BCP scaffolds. The in vivo studies using radiograph and histology examination revealed abundant callus formation and bone maturation at the site in the Aln/BCP groups compared to the control group. However, solid bony bridge formation was not observed at plain radiographs until 8 weeks. Micro-CT analysis revealed that bone mineral density and bone formation volume were increased over time in an Aln concentration-dependent manner. These results suggested that Aln/BCP scaffolds have the potential for controlling the release of Aln and enhance bone formation and mineralization. Full article
(This article belongs to the Special Issue Biomaterials for Tissue Engineering)
Show Figures

Graphical abstract

16 pages, 7619 KB  
Article
Mobilization of Copper ions by Flavonoids in Human Peripheral Lymphocytes Leads to Oxidative DNA Breakage: A Structure Activity Study
by Hussain Arif, Nida Rehmani, Mohd Farhan, Aamir Ahmad and Sheikh Mumtaz Hadi
Int. J. Mol. Sci. 2015, 16(11), 26754-26769; https://doi.org/10.3390/ijms161125992 - 9 Nov 2015
Cited by 46 | Viewed by 8159
Abstract
Epidemiological studies have linked dietary consumption of plant polyphenols with lower incidence of various cancers. In particular, flavonoids (present in onion, tomato and other plant sources) induce apoptosis and cytotoxicity in cancer cells. These can therefore be used as lead compounds for the [...] Read more.
Epidemiological studies have linked dietary consumption of plant polyphenols with lower incidence of various cancers. In particular, flavonoids (present in onion, tomato and other plant sources) induce apoptosis and cytotoxicity in cancer cells. These can therefore be used as lead compounds for the synthesis of novel anticancer drugs with greater bioavailability. In the present study, we examined the chemical basis of cytotoxicity of flavonoids by studying the structure–activity relationship of myricetin (MN), fisetin (FN), quercetin (QN), kaempferol (KL) and galangin (GN). Using single cell alkaline gel electrophoresis (comet assay), we established the relative efficiency of cellular DNA breakage as MN > FN > QN > KL > GN. Also, we determined that the cellular DNA breakage was the result of mobilization of chromatin-bound copper ions and the generation of reactive oxygen species. The relative DNA binding affinity order was further confirmed using molecular docking and thermodynamic studies through the interaction of flavonoids with calf thymus DNA. Our results suggest that novel anti-cancer molecules should have ortho-dihydroxy groups in B-ring and hydroxyl groups at positions 3 and 5 in the A-ring system. Additional hydroxyl groups at other positions further enhance the cellular cytotoxicity of the flavonoids. Full article
(This article belongs to the Special Issue Advances in Molecular Oncology)
Show Figures

Graphical abstract

16 pages, 5358 KB  
Article
Numerical Analysis of Hydrodynamic Flow in Microfluidic Biochip for Single-Cell Trapping Application
by Amelia Ahmad Khalili and Mohd Ridzuan Ahmad
Int. J. Mol. Sci. 2015, 16(11), 26770-26785; https://doi.org/10.3390/ijms161125987 - 9 Nov 2015
Cited by 11 | Viewed by 7288
Abstract
Single-cell analysis has become the interest of a wide range of biological and biomedical engineering research. It could provide precise information on individual cells, leading to important knowledge regarding human diseases. To perform single-cell analysis, it is crucial to isolate the individual cells [...] Read more.
Single-cell analysis has become the interest of a wide range of biological and biomedical engineering research. It could provide precise information on individual cells, leading to important knowledge regarding human diseases. To perform single-cell analysis, it is crucial to isolate the individual cells before further manipulation is carried out. Recently, microfluidic biochips have been widely used for cell trapping and single cell analysis, such as mechanical and electrical detection. This work focuses on developing a finite element simulation model of single-cell trapping system for any types of cells or particles based on the hydrodynamic flow resistance (Rh) manipulations in the main channel and trap channel to achieve successful trapping. Analysis is carried out using finite element ABAQUS-FEA™ software. A guideline to design and optimize single-cell trapping model is proposed and the example of a thorough optimization analysis is carried out using a yeast cell model. The results show the finite element model is able to trap a single cell inside the fluidic environment. Fluid’s velocity profile and streamline plots for successful and unsuccessful single yeast cell trapping are presented according to the hydrodynamic concept. The single-cell trapping model can be a significant important guideline in designing a new chip for biomedical applications. Full article
(This article belongs to the Special Issue Single Cell Analysis in Biotechnology and Systems Biology)
Show Figures

Graphical abstract

19 pages, 4876 KB  
Article
Effect of Human Adipose Tissue Mesenchymal Stem Cells on the Regeneration of Ovine Articular Cartilage
by Alessandro R. Zorzi, Eliane M. I. Amstalden, Ana Maria G. Plepis, Virginia C. A. Martins, Mario Ferretti, Eliane Antonioli, Adriana S. S. Duarte, Angela C. M. Luzo and João B. Miranda
Int. J. Mol. Sci. 2015, 16(11), 26813-26831; https://doi.org/10.3390/ijms161125989 - 9 Nov 2015
Cited by 21 | Viewed by 8048
Abstract
Cell therapy is a promising approach to improve cartilage healing. Adipose tissue is an abundant and readily accessible cell source. Previous studies have demonstrated good cartilage repair results with adipose tissue mesenchymal stem cells in small animal experiments. This study aimed to examine [...] Read more.
Cell therapy is a promising approach to improve cartilage healing. Adipose tissue is an abundant and readily accessible cell source. Previous studies have demonstrated good cartilage repair results with adipose tissue mesenchymal stem cells in small animal experiments. This study aimed to examine these cells in a large animal model. Thirty knees of adult sheep were randomly allocated to three treatment groups: CELLS (scaffold seeded with human adipose tissue mesenchymal stem cells), SCAFFOLD (scaffold without cells), or EMPTY (untreated lesions). A partial thickness defect was created in the medial femoral condyle. After six months, the knees were examined according to an adaptation of the International Cartilage Repair Society (ICRS 1) score, in addition to a new Partial Thickness Model scale and the ICRS macroscopic score. All of the animals completed the follow-up period. The CELLS group presented with the highest ICRS 1 score (8.3 ± 3.1), followed by the SCAFFOLD group (5.6 ± 2.2) and the EMPTY group (5.2 ± 2.4) (p = 0.033). Other scores were not significantly different. These results suggest that human adipose tissue mesenchymal stem cells promoted satisfactory cartilage repair in the ovine model. Full article
(This article belongs to the Special Issue Molecular and Cellular Basis of Regeneration and Tissue Repair)
Show Figures

Figure 1

21 pages, 3941 KB  
Article
Augmenting the Activity of Monoterpenoid Phenols against Fungal Pathogens Using 2-Hydroxy-4-methoxybenzaldehyde that Target Cell Wall Integrity
by Jong H. Kim, Kathleen L. Chan and Noreen Mahoney
Int. J. Mol. Sci. 2015, 16(11), 26850-26870; https://doi.org/10.3390/ijms161125988 - 10 Nov 2015
Cited by 8 | Viewed by 7460
Abstract
Disruption of cell wall integrity system should be an effective strategy for control of fungal pathogens. To augment the cell wall disruption efficacy of monoterpenoid phenols (carvacrol, thymol), antimycotic potency of benzaldehyde derivatives that can serve as chemosensitizing agents were evaluated against strains [...] Read more.
Disruption of cell wall integrity system should be an effective strategy for control of fungal pathogens. To augment the cell wall disruption efficacy of monoterpenoid phenols (carvacrol, thymol), antimycotic potency of benzaldehyde derivatives that can serve as chemosensitizing agents were evaluated against strains of Saccharomyces cerevisiae wild type (WT), slt2Δ and bck1Δ (mutants of the mitogen-activated protein kinase (MAPK) and MAPK kinase kinase, respectively, in the cell wall integrity pathway). Among fourteen compounds investigated, slt2Δ and bck1Δ showed higher susceptibility to nine benzaldehydes, compared to WT. Differential antimycotic activity of screened compounds indicated “structure-activity relationship” for targeting the cell wall integrity, where 2-hydroxy-4-methoxybenzaldehyde (2H4M) exhibited the highest antimycotic potency. The efficacy of 2H4M as an effective chemosensitizer to monoterpenoid phenols (viz., 2H4M + carvacrol or thymol) was assessed in yeasts or filamentous fungi (Aspergillus, Penicillium) according to European Committee on Antimicrobial Susceptibility Testing or Clinical Laboratory Standards Institute M38-A protocols, respectively. Synergistic chemosensitization greatly lowers minimum inhibitory or fungicidal concentrations of the co-administered compounds. 2H4M also overcame the tolerance of two MAPK mutants (sakAΔ, mpkCΔ) of Aspergillus fumigatus to fludioxonil (phenylpyrrole fungicide). Collectively, 2H4M possesses chemosensitizing capability to magnify the efficacy of monoterpenoid phenols, which improves target-based (viz., cell wall disruption) antifungal intervention. Full article
(This article belongs to the Special Issue Phenolics and Polyphenolics 2015)
Show Figures

Graphical abstract

9 pages, 1265 KB  
Article
Identification of Arsenic Direct-Binding Proteins in Acute Promyelocytic Leukaemia Cells
by Tao Zhang, Haojie Lu, Weijun Li, Ronggui Hu and Zi Chen
Int. J. Mol. Sci. 2015, 16(11), 26871-26879; https://doi.org/10.3390/ijms161125994 - 10 Nov 2015
Cited by 16 | Viewed by 7021
Abstract
The identification of arsenic direct-binding proteins is essential for determining the mechanism by which arsenic trioxide achieves its chemotherapeutic effects. At least two cysteines close together in the amino acid sequence are crucial to the binding of arsenic and essential to the identification [...] Read more.
The identification of arsenic direct-binding proteins is essential for determining the mechanism by which arsenic trioxide achieves its chemotherapeutic effects. At least two cysteines close together in the amino acid sequence are crucial to the binding of arsenic and essential to the identification of arsenic-binding proteins. In the present study, arsenic binding proteins were pulled down with streptavidin and identified using a liquid chromatograph-mass spectrometer (LC-MS/MS). More than 40 arsenic-binding proteins were separated, and redox-related proteins, glutathione S-transferase P1 (GSTP1), heat shock 70 kDa protein 9 (HSPA9) and pyruvate kinase M2 (PKM2), were further studied using binding assays in vitro. Notably, PKM2 has a high affinity for arsenic. In contrast to PKM2, GSTP1and HSPA9 did not combine with arsenic directly in vitro. These observations suggest that arsenic-mediated acute promyelocytic leukaemia (APL) suppressive effects involve PKM2. In summary, we identified several arsenic binding proteins in APL cells and investigated the therapeutic mechanisms of arsenic trioxide for APL. Further investigation into specific signal pathways by which PKM2 mediates APL developments may lead to a better understanding of arsenic effects on APL. Full article
(This article belongs to the Special Issue Applied Bioinorganic Chemistry and Selected Papers from 13th ISABC)
Show Figures

Figure 1

13 pages, 6385 KB  
Article
Silencing of Kv1.5 Gene Inhibits Proliferation and Induces Apoptosis of Osteosarcoma Cells
by Jin Wu, Zhida Chen, Qingjun Liu, Wenrong Zeng, Xinyu Wu and Bin Lin
Int. J. Mol. Sci. 2015, 16(11), 26914-26926; https://doi.org/10.3390/ijms161126002 - 11 Nov 2015
Cited by 27 | Viewed by 6409
Abstract
Kv1.5 (also known as KCNA5) is a protein encoded by the KCNA5 gene, which belongs to the voltage-gated potassium channel, shaker-related subfamily. Recently, a number of studies have suggested that Kv1.5 is overexpressed in numerous cancers and plays crucial roles in cancer development. [...] Read more.
Kv1.5 (also known as KCNA5) is a protein encoded by the KCNA5 gene, which belongs to the voltage-gated potassium channel, shaker-related subfamily. Recently, a number of studies have suggested that Kv1.5 is overexpressed in numerous cancers and plays crucial roles in cancer development. However, until now, the expression and functions of Kv1.5 in osteosarcoma are still unclear. To characterize the potential biological functions of Kv1.5 in osteosarcoma, herein, we examined the expression levels of Kv1.5 in osteosarcoma cells and tissues using quantitative real-time polymerase chain reaction (qRT-PCR), western blot, and immunohistochemistry assays. Four short hairpin RNAs (shRNAs) targeting Kv1.5 were designed and homologous recombination technology was used to construct pGeneSil-Kv1.5 vectors. In addition, the vectors were transfected into osteosarcoma MG63 cells and Kv1.5 mRNA level was measured by qRT-PCR and the Kv1.5 protein level was examined by western blot. We also examined the effects of Kv1.5 silencing on proliferation, cell cycle and apoptosis of the osteosarcoma cells using CCK-8, colony formation, flow cytometry and terminal deoxynucleotidyl transferase dUTP nick end labeling (TUNEL) assays. Our results showed that Kv1.5 was aberrantly expressed in osteosarcoma and that the synthesized shRNA targeting Kv1.5 reduced Kv1.5 mRNA and protein expression effectively. Silencing Kv1.5 expression in the osteosarcoma cells significantly inhibited the proliferation of osteosarcoma cells, induced cell cycle arrest at G0/G1 phase, and induced cell apoptosis through up-regulation of p21, p27, Bax, Bcl-XL and caspase-3 and down-regulation of cyclins A, cyclins D1, cyclins E, Bcl-2 and Bik. In summary, our results indicate that Kv1.5 silencing could suppress osteosarcoma progression through multiple signaling pathways and suggest that Kv1.5 may be a novel target for osteosarcoma therapeutics. Full article
(This article belongs to the Special Issue Advances in Molecular Oncology)
Show Figures

Figure 1

9 pages, 1020 KB  
Article
Calpain 3 Expression Pattern during Gastrocnemius Muscle Atrophy and Regeneration Following Sciatic Nerve Injury in Rats
by Ronghua Wu, Yingying Yan, Jian Yao, Yan Liu, Jianmei Zhao and Mei Liu
Int. J. Mol. Sci. 2015, 16(11), 26927-26935; https://doi.org/10.3390/ijms161126003 - 11 Nov 2015
Cited by 17 | Viewed by 7045
Abstract
Calpain 3 (CAPN3), also known as p94, is a skeletal muscle-specific member of the calpain family that is involved in muscular dystrophy; however, the roles of CAPN3 in muscular atrophy and regeneration are yet to be understood. In the present study, we attempted [...] Read more.
Calpain 3 (CAPN3), also known as p94, is a skeletal muscle-specific member of the calpain family that is involved in muscular dystrophy; however, the roles of CAPN3 in muscular atrophy and regeneration are yet to be understood. In the present study, we attempted to explain the effect of CAPN3 in muscle atrophy by evaluating CAPN3 expression in rat gastrocnemius muscle following reversible sciatic nerve injury. After nerve injury, the wet weight ratio and cross sectional area (CSA) of gastrocnemius muscle were decreased gradually from 1–14 days and then recovery from 14–28 days. The active form of CAPN3 (~62 kDa) protein decreased slightly on day 3 and then increased from day 7 to 14 before a decrease from day 14 to 28. The result of linear correlation analysis showed that expression of the active CAPN3 protein level was negatively correlated with muscle wet weight ratio. CAPN3 knockdown by short interfering RNA (siRNA) injection improved muscle recovery on days 7 and 14 after injury as compared to that observed with control siRNA treatment. Depletion of CAPN3 gene expression could promote myoblast differentiation in L6 cells. Based on these findings, we conclude that the expression pattern of the active CAPN3 protein is linked to muscle atrophy and regeneration following denervation: its upregulation during early stages may promote satellite cell renewal by inhibiting differentiation, whereas in later stages, CAPN3 expression may be downregulated to stimulate myogenic differentiation and enhance recovery. These results provide a novel mechanistic insight into the role of CAPN3 protein in muscle regeneration after peripheral nerve injury. Full article
(This article belongs to the Section Biochemistry)
Show Figures

Graphical abstract

11 pages, 1573 KB  
Article
Alteration of the Donor/Acceptor Spectrum of the (S)-Amine Transaminase from Vibrio fluvialis
by Maika Genz, Clare Vickers, Tom Van den Bergh, Henk-Jan Joosten, Mark Dörr, Matthias Höhne and Uwe T. Bornscheuer
Int. J. Mol. Sci. 2015, 16(11), 26953-26963; https://doi.org/10.3390/ijms161126007 - 11 Nov 2015
Cited by 33 | Viewed by 8518
Abstract
To alter the amine donor/acceptor spectrum of an (S)-selective amine transaminase (ATA), a library based on the Vibrio fluvialis ATA targeting four residues close to the active site (L56, W57, R415 and L417) was created. A 3DM-derived alignment comprising fold class [...] Read more.
To alter the amine donor/acceptor spectrum of an (S)-selective amine transaminase (ATA), a library based on the Vibrio fluvialis ATA targeting four residues close to the active site (L56, W57, R415 and L417) was created. A 3DM-derived alignment comprising fold class I pyridoxal-5′-phosphate (PLP)-dependent enzymes allowed identification of positions, which were assumed to determine substrate specificity. These positions were targeted for mutagenesis with a focused alphabet of hydrophobic amino acids to convert an amine:α-keto acid transferase into an amine:aldehyde transferase. Screening of 1200 variants revealed three hits, which showed a shifted amine donor/acceptor spectrum towards aliphatic aldehydes (mainly pentanal), as well as an altered pH profile. Interestingly, all three hits, although found independently, contained the same mutation R415L and additional W57F and L417V substitutions. Full article
(This article belongs to the Special Issue Molecular Biocatalysis)
Show Figures

Graphical abstract

14 pages, 4316 KB  
Article
Molecular Effects of Irradiation (Cobalt-60) on the Control of Panonychus citri (Acari: Tetranychidae)
by Ke Zhang, Lingyan Luo, Xieting Chen, Meiying Hu, Qiongbo Hu, Liang Gong and Qunfang Weng
Int. J. Mol. Sci. 2015, 16(11), 26964-26977; https://doi.org/10.3390/ijms161126004 - 11 Nov 2015
Cited by 4 | Viewed by 6584
Abstract
The effective dose of irradiation to control pest mites in quarantine has been studied extensively, but the molecular mechanisms underlying the effects of the irradiation on mites are largely unknown. In this study, exposure to 400 Gy of γ rays had significant ( [...] Read more.
The effective dose of irradiation to control pest mites in quarantine has been studied extensively, but the molecular mechanisms underlying the effects of the irradiation on mites are largely unknown. In this study, exposure to 400 Gy of γ rays had significant (p < 0.05) effects on the adult survival, fecundity and egg viability of Panonychus citri. The irradiation caused the degradation of the DNA of P. citri adults and damaged the plasma membrane system of the egg, which led to condensed nucleoli and gathered yolk. Additionally, the transcriptomes and gene expression profiles between irradiated and non-irradiated mites were compared, and three digital gene expression libraries were assembled and analyzed. The differentially expressed genes were putatively involved in apoptosis, cell death and the cell cycle. Finally, the expression profiles of some related genes were studied using quantitative real-time PCR. Our study provides valuable information on the changes in the transcriptome of irradiated P. citri, which will facilitate a better understanding of the molecular mechanisms that cause the sterility induced by irradiation. Full article
(This article belongs to the Section Biochemistry)
Show Figures

Figure 1

13 pages, 4016 KB  
Article
CpLEA5, the Late Embryogenesis Abundant Protein Gene from Chimonanthus praecox, Possesses Low Temperature and Osmotic Resistances in Prokaryote and Eukaryotes
by Yiling Liu, Lixia Xie, Xilong Liang and Shihong Zhang
Int. J. Mol. Sci. 2015, 16(11), 26978-26990; https://doi.org/10.3390/ijms161126006 - 11 Nov 2015
Cited by 37 | Viewed by 6359
Abstract
Plants synthesize and accumulate a series of stress-resistance proteins to protect normal physiological activities under adverse conditions. Chimonanthus praecox which blooms in freezing weather accumulates late embryogenesis abundant proteins (LEAs) in flowers, but C. praecox LEAs are little reported. Here, we report a [...] Read more.
Plants synthesize and accumulate a series of stress-resistance proteins to protect normal physiological activities under adverse conditions. Chimonanthus praecox which blooms in freezing weather accumulates late embryogenesis abundant proteins (LEAs) in flowers, but C. praecox LEAs are little reported. Here, we report a group of five LEA genes of C. praecox (CpLEA5, KT727031). Prokaryotic-expressed CpLEA5 was employed in Escherichia coli to investigate bioactivities and membrane permeability at low-temperature. In comparison with the vacant strains, CpLEA5-containing strains survived in a 20% higher rate; and the degree of cell membrane damage in CpLEA5-containing strains was 55% of that of the vacant strains according to a conductivity test, revealing the low-temperature resistance of CpLEA5 in bacteria. CpLEA5 was also expressed in Pichia pastoris. Interestingly, besides low-temperature resistance, CpLEA5 conferred high resistance to salt and alkali in CpLEA5 overexpressing yeast. The CpLEA5 gene was transferred into Arabidopsis thaliana to also demonstrate CpLEA5 actions in plants. As expected, the transgenic lines were more resistant against low-temperature and drought while compared with the wild type. Taken together, CpLEA5-conferred resistances to several conditions in prokaryote and eukaryotes could have great value as a genetic technology to enhance osmotic stress and low-temperature tolerance. Full article
(This article belongs to the Special Issue Gene–Environment Interactions)
Show Figures

Graphical abstract

14 pages, 6484 KB  
Article
Morphological Characters and Transcriptome Profiles Associated with Black Skin and Red Skin in Crimson Snapper (Lutjanus erythropterus)
by Yan-Ping Zhang, Zhong-Duo Wang, Yu-Song Guo, Li Liu, Juan Yu, Shun Zhang, Shao-Jun Liu and Chu-Wu Liu
Int. J. Mol. Sci. 2015, 16(11), 26991-27004; https://doi.org/10.3390/ijms161126005 - 12 Nov 2015
Cited by 23 | Viewed by 7594
Abstract
In this study, morphology observation and illumina sequencing were performed on two different coloration skins of crimson snapper (Lutjanus erythropterus), the black zone and the red zone. Three types of chromatophores, melanophores, iridophores and xanthophores, were organized in the skins. The [...] Read more.
In this study, morphology observation and illumina sequencing were performed on two different coloration skins of crimson snapper (Lutjanus erythropterus), the black zone and the red zone. Three types of chromatophores, melanophores, iridophores and xanthophores, were organized in the skins. The main differences between the two colorations were in the amount and distribution of the three chromatophores. After comparing the two transcriptomes, 9200 unigenes with significantly different expressions (ratio change ≥ 2 and q-value ≤ 0.05) were found, of which 5972 were up-regulated in black skin and 3228 were up-regulated in red skin. Through the function annotation, Gene Ontology (GO) and Kyoto Encyclopedia of Genes and Genomes (KEGG) pathway analysis of the differentially transcribed genes, we excavated a number of uncharacterized candidate pigment genes as well as found the conserved genes affecting pigmentation in crimson snapper. The patterns of expression of 14 pigment genes were confirmed by the Quantitative real-time PCR analysis between the two color skins. Overall, this study shows a global survey of the morphological characters and transcriptome analysis of the different coloration skins in crimson snapper, and provides valuable cellular and genetic information to uncover the mechanism of the formation of pigment patterns in snappers. Full article
(This article belongs to the Special Issue Fish Molecular Biology)
Show Figures

Figure 1

10 pages, 1183 KB  
Article
Immunoregulatory Cell Depletion Improves the Efficacy of Photodynamic Therapy-Generated Cancer Vaccines
by Mladen Korbelik, Judit Banáth and Kyi Min Saw
Int. J. Mol. Sci. 2015, 16(11), 27005-27014; https://doi.org/10.3390/ijms161126008 - 12 Nov 2015
Cited by 26 | Viewed by 6139
Abstract
Photodynamic therapy (PDT)-generated cancer vaccine represents an attractive potential application of PDT, therapeutic modality destroying targeted lesions by localized photooxidative stress. Since immunoregulatory cell activity has become recognized as a major obstacle to effective cancer immunotherapy, the present study examined their participation in [...] Read more.
Photodynamic therapy (PDT)-generated cancer vaccine represents an attractive potential application of PDT, therapeutic modality destroying targeted lesions by localized photooxidative stress. Since immunoregulatory cell activity has become recognized as a major obstacle to effective cancer immunotherapy, the present study examined their participation in the therapeutic effect of PDT cancer vaccine. Following protocols from previous studies, mouse with squamous cell carcinoma SCCVII tumors were vaccinated by SCCVII cells treated by PDT and response monitored by tumor size measurement. The effects of low-dose cyclophosphamide (50 mg/kg) and all-trans retinoic acid (ATRA) on the numbers of Tregs and myeloid-derived suppressor cells (MDSCs) were determined by antibody staining followed by flow cytometry, while their impact on PDT vaccine therapy was evaluated by monitoring changes in tumor responses. Cyclophosphamide effectively reduced the numbers of Tregs, which became elevated following PDT vaccine treatment, and this resulted in an increase in the vaccine’s effectiveness. A similar benefit for the therapy outcome with PDT vaccine was attained by ATRA treatment. The activities of Tregs and MDSCs thus have a critical impact on therapy outcome with PDT vaccine and reducing their numbers substantially improves the vaccine’s effectiveness. Full article
(This article belongs to the Special Issue Advances in Photodynamic Therapy)
Show Figures

Graphical abstract

17 pages, 2831 KB  
Article
Sildenafil Protects against Myocardial Ischemia-Reperfusion Injury Following Cardiac Arrest in a Porcine Model: Possible Role of the Renin-Angiotensin System
by Guoxing Wang, Qian Zhang, Wei Yuan, Junyuan Wu and Chunsheng Li
Int. J. Mol. Sci. 2015, 16(11), 27015-27031; https://doi.org/10.3390/ijms161126010 - 12 Nov 2015
Cited by 21 | Viewed by 7563
Abstract
Sildenafil, a phosphodiesterase-5 inhibitor sold as Viagra, is a cardioprotector against myocardial ischemia/reperfusion (I/R) injury. Our study explored whether sildenafil protects against I/R-induced damage in a porcine cardiac arrest and resuscitation (CAR) model via modulating the renin-angiotensin system. Male pigs were randomly divided [...] Read more.
Sildenafil, a phosphodiesterase-5 inhibitor sold as Viagra, is a cardioprotector against myocardial ischemia/reperfusion (I/R) injury. Our study explored whether sildenafil protects against I/R-induced damage in a porcine cardiac arrest and resuscitation (CAR) model via modulating the renin-angiotensin system. Male pigs were randomly divided to three groups: Sham group, Saline group, and sildenafil (0.5 mg/kg) group. Thirty min after drug infusion, ventricular fibrillation (8 min) and cardiopulmonary resuscitation (up to 30 min) was conducted in these animals. We found that sildenafil ameliorated the reduced cardiac function and improved the 24-h survival rate in this model. Sildenafil partly attenuated the increases of plasma angiotensin II (Ang II) and Ang (1–7) levels after CAR. Sildenafil also decreased apoptosis and Ang II expression in myocardium. The increases of expression of angiotensin-converting-enzyme (ACE), ACE2, Ang II type 1 receptor (AT1R), and the Ang (1–7) receptor Mas in myocardial tissue were enhanced after CAR. Sildenafil suppressed AT1R up-regulation, but had no effect on ACE, ACE2, and Mas expression. Sildenafilfurther boosted the upregulation of endothelial nitric oxide synthase (eNOS), cyclic guanosine monophosphate (cGMP) and inducible nitric oxide synthase(iNOS). Collectively, our results suggest that cardioprotection of sildenafil in CAR model is accompanied by an inhibition of Ang II-AT1R axis activation. Full article
(This article belongs to the Section Biochemistry)
Show Figures

Graphical abstract

12 pages, 6609 KB  
Article
A PPO Promoter from Betalain-Producing Red Swiss Chard, Directs Petiole- and Root-Preferential Expression of Foreign Gene in Anthocyanins-Producing Plants
by Zhi-Hai Yu, Ya-Nan Han and Xing-Guo Xiao
Int. J. Mol. Sci. 2015, 16(11), 27032-27043; https://doi.org/10.3390/ijms161126011 - 12 Nov 2015
Cited by 16 | Viewed by 7179
Abstract
A 1670 bp 5′-flanking region of the polyphenol oxidase (PPO) gene was isolated from red Swiss chard, a betalain-producing plant. This region, named promoter BvcPPOP, and its 5′-truncated versions were fused with the GUS gene and introduced into Arabidopsis, an anthocyanins-producing plant. [...] Read more.
A 1670 bp 5′-flanking region of the polyphenol oxidase (PPO) gene was isolated from red Swiss chard, a betalain-producing plant. This region, named promoter BvcPPOP, and its 5′-truncated versions were fused with the GUS gene and introduced into Arabidopsis, an anthocyanins-producing plant. GUS histochemical staining and quantitative analysis of transgenic plants at the vegetative and reproductive stages showed that BvcPPOP could direct GUS gene expression in vegetative organs with root- and petiole-preference, but not in reproductive organs including inflorescences shoot, inflorescences leaf, flower, pod and seed. This promoter was regulated by developmental stages in its driving strength, but not in expression pattern. It was also regulated by the abiotic stressors tested, positively by salicylic acid (SA) and methyl jasmonate (MeJA) but negatively by abscisic acid (ABA), gibberellin (GA), NaCl and OH. Its four 5′-truncated versions varied in the driving strength, but not obviously in expression pattern, and even the shortest version (−225 to +22) retained the root- and petiole- preference. This promoter is, to our knowledge, the first PPO promoter cloned and functionally elucidated from the betalain-producing plant, and thus provides not only a useful tool for expressing gene(s) of agricultural interest in vegetative organs, but also a clue to clarify the function of metabolism-specific PPO in betalain biosynthesis. Full article
(This article belongs to the Special Issue Plant Molecular Biology)
Show Figures

Figure 1

14 pages, 1023 KB  
Article
Online Measurement of Real-Time Cytotoxic Responses Induced by Multi-Component Matrices, such as Natural Products, through Electric Cell-Substrate Impedance Sensing (ECIS)
by Adyary Fallarero, Ana E. Batista-González, Anna K. Hiltunen, Jaana Liimatainen, Maarit Karonen and Pia M. Vuorela
Int. J. Mol. Sci. 2015, 16(11), 27044-27057; https://doi.org/10.3390/ijms161126014 - 12 Nov 2015
Cited by 7 | Viewed by 5694
Abstract
Natural products are complex matrices of compounds that are prone to interfere with the label-dependent methods that are typically used for cytotoxicity screenings. Here, we developed a label-free Electric Cell-substrate Impedance Sensing (ECIS)-based cytotoxicity assay that can be applied in the assessment of [...] Read more.
Natural products are complex matrices of compounds that are prone to interfere with the label-dependent methods that are typically used for cytotoxicity screenings. Here, we developed a label-free Electric Cell-substrate Impedance Sensing (ECIS)-based cytotoxicity assay that can be applied in the assessment of the cytotoxicity of natural extracts. The conditions to measure the impedance using ECIS were first optimized in mice immortalized hypothalamic neurons GT1-7 cells. The performance of four natural extracts when tested using three conventional cytotoxicity assays in GT1-7 cells, was studied. Betula pendula (silver birch tree) was found to interfere with all of the cytotoxicity assays in which labels were applied. The silver birch extract was also proven to be cytotoxic and, thus, served as a proof-of-concept for the use of ECIS. The extract was fractionated and the ECIS method permitted the distinction of specific kinetic patterns of cytotoxicity on the fractions as well as the extract’s pure constituents. This study offers evidence that ECIS is an excellent tool for real-time monitoring of the cytotoxicity of complex extracts that are difficult to work with using conventional (label-based) assays. Altogether, it offers a very suitable cytotoxicity-screening assay making the work with natural products less challenging within the drug discovery workflow. Full article
(This article belongs to the Section Biochemistry)
Show Figures

Graphical abstract

14 pages, 1221 KB  
Article
Benzene-Induced Aberrant miRNA Expression Profile in Hematopoietic Progenitor Cells in C57BL/6 Mice
by Haiyan Wei, Juan Zhang, Kehong Tan, Rongli Sun, Lihong Yin and Yuepu Pu
Int. J. Mol. Sci. 2015, 16(11), 27058-27071; https://doi.org/10.3390/ijms161126001 - 12 Nov 2015
Cited by 34 | Viewed by 6972
Abstract
Benzene is a common environmental pollutant that causes hematological alterations. MicroRNAs (miRNAs) may play a role in benzene-induced hematotoxicity. In this study, C57BL/6 mice showed significant hematotoxicity after exposure to 150 mg/kg benzene for 4 weeks. Benzene exposure decreased not only the number [...] Read more.
Benzene is a common environmental pollutant that causes hematological alterations. MicroRNAs (miRNAs) may play a role in benzene-induced hematotoxicity. In this study, C57BL/6 mice showed significant hematotoxicity after exposure to 150 mg/kg benzene for 4 weeks. Benzene exposure decreased not only the number of cells in peripheral blood but also hematopoietic progenitor cells in the bone marrow. Meanwhile, RNA from Lin cells sorted from the bone marrow was applied to aberrant miRNA expression profile using Illumina sequencing. We found that 5 miRNAs were overexpressed and 45 miRNAs were downregulated in the benzene exposure group. Sequencing results were confirmed through qRT-PCR. Furthermore, we also identified five miRNAs which significantly altered in Linc-Kit+ cells obtained from benzene-exposed mice, including mmu-miR-34a-5p; mmu-miR-342-3p; mmu-miR-100-5p; mmu-miR-181a-5p; and mmu-miR-196b-5p. In summary, we successfully established a classical animal model to induce significant hematotoxicity by benzene injection. Benzene exposure may cause severe hematotoxicity not only to blood cells in peripheral circulation but also to hematopoietic cells in bone marrow. Benzene exposure also alters miRNA expression in hematopoietic progenitor cells. This study suggests that benzene induces alteration in hematopoiesis and hematopoiesis-associated miRNAs. Full article
(This article belongs to the Collection Regulation by Non-coding RNAs)
Show Figures

Graphical abstract

15 pages, 1744 KB  
Article
A Comparative Study on Two Cationic Porphycenes: Photophysical and Antimicrobial Photoinactivation Evaluation
by Rubén Ruiz-González, Montserrat Agut, Elena Reddi and Santi Nonell
Int. J. Mol. Sci. 2015, 16(11), 27072-27086; https://doi.org/10.3390/ijms161125999 - 12 Nov 2015
Cited by 24 | Viewed by 6030
Abstract
Over the last decades, the number of pathogenic multi-resistant microorganisms has grown dramatically, which has stimulated the search for novel strategies to combat antimicrobial resistance. Antimicrobial photodynamic therapy (aPDT) is one of the promising alternatives to conventional treatments based on antibiotics. Here, we [...] Read more.
Over the last decades, the number of pathogenic multi-resistant microorganisms has grown dramatically, which has stimulated the search for novel strategies to combat antimicrobial resistance. Antimicrobial photodynamic therapy (aPDT) is one of the promising alternatives to conventional treatments based on antibiotics. Here, we present a comparative study of two aryl tricationic porphycenes where photoinactivation efficiency against model pathogenic microorganisms is correlated to the photophysical behavior of the porphycene derivatives. Moreover, the extent of photosensitizer cell binding to bacteria has been assessed by flow cytometry in experiments with, or without, removing the unbound porphycene from the incubation medium. Results show that the peripheral substituent change do not significantly affect the overall behavior for both tricationic compounds neither in terms of photokilling efficiency, nor in terms of binding. Full article
(This article belongs to the Special Issue Advances in Photodynamic Therapy)
Show Figures

Graphical abstract

10 pages, 2678 KB  
Article
Berberine Sulfate Attenuates Osteoclast Differentiation through RANKL Induced NF-κB and NFAT Pathways
by Lin Zhou, Fangming Song, Qian Liu, Mingli Yang, Jinmin Zhao, Renxiang Tan, Jun Xu, Ge Zhang, Julian M. W. Quinn, Jennifer Tickner and Jiake Xu
Int. J. Mol. Sci. 2015, 16(11), 27087-27096; https://doi.org/10.3390/ijms161125998 - 13 Nov 2015
Cited by 31 | Viewed by 7167
Abstract
Osteoporosis, a metabolic bone disease, is characterized by an excessive formation and activation of osteoclasts. Anti-catabolic treatment using natural compounds has been proposed as a potential therapeutic strategy against the osteoclast related osteolytic diseases. In this study, the activity of berberine sulfate (an [...] Read more.
Osteoporosis, a metabolic bone disease, is characterized by an excessive formation and activation of osteoclasts. Anti-catabolic treatment using natural compounds has been proposed as a potential therapeutic strategy against the osteoclast related osteolytic diseases. In this study, the activity of berberine sulfate (an orally available form of berberine) on osteoclast differentiation and its underlying molecular mechanisms of action were investigated. Using bone marrow macrophages (BMMs) derived osteoclast culture system, we showed that berberine sulfate at the dose of 0.25, 0.5 and 1 μM significantly inhibited the formation of osteoclasts. Notably, berberine sulfate at these doses did not affect the BMM viability. In addition, we observed that berberine sulfate inhibited the expression of osteoclast marker genes, including cathepsin K (Ctsk), nuclear factor of activated T cells cytoplasmic 1 (NFATc1), tartrate resistant acid phosphatase (TRAcP, Acp5) and Vacuolar-type H+-ATPase V0 subunit D2 (V-ATPase d2). Luciferase reporter gene assay and Western blot analysis further revealed that berberine sulfate inhibits receptor for activation of nuclear factor ligand (RANKL)-induced NF-κB and NFAT activity. Taken together, our results suggest that berberine sulfate is a natural compound potentially useful for the treatment of osteoporosis. Full article
Show Figures

Figure 1

10 pages, 4030 KB  
Article
ThWRKY4 from Tamarix hispida Can Form Homodimers and Heterodimers and Is Involved in Abiotic Stress Responses
by Liuqiang Wang, Lei Zheng, Chunrui Zhang, Yucheng Wang, Mengzhu Lu and Caiqiu Gao
Int. J. Mol. Sci. 2015, 16(11), 27097-27106; https://doi.org/10.3390/ijms161126009 - 13 Nov 2015
Cited by 22 | Viewed by 6196
Abstract
WRKY proteins are a large family of transcription factors that are involved in diverse developmental processes and abiotic stress responses in plants. However, our knowledge of the regulatory mechanisms of WRKYs participation in protein–protein interactions is still fragmentary, and such protein–protein interactions are [...] Read more.
WRKY proteins are a large family of transcription factors that are involved in diverse developmental processes and abiotic stress responses in plants. However, our knowledge of the regulatory mechanisms of WRKYs participation in protein–protein interactions is still fragmentary, and such protein–protein interactions are fundamental in understanding biological networks and the functions of proteins. In this study, we report that a WRKY protein from Tamarix hispida, ThWRKY4, can form both homodimers and heterodimers with ThWRKY2 and ThWRKY3. In addition, ThWRKY2 and ThWRKY3 can both bind to W-box motif with binding affinities similar to that of ThWRKY4. Further, the expression patterns of ThWRKY2 and ThWRKY3 are similar to that of ThWRKY4 when plants are exposed to abscisic acid (ABA). Subcellular localization shows that these three ThWRKY proteins are nuclear proteins. Taken together, these results demonstrate that ThWRKY4 is a dimeric protein that can form functional homodimers or heterodimers that are involved in abiotic stress responses. Full article
(This article belongs to the Section Biochemistry)
Show Figures

Figure 1

11 pages, 9783 KB  
Article
Antibacterial Activity of Shikimic Acid from Pine Needles of Cedrus deodara against Staphylococcus aureus through Damage to Cell Membrane
by Jinrong Bai, Yanping Wu, Xiaoyan Liu, Kai Zhong, Yina Huang and Hong Gao
Int. J. Mol. Sci. 2015, 16(11), 27145-27155; https://doi.org/10.3390/ijms161126015 - 13 Nov 2015
Cited by 94 | Viewed by 8522
Abstract
Shikimic acid (SA) has been reported to possess antibacterial activity against Staphylococcus aureus, whereas the mode of action of SA is still elusive. In this study, the antibacterial activity and mechanism of SA toward S. aureus by cell membrane damage was investigated. [...] Read more.
Shikimic acid (SA) has been reported to possess antibacterial activity against Staphylococcus aureus, whereas the mode of action of SA is still elusive. In this study, the antibacterial activity and mechanism of SA toward S. aureus by cell membrane damage was investigated. After SA treatment, massive K+ and nucleotide leakage from S. aureus, and a significant change in the membrane potential was observed, suggesting SA may act on the membrane by destroying the cell membrane permeability. Through transmission electron microscopic observations we further confirmed that SA can disrupt the cell membrane and membrane integrity. Meanwhile, SA was found to be capable of reducing the membrane fluidity of the S. aureus cell. Moreover, the fluorescence experiments indicated that SA could quench fluorescence of Phe residues of the membrane proteins, thus demonstrating that SA can bind to S. aureus membrane proteins. Therefore, these results showed the antibacterial activity of SA against S. aureus could be caused by the interactions of SA with S. aureus membrane proteins and lipids, resulting in causing cell membrane dysfunction and bacterial damage or even death. This study reveals the potential use of SA as an antibacterial agent. Full article
(This article belongs to the Section Biochemistry)
Show Figures

Figure 1

15 pages, 2671 KB  
Article
Long-Term Anti-Allodynic Effect of Immediate Pulsed Radiofrequency Modulation through Down-Regulation of Insulin-Like Growth Factor 2 in a Neuropathic Pain Model
by Chun-Chang Yeh, Hsiao-Lun Sun, Chi-Jung Huang, Chih-Shung Wong, Chen-Hwan Cherng, Billy Keon Huh, Jinn-Shyan Wang and Chih-Cheng Chien
Int. J. Mol. Sci. 2015, 16(11), 27156-27170; https://doi.org/10.3390/ijms161126013 - 13 Nov 2015
Cited by 24 | Viewed by 6069
Abstract
Pulsed radiofrequency (PRF) is effective in the treatment of neuropathic pain in clinical practice. Its application to sites proximal to nerve injury can inhibit the activity of extra-cellular signal-regulated kinase (ERK) for up to 28 days. The spared nerve injury (SNI)+ immPRF group [...] Read more.
Pulsed radiofrequency (PRF) is effective in the treatment of neuropathic pain in clinical practice. Its application to sites proximal to nerve injury can inhibit the activity of extra-cellular signal-regulated kinase (ERK) for up to 28 days. The spared nerve injury (SNI)+ immPRF group (immediate exposure to PRF for 6 min after SNI) exhibited a greater anti-allodynic effect compared with the control group (SNI alone) or the SNI + postPRF group (application of PRF for 6 min on the 14th day after SNI). Insulin-like growth factor 2 (IGF2) was selected using microarray assays and according to web-based gene ontology annotations in the SNI + immPRF group. An increase in IGF2 and activation of ERK1/2 were attenuated by the immPRF treatment compared with an SNI control group. Using immunofluorescent staining, we detected co-localized phosphorylated ERK1/2 and IGF2 in the dorsal horn regions of rats from the SNI group, where the IGF2 protein predominantly arose in CD11b- or NeuN-positive cells, whereas IGF2 immunoreactivity was not detected in the SNI + immPRF group. Taken together, these results suggest that PRF treatment immediately after nerve injury significantly inhibited the development of neuropathic pain with a lasting effect, most likely through IGF2 down-regulation and the inhibition of ERK1/2 activity primarily in microglial cells. Full article
(This article belongs to the Section Biochemistry)
Show Figures

Figure 1

17 pages, 2484 KB  
Article
Vitamin D Analogs Potentiate the Antitumor Effect of Imatinib Mesylate in a Human A549 Lung Tumor Model
by Ewa Maj, Beata Filip-Psurska, Marta Świtalska, Andrzej Kutner and Joanna Wietrzyk
Int. J. Mol. Sci. 2015, 16(11), 27191-27207; https://doi.org/10.3390/ijms161126016 - 13 Nov 2015
Cited by 24 | Viewed by 7259
Abstract
In previous papers, we presented data on studies on the anticancer activity of the vitamin D3 analogs, named PRI-2191 and PRI-2205, in different cancer models. In this study, we showed the improved antiproliferative activity of a combination of imatinib mesylate (Gleevec, GV) [...] Read more.
In previous papers, we presented data on studies on the anticancer activity of the vitamin D3 analogs, named PRI-2191 and PRI-2205, in different cancer models. In this study, we showed the improved antiproliferative activity of a combination of imatinib mesylate (Gleevec, GV) and cytostatic agents in in vitro studies, when used with a third compound, namely PRI-2191, in an A549 human lung cancer model. Furthermore, we analyzed the influence of both PRI-2191, as well as PRI-2205 on the anticancer activity of GV in mice bearing A549 tumors. The route of PRI-2191 analog administration showed a significant impact on the outcome of GV treatment: subcutaneous injection was more efficient and less toxic than oral gavage. Moreover, both vitamin D compounds increased the anticancer activity of GV; however, they might also potentiate some adverse effects. We also evaluated in tumor tissue the expression of VEGF, PDGF-BB, vitamin D receptor, CYP27B1, CYP24, p53 and Bcl-2, as well as PDGF receptors: α and β. We observed the upregulation of p53 expression and the downregulation of Bcl-2, as well as VEGF in A549 tumors as a result of the tested treatment. However, vitamin D analogs did not significantly influence the expression of these proteins. Full article
Show Figures

Graphical abstract

20 pages, 673 KB  
Article
Developing Potential Candidates of Preclinical Preeclampsia
by Sandra Founds, Xuemei Zeng, David Lykins and James M. Roberts
Int. J. Mol. Sci. 2015, 16(11), 27208-27227; https://doi.org/10.3390/ijms161126023 - 13 Nov 2015
Cited by 4 | Viewed by 5988
Abstract
The potential for developing molecules of interest in preclinical preeclampsia from candidate genes that were discovered on gene expression microarray analysis has been challenged by limited access to additional first trimester trophoblast and decidual tissues. The question of whether these candidates encode secreted [...] Read more.
The potential for developing molecules of interest in preclinical preeclampsia from candidate genes that were discovered on gene expression microarray analysis has been challenged by limited access to additional first trimester trophoblast and decidual tissues. The question of whether these candidates encode secreted proteins that may be detected in maternal circulation early in pregnancy has been investigated using various proteomic methods. Pilot studies utilizing mass spectrometry based proteomic assays, along with enzyme linked immunosorbent assays (ELISAs), and Western immunoblotting in first trimester samples are reported. The novel targeted mass spectrometry methods led to robust multiple reaction monitoring assays. Despite detection of several candidates in early gestation, challenges persist. Future antibody-based studies may lead to a novel multiplex protein panel for screening or detection to prevent or mitigate preeclampsia. Full article
(This article belongs to the Special Issue Prediction, Diagnostics and Prevention of Pregnancy Complications)
Show Figures

Graphical abstract

24 pages, 5625 KB  
Article
Danusertib Induces Apoptosis, Cell Cycle Arrest, and Autophagy but Inhibits Epithelial to Mesenchymal Transition Involving PI3K/Akt/mTOR Signaling Pathway in Human Ovarian Cancer Cells
by Dan Zi, Zhi-Wei Zhou, Ying-Jie Yang, Lin Huang, Zun-Lun Zhou, Shu-Ming He, Zhi-Xu He and Shu-Feng Zhou
Int. J. Mol. Sci. 2015, 16(11), 27228-27251; https://doi.org/10.3390/ijms161126018 - 13 Nov 2015
Cited by 51 | Viewed by 10858
Abstract
Ovarian carcinoma (OC) is one of the most common gynecological malignancies, with a poor prognosis for patients at advanced stage. Danusertib (Danu) is a pan-inhibitor of the Aurora kinases with unclear anticancer effect and underlying mechanisms in OC treatment. This study aimed to [...] Read more.
Ovarian carcinoma (OC) is one of the most common gynecological malignancies, with a poor prognosis for patients at advanced stage. Danusertib (Danu) is a pan-inhibitor of the Aurora kinases with unclear anticancer effect and underlying mechanisms in OC treatment. This study aimed to examine the cancer cell killing effect and explore the possible mechanisms with a focus on proliferation, cell cycle progression, apoptosis, autophagy, and epithelial to mesenchymal transition (EMT) in human OC cell lines C13 and A2780cp. The results showed that Danu remarkably inhibited cell proliferation, induced apoptosis and autophagy, and suppressed EMT in both cell lines. Danu arrested cells in G2/M phase and led to an accumulation of polyploidy through the regulation of the expression key cell cycle modulators. Danu induced mitochondria-dependent apoptosis and autophagy in dose and time-dependent manners. Danu suppressed PI3K/Akt/mTOR signaling pathway, evident from the marked reduction in the phosphorylation of PI3K/Akt/mTOR, contributing to the autophagy inducing effect of Danu in both cell lines. In addition, Danu inhibited EMT. In aggregate, Danu exerts potent inducing effect on cell cycle arrest, apoptosis, and autophagy, but exhibits a marked inhibitory effect on EMT. PI3K/Akt/mTOR signaling pathway contributes, partially, to the cancer cell killing effect of Danu in C13 and A2780cp cells. Full article
(This article belongs to the Special Issue Molecular Classification of Human Cancer: Diagnosis and Treatment)
Show Figures

Graphical abstract

18 pages, 2310 KB  
Article
Chemical Profiles and Protective Effect of Hedyotis diffusa Willd in Lipopolysaccharide-Induced Renal Inflammation Mice
by Jian-Hong Ye, Meng-Hua Liu, Xu-Lin Zhang and Jing-Yu He
Int. J. Mol. Sci. 2015, 16(11), 27252-27269; https://doi.org/10.3390/ijms161126021 - 13 Nov 2015
Cited by 54 | Viewed by 9394
Abstract
Protective effect of Hedyotis diffusa (H. diffusa) Willd against lipopolysaccharide (LPS)-induced renal inflammation was evaluated by the productions of cytokines and chemokine, and the bioactive constituents of H. diffusa were detected by the ultra-fast liquid chromatography -diode array detector-quadrupole-time of flight [...] Read more.
Protective effect of Hedyotis diffusa (H. diffusa) Willd against lipopolysaccharide (LPS)-induced renal inflammation was evaluated by the productions of cytokines and chemokine, and the bioactive constituents of H. diffusa were detected by the ultra-fast liquid chromatography -diode array detector-quadrupole-time of flight mass spectrometry (UFLC-DAD-Q-TOF-MS/MS) method. As the results showed, water extract of H. diffusa (equal to 5.0 g/kg body weight) obviously protected renal tissues, significantly suppressed the productions of tumor necrosis factor-α (TNF-α), interleukin (IL)-1β, IL-6, and monocyte chemoattractant protein (MCP)-1, as well as significantly promoted the production of IL-10 in serum and renal tissues. According the chemical profiles of H. diffusa, flavonoids, iridoid glycosides and anthraquinones were greatly detected in serum from H. diffusa extract treatment mice. Two main chemotypes, including eight flavonoids and four iridoid glycosides were found in renal tissues from H. diffusa extract treatment mice. The results demonstrated that water extract of H. diffusa had protective effect on renal inflammation, which possibly resulted from the bioactive constituents consisting of flavonoids, iridoids and anthraquinones. Full article
Show Figures

Figure 1

18 pages, 3798 KB  
Article
Mutations in the KDM5C ARID Domain and Their Plausible Association with Syndromic Claes-Jensen-Type Disease
by Yunhui Peng, Jimmy Suryadi, Ye Yang, Tugba G. Kucukkal, Weiguo Cao and Emil Alexov
Int. J. Mol. Sci. 2015, 16(11), 27270-27287; https://doi.org/10.3390/ijms161126022 - 13 Nov 2015
Cited by 22 | Viewed by 9120
Abstract
Mutations in KDM5C gene are linked to X-linked mental retardation, the syndromic Claes-Jensen-type disease. This study focuses on non-synonymous mutations in the KDM5C ARID domain and evaluates the effects of two disease-associated missense mutations (A77T and D87G) and three not-yet-classified missense mutations (R108W, [...] Read more.
Mutations in KDM5C gene are linked to X-linked mental retardation, the syndromic Claes-Jensen-type disease. This study focuses on non-synonymous mutations in the KDM5C ARID domain and evaluates the effects of two disease-associated missense mutations (A77T and D87G) and three not-yet-classified missense mutations (R108W, N142S, and R179H). We predict the ARID domain’s folding and binding free energy changes due to mutations, and also study the effects of mutations on protein dynamics. Our computational results indicate that A77T and D87G mutants have minimal effect on the KDM5C ARID domain stability and DNA binding. In parallel, the change in the free energy unfolding caused by the mutants A77T and D87G were experimentally measured by urea-induced unfolding experiments and were shown to be similar to the in silico predictions. The evolutionary conservation analysis shows that the disease-associated mutations are located in a highly-conserved part of the ARID structure (N-terminal domain), indicating their importance for the KDM5C function. N-terminal residues’ high conservation suggests that either the ARID domain utilizes the N-terminal to interact with other KDM5C domains or the N-terminal is involved in some yet unknown function. The analysis indicates that, among the non-classified mutations, R108W is possibly a disease-associated mutation, while N142S and R179H are probably harmless. Full article
(This article belongs to the Special Issue Human Single Nucleotide Polymorphisms and Disease Diagnostics)
Show Figures

Graphical abstract

11 pages, 1402 KB  
Article
Enhancement of Chaperone Activity of Plant-Specific Thioredoxin through γ-Ray Mediated Conformational Change
by Seung Sik Lee, Hyun Suk Jung, Soo-Kwon Park, Eun Mi Lee, Sudhir Singh, Yuno Lee, Kyun Oh Lee, Sang Yeol Lee and Byung Yeoup Chung
Int. J. Mol. Sci. 2015, 16(11), 27302-27312; https://doi.org/10.3390/ijms161126019 - 13 Nov 2015
Cited by 4 | Viewed by 5890
Abstract
AtTDX, a thioredoxin-like plant-specific protein present in Arabidospis is a thermo-stable and multi-functional enzyme. This enzyme is known to act as a thioredoxin and as a molecular chaperone depending upon its oligomeric status. The present study examines the effects of γ-irradiation on the [...] Read more.
AtTDX, a thioredoxin-like plant-specific protein present in Arabidospis is a thermo-stable and multi-functional enzyme. This enzyme is known to act as a thioredoxin and as a molecular chaperone depending upon its oligomeric status. The present study examines the effects of γ-irradiation on the structural and functional changes of AtTDX. Holdase chaperone activity of AtTDX was increased and reached a maximum at 10 kGy of γ-irradiation and declined subsequently in a dose-dependent manner, together with no effect on foldase chaperone activity. However, thioredoxin activity decreased gradually with increasing irradiation. Electrophoresis and size exclusion chromatography analysis showed that AtTDX had a tendency to form high molecular weight (HMW) complexes after γ-irradiation and γ-ray-induced HMW complexes were tightly associated with a holdase chaperone activity. The hydrophobicity of AtTDX increased with an increase in irradiation dose till 20 kGy and thereafter decreased further. Analysis of the secondary structures of AtTDX using far UV-circular dichroism spectra revealed that the irradiation remarkably increased the exposure of β-sheets and random coils with a dramatic decrease in α-helices and turn elements in a dose-dependent manner. The data of the present study suggest that γ-irradiation may be a useful tool for increasing holdase chaperone activity without adversely affecting foldase chaperone activity of thioredoxin-like proteins. Full article
(This article belongs to the Section Biochemistry)
Show Figures

Figure 1

11 pages, 1165 KB  
Article
A Transcriptomic Study of Maternal Thyroid Adaptation to Pregnancy in Rats
by Ji-Long Liu, Tong-Song Wang, Miao Zhao, Ying Peng and Yong-Sheng Fu
Int. J. Mol. Sci. 2015, 16(11), 27339-27349; https://doi.org/10.3390/ijms161126030 - 13 Nov 2015
Cited by 6 | Viewed by 5810
Abstract
Thyroid disorders are relatively frequently observed in pregnant women. However, the impact of pregnancy on maternal thyroid has not been systematically evaluated. In the present study, using the rat as an animal model, we observed that the weight of maternal thyroid increased by [...] Read more.
Thyroid disorders are relatively frequently observed in pregnant women. However, the impact of pregnancy on maternal thyroid has not been systematically evaluated. In the present study, using the rat as an animal model, we observed that the weight of maternal thyroid increased by about 18% in late pregnancy. To gain an insight into the molecular mechanisms, we took advantage of RNA-seq approaches to investigate global gene expression changes in the maternal thyroid. We identified a total of 615 differentially expressed genes, most of which (558 genes or 90.7%) were up-regulated in late pregnancy compared to the non-pregnant control. Gene ontology analysis showed that genes involved in cell cycle and metabolism were significantly enriched among up-regulated genes. Unexpectedly, pathway analysis revealed that expression levels for key components of the thyroid hormone synthesis pathway were not significantly altered. In addition, by examining of the promoter regions of up-regulated genes, we identified MAZ (MYC-associated zinc finger protein) and TFCP2 (transcription factor CP2) as two causal transcription factors. Our study contributes to an increase in the knowledge on the maternal thyroid adaptation to pregnancy. Full article
(This article belongs to the Section Biochemistry)
Show Figures

Figure 1

12 pages, 2428 KB  
Article
An Investigation of Molecular Docking and Molecular Dynamic Simulation on Imidazopyridines as B-Raf Kinase Inhibitors
by Huiding Xie, Yupeng Li, Fang Yu, Xiaoguang Xie, Kaixiong Qiu and Jijun Fu
Int. J. Mol. Sci. 2015, 16(11), 27350-27361; https://doi.org/10.3390/ijms161126026 - 16 Nov 2015
Cited by 24 | Viewed by 7103
Abstract
In the recent cancer treatment, B-Raf kinase is one of key targets. Nowadays, a group of imidazopyridines as B-Raf kinase inhibitors have been reported. In order to investigate the interaction between this group of inhibitors and B-Raf kinase, molecular docking, molecular dynamic (MD) [...] Read more.
In the recent cancer treatment, B-Raf kinase is one of key targets. Nowadays, a group of imidazopyridines as B-Raf kinase inhibitors have been reported. In order to investigate the interaction between this group of inhibitors and B-Raf kinase, molecular docking, molecular dynamic (MD) simulation and binding free energy (ΔGbind) calculation were performed in this work. Molecular docking was carried out to identify the key residues in the binding site, and MD simulations were performed to determine the detail binding mode. The results obtained from MD simulation reveal that the binding site is stable during the MD simulations, and some hydrogen bonds (H-bonds) in MD simulations are different from H-bonds in the docking mode. Based on the obtained MD trajectories, ΔGbind was computed by using Molecular Mechanics Generalized Born Surface Area (MM-GBSA), and the obtained energies are consistent with the activities. An energetic analysis reveals that both electrostatic and van der Waals contributions are important to ΔGbind, and the unfavorable polar solvation contribution results in the instability of the inhibitor with the lowest activity. These results are expected to understand the binding between B-Raf and imidazopyridines and provide some useful information to design potential B-Raf inhibitors. Full article
Show Figures

Graphical abstract

9 pages, 3980 KB  
Article
Three Peptides from Soy Glycinin Modulate Glucose Metabolism in Human Hepatic HepG2 Cells
by Carmen Lammi, Chiara Zanoni and Anna Arnoldi
Int. J. Mol. Sci. 2015, 16(11), 27362-27370; https://doi.org/10.3390/ijms161126029 - 16 Nov 2015
Cited by 68 | Viewed by 9139
Abstract
Ile-Ala-Val-Pro-Gly-Glu-Val-Ala (IAVPGEVA), Ile-Ala-Val-Pro-Thr-Gly-Val-Ala (IAVPTGVA) and Leu-Pro-Tyr-Pro (LPYP), three peptides deriving from soy glycinin hydrolysis, are known to regulate cholesterol metabolism in human hepatic HepG2 cells. We have recently demonstrated that the mechanism of action involves the activation of adenosine monophosphate-activated protein kinase (AMPK). [...] Read more.
Ile-Ala-Val-Pro-Gly-Glu-Val-Ala (IAVPGEVA), Ile-Ala-Val-Pro-Thr-Gly-Val-Ala (IAVPTGVA) and Leu-Pro-Tyr-Pro (LPYP), three peptides deriving from soy glycinin hydrolysis, are known to regulate cholesterol metabolism in human hepatic HepG2 cells. We have recently demonstrated that the mechanism of action involves the activation of adenosine monophosphate-activated protein kinase (AMPK). This fact suggested a potential activity of the same peptides on glucose metabolism that prompted us to also investigate this aspect in the same cells. After treatment with IAVPGEVA, IAVPTGVA and LPYP, HepG2 cells were analyzed using a combination of molecular techniques, including western blot analysis, glucose uptake experiments and fluorescence microscopy evaluation. The results showed that these peptides are indeed able to enhance the capacity of HepG2 cells to uptake glucose, via glucose transporter 1 GLUT1 and glucose transporter 4 GLUT4 activation, through the stimulation of protein kinase B Akt and adenosine monophosphate-activated protein kinase AMPK pathways, both involved in glucose metabolism. Full article
(This article belongs to the Special Issue The Mechanism of Action of Food Components in Disease Prevention)
Show Figures

Graphical abstract

7 pages, 1361 KB  
Article
The Correlation between Chitin and Acidic Mammalian Chitinase in Animal Models of Allergic Asthma
by Chia-Rui Shen, Horng-Heng Juang, Hui-Shan Chen, Ching-Jen Yang, Chia-Jen Wu, Meng-Hua Lee, Yih-Shiou Hwang, Ming-Ling Kuo, Ya-Shan Chen, Jeen-Kuan Chen and Chao-Lin Liu
Int. J. Mol. Sci. 2015, 16(11), 27371-27377; https://doi.org/10.3390/ijms161126033 - 16 Nov 2015
Cited by 18 | Viewed by 5709
Abstract
Asthma is the result of chronic inflammation of the airways which subsequently results in airway hyper-responsiveness and airflow obstruction. It has been shown that an elicited expression of acidic mammalian chitinase (AMCase) may be involved in the pathogenesis of asthma. Our recent study [...] Read more.
Asthma is the result of chronic inflammation of the airways which subsequently results in airway hyper-responsiveness and airflow obstruction. It has been shown that an elicited expression of acidic mammalian chitinase (AMCase) may be involved in the pathogenesis of asthma. Our recent study has demonstrated that the specific suppression of elevated AMCase leads to reduced eosinophilia and Th2-mediated immune responses in an ovalbumin (OVA)-sensitized mouse model of allergic asthma. In the current study, we show that the elicited expression of AMCase in the lung tissues of both ovalbumin- and Der P2-induced allergic asthma mouse models. The effects of allergic mediated molecules on AMCase expression were evaluated by utilizing promoter assay in the lung cells. In fact, the exposure of chitin, a polymerized sugar and the fundamental component of the major allergen mite and several of the inflammatory mediators, showed significant enhancement on AMCase expression. Such obtained results contribute to the basis of developing a promising therapeutic strategy for asthma by silencing AMCase expression. Full article
(This article belongs to the Special Issue Chitins 2015)
Show Figures

Figure 1

10 pages, 1273 KB  
Article
Cell-Penetrating Ability of Peptide Hormones: Key Role of Glycosaminoglycans Clustering
by Armelle Tchoumi Neree, Phuong Trang Nguyen and Steve Bourgault
Int. J. Mol. Sci. 2015, 16(11), 27391-27400; https://doi.org/10.3390/ijms161126025 - 16 Nov 2015
Cited by 9 | Viewed by 5944
Abstract
Over the last two decades, the potential usage of cell-penetrating peptides (CPPs) for the intracellular delivery of various molecules has prompted the identification of novel peptidic identities. However, cytotoxic effects and unpredicted immunological responses have often limited the use of various CPP sequences [...] Read more.
Over the last two decades, the potential usage of cell-penetrating peptides (CPPs) for the intracellular delivery of various molecules has prompted the identification of novel peptidic identities. However, cytotoxic effects and unpredicted immunological responses have often limited the use of various CPP sequences in the clinic. To overcome these issues, the usage of endogenous peptides appears as an appropriate alternative approach. The hormone pituitary adenylate-cyclase-activating polypeptide (PACAP38) has been recently identified as a novel and very efficient CPP. This 38-residue polycationic peptide is a member of the secretin/glucagon/growth hormone-releasing hormone (GHRH) superfamily, with which PACAP38 shares high structural and conformational homologies. In this study, we evaluated the cell-penetrating ability of cationic peptide hormones in the context of the expression of cell surface glycosaminoglycans (GAGs). Our results indicated that among all peptides evaluated, PACAP38 was unique for its potent efficiency of cellular uptake. Interestingly, the abilities of the peptides to reach the intracellular space did not correlate with their binding affinities to sulfated GAGs, but rather to their capacity to clustered heparin in vitro. This study demonstrates that the uptake efficiency of a given cationic CPP does not necessarily correlate with its affinity to sulfated GAGs and that its ability to cluster GAGs should be considered for the identification of novel peptidic sequences with potent cellular penetrating properties. Full article
(This article belongs to the Special Issue Cell-Penetrating Peptides)
Show Figures

Figure 1

10 pages, 1663 KB  
Article
Decreased Bone Volume and Bone Mineral Density in the Tibial Trabecular Bone Is Associated with Per2 Gene by 405 nm Laser Stimulation
by Yeong-Min Yoo, Myung-Han Lee, Ji Hyung Park, Dong-Hyun Seo, Sangyeob Lee, Byungjo Jung, Han Sung Kim and Kiho Bae
Int. J. Mol. Sci. 2015, 16(11), 27401-27410; https://doi.org/10.3390/ijms161126028 - 16 Nov 2015
Cited by 6 | Viewed by 5894
Abstract
Low-level laser therapy/treatment (LLLT) using a minimally invasive laser needle system (MILNS) might enhance bone formation and suppress bone resorption. In this study, the use of 405 nm LLLT led to decreases in bone volume and bone mineral density (BMD) of tibial trabecular [...] Read more.
Low-level laser therapy/treatment (LLLT) using a minimally invasive laser needle system (MILNS) might enhance bone formation and suppress bone resorption. In this study, the use of 405 nm LLLT led to decreases in bone volume and bone mineral density (BMD) of tibial trabecular bone in wild-type (WT) and Per2 knockout (KO) mice. Bone volume and bone mineral density of tibial trabecular bone was decreased by 405 nm LLLT in Per2 KO compared to WT mice at two and four weeks. To determine the reduction in tibial bone, mRNA expressions of alkaline phosphatase (ALP) and Per2 were investigated at four weeks after 405 nm laser stimulation using MILNS. ALP gene expression was significantly reduced in the LLLT-stimulated right tibial bone of WT and Per2 KO mice compared to the non-irradiated left tibia (p < 0.001). Per2 mRNA expression in WT mice was significantly reduced in the LLLT-stimulated right tibial bone compared to the non-irradiated left tibia (p < 0.001). To identify the decrease in tibial bone mediated by the Per2 gene, levels of runt-related transcription factor 2 (Runx2) and ALP mRNAs were determined in non-irradiated WT and Per2 KO mice. These results demonstrated significant downregulation of Runx2 and ALP mRNA levels in Per2 KO mice (p < 0.001). Therefore, the reduction in tibial trabecular bone resulting from 405 nm LLLT using MILNS might be associated with Per2 gene expression. Full article
(This article belongs to the Section Biochemistry)
Show Figures

Figure 1

11 pages, 4462 KB  
Article
Evodiamine Induces Apoptosis and Inhibits Migration of HCT-116 Human Colorectal Cancer Cells
by Lv-Cui Zhao, Jing Li, Ke Liao, Nian Luo, Qing-Qiang Shi, Zi-Qiang Feng and Di-Long Chen
Int. J. Mol. Sci. 2015, 16(11), 27411-27421; https://doi.org/10.3390/ijms161126031 - 16 Nov 2015
Cited by 47 | Viewed by 6440
Abstract
Evodiamine (EVO) exhibits strong anti-cancer effects. However, the effect of EVO on the human colorectal cancer cell line HCT-116 has not been explored in detail, and its underlying molecular mechanisms remain unknown. In the present study, cell viability was assessed by Cell Counting [...] Read more.
Evodiamine (EVO) exhibits strong anti-cancer effects. However, the effect of EVO on the human colorectal cancer cell line HCT-116 has not been explored in detail, and its underlying molecular mechanisms remain unknown. In the present study, cell viability was assessed by Cell Counting Kit-8 (CCK-8). Cell cycle and apoptosis were measured by flow cytometry, and morphological changes in the nucleus were examined by fluorescence microscopy and Hoechst staining. Cell motility was detected by Transwell assay. ELISA was used to assess the protein levels of autocrine motility factor (AMF) in the cell supernatant, and protein expression was determined by Western blotting. Our results showed that EVO inhibited the proliferation of HCT-116 cells, caused accumulation of cells in S and G2/M phases, and reduced the levels of the secreted form of AMF. The protein levels of tumor suppressor protein (p53), Bcl-2 Associated X protein (Bax), B cell CLL/lymphoma-2 (Bcl-2), phosphoglucose isomerase (PGI), phosphorylated signal transducers and activators of transcription 3 (p-STAT3) and matrix metalloproteinase 3 (MMP3) were altered in cells treated with EVO. Taken together, our results suggest that EVO modulates the activity of the p53 signaling pathway to induce apoptosis and downregulate MMP3 expression by inactivating the JAK2/STAT3 pathway through the downregulation of PGI to inhibit migration of HCT-116 human colorectal cancer cells. Full article
(This article belongs to the Section Biochemistry)
Show Figures

Figure 1

11 pages, 2169 KB  
Article
A Quantitative Real-Time PCR-Based Strategy for Molecular Evaluation of Nicotine Conversion in Burley Tobacco
by Bo Sun, Sheng-Ling Xue, Fen Zhang, Zhao-Peng Luo, Ming-Zhu Wu, Qing Chen, Hao-Ru Tang, Fu-Cheng Lin and Jun Yang
Int. J. Mol. Sci. 2015, 16(11), 27422-27432; https://doi.org/10.3390/ijms161126038 - 17 Nov 2015
Cited by 4 | Viewed by 6425
Abstract
Nornicotine production in Nicotiana tabacum is undesirable because it is the precursor of the carcinogen N′-nitrosonornicotine. In some individual burley tobacco plants, a large proportion of the nicotine can be converted to nornicotine, and this process of nicotine conversion is mediated primarily [...] Read more.
Nornicotine production in Nicotiana tabacum is undesirable because it is the precursor of the carcinogen N′-nitrosonornicotine. In some individual burley tobacco plants, a large proportion of the nicotine can be converted to nornicotine, and this process of nicotine conversion is mediated primarily by enzymatic N-demethylation of nicotine which is controlled mainly by CYP82E4. Here we report a novel strategy based on quantitative real-time polymerase chain reaction (qPCR) method, which analyzed the ratio of nicotine conversion through examining the transcript level of CYP82E4 in burley leaves and do not need ethylene induction before detected. The assay was linear in a range from 1 × 101 to 1 × 105 copies/mL of serially diluted standards, and also showed high specificity and reproducibility (93%–99%). To assess its applicability, 55 plants of burley cultivar Ky8959 at leaf maturing stage were analyzed, and the results were in accordance with those from gas chromatograph-mass spectrometry (GC-MS) method. Moreover, a linear correlation existed between conversion level and CYP82E4 transcript abundance. Taken together, the quantitative real-time PCR assay is standardized, rapid and reproducible for estimation of nicotine conversion level in vivo, which is expected to shed new light on monitoring of burley tobacco converter. Full article
(This article belongs to the Section Biochemistry)
Show Figures

Figure 1

7 pages, 1127 KB  
Article
The Use of the Schizonticidal Agent Quinine Sulfate to Prevent Pond Crashes for Algal-Biofuel Production
by Chunyan Xu, Kangyan Wu, Steve W. Van Ginkel, Thomas Igou, Hwa Jong Lee, Aditya Bhargava, Rachel Johnston, Terry Snell and Yongsheng Chen
Int. J. Mol. Sci. 2015, 16(11), 27450-27456; https://doi.org/10.3390/ijms161126035 - 17 Nov 2015
Cited by 16 | Viewed by 7395
Abstract
Algal biofuels are investigated as a promising alternative to petroleum fuel sources to satisfy transportation demand. Despite the high growth rate of algae, predation by rotifers, ciliates, golden algae, and other predators will cause an algae in open ponds to crash. In this [...] Read more.
Algal biofuels are investigated as a promising alternative to petroleum fuel sources to satisfy transportation demand. Despite the high growth rate of algae, predation by rotifers, ciliates, golden algae, and other predators will cause an algae in open ponds to crash. In this study, Chlorella kessleri was used as a model alga and the freshwater rotifer, Brachionus calyciflorus, as a model predator. The goal of this study was to test the selective toxicity of the chemical, quinine sulfate (QS), on both the alga and the rotifer in order to fully inhibit the rotifer while minimizing its impact on algal growth. The QS LC50 for B. calyciflorus was 17 µM while C. kessleri growth was not inhibited at concentrations <25 µM. In co-culture, complete inhibition of rotifers was observed when the QS concentration was 7.7 µM, while algal growth was not affected. QS applications to produce 1 million gallons of biodiesel in one year are estimated to be $0.04/gallon or ~1% of Bioenergy Technologies Office’s (BETO) projected cost of $5/gge (gallon gasoline equivalent). This provides algae farmers an important tool to manage grazing predators in algae mass cultures and avoid pond crashes. Full article
(This article belongs to the Special Issue Microalgal Biotechnology)
Show Figures

Graphical abstract

13 pages, 1613 KB  
Article
Protective Effects of Cardamom in Isoproterenol-Induced Myocardial Infarction in Rats
by Sameer N. Goyal, Charu Sharma, Umesh B. Mahajan, Chandragouda R. Patil, Yogeeta O. Agrawal, Santosh Kumari, Dharamvir Singh Arya and Shreesh Ojha
Int. J. Mol. Sci. 2015, 16(11), 27457-27469; https://doi.org/10.3390/ijms161126040 - 17 Nov 2015
Cited by 106 | Viewed by 15899
Abstract
Cardamom is a popular spice that has been commonly used in cuisines for flavor since ancient times. It has copious health benefits such as improving digestion, stimulating metabolism, and exhibits antioxidant and anti-inflammatory effects. The current study investigated the effect of cardamom on [...] Read more.
Cardamom is a popular spice that has been commonly used in cuisines for flavor since ancient times. It has copious health benefits such as improving digestion, stimulating metabolism, and exhibits antioxidant and anti-inflammatory effects. The current study investigated the effect of cardamom on hemodynamic, biochemical, histopathological and ultrastructural changes in isoproterenol (ISO)-induced myocardial infarction. Wistar male albino rats were randomly divided and treated with extract of cardamom (100 and 200 mg/kg per oral) or normal saline for 30 days with concomitant administration of ISO (85 mg/kg, subcutaneous) on 29th and 30th days, at 24 h interval. ISO injections to rats caused cardiac dysfunction evidenced by declined arterial pressure indices, heart rate, contractility and relaxation along with increased preload. ISO also caused a significant decrease in endogenous antioxidants, superoxide dismutase, catalase, glutathione peroxidase, depletion of cardiomyocytes enzymes, creatine kinase-MB, lactate dehydrogenase and increase in lipid peroxidation. All these changes in cardiac and left ventricular function as well as endogenous antioxidants, lipid peroxidation and myocyte enzymes were ameliorated when the rats were pretreated with cardamom. Additionally, the protective effects were strengthened by improved histopathology and ultrastructural changes, which specifies the salvage of cardiomyocytes from the deleterious effects of ISO. The present study findings demonstrate that cardamom significantly protects the myocardium and exerts cardioprotective effects by free radical scavenging and antioxidant activities. Full article
(This article belongs to the Special Issue Antioxidant 2.0——Redox Modulation by Food and Drugs)
Show Figures

Graphical abstract

12 pages, 2972 KB  
Article
Andrographolide Inhibits Ovariectomy-Induced Bone Loss via the Suppression of RANKL Signaling Pathways
by Tao Wang, Qian Liu, Lin Zhou, Jin Bo Yuan, Xixi Lin, Rong Zeng, Xiaonan Liang, Jinmin Zhao and Jiake Xu
Int. J. Mol. Sci. 2015, 16(11), 27470-27481; https://doi.org/10.3390/ijms161126039 - 17 Nov 2015
Cited by 21 | Viewed by 6750
Abstract
Osteoporosis is a debilitating skeletal disorder with an increased risk of low-energy fracture, which commonly occurs among postmenopausal women. Andrographolide (AP), a natural product isolated from Andrographis paniculata, has been found to have anti-inflammatory, anti-cancer, anti-asthmatic, and neuro-protective properties. However, its therapeutic effect [...] Read more.
Osteoporosis is a debilitating skeletal disorder with an increased risk of low-energy fracture, which commonly occurs among postmenopausal women. Andrographolide (AP), a natural product isolated from Andrographis paniculata, has been found to have anti-inflammatory, anti-cancer, anti-asthmatic, and neuro-protective properties. However, its therapeutic effect on osteoporosis is unknown. In this study, an ovariectomy (OVX) mouse model was used to evaluate the therapeutic effects of AP on post-menopausal osteoporosis by using micro-computed tomography (micro-CT). Bone marrow-derived osteoclast culture was used to examine the inhibitory effect of AP on osteoclastogenesis. Real time PCR was employed to examine the effect of AP on the expression of osteoclast marker genes. The activities of transcriptional factors NF-κB and NFATc1 were evaluated using a luciferase reporter assay, and the IκBα protein level was analyzed by Western blot. We found that OVX mice treated with AP have greater bone volume (BV/TV), trabecular thickness (Tb.Th), and trabecular number (Tb.N) compared to vehicle-treated OVX mice. AP inhibited RANKL-induced osteoclastogenesis, the expression of osteoclast marker genes including cathepsin K (Ctsk), TRACP (Acp5), and NFATc1, as well as the transcriptional activities of NF-κB and NFATc1. In conclusion, our results suggest that AP inhibits estrogen deficiency-induced bone loss in mice via the suppression of RANKL-induced osteoclastogensis and NF-κB and NFATc1 activities and, thus, might have therapeutic potential for osteoporosis. Full article
Show Figures

Figure 1

15 pages, 524 KB  
Article
Maternal Prenatal Mental Health and Placental 11β-HSD2 Gene Expression: Initial Findings from the Mercy Pregnancy and Emotional Wellbeing Study
by Sunaina Seth, Andrew James Lewis, Richard Saffery, Martha Lappas and Megan Galbally
Int. J. Mol. Sci. 2015, 16(11), 27482-27496; https://doi.org/10.3390/ijms161126034 - 17 Nov 2015
Cited by 80 | Viewed by 9192
Abstract
High intrauterine cortisol exposure can inhibit fetal growth and have programming effects for the child’s subsequent stress reactivity. Placental 11beta-hydroxysteroid dehydrogenase (11β-HSD2) limits the amount of maternal cortisol transferred to the fetus. However, the relationship between maternal psychopathology and 11β-HSD2 remains poorly defined. [...] Read more.
High intrauterine cortisol exposure can inhibit fetal growth and have programming effects for the child’s subsequent stress reactivity. Placental 11beta-hydroxysteroid dehydrogenase (11β-HSD2) limits the amount of maternal cortisol transferred to the fetus. However, the relationship between maternal psychopathology and 11β-HSD2 remains poorly defined. This study examined the effect of maternal depressive disorder, antidepressant use and symptoms of depression and anxiety in pregnancy on placental 11β-HSD2 gene (HSD11B2) expression. Drawing on data from the Mercy Pregnancy and Emotional Wellbeing Study, placental HSD11B2 expression was compared among 33 pregnant women, who were selected based on membership of three groups; depressed (untreated), taking antidepressants and controls. Furthermore, associations between placental HSD11B2 and scores on the State-Trait Anxiety Inventory (STAI) and Edinburgh Postnatal Depression Scale (EPDS) during 12–18 and 28–34 weeks gestation were examined. Findings revealed negative correlations between HSD11B2 and both the EPDS and STAI (r = −0.11 to −0.28), with associations being particularly prominent during late gestation. Depressed and antidepressant exposed groups also displayed markedly lower placental HSD11B2 expression levels than controls. These findings suggest that maternal depression and anxiety may impact on fetal programming by down-regulating HSD11B2, and antidepressant treatment alone is unlikely to protect against this effect. Full article
Show Figures

Graphical abstract

11 pages, 1455 KB  
Article
TriFabs—Trivalent IgG-Shaped Bispecific Antibody Derivatives: Design, Generation, Characterization and Application for Targeted Payload Delivery
by Klaus Mayer, Anna-Lena Baumann, Michael Grote, Stefan Seeber, Hubert Kettenberger, Sebastian Breuer, Tobias Killian, Wolfgang Schäfer and Ulrich Brinkmann
Int. J. Mol. Sci. 2015, 16(11), 27497-27507; https://doi.org/10.3390/ijms161126037 - 17 Nov 2015
Cited by 20 | Viewed by 10049
Abstract
TriFabs are IgG-shaped bispecific antibodies (bsAbs) composed of two regular Fab arms fused via flexible linker peptides to one asymmetric third Fab-sized binding module. This third module replaces the IgG Fc region and is composed of the variable region of the heavy chain [...] Read more.
TriFabs are IgG-shaped bispecific antibodies (bsAbs) composed of two regular Fab arms fused via flexible linker peptides to one asymmetric third Fab-sized binding module. This third module replaces the IgG Fc region and is composed of the variable region of the heavy chain (VH) fused to CH3 with “knob”-mutations, and the variable region of the light chain (VL) fused to CH3 with matching “holes”. The hinge region does not contain disulfides to facilitate antigen access to the third binding site. To compensate for the loss of hinge-disulfides between heavy chains, CH3 knob-hole heterodimers are linked by S354C-Y349C disulphides, and VH and VL of the stem region may be linked via VH44C-VL100C disulphides. TriFabs which bind one antigen bivalent in the same manner as IgGs and the second antigen monovalent “in between” these Fabs can be applied to simultaneously engage two antigens, or for targeted delivery of small and large (fluorescent or cytotoxic) payloads. Full article
(This article belongs to the Special Issue Protein Engineering)
Show Figures

Graphical abstract

12 pages, 1824 KB  
Article
Age-Dependent Changes in the Inflammatory Nociceptive Behavior of Mice
by Tanya S. King-Himmelreich, Christine V. Möser, Miriam C. Wolters, Katrin Olbrich, Gerd Geisslinger and Ellen Niederberger
Int. J. Mol. Sci. 2015, 16(11), 27508-27519; https://doi.org/10.3390/ijms161126041 - 18 Nov 2015
Cited by 8 | Viewed by 6176
Abstract
The processing of pain undergoes several changes in aging that affect sensory nociceptive fibers and the endogenous neuronal inhibitory systems. So far, it is not completely clear whether age-induced modifications are associated with an increase or decrease in pain perception. In this study, [...] Read more.
The processing of pain undergoes several changes in aging that affect sensory nociceptive fibers and the endogenous neuronal inhibitory systems. So far, it is not completely clear whether age-induced modifications are associated with an increase or decrease in pain perception. In this study, we assessed the impact of age on inflammatory nociception in mice and the role of the hormonal inhibitory systems in this context. We investigated the nociceptive behavior of 12-month-old versus 6–8-week-old mice in two behavioral models of inflammatory nociception. Levels of TRP channels, and cortisol as well as cortisol targets, were measured by qPCR, ELISA, and Western blot in the differently aged mice. We observed an age-related reduction in nociceptive behavior during inflammation as well as a higher level of cortisol in the spinal cord of aged mice compared to young mice, while TRP channels were not reduced. Among potential cortisol targets, the NF-κB inhibitor protein alpha (IκBα) was increased, which might contribute to inhibition of NF-κB and a decreased expression and activity of the inducible nitric oxide synthase (iNOS). In conclusion, our results reveal a reduced nociceptive response in aged mice, which might be at least partially mediated by an augmented inflammation-induced increase in the hormonal inhibitory system involving cortisol. Full article
(This article belongs to the Special Issue Molecular and Cellular Mechanisms of Pain)
Show Figures

Graphical abstract

15 pages, 1471 KB  
Article
Differentially-Expressed Genes Associated with Faster Growth of the Pacific Abalone, Haliotis discus hannai
by Mi-Jin Choi, Gun-Do Kim, Jong-Myoung Kim and Han Kyu Lim
Int. J. Mol. Sci. 2015, 16(11), 27520-27534; https://doi.org/10.3390/ijms161126042 - 18 Nov 2015
Cited by 34 | Viewed by 7190
Abstract
The Pacific abalone Haliotis discus hannai is used for commercial aquaculture in Korea. We examined the transcriptome of Pacific abalone Haliotis discus hannai siblings using NGS technology to identify genes associated with high growth rates. Pacific abalones grown for 200 days post-fertilization were [...] Read more.
The Pacific abalone Haliotis discus hannai is used for commercial aquaculture in Korea. We examined the transcriptome of Pacific abalone Haliotis discus hannai siblings using NGS technology to identify genes associated with high growth rates. Pacific abalones grown for 200 days post-fertilization were divided into small-, medium-, and large-size groups with mean weights of 0.26 ± 0.09 g, 1.43 ± 0.405 g, and 5.24 ± 1.09 g, respectively. RNA isolated from the soft tissues of each group was subjected to RNA sequencing. Approximately 1%–3% of the transcripts were differentially expressed in abalones, depending on the growth rate. RT-PCR was carried out on thirty four genes selected to confirm the relative differences in expression detected by RNA sequencing. Six differentially-expressed genes were identified as associated with faster growth of the Pacific abalone. These include five up-regulated genes (including one specific to females) encoding transcripts homologous to incilarin A, perlucin, transforming growth factor-beta-induced protein immunoglobulin-heavy chain 3 (ig-h3), vitelline envelope zona pellucida domain 4, and defensin, and one down-regulated gene encoding tomoregulin in large abalones. Most of the transcripts were expressed predominantly in the hepatopancreas. The genes identified in this study will lead to development of markers for identification of high-growth-rate abalones and female abalones. Full article
(This article belongs to the Special Issue Fish Molecular Biology)
Show Figures

Graphical abstract

15 pages, 1726 KB  
Article
A Mechanism of O-Demethylation of Aristolochic Acid I by Cytochromes P450 and Their Contributions to This Reaction in Human and Rat Livers: Experimental and Theoretical Approaches
by Marie Stiborová, František Bárta, Kateřina Levová, Petr Hodek, Heinz H. Schmeiser, Volker M. Arlt and Václav Martínek
Int. J. Mol. Sci. 2015, 16(11), 27561-27575; https://doi.org/10.3390/ijms161126047 - 18 Nov 2015
Cited by 36 | Viewed by 12666
Abstract
Aristolochic acid I (AAI) is a plant alkaloid causing aristolochic acid nephropathy, Balkan endemic nephropathy and their associated urothelial malignancies. AAI is detoxified by cytochrome P450 (CYP)-mediated O-demethylation to 8-hydroxyaristolochic acid I (aristolochic acid Ia, AAIa). We previously investigated the efficiencies of [...] Read more.
Aristolochic acid I (AAI) is a plant alkaloid causing aristolochic acid nephropathy, Balkan endemic nephropathy and their associated urothelial malignancies. AAI is detoxified by cytochrome P450 (CYP)-mediated O-demethylation to 8-hydroxyaristolochic acid I (aristolochic acid Ia, AAIa). We previously investigated the efficiencies of human and rat CYPs in the presence of two other components of the mixed-functions-oxidase system, NADPH:CYP oxidoreductase and cytochrome b5, to oxidize AAI. Human and rat CYP1A are the major enzymes oxidizing AAI. Other CYPs such as CYP2C, 3A4, 2D6, 2E1, and 1B1, also form AAIa, but with much lower efficiency than CYP1A. Based on velocities of AAIa formation by examined CYPs and their expression levels in human and rat livers, here we determined the contributions of individual CYPs to AAI oxidation in these organs. Human CYP1A2 followed by CYP2C9, 3A4 and 1A1 were the major enzymes contributing to AAI oxidation in human liver, while CYP2C and 1A were most important in rat liver. We employed flexible in silico docking methods to explain the differences in AAI oxidation in the liver by human CYP1A1, 1A2, 2C9, and 3A4, the enzymes that all O-demethylate AAI, but with different effectiveness. We found that the binding orientations of the methoxy group of AAI in binding centers of the CYP enzymes and the energies of AAI binding to the CYP active sites dictate the efficiency of AAI oxidation. Our results indicate that utilization of experimental and theoretical methods is an appropriate study design to examine the CYP-catalyzed reaction mechanisms of AAI oxidation and contributions of human hepatic CYPs to this metabolism. Full article
(This article belongs to the Section Biochemistry)
Show Figures

Figure 1

13 pages, 1868 KB  
Article
Borneol Depresses P-Glycoprotein Function by a NF-κB Signaling Mediated Mechanism in a Blood Brain Barrier in Vitro Model
by Xiang Fan, Lijuan Chai, Han Zhang, Yuefei Wang, Boli Zhang and Xiumei Gao
Int. J. Mol. Sci. 2015, 16(11), 27576-27588; https://doi.org/10.3390/ijms161126051 - 18 Nov 2015
Cited by 75 | Viewed by 8559
Abstract
P-glycoprotein (P-gp) on brain microvascular endothelial cells (BMECs) that form the blood brain barrier (BBB), influences transportation of substances between blood and brain. The objective of this study was to characterize the effects of borneol on P-gp efflux function on BBB and explore [...] Read more.
P-glycoprotein (P-gp) on brain microvascular endothelial cells (BMECs) that form the blood brain barrier (BBB), influences transportation of substances between blood and brain. The objective of this study was to characterize the effects of borneol on P-gp efflux function on BBB and explore the potential mechanisms. We established an in vitro BBB model comprised of rat BMECs and astrocytes to measure the effects of borneol on the known P-gp substrates transport across BBB, and examined the function and expression of P-gp in BMECs and the signaling pathways regulating P-gp expression. Borneol increased intracellular accumulation of Rhodamine 123, enhanced verapamil and digoxin across the BBB in vitro model, and depressed mdr1a mRNA and P-gp expression. Borneol could activate nuclear factor-κB (NF-κB) and inhibition of NF-κB with MG132 (carbobenzoxy-Leu-Leu-leucinal) and SN50 (an inhibitory peptide) obscuring the P-gp decreases induced by borneol. These data suggested that borneol depresses P-gp function in BMECs by a NF-κB signaling medicated mechanism in a BBB in vitro model. Full article
(This article belongs to the Special Issue The Mechanism of Action of Food Components in Disease Prevention)
Show Figures

Graphical abstract

10 pages, 1760 KB  
Article
Brazilein Suppresses Inflammation through Inactivation of IRAK4-NF-κB Pathway in LPS-Induced Raw264.7 Macrophage Cells
by Kui-Jin Kim, Kye-Yoon Yoon, Hyung-Sun Yoon, Sei-Ryang Oh and Boo-Yong Lee
Int. J. Mol. Sci. 2015, 16(11), 27589-27598; https://doi.org/10.3390/ijms161126048 - 18 Nov 2015
Cited by 27 | Viewed by 8208
Abstract
The medicinal herbal plant has been commonly used for prevention and intervention of disease and health promotions worldwide. Brazilein is a bioactive compound extracted from Caesalpinia sappan Linn. Several studies have showed that brazilein exhibited the immune suppressive effect and anti-oxidative function. However, [...] Read more.
The medicinal herbal plant has been commonly used for prevention and intervention of disease and health promotions worldwide. Brazilein is a bioactive compound extracted from Caesalpinia sappan Linn. Several studies have showed that brazilein exhibited the immune suppressive effect and anti-oxidative function. However, the molecular targets of brazilein for inflammation prevention have remained elusive. Here, we investigated the mechanism underlying the inhibitory effect of brazilein on LPS-induced inflammatory response in Raw264.7 macrophage cells. We demonstrated that brazilein decreased the expression of IRAK4 protein led to the suppression of MAPK signaling and IKKβ, and subsequent inactivation of NF-κB and COX2 thus promoting the expression of the downstream target pro-inflammatory cytokines such as IL-1β, MCP-1, MIP-2, and IL-6 in LPS-induced Raw264.7 macrophage cells. Moreover, we observed that brazilein reduced the production of nitrite compared to the control in LPS-induced Raw264.7. Thus, we suggest that brazilein might be a useful bioactive compound for the prevention of IRAK-NF-κB pathway associated chronic diseases. Full article
(This article belongs to the Special Issue Advances in Molecular Research of Functional and Nutraceutical Food)
Show Figures

Graphical abstract

10 pages, 2748 KB  
Article
A Critical Role for Cysteine 57 in the Biological Functions of Selenium Binding Protein-1
by Qi Ying, Emmanuel Ansong, Alan M. Diamond and Wancai Yang
Int. J. Mol. Sci. 2015, 16(11), 27599-27608; https://doi.org/10.3390/ijms161126043 - 18 Nov 2015
Cited by 12 | Viewed by 5808
Abstract
The concentration of selenium-binding protein1 (SBP1) is often lower in tumors than in the corresponding tissue and lower levels have been associated with poor clinical outcomes. SBP1 binds tightly selenium although what role selenium plays in its biological functions remains unknown. Previous studies [...] Read more.
The concentration of selenium-binding protein1 (SBP1) is often lower in tumors than in the corresponding tissue and lower levels have been associated with poor clinical outcomes. SBP1 binds tightly selenium although what role selenium plays in its biological functions remains unknown. Previous studies indicated that cysteine 57 is the most likely candidate amino acid for selenium binding. In order to investigate the role of cysteine 57 in SBP1, this amino acid was altered to a glycine and the mutated protein was expressed in human cancer cells. The SBP1 half-life, as well as the cellular response to selenite cytotoxicity, was altered by this change. The ectopic expression of SBP1GLY also caused mitochondrial damage in HCT116 cells. Taken together, these results indicated that cysteine 57 is a critical determinant of SBP1 function and may play a significant role in mitochondrial function. Full article
(This article belongs to the Section Bioinorganic Chemistry)
Show Figures

Graphical abstract

16 pages, 5495 KB  
Article
Leptin Genes in Blunt Snout Bream: Cloning, Phylogeny and Expression Correlated to Gonads Development
by Honghao Zhao, Cong Zeng, Shaokui Yi, Shiming Wan, Boxiang Chen and Zexia Gao
Int. J. Mol. Sci. 2015, 16(11), 27609-27624; https://doi.org/10.3390/ijms161126044 - 18 Nov 2015
Cited by 18 | Viewed by 6862
Abstract
To investigate the leptin related genes expression patterns and their possible function during the gonadal development in fish, the cDNA and genomic sequences of leptin, leptin receptor (leptinR), and leptin receptor overlapping transcript like-1 (leprotl1) were cloned and [...] Read more.
To investigate the leptin related genes expression patterns and their possible function during the gonadal development in fish, the cDNA and genomic sequences of leptin, leptin receptor (leptinR), and leptin receptor overlapping transcript like-1 (leprotl1) were cloned and their expression levels were quantified in the different gonadal development stages of Megalobrama amblycephala. The results showed that the full length cDNA sequences of leptin, leptinR and leprotl1 were 953, 3432 and 1676 bp, coding 168, 1082, and 131 amino acid polypeptides, and the genomic sequences were 1836, 28,528 and 5480 bp, which respectively had 3, 15 and 4 exons, respectively. The phylogenetic analysis revealed that three genes were relatively conserved in fish species. Quantitative real-time PCR results showed that the three genes were ubiquitously expressed in all examined tissues during the different gonadal development stages. The leptin and leptinR took part in the onset of puberty, especially in female M. amblycephala, by increasing the expression levels in brain during the stage I to III of ovary. The expression levels of leptin and leptinR had significant differences between male and female in hypothalamic-pituitary-gonadal (HPG) axis tissues (p < 0.05). The leptinR had the same variation tendency with leptin, but the opposite changes of expression levels were found in leprotl1, which may resist the expression of leptinR for inhibiting the function of leptin in target organ. These findings revealed details about the possible role of these genes in regulating gonadal maturation in fish species. Full article
(This article belongs to the Special Issue Fish Molecular Biology)
Show Figures

Figure 1

15 pages, 1721 KB  
Article
Gold-Coated Superparamagnetic Nanoparticles for Single Methyl Discrimination in DNA Aptamers
by Maria Tintoré, Stefania Mazzini, Laura Polito, Marcello Marelli, Alfonso Latorre, Álvaro Somoza, Anna Aviñó, Carme Fàbrega and Ramon Eritja
Int. J. Mol. Sci. 2015, 16(11), 27625-27639; https://doi.org/10.3390/ijms161126046 - 18 Nov 2015
Cited by 14 | Viewed by 7844
Abstract
Au- and iron-based magnetic nanoparticles (NPs) are promising NPs for biomedical applications due to their unique properties. The combination of a gold coating over a magnetic core puts together the benefits from adding the magnetic properties to the robust chemistry provided by the [...] Read more.
Au- and iron-based magnetic nanoparticles (NPs) are promising NPs for biomedical applications due to their unique properties. The combination of a gold coating over a magnetic core puts together the benefits from adding the magnetic properties to the robust chemistry provided by the thiol functionalization of gold. Here, the use of Au-coated magnetic NPs for molecular detection of a single methylation in DNA aptamer is described. Binding of α-thrombin to two aptamers conjugated to these NPs causes aggregation, a phenomenon that can be observed by UV, DLS and MRI. These techniques discriminate a single methylation in one of the aptamers, preventing aggregation due to the inability of α-thrombin to recognize it. A parallel study with gold and ferromagnetic NPs is detailed, concluding that the Au coating of FexOy NP does not affect their performance and that they are suitable as complex biosensors. These results prove the high detection potency of Au-coated SPIONs for biomedical applications especially for DNA repair detection. Full article
(This article belongs to the Special Issue Magnetic Nanoparticles 2015)
Show Figures

Graphical abstract

19 pages, 2858 KB  
Article
Leptin Promotes cPLA2 Gene Expression through Activation of the MAPK/NF-κB/p300 Cascade
by Pei-Sung Hsu, Chi-Sheng Wu, Jia-Feng Chang and Wei-Ning Lin
Int. J. Mol. Sci. 2015, 16(11), 27640-27658; https://doi.org/10.3390/ijms161126045 - 18 Nov 2015
Cited by 21 | Viewed by 6699
Abstract
Hyperplasia or hypertrophy of adipose tissues plays a crucial role in obesity, which is accompanied by the release of leptin. Recently, obesity was determined to be associated with various pulmonary diseases including asthma, acute lung injury, and chronic obstructive pulmonary disease. However, how [...] Read more.
Hyperplasia or hypertrophy of adipose tissues plays a crucial role in obesity, which is accompanied by the release of leptin. Recently, obesity was determined to be associated with various pulmonary diseases including asthma, acute lung injury, and chronic obstructive pulmonary disease. However, how obesity contributes to pulmonary diseases and whether leptin directly regulates lung inflammation remains unclear. We used cell and animal models to study the mechanisms of leptin mediation of pulmonary inflammation. We found that leptin activated de novo synthesis of cytosolic phospholipase A2-α (cPLA2-α) in vitro in the lung alveolar type II cells, A549, and in vivo in ICR mice. Upregulated cPLA2-α protein was attenuated by pretreatment with an OB-R blocking antibody, U0126, SB202190, SP600125, Bay11-7086, garcinol, and p300 siRNA, suggesting roles of p42/p44 MAPK, p38 MAPK, JNK1/2, NF-κB, and p300 in leptin effects. Leptin enhanced the activities of p42/p44 MAPK, p38 MAPK, JNK1/2, and p65 NF-κB in a time-dependent manner. Additional studies have suggested the participation of OB-R, p42/p44 MAPK, and JNK1/2 in leptin-increased p65 phosphorylation. Furthermore, p300 phosphorylation and histone H4 acetylation were reduced by blockage of OB-R, p42/p44 MAPK, p38 MAPK, JNK1/2, and NF-κB in leptin-stimulated cells. Similarly, blockage of the MAPKs/NF-κB/p300 cascade significantly inhibited leptin-mediated cPLA2-α mRNA expression. Our data as a whole showed that leptin contributed to lung cPLA2-α expression through OB-R-dependent activation of the MAPKs/NF-κB/p300 cascade. Full article
(This article belongs to the Special Issue Molecular Research on Obesity and Diabetes)
Show Figures

Figure 1

18 pages, 7755 KB  
Article
Application of Wnt Pathway Inhibitor Delivering Scaffold for Inhibiting Fibrosis in Urethra Strictures: In Vitro and in Vivo Study
by Kaile Zhang, Xuran Guo, Weixin Zhao, Guoguang Niu, Xiumei Mo and Qiang Fu
Int. J. Mol. Sci. 2015, 16(11), 27659-27676; https://doi.org/10.3390/ijms161126050 - 19 Nov 2015
Cited by 56 | Viewed by 7731
Abstract
Objective: To evaluate the mechanical property and biocompatibility of the Wnt pathway inhibitor (ICG-001) delivering collagen/poly(l-lactide-co-caprolactone) (P(LLA-CL)) scaffold for urethroplasty, and also the feasibility of inhibiting the extracellular matrix (ECM) expression in vitro and in vivo. Methods: ICG-001 (1 mg [...] Read more.
Objective: To evaluate the mechanical property and biocompatibility of the Wnt pathway inhibitor (ICG-001) delivering collagen/poly(l-lactide-co-caprolactone) (P(LLA-CL)) scaffold for urethroplasty, and also the feasibility of inhibiting the extracellular matrix (ECM) expression in vitro and in vivo. Methods: ICG-001 (1 mg (2 mM)) was loaded into a (P(LLA-CL)) scaffold with the co-axial electrospinning technique. The characteristics of the mechanical property and drug release fashion of scaffolds were tested with a mechanical testing machine (Instron) and high-performance liquid chromatography (HPLC). Rabbit bladder epithelial cells and the dermal fibroblasts were isolated by enzymatic digestion method. (3-(4,5-Dimethylthiazol-2-yl)-2,5-Diphenyltetrazolium Bromide (MTT) assay) and scanning electron microscopy (SEM) were used to evaluate the viability and proliferation of the cells on the scaffolds. Fibrolasts treated with TGF-β1 and ICG-001 released medium from scaffolds were used to evaluate the anti-fibrosis effect through immunofluorescence, real time PCR and western blot. Urethrography and histology were used to evaluate the efficacy of urethral implantation. Results: The scaffold delivering ICG-001 was fabricated, the fiber diameter and mechanical strength of scaffolds with inhibitor were comparable with the non-drug scaffold. The SEM and MTT assay showed no toxic effect of ICG-001 to the proliferation of epithelial cells on the collagen/P(LLA-CL) scaffold with ICG-001. After treatment with culture medium released from the drug-delivering scaffold, the expression of Collagen type 1, 3 and fibronectin of fibroblasts could be inhibited significantly at the mRNA and protein levels. In the results of urethrography, urethral strictures and fistulas were found in the rabbits treated with non-ICG-001 delivering scaffolds, but all the rabbits treated with ICG-001-delivering scaffolds showed wide caliber in urethras. Histology results showed less collagen but more smooth muscle and thicker epithelium in urethras repaired with ICG-001 delivering scaffolds. Conclusion: After loading with the Wnt signal pathway inhibitor ICG-001, the Collagen/P(LLA-CL) scaffold could facilitate a decrease in the ECM deposition of fibroblasts. The ICG-001 delivering Collagen/P(LLA-CL) nanofibrous scaffold seeded with epithelial cells has the potential to be a promising substitute material for urethroplasty. Longer follow-up study in larger animals is needed in the future. Full article
(This article belongs to the Special Issue Biomaterials for Tissue Engineering)
Show Figures

Graphical abstract

14 pages, 1531 KB  
Article
The Role of Porphyrin-Free-Base in the Electronic Structures and Related Properties of N-Fused Carbazole-Zinc Porphyrin Dye Sensitizers
by Xing-Yu Li, Cai-Rong Zhang, You-Zhi Wu, Hai-Min Zhang, Wei Wang, Li-Hua Yuan, Hua Yang, Zi-Jiang Liu and Hong-Shan Chen
Int. J. Mol. Sci. 2015, 16(11), 27707-27720; https://doi.org/10.3390/ijms161126057 - 19 Nov 2015
Cited by 24 | Viewed by 5988
Abstract
Dye sensitizers can significantly affect power conversion efficiency of dye-sensitized solar cells (DSSCs). Porphyrin-based dyes are promising sensitizers due to their performances in DSSCs. Here, based upon a N-fused carbazole-zinc porphyrin-free-base porphyrin triad containing an ethynyl-linkage (coded as DTBC), the novel porphyrin dyes [...] Read more.
Dye sensitizers can significantly affect power conversion efficiency of dye-sensitized solar cells (DSSCs). Porphyrin-based dyes are promising sensitizers due to their performances in DSSCs. Here, based upon a N-fused carbazole-zinc porphyrin-free-base porphyrin triad containing an ethynyl-linkage (coded as DTBC), the novel porphyrin dyes named DTBC-MP and DTBC-TP were designed by varying the porphyrin-free-base units in the π conjugation of DTBC in order to study the effect of porphyrin-free-base in the modification of electronic structures and related properties. The calculated results indicate that, the extension of the conjugate bridge with the porphyrin-free-base unit results in elevation of the highest occupied molecular orbital (HOMO) energies, decrease of the lowest unoccupied molecular orbital (LUMO) energies, reduction of the HOMO-LUMO gap, red-shift of the absorption bands, and enhancement of the absorbance. The free energy changes demonstrate that introducing more porphyrin-free-base units in the conjugate bridge induces a faster rate of electron injection. The transition properties and molecular orbital characters suggest that the different transition properties might lead to a different electron injection mechanism. In terms of electronic structure, absorption spectra, light harvesting capability, and free energy changes, the designed DTBC-TP is a promising candidate dye sensitizer for DSSCs. Full article
(This article belongs to the Section Physical Chemistry, Theoretical and Computational Chemistry)
Show Figures

Figure 1

9 pages, 2445 KB  
Article
Safety Profile of TiO2-Based Photocatalytic Nanofabrics for Indoor Formaldehyde Degradation
by Guixin Cui, Yan Xin, Xin Jiang, Mengqi Dong, Junling Li, Peng Wang, Shumei Zhai, Yongchun Dong, Jianbo Jia and Bing Yan
Int. J. Mol. Sci. 2015, 16(11), 27721-27729; https://doi.org/10.3390/ijms161126055 - 19 Nov 2015
Cited by 15 | Viewed by 6961
Abstract
Anatase TiO2 nanoparticles (TNPs) are synthesized using the sol-gel method and loaded onto the surface of polyester-cotton (65/35) fabrics. The nanofabrics degrade formaldehyde at an efficiency of 77% in eight hours with visible light irradiation or 97% with UV light. The loaded [...] Read more.
Anatase TiO2 nanoparticles (TNPs) are synthesized using the sol-gel method and loaded onto the surface of polyester-cotton (65/35) fabrics. The nanofabrics degrade formaldehyde at an efficiency of 77% in eight hours with visible light irradiation or 97% with UV light. The loaded TNPs display very little release from nanofabrics (~0.0%) during a standard fastness to rubbing test. Assuming TNPs may fall off nanofabrics during their life cycles, we also examine the possible toxicity of TNPs to human cells. We found that up to a concentration of 220 μg/mL, they do not affect viability of human acute monocytic leukemia cell line THP-1 macrophages and human liver and kidney cells. Full article
(This article belongs to the Special Issue Bioactive Nanoparticles)
Show Figures

Graphical abstract

11 pages, 2177 KB  
Article
Biodistribution, Stability, and Blood Distribution of the Cell Penetrating Peptide Maurocalcine in Mice
by Pascale Perret, Mitra Ahmadi, Laurent Riou, Sandrine Bacot, Julien Pecher, Cathy Poillot, Alexis Broisat, Catherine Ghezzi and Michel De Waard
Int. J. Mol. Sci. 2015, 16(11), 27730-27740; https://doi.org/10.3390/ijms161126054 - 19 Nov 2015
Cited by 15 | Viewed by 6105
Abstract
Maurocalcine (MCa) is the first natural cell penetrating peptide to be discovered in animal venom. In addition to the fact that it represents a potent vector for the cell penetration of structurally diverse therapeutic compounds, MCa also displays several distinguishing features that make [...] Read more.
Maurocalcine (MCa) is the first natural cell penetrating peptide to be discovered in animal venom. In addition to the fact that it represents a potent vector for the cell penetration of structurally diverse therapeutic compounds, MCa also displays several distinguishing features that make it a potential peptide of choice for clinical and biotechnological applications. The aim of the present study was to gain new information about the properties of MCa in vivo in order to delineate the future potential applications of this vector. For this purpose, two analogues of this peptide with (Tyr-MCa) and without (Lin-Tyr-MCa) disulfide bridges were synthesized, radiolabeled with 125I, and their in vitro stabilities were first evaluated in mouse blood. The results indicated that 125I-Tyr-MCa was stable in vitro and that the disulfide bridges conferred a competitive advantage for the stability of peptide. Following in vivo injection in mice, 125I-Tyr-MCa targeted peripheral organs with interesting quantitative differences and the main route of peptide elimination was renal. Full article
(This article belongs to the Special Issue Cell-Penetrating Peptides)
Show Figures

Figure 1

8 pages, 195 KB  
Communication
Metabolite Profile of Cervicovaginal Fluids from Early Pregnancy Is Not Predictive of Spontaneous Preterm Birth
by Melinda M. Thomas, Karolina Sulek, Elizabeth J. McKenzie, Beatrix Jones, Ting-Li Han, Silas G. Villas-Boas, Louise C. Kenny, Lesley M. E. McCowan and Philip N. Baker
Int. J. Mol. Sci. 2015, 16(11), 27741-27748; https://doi.org/10.3390/ijms161126052 - 19 Nov 2015
Cited by 17 | Viewed by 6513
Abstract
In our study, we used a mass spectrometry-based metabolomic approach to search for biomarkers that may act as early indicators of spontaneous preterm birth (sPTB). Samples were selected as a nested case-control study from the Screening for Pregnancy Endpoints (SCOPE) biobank in Auckland, [...] Read more.
In our study, we used a mass spectrometry-based metabolomic approach to search for biomarkers that may act as early indicators of spontaneous preterm birth (sPTB). Samples were selected as a nested case-control study from the Screening for Pregnancy Endpoints (SCOPE) biobank in Auckland, New Zealand. Cervicovaginal swabs were collected at 20 weeks from women who were originally assessed as being at low risk of sPTB. Samples were analysed using gas chromatography-mass spectrometry (GC-MS). Despite the low amount of biomass (16–23 mg), 112 compounds were detected. Statistical analysis showed no significant correlations with sPTB. Comparison of reported infection and plasma inflammatory markers from early pregnancy showed two inflammatory markers were correlated with reported infection, but no correlation with any compounds in the metabolite profile was observed. We hypothesise that the lack of biomarkers of sPTB in the cervicovaginal fluid metabolome is simply because it lacks such markers in early pregnancy. We propose alternative biofluids be investigated for markers of sPTB. Our results lead us to call for greater scrutiny of previously published metabolomic data relating to biomarkers of sPTB in cervicovaginal fluids, as the use of small, high risk, or late pregnancy cohorts may identify metabolite biomarkers that are irrelevant for predicting risk in normal populations. Full article
(This article belongs to the Special Issue Prediction, Diagnostics and Prevention of Pregnancy Complications)
Show Figures

Graphical abstract

8 pages, 1246 KB  
Article
Inhibitory Effect of Gardenoside on Free Fatty Acid-Induced Steatosis in HepG2 Hepatocytes
by Huiqing Liang, Limin Zhang, Hongguo Wang, Jinmo Tang, Jiaen Yang, Chuncheng Wu and Shaodong Chen
Int. J. Mol. Sci. 2015, 16(11), 27749-27756; https://doi.org/10.3390/ijms161126058 - 20 Nov 2015
Cited by 41 | Viewed by 8267
Abstract
Gardenoside is one of the most important effective extractions of a herb for its hepatoprotective properties. The aim of this study was to address the mechanism of Gardenoside on HepG2 cellular steatosis induced by free fatty acids (FFAs). The model of HepG2 steatosis [...] Read more.
Gardenoside is one of the most important effective extractions of a herb for its hepatoprotective properties. The aim of this study was to address the mechanism of Gardenoside on HepG2 cellular steatosis induced by free fatty acids (FFAs). The model of HepG2 steatosis was duplicated by oleic and palmitic acid at the proportion of 2:1 (FFAs mixture) for 24 h, then lipid toxicity was induced. 3-(4,5-Dimethylthiazol-2-yl)-2,5-diphenyltetrazolium bromide (MTT) were used to detect cell viability and Oil Red O staining method was used to judge the lipid accumulation respectively. Inflammatory cytokines TNF-α, IL-1β, IL-6 and intracellular NFκB were measured after 24 h. The steatosis was significantly decreased after Gardenoside treatment without cytotoxicity. TNF-α, IL-1β, IL-6 were modulated to HepG2 cells by treatment of Gardenoside. In the meantime, the activation of NFκB was inhibited by Gardenoside. Gardenoside has a protective effect on FFA-induced cellular steatosis in HepG2 cells which indicates that Gardenoside might be a potential therapeutic herb against NASH by suppressed supernatant inflammatory cytokine production and intracellular NFkB activity. Full article
(This article belongs to the Section Biochemistry)
Show Figures

Graphical abstract

13 pages, 2765 KB  
Article
Resveratrol Protects against Helicobacter pylori-Associated Gastritis by Combating Oxidative Stress
by Xiaolin Zhang, Anmin Jiang, Banghua Qi, Zhongyou Ma, Youyi Xiong, Jinfeng Dou and Jianfei Wang
Int. J. Mol. Sci. 2015, 16(11), 27757-27769; https://doi.org/10.3390/ijms161126061 - 20 Nov 2015
Cited by 69 | Viewed by 8584
Abstract
Helicobacter pylori (H. pylori)-induced oxidative stress has been shown to play a very important role in the inflammation of the gastric mucosa and increases the risk of developing gastric cancer. Resveratrol has many biological functions and activities, including antioxidant and anti-inflammatory [...] Read more.
Helicobacter pylori (H. pylori)-induced oxidative stress has been shown to play a very important role in the inflammation of the gastric mucosa and increases the risk of developing gastric cancer. Resveratrol has many biological functions and activities, including antioxidant and anti-inflammatory effect. The purpose of this study was to probe whether resveratrol inhibits H. pylori-induced gastric inflammation and to elucidate the underlying mechanisms of any effect in mice. A mouse model of H. pylori infection was established via oral inoculation with H. pylori. After one week, mice were administered resveratrol (100 mg/kg body weight/day) orally for six weeks. The mRNA and protein levels of iNOS and IL-8 were assessed using RT-PCR, Western blot and ELISA. The expression levels of IκBα and phosphorylated IκBα (which embodies the level and activation of NF-κB), Heme Oxygenase-1 (HO-1; a potent antioxidant enzyme) and nuclear factor-erythroid 2 related factor 2 (Nrf2) were determined using Western blot, and lipid peroxide (LPO) level and myeloperoxidase (MPO) activity were examined using an MPO colorimetric activity assay, thiobarbituric acid reaction, and histological-grade using HE staining of the gastric mucosa. The results showed that resveratrol improved the histological infiltration score and decreased LPO level and MPO activity in the gastric mucosa. Resveratrol down-regulated the H. pylori-induced mRNA transcription and protein expression levels of IL-8 and iNOS, suppressed H. pylori-induced phosphorylation of IκBα, and increased the levels of HO-1 and Nrf2. In conclusion, resveratrol treatment exerted significant effects against oxidative stress and inflammation in H. pylori-infected mucosa through the suppression of IL-8, iNOS, and NF-κB, and moreover through the activation of the Nrf2/HO-1 pathway. Full article
(This article belongs to the Special Issue The Mechanism of Action of Food Components in Disease Prevention)
Show Figures

Figure 1

15 pages, 2328 KB  
Article
Epigenetic Repression of miR-218 Promotes Esophageal Carcinogenesis by Targeting ROBO1
by Miao Yang, Ran Liu, Xiajun Li, Juan Liao, Yuepu Pu, Enchun Pan, Yi Wang and Lihong Yin
Int. J. Mol. Sci. 2015, 16(11), 27781-27795; https://doi.org/10.3390/ijms161126062 - 20 Nov 2015
Cited by 15 | Viewed by 5914
Abstract
miR-218, consisting of miR-218-1 at 4p15.31 and miR-218-2 at 5q35.1, was significantly decreased in esophageal squamous cell carcinoma (ESCC) in our previous study. The aim of this study was to determine whether aberrant methylation is associated with miR-218 repression. Bisulfite sequencing analysis (BSP), [...] Read more.
miR-218, consisting of miR-218-1 at 4p15.31 and miR-218-2 at 5q35.1, was significantly decreased in esophageal squamous cell carcinoma (ESCC) in our previous study. The aim of this study was to determine whether aberrant methylation is associated with miR-218 repression. Bisulfite sequencing analysis (BSP), methylation specific PCR (MSP), and 5-aza-2′-deoxycytidine treatment assay were applied to determine the methyaltion status of miR-218 in cells and clinical samples. In vitro assays were performed to explore the role of miR-218. Results showed that miR-218-1 was significantly CpG hypermethylated in tumor tissues (81%, 34/42) compared with paired non-tumor tissues (33%, 14/42) (p < 0.05). However, no statistical difference was found in miR-218-2. Accordingly, expression of miR-218 was negatively correlated with miR-218-1 methylation status (p < 0.05). After demethylation treatment by 5-aza-2′-deoxycytidine, there was a 2.53- and 2.40-fold increase of miR-218 expression in EC109 and EC9706, respectively. miR-218 suppressed cell proliferation and arrested cells at G1 phase by targeting 3′ untranslated region (3′UTR) of roundabout guidance receptor 1 (ROBO1). A negative correlation was found between miR-218 and ROBO1 mRNA expression in clinical samples. In conclusion, our results support that aberrant CpG hypermethylation at least partly accounts for miR-218 silencing in ESCC, which impairs its tumor-suppressive function. Full article
(This article belongs to the Section Molecular Toxicology)
Show Figures

Figure 1

8 pages, 1618 KB  
Article
Production of Two Novel Methoxy-Isoflavones from Biotransformation of 8-Hydroxydaidzein by Recombinant Escherichia coli Expressing O-Methyltransferase SpOMT2884 from Streptomyces peucetius
by Chien-Min Chiang, Hsiou-Yu Ding, Ya-Ting Tsai and Te-Sheng Chang
Int. J. Mol. Sci. 2015, 16(11), 27816-27823; https://doi.org/10.3390/ijms161126070 - 24 Nov 2015
Cited by 15 | Viewed by 6378
Abstract
Biotransformation of 8-hydroxydaidzein by recombinant Escherichia coli expressing O-methyltransferase (OMT) SpOMT2884 from Streptomyces peucetius was investigated. Two metabolites were isolated and identified as 7,4′-dihydroxy-8-methoxy-isoflavone (1) and 8,4′-dihydroxy-7-methoxy-isoflavone (2), based on mass, 1H-nuclear magnetic resonance (NMR) and 13C-NMR spectrophotometric [...] Read more.
Biotransformation of 8-hydroxydaidzein by recombinant Escherichia coli expressing O-methyltransferase (OMT) SpOMT2884 from Streptomyces peucetius was investigated. Two metabolites were isolated and identified as 7,4′-dihydroxy-8-methoxy-isoflavone (1) and 8,4′-dihydroxy-7-methoxy-isoflavone (2), based on mass, 1H-nuclear magnetic resonance (NMR) and 13C-NMR spectrophotometric analysis. The maximum production yields of compound (1) and (2) in a 5-L fermenter were 9.3 mg/L and 6.0 mg/L, respectively. The two methoxy-isoflavones showed dose-dependent inhibitory effects on melanogenesis in cultured B16 melanoma cells under non-toxic conditions. Among the effects, compound (1) decreased melanogenesis to 63.5% of the control at 25 μM. This is the first report on the 8-O-methylation activity of OMT toward isoflavones. In addition, the present study also first identified compound (1) with potent melanogenesis inhibitory activity. Full article
(This article belongs to the Special Issue Bioprocess Engineering)
Show Figures

Figure 1

15 pages, 4715 KB  
Article
Tuning the Phosphoryl Donor Specificity of Dihydroxyacetone Kinase from ATP to Inorganic Polyphosphate. An Insight from Computational Studies
by Israel Sánchez-Moreno, Isabel Bordes, Raquel Castillo, José Javier Ruiz-Pernía, Vicent Moliner and Eduardo García-Junceda
Int. J. Mol. Sci. 2015, 16(11), 27835-27849; https://doi.org/10.3390/ijms161126073 - 24 Nov 2015
Cited by 14 | Viewed by 7471
Abstract
Dihydroxyacetone (DHA) kinase from Citrobacter freundii provides an easy entry for the preparation of DHA phosphate; a very important C3 building block in nature. To modify the phosphoryl donor specificity of this enzyme from ATP to inorganic polyphosphate (poly-P); a directed evolution program [...] Read more.
Dihydroxyacetone (DHA) kinase from Citrobacter freundii provides an easy entry for the preparation of DHA phosphate; a very important C3 building block in nature. To modify the phosphoryl donor specificity of this enzyme from ATP to inorganic polyphosphate (poly-P); a directed evolution program has been initiated. In the first cycle of evolution, the native enzyme was subjected to one round of error-prone PCR (EP-PCR) followed directly (without selection) by a round of DNA shuffling. Although the wild-type DHAK did not show activity with poly-P, after screening, sixteen mutant clones showed an activity with poly-phosphate as phosphoryl donor statistically significant. The most active mutant presented a single mutation (Glu526Lys) located in a flexible loop near of the active center. Interestingly, our theoretical studies, based on molecular dynamics simulations and hybrid Quantum Mechanics/Molecular Mechanics (QM/MM) optimizations, suggest that this mutation has an effect on the binding of the poly-P favoring a more adequate position in the active center for the reaction to take place. Full article
(This article belongs to the Special Issue Molecular Biocatalysis)
Show Figures

Graphical abstract

15 pages, 3273 KB  
Article
Establishment and Comparison of Two Different Diagnostic Platforms for Detection of DENV1 NS1 Protein
by Yin-Liang Tang, Chien-Yu Chiu, Chun-Yu Lin, Chung-Hao Huang, Yen-Hsu Chen, Raul V. Destura, Day-Yu Chao and Han-Chung Wu
Int. J. Mol. Sci. 2015, 16(11), 27850-27864; https://doi.org/10.3390/ijms161126069 - 24 Nov 2015
Cited by 2 | Viewed by 6159
Abstract
Dengue virus (DENV) infection is currently at pandemic levels, with populations in tropical and subtropical regions at greatest risk of infection. Early diagnosis and management remain the cornerstone for good clinical outcomes, thus efficient and accurate diagnostic technology in the early stage of [...] Read more.
Dengue virus (DENV) infection is currently at pandemic levels, with populations in tropical and subtropical regions at greatest risk of infection. Early diagnosis and management remain the cornerstone for good clinical outcomes, thus efficient and accurate diagnostic technology in the early stage of the disease is urgently needed. Serotype-specific monoclonal antibodies (mAbs) against the DENV1 nonstructural protein 1 (NS1), DA12-4, DA13-2, and DA15-3, which were recently generated using the hybridoma technique, are suitable for use in diagnostic platforms. Immunofluorescence assay (IFA), enzyme-linked immunosorbent assay (ELISA) and Western blot analysis further confirmed the serotype specificity of these three monoclonal antibodies. The ELISA-based diagnostic platform was established using the combination of two highly sensitive mAbs (DA15-3 and DB20-6). The same combination was also used for the flow cytometry-based diagnostic platform. We report here the detection limits of flow cytometry-based and ELISA-based diagnostic platforms using these mAbs to be 0.1 and 1 ng/mL, respectively. The collected clinical patient serum samples were also assayed by these two serotyping diagnostic platforms. The sensitivity and specificity for detecting NS1 protein of DENV1 are 90% and 96%, respectively. The accuracy of our platform for testing clinical samples is more advanced than that of the two commercial NS1 diagnostic platforms. In conclusion, our platforms are suitable for the early detection of NS1 protein in DENV1 infected patients. Full article
(This article belongs to the Section Molecular Pathology, Diagnostics, and Therapeutics)
Show Figures

Graphical abstract

32 pages, 7437 KB  
Article
Gap Junctional Blockade Stochastically Induces Different Species-Specific Head Anatomies in Genetically Wild-Type Girardia dorotocephala Flatworms
by Maya Emmons-Bell, Fallon Durant, Jennifer Hammelman, Nicholas Bessonov, Vitaly Volpert, Junji Morokuma, Kaylinnette Pinet, Dany S. Adams, Alexis Pietak, Daniel Lobo and Michael Levin
Int. J. Mol. Sci. 2015, 16(11), 27865-27896; https://doi.org/10.3390/ijms161126065 - 24 Nov 2015
Cited by 89 | Viewed by 34110
Abstract
The shape of an animal body plan is constructed from protein components encoded by the genome. However, bioelectric networks composed of many cell types have their own intrinsic dynamics, and can drive distinct morphological outcomes during embryogenesis and regeneration. Planarian flatworms are a [...] Read more.
The shape of an animal body plan is constructed from protein components encoded by the genome. However, bioelectric networks composed of many cell types have their own intrinsic dynamics, and can drive distinct morphological outcomes during embryogenesis and regeneration. Planarian flatworms are a popular system for exploring body plan patterning due to their regenerative capacity, but despite considerable molecular information regarding stem cell differentiation and basic axial patterning, very little is known about how distinct head shapes are produced. Here, we show that after decapitation in G. dorotocephala, a transient perturbation of physiological connectivity among cells (using the gap junction blocker octanol) can result in regenerated heads with quite different shapes, stochastically matching other known species of planaria (S. mediterranea, D. japonica, and P. felina). We use morphometric analysis to quantify the ability of physiological network perturbations to induce different species-specific head shapes from the same genome. Moreover, we present a computational agent-based model of cell and physical dynamics during regeneration that quantitatively reproduces the observed shape changes. Morphological alterations induced in a genomically wild-type G. dorotocephala during regeneration include not only the shape of the head but also the morphology of the brain, the characteristic distribution of adult stem cells (neoblasts), and the bioelectric gradients of resting potential within the anterior tissues. Interestingly, the shape change is not permanent; after regeneration is complete, intact animals remodel back to G. dorotocephala-appropriate head shape within several weeks in a secondary phase of remodeling following initial complete regeneration. We present a conceptual model to guide future work to delineate the molecular mechanisms by which bioelectric networks stochastically select among a small set of discrete head morphologies. Taken together, these data and analyses shed light on important physiological modifiers of morphological information in dictating species-specific shape, and reveal them to be a novel instructive input into head patterning in regenerating planaria. Full article
(This article belongs to the Special Issue Molecular and Cellular Basis of Regeneration and Tissue Repair)
Show Figures

Graphical abstract

15 pages, 1833 KB  
Article
Nucleotide-Induced Conformational Changes in Escherichia coli DnaA Protein Are Required for Bacterial ORC to Pre-RC Conversion at the Chromosomal Origin
by Rahul Saxena, Sona Vasudevan, Digvijay Patil, Norah Ashoura, Julia E. Grimwade and Elliott Crooke
Int. J. Mol. Sci. 2015, 16(11), 27897-27911; https://doi.org/10.3390/ijms161126064 - 24 Nov 2015
Cited by 13 | Viewed by 6772
Abstract
DnaA oligomerizes when bound to origins of chromosomal replication. Structural analysis of a truncated form of DnaA from Aquifex aeolicus has provided insight into crucial conformational differences within the AAA+ domain that are specific to the ATP- versus ADP- bound form of DnaA. [...] Read more.
DnaA oligomerizes when bound to origins of chromosomal replication. Structural analysis of a truncated form of DnaA from Aquifex aeolicus has provided insight into crucial conformational differences within the AAA+ domain that are specific to the ATP- versus ADP- bound form of DnaA. In this study molecular docking of ATP and ADP onto Escherichia coli DnaA, modeled on the crystal structure of Aquifex aeolicus DnaA, reveals changes in the orientation of amino acid residues within or near the vicinity of the nucleotide-binding pocket. Upon limited proteolysis with trypsin or chymotrypsin ADP-DnaA, but not ATP-DnaA generated relatively stable proteolytic fragments of various sizes. Examined sites of limited protease susceptibility that differ between ATP-DnaA and ADP-DnaA largely reside in the amino terminal half of DnaA. The concentration of adenine nucleotide needed to induce conformational changes, as detected by these protease susceptibilities of DnaA, coincides with the conversion of an inactive bacterial origin recognition complex (bORC) to a replication efficient pre-replication complex (pre-RC) at the E. coli chromosomal origin of replication (oriC). Full article
(This article belongs to the Section Biochemistry)
Show Figures

Graphical abstract

9 pages, 2117 KB  
Article
The kin17 Protein in Murine Melanoma Cells
by Anelise C. Ramos, Vanessa P. Gaspar, Sabrina M. G. Kelmer, Tarciso A. Sellani, Ana G. U. Batista, Quirino A. De Lima Neto, Elaine G. Rodrigues and Maria A. Fernandez
Int. J. Mol. Sci. 2015, 16(11), 27912-27920; https://doi.org/10.3390/ijms161126072 - 24 Nov 2015
Cited by 7 | Viewed by 5604
Abstract
kin17 has been described as a protein involved in the processes of DNA replication initiation, DNA recombination, and DNA repair. kin17 has been studied as a potential molecular marker of breast cancer. This work reports the detection and localization of this protein in [...] Read more.
kin17 has been described as a protein involved in the processes of DNA replication initiation, DNA recombination, and DNA repair. kin17 has been studied as a potential molecular marker of breast cancer. This work reports the detection and localization of this protein in the murine melanoma cell line B16F10-Nex2 and in two derived subclones with different metastatic potential, B16-8HR and B16-10CR. Nuclear and chromatin-associated protein fractions were analyzed, and kin17 was detected in all fractions, with an elevated concentration observed in the chromatin-associated fraction of the clone with low metastatic potential, suggesting that the kin17 expression level could be a marker of melanoma. Full article
(This article belongs to the Section Biochemistry)
Show Figures

Graphical abstract

10 pages, 2379 KB  
Article
CREB Negatively Regulates IGF2R Gene Expression and Downstream Pathways to Inhibit Hypoxia-Induced H9c2 Cardiomyoblast Cell Death
by Wei-Kung Chen, Wei-Wen Kuo, Dennis Jine-Yuan Hsieh, Hsin-Nung Chang, Pei-Ying Pai, Kuan-Ho Lin, Lung-Fa Pan, Tsung-Jung Ho, Vijaya Padma Viswanadha and Chih-Yang Huang
Int. J. Mol. Sci. 2015, 16(11), 27921-27930; https://doi.org/10.3390/ijms161126067 - 24 Nov 2015
Cited by 18 | Viewed by 9650
Abstract
During hypoxia, gene expression is altered by various transcription factors. Insulin-like growth factor-II (IGF2) is known to be induced by hypoxia, which binds to IGF2 receptor IGF2R that acts like a G protein-coupled receptor, might cause pathological hypertrophy or activation of the mitochondria-mediated [...] Read more.
During hypoxia, gene expression is altered by various transcription factors. Insulin-like growth factor-II (IGF2) is known to be induced by hypoxia, which binds to IGF2 receptor IGF2R that acts like a G protein-coupled receptor, might cause pathological hypertrophy or activation of the mitochondria-mediated apoptosis pathway. Cyclic adenosine monophosphate (cAMP) responsive element-binding protein (CREB) is central to second messenger-regulated transcription and plays a critical role in the cardiomyocyte survival pathway. In this study, we found that IGF2R level was enhanced in H9c2 cardiomyoblasts exposed to hypoxia in a time-dependent manner but was down-regulated by CREB expression. The over-expression of CREB in H9c2 cardiomyoblasts suppressed the induction of hypoxia-induced IGF2R expression levels and reduced cell apoptosis. Gel shift assay results further indicated that CREB binds to the promoter sequence of IGF2R. With a luciferase assay method, we further observed that CREB represses IGF2R promoter activity. These results suggest that CREB plays an important role in the inhibition of IGF2R expression by binding to the IGF2R promoter and further suppresses H9c2 cardiomyoblast cell apoptosis induced by IGF2R signaling under hypoxic conditions. Full article
(This article belongs to the Special Issue Improvement of Cardiac Function in Heart Failure)
Show Figures

Figure 1

14 pages, 3908 KB  
Article
Molecular Cloning, Promoter Analysis and Expression Profiles of the sox3 Gene in Japanese Flounder, Paralichthys olivaceus
by Jinning Gao, Peizhen Li, Wei Zhang, Zhigang Wang, Xubo Wang and Quanqi Zhang
Int. J. Mol. Sci. 2015, 16(11), 27931-27944; https://doi.org/10.3390/ijms161126079 - 24 Nov 2015
Cited by 19 | Viewed by 8184
Abstract
Sox3, which belongs to the SoxB1 subgroup, plays major roles in neural and gonadal development. In the present study, Japanese flounder Paralichthys olivaceus sox3 gene (Posox3) and its promoter sequence were isolated and characterized. The deduced PoSox3 protein contained 298 amino [...] Read more.
Sox3, which belongs to the SoxB1 subgroup, plays major roles in neural and gonadal development. In the present study, Japanese flounder Paralichthys olivaceus sox3 gene (Posox3) and its promoter sequence were isolated and characterized. The deduced PoSox3 protein contained 298 amino acids with a characteristic HMG-box domain. Alignment and phylogenetic analyses indicated that PoSox3 shares highly identical sequence with Sox3 homologues from different species. The promoter region of Posox3 has many potential transcription factor (TF) binding sites. The expression profiles of Posox3 in different developmental stages and diverse adult tissues were analyzed by quantitative real-time RT-PCR (qRT-PCR). Posox3 mRNA was maternally inherited, and maintained at a considerably high expression level between the blastula stage and the hatching stage during embryonic development. Posox3 was abundantly expressed in the adult brain and showed sexually dimorphic expression pattern. In situ hybridization (ISH) was carried out to investigate the cellular distribution of Posox3 in the ovary, and results showed the uniform distribution of Posox3 throughout the cytoplasm of oogonia and stage I–III oocytes. These results indicate that Posox3 has potentially vital roles in embryonic and neural development and may be involved in the oogenesis process. Our work provides a fundamental understanding of the structure and potential functions of Sox3 in Paralichthys olivaceus. Full article
(This article belongs to the Special Issue Fish Molecular Biology)
Show Figures

Graphical abstract

11 pages, 2950 KB  
Article
MiR542-3p Regulates the Epithelial-Mesenchymal Transition by Directly Targeting BMP7 in NRK52e
by Zhicheng Liu, Yuru Zhou, Yue Yuan, Fang Nie, Rui Peng, Qianyin Li, Zhongshi Lyu, Zhaomin Mao, Liyuan Huang, Li Zhou, Yiman Li, Jing Hao, Dongsheng Ni, Qianni Jin, Yaoshui Long, Pan Ju, Wen Yu, Jianing Liu, Yanxia Hu and Qin Zhou
Int. J. Mol. Sci. 2015, 16(11), 27945-27955; https://doi.org/10.3390/ijms161126075 - 24 Nov 2015
Cited by 9 | Viewed by 6779
Abstract
Accumulating evidence demonstrated that miRNAs are highly involved in kidney fibrosis and Epithelial-Eesenchymal Transition (EMT), however, the mechanisms of miRNAs in kidney fibrosis are poorly understood. In this work, we identified that miR542-3p could promote EMT through down-regulating bone morphogenetic protein 7 (BMP7) [...] Read more.
Accumulating evidence demonstrated that miRNAs are highly involved in kidney fibrosis and Epithelial-Eesenchymal Transition (EMT), however, the mechanisms of miRNAs in kidney fibrosis are poorly understood. In this work, we identified that miR542-3p could promote EMT through down-regulating bone morphogenetic protein 7 (BMP7) expression by targeting BMP7 3′UTR. Firstly, real-time PCR results showed that miR542-3p was significantly up-regulated in kidney fibrosis in vitro and in vivo. Moreover, Western blot results demonstrated that miR542-3p may promote EMT in the NRK52e cell line. In addition, we confirmed that BMP7, which played a crucial role in anti-kidney fibrosis and suppressed the progression of EMT, was a target of miR542-3p through Dual-Luciferase reporter assay, as did Western blot analysis. The effects of miR542-3p on regulating EMT could also be suppressed by transiently overexpressing BMP7 in NRK52e cells. Taken together, miR542-3p may be a critical mediator of the induction of EMT via directly targeting BMP7. Full article
(This article belongs to the Special Issue MicroRNA Regulation)
Show Figures

Graphical abstract

11 pages, 3581 KB  
Article
The Deubiquitinase USP17 Regulates the Stability and Nuclear Function of IL-33
by Yingmeng Ni, Lianqin Tao, Chen Chen, Huihui Song, Zhiyuan Li, Yayi Gao, Jia Nie, Miranda Piccioni, Guochao Shi and Bin Li
Int. J. Mol. Sci. 2015, 16(11), 27956-27966; https://doi.org/10.3390/ijms161126063 - 24 Nov 2015
Cited by 39 | Viewed by 6746
Abstract
IL-33 is a new member of the IL-1 family cytokines, which is expressed by different types of immune cells and non-immune cells. IL-33 is constitutively expressed in the nucleus, where it can act as a transcriptional regulator. So far, no direct target for [...] Read more.
IL-33 is a new member of the IL-1 family cytokines, which is expressed by different types of immune cells and non-immune cells. IL-33 is constitutively expressed in the nucleus, where it can act as a transcriptional regulator. So far, no direct target for nuclear IL-33 has been identified, and the regulation of IL-33 nuclear function remains largely unclear. Here, we report that the transcription of type 2 inflammatory cytokine IL-13 is positively regulated by nuclear IL-33. IL-33 can directly bind to the conserved non-coding sequence (CNS) before the translation initiation site in the IL13 gene locus. Moreover, IL-33 nuclear function and stability are regulated by the enzyme ubiquitin-specific protease 17 (USP17) through deubiquitination of IL-33 both at the K48 and at the K63 sites. Our data suggest that IL13 gene transcription can be directly activated by nuclear IL-33, which is negatively regulated by the deubiquitinase USP17. Full article
(This article belongs to the Section Biochemistry)
Show Figures

Graphical abstract

11 pages, 814 KB  
Article
Effects of Monotypic and Binary Mixtures of Metal Oxide Nanoparticles on Microbial Growth in Sandy Soil Collected from Artificial Recharge Sites
by Kyung-Seok Ko, Kyoochul Ha and In Chul Kong
Int. J. Mol. Sci. 2015, 16(11), 27967-27977; https://doi.org/10.3390/ijms161126066 - 24 Nov 2015
Cited by 7 | Viewed by 6009
Abstract
The potential effects of monotypic and binary metal oxide nanoparticles (NPs, ZnO, NiO, Co3O4 and TiO2) on microbial growth were evaluated in sandy soil collected from artificial recharge sites. Microbial growth was assessed based on adenosine triphosphate (ATP) [...] Read more.
The potential effects of monotypic and binary metal oxide nanoparticles (NPs, ZnO, NiO, Co3O4 and TiO2) on microbial growth were evaluated in sandy soil collected from artificial recharge sites. Microbial growth was assessed based on adenosine triphosphate (ATP) content, dehydrogenase activity (DHA), and viable cell counts (VCC). Microbial growth based on ATP content and VCC showed considerable differences depending on NP type and concentration, whereas DHA did not significantly change. In general, ZnO NPs showed the strongest effect on microbial growth in all measurements, showing an EC50 value of 10.9 mg/L for ATP content. The ranking (EC50) of NPs based on their effect on microbial growth assessed by ATP content and VCC was ZnO > Co3O4 > NiO > TiO2. Upon exposure to binary NP mixtures, synergistic and additive modes of action were observed for ATP content and VCC, respectively. The ranges of observed (P(O)) and expected (P(E)) activity were 83%–92% and 78%–82% of the control (p-value 0.0010) based on ATP content and 78%–95% and 72%–94% of the control (p-value 0.8813) based on VCC under the tested conditions, respectively. The results indicate that the effects of NP mixtures on microbial growth in the sandy soil matrix were as great, or greater, than those of single NPs. Therefore, understanding the effects of single NPs and NP mixtures is essential for proper ecological risk assessment. Additionally, these findings demonstrate that the evaluation of NP effects may be profoundly influenced by the method of microbial growth measurement. Full article
(This article belongs to the Special Issue Bioactive Nanoparticles)
Show Figures

Figure 1

10 pages, 2331 KB  
Article
Henrin A: A New Anti-HIV Ent-Kaurane Diterpene from Pteris henryi
by Wan-Fei Li, Juan Wang, Jing-Jie Zhang, Xun Song, Chuen-Fai Ku, Juan Zou, Ji-Xin Li, Li-Jun Rong, Lu-Tai Pan and Hong-Jie Zhang
Int. J. Mol. Sci. 2015, 16(11), 27978-27987; https://doi.org/10.3390/ijms161126071 - 24 Nov 2015
Cited by 18 | Viewed by 7220
Abstract
Henrin A (1), a new ent-kaurane diterpene, was isolated from the leaves of Pteris henryi. The chemical structure was elucidated by analysis of the spectroscopic data including one-dimensional (1D) and two-dimensional (2D) NMR spectra, and was further confirmed by [...] Read more.
Henrin A (1), a new ent-kaurane diterpene, was isolated from the leaves of Pteris henryi. The chemical structure was elucidated by analysis of the spectroscopic data including one-dimensional (1D) and two-dimensional (2D) NMR spectra, and was further confirmed by X-ray crystallographic analysis. The compound was evaluated for its biological activities against a panel of cancer cell lines, dental bacterial biofilm formation, and HIV. It displayed anti-HIV potential with an IC50 value of 9.1 µM (SI = 12.2). Full article
Show Figures

Graphical abstract

Review

Jump to: Research, Other

23 pages, 1920 KB  
Review
Energy Metabolism of the Brain, Including the Cooperation between Astrocytes and Neurons, Especially in the Context of Glycogen Metabolism
by Anna Falkowska, Izabela Gutowska, Marta Goschorska, Przemysław Nowacki, Dariusz Chlubek and Irena Baranowska-Bosiacka
Int. J. Mol. Sci. 2015, 16(11), 25959-25981; https://doi.org/10.3390/ijms161125939 - 29 Oct 2015
Cited by 221 | Viewed by 31402
Abstract
Glycogen metabolism has important implications for the functioning of the brain, especially the cooperation between astrocytes and neurons. According to various research data, in a glycogen deficiency (for example during hypoglycemia) glycogen supplies are used to generate lactate, which is then transported to [...] Read more.
Glycogen metabolism has important implications for the functioning of the brain, especially the cooperation between astrocytes and neurons. According to various research data, in a glycogen deficiency (for example during hypoglycemia) glycogen supplies are used to generate lactate, which is then transported to neighboring neurons. Likewise, during periods of intense activity of the nervous system, when the energy demand exceeds supply, astrocyte glycogen is immediately converted to lactate, some of which is transported to the neurons. Thus, glycogen from astrocytes functions as a kind of protection against hypoglycemia, ensuring preservation of neuronal function. The neuroprotective effect of lactate during hypoglycemia or cerebral ischemia has been reported in literature. This review goes on to emphasize that while neurons and astrocytes differ in metabolic profile, they interact to form a common metabolic cooperation. Full article
(This article belongs to the Special Issue Neuroprotective Strategies 2022)
Show Figures

Graphical abstract

20 pages, 5885 KB  
Review
Electrophysiological Monitoring of Brain Injury and Recovery after Cardiac Arrest
by Ruoxian Deng, Wei Xiong and Xiaofeng Jia
Int. J. Mol. Sci. 2015, 16(11), 25999-26018; https://doi.org/10.3390/ijms161125938 - 30 Oct 2015
Cited by 7 | Viewed by 8850
Abstract
Reliable prognostic methods for cerebral functional outcome of post cardiac-arrest (CA) patients are necessary, especially since therapeutic hypothermia (TH) as a standard treatment. Traditional neurophysiological prognostic indicators, such as clinical examination and chemical biomarkers, may result in indecisive outcome predictions and do not [...] Read more.
Reliable prognostic methods for cerebral functional outcome of post cardiac-arrest (CA) patients are necessary, especially since therapeutic hypothermia (TH) as a standard treatment. Traditional neurophysiological prognostic indicators, such as clinical examination and chemical biomarkers, may result in indecisive outcome predictions and do not directly reflect neuronal activity, though they have remained the mainstay of clinical prognosis. The most recent advances in electrophysiological methods—electroencephalography (EEG) pattern, evoked potential (EP) and cellular electrophysiological measurement—were developed to complement these deficiencies, and will be examined in this review article. EEG pattern (reactivity and continuity) provides real-time and accurate information for early-stage (particularly in the first 24 h) hypoxic-ischemic (HI) brain injury patients with high sensitivity. However, the signal is easily affected by external stimuli, thus the measurements of EP should be combined with EEG background to validate the predicted neurologic functional result. Cellular electrophysiology, such as multi-unit activity (MUA) and local field potentials (LFP), has strong potential for improving prognostication and therapy by offering additional neurophysiologic information to understand the underlying mechanisms of therapeutic methods. Electrophysiology provides reliable and precise prognostication on both global and cellular levels secondary to cerebral injury in cardiac arrest patients treated with TH. Full article
(This article belongs to the Special Issue Neurological Injuries’ Monitoring, Tracking and Treatment)
Show Figures

Figure 1

20 pages, 698 KB  
Review
Chondrocyte Apoptosis in the Pathogenesis of Osteoarthritis
by Hyun Sook Hwang and Hyun Ah Kim
Int. J. Mol. Sci. 2015, 16(11), 26035-26054; https://doi.org/10.3390/ijms161125943 - 30 Oct 2015
Cited by 748 | Viewed by 23397
Abstract
Apoptosis is a highly-regulated, active process of cell death involved in development, homeostasis and aging. Dysregulation of apoptosis leads to pathological states, such as cancer, developmental anomalies and degenerative diseases. Osteoarthritis (OA), the most common chronic joint disease in the elderly population, is [...] Read more.
Apoptosis is a highly-regulated, active process of cell death involved in development, homeostasis and aging. Dysregulation of apoptosis leads to pathological states, such as cancer, developmental anomalies and degenerative diseases. Osteoarthritis (OA), the most common chronic joint disease in the elderly population, is characterized by progressive destruction of articular cartilage, resulting in significant disability. Because articular cartilage depends solely on its resident cells, the chondrocytes, for the maintenance of extracellular matrix, the compromising of chondrocyte function and survival would lead to the failure of the articular cartilage. The role of subchondral bone in the maintenance of proper cartilage matrix has been suggested as well, and it has been proposed that both articular cartilage and subchondral bone interact with each other in the maintenance of articular integrity and physiology. Some investigators include both articular cartilage and subchondral bone as targets for repairing joint degeneration. In late-stage OA, the cartilage becomes hypocellular, often accompanied by lacunar emptying, which has been considered as evidence that chondrocyte death is a central feature in OA progression. Apoptosis clearly occurs in osteoarthritic cartilage; however, the relative contribution of chondrocyte apoptosis in the pathogenesis of OA is difficult to evaluate, and contradictory reports exist on the rate of apoptotic chondrocytes in osteoarthritic cartilage. It is not clear whether chondrocyte apoptosis is the inducer of cartilage degeneration or a byproduct of cartilage destruction. Chondrocyte death and matrix loss may form a vicious cycle, with the progression of one aggravating the other, and the literature reveals that there is a definite correlation between the degree of cartilage damage and chondrocyte apoptosis. Because current treatments for OA act only on symptoms and do not prevent or cure OA, chondrocyte apoptosis would be a valid target to modulate cartilage degeneration. Full article
(This article belongs to the Collection Programmed Cell Death and Apoptosis)
Show Figures

Graphical abstract

10 pages, 893 KB  
Review
Application of CRISPR/Cas9 Technology to HBV
by Guigao Lin, Kuo Zhang and Jinming Li
Int. J. Mol. Sci. 2015, 16(11), 26077-26086; https://doi.org/10.3390/ijms161125950 - 2 Nov 2015
Cited by 39 | Viewed by 15606
Abstract
More than 240 million people around the world are chronically infected with hepatitis B virus (HBV). Nucleos(t)ide analogs and interferon are the only two families of drugs to treat HBV currently. However, none of these anti-virals directly target the stable nuclear covalently closed [...] Read more.
More than 240 million people around the world are chronically infected with hepatitis B virus (HBV). Nucleos(t)ide analogs and interferon are the only two families of drugs to treat HBV currently. However, none of these anti-virals directly target the stable nuclear covalently closed circular DNA (cccDNA), which acts as a transcription template for viral mRNA and pre-genomic RNA synthesis and secures virus persistence. Thus, the fact that only a small number of patients treated achieve sustained viral response (SVR) or cure, highlights the need for new therapies against HBV. The clustered regularly interspaced short palindromic repeats (CRISPR)/Cas9 gene editing system can specifically target the conserved regions of the HBV genome. This results in robust viral suppression and provides a promising tool for eradicating the virus. In this review, we discuss the function and application of the CRISPR/Cas9 system as a novel therapy for HBV. Full article
(This article belongs to the Special Issue Genome Editing)
Show Figures

Figure 1

38 pages, 1609 KB  
Review
The Role of Oxidative Stress and Antioxidants in Liver Diseases
by Sha Li, Hor-Yue Tan, Ning Wang, Zhang-Jin Zhang, Lixing Lao, Chi-Woon Wong and Yibin Feng
Int. J. Mol. Sci. 2015, 16(11), 26087-26124; https://doi.org/10.3390/ijms161125942 - 2 Nov 2015
Cited by 1463 | Viewed by 60455
Abstract
A complex antioxidant system has been developed in mammals to relieve oxidative stress. However, excessive reactive species derived from oxygen and nitrogen may still lead to oxidative damage to tissue and organs. Oxidative stress has been considered as a conjoint pathological mechanism, and [...] Read more.
A complex antioxidant system has been developed in mammals to relieve oxidative stress. However, excessive reactive species derived from oxygen and nitrogen may still lead to oxidative damage to tissue and organs. Oxidative stress has been considered as a conjoint pathological mechanism, and it contributes to initiation and progression of liver injury. A lot of risk factors, including alcohol, drugs, environmental pollutants and irradiation, may induce oxidative stress in liver, which in turn results in severe liver diseases, such as alcoholic liver disease and non-alcoholic steatohepatitis. Application of antioxidants signifies a rational curative strategy to prevent and cure liver diseases involving oxidative stress. Although conclusions drawn from clinical studies remain uncertain, animal studies have revealed the promising in vivo therapeutic effect of antioxidants on liver diseases. Natural antioxidants contained in edible or medicinal plants often possess strong antioxidant and free radical scavenging abilities as well as anti-inflammatory action, which are also supposed to be the basis of other bioactivities and health benefits. In this review, PubMed was extensively searched for literature research. The keywords for searching oxidative stress were free radicals, reactive oxygen, nitrogen species, anti-oxidative therapy, Chinese medicines, natural products, antioxidants and liver diseases. The literature, including ours, with studies on oxidative stress and anti-oxidative therapy in liver diseases were the focus. Various factors that cause oxidative stress in liver and effects of antioxidants in the prevention and treatment of liver diseases were summarized, questioned, and discussed. Full article
(This article belongs to the Special Issue Molecular Mechanisms of Human Liver Diseases)
Show Figures

Graphical abstract

17 pages, 709 KB  
Review
Metagenomics: A New Way to Illustrate the Crosstalk between Infectious Diseases and Host Microbiome
by Yinfeng Zhang, Cheuk-Yin Lun and Stephen Kwok-Wing Tsui
Int. J. Mol. Sci. 2015, 16(11), 26263-26279; https://doi.org/10.3390/ijms161125957 - 3 Nov 2015
Cited by 32 | Viewed by 12047
Abstract
Microbes have co-evolved with human beings for millions of years. They play a very important role in maintaining the health of the host. With the advancement in next generation sequencing technology, the microbiome profiling in the host can be obtained under different circumstances. [...] Read more.
Microbes have co-evolved with human beings for millions of years. They play a very important role in maintaining the health of the host. With the advancement in next generation sequencing technology, the microbiome profiling in the host can be obtained under different circumstances. This review focuses on the current knowledge of the alteration of complex microbial communities upon the infection of different pathogens, such as human immunodeficiency virus, hepatitis B virus, influenza virus, and Mycobacterium tuberculosis, at different body sites. It is believed that the increased understanding of the correlation between infectious disease and the alteration of the microbiome can contribute to better management of disease progression in the future. However, future studies may need to be more integrative so as to establish the exact causality of diseases by analyzing the correlation between microorganisms within the human host and the pathogenesis of infectious diseases. Full article
(This article belongs to the Special Issue Microbial Genomics and Metabolomics)
Show Figures

Graphical abstract

15 pages, 509 KB  
Review
Computational Prediction of RNA-Binding Proteins and Binding Sites
by Jingna Si, Jing Cui, Jin Cheng and Rongling Wu
Int. J. Mol. Sci. 2015, 16(11), 26303-26317; https://doi.org/10.3390/ijms161125952 - 3 Nov 2015
Cited by 73 | Viewed by 11558
Abstract
Proteins and RNA interaction have vital roles in many cellular processes such as protein synthesis, sequence encoding, RNA transfer, and gene regulation at the transcriptional and post-transcriptional levels. Approximately 6%–8% of all proteins are RNA-binding proteins (RBPs). Distinguishing these RBPs or their binding [...] Read more.
Proteins and RNA interaction have vital roles in many cellular processes such as protein synthesis, sequence encoding, RNA transfer, and gene regulation at the transcriptional and post-transcriptional levels. Approximately 6%–8% of all proteins are RNA-binding proteins (RBPs). Distinguishing these RBPs or their binding residues is a major aim of structural biology. Previously, a number of experimental methods were developed for the determination of protein–RNA interactions. However, these experimental methods are expensive, time-consuming, and labor-intensive. Alternatively, researchers have developed many computational approaches to predict RBPs and protein–RNA binding sites, by combining various machine learning methods and abundant sequence and/or structural features. There are three kinds of computational approaches, which are prediction from protein sequence, prediction from protein structure, and protein-RNA docking. In this paper, we review all existing studies of predictions of RNA-binding sites and RBPs and complexes, including data sets used in different approaches, sequence and structural features used in several predictors, prediction method classifications, performance comparisons, evaluation methods, and future directions. Full article
(This article belongs to the Special Issue Proteins and Protein-Ligand Interactions)
Show Figures

Graphical abstract

17 pages, 720 KB  
Review
Carbon Fluxes between Primary Metabolism and Phenolic Pathway in Plant Tissues under Stress
by Sofia Caretto, Vito Linsalata, Giovanni Colella, Giovanni Mita and Vincenzo Lattanzio
Int. J. Mol. Sci. 2015, 16(11), 26378-26394; https://doi.org/10.3390/ijms161125967 - 4 Nov 2015
Cited by 266 | Viewed by 13809
Abstract
Higher plants synthesize an amazing diversity of phenolic secondary metabolites. Phenolics are defined secondary metabolites or natural products because, originally, they were considered not essential for plant growth and development. Plant phenolics, like other natural compounds, provide the plant with specific adaptations to [...] Read more.
Higher plants synthesize an amazing diversity of phenolic secondary metabolites. Phenolics are defined secondary metabolites or natural products because, originally, they were considered not essential for plant growth and development. Plant phenolics, like other natural compounds, provide the plant with specific adaptations to changing environmental conditions and, therefore, they are essential for plant defense mechanisms. Plant defensive traits are costly for plants due to the energy drain from growth toward defensive metabolite production. Being limited with environmental resources, plants have to decide how allocate these resources to various competing functions. This decision brings about trade-offs, i.e., promoting some functions by neglecting others as an inverse relationship. Many studies have been carried out in order to link an evaluation of plant performance (in terms of growth rate) with levels of defense-related metabolites. Available results suggest that environmental stresses and stress-induced phenolics could be linked by a transduction pathway that involves: (i) the proline redox cycle; (ii) the stimulated oxidative pentose phosphate pathway; and, in turn, (iii) the reduced growth of plant tissues. Full article
(This article belongs to the Special Issue Molecular Research in Plant Secondary Metabolism 2015)
Show Figures

Graphical abstract

35 pages, 1030 KB  
Review
Alzheimer’s Disease: Mechanism and Approach to Cell Therapy
by Takashi Amemori, Pavla Jendelova, Jiri Ruzicka, Lucia Machova Urdzikova and Eva Sykova
Int. J. Mol. Sci. 2015, 16(11), 26417-26451; https://doi.org/10.3390/ijms161125961 - 4 Nov 2015
Cited by 91 | Viewed by 16260
Abstract
Alzheimer’s disease (AD) is the most common form of dementia. The risk of AD increases with age. Although two of the main pathological features of AD, amyloid plaques and neurofibrillary tangles, were already recognized by Alois Alzheimer at the beginning of the 20th [...] Read more.
Alzheimer’s disease (AD) is the most common form of dementia. The risk of AD increases with age. Although two of the main pathological features of AD, amyloid plaques and neurofibrillary tangles, were already recognized by Alois Alzheimer at the beginning of the 20th century, the pathogenesis of the disease remains unsettled. Therapeutic approaches targeting plaques or tangles have not yet resulted in satisfactory improvements in AD treatment. This may, in part, be due to early-onset and late-onset AD pathogenesis being underpinned by different mechanisms. Most animal models of AD are generated from gene mutations involved in early onset familial AD, accounting for only 1% of all cases, which may consequently complicate our understanding of AD mechanisms. In this article, the authors discuss the pathogenesis of AD according to the two main neuropathologies, including senescence-related mechanisms and possible treatments using stem cells, namely mesenchymal and neural stem cells. Full article
(This article belongs to the Special Issue Mechanisms of Neurodegeneration)
Show Figures

Figure 1

10 pages, 496 KB  
Review
Long Non-Coding RNAs in Endometrial Carcinoma
by Maria A. Smolle, Marc D. Bullock, Hui Ling, Martin Pichler and Johannes Haybaeck
Int. J. Mol. Sci. 2015, 16(11), 26463-26472; https://doi.org/10.3390/ijms161125962 - 4 Nov 2015
Cited by 66 | Viewed by 8374
Abstract
Endometrial carcinoma (EC), the second most common form of gynaecological malignancy, can be divided into two distinct sub-types: Type I tumours arise from hyperplastic endometrium and typically effect women around the time of menopause, whereas type II tumours arise in postmenopausal women from [...] Read more.
Endometrial carcinoma (EC), the second most common form of gynaecological malignancy, can be divided into two distinct sub-types: Type I tumours arise from hyperplastic endometrium and typically effect women around the time of menopause, whereas type II tumours arise in postmenopausal women from atrophic endometrium. Long non-coding RNAs (lncRNAs) are a novel class of non-protein coding molecules that have recently been implicated in the pathogenesis of many types of cancer including gynaecological tumours. Although they play critical physiological roles in cellular metabolism, their expression and function are deregulated in EC compared with paired normal tissue, indicating that they may also participate in tumour initiation and progression. For instance, the lncRNA MALAT-1 is down-regulated in EC samples compared to normal or hyperplastic endometrium, whereas the lncRNA OVAL is down-regulated in type II disease but up-regulated in type I disease. Other notatble lncRNAs such as HOTAIR, H19 and SRA become up-regulated with increasing EC tumour grade and other features associated with poor prognosis. In the current review, we will examine the growing body of evidence linking deregulated lncRNAs with specific biological functions of tumour cells in EC, we will highlight associations between lncRNAs and the molecular pathways implicated in EC tumourigenesis and we will identify critical knowledge gaps that remain to be addressed. Full article
(This article belongs to the Collection Regulation by Non-coding RNAs)
Show Figures

Figure 1

27 pages, 4637 KB  
Review
Protein Recognition in Drug-Induced DNA Alkylation: When the Moonlight Protein GAPDH Meets S23906-1/DNA Minor Groove Adducts
by Gaëlle Savreux-Lenglet, Sabine Depauw and Marie-Hélène David-Cordonnier
Int. J. Mol. Sci. 2015, 16(11), 26555-26581; https://doi.org/10.3390/ijms161125971 - 5 Nov 2015
Cited by 13 | Viewed by 11033
Abstract
DNA alkylating drugs have been used in clinics for more than seventy years. The diversity of their mechanism of action (major/minor groove; mono-/bis-alkylation; intra-/inter-strand crosslinks; DNA stabilization/destabilization, etc.) has undoubtedly major consequences on the cellular response to treatment. The aim of this review [...] Read more.
DNA alkylating drugs have been used in clinics for more than seventy years. The diversity of their mechanism of action (major/minor groove; mono-/bis-alkylation; intra-/inter-strand crosslinks; DNA stabilization/destabilization, etc.) has undoubtedly major consequences on the cellular response to treatment. The aim of this review is to highlight the variety of established protein recognition of DNA adducts to then particularly focus on glyceraldehyde-3-phosphate dehydrogenase (GAPDH) function in DNA adduct interaction with illustration using original experiments performed with S23906-1/DNA adduct. The introduction of this review is a state of the art of protein/DNA adducts recognition, depending on the major or minor groove orientation of the DNA bonding as well as on the molecular consequences in terms of double-stranded DNA maintenance. It reviews the implication of proteins from both DNA repair, transcription, replication and chromatin maintenance in selective DNA adduct recognition. The main section of the manuscript is focusing on the implication of the moonlighting protein GAPDH in DNA adduct recognition with the model of the peculiar DNA minor groove alkylating and destabilizing drug S23906-1. The mechanism of action of S23906-1 alkylating drug and the large variety of GAPDH cellular functions are presented prior to focus on GAPDH direct binding to S23906-1 adducts. Full article
(This article belongs to the Special Issue Low Molecular Weight DNA and RNA Binding Agents)
Show Figures

Graphical abstract

17 pages, 1811 KB  
Review
Endoplasmic Reticulum Stress Signaling in Plant Immunity—At the Crossroad of Life and Death
by Camilla J. Kørner, Xinran Du, Marie E. Vollmer and Karolina M. Pajerowska-Mukhtar
Int. J. Mol. Sci. 2015, 16(11), 26582-26598; https://doi.org/10.3390/ijms161125964 - 5 Nov 2015
Cited by 65 | Viewed by 13573
Abstract
Rapid and complex immune responses are induced in plants upon pathogen recognition. One form of plant defense response is a programmed burst in transcription and translation of pathogenesis-related proteins, of which many rely on ER processing. Interestingly, several ER stress marker genes are [...] Read more.
Rapid and complex immune responses are induced in plants upon pathogen recognition. One form of plant defense response is a programmed burst in transcription and translation of pathogenesis-related proteins, of which many rely on ER processing. Interestingly, several ER stress marker genes are up-regulated during early stages of immune responses, suggesting that enhanced ER capacity is needed for immunity. Eukaryotic cells respond to ER stress through conserved signaling networks initiated by specific ER stress sensors tethered to the ER membrane. Depending on the nature of ER stress the cell prioritizes either survival or initiates programmed cell death (PCD). At present two plant ER stress sensors, bZIP28 and IRE1, have been described. Both sensor proteins are involved in ER stress-induced signaling, but only IRE1 has been additionally linked to immunity. A second branch of immune responses relies on PCD. In mammals, ER stress sensors are involved in activation of PCD, but it is unclear if plant ER stress sensors play a role in PCD. Nevertheless, some ER resident proteins have been linked to pathogen-induced cell death in plants. In this review, we will discuss the current understanding of plant ER stress signaling and its cross-talk with immune signaling. Full article
(This article belongs to the Special Issue Plant Innate Immunity)
Show Figures

Graphical abstract

15 pages, 353 KB  
Review
The Role of Autophagy in Hepatocellular Carcinoma
by Yoo Jin Lee and Byoung Kuk Jang
Int. J. Mol. Sci. 2015, 16(11), 26629-26643; https://doi.org/10.3390/ijms161125984 - 6 Nov 2015
Cited by 90 | Viewed by 9487
Abstract
Autophagy is a catabolic process involved in cellular homeostasis under basal and stressed conditions. Autophagy is crucial for normal liver physiology and the pathogenesis of liver diseases. During the last decade, the function of autophagy in hepatocellular carcinoma (HCC) has been evaluated extensively. [...] Read more.
Autophagy is a catabolic process involved in cellular homeostasis under basal and stressed conditions. Autophagy is crucial for normal liver physiology and the pathogenesis of liver diseases. During the last decade, the function of autophagy in hepatocellular carcinoma (HCC) has been evaluated extensively. Currently, autophagy is thought to play a dual role in HCC, i.e., autophagy is involved in tumorigenesis and tumor suppression. Recent investigations of autophagy have suggested that autophagy biomarkers can facilitate HCC prognosis and the establishment of therapeutic approaches. In this review, we briefly summarize the current understanding of autophagy and discuss recent evidence for its role in HCC. Full article
(This article belongs to the Special Issue Molecular Classification of Human Cancer: Diagnosis and Treatment)
Show Figures

Figure 1

10 pages, 558 KB  
Review
Plant Responses to Nanoparticle Stress
by Zahed Hossain, Ghazala Mustafa and Setsuko Komatsu
Int. J. Mol. Sci. 2015, 16(11), 26644-26653; https://doi.org/10.3390/ijms161125980 - 6 Nov 2015
Cited by 236 | Viewed by 14598
Abstract
With the rapid advancement in nanotechnology, release of nanoscale materials into the environment is inevitable. Such contamination may negatively influence the functioning of the ecosystems. Many manufactured nanoparticles (NPs) contain heavy metals, which can cause soil and water contamination. Proteomic techniques have contributed [...] Read more.
With the rapid advancement in nanotechnology, release of nanoscale materials into the environment is inevitable. Such contamination may negatively influence the functioning of the ecosystems. Many manufactured nanoparticles (NPs) contain heavy metals, which can cause soil and water contamination. Proteomic techniques have contributed substantially in understanding the molecular mechanisms of plant responses against various stresses by providing a link between gene expression and cell metabolism. As the coding regions of genome are responsible for plant adaptation to adverse conditions, protein signatures provide insights into the phytotoxicity of NPs at proteome level. This review summarizes the recent contributions of plant proteomic research to elaborate the complex molecular pathways of plant response to NPs stress. Full article
(This article belongs to the Special Issue Plant Proteomic Research)
Show Figures

Figure 1

10 pages, 1220 KB  
Review
Cell-Penetrating Peptide as a Means of Directing the Differentiation of Induced-Pluripotent Stem Cells
by Taku Kaitsuka and Kazuhito Tomizawa
Int. J. Mol. Sci. 2015, 16(11), 26667-26676; https://doi.org/10.3390/ijms161125986 - 6 Nov 2015
Cited by 22 | Viewed by 7283
Abstract
Protein transduction using cell-penetrating peptides (CPPs) is useful for the delivery of large protein molecules, including some transcription factors. This method is safer than gene transfection methods with a viral vector because there is no risk of genomic integration of the exogenous DNA. [...] Read more.
Protein transduction using cell-penetrating peptides (CPPs) is useful for the delivery of large protein molecules, including some transcription factors. This method is safer than gene transfection methods with a viral vector because there is no risk of genomic integration of the exogenous DNA. Recently, this method was reported as a means for the induction of induced pluripotent stem (iPS) cells, directing the differentiation into specific cell types and supporting gene editing/correction. Furthermore, we developed a direct differentiation method to obtain a pancreatic lineage from mouse and human pluripotent stem cells via the protein transduction of three transcription factors, Pdx1, NeuroD, and MafA. Here, we discuss the possibility of using CPPs as a means of directing the differentiation of iPS cells and other stem cell technologies. Full article
(This article belongs to the Special Issue Cell-Penetrating Peptides)
Show Figures

Graphical abstract

15 pages, 1256 KB  
Review
Contribution of the Type II Chaperonin, TRiC/CCT, to Oncogenesis
by Soung-Hun Roh, Moses Kasembeli, Deenadayalan Bakthavatsalam, Wah Chiu and David J. Tweardy
Int. J. Mol. Sci. 2015, 16(11), 26706-26720; https://doi.org/10.3390/ijms161125975 - 6 Nov 2015
Cited by 67 | Viewed by 14077
Abstract
The folding of newly synthesized proteins and the maintenance of pre-existing proteins are essential in sustaining a living cell. A network of molecular chaperones tightly guides the folding, intracellular localization, and proteolytic turnover of proteins. Many of the key regulators of cell growth [...] Read more.
The folding of newly synthesized proteins and the maintenance of pre-existing proteins are essential in sustaining a living cell. A network of molecular chaperones tightly guides the folding, intracellular localization, and proteolytic turnover of proteins. Many of the key regulators of cell growth and differentiation have been identified as clients of molecular chaperones, which implies that chaperones are potential mediators of oncogenesis. In this review, we briefly provide an overview of the role of chaperones, including HSP70 and HSP90, in cancer. We further summarize and highlight the emerging the role of chaperonin TRiC (T-complex protein-1 ring complex, also known as CCT) in the development and progression of cancer mediated through its critical interactions with oncogenic clients that modulate growth deregulation, apoptosis, and genome instability in cancer cells. Elucidation of how TRiC modulates the folding and function of oncogenic clients will provide strategies for developing novel cancer therapies. Full article
(This article belongs to the Special Issue Protein Folding)
Show Figures

Graphical abstract

16 pages, 2451 KB  
Review
The Function of Autophagy in Neurodegenerative Diseases
by Yoshimitsu Kiriyama and Hiromi Nochi
Int. J. Mol. Sci. 2015, 16(11), 26797-26812; https://doi.org/10.3390/ijms161125990 - 9 Nov 2015
Cited by 134 | Viewed by 15482
Abstract
Macroautophagy, hereafter referred to as autophagy, is a bulk degradation process performed by lysosomes in which aggregated and altered proteins as well as dysfunctional organelles are decomposed. Autophagy is a basic cellular process that maintains homeostasis and is crucial for postmitotic neurons. Thus, [...] Read more.
Macroautophagy, hereafter referred to as autophagy, is a bulk degradation process performed by lysosomes in which aggregated and altered proteins as well as dysfunctional organelles are decomposed. Autophagy is a basic cellular process that maintains homeostasis and is crucial for postmitotic neurons. Thus, impaired autophagic processes in neurons lead to improper homeostasis and neurodegeneration. Recent studies have suggested that impairments of the autophagic process are associated with several neurodegenerative diseases, such as Alzheimer’s disease, Parkinson’s disease, Huntington’s disease, amyotrophic lateral sclerosis, and static encephalopathy of childhood with neurodegeneration in adulthood. In this review, we focus on the recent findings regarding the autophagic process and the involvement of autophagy in neurodegenerative diseases. Full article
(This article belongs to the Special Issue Mechanisms of Neurodegeneration)
Show Figures

Figure 1

18 pages, 2113 KB  
Review
Single-Cell Isolation and Gene Analysis: Pitfalls and Possibilities
by Kjetil Hodne and Finn-Arne Weltzien
Int. J. Mol. Sci. 2015, 16(11), 26832-26849; https://doi.org/10.3390/ijms161125996 - 10 Nov 2015
Cited by 34 | Viewed by 14068
Abstract
During the last two decades single-cell analysis (SCA) has revealed extensive phenotypic differences within homogenous cell populations. These phenotypic differences are reflected in the stochastic nature of gene regulation, which is often masked by qualitatively and quantitatively averaging in whole tissue analyses. The [...] Read more.
During the last two decades single-cell analysis (SCA) has revealed extensive phenotypic differences within homogenous cell populations. These phenotypic differences are reflected in the stochastic nature of gene regulation, which is often masked by qualitatively and quantitatively averaging in whole tissue analyses. The ability to isolate transcripts and investigate how genes are regulated at the single cell level requires highly sensitive and refined methods. This paper reviews different strategies currently used for SCA, including harvesting, reverse transcription, and amplification of the RNA, followed by methods for transcript quantification. The review provides the historical background to SCA, discusses limitations, and current and future possibilities in this exciting field of research. Full article
(This article belongs to the Special Issue Single Cell Analysis in Biotechnology and Systems Biology)
Show Figures

Figure 1

34 pages, 998 KB  
Review
Therapeutic Implications for Overcoming Radiation Resistance in Cancer Therapy
by Byeong Mo Kim, Yunkyung Hong, Seunghoon Lee, Pengda Liu, Ji Hong Lim, Yong Heon Lee, Tae Ho Lee, Kyu Tae Chang and Yonggeun Hong
Int. J. Mol. Sci. 2015, 16(11), 26880-26913; https://doi.org/10.3390/ijms161125991 - 10 Nov 2015
Cited by 201 | Viewed by 17587
Abstract
Ionizing radiation (IR), such as X-rays and gamma (γ)-rays, mediates various forms of cancer cell death such as apoptosis, necrosis, autophagy, mitotic catastrophe, and senescence. Among them, apoptosis and mitotic catastrophe are the main mechanisms of IR action. DNA damage and genomic instability [...] Read more.
Ionizing radiation (IR), such as X-rays and gamma (γ)-rays, mediates various forms of cancer cell death such as apoptosis, necrosis, autophagy, mitotic catastrophe, and senescence. Among them, apoptosis and mitotic catastrophe are the main mechanisms of IR action. DNA damage and genomic instability contribute to IR-induced cancer cell death. Although IR therapy may be curative in a number of cancer types, the resistance of cancer cells to radiation remains a major therapeutic problem. In this review, we describe the morphological and molecular aspects of various IR-induced types of cell death. We also discuss cytogenetic variations representative of IR-induced DNA damage and genomic instability. Most importantly, we focus on several pathways and their associated marker proteins responsible for cancer resistance and its therapeutic implications in terms of cancer cell death of various types and characteristics. Finally, we propose radiation-sensitization strategies, such as the modification of fractionation, inflammation, and hypoxia and the combined treatment, that can counteract the resistance of tumors to IR. Full article
(This article belongs to the Special Issue Molecular Classification of Human Cancer: Diagnosis and Treatment)
Show Figures

Figure 1

17 pages, 788 KB  
Review
Exploring Different Strategies for Efficient Delivery of Colorectal Cancer Therapy
by Congcong Lin, Huei Leng Helena Ng, Weisan Pan, Hubiao Chen, Ge Zhang, Zhaoxiang Bian, Aiping Lu and Zhijun Yang
Int. J. Mol. Sci. 2015, 16(11), 26936-26952; https://doi.org/10.3390/ijms161125995 - 11 Nov 2015
Cited by 33 | Viewed by 8662
Abstract
Colorectal cancer (CRC) is the third most common cancer and the fourth leading cause of cancer death in the world. Currently available chemotherapy of CRC usually delivers the drug to both normal as well as cancerous tissues, thus leading to numerous undesirable effects. [...] Read more.
Colorectal cancer (CRC) is the third most common cancer and the fourth leading cause of cancer death in the world. Currently available chemotherapy of CRC usually delivers the drug to both normal as well as cancerous tissues, thus leading to numerous undesirable effects. Much emphasis is being laid on the development of effective drug delivery systems for achieving selective delivery of the active moiety at the anticipated site of action with minimized unwanted side effects. Researchers have employed various techniques (dependent on pH, time, pressure and/or bacteria) for targeting drugs directly to the colonic region. On the other hand, systemic drug delivery strategies to specific molecular targets (such as FGFR, EGFR, CD44, EpCAM, CA IX, PPARγ and COX-2) overexpressed by cancerous cells have also been shown to be effective. This review aims to put forth an overview of drug delivery technologies that have been, and may be developed, for the treatment of CRC. Full article
Show Figures

Figure 1

26 pages, 3655 KB  
Review
EZH2 in Bladder Cancer, a Promising Therapeutic Target
by Mónica Martínez-Fernández, Carolina Rubio, Cristina Segovia, Fernando F. López-Calderón, Marta Dueñas and Jesús M. Paramio
Int. J. Mol. Sci. 2015, 16(11), 27107-27132; https://doi.org/10.3390/ijms161126000 - 13 Nov 2015
Cited by 64 | Viewed by 11816
Abstract
Bladder Cancer (BC) represents a current clinical and social challenge. The recent studies aimed to describe the genomic landscape of BC have underscored the relevance of epigenetic alterations in the pathogenesis of these tumors. Among the epigenetic alterations, histone modifications occupied a central [...] Read more.
Bladder Cancer (BC) represents a current clinical and social challenge. The recent studies aimed to describe the genomic landscape of BC have underscored the relevance of epigenetic alterations in the pathogenesis of these tumors. Among the epigenetic alterations, histone modifications occupied a central role not only in cancer, but also in normal organism homeostasis and development. EZH2 (Enhancer of Zeste Homolog 2) belongs to the Polycomb repressive complex 2 as its catalytic subunit, which through the trimethylation of H3 (Histone 3) on K27 (Lysine 27), produces gene silencing. EZH2 is frequently overexpressed in multiple tumor types, including BC, and plays multiple roles besides the well-recognized histone mark generation. In this review, we summarize the present knowledge on the oncogenic roles of EZH2 and its potential use as a therapeutic target, with special emphasis on BC pathogenesis and management. Full article
(This article belongs to the Special Issue Advances in Molecular Oncology)
Show Figures

Graphical abstract

12 pages, 1077 KB  
Review
Developments in FTICR-MS and Its Potential for Body Fluid Signatures
by Simone Nicolardi, Bogdan Bogdanov, André M. Deelder, Magnus Palmblad and Yuri E. M. Van der Burgt
Int. J. Mol. Sci. 2015, 16(11), 27133-27144; https://doi.org/10.3390/ijms161126012 - 13 Nov 2015
Cited by 22 | Viewed by 7761
Abstract
Fourier transform mass spectrometry (FTMS) is the method of choice for measurements that require ultra-high resolution. The establishment of Fourier transform ion cyclotron resonance (FTICR) MS, the availability of biomolecular ionization techniques and the introduction of the Orbitrap™ mass spectrometer have widened the [...] Read more.
Fourier transform mass spectrometry (FTMS) is the method of choice for measurements that require ultra-high resolution. The establishment of Fourier transform ion cyclotron resonance (FTICR) MS, the availability of biomolecular ionization techniques and the introduction of the Orbitrap™ mass spectrometer have widened the number of FTMS-applications enormously. One recent example involves clinical proteomics using FTICR-MS to discover and validate protein biomarker signatures in body fluids such as serum or plasma. These biological samples are highly complex in terms of the type and number of components, their concentration range, and the structural identity of each species, and thus require extensive sample cleanup and chromatographic separation procedures. Clearly, such an elaborate and multi-step sample preparation process hampers high-throughput analysis of large clinical cohorts. A final MS read-out at ultra-high resolution enables the analysis of a more complex sample and can thus simplify upfront fractionations. To this end, FTICR-MS offers superior ultra-high resolving power with accurate and precise mass-to-charge ratio (m/z) measurement of a high number of peptides and small proteins (up to 20 kDa) at isotopic resolution over a wide mass range, and furthermore includes a wide variety of fragmentation strategies to characterize protein sequence and structure, including post-translational modifications (PTMs). In our laboratory, we have successfully applied FTICR “next-generation” peptide profiles with the purpose of cancer disease classifications. Here we will review a number of developments and innovations in FTICR-MS that have resulted in robust and routine procedures aiming for ultra-high resolution signatures of clinical samples, exemplified with state-of-the-art examples for serum and saliva. Full article
(This article belongs to the Special Issue Fourier Transform Mass Spectrometry in Molecular Sciences)
Show Figures

Figure 1

20 pages, 2594 KB  
Review
Abnormalities in Alternative Splicing of Apoptotic Genes and Cardiovascular Diseases
by Zodwa Dlamini, Shonisani C. Tshidino and Rodney Hull
Int. J. Mol. Sci. 2015, 16(11), 27171-27190; https://doi.org/10.3390/ijms161126017 - 13 Nov 2015
Cited by 24 | Viewed by 9109
Abstract
Apoptosis is required for normal heart development in the embryo, but has also been shown to be an important factor in the occurrence of heart disease. Alternative splicing of apoptotic genes is currently emerging as a diagnostic and therapeutic target for heart disease. [...] Read more.
Apoptosis is required for normal heart development in the embryo, but has also been shown to be an important factor in the occurrence of heart disease. Alternative splicing of apoptotic genes is currently emerging as a diagnostic and therapeutic target for heart disease. This review addresses the involvement of abnormalities in alternative splicing of apoptotic genes in cardiac disorders including cardiomyopathy, myocardial ischemia and heart failure. Many pro-apoptotic members of the Bcl-2 family have alternatively spliced isoforms that lack important active domains. These isoforms can play a negative regulatory role by binding to and inhibiting the pro-apoptotic forms. Alternative splicing is observed to be increased in various cardiovascular diseases with the level of alternate transcripts increasing elevated in diseased hearts compared to healthy subjects. In many cases these isoforms appear to be the underlying cause of the disease, while in others they may be induced in response to cardiovascular pathologies. Regardless of this, the detection of alternate splicing events in the heart can serve as useful diagnostic or prognostic tools, while those splicing events that seem to play a causative role in cardiovascular disease make attractive future drug targets. Full article
(This article belongs to the Special Issue Improvement of Cardiac Function in Heart Failure)
Show Figures

Graphical abstract

14 pages, 662 KB  
Review
Pluripotency Genes and Their Functions in the Normal and Aberrant Breast and Brain
by Tracy Seymour, Alecia-Jane Twigger and Foteini Kakulas
Int. J. Mol. Sci. 2015, 16(11), 27288-27301; https://doi.org/10.3390/ijms161126024 - 13 Nov 2015
Cited by 38 | Viewed by 12842
Abstract
Pluripotent stem cells (PSCs) attracted considerable interest with the successful isolation of embryonic stem cells (ESCs) from the inner cell mass of murine, primate and human embryos. Whilst it was initially thought that the only PSCs were ESCs, in more recent years cells [...] Read more.
Pluripotent stem cells (PSCs) attracted considerable interest with the successful isolation of embryonic stem cells (ESCs) from the inner cell mass of murine, primate and human embryos. Whilst it was initially thought that the only PSCs were ESCs, in more recent years cells with similar properties have been isolated from organs of the adult, including the breast and brain. Adult PSCs in these organs have been suggested to be remnants of embryonic development that facilitate normal tissue homeostasis during repair and regeneration. They share certain characteristics with ESCs, such as an inherent capacity to self-renew and differentiate into cells of the three germ layers, properties that are regulated by master pluripotency transcription factors (TFs) OCT4 (octamer-binding transcription factor 4), SOX2 (sex determining region Y-box 2), and homeobox protein NANOG. Aberrant expression of these TFs can be oncogenic resulting in heterogeneous tumours fueled by cancer stem cells (CSC), which are resistant to conventional treatments and are associated with tumour recurrence post-treatment. Further to enriching our understanding of the role of pluripotency TFs in normal tissue function, research now aims to develop optimized isolation and propagation methods for normal adult PSCs and CSCs for the purposes of regenerative medicine, developmental biology, and disease modeling aimed at targeted personalised cancer therapies. Full article
Show Figures

Figure 1

14 pages, 1062 KB  
Review
Targeting Mitochondrial Function to Treat Quiescent Tumor Cells in Solid Tumors
by Xiaonan Zhang, Angelo De Milito, Maria Hägg Olofsson, Joachim Gullbo, Padraig D’Arcy and Stig Linder
Int. J. Mol. Sci. 2015, 16(11), 27313-27326; https://doi.org/10.3390/ijms161126020 - 13 Nov 2015
Cited by 54 | Viewed by 8754
Abstract
The disorganized nature of tumor vasculature results in the generation of microenvironments characterized by nutrient starvation, hypoxia and accumulation of acidic metabolites. Tumor cell populations in such areas are often slowly proliferating and thus refractory to chemotherapeutical drugs that are dependent on an [...] Read more.
The disorganized nature of tumor vasculature results in the generation of microenvironments characterized by nutrient starvation, hypoxia and accumulation of acidic metabolites. Tumor cell populations in such areas are often slowly proliferating and thus refractory to chemotherapeutical drugs that are dependent on an active cell cycle. There is an urgent need for alternative therapeutic interventions that circumvent growth dependency. The screening of drug libraries using multicellular tumor spheroids (MCTS) or glucose-starved tumor cells has led to the identification of several compounds with promising therapeutic potential and that display activity on quiescent tumor cells. Interestingly, a common theme of these drug screens is the recurrent identification of agents that affect mitochondrial function. Such data suggest that, contrary to the classical Warburg view, tumor cells in nutritionally-compromised microenvironments are dependent on mitochondrial function for energy metabolism and survival. These findings suggest that mitochondria may represent an “Achilles heel” for the survival of slowly-proliferating tumor cells and suggest strategies for the development of therapy to target these cell populations. Full article
(This article belongs to the Special Issue Mitochondrial Dysfunction in Ageing and Diseases)
Show Figures

Graphical abstract

12 pages, 368 KB  
Review
The in Vitro Antimicrobial Efficacy of PDT against Periodontopathogenic Bacteria
by Philippe A. Haag, Valerie Steiger-Ronay and Patrick R. Schmidlin
Int. J. Mol. Sci. 2015, 16(11), 27327-27338; https://doi.org/10.3390/ijms161126027 - 13 Nov 2015
Cited by 28 | Viewed by 7443
Abstract
Periodontitis, an inflammatory disease, is caused by biofilms with a mixed microbial etiology and involves the progressive destruction of the tooth-supporting tissues. A rising number of studies investigate the clinical potential of photodynamic therapy (PDT) as an adjunct during active therapy. The aim [...] Read more.
Periodontitis, an inflammatory disease, is caused by biofilms with a mixed microbial etiology and involves the progressive destruction of the tooth-supporting tissues. A rising number of studies investigate the clinical potential of photodynamic therapy (PDT) as an adjunct during active therapy. The aim of the present review was to evaluate the available literature for the in vitro antimicrobial efficacy of photodynamic therapy focusing on the periodontopathogenic bacteria Aggregatibacter actinomycetemcomitans, Porphyromonas gingivalis and Fusobacterium nucleatum. The focused question was: “Is it possible to decrease (at least 3 log steps or 99.9%) or even eliminate bacterial growth by photodynamic therapy in vitro when compared to untreated control groups or control groups treated by placebo?” In general, PDT resulted in a substantial reduction of surviving bacteria. However, not all studies showed the desired reduction or elimination. The ranges of log10-reduction were 0.38 (58%) to a complete eradication (100%) for P. gingivalis, 0.21 (39%) to 100% for A. actinomycetemcomitans and 0.3 (50%) to 100% for F. nucleatum. In conclusion, further and particularly more comparable studies are needed to evaluate if PDT can be clinically successful as an adjuvant in periodontal therapy. Full article
(This article belongs to the Special Issue Advances in Photodynamic Therapy)
Show Figures

Graphical abstract

13 pages, 1718 KB  
Review
Serum Biomarkers of (Anti)Oxidant Status for Epidemiological Studies
by Eugène Jansen and Tatjana Ruskovska
Int. J. Mol. Sci. 2015, 16(11), 27378-27390; https://doi.org/10.3390/ijms161126032 - 16 Nov 2015
Cited by 40 | Viewed by 8970
Abstract
In this review, we disclose a selection of serum/plasma biomarkers of (anti)oxidant status related to nutrition, which can be used for measurements in large-scale epidemiological studies. From personal experience, we have come to the following proposal of a set of biomarkers for nutritional [...] Read more.
In this review, we disclose a selection of serum/plasma biomarkers of (anti)oxidant status related to nutrition, which can be used for measurements in large-scale epidemiological studies. From personal experience, we have come to the following proposal of a set of biomarkers for nutritional intake, (anti)oxidant status, and redox status. We have selected the individual antioxidant vitamins E and A, and the carotenoids which can be measured in large series by HPLC. In addition, vitamin C was selected, which can be measured by an auto-analyzer or HPLC. As a biomarker for oxidative stress, the ROM assay (reactive oxygen metabolites) was selected; for the redox status, the total thiol assay; and for the total antioxidant status the BAP assay (biological antioxidant potential). All of these biomarkers can be measured in large quantities by an auto-analyzer. Critical points in biomarker validation with respect to blood sampling, storage conditions, and measurements are discussed. With the selected biomarkers, a good set is presented for use in the risk assessment between nutrition and (chronic) diseases in large-scale epidemiological studies. Examples of the successful application of these biomarkers in large international studies are presented. Full article
(This article belongs to the Special Issue Antioxidant 2.0——Redox Modulation by Food and Drugs)
Show Figures

Graphical abstract

17 pages, 604 KB  
Review
Prostate Cancer Stem Cells: Research Advances
by Dagmara Jaworska, Wojciech Król and Ewelina Szliszka
Int. J. Mol. Sci. 2015, 16(11), 27433-27449; https://doi.org/10.3390/ijms161126036 - 17 Nov 2015
Cited by 48 | Viewed by 10062
Abstract
Cancer stem cells have been defined as cells within a tumor that possesses the capacity to self-renew and to cause the heterogeneous lineages of cancer cells that comprise the tumor. Experimental evidence showed that these highly tumorigenic cells might be responsible for initiation [...] Read more.
Cancer stem cells have been defined as cells within a tumor that possesses the capacity to self-renew and to cause the heterogeneous lineages of cancer cells that comprise the tumor. Experimental evidence showed that these highly tumorigenic cells might be responsible for initiation and progression of cancer into invasive and metastatic disease. Eradicating prostate cancer stem cells, the root of the problem, has been considered as a promising target in prostate cancer treatment to improve the prognosis for patients with advanced stages of the disease. Full article
(This article belongs to the Special Issue Molecular Classification of Human Cancer: Diagnosis and Treatment)
Show Figures

Graphical abstract

15 pages, 1462 KB  
Review
DNA Repair—A Double-Edged Sword in the Genomic Stability of Cancer Cells—The Case of Chronic Myeloid Leukemia
by Elzbieta Pawlowska and Janusz Blasiak
Int. J. Mol. Sci. 2015, 16(11), 27535-27549; https://doi.org/10.3390/ijms161126049 - 18 Nov 2015
Cited by 28 | Viewed by 9941
Abstract
Genomic instability is a common feature of cancer cells, which can result from aberrant DNA damage reaction (DDR). We and others showed that the well-known BCR-ABL1 fusion oncogene, the cause of chronic myeloid leukemia, induced an increased production of reactive oxygen species (ROS) [...] Read more.
Genomic instability is a common feature of cancer cells, which can result from aberrant DNA damage reaction (DDR). We and others showed that the well-known BCR-ABL1 fusion oncogene, the cause of chronic myeloid leukemia, induced an increased production of reactive oxygen species (ROS) and conferred therapeutic drug resistance by suppression of apoptotic signaling, prolonged G2/M arrest and stimulation of several pathways of DNA repair. However, to protect from apoptosis, cancer cells may tolerate some DNA lesions, which may increase genomic instability. Moreover, BCR/ABL1-stimulated DNA repair might be faulty, especially non-homologous end joining in its alternative forms. Normal DNA repair can remove DNA damage and prevent mutations, reducing genome instability, but on the other hand, due to its imprecise nature, it may increase genomic instability by increasing the ratio of mutagenic DNA lesions. The example of BCR-ABL1-expressing cells shows that DNA repair can both increase and decrease genomic instability of cancer cells and understanding the mechanism of the regulation of these opposite effects would be helpful in anticancer strategies. Full article
(This article belongs to the Special Issue Advances in Molecular Oncology)
Show Figures

Graphical abstract

11 pages, 200 KB  
Review
Improvement of Psychotic Symptoms and the Role of Tissue Plasminogen Activator
by Silvia Hoirisch-Clapauch and Antonio E. Nardi
Int. J. Mol. Sci. 2015, 16(11), 27550-27560; https://doi.org/10.3390/ijms161126053 - 18 Nov 2015
Cited by 12 | Viewed by 5846
Abstract
Tissue plasminogen activator (tPA) mediates a number of processes that are pivotal for synaptogenesis and remodeling of synapses, including proteolysis of the brain extracellular matrix, degradation of adhesion molecules, activation of neurotrophins, and activation of the N-methyl-d-aspartate receptor. Abnormalities in these processes [...] Read more.
Tissue plasminogen activator (tPA) mediates a number of processes that are pivotal for synaptogenesis and remodeling of synapses, including proteolysis of the brain extracellular matrix, degradation of adhesion molecules, activation of neurotrophins, and activation of the N-methyl-d-aspartate receptor. Abnormalities in these processes have been consistently described in psychotic disorders. In this paper, we review the physiological roles of tPA, focusing on conditions characterized by low tPA activity, which are prevalent in schizophrenia. We then describe how tPA activity is influenced by lifestyle interventions and nutritional supplements that may ameliorate psychotic symptoms. Next, we analyze the role of tPA in the mechanism of action of hormones and medications effective in mitigating psychotic symptoms, such as pregnenolone, estrogen, oxytocin, dopamine D3 receptor antagonists, retinoic acid, valproic acid, cannabidiol, sodium nitroprusside, N-acetyl cysteine, and warfarin. We also review evidence that tPA participates in the mechanism by which electroconvulsive therapy and cigarette smoking may reduce psychotic symptoms. Full article
(This article belongs to the Special Issue Antipsychotics)
30 pages, 1521 KB  
Review
Multi-Functional Macromers for Hydrogel Design in Biomedical Engineering and Regenerative Medicine
by Michael C. Hacker and Hafiz Awais Nawaz
Int. J. Mol. Sci. 2015, 16(11), 27677-27706; https://doi.org/10.3390/ijms161126056 - 19 Nov 2015
Cited by 42 | Viewed by 12138
Abstract
Contemporary biomaterials are expected to provide tailored mechanical, biological and structural cues to encapsulated or invading cells in regenerative applications. In addition, the degradative properties of the material also have to be adjustable to the desired application. Oligo- or polymeric building blocks that [...] Read more.
Contemporary biomaterials are expected to provide tailored mechanical, biological and structural cues to encapsulated or invading cells in regenerative applications. In addition, the degradative properties of the material also have to be adjustable to the desired application. Oligo- or polymeric building blocks that can be further cross-linked into hydrogel networks, here addressed as macromers, appear as the prime option to assemble gels with the necessary degrees of freedom in the adjustment of the mentioned key parameters. Recent developments in the design of multi-functional macromers with two or more chemically different types of functionalities are summarized and discussed in this review illustrating recent trends in the development of advanced hydrogel building blocks for regenerative applications. Full article
(This article belongs to the Special Issue Artificial Organs)
Show Figures

Figure 1

11 pages, 209 KB  
Review
Redox Roles of Reactive Oxygen Species in Cardiovascular Diseases
by Feng He and Li Zuo
Int. J. Mol. Sci. 2015, 16(11), 27770-27780; https://doi.org/10.3390/ijms161126059 - 20 Nov 2015
Cited by 205 | Viewed by 12460
Abstract
Cardiovascular disease (CVD), a major cause of mortality in the world, has been extensively studied over the past decade. However, the exact mechanism underlying its pathogenesis has not been fully elucidated. Reactive oxygen species (ROS) play a pivotal role in the progression of [...] Read more.
Cardiovascular disease (CVD), a major cause of mortality in the world, has been extensively studied over the past decade. However, the exact mechanism underlying its pathogenesis has not been fully elucidated. Reactive oxygen species (ROS) play a pivotal role in the progression of CVD. Particularly, ROS are commonly engaged in developing typical characteristics of atherosclerosis, one of the dominant CVDs. This review will discuss the involvement of ROS in atherosclerosis, specifically their effect on inflammation, disturbed blood flow and arterial wall remodeling. Pharmacological interventions target ROS in order to alleviate oxidative stress and CVD symptoms, yet results are varied due to the paradoxical role of ROS in CVD. Lack of effectiveness in clinical trials suggests that understanding the exact role of ROS in the pathophysiology of CVD and developing novel treatments, such as antioxidant gene therapy and nanotechnology-related antioxidant delivery, could provide a therapeutic advance in treating CVDs. While genetic therapies focusing on specific antioxidant expression seem promising in CVD treatments, multiple technological challenges exist precluding its immediate clinical applications. Full article
(This article belongs to the Special Issue Oxidative Stress in Cardiovascular Disease 2015)
Show Figures

Graphical abstract

20 pages, 659 KB  
Review
Molecular, Cellular and Functional Effects of Radiation-Induced Brain Injury: A Review
by Sona Balentova and Marian Adamkov
Int. J. Mol. Sci. 2015, 16(11), 27796-27815; https://doi.org/10.3390/ijms161126068 - 24 Nov 2015
Cited by 151 | Viewed by 10158
Abstract
Radiation therapy is the most effective non-surgical treatment of primary brain tumors and metastases. Preclinical studies have provided valuable insights into pathogenesis of radiation-induced injury to the central nervous system. Radiation-induced brain injury can damage neuronal, glial and vascular compartments of the brain [...] Read more.
Radiation therapy is the most effective non-surgical treatment of primary brain tumors and metastases. Preclinical studies have provided valuable insights into pathogenesis of radiation-induced injury to the central nervous system. Radiation-induced brain injury can damage neuronal, glial and vascular compartments of the brain and may lead to molecular, cellular and functional changes. Given its central role in memory and adult neurogenesis, the majority of studies have focused on the hippocampus. These findings suggested that hippocampal avoidance in cranial radiotherapy prevents radiation-induced cognitive impairment of patients. However, multiple rodent studies have shown that this problem is more complex. As the radiation-induced cognitive impairment reflects hippocampal and non-hippocampal compartments, it is of critical importance to investigate molecular, cellular and functional modifications in various brain regions as well as their integration at clinically relevant doses and schedules. We here provide a literature overview, including our previously published results, in order to support the translation of preclinical findings to clinical practice, and improve the physical and mental status of patients with brain tumors. Full article
(This article belongs to the Collection Radiation Toxicity in Cells)
Show Figures

Figure 1

11 pages, 676 KB  
Review
Noncoding RNA Expression Aberration Is Associated with Cancer Progression and Is a Potential Biomarker in Esophageal Squamous Cell Carcinoma
by Hidetaka Sugihara, Takatsugu Ishimoto, Keisuke Miyake, Daisuke Izumi, Yoshifumi Baba, Naoya Yoshida, Masayuki Watanabe and Hideo Baba
Int. J. Mol. Sci. 2015, 16(11), 27824-27834; https://doi.org/10.3390/ijms161126060 - 24 Nov 2015
Cited by 55 | Viewed by 7705
Abstract
Esophageal cancer is one of the most common cancers worldwide. Esophageal squamous cell carcinoma (ESCC) is the major histological type of esophageal cancer in Eastern Asian countries. Several types of noncoding RNAs (ncRNAs) function as key epigenetic regulators of gene expression and are [...] Read more.
Esophageal cancer is one of the most common cancers worldwide. Esophageal squamous cell carcinoma (ESCC) is the major histological type of esophageal cancer in Eastern Asian countries. Several types of noncoding RNAs (ncRNAs) function as key epigenetic regulators of gene expression and are implicated in various physiological processes. Unambiguous evidence indicates that dysregulation of ncRNAs is deeply implicated in carcinogenesis, cancer progression and metastases of various cancers, including ESCC. The current review summarizes recent findings on the ncRNA-mediated mechanisms underlying the characteristic behaviors of ESCC that will help support the development of biomarkers and the design of novel therapeutic strategies. Full article
(This article belongs to the Special Issue Molecular Machinery of Cell Growth Regulation)
Show Figures

Graphical abstract

Other

Jump to: Research, Review

11 pages, 984 KB  
Letter
Global Profiling of Various Metabolites in Platycodon grandiflorum by UPLC-QTOF/MS
by Jae Won Lee, Seung-Heon Ji, Geum-Soog Kim, Kyung-Sik Song, Yurry Um, Ok Tae Kim, Yi Lee, Chang Pyo Hong, Dong-Ho Shin, Chang-Kug Kim, Seung-Eun Lee, Young-Sup Ahn and Dae-Young Lee
Int. J. Mol. Sci. 2015, 16(11), 26786-26796; https://doi.org/10.3390/ijms161125993 - 9 Nov 2015
Cited by 34 | Viewed by 8559
Abstract
In this study, a method of metabolite profiling based on UPLC-QTOF/MS was developed to analyze Platycodon grandiflorum. In the optimal UPLC, various metabolites, including major platycosides, were separated well in 15 min. The metabolite extraction protocols were also optimized by selecting a [...] Read more.
In this study, a method of metabolite profiling based on UPLC-QTOF/MS was developed to analyze Platycodon grandiflorum. In the optimal UPLC, various metabolites, including major platycosides, were separated well in 15 min. The metabolite extraction protocols were also optimized by selecting a solvent for use in the study, the ratio of solvent to sample and sonication time. This method was used to profile two different parts of P. grandiflorum, i.e., the roots of P. grandiflorum (PR) and the stems and leaves of P. grandiflorum (PS), in the positive and negative ion modes. As a result, PR and PS showed qualitatively and quantitatively different metabolite profiles. Furthermore, their metabolite compositions differed according to individual plant samples. These results indicate that the UPLC-QTOF/MS-based profiling method is a good tool to analyze various metabolites in P. grandiflorum. This metabolomics approach can also be applied to evaluate the overall quality of P. grandiflorum, as well as to discriminate the cultivars for the medicinal plant industry. Full article
(This article belongs to the Special Issue Metabolomics in the Plant Sciences)
Show Figures

Figure 1

Previous Issue
Next Issue
Back to TopTop