Posterior Wnts Have Distinct Roles in Specification and Patterning of the Planarian Posterior Region
Abstract
:1. Introduction
2. Results
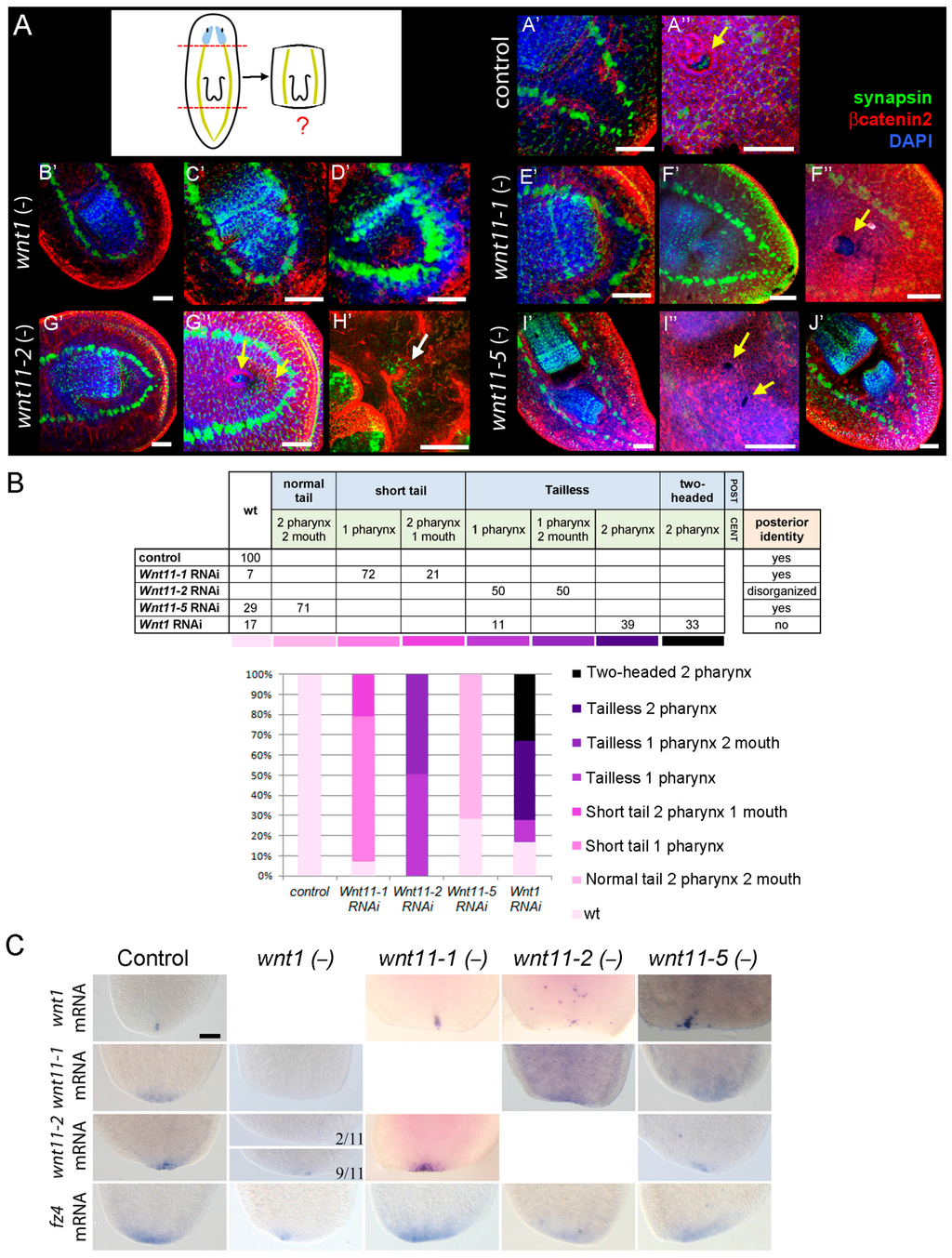
2.1. Individual Posterior Wnts Exert Specific Roles during Posterior Regeneration

2.2. Smed-wnt11-2 and Smed-wnt11-5 but not Smed-wnt11-1 Cooperate with Smed-wnt1 in Specifying Posterior Identity


2.3. Silencing of All Posterior Wnts Together Is Insufficient to Transform Posterior Identity into Anterior during Homeostasis


3. Discussion

4. Experimental Section
4.1. Planarian Culture
4.2. RNAi Analysis
4.3. Whole-Mount in Situ Hybridization
4.4. Immunostaining
Supplementary Materials
Acknowledgments
Author Contributions
Conflicts of Interest
References
- Komiya, Y.; Habas, R. Wnt signal transduction pathways. Organogenesis 2008, 4, 68–75. [Google Scholar] [CrossRef] [PubMed]
- Van Amerongen, R.; Nusse, R. Towards an integrated view of Wnt signaling in development. Development 2009, 136, 3205–3214. [Google Scholar] [CrossRef] [PubMed]
- Mikels, A.J.; Nusse, R. Wnts as ligands: Processing, secretion and reception. Oncogene 2006, 25, 7461–7468. [Google Scholar] [CrossRef] [PubMed]
- Petersen, C.P.; Reddien, P.W. Wnt signaling and the polarity of the primary body axis. Cell 2009, 139, 1056–1068. [Google Scholar] [CrossRef] [PubMed]
- Mlodzik, M. Planar cell polarization: Do the same mechanisms regulate Drosophila tissue polarity and vertebrate gastrulation? Trends Genet. 2002, 18, 564–571. [Google Scholar] [CrossRef]
- Wallingford, J.B.; Fraser, S.E.; Harland, R.M. Convergent extension: The molecular control of polarized cell movement during embryonic development. Dev. Cell 2002, 2, 695–706. [Google Scholar] [CrossRef]
- Saló, E. The power of regeneration and the stem-cell kingdom: Freshwater planarians (Platyhelminthes). Bioessays 2006, 28, 546–559. [Google Scholar] [CrossRef] [PubMed]
- Wagner, D.E.; Wang, I.E.; Reddien, P.W. Clonogenic neoblasts are pluripotent adult stem cells that underlie planarian regeneration. Science 2011, 332, 811–816. [Google Scholar] [CrossRef] [PubMed]
- Baguna, J.; Saló, E.; Auladell, C. Regeneration and pattern formation in planarians. III. That neoblasts are totipotent stem cells and the cells. Development 1989, 107, 77–86. [Google Scholar]
- Almuedo-Castillo, M.; Saló, E.; Adell, T. Dishevelled is essential for neural connectivity and planar cell polarity in planarians. Proc. Natl. Acad. Sci. USA 2011, 108, 2813–2818. [Google Scholar] [CrossRef] [PubMed]
- Iglesias, M.; Almuedo-Castillo, M.; Aboobaker, A.A.; Saló, E. Early planarian brain regeneration is independent of blastema polarity mediated by the Wnt/β-catenin pathway. Dev. Biol. 2011, 358, 68–78. [Google Scholar] [CrossRef] [PubMed]
- Iglesias, M.; Gomez-Skarmeta, J.L.; Saló, E.; Adell, T. Silencing of Smed-βcatenin1 generates radial-like hypercephalized planarians. Development 2008, 135, 1215–1221. [Google Scholar] [CrossRef] [PubMed] [Green Version]
- Almuedo-Castillo, M.; Sureda-Gómez, M.; Adell, T. Wnt signaling in planarians: New answers to old questions. Int. J. Dev. Biol. 2012, 56, 53–65. [Google Scholar] [CrossRef] [PubMed]
- Petersen, C.P.; Reddien, P.W. A wound-induced Wnt expression program controls planarian regeneration polarity. Proc. Natl. Acad. Sci. USA 2009, 106, 17061–17066. [Google Scholar] [CrossRef] [PubMed]
- Adell, T.; Salò, E.; Boutros, M.; Bartscherer, K. Smed-Evi/Wntless is required for β-catenin-dependent and -independent processes during planarian regeneration. Development 2009, 136, 905–910. [Google Scholar] [CrossRef] [PubMed]
- Petersen, C.P.; Reddien, P.W. Polarized notum activation at wounds inhibits Wnt function to promote planarian head regeneration. Science 2011, 332, 852–855. [Google Scholar] [CrossRef] [PubMed]
- Petersen, C.P.; Reddien, P.W. Smed-βcatenin-1 is required for anteroposterior blastema polarity in planarian regeneration. Science 2008, 319, 327–330. [Google Scholar] [CrossRef] [PubMed]
- Gurley, K.A.; Rink, J.C.; Sánchez Alvarado, A. β-Catenin defines head versus tail identity during planarian regeneration and homeostasis. Science 2008, 319, 323–327. [Google Scholar] [CrossRef] [PubMed]
- Gurley, K.A.; Elliott, S.A.; Simakov, O.; Schmidt, H.A.; Holstein, T.W.; Alvarado, A.S. Expression of secreted Wnt pathway components reveals unexpected complexity of the planarian amputation response. Dev. Biol. 2010, 347, 24–39. [Google Scholar] [CrossRef] [PubMed]
- Salo, E.; Adell, T.; Cebria, F. Gradients in planarian regeneration and homeostasis. Cold Spring Harb. Perspect. Biol. 2010, 2, 1–13. [Google Scholar]
- März, M.; Seebeck, F.; Bartscherer, K. A Pitx transcription factor controls the establishment and maintenance of the serotonergic lineage in planarians. Development 2013, 140, 4499–4509. [Google Scholar] [CrossRef] [PubMed]
- Hayashi, T.; Motoishi, M.; Yazawa, S.; Itomi, K.; Tanegashima, C.; Nishimura, O.; Agata, K.; Tarui, H. A LIM-homeobox gene is required for differentiation of Wnt-expressing cells at the posterior end of the planarian body. Development 2011, 138, 3679–3688. [Google Scholar] [CrossRef] [PubMed]
- Riddiford, N.; Olson, P.D. Wnt gene loss in flatworms. Dev. Genes Evol. 2011, 221, 187–197. [Google Scholar] [CrossRef] [PubMed]
- Li, H.F.; Wang, X.B.; Jin, Y.P.; Xia, Y.X.; Feng, X.G.; Yang, J.M.; Qi, X.Y.; Yuan, C.X.; Lin, J.J. Wnt4, the first member of the Wnt family identified in Schistosoma japonicum, regulates worm development by the canonical pathway. Parasitol. Res. 2010, 107, 795–805. [Google Scholar] [CrossRef] [PubMed]
- Range, R.C.; Angerer, R.C.; Angerer, L.M. Integration of canonical and noncanonical wnt signaling pathways patterns the neuroectoderm along the anterior-posterior axis of sea urchin embryos. PLoS Biol. 2013, 11, 1001467. [Google Scholar] [CrossRef] [PubMed]
- Guder, C.; Philipp, I.; Lengfeld, T.; Watanabe, H.; Hobmayer, B.; Holstein, T.W. The Wnt code: Cnidarians signal the way. Oncogene 2006, 25, 7450–7460. [Google Scholar] [CrossRef] [PubMed]
- Reuter, H.; März, M.; Vogg, M.C.; Eccles, D.; Grífol-Boldú, L.; Wehner, D.; Owlarn, S.; Adell, T.; Weidinger, G.; Bartscherer, K. β-Catenin-dependent control of positional information along the ap body axis in planarians involves a teashirt family member. Cell Rep. 2015, 10, 253–265. [Google Scholar] [CrossRef] [PubMed]
- Fernandéz-Taboada, E.; Moritz, S.; Zeuschner, D.; Stehling, M.; Schöler, H.R.; Saló, E.; Gentile, L. Smed-SmB, a member of the LSm protein superfamily, is essential for chromatoid body organization and planarian stem cell proliferation. Development 2010, 137, 1055–1065. [Google Scholar] [CrossRef] [PubMed]
- Sánchez Alvarado, A.; Newmark, P. Double-stranded RNA specifically disrupts gene expression during planarian regeneration. Proc. Natl. Acad. Sci. USA 1999, 96, 5049–5054. [Google Scholar] [CrossRef] [PubMed]
- Umesono, Y.; Watanabe, K.; Agata, K. A planarian orthopedia homolog is specifically expressed in the branch region of both the mature and regenerating brain. Dev. Growth Differ. 1997, 39, 723–727. [Google Scholar] [CrossRef] [PubMed]
- Molina, M.D.; Saló, E.; Cebrià, F. The BMP pathway is essential for re-specification and maintenance of the dorsoventral axis in regenerating and intact planarians. Dev. Biol. 2007, 311, 79–94. [Google Scholar] [CrossRef] [PubMed]
- Ross, K.G.; Omuro, K.C.; Taylor, M.R.; Munday, R.K.; Hubert, A.; King, R.S.; Zayas, R.M. Novel monoclonal antibodies to study tissue regeneration in planarians. BMC Dev. Biol. 2015, 15, 2. [Google Scholar] [CrossRef] [PubMed]
- Chai, G.; Ma, C.; Bao, K.; Zheng, L.; Wang, X.; Sun, Z.; Salò, E.; Adell, T.; Wu, W. Complete functional segregation of planarian β-catenin-1 and -2 in mediating Wnt signaling and cell adhesion. J. Biol. Chem. 2010, 285, 24120–24130. [Google Scholar] [CrossRef] [PubMed]
© 2015 by the authors; licensee MDPI, Basel, Switzerland. This article is an open access article distributed under the terms and conditions of the Creative Commons by Attribution (CC-BY) license (http://creativecommons.org/licenses/by/4.0/).
Share and Cite
Sureda-Gómez, M.; Pascual-Carreras, E.; Adell, T. Posterior Wnts Have Distinct Roles in Specification and Patterning of the Planarian Posterior Region. Int. J. Mol. Sci. 2015, 16, 26543-26554. https://doi.org/10.3390/ijms161125970
Sureda-Gómez M, Pascual-Carreras E, Adell T. Posterior Wnts Have Distinct Roles in Specification and Patterning of the Planarian Posterior Region. International Journal of Molecular Sciences. 2015; 16(11):26543-26554. https://doi.org/10.3390/ijms161125970
Chicago/Turabian StyleSureda-Gómez, Miquel, Eudald Pascual-Carreras, and Teresa Adell. 2015. "Posterior Wnts Have Distinct Roles in Specification and Patterning of the Planarian Posterior Region" International Journal of Molecular Sciences 16, no. 11: 26543-26554. https://doi.org/10.3390/ijms161125970
APA StyleSureda-Gómez, M., Pascual-Carreras, E., & Adell, T. (2015). Posterior Wnts Have Distinct Roles in Specification and Patterning of the Planarian Posterior Region. International Journal of Molecular Sciences, 16(11), 26543-26554. https://doi.org/10.3390/ijms161125970
