Sign in to use this feature.

Years

Between: -

Subjects

remove_circle_outline
remove_circle_outline
remove_circle_outline
remove_circle_outline
remove_circle_outline
remove_circle_outline
remove_circle_outline
remove_circle_outline
remove_circle_outline

Journals

remove_circle_outline
remove_circle_outline
remove_circle_outline
remove_circle_outline
remove_circle_outline
remove_circle_outline
remove_circle_outline
remove_circle_outline
remove_circle_outline
remove_circle_outline
remove_circle_outline
remove_circle_outline
remove_circle_outline

Article Types

Countries / Regions

remove_circle_outline
remove_circle_outline
remove_circle_outline
remove_circle_outline
remove_circle_outline

Search Results (912)

Search Parameters:
Keywords = aluminosilicates

Order results
Result details
Results per page
Select all
Export citation of selected articles as:
23 pages, 4564 KB  
Article
Influence of Binary Precursors on Wood Biomass Ash-Based Alkali-Activated Materials: A Comparative Study
by Yiying Du, Jolanta Pranckevičienė and Ina Pundienė
Crystals 2026, 16(3), 204; https://doi.org/10.3390/cryst16030204 - 17 Mar 2026
Abstract
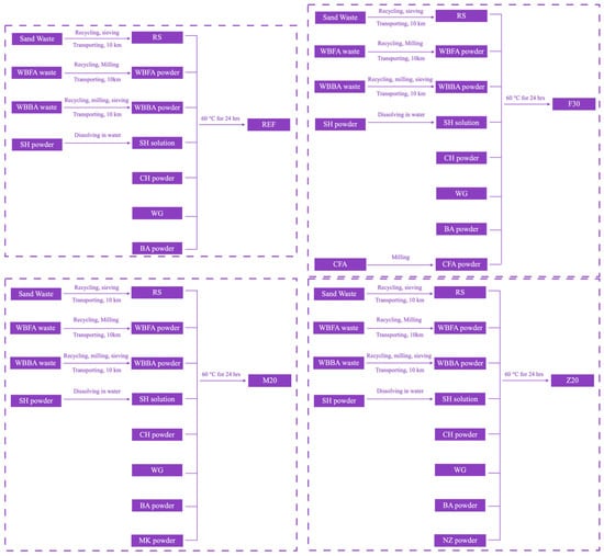
The valorisation of significant quantities of wood biomass ash (WBA) in the production of building and construction materials is a sustainable approach to waste management. Due to their low chemical reactivity, the challenge for WBA-based alkali-activated materials (AAM) is improving their mechanical properties. [...] Read more.
The valorisation of significant quantities of wood biomass ash (WBA) in the production of building and construction materials is a sustainable approach to waste management. Due to their low chemical reactivity, the challenge for WBA-based alkali-activated materials (AAM) is improving their mechanical properties. To address this issue, WBA, containing wood biomass bottom ash and wood biomass fly ash, was used as the primary precursor. One aluminosilicate-rich material (coal fly ash (CFA), metakaolin (MK), or natural zeolite (NZ)) was added as a binary precursor at 10, 20, 30, and 40% of the total precursor mass (the mass of WBA plus the binary precursor) to compare its effectiveness. In the overall composition, the proportion of these aluminosilicate precursors was only 3.3–13.3%. Alkali activators consisted of 10% calcium hydroxide, 7 mol/L sodium hydroxide, and sodium silicate with the same solute mass as sodium hydroxide. Compressive strength and microstructural examinations (SEM-EDS, TG-DTA, XRD, XRF, and FTIR) were conducted on the produced AAM to analyse the mechanical performance and reaction mechanisms. A cradle-to-gate lifecycle assessment (LCA) was performed to evaluate the environmental impacts, including greenhouse gas emissions and energy consumption. The results show that NZ increased compressive strength by up to 57.62% when used at 6.6% in the composition. At the same time, MK and CFA increased strength by 33.05% and 47.15%, respectively. Binary precursors increased the greenhouse gas emissions and energy demands of AAM products, especially the MK, due to its energy-intensive calcination process. From a comprehensive view, NZ is the most efficient choice based on both mechanical and environmental insights. Full article
Show Figures

Figure 1

11 pages, 3270 KB  
Article
Utilization of Secondary Copper Smelting Slags for Proppant Production
by Galymzhan Adilov, Bagdagul Uakhitova, Assylbek Abdirashit and Aldiyar Bazarbay
Metals 2026, 16(3), 328; https://doi.org/10.3390/met16030328 - 15 Mar 2026
Abstract
The accumulation of copper smelting slags generated by non-ferrous metallurgy represents both an environmental challenge and a potential source of technogenic raw materials for value-added products. In this study, the feasibility of producing magnesia–quartz proppants from secondary copper smelting slag formed after the [...] Read more.
The accumulation of copper smelting slags generated by non-ferrous metallurgy represents both an environmental challenge and a potential source of technogenic raw materials for value-added products. In this study, the feasibility of producing magnesia–quartz proppants from secondary copper smelting slag formed after the pyrometallurgical extraction of iron and zinc was investigated. The slag, primarily composed of oxides of the SiO2–CaO–Al2O3–MgO system, was processed by centrifugal melt granulation to obtain spherical granules suitable for proppant applications. The initial granules exhibited an amorphous glassy structure and insufficient mechanical strength, with up to 70% of particles destroyed under a pressure of 34.5 MPa. Controlled heat treatment within the temperature range of 300–1000 °C induced crystallization of silicate and aluminosilicate phases, leading to a significant improvement in mechanical performance. Optimal properties were achieved after holding at 800 °C for 60 min, where the fraction of crushed granules decreased to 10%, meeting the requirements of GOST R 54571-2011. The influence of MgO content on microstructure and strength was also examined. Increasing the MgO concentration from 5 to 16 wt.% resulted in grain refinement and improved crushing resistance, reducing the fraction of destroyed granules to 3%. To enhance chemical durability, a phenol–formaldehyde protective coating was applied, decreasing proppant solubility in a hydrochloric–hydrofluoric acid mixture from 19% to 2%. These results demonstrate that secondary copper smelting slag can serve as a promising raw material for producing standard-compliant proppants while contributing to the efficient utilization of metallurgical waste. Full article
Show Figures

Figure 1

16 pages, 3971 KB  
Review
A Review on Dehydration of C(-A)-S-H and Rehydration of Dehydrated C(-A)-S-H for Recycled Cement
by Ruisong Wang and Junjie Wang
Materials 2026, 19(6), 1133; https://doi.org/10.3390/ma19061133 - 14 Mar 2026
Abstract
Calcium silicate hydrate (C(-A)-S-H) and its aluminosilicate counterpart (C-A-S-H) constitute the principal binding phases in Portland cement and blended systems, governing mechanical strength and durability. This paper presents a summary of the work related to dehydration of C(-A)-S-H and rehydration of dehydrated C(-A)-S-H. [...] Read more.
Calcium silicate hydrate (C(-A)-S-H) and its aluminosilicate counterpart (C-A-S-H) constitute the principal binding phases in Portland cement and blended systems, governing mechanical strength and durability. This paper presents a summary of the work related to dehydration of C(-A)-S-H and rehydration of dehydrated C(-A)-S-H. Their thermal dehydration, a key process for cement recycling, induces profound multi-scale transformations: at the atomic level, it alters calcium and aluminum coordination environments and disrupts chemical bonding; at the chain-structure level, it causes depolymerization of the silicate/aluminosilicate networks; and at the microstructural level, it leads to changes in nanoscale particle morphology, aggregation state, and pore structure, creating a metastable, defect-rich, high-energy state distinct from the original C(-A)-S-H. The subsequent rehydration of this dehydrated C(-A)-S-H, which is not a simple reversal but a distinct dissolution–precipitation process, enables microstructural reconstruction and restored reactivity upon contact with water. This rehydration capacity is fundamentally exploited in thermally activated recycled cement—a novel binder concept that leverages dehydration-induced metastability for renewed strength development. Understanding these interconnected processes, influenced by factors like temperature, humidity, rate, and aluminum content, is critical for advancing sustainable cement technology, enabling the design of high-performance recycled cement and concrete, and facilitating the recycling of cementitious materials. Full article
Show Figures

Figure 1

16 pages, 2841 KB  
Article
Evaluation of a Hybrid Fertilizer Based on Hydroxyapatite Nanoparticles Supported on Zeolite in a Tomato Crop
by Estrella K. Hernández-Vázquez, María de la L. Guerrero-González, José M. Guzmán-Palomino, María Fernanda Quintero-Castellanos, Erika Padilla-Ortega and Pablo Delgado-Sánchez
Horticulturae 2026, 12(3), 347; https://doi.org/10.3390/horticulturae12030347 - 12 Mar 2026
Viewed by 130
Abstract
In recent years, phosphorus (P) nanoparticles have emerged as promising alternatives to conventional fertilizers. This study evaluated zeolite-fixed hydroxyapatite nanoparticles (nHAP) for greenhouse tomato cultivation, comparing their efficiency with phosphate rock (positive P input) and quartz sand (negative P Carrier). Material characterization by [...] Read more.
In recent years, phosphorus (P) nanoparticles have emerged as promising alternatives to conventional fertilizers. This study evaluated zeolite-fixed hydroxyapatite nanoparticles (nHAP) for greenhouse tomato cultivation, comparing their efficiency with phosphate rock (positive P input) and quartz sand (negative P Carrier). Material characterization by X-ray diffraction (XRD), Fourier transform infrared spectroscopy (FT-IR), and zeta potential analysis revealed that zeolite was identified predominantly as clinoptilolite, phosphate rock as phosphate-bearing aluminosilicates, and quartz sand as crystalline quartz; in all cases, the materials exhibited negatively charged surfaces. Hybrid fertilizers were formed through electrostatic interactions between zeolite and nHAP, confirming the successful development of a zeolite-based carrier for nanohydroxyapatite delivery. Application of 0.01 g·L−1 nHAP increased the effective quantum yield of Photosystem II by 0.64 compared to the control at midday. Fruit firmness showed no significant differences among treatments. The highest sugar and soluble solids content was observed with 0.1 g·L−1 nHAP (6.84 °Brix), whereas the 1 g·L−1 treatment enhanced pigment concentrations, reaching 5.9 mg·g−1/g chlorophyll a, 2.92 mg·g−1 chlorophyll b, and 2.82 mg·g−1 carotenoids. The 0.01 g·L−1 dose of nHAP maintained quality characteristics and marginally increased yield; however, yield decreased at higher nHAP concentrations, opening new research opportunities to optimize this nanofertilizer. Full article
(This article belongs to the Special Issue Nutrient Uptake and Efficiency of Horticultural Crops)
Show Figures

Figure 1

21 pages, 3464 KB  
Article
High Temperature Resistance of Fly Ash-Enhanced Alkali Activated Portland Cement Mortar: Microstructural Evolution and Strength Retention
by Pavlo Kryvenko, Igor Rudenko, Oleksandr Konstantynovskyi and Vladyslav Onatii
Appl. Sci. 2026, 16(6), 2676; https://doi.org/10.3390/app16062676 - 11 Mar 2026
Viewed by 97
Abstract
The limited high-temperature resistance of Ordinary Portland Cement (OPC) remains a critical challenge for fire-exposed and industrial concrete structures. Its performance deterioration above 500 °C is associated with dehydration and recrystallization of hydration products, leading to structural degradation of the cement matrix. To [...] Read more.
The limited high-temperature resistance of Ordinary Portland Cement (OPC) remains a critical challenge for fire-exposed and industrial concrete structures. Its performance deterioration above 500 °C is associated with dehydration and recrystallization of hydration products, leading to structural degradation of the cement matrix. To address this limitation, partial clinker replacement with fly ash combined with sodium water glass activation was proposed to enhance thermal stability. Physico-chemical analysis revealed the absence of portlandite and the formation of C-A-S-H and zeolite-like N–C–A–S–H phases in the fly ash-containing alkali-activated Portland cement. Upon heating, C-A-S-H phases sintered into stable high-temperature calcium aluminosilicate phases and zeolite-like phases underwent topotactic recrystallization into feldspathoid-type structures, preserving matrix integrity at high temperatures. The optimized composition region of cement system (fly ash—12.0–16.5 wt. %, density of water glass—1220–1240 kg/m3) was characterized by residual strength ≥ 50%, while compressive strength at 28 days was ≥80 MPa, exceeding the residual performance typically reported for conventional OPC systems under similar conditions (5–35%). The study was devoted to revealing the potential of low-emission Portland cements in high-temperature-resistant concretes through the utilization of fly ash. The mechanism that controls the compressive strength and temperature resistance of such cements has been demonstrated. Full article
(This article belongs to the Section Materials Science and Engineering)
Show Figures

Figure 1

19 pages, 8531 KB  
Article
Sustainable Geopolymer Synthesis from Calcined Pumice: Reactivity, Mechanical Performance, and Water Resistance
by Cemal Karaaslan, Engin Yener, Merve Demirel and Anıl Niş
Sustainability 2026, 18(6), 2685; https://doi.org/10.3390/su18062685 - 10 Mar 2026
Viewed by 118
Abstract
This study investigates the feasibility of using calcined pumice as a sustainable precursor for geopolymer production. Natural pumice was calcined at different temperatures (600, 750, and 900 °C) and durations (1, 2, and 4 h). The effects of calcination were evaluated through color [...] Read more.
This study investigates the feasibility of using calcined pumice as a sustainable precursor for geopolymer production. Natural pumice was calcined at different temperatures (600, 750, and 900 °C) and durations (1, 2, and 4 h). The effects of calcination were evaluated through color change, particle size distribution, scanning electron microscopy, energy-dispersive X-ray spectroscopy, Fourier transform infrared spectroscopy, and X-ray diffraction. The results showed that calcination induced structural and mineralogical modifications in pumice, including increased disorder in the aluminosilicate network and partial recrystallization, which enhanced its reactivity. Consequently, geopolymer mortars produced with calcined pumice exhibited significantly improved compressive strength, with the highest strength of 53.5 MPa obtained for the sample calcined at 750 °C for 1 h, corresponding to an 84.5% increase compared to the mortar produced with raw pumice. In addition, calcination at 600 °C and 900 °C significantly improved water resistance. Considering mechanical performance, durability-related properties, and energy efficiency together, the calcination condition of 600 °C for 2 h was identified as the optimum treatment. These findings demonstrate that calcined pumice is a promising and sustainable precursor for geopolymer production. Full article
Show Figures

Figure 1

16 pages, 3896 KB  
Article
Mechanical Properties and Hydration Characteristics of Weathered Residual Soil of Granite-Based Geopolymer
by Shuai Fang, Qi Gong, Cheng Wan and Juan Lin
Coatings 2026, 16(3), 328; https://doi.org/10.3390/coatings16030328 - 8 Mar 2026
Viewed by 185
Abstract
Geopolymer coatings exhibit outstanding corrosion resistance, high-temperature performance and thermal insulation. This thus holds broad application prospects in anti-corrosion of metals, protection of building structures, and functional coatings. However, the large-scale application of geopolymers is constrained by the availability of precursor materials. In [...] Read more.
Geopolymer coatings exhibit outstanding corrosion resistance, high-temperature performance and thermal insulation. This thus holds broad application prospects in anti-corrosion of metals, protection of building structures, and functional coatings. However, the large-scale application of geopolymers is constrained by the availability of precursor materials. In South China, construction waste soil is predominantly composed of weathered residual soil of granite (WRSG), which is rich in silicate and aluminosilicate minerals. This soil can serve as a precursor for geopolymer synthesis upon activation. In this study, geopolymers were prepared using activated WRSG as the precursor material. The mix proportion of the geopolymers was optimized through single-factor experiments. Additionally, the hydration process and products of the geopolymer were characterized. The experimental results show that both high alkali content and low water-to-soil ratio contribute to achieving high compressive strength. The geopolymer has early strength characteristics. Its one-day compressive strength can reach 48% of 28-day value. The hydration products of the geopolymer mainly consist of amorphous sodium–aluminum–silicate–hydrate gel and primary minerals such as quartz and albite. With the increasing age, the content of chemically combined water and gel clusters grows, which densifies the microstructure and elevates the degree of hydration reaction of geopolymers. Full article
(This article belongs to the Special Issue Trends in Coatings and Surface Technology, 3rd Edition)
Show Figures

Figure 1

20 pages, 4099 KB  
Review
Alkali-Activated Polymers for Grouting: A Review of Mechanisms, Performance, and Engineering Applications
by Beining Liu and Mengtang Xu
Polymers 2026, 18(5), 650; https://doi.org/10.3390/polym18050650 - 6 Mar 2026
Viewed by 309
Abstract
Under dual challenges of global infrastructure expansion and industrial solid waste management, alkali-activated polymers (AAP), as industrial solid-waste-based low-carbon cementitious materials, exhibit immense potential in grouting engineering applications. This review synthesizes current research progress through three critical dimensions: reaction mechanisms, performance characteristics, and [...] Read more.
Under dual challenges of global infrastructure expansion and industrial solid waste management, alkali-activated polymers (AAP), as industrial solid-waste-based low-carbon cementitious materials, exhibit immense potential in grouting engineering applications. This review synthesizes current research progress through three critical dimensions: reaction mechanisms, performance characteristics, and grouting applications (grouting for reinforcement and water-blocking). The reaction mechanism universally comprises three stages: dissolution, depolymerization, and polycondensation. Key performance determinants include precursor composition (e.g., slag, fly ash, metakaolin) and alkaline activator properties (type, modulus, concentration). The multifunctional advantages of AAP are fundamentally governed by their microstructural evolution. Specifically, the rapid formation of highly cross-linked C-(A)-S-H and N-A-S-H gels directly contributes to rapid setting and high early strength development, with high-calcium precursors such as slag exhibiting faster strength gain than low-calcium systems, such as fly ash and metakaolin. Furthermore, the absence of vulnerable calcium hydroxide phases, combined with a densified, low-porosity aluminosilicate network, provides superior thermal stability, corrosion resistance, frost durability, and low permeability. Nevertheless, pronounced autogenous shrinkage and drying shrinkage, driven by mesopore moisture loss and the highly viscoelastic solid skeleton, remain primary constraints for field implementation. In grouting reinforcement, AAP can effectively enhance the strength and structural integrity of weak soils, such as soft clay, loess, and sulfate-rich saline soils. For grouting water-blocking, particularly in sodium-silicate-based binary systems, AAP achieves rapid gelation, superior washout resistance, and high anti-seepage pressure, proving optimal for groundwater inflow control. Future research must prioritize (i) standardized mix design protocols for performance consistency, (ii) advanced shrinkage mitigation strategies, (iii) systematic durability assessment under coupled environmental stressors (e.g., wet–dry cycling, chemical attack, thermal fatigue), and (iv) cross-disciplinary collaboration for industrial-scale validation. Full article
(This article belongs to the Special Issue Polymer Fluids in Geology and Geotechnical Engineering)
Show Figures

Figure 1

17 pages, 9505 KB  
Article
Enrichment Characteristics, Genesis, Development, and Utilization Suggestions for Metasilicic Acid in Groundwater of the Typical Black Soil Area of the Sanjiang Plain
by Jing-Jie Li, Ming-Guo Wang, Sheng Lian, Jie-Liang Xian, Huai-Sheng Zhang and Tao Yang
Water 2026, 18(5), 621; https://doi.org/10.3390/w18050621 - 5 Mar 2026
Viewed by 198
Abstract
Analyzing the hydrochemical characteristics and formation mechanism of metasilicic acid (H2SiO3) enrichment in the groundwater of Sanjiang Plain is conducive to guiding the rational development and utilization of mineral water resources in this region. Taking the groundwater in the [...] Read more.
Analyzing the hydrochemical characteristics and formation mechanism of metasilicic acid (H2SiO3) enrichment in the groundwater of Sanjiang Plain is conducive to guiding the rational development and utilization of mineral water resources in this region. Taking the groundwater in the typical black soil area of the northeastern Sanjiang Plain (from Qindeli Farm to Chuangye Farm) as an example, 104 groups of groundwater samples were collected to analyze enrichment and controlling factors of H2SiO3 by comprehensive methods such as hydrochemical analysis, rock geochemistry, water–rock interaction analysis, and ion ratio analysis. The results showed that the groundwater was generally in a reducing environment with low mineralization and weak acidity. The main cations were Ca2+ and Mg2+, and the main anion was HCO3. The hydrochemical types were mainly HCO3–Ca and HCO3–Ca·Mg, followed by HCO3·Cl–Ca·Mg mixed type, and the H2SiO3 enrichment rate of groundwater reached 80.77%. The enrichment of H2SiO3 in the groundwater was related to the local geological structure and specific hydrogeochemical processes, and mainly controlled by the hydrolysis process of silicate rock minerals (such as albite, plagioclase, and olivine). The silicates and aluminosilicates contained in the basalt, diorite, and gneiss distributed in the area provided a rich material basis for the enrichment of H2SiO3. Its migration and distribution were simultaneously affected by leaching and cation exchange, while NO3 and SO42− input from anthropogenic sources also participated in the rock weathering, specifically the enrichment process of H2SiO3 in the groundwater. From the perspective of mineralization conditions, Qinglongshan Farm and Qindeli Farm are potential areas for developing H2SiO3-rich mineral water. However, the main direction for the development and utilization of groundwater in this area should be to explore natural H2SiO3-rich groundwater with good comprehensive water quality. Full article
Show Figures

Figure 1

18 pages, 3227 KB  
Article
Mechanical Properties, Self-Healing Characteristics, and Chloride-Ion Penetration Resistance of Cement-Free Composites Incorporating Aluminosilicate Material-Based Capsules
by Se-Jin Choi, Jeong-Yeon Park, Chunho Chang and Jae-In Lee
Sustainability 2026, 18(5), 2425; https://doi.org/10.3390/su18052425 - 2 Mar 2026
Viewed by 252
Abstract
The construction sector is currently tasked with the critical challenge of minimizing CO2 emissions associated with cement manufacturing. To support a sustainable building environment, this research developed cement-free alkali-activated composites by leveraging industrial by-products, specifically fly ash and blast furnace slag. The [...] Read more.
The construction sector is currently tasked with the critical challenge of minimizing CO2 emissions associated with cement manufacturing. To support a sustainable building environment, this research developed cement-free alkali-activated composites by leveraging industrial by-products, specifically fly ash and blast furnace slag. The study experimentally evaluated how aluminosilicate material-based capsules (AMCs) composed of a mixture of fly ash, blast furnace slag, and ferronickel slag powder affect the composites’ durability, mechanical properties, and self-healing capabilities, alongside microstructural investigations. Results indicated that specimens incorporating 10% AMC reached a compressive-strength recovery range of 112–118%, which represents an improvement of approximately 10% compared to the control sample. Furthermore, the 28-day resistance to chloride ion penetration was enhanced by 79.4%, successfully meeting the ‘very low’ permeability criteria defined by ASTM C 1202. These results suggest that cement-free self-healing composites incorporating AMCs are a viable alternative for reducing carbon emissions and minimizing environmental impact in the construction industry. Furthermore, the recycling of industrial byproducts, as demonstrated herein, contributes to sustainable development in response to climate change. Full article
Show Figures

Figure 1

20 pages, 5057 KB  
Article
Stepwise Recycling of Red Mud Through Electrochemical Activation for Enhanced Cementitious Performance and Magnetically Separable Iron Recovery
by Pei Tang, Meiyi Zhu and Pengjie Rong
Materials 2026, 19(5), 939; https://doi.org/10.3390/ma19050939 - 28 Feb 2026
Viewed by 209
Abstract
Red mud, a major solid waste from the alumina industry, suffers from an extremely low utilization rate due to its high alkalinity, complex chemistry, and particularly low cementitious activity, which drives the need for novel activation strategies. This study presents a new method [...] Read more.
Red mud, a major solid waste from the alumina industry, suffers from an extremely low utilization rate due to its high alkalinity, complex chemistry, and particularly low cementitious activity, which drives the need for novel activation strategies. This study presents a new method for red mud activation through electrochemical treatment, which simultaneously enables iron recovery as a valuable by-product. The electrochemical activation was systematically investigated by performing experiments in alkaline, neutral, and acidic electrolytes. The alkaline system showed a pronounced enhancing effect on the electrochemical process. Under alkaline conditions, the average Faradaic efficiency exceeded 80%. The electrochemical treatment modified the microstructure of red mud particles and transformed iron oxides into magnetic species, which could be effectively separated via magnetic separation. More importantly, this activation process significantly enhanced the cementitious activity of the treated red mud by removing iron oxide that encapsulates reactive aluminosilicate phases and increasing surface reactivity. When used as a supplementary cementitious material with ordinary Portland cement and gypsum, the electrochemically activated red mud demonstrated remarkably improved mechanical properties, with 28-day compressive strength reaching up to 69 MPa. Characterization analysis revealed that the electrochemical activation promoted the formation of key hydration products, including C-S-H gel (formed through both OPC hydration and pozzolanic reactions between activated red mud and portlandite), ettringite, and portlandite. This work provides a green and low-carbon pathway for the stepwise utilization of red mud through activation and resource recovery. Full article
(This article belongs to the Section Construction and Building Materials)
Show Figures

Graphical abstract

19 pages, 5985 KB  
Article
Effect of Alkali Activation on Swelling Suppression and Microstructural Development in Geopolymer-Stabilized Bentonite
by Tengshen Jing, Shengyang Yuan, Xianfeng Liu, Yulin Liu, Haibin Xu, Weixing Zhou, Pengjie Lin and Guanlu Jiang
Polymers 2026, 18(5), 606; https://doi.org/10.3390/polym18050606 - 28 Feb 2026
Viewed by 309
Abstract
Geopolymers, a class of alkali-activated aluminosilicate binders, have emerged as a sustainable alternative for expansive soil stabilization. In this study, the swelling behavior of geopolymer-treated bentonite was systematically investigated using a Taguchi orthogonal design, complemented by XRD, FTIR, and SEM analyses to elucidate [...] Read more.
Geopolymers, a class of alkali-activated aluminosilicate binders, have emerged as a sustainable alternative for expansive soil stabilization. In this study, the swelling behavior of geopolymer-treated bentonite was systematically investigated using a Taguchi orthogonal design, complemented by XRD, FTIR, and SEM analyses to elucidate the underlying mechanisms. Specimens were compacted to an initial void ratio of e = 1.1, sealed, and cured under controlled conditions (22 ± 2 °C and 70 ± 2% relative humidity) prior to testing. The free swell ratio (FSR) was determined using a standardized free swelling test in accordance with GB/T 50123-2019, which is technically consistent with ISO 17892-13, under zero vertical surcharge. Each orthogonal condition was tested using a single specimen, and the reported values represent individual measurements. The results show that NaOH concentration is the dominant factor controlling swelling response, with a quantified contribution of 55.04%. The swelling behavior exhibits a distinct two-stage trend, characterized by an initial enhancement at low alkali concentrations followed by a significant suppression beyond a critical threshold of approximately 3 mol/dm3. Microstructural analyses reveal that this transition is governed by a progressive interlayer cation exchange, the structural dissolution of clay minerals, and the formation of geopolymer gel, which densifies the soil matrix and restricts interlayer expansion. These findings provide quantitative and mechanistic insight into the role of alkali activation in expansive clay stabilization and establish a practical concentration threshold for optimizing swelling suppression. Full article
(This article belongs to the Special Issue Advances in Polymers and Polymer Composites for Construction)
Show Figures

Figure 1

19 pages, 1290 KB  
Article
Electrochemical Evaluation of an Alkali Activated Eco-Cellular Geopolymer Concrete for the Mitigation of Reinforcing Steel Corrosion in Chloride Containing Environments
by Willian Aperador, Giovany Orozco-Hernández and Melquisedec Cortés-Zambrano
Corros. Mater. Degrad. 2026, 7(1), 15; https://doi.org/10.3390/cmd7010015 - 26 Feb 2026
Viewed by 308
Abstract
The present study evaluates the electrochemical behaviour of reinforcing steel embedded in an alkali-activated eco-cellular geopolymer concrete designed for applications in environments with high chloride exposure. The material was formulated using a ternary precursor composed of fluid catalytic cracking residue (FCC), Class F [...] Read more.
The present study evaluates the electrochemical behaviour of reinforcing steel embedded in an alkali-activated eco-cellular geopolymer concrete designed for applications in environments with high chloride exposure. The material was formulated using a ternary precursor composed of fluid catalytic cracking residue (FCC), Class F fly ash, and ground granulated blast furnace slag (BFS), activated with an alkaline solution and combined with preformed foam to generate a microstructure characterised by predominantly closed porosity and low capillary connectivity. The electrochemical response of the system was assessed through open circuit potential (OCP) measurements, Tafel polarisation curves, electrochemical impedance spectroscopy (EIS), and potentiodynamic tests under accelerated exposure to NaCl solutions. The results demonstrate a markedly improved electrochemical performance, evidenced by shifts in OCP towards more noble values, reductions of 45–65% in corrosion current density (Icorr), and increases of up to fourfold in charge transfer resistance (Rct), together with the development of broader and more stable passive regions. This behaviour is attributed to the synergistic interaction between the formation of dense N-(C)-A-S-H (sodium/calcium–aluminosilicate hydrate) and C-(A)-S-H (calcium–aluminosilicate hydrate) gels, the eco-cellular architecture with low capillary connectivity, and the stable high alkalinity of the activated matrix, which collectively restrict ionic transport and promote the passive stability of the reinforcing steel—defined here by noble OCP values, low Icorr, high Rct, and sustained passive domains in polarisation curves. Overall, the findings position the developed eco-cellular geopolymer concrete as a sustainable, high-performance alternative for infrastructure exposed to chloride-rich environments. Full article
Show Figures

Figure 1

19 pages, 1725 KB  
Article
Management of Chemical Synthesis Processes of Potassium Humate During Coal Beneficiation Waste Processing
by Roman Dychkovskyi, Dariusz Sala, Michał Pyzalski, Ivan Miroshnykov, Agnieszka Sujak, Karol Durczak, Igor Kotsan and Andrii Pererva
Sustainability 2026, 18(5), 2196; https://doi.org/10.3390/su18052196 - 25 Feb 2026
Viewed by 219
Abstract
The growing accumulation of coal beneficiation waste represents a significant environmental and technological challenge while simultaneously creating opportunities for the resource recovery within circular economy frameworks. This study presents the development and process-oriented evaluation of an environmentally safe technology for converting coal beneficiation [...] Read more.
The growing accumulation of coal beneficiation waste represents a significant environmental and technological challenge while simultaneously creating opportunities for the resource recovery within circular economy frameworks. This study presents the development and process-oriented evaluation of an environmentally safe technology for converting coal beneficiation waste into potassium humate, with the simultaneous recovery of molybdenum compounds via alkaline extraction. The proposed solution is designed to improve resource efficiency, reduce the volume of waste directed to landfilling, and generate a high value-added product for agricultural and technological applications. The process flow includes preliminary characterization and preparation of the waste, determination of moisture, ash, and organic matter content, and the separation of metal-bearing fractions. Alkaline extraction was carried out using potassium hydroxide under controlled temperature and reaction time conditions, followed by purification and concentration of the humate solution. The process management strategy focuses on optimizing key technological parameters, including alkali concentration, solid-to-liquid ratio, temperature, and reaction time, to maximize humate yield while preserving functional groups responsible for biological activity. Comprehensive physicochemical, thermal, and mineralogical analyses confirmed the stability of the aluminosilicate matrix and the suitability of the material for alkaline processing without adverse structural degradation. Biological tests using oat (Avena sativa) demonstrated that potassium humate derived from coal beneficiation waste exhibits higher growth-stimulating effectiveness than a conventional commercial humate. Economic analysis revealed a strong correlation between humic acid content and added value, confirming the feasibility of transforming coal beneficiation waste from an environmental burden into a valuable secondary resource. Full article
(This article belongs to the Special Issue Waste Management Strategies for Clean Coal Technologies)
Show Figures

Figure 1

23 pages, 3154 KB  
Article
Structural, Dielectric, and Impedance Properties of Sintered Al6Si2O13 Composite for Electronic Applications
by Nassima Riouchi, Oussama Riouchi, Abderrahmane Elmelouky, Mohammed Mansori, Boštjan Genorio, Petranka Petrova, Soufian El Barkany, Mohamed Abou-Salama and Mohamed Loutou
J. Compos. Sci. 2026, 10(3), 118; https://doi.org/10.3390/jcs10030118 - 24 Feb 2026
Viewed by 289
Abstract
Mullite (Al6Si2O13), an aluminosilicate with remarkable thermal and dielectric properties, is a promising material for advanced electronic applications. This study focuses on a sintered mullite composite and examines its structural, morphological, dielectric, and electrical properties. X-ray diffraction [...] Read more.
Mullite (Al6Si2O13), an aluminosilicate with remarkable thermal and dielectric properties, is a promising material for advanced electronic applications. This study focuses on a sintered mullite composite and examines its structural, morphological, dielectric, and electrical properties. X-ray diffraction and scanning electron microscopy analyses confirm a well-defined crystalline structure and a homogeneous microstructure. Impedance spectroscopy measurements reveal a high relative permittivity at low frequencies, dominated by interfacial and jump polarization mechanisms. Electrical conductivity follows Jonscher’s double-power law, reflecting mixed ionic and electronic conduction due to contributions from grains and grain boundaries. Analysis of the Nyquist diagrams shows a marked decrease in resistances with increasing temperature: The grain resistance decreases from 21.87 MΩ to 4.85 MΩ, while that of the grain boundaries decreases from 89.44 MΩ to 5.94 MΩ between 450 °C and 900 °C. In addition, the relative permittivity increases sharply with temperature, from 25 × 103 to 350 × 103 at 1 kHz and from 200 to 1 × 103 at 1 MHz over the same temperature range, highlighting the dominant influence of temperature and low frequencies on polarization mechanisms. These results confirm the strong potential of sintered mullite for electronic applications. The activation energy of the grain and grain boundary were determined to be Ea,g = 0.18 eV and Ea,bg = 0.22 eV, respectively. Full article
(This article belongs to the Section Composites Manufacturing and Processing)
Show Figures

Figure 1

Back to TopTop