Sign in to use this feature.

Years

Between: -

Subjects

remove_circle_outline
remove_circle_outline
remove_circle_outline
remove_circle_outline
remove_circle_outline
remove_circle_outline
remove_circle_outline
remove_circle_outline
remove_circle_outline

Journals

remove_circle_outline
remove_circle_outline
remove_circle_outline
remove_circle_outline
remove_circle_outline
remove_circle_outline
remove_circle_outline
remove_circle_outline
remove_circle_outline
remove_circle_outline
remove_circle_outline
remove_circle_outline
remove_circle_outline
remove_circle_outline
remove_circle_outline
remove_circle_outline
remove_circle_outline
remove_circle_outline
remove_circle_outline
remove_circle_outline
remove_circle_outline

Article Types

Countries / Regions

remove_circle_outline
remove_circle_outline
remove_circle_outline
remove_circle_outline
remove_circle_outline
remove_circle_outline
remove_circle_outline
remove_circle_outline
remove_circle_outline

Search Results (3,857)

Search Parameters:
Keywords = AHP

Order results
Result details
Results per page
Select all
Export citation of selected articles as:
32 pages, 1987 KB  
Article
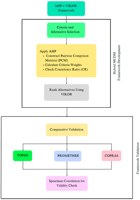
Hybrid Multiple-Criteria Decision-Making (MCDM) Framework for Optimizing Water-Energy Nexus
by Derly Davis, Janis Zvirgzdins, Thilina Ganganath Weerakoon, Ineta Geipele and Lahiru Cheshara
Sustainability 2026, 18(6), 3097; https://doi.org/10.3390/su18063097 (registering DOI) - 21 Mar 2026
Abstract
The growing urgency of resource-efficient construction in water-stressed and rapidly urbanizing regions necessitates integrated decision support frameworks that move beyond isolated sustainability metrics. This study operationalizes the water-energy nexus within building design evaluation by developing a structured hybrid multi-criteria decision-making (MCDM) framework tailored [...] Read more.
The growing urgency of resource-efficient construction in water-stressed and rapidly urbanizing regions necessitates integrated decision support frameworks that move beyond isolated sustainability metrics. This study operationalizes the water-energy nexus within building design evaluation by developing a structured hybrid multi-criteria decision-making (MCDM) framework tailored to the Indian construction context. Unlike conventional sustainability assessments that treat water and energy independently, the proposed approach integrates life cycle-based water consumption, operational and embodied energy demand, environmental impacts, economic feasibility, and project constraints within a unified analytical hierarchy. A Delphi-validated criterion structure comprising five main criteria and twenty sub-criteria is weighted using the Analytic Hierarchy Process (AHP), and ranked using the VIKOR compromise solution method. To strengthen methodological robustness, ranking outcomes are validated across three independent MCDM logics including TOPSIS, PROMETHEE, and COPRAS. The framework evaluates four representative building strategies aligned with Indian regulatory and certification systems (NBC, ECBC, IGBC/GRIHA, and net-zero water-energy design). Using expert-informed weights derived from a Delphi–AHP involving a panel of experienced practitioners, the VIKOR compromise ranking consistently identifies the net-zero alternative as the most favorable option within the evaluated framework. The results are therefore interpreted as an expert-informed assessment demonstrating the applicability of the proposed decision support methodology rather than as statistically generalizable priorities for the entire Indian construction sector. The study contributes by (i) embedding nexus-based resource interdependence into building-level MCDM modeling, (ii) enhancing transparency through explicit benefit-cost classification and decision matrix disclosure, and (iii) demonstrating ranking stability across multiple validation techniques. The proposed framework provides a transferable methodological approach that can be adapted to different regional contexts through locally derived expert inputs. Full article
Show Figures

Figure 1

17 pages, 4538 KB  
Article
Adaptability Evaluation of Water Injection at Structural Lows and Oil Production at Structural Highs in Dipping Reservoirs
by Xiutian Yao, Haoyu Shi, Shuoliang Wang and Zhiping Li
Processes 2026, 14(6), 1000; https://doi.org/10.3390/pr14061000 (registering DOI) - 21 Mar 2026
Abstract
In the field of oil reservoir engineering, the development of large-dip-angle reservoirs poses significant challenges due to their strong heterogeneity, pronounced gravity effects, and inefficient water flooding sweep, all contributing to suboptimal oil recovery rates. This study aims to address these challenges by [...] Read more.
In the field of oil reservoir engineering, the development of large-dip-angle reservoirs poses significant challenges due to their strong heterogeneity, pronounced gravity effects, and inefficient water flooding sweep, all contributing to suboptimal oil recovery rates. This study aims to address these challenges by focusing on the core issue of optimizing water injection development strategies for such reservoirs. A numerical simulation mechanism model is constructed based on actual large-dip-angle reservoir A, and the impact of key parameters—including reservoir dip angle, permeability, injection–production well spacing, water injection intensity, and crude oil viscosity—on oil recovery is systematically analyzed under the “water injection at structural lows and oil production at structural highs” high-pressure water injection development mode. The simulation results reveal that the oil recovery rate increases with higher dip angles, permeability, injection–production well spacing, and water injection intensity; however, excessive water injection intensity or crude oil viscosity can lead to premature water breakthrough, reducing efficiency. Using the analytic hierarchy process, the primary controlling factors are ranked as permeability > crude oil viscosity > reservoir dip angle > water injection intensity > injection–production well spacing. Furthermore, development theory charts are established to guide the selection of appropriate water injection intensities for different injection–production well distances and permeabilities. This study offers valuable theoretical insights for optimizing water injection development in large-dip-angle reservoirs, thereby enhancing oil recovery and economic benefits and laying a foundation for future research and practical applications in similar reservoir settings. Full article
(This article belongs to the Section Petroleum and Low-Carbon Energy Process Engineering)
Show Figures

Figure 1

31 pages, 3839 KB  
Article
Sustainable Evaluation Framework for Urban Creative Space: Exploring a Better Way for Urban Development
by Shude Song, Qiyong Yang and Taotao Zou
Sustainability 2026, 18(6), 3083; https://doi.org/10.3390/su18063083 - 20 Mar 2026
Abstract
Amid the accelerating waves of global digitalization and the deepening interplay of cultural diversity, urban creative spaces have become pivotal arenas for the digital creative industry—yet a systematic, cross-culturally robust tool for assessing their sustainability remains conspicuously absent. Here, we address this gap [...] Read more.
Amid the accelerating waves of global digitalization and the deepening interplay of cultural diversity, urban creative spaces have become pivotal arenas for the digital creative industry—yet a systematic, cross-culturally robust tool for assessing their sustainability remains conspicuously absent. Here, we address this gap by constructing a multi-dimensional evaluation framework derived from a systematic literature review, comprising five primary dimensions—AIGC technology integration, cultural heritage preservation, the economic benefits of the digital cultural industry, ecological synergy and social inclusiveness, and governance and policy support—along with 20 secondary indicators. To enhance methodological rigor, we integrate the Intuitionistic Fuzzy Analytic Hierarchy Process (IFAHP) to determine indicator weights while mitigating the subjective biases inherent in traditional approaches and employ the TOPSIS method to quantitatively assess and rank the creative spaces of five representative cities: London, Shanghai, Los Angeles, Tokyo, and Berlin. Our findings reveal that London leads in comprehensive sustainability, followed closely by Shanghai, with sensitivity analysis confirming the high robustness of the rankings. The originality of this work lies in reconceptualizing AIGC not as a conventional digital instrument but as a core transformative driver embedded within the evaluation architecture, while the application of IFAHP substantially enhances the scientific validity and methodological reliability of the assessment. This research provides an operational diagnostic tool and actionable optimization pathways for advancing the sustainability of urban creative spaces worldwide, offering practical implications for fostering cultural innovation, bridging the digital divide, promoting social inclusiveness, and informing evidence-based urban governance policies. Full article
Show Figures

Figure 1

29 pages, 3082 KB  
Article
Multi-Objective Optimization of Thermal and Mechanical Performance of Prismatic Aluminum Shell Lithium Battery Module with Integrated Biomimetic Liquid Cooling Plate
by Yi Zheng and Xu Zhang
Batteries 2026, 12(3), 106; https://doi.org/10.3390/batteries12030106 - 19 Mar 2026
Abstract
Addressing the thermal management challenges of prismatic aluminum shell lithium battery modules in electric vehicles under high-rate charge–discharge conditions, this study proposes a multi-objective optimization design method for integrated biomimetic liquid cooling plates. By integrating various highly efficient heat transfer structures from nature, [...] Read more.
Addressing the thermal management challenges of prismatic aluminum shell lithium battery modules in electric vehicles under high-rate charge–discharge conditions, this study proposes a multi-objective optimization design method for integrated biomimetic liquid cooling plates. By integrating various highly efficient heat transfer structures from nature, including fractal-tree-like networks, leaf vein branching systems, and spider web radial distribution, a novel biomimetic liquid cooling plate topology was constructed. A multi-physics coupled numerical model considering electrochemical heat generation, thermal conduction, convective heat transfer, and thermal stress deformation was established. The NSGA-II algorithm was employed to globally optimize 12 design variables including channel geometric parameters, operating conditions, and structural dimensions, achieving collaborative optimization objectives of maximum temperature minimization, temperature uniformity maximization, pressure drop minimization, and structural lightweighting. The weight coefficients for the four optimization objectives were determined through the Analytic Hierarchy Process (AHP) with verified consistency (CR = 0.02 < 0.10), ensuring rational priority allocation aligned with automotive safety standards. The optimization results demonstrated that compared to the initial design, the optimal solution reduced the maximum temperature under 3C discharge conditions by 9.9% to 34.7 °C, decreased the temperature difference by 31.3% to 3.3 °C, lowered the pressure drop by 24.6% to 2150 Pa, reduced structural mass by 4.0%, and decreased maximum stress by 16.7%. Quantitative comparison with single biomimetic structures under identical boundary conditions showed that the integrated design achieved a 3.3% lower maximum temperature and 25.7% better flow uniformity than the best-performing single structure, demonstrating the synergistic advantages of multi-biomimetic integration. These synergistic performance improvements can be attributed to the hierarchical multi-scale architecture where fractal networks provide macro-scale flow distribution, leaf vein branches ensure meso-scale coverage, and spider web radials achieve micro-scale thermal matching. Long-term cycling tests conducted at 1C/1C rate with 25 ± 1 °C ambient temperature showed that the optimized design maintained a capacity retention rate of 92.3% after 1000 charge–discharge cycles, demonstrating excellent durability. The complex biomimetic channel structure can be fabricated using selective laser melting technology with minimum feature sizes below 0.3 mm, indicating promising manufacturing feasibility. The research findings provide theoretical guidance and technical support for the engineering design of high-performance battery thermal management systems. Full article
(This article belongs to the Section Battery Modelling, Simulation, Management and Application)
Show Figures

Figure 1

29 pages, 1177 KB  
Article
RACI–AHP–BIM Methodology in Projects with High Functional Complexity and Conservation Constraints
by Urszula Kwast-Kotlarek and Mariusz Szóstak
Infrastructures 2026, 11(3), 105; https://doi.org/10.3390/infrastructures11030105 - 19 Mar 2026
Abstract
The article presents an integrated RACI–AHP–BIM methodology that supports responsibility management, decision-making, and information management in complex construction projects delivered under the design–build model, with particular emphasis on conservation-orientated investments. The approach combines three complementary components: the RACI responsibility matrix, the analytic hierarchy [...] Read more.
The article presents an integrated RACI–AHP–BIM methodology that supports responsibility management, decision-making, and information management in complex construction projects delivered under the design–build model, with particular emphasis on conservation-orientated investments. The approach combines three complementary components: the RACI responsibility matrix, the analytic hierarchy process (AHP), and building information modeling (BIM). The methodology is validated on a higher-education conservation project using a BIM execution plan (BEP), scan-to-BIM procedures, and structured decision-making. The integration of RACI with BIM reduced accountability gaps and improved stakeholder coordination, while linking AHP with BIM data enabled data-driven design decisions using the BOCR model. The findings demonstrate measurable benefits, including clearer responsibility allocation, improved interdisciplinary coordination, and more transparent decision-making. The application of laser scanning and scan-to-BIM supported the creation of a digital model of historic elements for both design and future facility management. The main contribution is a holistic integration of RACI, AHP, and BIM into a unified methodology for conservation-orientated projects with high functional complexity, providing a reference framework for public-sector investment management. Full article
(This article belongs to the Special Issue Modern Digital Technologies for the Built Environment of the Future)
31 pages, 5100 KB  
Article
A GIS–AHP-Based Spatial Decision Support System for Optimising Harvesting and Wood System Selection in the Chestnut Coppice Stands of Central Italy
by Aurora Bonaudo, Rodolfo Picchio, Rachele Venanzi, Luca Cozzolino and Francesco Latterini
Forests 2026, 17(3), 382; https://doi.org/10.3390/f17030382 - 19 Mar 2026
Abstract
Sustainable forest operations require operational planning tools that effectively integrate productivity, environmental conservation, and social acceptability, particularly within complex and environmentally sensitive forest systems. In Mediterranean small-scale forestry, harvesting decisions are frequently guided by expert judgment rather than by systematic and transparent planning [...] Read more.
Sustainable forest operations require operational planning tools that effectively integrate productivity, environmental conservation, and social acceptability, particularly within complex and environmentally sensitive forest systems. In Mediterranean small-scale forestry, harvesting decisions are frequently guided by expert judgment rather than by systematic and transparent planning frameworks. This reliance on subjective decision making can result in heterogeneous management practices and, in some cases, suboptimal operational outcomes. This study aims to validate a GIS-based Analytic Hierarchy Process (GIS–AHP) decision support system for the selection of harvesting and wood systems in the chestnut coppices of central Italy and to assess the robustness of its recommendations when expert judgments are provided by different stakeholder groups. The methodology integrates spatial data and multi-criteria analysis to evaluate the suitability of three extraction systems (forwarder, cable skidder, and cable yarder) and three wood systems (Cut-To-Length, Whole-Tree Harvesting, and Tree-Length) across 162 Forest Management Units (1332.5 ha), using weights elicited from four stakeholder categories (researchers, technicians, forest owners, and workers; n = 144). Results show statistically significant differences in mean suitability values among stakeholder groups for all systems; however, convergence at the operational decision level is high. The cable skidder is recommended over 94%–100% of the area depending on the stakeholder category, with full agreement among all groups in 87.7% of the Forest Management Units. For wood systems, Whole-Tree Harvesting is selected over 96.1% of the analysed area, with agreement in 95.1% of the Forest Management Units. Divergences are therefore limited and attributable to differences in AHP weighting structures. Overall, the findings demonstrate that the GIS–AHP approach provides stable and transferable recommendations despite variability in expert perspectives, supporting its applicability as a transparent and robust decision support tool for operational planning in chestnut coppices and similar Mediterranean forest systems. Full article
Show Figures

Figure 1

35 pages, 59977 KB  
Article
Post-Occupancy Evaluation and Evidence-Based Retrofitting of Outdoor Spaces in Old Residential Communities: An Intergenerational-Friendly Perspective from Xingshe Community, Dalian, China
by Jiarun Li, Zhubin Li and Kun Wang
Buildings 2026, 16(6), 1219; https://doi.org/10.3390/buildings16061219 - 19 Mar 2026
Abstract
In China’s stock-based renewal agenda, many old residential communities display pronounced intergenerational overlap, in which grandparental childcare becomes a dominant pattern of outdoor-space use. Against the backdrop of age-structure shifts, population ageing, and persistently low fertility, community-level outdoor-space supply, distributive equity, and environmental [...] Read more.
In China’s stock-based renewal agenda, many old residential communities display pronounced intergenerational overlap, in which grandparental childcare becomes a dominant pattern of outdoor-space use. Against the backdrop of age-structure shifts, population ageing, and persistently low fertility, community-level outdoor-space supply, distributive equity, and environmental adaptability have become key concerns in renewal practice. Yet, practitioners still lack a rankable, low-cost, and implementable evaluation-to-decision workflow. Using Xingshe Community in Dalian, China as an empirical case, this study establishes and tests an integrated “NLP–AHP–GBDT” assessment framework. Guided by policy discourse and planning theory, over 50 semi-structured interviews were processed via NLP-based semantic analysis and keyword mining to derive a two-tier indicator set (criterion and indicator layers). Seven specialists then applied the analytic hierarchy process to elicit indicator weights, and a resident survey was administered to generate weighted performance scores for diagnosing deficiencies. In the feedback-validation stage, we adopted both a qualitative Framework Method and a quantitative GBDT approach, first using the Framework Method to conduct feedback validation based on community residents’ open-ended evaluations. Subsequently, gradient boosting decision trees were used for supervised verification with renewal-scenario data, providing empirical backing for the weighting scheme and the resulting priority order for interventions. The findings suggest that outdoor spaces are broadly serviceable but fall short in intergenerational friendliness, reflecting a structural misalignment between intergenerational activity patterns and spatial provision. Based on the validated priorities, the study proposes modular, incremental micro-renewal measures focusing on safety and emergency accessibility, environmental comfort and caregiving–recreation coupling, and place identity with community organizational mobilization. Full article
(This article belongs to the Section Architectural Design, Urban Science, and Real Estate)
Show Figures

Figure 1

19 pages, 1865 KB  
Article
Development of a Life-Cycle Green Evaluation Indicator System for Public Sports Venues
by Li Wang, Yutong Zhang and Dongbo Zhou
Buildings 2026, 16(6), 1216; https://doi.org/10.3390/buildings16061216 - 19 Mar 2026
Abstract
To fill the research gap of green building assessment theory being underutilized in sports architecture and advance the use of life-cycle assessment (LCA) for complex public building types, this study develops a comprehensive life-cycle green evaluation indicator system specifically for public sports venues. [...] Read more.
To fill the research gap of green building assessment theory being underutilized in sports architecture and advance the use of life-cycle assessment (LCA) for complex public building types, this study develops a comprehensive life-cycle green evaluation indicator system specifically for public sports venues. First, the factors influencing green performance were systematically identified across four life-cycle stages—planning and design, construction, operation and maintenance, and end-of-life—leading to the establishment of an initial indicator pool. This pool was subsequently refined through a two-round Delphi expert consultation. The weights of the indicators were then determined using a combined Analytic Hierarchy Process (AHP) and Entropy Weight Method (EWM) approach to quantify the relative importance of each indicator. The resulting framework comprises a comprehensive green evaluation indicator system for the whole life cycle of public sports venues, consisting of 4 first-level, 12 second-level, and 28 third-level indicators. The results reveal a pronounced front-loaded influence in the life-cycle weight distribution, indicating that decisions made during the planning and design stage are most critical for the green performance of sports venues. Based on the weight distribution characteristics, this study further delineates a phase-specific governance logic for green development: the planning and design stage should prioritize design optimization to maximize life-cycle green performance potential; the construction stage should focus on controlling resource input and process carbon emissions; the operation and maintenance stage should emphasize energy consumption optimization and resource recycling; and the end-of-life stage should address resource regeneration. This study not only extends green building assessment and life-cycle assessment theories to sports architecture—a complex and under-researched building typology—but also provides stakeholders with a robust decision-support tool to advance the sustainable development of public sports venues. Full article
Show Figures

Figure 1

20 pages, 730 KB  
Article
Comparative Analysis of Waste Heat Capture Technologies Applied to Battery Energy Storage Systems
by Graeme Hunt, Aravind Iyer and Gioia Falcone
Energies 2026, 19(6), 1518; https://doi.org/10.3390/en19061518 - 19 Mar 2026
Abstract
Waste heat capture and reuse from battery storage systems for cogeneration of heat and power has the potential to both improve their energy efficiency and reduce the carbon footprint. This study performs a comparison of technologies capable of converting the waste heat extracted [...] Read more.
Waste heat capture and reuse from battery storage systems for cogeneration of heat and power has the potential to both improve their energy efficiency and reduce the carbon footprint. This study performs a comparison of technologies capable of converting the waste heat extracted to a useful purpose. This analysis is accomplished using the literature data as a basis for an analytical hierarchy process (AHP) applying technological efficiency, cost effectiveness, footprint and integration, and safety and environmental concerns as the criteria. Of these, cost effectiveness was found to be dominant, with technological efficiency also showing high importance. Heat pumps were found to be the most effective based on the objective and criteria of this analysis. This study dictates a pathway that allows stakeholders and decision makers to determine a route by which site-specific comparisons may be made, aiding them to navigate the complex interplay of competing objectives. Full article
(This article belongs to the Section B: Energy and Environment)
Show Figures

Figure 1

14 pages, 2030 KB  
Article
Bacteriostatic Mechanism of the Ethyl Acetate Extract from the Root of Schisandra propinqua (Wall.) Baill. var. sinensis Oliv (Xiao Xue Teng) Against Staphylococcus aureus
by Lingyun Gu, Huifang Zhou, Qunxin Wang, Weidong Sun, Fuxin Chen, Tuo Li and Chenghua He
Vet. Sci. 2026, 13(3), 285; https://doi.org/10.3390/vetsci13030285 - 18 Mar 2026
Viewed by 33
Abstract
Background: The root of Schisandra propinqua (Wall.) Baill. var. sinensis Oliv is a traditional ethnomedicine in China; it was widely used to treat abscesses, sores, carbuncles, rheumatism, and so on. The purpose of this study was to elucidate the bacteriostatic mechanism of the [...] Read more.
Background: The root of Schisandra propinqua (Wall.) Baill. var. sinensis Oliv is a traditional ethnomedicine in China; it was widely used to treat abscesses, sores, carbuncles, rheumatism, and so on. The purpose of this study was to elucidate the bacteriostatic mechanism of the ethyl acetate extract from the root of Schisandra propinqua (Wall.) Baill. var. Sinensis Oliv (Xiao Xue Teng) against Staphylococcus aureus ATCC 25923 (S. aureus ATCC 25923). Methods: Bioactive bacteriostatic constituents in Xiao Xue Teng were identified through Hybrid Quadrupole-TOF LC/MS/MS. The minimum inhibitory concentration (MIC) of Xiao Xue Teng against S. aureus ATCC 25923 was determined using the microbroth dilution method. A time–kill curve analysis was used to evaluate the bacteriostatic effects. SDS-PAGE coupled with nano-liquid NanoLC-ESI-MS/MS, real-time PCR, and scanning electron microscopy (SEM) was used to study the bacteriostatic mechanism of Xiao Xue Teng against S. aureus ATCC 25923. Results: The MIC of Xiao Xue Teng against S. aureus ATCC 25923 was determined to be 15.625 µg/mL. The translation initiation factor (IF-2) and elongation factor (EF-Tu) were significantly decreased in S. aureus ATCC 25923 after treatment with Xiao Xue Teng, while the proteins SodA and AhpC were obviously increased. The intracellular levels of total reactive oxygen species (ROS) and hydrogen peroxide (H2O2) were significantly increased (p < 0.01) after the treatment with Xiao Xue Teng. Concurrently, the activities of SOD, CAT and GSH-Px were significantly increased (p < 0.01). Moreover, cellular swelling and shrinkage were observed using SEM. Conclusions: The bacteriostatic mechanism of Xiao Xue Teng against S. aureus ATCC 25923 was related to eliciting oxidative stress, inhibiting protein synthesis and enhancing cytoplasmic membrane permeability. Full article
(This article belongs to the Special Issue Advancements in Livestock Staphylococcus sp.)
Show Figures

Figure 1

14 pages, 258 KB  
Communication
Asymmetric Trajectories in the Automotive Green Transition: A Hybrid FMEA–AHP Risk Assessment of Developed Versus Emerging Market Resilience
by Maxime Giraudo, Alexandru Silviu Goga and Mircea Boşcoianu
Sustainability 2026, 18(6), 2994; https://doi.org/10.3390/su18062994 - 18 Mar 2026
Viewed by 47
Abstract
This paper proposes and validates a hybrid FMEA-AHP framework designed to quantify the systemic asymmetries inherent in the automotive green transition. By moving beyond traditional component-level failure analysis, this model introduces the Market Maturity Coefficient (km), a novel diagnostic tool [...] Read more.
This paper proposes and validates a hybrid FMEA-AHP framework designed to quantify the systemic asymmetries inherent in the automotive green transition. By moving beyond traditional component-level failure analysis, this model introduces the Market Maturity Coefficient (km), a novel diagnostic tool that benchmarks transition readiness by comparing risk profiles across divergent geoeconomic landscapes. Utilizing France and Romania as proxies for developed and emerging markets, the research demonstrates a significant “RPN Divergence,” where infrastructure and grid risks in emerging contexts are effectively amplified by factors exceeding 8.0× compared to developed counterparts. The results indicate that while software and technological risks show convergence (km ≈ 1.3), systemic vulnerabilities regarding grid stability and digital maturity remain the primary barriers to a uniform European transition. This framework provides policymakers with a mathematically rigorous method to move beyond “one-size-fits-all” policies toward targeted resilience funding. Full article
(This article belongs to the Section Sustainable Transportation)
28 pages, 3876 KB  
Article
A Social Support Theory-Based Post-Occupancy Evaluation Framework for Community Intergenerational Spaces: Empirical Evidence from Hangzhou Livelihood Service Complexes, China
by Guangjie Wang, Yao Fu and Peixuan Zhang
Buildings 2026, 16(6), 1202; https://doi.org/10.3390/buildings16061202 - 18 Mar 2026
Viewed by 49
Abstract
This study develops and validates a post-occupancy evaluation (POE) framework to assess the social support level of elderly–child composite spaces. Grounded in social support theory, POE theory, and Maslow’s hierarchy of needs, the framework comprises 2 core dimensions (instrumental support and emotional support), [...] Read more.
This study develops and validates a post-occupancy evaluation (POE) framework to assess the social support level of elderly–child composite spaces. Grounded in social support theory, POE theory, and Maslow’s hierarchy of needs, the framework comprises 2 core dimensions (instrumental support and emotional support), 6 first-level indicators, and 29 s-level indicators. The indicators were constructed through literature analysis, field research, and other methods, with weights determined via the Analytic Hierarchy Process (AHP) involving 10 interdisciplinary experts. Weighting results indicate that instrumental support (0.6208) carries greater importance than emotional support (0.3792); among first-level indicators, “accessibility and safety” (under instrumental support) and “degree of demand satisfaction” (under emotional support) rank highest. The framework was applied to 12 typical spaces across 4 categories in Hangzhou’s Minsheng Complexes (a community-integrated public service model). Empirical results show that infant–toddler growth stations achieved the highest scores (82.86–86.42), while community living rooms performed the weakest (78.96–81.21), with “function–need mismatch” identified as the core issue. This evaluation system provides a scientific basis for spatial diagnosis, optimization, and high-quality planning of elderly-child composite spaces in the future. Full article
(This article belongs to the Section Architectural Design, Urban Science, and Real Estate)
Show Figures

Figure 1

25 pages, 22563 KB  
Article
Multi-Source Remote Sensing-Driven Prediction and Spatiotemporal Analysis of Urban Road Collapse Susceptibility
by Xiujie Luo, Mingchang Wang, Ziwei Liu, Zhaofa Zeng, Dian Wang, Lei Jie and Jiachen Liu
Remote Sens. 2026, 18(6), 919; https://doi.org/10.3390/rs18060919 - 18 Mar 2026
Viewed by 70
Abstract
Urban road collapses are characterized by sudden occurrence and strong spatial heterogeneity, posing substantial challenges for proactive infrastructure management. Susceptibility mapping can provide spatially explicit evidence to support targeted inspection and early-warning strategies. Using Futian District, Shenzhen (China) as a case study, a [...] Read more.
Urban road collapses are characterized by sudden occurrence and strong spatial heterogeneity, posing substantial challenges for proactive infrastructure management. Susceptibility mapping can provide spatially explicit evidence to support targeted inspection and early-warning strategies. Using Futian District, Shenzhen (China) as a case study, a total of 315 road collapse events recorded during 2019–2023 were compiled to develop an integrated framework for urban road collapse relative susceptibility mapping based on multi-source remote sensing and urban spatial data. First, an indicator-based susceptibility index (SI) was constructed using eight conditioning factors, including PS-InSAR-derived deformation, topographic–hydrological conditions, and distance-based infrastructure variables (distance to underground utilities, metro lines, and roads). Factor weights were determined by coupling the Analytic Hierarchy Process (AHP) with the Entropy Weight Method (EWM), producing a comprehensive SI for historical collapse locations. Subsequently, a set of 17 remote-sensing predictors, including Sentinel-2 spectral bands, Sentinel-2 GLCM texture features, and Sentinel-1 SAR backscatter variables, was used to train a Random Forest model to predict SI and generate continuous susceptibility maps at the urban road-network scale. The influence of neighborhood window size on predictive performance was systematically evaluated. Results show that the Random Forest model performed best at the 5 × 5 window scale (R2 = 0.70, RMSE = 0.0172, MAE = 0.0122), outperforming both pixel-based inputs (1 × 1) and larger windows. Uncertainty analysis further indicated that the 5 × 5 RF configuration yielded the most stable and spatially coherent predictions, whereas overly small windows and less robust learners produced more fragmented or higher-uncertainty susceptibility patterns. Spatiotemporal analysis indicates that susceptibility patterns remained broadly stable from 2019 to 2023, with moderate susceptibility accounting for 50.82–57.89% and high susceptibility for 21.94–23.30%, while very high susceptibility consistently remained below 1%. Overall, this study demonstrates that integrating multi-source remote sensing with scale-optimized machine learning provides an effective approach for fine-scale susceptibility mapping of urban road collapses, offering practical guidance for differentiated monitoring and risk prevention along critical road corridors. Full article
(This article belongs to the Special Issue Multimodal Remote Sensing Data Fusion, Analysis and Application)
Show Figures

Figure 1

17 pages, 391 KB  
Article
Assessing Interlinkages Between Sustainable Urbanization and Economic Inequality Using an Integrated AHP-DEMATEL-TOPSIS Approach
by Ch. Paramaiah, Shaik Kamruddin, Phani Kumar Katuri, Venkateswarlu Nalluri, V. V. Ajith Kumar, Jing-Rong Chang and Anitha Bhimavarapu
Urban Sci. 2026, 10(3), 164; https://doi.org/10.3390/urbansci10030164 - 18 Mar 2026
Viewed by 86
Abstract
This research is an analysis of the relationship between sustainable urbanization and economic inequality through smart city initiatives in developing countries such as India. Rapid urbanization in developing countries tends to have a detrimental impact on socioeconomic inequalities, and the effort to build [...] Read more.
This research is an analysis of the relationship between sustainable urbanization and economic inequality through smart city initiatives in developing countries such as India. Rapid urbanization in developing countries tends to have a detrimental impact on socioeconomic inequalities, and the effort to build smart cities may inadvertently increase exclusion when it is not planned with inclusiveness in mind. To reach this goal, an integrated Multi-Criteria Decision-Making (MCDM) approach using a combination of AHP, TOPSIS, and DEMATEL is adopted to systematically identify, assess, and identify the key criteria that affect the inclusive urban development. This study’s results show that infrastructure, governance, digital accessibility, and social inclusion play a key role in mitigating urban disparities and facilitating sustainable development. In particular, good governance and the availability of equitable digital infrastructure appear to be one of the critical factors in the reduction in inequalities and long-term urban resilience. This research provides policy-oriented insights for policymakers in designing inclusive smart city policies in accordance with the Sustainable Development Goals, as well as theoretical contributions to urban sustainability research. Full article
Show Figures

Figure 1

22 pages, 8220 KB  
Article
Waterlogging Risk Assessment of Airport Airfield Areas Using the Analytic Network Process with Triangular Fuzzy Numbers
by Jing Peng, Rui Li, Fuchang Tian and Shu Wang
Water 2026, 18(6), 701; https://doi.org/10.3390/w18060701 - 17 Mar 2026
Viewed by 154
Abstract
Risk assessment is an effective management tool for mitigating waterlogging disasters. In this study, a novel airport waterlogging risk assessment framework based on the analytic network process with triangular fuzzy numbers (TFN-ANP) was developed to evaluate hazard, exposure, vulnerability, and comprehensive risk under [...] Read more.
Risk assessment is an effective management tool for mitigating waterlogging disasters. In this study, a novel airport waterlogging risk assessment framework based on the analytic network process with triangular fuzzy numbers (TFN-ANP) was developed to evaluate hazard, exposure, vulnerability, and comprehensive risk under different return periods. The proposed framework was compared with the triangular fuzzy analytic hierarchy process (TFN-AHP). The results indicated that water depth, land cover type, and maintenance cost exerted dominant influences on hazard, exposure, and vulnerability, respectively. Compared with TFN-AHP, TFN-ANP produced different global weight distributions and a broader spatial extent of high-risk areas. Under the 50-year return period, TFN-ANP classified 31.65% of the study area as highest-risk, whereas TFN-AHP did not delineate any highest-risk zones and classified 40.05% of the study area as higher risk. A similar pattern was observed under the 100-year return period. TFN-ANP delineated 35.41% of the study area as being at the highest risk under the 100-year return period. By explicitly accounting for interdependencies among risk factors, TFN-ANP generated more differentiated spatial risk patterns. The proposed framework provides an effective decision-support tool for waterlogging risk management in data-scarce airport environments. Full article
(This article belongs to the Section Hydrology)
Show Figures

Figure 1

Back to TopTop