Dynamic Multi-Criteria Decision Making of Graduate Admission Recommender System: AHP and Fuzzy AHP Approaches
Abstract
1. Introduction
2. Materials and Method
2.1. Analytical Hierarchy Process and Fuzzy Analytical Hierarchy Process Studies
2.2. Recommender System in Education
2.3. Proposed Design of Criteria for Graduate Admission Recommender System
2.3.1. Graduate Admission Criteria Design
2.3.2. Bit Representation of Explicit Criteria Decision-Making
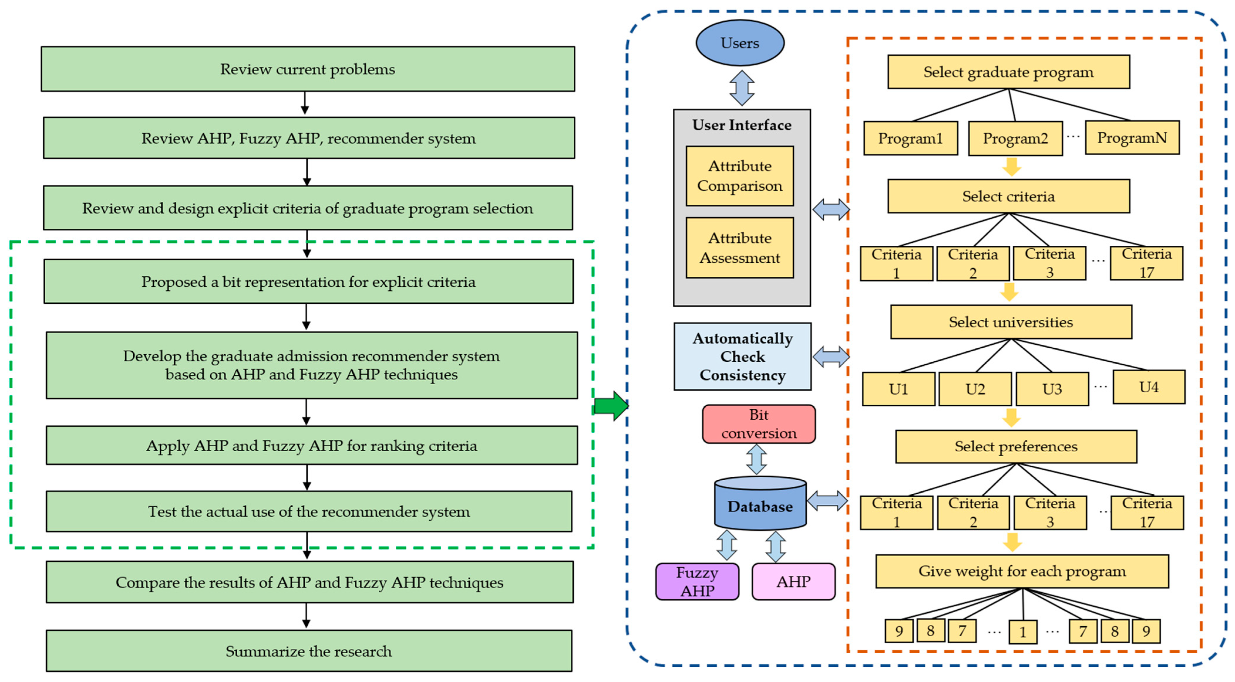
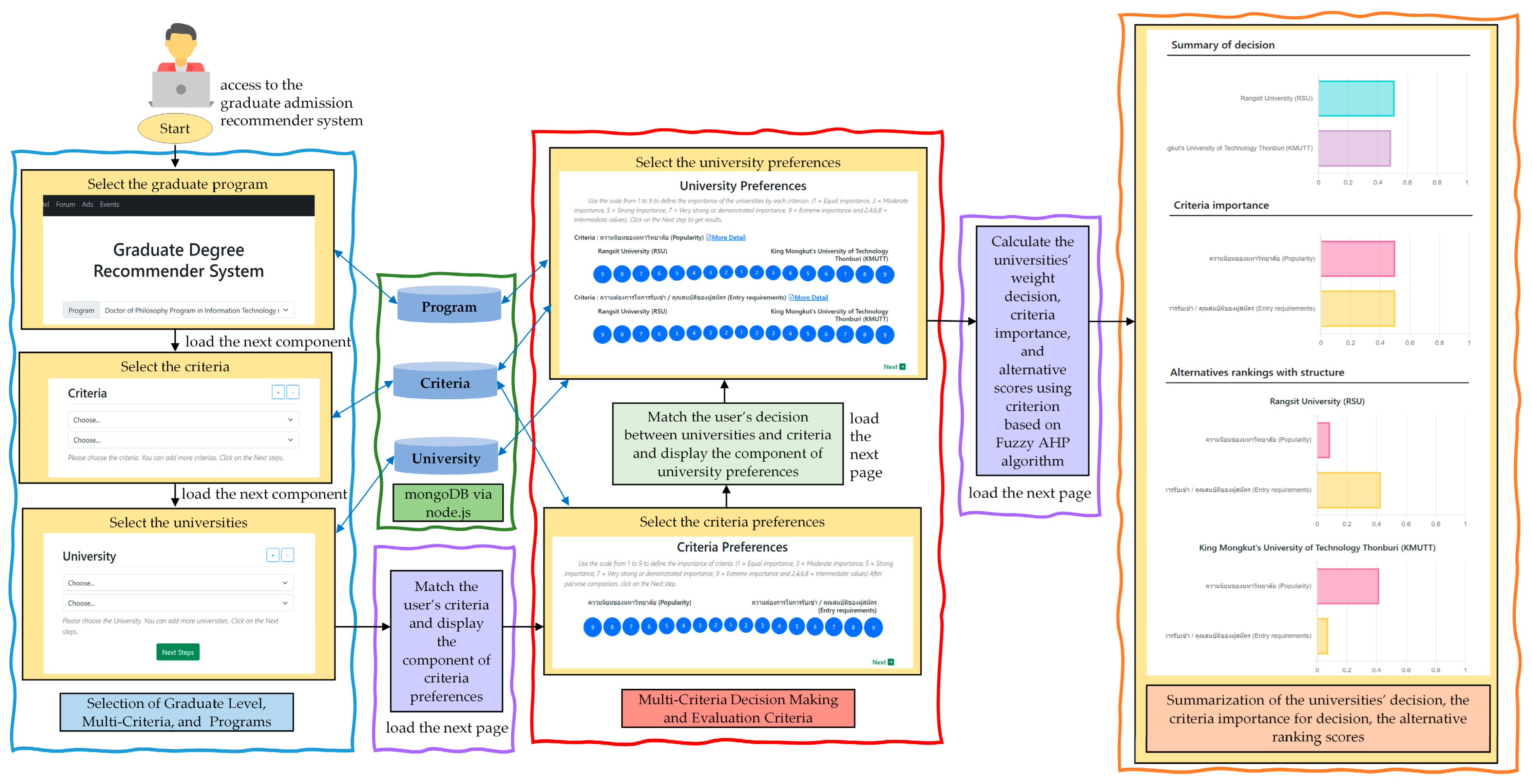
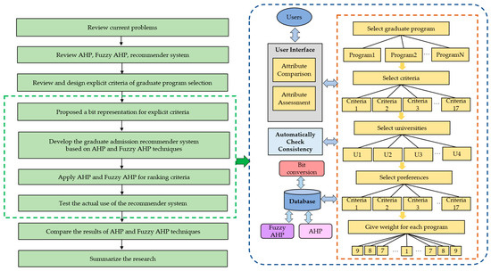
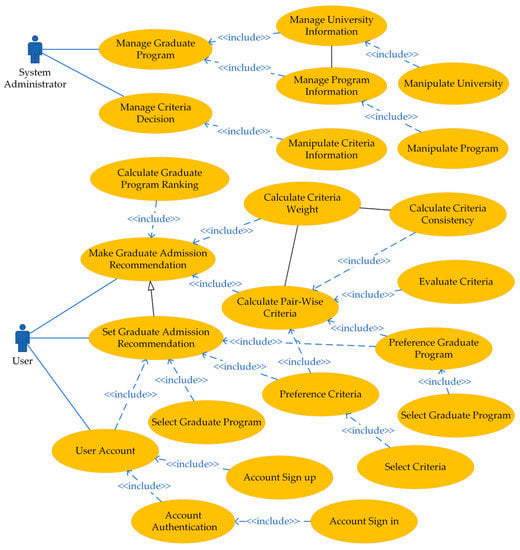
2.3.3. Explicit Multi-Criteria Recommender System Architecture
2.3.4. Information Flow Diagram of Explicit Criteria Graduate Recommender System
2.4. Evaluation and Data Collection
3. Results
3.1. Descriptive Statistic Results
3.2. Dynamic Multi-Criteria AHP and Fuzzy AHP Results
3.3. System Accuracy Performance Results
4. Discussion
5. Conclusions
5.1. Theoretical Contributions
5.2. Practical Implications
5.3. Limitations and Future Work
Author Contributions
Funding
Institutional Review Board Statement
Informed Consent Statement
Data Availability Statement
Conflicts of Interest
References
- Wood, L.N.; Breyer, Y.A. Success in Higher Education; Springer Nature: Singapore, 2017; pp. 1–19. [Google Scholar] [CrossRef]
- Feigenbaum, P. Telling students it’s O.K. to fail, but showing them, it isn’t: Dissonant paradigms of failure in higher education. Teach. Learn. Inq. 2021, 9, 13–26. [Google Scholar] [CrossRef]
- Lahoud, C.; Moussa, S.; Obeid, C.; Khoury, H.E.; Champin, P. A comparative analysis of different recommender systems for university major and career domain guidance. Educ. Inf. Technol. 2022, 1–27. [Google Scholar] [CrossRef]
- Cui, L.-Z.; Guo, F.-L.; Liang, Y.-J. Research overview of educational recommender systems. In Proceedings of the 2nd International Conference on Computer Science and Application Engineering, Hohhot, China, 22–24 October 2018. [Google Scholar] [CrossRef]
- Deschênes, M. Recommender systems to support learners’ agency in a learning context: A systematic review. Int. J. Educ. Technol. High. Educ. 2020, 17, 12–32. [Google Scholar] [CrossRef]
- Paul, R.; Varian, H. Recommender systems. Commun. ACM 1997, 40, 56–58. [Google Scholar] [CrossRef]
- Rukhiran, M.; Pukdesree, S.; Netinant, P. Biometric cloud services for web-based examinations: An empirical approach. Int. J. Inf. Technol. Web Eng. 2022, 17, 1–25. [Google Scholar] [CrossRef]
- Rukhiran, M.; Buaroong, S.; Netinant, P. Software development for educational information services using multilayering semantics adaptation. Int. J. Serv. Sci. Manag. Eng. Technol. 2022, 13, 1–27. [Google Scholar] [CrossRef]
- Konstan, J.A.; Riedl, J. Recommender systems: From algorithms to user experience. User Model User-Adap. Inter. 2012, 22, 101–123. [Google Scholar] [CrossRef]
- Monsalve-Pulido, J.; Aguilar, J.; Montoya, E.; Salazar, C. Autonomous recommender system architecture for virtual learning environments. Appl. Comput. Inform. 2020, 17, 1–11. [Google Scholar] [CrossRef]
- Lai, C.; Liu, D.; Liu, M. Recommendations based on personalized tendency for different aspects of influences in social media. J. Inf. Sci. 2015, 41, 814–829. [Google Scholar] [CrossRef]
- Somya, R.; Winarko, E.; Priyanta, S. A hybrid recommender system based on customer behavior and transaction data using generalized sequential pattern algorithm. Bull. Electr. Eng. Inform. 2022, 11, 3422–3432. [Google Scholar] [CrossRef]
- Walek, B.; Fajmon, P. A hybrid recommender system for an online store using a fuzzy expert system. Expert Syst. Appl. 2023, 212, 118565. [Google Scholar] [CrossRef]
- Sharaf, M.; Hemdan, E.E.-D.; El-Sayed, A.; El-Bahnasawy, N.A. A survey on recommendation systems for financial services. Multimed. Tools Appl. 2022, 81, 16761–16781. [Google Scholar] [CrossRef]
- Jayalakshmi, S.; Ganesh, N.; Cep, R.; Murugan, J.S. Movie recommender systems: Concepts, methods, challenges, and future directions. Sensors 2022, 22, 4904. [Google Scholar] [CrossRef] [PubMed]
- Alexander, A.; Gunawan, A.S.; Suhartono, D. Music recommender system based on genre using convolutional recurrent neural networks. Procedia Comput. Sci. 2019, 157, 99–109. [Google Scholar] [CrossRef]
- Oh, J.; Kim, S.; Kim, J.; Yu, H. When to recommend: A new issue on TV show recommendation. Inf. Sci. 2014, 280, 261–274. [Google Scholar] [CrossRef]
- Garipelly, V.; Adusumalli, P.T.; Singh, P. Travel recommendation system using content and collaborative filtering—A hybrid approach. In Proceedings of the 12th International Conference on Computing Communication and Networking Technologies, Khargpur, India, 6–8 July 2021. [Google Scholar] [CrossRef]
- Tran, T.N.; Felfernig, A.; Trattner, C.; Holzinger, A. Recommender systems in the healthcare domain: State-of-the-art and research issues. J. Intell. Inf. Syst. 2021, 57, 171–201. [Google Scholar] [CrossRef]
- Witt, T.; Klumpp, M. Multi-period multi-criteria decision making under uncertainty: A renewable energy transition case from Germany. Sustainability 2021, 13, 6300. [Google Scholar] [CrossRef]
- Akkas, E.; Ayhan, M.B. A comparative analysis for the criteria of higher education selection. Particip. Educ. Res. 2018, 5, 38–50. [Google Scholar] [CrossRef]
- Sun, Z.; Guo, Q.; Yang, J.; Fang, H.; Guo, G.; Zhang, J.; Burke, R. Research commentary on recommendations with side information. A survey and research directions. Electron. Commer. Res. Appl. 2019, 37, 100879. [Google Scholar] [CrossRef]
- Chang, P.C.; Lin, C.H.; Chen, M.H. A hybrid course recommendation system by integrating collaborative filtering and artificial immune systems. Algorithms 2016, 9, 47. [Google Scholar] [CrossRef]
- Zhong, J.; Xie, H. The research trends in recommender systems for e-learning: A systematic review of SSCI journal articles from 2014 to 2018. Asian Assoc. Open Univ. J. 2019, 14, 12–27. [Google Scholar] [CrossRef]
- Schafer, J.B.; Frankowski, D.; Herlocker, J.; Sen, S. Collaborative filtering recommender systems. In The Adaptive Web; Brusilovsky, P., Kobsa, A., Nejdl, W., Eds.; Springer: Berlin/Heidelberg, Germany, 2007; Volume 4321, pp. 291–324. [Google Scholar] [CrossRef]
- Brijendra, S. Analytical hierarchical process (AHP) and fuzzy AHP applications-A review paper. Int. J. Pharm. Technol. 2016, 8, 4925–4946. [Google Scholar]
- Wang, D.; Liang, Y.; Xu, D.; Feng, X.; Guan, R. A content-based recommender system for computer science publications. Knowl. Based Syst. 2018, 157, 1–9. [Google Scholar] [CrossRef]
- Borlea, I.-D.; Precup, R.-E.; Borlea, A.B.; Iercan, D.T. A unified form of fuzzy C-means and K-means algorithms and its partitional implementation. Knowl. Based Syst. 2021, 214, 106731. [Google Scholar] [CrossRef]
- Bhattacharjee, P.; Mitra, P. A survey of density based clustering algorithms. Front. Comput. Sci. 2021, 15, 151308. [Google Scholar] [CrossRef]
- Park, C.S.; Han, I.A. Case-Based reasoning with the feature weights derived by analytic hierarchy process for bankruptcy prediction. Expert Syst. Appl. 2002, 23, 255–264. [Google Scholar] [CrossRef]
- Yumoto, M. Development of product recommendation system with AHP according to alternatives’ evaluation with normalization allocation and Hough conversion. Electron. Commun. Jpn. 2019, 102, 25–41. [Google Scholar] [CrossRef]
- Kabir, G.; Hasin, A.A. Comparative analysis of AHP and fuzzy AHP models for multicriteria inventory classification. Int. J. Fuzzy Syst. 2011, 1, 1–16. [Google Scholar]
- Zavadskas, E.K.; Antucheviciene, J.; Chatterjee, P. Multiple-criteria decision-making (MCDM) techniques for business processes information management. Informatics 2019, 10, 4. [Google Scholar] [CrossRef]
- Munier, N.; Hontoria, E. Uses and Limitations of the AHP Method: A Non-Mathematical and Rational Analysis; Springer: Cham, Switzerland, 2021; pp. 1–4. [Google Scholar] [CrossRef]
- Mahad, N.F.; Yusof, N.; Ismail, N.F. The application of fuzzy analytic hierarchy process (FAHP) approach to solve multi-criteria decision making (MCDM) problems. J. Phys. Conf. Ser. 2019, 1358, 012081. [Google Scholar] [CrossRef]
- Lin, J.; Pu, H.; Lian, J. Intelligent recommendation system for course selection in smart education. Procedia Comput. Sci. 2018, 129, 449–453. [Google Scholar] [CrossRef]
- Liu, Y.; Eckert, C.M.; Earl, C. A review of fuzzy AHP methods for decision-making with subjective judgements. Expert Syst. Appl. 2020, 161, 113738. [Google Scholar] [CrossRef]
- Chen, J.-F.; Hsieh, H.-N.; Do, Q.H. Evaluating teaching performance based on fuzzy AHP and comprehensive evaluation approach. Appl. Soft Comput. 2015, 28, 100–108. [Google Scholar] [CrossRef]
- Tian, G.; Lu, W.; Zhang, X.; Zhan, M.; Dulebenets, M.A.; Aleksandrov, A.; Fathollahi-Fard, A.M.; Ivanov, M. A survey of multi-criteria decision-making techniques for green logistics and low-carbon transportation systems. Environ. Sci. Pollut. Res. 2023, 30, 57279–57301. [Google Scholar] [CrossRef] [PubMed]
- Ishak, A.; Kerja, W. Analysis of fuzzy AHP-TOPSIS methods in multi criteria decision making: Literature review. In Proceedings of the 2nd International Conference on Industrial and Manufacturing Engineering, Medan, Indonesia, 3–4 September 2020. [Google Scholar] [CrossRef]
- Shankar, H.U.; Nanjappa, U.K.; Alsulami, M.D.; Prasannakumara, B.C. A fuzzy AHP-fuzzy TOPSIS urged baseline aid for execution amendment of an online food delivery affability. Mathematics 2022, 10, 2930. [Google Scholar] [CrossRef]
- Salimi, N.; Rezaei, J. Multi-criteria university selection: Formulation and implementation using a Fuzzy AHP. J. Syst. Sci. Syst. Eng. 2015, 24, 293–315. [Google Scholar] [CrossRef]
- Curtin, D.; Gallagher, P.F.; O’Mahony, D. Explicit criteria as clinical tools to minimize inappropriate medication use and its consequences. Ther. Adv. Drug. Saf. 2019, 10, 2042098619829431. [Google Scholar] [CrossRef] [PubMed]
- Cinelli, M.; Kadziński, M.; Miebs, G.; Gonzalez, M.; Słowiński, R. Recommending multiple criteria decision analysis methods with a new taxonomy-based decision support system. Eur. J. Oper. Res. 2022, 302, 633–651. [Google Scholar] [CrossRef]
- Cinelli, M.; Kadziński, M.; Gonzalez, M.; Słowiński, R. How to support the application of multiple criteria decision analysis? Let us start with a comprehensive taxonomy. Omega 2020, 96, 102261. [Google Scholar] [CrossRef]
- Esmail, B.A.; Geneletti, D. Multi-criteria decision analysis for nature conservation: A review of 20 years of applications. Methods Ecol. Evol. 2018, 9, 42–53. [Google Scholar] [CrossRef]
- Al-ghuribi, S.M.; Mohd Noah, S.A. Multi-Criteria review-based recommender system–The state of the art. IEEE Access 2019, 7, 169446–169468. [Google Scholar] [CrossRef]
- Toth, W.; Vacik, H. A comprehensive uncertainty analysis of the analytic hierarchy process methodology applied in the context of environmental decision making. J. Multi-Criteria Decis. Anal. 2018, 25, 142–161. [Google Scholar] [CrossRef]
- Hanine, M.; Boutkhoum, O.; Tikniouine, A.; Agouti, T. Application of an integrated multi-criteria decision making AHP-TOPSIS methodology for ETL software selection. SpringerPlus 2016, 5, 263. [Google Scholar] [CrossRef] [PubMed]
- Iqbal, M.; Ghazanfar, M.A.; Sattar, A.; Maqsood, M.; Khan, S.; Mehmood, I.; Baik, S.W. Kernel context recommender system (KCR): A scalable context-aware recommender system algorithm. IEEE Access 2019, 7, 24719–24737. [Google Scholar] [CrossRef]
- Stofkova, J.; Krejnus, M.; Stofkova, K.R.; Malega, P.; Binasova, V. Use of the analytic hierarchy process and selected methods in the managerial decision-making process in the context of sustainable development. Sustainability 2022, 14, 11546. [Google Scholar] [CrossRef]
- Yaraghi, N.; Tabesh, P.; Guan, P.; Zhuang, J. Comparison of AHP and Monte Carlo AHP under different levels of uncertainty. IEEE Trans. Eng. Manag. 2015, 62, 122–132. [Google Scholar] [CrossRef]
- Pant, S.; Kumar, A.; Ram, M.; Klochkov, Y.; Sharma, H.K. Consistency indices in analytic hierarchy process: A review. Mathematics 2022, 10, 1206. [Google Scholar] [CrossRef]
- Saaty, T.L. Decision Making with Dependence and Feedback: The Analytic Network Process; RWS Publication: Pittsburgh, PA, USA, 1996. [Google Scholar]
- Saaty, T.L. Decision making—The analytic hierarchy and network processes (AHP/ANP). J. Syst. Sci. Syst. Eng. 2004, 13, 1–35. [Google Scholar] [CrossRef]
- Peng, G.; Han, L.; Liu, Z.; Guo, Y.; Yan, J.; Jia, X. An application of fuzzy analytic hierarchy process in risk evaluation model. Front. Psychol. 2021, 12, 715003. [Google Scholar] [CrossRef]
- Ahmed, F.; Kilic, K. Fuzzy analytic hierarchical process: A performance analysis of popular algorithms. Fuzzy. Sets. Syst. 2019, 362, 110–128. [Google Scholar] [CrossRef]
- Nasution, S.M.; Husni, E.; Kuspriyanto, K.; Yusuf, R. Personalized route recommendation using F-AHP-Express. Sustainability 2022, 14, 10831. [Google Scholar] [CrossRef]
- Kou, G.; Lin, C.A. Cosine maximization method for the priority vector derivation in AHP. Eur. J. Oper. Res. 2014, 235, 225–232. [Google Scholar] [CrossRef]
- Zadeh, L.A. Fuzzy sets. Inf. Control 1965, 8, 338–353. [Google Scholar] [CrossRef]
- Falk, K. Practical Recommender Systems, 1st ed.; Manning: Shelter Island, NY, USA, 2019. [Google Scholar]
- Isinkaye, F.O.; Folajimi, Y.O.; Ojokoh, B.A. Recommendation systems: Principles, methods and evaluation. Egypt. Inform. J. 2015, 16, 261–273. [Google Scholar] [CrossRef]
- Hashemian, S.M.; Behzadian, M.; Samizadeh, R.; Ignatius, J. A fuzzy hybrid group decision support system approach for the supplier evaluation process. Int. J. Adv. Manuf. Technol. 2014, 73, 1105–1117. [Google Scholar] [CrossRef]
- Yayla, A.Y.; Oztekin, A.; Gumus, A.T.; Gunasekaran, A. A hybrid data analytic methodology for 3PL transportation provider evaluation using fuzzy multi-criteria decision making. Int. J. Prod. Res. 2015, 53, 6097–6113. [Google Scholar] [CrossRef]
- Canan, A.; Ahmet, B.; Tekin, T.G. Sustainability analysis of different hydrogen production options using hesitant fuzzy AHP. Int. J. Hydrogen Energy 2018, 43, 18059–18076. [Google Scholar] [CrossRef]
- Bao, J.; Zheng, Y.; Wilkie, D.; Mokbel, M. Recommendations in location-based social networks: A survey. GeoInformatica 2015, 19, 525–565. [Google Scholar] [CrossRef]
- Yang, L.; Zhang, Z.; Cai, X.; Guo, L. Citation recommendation as edge prediction in heterogeneous bibliographic network: A network representation approach. IEEE Access 2019, 7, 23232–23239. [Google Scholar] [CrossRef]
- Dahdouh, K.; Dakkak, A.; Oughdir, L.; Ibriz, A. Large-scale e-learning recommender system based on Spark and Hadoop. J. Big Data 2019, 6, 2. [Google Scholar] [CrossRef]
- Chen, W.; Niu, Z.; Zhao, X.; Li, Y. A hybrid recommendation algorithm adapted in e-learning environments. World Wide Web 2014, 17, 271–284. [Google Scholar] [CrossRef]
- Wan, S.; Niu, Z. A Hybrid e-learning recommendation approach based on learners’ influence propagation. IEEE Trans. Knowl. Data. Eng. 2020, 32, 827–840. [Google Scholar] [CrossRef]
- Camacho, L.A.; Alves-Souza, S.N. Social network data to alleviate cold-start in recommender system: A systematic review. Inf. Process Manag. 2018, 54, 529–544. [Google Scholar] [CrossRef]
- Anggrawan, A.; Satria, C.; Putra, L.G. Scholarship recipients recommendation system using AHP and Moora methods. Int. J. Intell. Eng. Syst. 2022, 15, 260–275. [Google Scholar] [CrossRef]
- Dewi, R.; Verina, W.; Tanjung, D.H.; Rahayu, S.L. Application of AHP method based on competence for determining the best graduate students. In Proceedings of the 6th International Conference on Cyber and IT Service Management, Parapat Nort Sumatera, Indonesia, 7–9 August 2018. [Google Scholar] [CrossRef]
- Ramadhan, D.; Marlinda, L. Decision support system for selecting study programs using the AHP method. Sinkron 2022, 7, 2547–2555. [Google Scholar] [CrossRef]
- Hasan, M.; Ahmed, S.; Abdullah, D.M.; Rahman, M.S. Graduate school recommender system: Assisting admission seekers to apply for graduate studies in appropriate graduate schools. In Proceedings of the 5th International Conference on Informatics, Electronics and Vision, Dhaka, Bangladesh, 13–14 May 2016. [Google Scholar] [CrossRef]
- Yumaryadi, Y.; Firdaus, D.; Priambodo, B.; Putra, Z.P. Determining the best graduation using fuzzy AHP. In Proceedings of the 2nd International Conference on Broadband Communications, Wireless Sensors and Powering, Yogyakarta, Indonesia, 28–30 September 2020. [Google Scholar] [CrossRef]
- Alghamdi, S.; Alzhrani, N.; Algethami, H. Fuzzy-based recommendation system for university major selection. In Proceedings of the 11th International Joint Conference on Computational Intelligence, Setubal, Portugal, 17–19 September 2019. [Google Scholar] [CrossRef]
- Urdaneta-Ponte, M.; Mendez-Zorrilla, A.; Oleagordia-Ruiz, I. Recommendation systems for education: Systematic review. Electronics 2021, 10, 1611. [Google Scholar] [CrossRef]
- Elahi, M.; Starke, A.; Ioini, N.E.; Lambrix, A.A.; Trattner, C. Developing and evaluating a university recommender system. Front. Artif. Intell. 2021, 4, 212. [Google Scholar] [CrossRef]
- Quacquarelli Symonds. Welcome to the International Student Survey. Available online: https://www.internationalstudentsurvey.com/ (accessed on 17 February 2022).
- Echchabi, A.; Hajri, S. Factors influencing students’ selection of universities: The case of Oman. J. Educ. Res. Eval. 2018, 2, 83–88. [Google Scholar] [CrossRef]
- Nagoya, R.; Bernarto, I.; Antonio, F. Factors affecting university selection during pandemic: A study on Indonesian high school students. In Proceedings of the International Conference on Global Innovation and Trends in Economics and Business, Lampung, Indonesia, 7 October 2021. [Google Scholar]
- Islam, A.; Shoron, N.H. Factors influencing students’ decision making in selecting university in Bangladesh. Adv. J. Soc. Sci. 2020, 6, 17–25. [Google Scholar] [CrossRef]
- Do, T.D.; Le, L.C. Factors affecting high school students’ decision on choosing university: Case study of Ho Chi Minh City. J. Entrep. Educ. 2020, 23, 3. [Google Scholar]
- Moovoravit, P.; Dowpiset, K. Factors affecting the choice of university in Thailand among Thai International high school student’s grade 11 and grade 12 in the central Bangkok area. Int. J. Bus. Econ. Res. 2017, 3, 1–21. [Google Scholar]
- Cho, Y.Z. A Study on the Factors Influencing Myanmar Students’ Choice of University Courses. Master’s Thesis, Siam University, Bangkok, Thailand, 17 December 2018. [Google Scholar]
- Toh-adam, T.; Dasri, P.; O’Sullivan, D.P.; Tenghirun, P. Factors influencing generation Z in choosing an international university in Bangkok. UMT Poly J. 2021, 18, 553–571. [Google Scholar]
- Golightly, L.; Chang, V.; Xu, Q.A.; Gao, X.; Liu, B. Adoption of cloud computing as innovation in the organization. Int. J. Eng. Bus. 2022, 14, 18479790221093992. [Google Scholar] [CrossRef]
- Chomngern, T.; Netinant, P. A mobile software model for web-based learning using information flow diagram (IFD). In Proceedings of the 2017 International Conference on Information Technology, Singapore, 27–29 December 2017. [Google Scholar] [CrossRef]
- Rukhiran, M.; Netinant, P. Mobile Application development of hydroponic smart farm using information flow diagram. In Proceedings of the 5th International Conference on Information Technology, Chonburi, Thailand, 21–22 October 2020. [Google Scholar] [CrossRef]
- Rukhiran, M.; Netinant, P. IoT architecture based on information flow diagram for vermiculture smart farming kit. TEM J. 2020, 9, 1330–1337. [Google Scholar] [CrossRef]
- Rukhiran, M.; Chomngern, T.; Netinant, P. Insights from a dataset on behavioral intentions in learning information flow diagram capability for software design. Data Brief 2023, 49, 109307. [Google Scholar] [CrossRef]
- Powers, D.M. Evaluation: From precision, recall and F-Factor to ROC, Informedness, markedness & correlation. J. Mach. Learn. Technol. 2011, 2, 37–63. [Google Scholar]
- Wu, D.; Zhang, G.; Lu, J. A fuzzy preference tree-based recommender system for personalized business-to-business e-services. IEEE Trans. Fuzzy Syst. 2015, 23, 27–43. [Google Scholar] [CrossRef]
- Rostami, M.; Oussalah, M.; Farrhi, V. A Novel time-aware food recommender-system based on deep learning and graph clustering. IEEE Access 2022, 10, 52508–52524. [Google Scholar] [CrossRef]
- Netinant, P.; Elrad, T.; Fayad, M.E. A layered approach to building open aspect-oriented systems. Commun. ACM 2001, 40, 83–85. [Google Scholar] [CrossRef]
- Rukhiran, M.; Netinant, P. A practical model from multidimensional layering: Personal finance information framework using mobile software interface operations. Int. J. Inf. Commun. Technol. 2020, 19, 321–349. [Google Scholar] [CrossRef]
- Elmasri, R.; Navathe, S.B. Fundamentals of Database Systems, 7th ed.; Pearson Publishing: London, UK, 2016. [Google Scholar]
- Győrödi, C.A.; Dumşe-Burescu, D.V.; Zmaranda, D.R.; Győrödi, R.S.; Gabor, G.A.; Pecherle, G.D. Performance analysis of NoSQL and relational databases with CouchDB and MySQL for application’s data storage. Appl. Sci. 2020, 10, 8524. [Google Scholar] [CrossRef]
- Ataei, Y.; Mahmoudi, A.; Feylizadeh, M.R. Ordinal priority approach (OPA) in multiple attribute decision-making. Appl. Soft Comput. 2020, 86, 105893. [Google Scholar] [CrossRef]
- Wang, C.; Nguyen, T.T.; Dang, T.; Nguyen, N. A hybrid OPA and fuzzy MARCOS methodology for sustainable supplier selection with technology 4.0 evaluation. Processes 2022, 10, 2351. [Google Scholar] [CrossRef]
- Mahmoudi, A.; Addasi, M.; Deng, X. A novel project portfolio selection framework towards organizational resilience: Robust ordinal priority approach. Expert Syst. Appl. 2022, 18, 116067. [Google Scholar] [CrossRef] [PubMed]
- Mahmoudi, A.; Addasi, M.; Deng, X. Evaluating the performance of the suppliers using hybrid DEA-OPA model: A sustainable development perspective. Group Decis. Negot. 2022, 21, 335–362. [Google Scholar] [CrossRef]
- Mahmoudi, A.; Javed, S.A.; Mardani, A. Gresilient supplier selection through fuzzy ordinal priority approach: Decision-making in post-COVID era. Oper. Manag. Res. 2022, 15, 208–232. [Google Scholar] [CrossRef]
- Abdelli, A.; Mokdad, L.; Hammal, Y. Dealing with value constraints in decision making using MCDM methods. J. Comput. Sci. 2020, 44, 101154. [Google Scholar] [CrossRef]













| Intensity of Importance | Definitions |
|---|---|
| 1 | Equal Importance |
| 3 | Moderate Importance |
| 5 | Strong Importance |
| 7 | Very Strong Importance |
| 9 | Extremely Strong Importance |
| 2, 4, 6, 8 | Intermediate Value between Previous Levels |
| Criteria Code | Criteria | Definition | References |
|---|---|---|---|
| C1 | State/Private University | Types of higher education institutions will be based on considering the original affiliation, establishment objectives, and the target students’ group. It is divided into state universities and private universities. | [21] |
| C2 | Popularity/University Reputation | The wide popularity and reputation of the university will be based on consideration of the university ranking from various criteria on both national and international levels. This includes statistics on the number of students that reflect students’ interest in further study. | [21,80,81,82,83,84,85] |
| C3 | Location of University | The university location will be related to distance, transport routes, and the proximity to amenities such as trains and department stores, among others. | [21,81,84,85,86] |
| C4 | Entry Requirements/Eligibility to Apply | This includes eligible candidates who will apply or who fit the eligibility criteria in each study plan as required by the curriculum. Thus, if one of these is missing, applicants will not be able to apply for further study; for example, completing the required degree, cumulative average grade, and other additional qualifications according to the course requirements. | [81,86] |
| C5 | Length of Study/Course Duration | The total number of credits and the study period specified by the course as specified based on the academic year or semester in case the student studies beyond the course duration. Tuition fees may be charged, or they must maintain their educational status until graduation. | [81] |
| C6 | Class Time/Flexibility of Timetable | Class schedule and flexibility in scheduling to accommodate the needs of students, such as weekdays, Saturday–Sunday, or schedules that can be agreed with the instructor later based on the majority of students’ demands. This includes studying thesis subjects where students can report directly to their advisors. | [84] |
| C7 | Education Language | Languages used for the class include Thai and English, which may be related to the curriculum; for example, English is the primary language for international programs. | [21] |
| C8 | Condition of Publications/Programs Offered/Academic Quality/Preparation for Graduation | Conditions for publishing academic works include the number of works and the level of publications both nationally and internationally, such as peer-reviewed journals or academic publications. It also includes the publication at an academic conference with an article evaluation system with external committees participating in screening, including a full research article as a continuation of the academic conferences (proceeding). This includes course support during study or research and the quality of academic work, following the curriculum’s requirements, and various preparations for graduation. | [80,81,86] |
| C9 | English Scores | Criteria for submitting English language test scores from English language testing institutes according to announcements specified by the university, such as TOEFL, IELT, CEFR, or other conditions for enrollment in English courses. This is for graduate studies to measure English proficiency if the test scores cannot pass the specified criteria. The course may specify the period for submitting the score results before the study, the start of the thesis topic exam, or before graduation. | [81,87] |
| C10 | Academic Staff | The expertise of academic personnel, including instructors, researchers, professors, and program personnel, reflects the readiness to advise on research to graduate according to the study plan. Moreover, this also includes the availability of support for students to apply for national or international research grants. | [21,81] |
| C11 | Technological Facilities | Technology learning support includes research tools and equipment, a computer service room open 24 h, multimedia services, a journal database system for overseas, and practical training courses on software packages and support for IT Certificate exams and professional qualification certificates. | [21,81,85] |
| C12 | Connection with Foreign Universities | Cooperation networks with overseas companies and educational institutions, teacher and student exchanges, joint research, and co-curricular arrangements based on a memorandum of understanding, as well as opportunities to participate in study-abroad programs or internships with partner networks. | [21] |
| C13 | Cost of Program/Tuition Fee/Cost of Tuition | Tuition fee or estimated total tuition fees throughout the study until graduation, including payment terms and tuition fee installments which cover a group of ordinary and provisional students (if any). | [81,82,83,84] |
| C14 | Scholarship Opportunities/ Financial Assistance | Opportunities for scholarships, grants, or financial support to students in various fields during studies, such as full scholarships, research assistant scholarships, teaching assistant scholarships, and scholarships to support research both in the country and abroad. This also includes scholarships for presenting works nationally and internationally, scholarships for journal publication, monthly living allowance, or scholarships from various agencies. | [21,81,86] |
| C15 | Promotion or Discount | Promotional campaigns or discounts for those interested in further studies, such as credit reductions, alumni discounts, discounts when applying within the specified time (early bird), or other special discounts. | [81] |
| C16 | Application Fee | Application fees include admission fees, entrance examination fees, and English proficiency test fees. | [80,84] |
| C17 | Admission Processes | Admission process for those interested in further study and the application period for both early and late semesters, as well as recruitment channels and contact channels to see the order of consideration, such as written examination, interview for readiness and graduation opportunities, and testing knowledge related to the program. Some programs may have a procedure for submitting a letter of acceptance as a thesis advisor from a faculty member to be eligible to study. | [81,84] |
| Samples | Criteria | Samples | Criteria | ||||||||||||||
|---|---|---|---|---|---|---|---|---|---|---|---|---|---|---|---|---|---|
| C1 | C2 | C3 | C4 | C5 | C6 | C7 | C8 | C1 | C2 | C3 | C4 | C5 | C6 | C7 | C8 | ||
| 1 | 1 | 0 | 0 | 1 | 1 | 1 | 0 | 0 | 11 | 0 | 0 | 0 | 1 | 0 | 1 | 0 | 0 |
| 2 | 0 | 0 | 0 | 0 | 0 | 1 | 0 | 1 | 12 | 1 | 0 | 0 | 0 | 0 | 1 | 0 | 0 |
| 3 | 0 | 1 | 0 | 0 | 0 | 0 | 0 | 0 | 13 | 0 | 0 | 0 | 0 | 0 | 1 | 0 | 0 |
| 4 | 0 | 1 | 1 | 0 | 0 | 0 | 0 | 0 | 14 | 0 | 0 | 0 | 1 | 0 | 0 | 0 | 0 |
| 5 | 0 | 0 | 0 | 0 | 0 | 0 | 0 | 0 | 15 | 1 | 0 | 1 | 0 | 0 | 1 | 0 | 0 |
| 6 | 0 | 1 | 0 | 0 | 0 | 0 | 0 | 0 | 16 | 1 | 1 | 1 | 0 | 0 | 0 | 0 | 0 |
| 7 | 1 | 1 | 0 | 0 | 0 | 0 | 0 | 0 | 17 | 0 | 1 | 0 | 1 | 0 | 0 | 0 | 0 |
| 8 | 0 | 1 | 0 | 0 | 0 | 1 | 0 | 0 | 18 | 0 | 0 | 0 | 0 | 0 | 0 | 0 | 0 |
| 9 | 0 | 0 | 0 | 0 | 0 | 0 | 0 | 1 | 19 | 1 | 0 | 0 | 0 | 0 | 0 | 0 | 0 |
| 10 | 1 | 0 | 0 | 0 | 0 | 0 | 0 | 0 | 20 | 0 | 0 | 1 | 0 | 1 | 1 | 0 | 0 |
| Items | Description | Sample | % |
|---|---|---|---|
| Gender | Male | 59 | 73.75 |
| Female | 21 | 26.25 | |
| Age | 22–31 | 24 | 30.00 |
| 32–41 | 34 | 42.50 | |
| 42–51 | 19 | 23.75 | |
| >52 | 3 | 3.75 | |
| Users of Institutions | UA | 20 | 25.00 |
| UB | 16 | 20.00 | |
| UC | 3 | 3.75 | |
| UD | 5 | 6.25 | |
| UE | 19 | 23.75 | |
| UF | 4 | 5.00 | |
| UG | 3 | 3.75 | |
| UH | 10 | 12.50 | |
| Seeking Degree | PhD | 29 | 36.25 |
| MS | 51 | 63.75 | |
| Students Admitted Graduate Degrees of Institutions | PHD-UA | 5 | 6.25 |
| PHD-UB | 4 | 5.00 | |
| PHD-UC | 3 | 3.75 | |
| PHD-UD | 5 | 6.25 | |
| PHD-UE | 5 | 6.25 | |
| PHD-UF | 4 | 5.00 | |
| PHD-UG | 3 | 3.75 | |
| PHD-UH | 0 | 0 | |
| MS-UA | 15 | 18.75 | |
| MS-UB | 12 | 15.00 | |
| MS-UE | 14 | 17.50 | |
| MS-UH | 10 | 12.50 |
| Users | Criteria | ||||||||||||||||
|---|---|---|---|---|---|---|---|---|---|---|---|---|---|---|---|---|---|
| C1 | C2 | C3 | C4 | C5 | C6 | C7 | C8 | C9 | C10 | C11 | C12 | C13 | C14 | C15 | C16 | C17 | |
| 1 | 0 | 1 | 0 | 1 | 0 | 0 | 1 | 0 | 0 | 0 | 0 | 0 | 0 | 0 | 1 | 0 | 0 |
| 2 | 0 | 0 | 0 | 0 | 0 | 1 | 0 | 1 | 0 | 0 | 0 | 0 | 1 | 0 | 0 | 0 | 0 |
| 3 | 0 | 1 | 0 | 0 | 0 | 0 | 0 | 0 | 0 | 1 | 0 | 0 | 0 | 0 | 0 | 0 | 0 |
| 4 | 0 | 1 | 1 | 0 | 0 | 0 | 0 | 0 | 0 | 0 | 0 | 0 | 0 | 0 | 0 | 0 | 0 |
| 5 | 0 | 0 | 0 | 0 | 0 | 0 | 0 | 0 | 0 | 1 | 0 | 0 | 0 | 1 | 0 | 0 | 0 |
| 6 | 0 | 1 | 0 | 0 | 0 | 0 | 0 | 0 | 0 | 1 | 0 | 0 | 0 | 0 | 0 | 0 | 0 |
| 7 | 1 | 1 | 0 | 0 | 0 | 0 | 0 | 0 | 0 | 0 | 0 | 0 | 0 | 0 | 0 | 0 | 0 |
| 8 | 0 | 1 | 0 | 0 | 0 | 1 | 0 | 0 | 0 | 0 | 0 | 0 | 0 | 1 | 0 | 0 | 0 |
| 9 | 0 | 0 | 0 | 0 | 0 | 0 | 0 | 1 | 1 | 1 | 0 | 0 | 1 | 0 | 0 | 0 | 0 |
| 10 | 1 | 0 | 0 | 0 | 0 | 0 | 0 | 0 | 0 | 1 | 0 | 0 | 0 | 1 | 0 | 0 | 0 |
| 11 | 0 | 0 | 0 | 1 | 0 | 1 | 0 | 0 | 0 | 0 | 0 | 0 | 0 | 0 | 0 | 0 | 1 |
| 12 | 1 | 0 | 0 | 0 | 0 | 1 | 0 | 0 | 0 | 0 | 0 | 0 | 1 | 0 | 0 | 0 | 0 |
| 13 | 0 | 0 | 0 | 0 | 0 | 1 | 0 | 0 | 0 | 1 | 0 | 0 | 0 | 0 | 0 | 0 | 0 |
| 14 | 0 | 0 | 0 | 1 | 0 | 0 | 0 | 0 | 0 | 1 | 0 | 0 | 0 | 0 | 0 | 0 | 0 |
| 15 | 1 | 0 | 1 | 0 | 0 | 1 | 0 | 0 | 0 | 1 | 0 | 0 | 1 | 0 | 0 | 0 | 1 |
| 16 | 1 | 1 | 1 | 0 | 0 | 0 | 0 | 0 | 0 | 0 | 0 | 0 | 1 | 1 | 1 | 0 | 1 |
| 17 | 0 | 1 | 0 | 1 | 0 | 0 | 0 | 0 | 0 | 1 | 0 | 0 | 1 | 0 | 0 | 0 | 0 |
| 18 | 0 | 0 | 0 | 0 | 0 | 0 | 0 | 0 | 0 | 1 | 0 | 0 | 0 | 1 | 0 | 0 | 0 |
| 19 | 1 | 0 | 0 | 0 | 0 | 0 | 0 | 0 | 0 | 1 | 0 | 0 | 0 | 0 | 0 | 0 | 0 |
| 20 | 0 | 0 | 1 | 0 | 1 | 1 | 0 | 0 | 0 | 1 | 1 | 0 | 0 | 0 | 0 | 0 | 0 |
| … | |||||||||||||||||
| 38 | 1 | 0 | 1 | 1 | 1 | 1 | 1 | 1 | 1 | 0 | 0 | 0 | 0 | 0 | 0 | 0 | 0 |
| … | |||||||||||||||||
| 80 | 0 | 1 | 0 | 0 | 0 | 0 | 0 | 0 | 0 | 0 | 0 | 0 | 1 | 0 | 0 | 0 | 0 |
| Criteria Code | Criteria | Count | Preferred | Percent |
|---|---|---|---|---|
| C2 | Popularity/University reputation | 17 | 0.137097 | 13.7097 |
| C10 | Academic staff | 16 | 0.129032 | 12.9032 |
| C13 | Cost of program/Tuition fees/Cost of tuition | 14 | 0.112903 | 11.2903 |
| C1 | State/Private university | 13 | 0.104839 | 10.4839 |
| C6 | Class time/Flexibility of timetable | 12 | 0.096774 | 9.6774 |
| C3 | Location of university | 9 | 0.072581 | 7.2581 |
| C4 | Entry requirements/Eligibility to apply | 8 | 0.064516 | 6.4516 |
| C8 | Condition of publications/Programs offered/Academic quality/preparation for graduation | 8 | 0.064516 | 6.4516 |
| C14 | Scholarship opportunities/Financial assistance | 6 | 0.048387 | 4.8387 |
| C9 | English scores | 6 | 0.048387 | 4.8387 |
| C11 | Technological facilities | 4 | 0.032258 | 3.2258 |
| C15 | Promotion or discount | 4 | 0.032258 | 3.2258 |
| C17 | Admission processes | 3 | 0.024194 | 2.4194 |
| C7 | Education language | 2 | 0.016129 | 1.6129 |
| C5 | Length of study/Course duration | 2 | 0.016129 | 1.6129 |
| C12 | Connection with foreign universities | 0 | 0 | 0 |
| C16 | Application fee | 0 | 0 | 0 |
| Total | 1.0 | 100 |
Disclaimer/Publisher’s Note: The statements, opinions and data contained in all publications are solely those of the individual author(s) and contributor(s) and not of MDPI and/or the editor(s). MDPI and/or the editor(s) disclaim responsibility for any injury to people or property resulting from any ideas, methods, instructions or products referred to in the content. |
© 2023 by the authors. Licensee MDPI, Basel, Switzerland. This article is an open access article distributed under the terms and conditions of the Creative Commons Attribution (CC BY) license (https://creativecommons.org/licenses/by/4.0/).
Share and Cite
Wongvilaisakul, W.; Netinant, P.; Rukhiran, M. Dynamic Multi-Criteria Decision Making of Graduate Admission Recommender System: AHP and Fuzzy AHP Approaches. Sustainability 2023, 15, 9758. https://doi.org/10.3390/su15129758
Wongvilaisakul W, Netinant P, Rukhiran M. Dynamic Multi-Criteria Decision Making of Graduate Admission Recommender System: AHP and Fuzzy AHP Approaches. Sustainability. 2023; 15(12):9758. https://doi.org/10.3390/su15129758
Chicago/Turabian StyleWongvilaisakul, Wanvipa, Paniti Netinant, and Meennapa Rukhiran. 2023. "Dynamic Multi-Criteria Decision Making of Graduate Admission Recommender System: AHP and Fuzzy AHP Approaches" Sustainability 15, no. 12: 9758. https://doi.org/10.3390/su15129758
APA StyleWongvilaisakul, W., Netinant, P., & Rukhiran, M. (2023). Dynamic Multi-Criteria Decision Making of Graduate Admission Recommender System: AHP and Fuzzy AHP Approaches. Sustainability, 15(12), 9758. https://doi.org/10.3390/su15129758

