Abstract
Creating a suitable travel package has become increasingly difficult for businesses within the tourism industry because of various factors affecting tourists’ decision-making behavior and businesses’ desire to make profits. This paper proposes a novel approach to service design within the tourism industry by integrating the analytic hierarchy process (AHP) and the theory of inventive problem solving (TRIZ) to design a suitable travel package while taking into account both consumer and business perspectives. Through a case study application, we identify the most important consumer and business factors with AHP and the Delphi method and then solve the existing contradiction with TRIZ. We collect both qualitative and quantitative data from experts and visitors through a survey approach consisting of 56 fully completed responses for a target of only 35 responses as required by AHP. We analyze these data using Super Decisions software to obtain the necessary results. AHP helps weigh and rank the 4 criteria and 16 sub-criteria, whereas TRIZ provides recommendations to resolve the contradiction, based on the 40 inventive principles, to create a cost-effective travel package to Belize in Central America. The main contradiction was feasibility versus cost, and the most applicable corresponding principles were dynamization, self-service, local quality, and prior action. Overall, this paper gives vital insights into the tourism sector to anyone interested in this topic and provides a precise AHP-TRIZ application framework with clear procedures. The results and methodologies could also help scholars and academics with future AHP-TRIZ applications in other research fields or possible expansions of this new approach.
1. Introduction
Creating a suitable travel package has become increasingly difficult for businesses within the tourism industry, mainly because of the various factors affecting tourists’ decision-making behavior and businesses’ desire to make profits. The factors influencing the decision-making behaviors of tourists could be internal or external. Internal factors include both personal and social factors, such as freedom, self-empowerment, independence, companionship, etc. [1], whereas external factors include tourist destination qualities and previous experiences [2]. Too many factors make it very difficult for both visitors and tourism-related businesses to choose the best alternatives, thus creating a complex problem.
There are few studies [3,4,5,6,7,8] analyzing tourists’ decision-making behaviors or discussing influential destination qualities regarding travel packages. The present study is a conference extended paper [9]. Previously, the best strategy for designing a travel package was the marketing mix, or the four Ps, suggested by Medlik and Middleton [10]. The first P is product, which covers the entire experience from the time visitors leave home until they return. As a result, tourism products must be regarded as a whole. The use of pricing, according to Middleton [11], is particularly essential in regulating demand and income. Tourism is a high-risk and high-involvement transaction for its customers. It entails devoting a significant sum of money to something that is relatively unknown; thus, the role of financial, social, and cultural capital may also affect tourists’ decision to travel [12]. Tour operators may be required to make early selections or set a price twelve months before making a transaction. Furthermore, “place” includes all points of sales that give access to tourism products, not just a tourist destination or facility [11]. However, different age groups may define “place” differently based on the personal desires they wish to satisfy [13]. Finally, according to Kolter and Keller [14], promotion boosts demand by instilling a good picture of a product in the minds of potential buyers through direct marketing, sales promotion, public relations, advertising, and publicity.
However, as time passes and our world changes, so do tourists’ and businesses’ needs and wants. Tourists might have newer demands regarding travel packages, and businesses would always want to increase profits. Therefore, our research questions (RQs) are the following:
RQ 1. What are the most influential factors affecting tourists’ decision-making behavior in selecting a travel package?
RQ 2. What are the most important business factors for agencies when creating a travel package?
RQ 3. How do we create a suitable travel package for any kind of visitor while also taking into account the perspective of businesses?
First, to address this complexity, we need an analytical approach, which requires a framework. Then, we must solve the existing contradiction between consumers and businesses. Therefore, our main objectives are:
- To formulate a clear and precise framework for the creation of a suitable travel package by identifying the most influential consumer and business factors;
- To solve any contradiction between consumers and businesses during the development process by making the necessary recommendations for the most suitable and satisfactory travel package for both consumers and businesses.
The most applicable method for this kind of multi-criteria decision-making (MCDM) problem is the analytic hierarchy process (AHP), particularly for its criteria selection, weighting, and ranking techniques [15]. However, we must still resolve the existing contradiction between consumers and businesses. Thus, we propose the use of the theory of inventive problem solving (TRIZ) for its creative problem-solving principles, designed specifically for innovation. However, although AHP is commonly integrated with other MCDM methodologies, such as the Delphi method, to the best of the authors’ knowledge, this is the first application of AHP-TRIZ integration specifically for service design within the tourism industry. Thus, in summary, our research contributions are as follows:
- This study expands the literature by proposing a novel AHP-TRIZ integrated approach to service design within the tourism industry. We contribute to the topics of service design and decision making by designing an intangible product (a travel package) through the applicability expansion of the methodologies (AHP and TRIZ) in a new area (within the tourism industry).
- We also provide a precise framework for the application process of this new approach, with clear directions and step-by-step procedures.
- The results and methodologies could also assist scholars and academics with future AHP-TRIZ applications in other research fields or possible expansions of this integration.
- Overall, this study provides vital insights into the tourism sector to all individuals interested in this topic.
The remainder of this study is organized as follows: Section 2 provides a comprehensive research background and assessment of the literature. Section 3 discusses the methods used to determine criteria weights, rank alternatives, and resolve contradictions. Section 4 presents a case study application within the Belize tourism industry. Section 5 analyzes the findings and provides recommendations. Finally, Section 6 discusses implications and conclusions.
2. Research Background
AHP is a popular group decision-making method that has been applied in various areas [16], including education [17,18], government [19,20], industry [21,22], business [23,24,25], and healthcare [26,27,28]. This method uses software packages and appeals to decision-makers or managers at every stage of the decision-making process. The approach also allows for the prediction of results, which may then be used to evaluate options, distribute resources, compare benefits and costs, and exercise system management [29]. However, although AHP has been applied for strategy development [30,31,32] and service design [33,34,35] within the service industry, only a few studies [36,37] have implemented this methodology in relation to tourism packages.
The Delphi method is a process that aims to achieve consensus by collecting opinions from experts on research questions or specific topics. This process is normally conducted through questionnaires. The group of experts is not physically assembled. Delphi has been applied mostly in the fields of science and technology [38,39], with some other applications in education [40,41], economy [42,43], healthcare [44,45], public policy [46,47], and business [48,49].
TRIZ is a problem-solving technique that has been utilized by renowned corporations and taught in many universities throughout the world since the 1990s [50]. Although the origins of TRIZ are not completely scientific, its approach has been scientifically observed by academic students through evaluations and tests. The majority of TRIZ applications are in industry [51,52,53,54], with some other applications in business [55,56,57,58]. However, to the best of the authors’ knowledge, there has not been any application of TRIZ specifically for service design within the tourism industry.
The only available AHP-TRIZ application attempts for service design, thus far, are found merely in international conference papers [9,59,60,61]. In addition, most previous applications of AHP-TRIZ for construction design, manufacturing, and quality only address issues regarding the improvement of physical products. For instance, Chen and Fangtsou [62] derived a collaborative software design procedure from AHP, TRIZ, and the maturity index on reliability (MIR) through IoT-enabled knowledge-sharing architecture. They used AHP for collaborative tagging decision making, TRIZ for the internalization of problem solving, and MIR for combination. Their study presents a practical application of the proposed approach through a case study and evaluation analysis. Moreover, Rosli et al. [63] integrated AHP and TRIZ to assist engineers in designing an automotive door panel for a sedan car. They employed AHP to rank ideas generated by TRIZ in order to select the most ideal idea. Their results show that applying AHP to the problem-solving method of TRIZ avoids cost waste and increases design efficiency during the development process. In a second study, Rosli et al. [64] also employed AHP to improve solution creation, root cause analysis, and problem definition in TRIZ. Their results suggest that throughout the early design phase, AHP clearly enhances TRIZ. In another similar study, Hsieh et al. [65] designed a new shape for machine tools using TRIZ and fuzzy AHP. They employed TRIZ to suggest important design concepts for the shape and fuzzy AHP to assess and choose the best viable option. Their results provide a scientific method based on lean production for designing new products or enhancing old design processes. Furthermore, Vinodh et al. [66] offer a paradigm that incorporates AHP, TRIZ, and environmentally conscious quality function deployment (ECQFD) for developing sustainable and innovative automotive components. They conducted a study using ECQFD in conjunction with TRIZ to identify creative design alternatives for sustainable automotive components and AHP to determine the optimal innovative design. Finally, Desai et al. [67] present the conceptual design of a reconfigurable wheelchair through a study using the AHP-TRIZ integrated approach. They used TRIZ to develop an optimal conceptual design by overcoming design conflicts. The TRIZ contradiction toolkit is employed in the early conceptual design phase, and AHP is used for optimal conceptual design selection.
We apply AHP and TRIZ similarly to these previous studies. However, rather than enhancing a technological system or refining parts of a physical product, we focus on the overall design process of an intangible service, a travel package. In addition, for reliability and validity purposes, we apply the Delphi method to obtain an “official” list of factors and contradictions from experts for the AHP-TRIZ framework. Finally, we apply the ideal final result (IFR) business contradiction matrix rather than the engineering contradiction matrix used for physical products [68]. Table 1 illustrates the research structure.
Table 1.
Research Structure.
3. Methodology
3.1. AHP
AHP is a decision-making and problem-solving method that utilizes multi-criteria logical reasoning [69]. It breaks down a problem into smaller blocks and makes judgments by comparing two issues at a time to generate ratio scales. The optimal alternative is then selected by synthesizing these ratio scales across the structure. Thus, we must first create a problem hierarchy to identify the factors influencing the choice. For each level of the hierarchy, AHP creates a pairwise comparison matrix using a 1 to 9 ratio scale, as shown in Table 2. Each judgment determines which of the two components is more relevant, in relation to the higher-level criteria, by comparing the dominance of an element in the left column to an element in the top row. Then, if the element on the left is less essential than the one on the top of the matrix, we insert the reciprocal value in the appropriate location in the matrix. The unit should always be the lesser of the two elements, with the bigger being approximated as a multiple of that unit. Moreover, a set of “n” elements in a matrix requires n (n − 1)/2 comparisons since there are “n” 1s on the diagonal for comparing elements among themselves; thus, half of the remaining judgments are reciprocals. Therefore, there are (n2 − n)/2 judgments, but only the bare minimum of n − 1 judgments may be elicited in some cases, as demonstrated in Table 3.
Table 2.
Importance Scale [9,70].
Table 3.
Matrix M [9,69].
The validity of real-world data improves when two or more elements are compared. Therefore, to obtain priorities with acceptable consistency, the number of elements compared should not be too large. According to the Perron–Frobenius theorem [71,72], a positive reciprocal matrix’s greatest eigenvalue, λmax, should equal the consistency of the matrix. The consistency index (CI) quantifies the inconsistency of pairwise comparison matrices and the amount to which the discrepancy may still be regarded acceptable, as illustrated in Equation (1). The CI and the average of the randomly produced pairwise comparison matrix, termed random index (RI), reflect the departure from consistency, with the consistency ratio (CR) being CI divided by RI as indicated in Equation (2). The RI range is shown in Table 4. If λmax is closer to n, the outcome is more consistent. An additional comparison is conducted with RI using λmax − n divided by n − 1, thus achieving the estimation of the inconsistency ratio (IR) for the arbitrary pairwise comparison decision problem. If the IR is less than 0.1, the Super Decisions software will deem it acceptable or good.
Table 4.
Random Index [9,70].
Therefore, in summary, the AHP procedures include setting up the hierarchy structure, analyzing the goal, collecting the relevant literature, formulating the criteria, planning the alternatives when problems arise, designing and distributing the questionnaire, constructing the pairwise comparison matrix, conducting the consistency test, verifying the internal conflicts in the pairwise comparison matrix, integrating the results, and synthesizing the weights, criteria, and alternatives for the final ranking [73,74]. This study obtained the criteria and sub-criteria weights by following this set of procedures.
Consistency Index
Consistency Ratio
3.2. TRIZ
TRIZ stands for “teoriya resheniya izobreta-telskikh zadach,” or “theory of the resolution of inventive problems” [75]. It was created as a systematic knowledge-based technique for creative problem solving. The three core ideas of TRIZ are contradiction, ideality, and evolution patterns [76]. Contradictions emerge in an engineering system when one feature improves while another deteriorates. The two primary forms of contradiction are technical and physical contradiction. A technical contradiction occurs when an attempt to enhance one aspect of a system results in the worsening of other aspects of the same system, whereas a physical contradiction occurs when the physical state of the same system is subjected to contradictory criteria. However, a system’s function could be both useful and harmful. Therefore, these issues must be resolved by addressing all inconsistencies. Ideality happens when all the parts of a system or “machine” operate at maximum capacity [76]. Thus, ideality is a metric for how near a system is to achieving the intended end result, as shown in Equation (3). The system’s functions are the good features, while its worthless output and waste products are the negative aspects. TRIZ, therefore, aims to increase ideality.
Moreover, the three main types of TRIZ tools and approaches include knowledge-based tools, psychological operators, and analytical tools [77]. Knowledge-based tools, such as the 40 inventive principles, offer suggestions for the transformation of the system; psychological operators aid in the creative and problem-solving processes; and analytical tools aid in the formulation, modeling, and definition of the problem. The contradiction matrix, which has 39 improving and 39 deteriorating characteristics, with each cell entry having the most often utilized creative concepts, is the most employed TRIZ tool [78]. However, this study used the IFR business contradiction matrix because, instead of a physical product, we designed an intangible service. Nevertheless, even though the IFR matrix only employs 31 business-related characteristics, it still follows the same logic as the traditional contradiction matrix [68]. It also shows which of the 40 principles has been most often utilized to address an issue involving a specific contradiction. However, the trade-offs between any two attributes in the IFR matrix are independent of whether one is improving or deteriorating because this matrix, also known as the “win-win matrix”, is symmetrical. Table 5 shows part of the IFR business contradiction matrix, and Section 4 explains some of the 40 inventive principles.
Table 5.
A Portion of the IFR Business Contradiction Matrix [68]. Table 5 uses bolded vertical and horizontal headings for variable comparison.
3.3. Delphi Method
The Delphi method was created as a forecasting tool based on a panel of experts for structured communication [79]. The group of experts in the Delphi method responds to questions in numerous rounds. After each round, a facilitator summarizes the experts’ input and the reasoning given for their decisions. Before moving on to the next round, the experts must amend their answers as well as the answers of all the other experts in the panel. During this process, the range of possible replies narrows, and the group converges on the “right” answer. The process may be terminated after the conclusion of a few rounds, the establishment of consensus or the stability of the findings. The overall results are determined by the average of the final round. Therefore, for validity and consistency purposes, we implemented the Delphi method to structure the criteria and sub-criteria for the AHP methodology. This method provides more accurate results than any unstructured group.
4. Case Study
Traditionally, the most common process for creating a travel package to Belize involves four steps, as shown in Table 6. Agencies implement the “push” concept, whereby a product is displayed to consumers who, despite not seeking it, come across it and consider buying it [80]. Although this system may work for some agencies, experts within the tourism industry recommend a more improved system that incorporates tourists’ feedback and testing before promoting a travel package to end consumers [81]. This new process, as shown in Table 6, follows the “pull” concept, whereby a service or product attracts consumers and then companies pull them further towards their goods [80]. In both strategies, advertising defines which behavior consumers will have.
Table 6.
Steps for Creating a Travel Package.
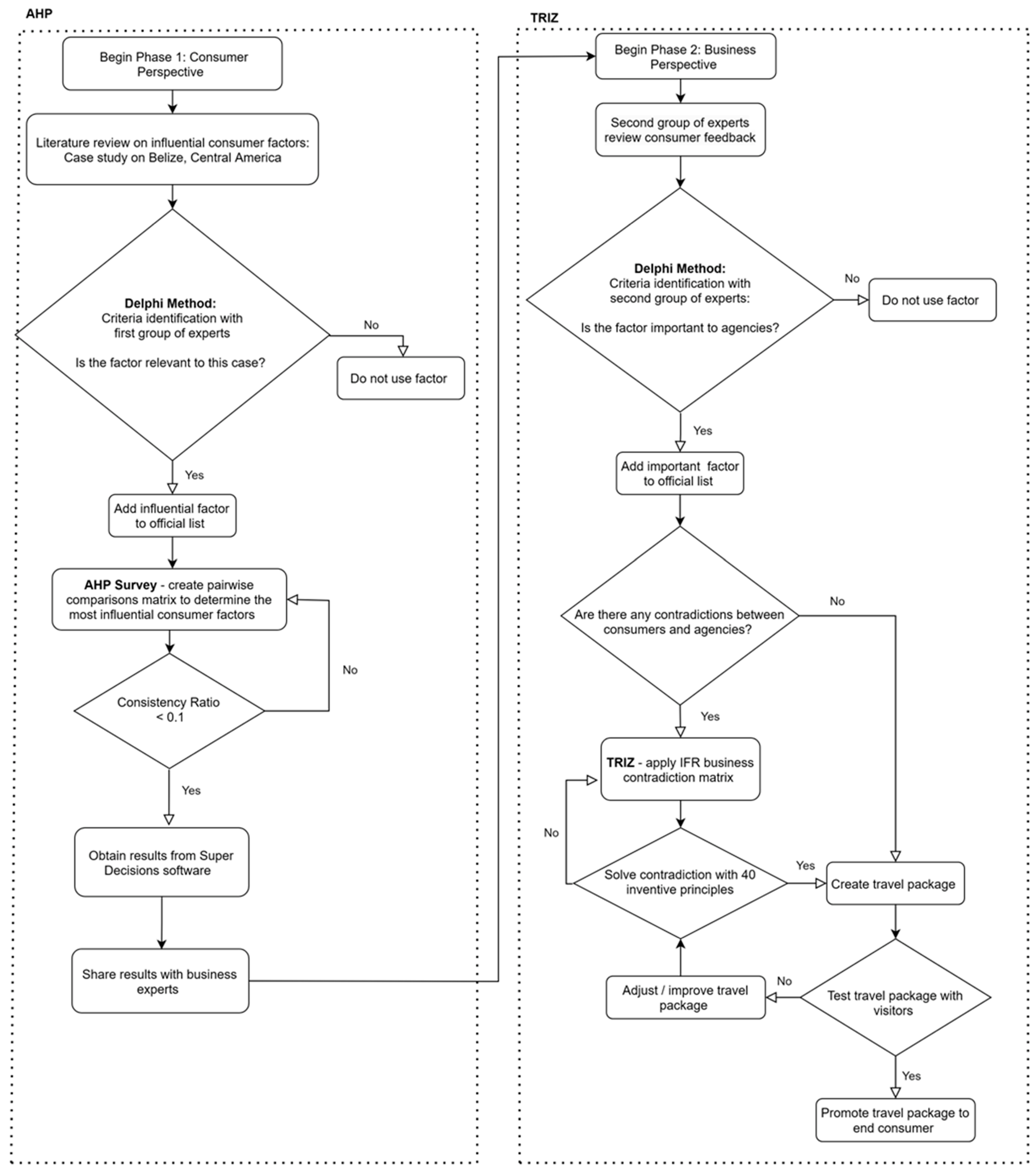
Therefore, to achieve the objectives of this new system, we created a precise AHP-TRIZ application framework, as shown in Figure 1, illustrating the following steps:
Figure 1.
AHP-TRIZ Framework.
- First, we surveyed the literature and conducted a review of all the factors influencing visitors’ decision to visit Belize.
- Then, we applied the Delphi method with the first group of experts from the consumer perspective to identify an “official” list of relevant factors to create the criteria and sub-criteria for the AHP methodology.
- Next, we constructed the AHP hierarchy structure, conducted the pairwise comparisons, and input the data into the Super Decisions software to obtain the results and consistency ratios for the most influential consumer factors.
- Before moving on to the business perspective, we shared the results of the AHP consumer analysis with the business experts.
- The second group of experts reviewed consumer feedback.
- After that, we re-applied the Delphi method with the second group of experts who identified the most important business factors and business contradictions for the TRIZ methodology.
- Moreover, we mapped the contradictions into the IFR business contradiction matrix to find the pairings of improving and decreasing characteristics.
- For each pair, we determined the corresponding solution principles used for the recommendations.
- Finally, we suggested that agencies first test the sample travel package and make the necessary adjustments or improvements before promoting it to the end consumer.
4.1. Consumer Perspective
Belize, which borders the Caribbean Sea, Mexico, and Guatemala, is both a Caribbean and Central American country. Tourism is a major source of revenue for the county; thus, maintaining the influx of visitors is critical to the country’s economy. Belize’s principal tourism-implementing organization, the Belize Tourism Board (BTB) [81], states that the main reasons for visiting Belize are friendly people, unique attractions, music, beaches, Belizean food, islands, adventure travel, wildlife, the tropical climate, location, ease of travel, and luxury. Visitors may pick from a wide range of travel packages for every type of trip. As a result, while developing a package for any kind of visitor, agencies must first determine the most influential consumer factors. Therefore, we conducted the following three evaluation rounds with the first panel of experts, composed of experienced and highly qualified individuals who have worked in the Belize tourism sector for many years, including international peace corps volunteers, locals, and archaeologists.
Round (1): Experts identified internal, external, positive, and negative factors influencing visitors’ decision to revisit Belize.
Round (2): Experts re-evaluated the relevance of each factor and ranked a new list of only external factors or destination attributes related to Belize.
Round (3): Experts re-ranked and approved an “official” list of factors used to create the criteria and sub-criteria for the main survey questionnaire.
When applying the AHP for decision making, seven factors are typically used. If there are more than seven factors, they are put into categories with comparable impacts. Instead of creating new factor categories, we used the “5 A’s” of tourism, suggested by Truong and King [82] as our main criteria because they coincided with the pre-existing destination attributes provided by BTB. The 5 As of tourism include accommodation; access; amenity; awareness, which also includes attitude; and attraction, which also includes activities. These elements combined create a successful tourism destination. As a result, developing a proper mix of these elements is very critical for tourism planning. Therefore, we used the official list of relevant factors provided by the experts, from the consumer perspective, as the sub-criteria by categorizing them according to the 5 As, as shown in Table 7. Lastly, we used these criteria and sub-criteria to construct the main survey questionnaire.
Table 7.
Criteria [82] and Sub-Criteria [81].
To generate ratio scales, we utilized AHP to break down the problem into smaller sections and make judgments by comparing only a pair of concerns at a time. These ratio scales were synthesized across a structure, and the optimum option was chosen. Figure 2 shows the AHP hierarchy structure with the objective of finding the most significant factors influencing visitors’ decision to revisit Belize.
Figure 2.
AHP Hierarchy Structure.
Moreover, we selected and targeted a varied population sample of people who have visited Belize through an online survey, with a target of 35 responses as deemed sufficient according to AHP requirements. There were 182 attempts to complete the survey, but only 56 were fully completed. Respondents rated their importance in terms of impact, motivation, and value using the pairwise comparison technique and the 1–9 importance scale (see Table 2). Then, we used the Super Decisions software to tabulate the survey data and obtain the final significance rating. As shown in Table 8, we identified the most significant factors influencing visitors’ decisions to revisit Belize, as well as the inconsistency ratios for the criteria and sub-criteria. The inconsistency ratios for each cluster of factors were less than the necessary 0.1 rate for validity, reliability, and accuracy reasons. The most influential criterion, according to the Super Decisions results, was attractions and activities, which includes activities, built attractions, natural attractions, and private business developments. In addition, the most influential sub-criteria were natural attractions, affordability, people, and safety and security.
Table 8.
Criteria and Sub-Criteria Priorities and Inconsistency Ratios.
4.2. Business Perspective
We conducted the following five evaluation rounds with the second panel of experts, from the business perspective, consisting of travel agents, tour operators, guides, specialists, and philanthropists who have worked in the Belize tourism sector for at least five years.
Round (1): Experts first reviewed consumer feedback and then made a list of the most important business factors.
Round (2): Experts re-evaluated and ranked a collective list of factors gathered from all the other panel members and assigned a weight to each relevant factor.
Round (3): Experts re-ranked the collective list of factors and approved an “official” final list.
Round (4): Experts first identified all the possible contradictions and then, after reconsidering consumer feedback, made a list of only the main business contradictions.
Round (5): The list of main contradictions was merged and plotted onto the IFR business contradiction matrix to identify the corresponding inventive principles.
The most important business factors according to the experts were complexity, cost, risk, satisfaction, and feasibility. Each component is explained in detail in Table 9. The IFR business contraction matrix was used to synthesize the list of components, as shown in Table 10. Productivity manufacturability and product reliability were used to describe feasibility and satisfaction, respectively. After reviewing the experts’ feedback, we concluded that agencies aim to increase satisfaction and feasibility and minimize risk, complexity, and cost. The main contradictions are listed in Table 11 along with their accompanying characteristics.
Table 9.
Most Important Business Factors.
Table 10.
Factor Equivalence.
Table 11.
Business Contradictions.
We then mapped the contradictions onto the IFR business contradiction matrix to find the matching principles as conceptual solutions to each contradiction, as shown in Table 12. The principles included (1) segmentation, (2) taking out/separation, (3) local quality, (5) merging, (6) universality, (10) prior action, (12) remove tension, (13) “the other way around”, (15) dynamization, (16) slightly less/slightly more, (17) another dimension, (22) “blessing in disguise”, (24) “intermediary”, (25) self-service, (26) copying, (27) cheap disposable, (28) another sense, (35) parameter changes, and (37) relative change.
Table 12.
Corresponding Inventive Principles. Table 12 uses bolded vertical and horizontal headings for variable comparison.
However, although the most significant consumer and business factors overall were natural attractions, affordability, people, safety and security, complexity, cost, feasibility, risk, and satisfaction, they are simply a generic depiction of visitors’ and agencies’ opinions. Therefore, if visitors demand a more personalized package, agencies must rethink the most important factors and find new contradictions to create an ideal travel package that satisfies and meets consumer requirements. For example, if a visitor is a budget traveler who only cares about affordability (not natural attractions, safety and security, or people), then agencies must reduce the price of the travel package and redesign it based on contradiction (A) in Table 10, reducing cost and increasing feasibility. The corresponding inventive principles for this contradiction would include (1) segmentation, (2) taking out/separation, (3) local quality, (5) merging, (10) prior action, (13) “the other way around”, (15) dynamization, (17) another dimension, (22) “blessing in disguise”, (25) self-service, (27) cheap disposable, and (35) parameter changes, obtained from #6 vs. #2, #6 vs. #7, #6 vs. #12, and #6 vs. #17, as shown in Table 11. The explanations and recommendations for some of these inventive principles would be as follows:
Dynamization (15): travel firms might want to lower costs from May to October during the low tourism season, deploy various groups of personnel to different areas, or as in (5) merging, form alliances with other service providers.
Self-Service (25): Visitors could make their own meals, clean their rooms, and drive themselves. They might also explore on their own and use their own equipment for diving, cave tubing, snorkeling, and so on. In addition, to create a greener image, agencies might rent equipment and recycle or reuse goods such as napkins and towels.
Local Quality (3): Travel firms might be able to supply vouchers from local companies. Open rooms with fresh air and sea breeze might help hotels and resorts save money on power. For additional fun and discovery, tourists might stay downtown or in small towns, where they might meet locals and learn about the local cuisine, culture, and other aspects of life.
Prior Action (10): Visitors can plan for sights, meals, activities, and other aspects of their vacation so that everything is ready when they arrive. Additionally, to save time, travel firms might create itineraries and backup plans.
These options could lower the overall cost and final price of the travel package, therefore resolving contradiction (A). However, not every approach is guaranteed to work perfectly; some may only work partially. As a result, we propose combining or selectively using these recommendations to create the most suitable travel package for both consumers and businesses.
5. Discussion
Therefore, our findings coincide with the findings of previous studies, which have successfully integrated AHP and TRIZ to design or improve physical products or processes, as discussed in Section 2. We integrated AHP and TRIZ in the same manner to successfully design a service. Thus, overall, our aggerated results strongly suggest that using AHP for decision making, ranking, and selection in combination with TRIZ’s concept generation and problem solving clearly improves the TRIZ methodology and provides better results.
After reviewing the results, we have made the following observations and recommendations. Belize’s foreign earnings rely heavily on tourism. As a result, maintaining the influx of visitors by improving the most influential consumer factors is critical to the economy. The increase in foreign exchange is directly linked to the development of the tourism industry. Therefore, when it comes to attractions and activities, particularly natural attractions, the country should provide a natural environment that is free of pollution and exploitation of local resources. It must also be recognizable or easy to locate, capable of receiving visitors, and safe. This can only be achieved through proper funding and management. Moreover, although tourism is mainly positive, it still has some critical negatives we must not omit. Many environmental issues need to be addressed, for example, water and land pollution and the destruction of corals or ancient landmarks by the arrival of thousands of cruise ships with tons of visitors daily. Thus, designing a travel package requires careful environmental and economic consideration. More investments should go towards environmental protection projects to address modern pollution problems and prevent, conserve, and manage natural resources. Funding priority should also be given specifically to safety and security (crime control and safety of travel) to protect tourists from theft, crime, violence, scams, etc. More security is needed for dangerous areas, hotels, casinos, and other famous tourist areas, especially during high-tourism seasons. Given that affordability includes both transportation and accommodation costs, both public and private investments are needed to enhance these two factors. Prices can be readjusted to meet different market demands in order to achieve improvements in overall visitor satisfaction. Lastly, regarding people, more funding should go towards educational programs for locals about tourism and training programs for those in direct contact with tourists. It is imperative for them to be more welcoming and have a more positive attitude towards tourism. They should be educated accordingly through incentivized employment opportunities such as workshops, business start-up opportunities, etc. The Belizean government should support tour guide training programs to increase their abilities, the general quality of the tourism product, and the overall visitor experience.
6. Conclusions
This paper integrates AHP and TRIZ to design a suitable travel package for any kind of tourist by considering the perspectives of consumers and businesses. First, we determined the most influential consumer factors using various AHP tools (answering RQ1). Then, we implemented TRIZ tools to determine the most important business factors, eliminate contradictions, and provide recommendations for a specific travel package (answering RQ2). AHP and the Delphi method are used as decision support techniques that accurately express qualitative and subjective judgments in this multi-criteria decision-making context, whereas TRIZ helps with problem resolution.
Overall, this study expands the literature by proposing a novel AHP-TRIZ integrated approach to service design within the tourism industry. We contribute to the topics of service design and decision making by designing an intangible product (a travel package) through the applicability expansion of the methodologies (AHP and TRIZ) in a new area (within the tourism industry). This study not only gives valuable insights into the tourism sector but also provides a precise framework for the application process, with clear directions and step-by-step procedures (answering RQ3). Thus, this study also serves as an AHP-TRIZ application guide for future advancements or implementations in other research fields, countries, or industries. The results of this study could be beneficial to many stakeholders within and outside the tourism industry. Tour operators and travel agencies can supply more information and build better destination packages for new and repeat visitors, since they offer many vital services within the tourism industry. Agencies can also offer a variety of new activities and recreational opportunities that are more likely to produce higher levels of satisfaction for various groups of tourists. Visitor centers can highlight tourist locations and activities that are more likely to be chosen by visitors. BTB or the Ministry of Tourism may also want to take this approach into consideration when designing new attraction schemes or preparing promotional material, providing tourism that optimizes advantages and satisfaction for tourists. Foreign tourists, particularly first-time visitors, could also learn more about Belize and why they should visit this country. Finally, academics, scholars, and other researchers working on this issue/topic may find the various ideas, techniques, and empirical data analysis to be very useful for future research.
However, we only concentrate on destination attributes affecting tourists’ decision making, not on the internal factors that could show tourists’ general perceptions of the country, such as motivation, mood, attitude, ability, etc. In addition, there may also be discouraging or negative factors causing international visitors to never return. Therefore, additional questions, statements, and/or personal comments regarding the internal factors affecting tourists’ decision making could be included in the questionnaires. Moreover, a more in-depth analysis of the interconnections or correlations among the most influential factors can be carried out using the analytic network process (ANP), which could provide more informative results. In addition, surveys with larger samples could be used in the future to better reflect the overall foreign visitor population. This could involve targeting both first-time and repeat visitors to compare the before and after results. Finally, the AHP-TRIZ integration approach could be further enhanced with other tools, such as quality function deployment (QFD) or failure mode and effect analysis (FMEA), or applied in other areas.
Author Contributions
Conceptualization, M.R. and C.-Y.H.; methodology, M.R. and C.-Y.H.; software, M.R. and C.-Y.H.; validation, M.R. and C.-Y.H.; formal analysis, M.R.; investigation, M.R. and C.-Y.H.; resources, C.-Y.H.; data curation, M.R.; writing—original draft preparation, M.R.; writing—review and editing, M.R. and C.-Y.H.; visualization, M.R. and C.-Y.H.; supervision, C.-Y.H.; project administration, C.-Y.H. All authors have read and agreed to the published version of the manuscript.
Funding
This research received no external funding.
Data Availability Statement
No new data were created or analyzed in this study. Data sharing is not applicable to this article.
Conflicts of Interest
The authors declare no conflict of interest.
Abbreviations
| AHP | analytic hierarchy process |
| ANP | analytic network process |
| BTB | Belize Tourism Board |
| CI | consistency index |
| CR | consistency ratio |
| ECQFD | environmentally conscious quality function deployment |
| FMEA | failure mode and effect analysis |
| IFR | ideal final result |
| IR | inconsistency ratio |
| MCDM | multi-criteria decision-making |
| MIR | maturity index on reliability |
| QFD | quality function deployment |
| RI | random index |
| RQ | research questions |
| TRIZ | theory of inventive problem solving |
References
- Osman, H.; Brown, L.; Phung, T.M.T. The travel motivations and experiences of female Vietnamese solo travelers. Tour. Stud. 2020, 20, 248–267. [Google Scholar] [CrossRef]
- Paurav, S.; Brown, J.; Harper, D. Image association and European capital of culture: Empirical insights through the case study of Liverpool. Tour. Rev. 2006, 61, 6–12. [Google Scholar] [CrossRef]
- Choe, Y.; Baek, J.; Kim, H. Heterogeneity in consumer preference toward mega-sport event travel packages: Implications for smart tourism marketing strategy. Inf. Process. Manag. 2023, 60, 103302. [Google Scholar] [CrossRef]
- Wen, T.; Leung, X.Y.; Li, B.; Hu, L. Examining framing effect in travel package purchase: An application of double-entry mental accounting theory. Ann. Tour. Res. 2021, 90, 103265. [Google Scholar] [CrossRef]
- Kumar, S.; Dhir, A. Associations between travel and tourism competitiveness and culture. J. Destin. Mark. Manag. 2020, 18, 100501. [Google Scholar] [CrossRef]
- Dolnicar, S. Designing for more environmentally friendly tourism. Ann. Tour. Res. 2020, 84, 102933. [Google Scholar] [CrossRef]
- Chen, N.; Masiero, L.; Hsu, C.H. Chinese outbound tourist preferences for all-inclusive group package tours: A latent class choice model. J. Travel Res. 2019, 58, 916–931. [Google Scholar] [CrossRef]
- Nawi, N.B.C.; Al Mamun, A.; Nasir, N.A.M.; Abdullah, A.; Mustapha, W.N.W. Brand image and consumer satisfaction towards Islamic travel packages: A study on tourism entrepreneurship in Malaysia. Asia Pac. J. Innov. Entrep. 2019, 13, 188–202. [Google Scholar] [CrossRef]
- Ruano, M.; Huang, C.-Y. Exploring the Use of TRIZ in Combination with AHP for Multi-Criteria Decision-Making within the Service Industry. In Proceedings of the 9th International Conference on Systematic Innovation (ICSI) & the 8th Global Competition on Systematic Innovation (GCSI), National Tsing Hua University, Hsinchu, Taiwan, 18–21 July 2018; Available online: https://www.i-sim.org/icsi/FullProceedings/ICSI2018-FullProceedings.pdf (accessed on 20 December 2022).
- Medlik, S.; Middleton, V.T.C. The tourist product and its marketing implications. Int. Tour. Q. 1973, 3, 28–35. [Google Scholar]
- Middleton, V.T.C. The tourism product. In Tourism Marketing and Management Handbook; Witt, S.F., Moutinho, L., Eds.; Prentice Hall: London, UK, 1989; pp. 337–340. [Google Scholar]
- Casey, M.E. Low cost air travel: Welcome aboard? Tour. Stud. 2010, 102, 175–191. [Google Scholar] [CrossRef]
- Tucker, H. Narratives of place and self: Differing experiences of package coach tours in New Zealand. Tour. Stud. 2005, 5, 267–282. [Google Scholar] [CrossRef]
- Kolter, L.; Keller, P. Innovation und Tourisms. Jahrb. Der Schweiz. Tour. 2009, 4, 179–194. [Google Scholar]
- Wang, C.N.; Nguyen, N.A.T.; Dang, T.T.; Lu, C.M. A compromised decision-making approach to third-party logistics selection in sustainable supply chain using Fuzzy AHP and Fuzzy VIKOR methods. Mathematics 2021, 9, 886. [Google Scholar] [CrossRef]
- Basílio, M.P.; Pereira, V.; Costa, H.G.; Santos, M.; Ghosh, A. A Systematic Review of the Applications of Multi-Criteria Decision Aid Methods (1977–2022). Electronics 2022, 11, 1720. [Google Scholar] [CrossRef]
- Fahim, A.; Tan, Q.; Naz, B.; Ain, Q.U.; Bazai, S.U. Sustainable Higher Education Reform Quality Assessment Using SWOT Analysis with Integration of AHP and Entropy Models: A Case Study of Morocco. Sustainability 2021, 13, 4312. [Google Scholar] [CrossRef]
- Li, X.; Pei, Z. Improving effectiveness of online learning for higher education students during the COVID-19 pandemic. Front. Psychol. 2023, 13, 1111028. [Google Scholar] [CrossRef]
- Li, D.; Wang, W.; Huang, G.; Zhou, S.; Zhu, S.; Feng, H. How to Enhance Citizens’ Sense of Gain in Smart Cities? A SWOT-AHP-TOWS Approach. Soc. Indic. Res. 2023, 165, 787–820. [Google Scholar] [CrossRef]
- Ghavami, S.M.; Borzooei, Z.; Maleki, J. An effective approach for assessing risk of failure in urban sewer pipelines using a combination of GIS and AHP-DEA. Process Saf. Environ. Prot. 2020, 133, 275–285. [Google Scholar] [CrossRef]
- Cheng, B.; Chang, R.; Yin, Q.; Li, J.; Huang, J.; Chen, H. A PSR-AHP-GE model for evaluating environmental impacts of spoil disposal areas in high-speed railway engineering. J. Clean. Prod. 2023, 388, 135970. [Google Scholar] [CrossRef]
- Rasmussen, A.; Sabic, H.; Saha, S.; Nielsen, I.E. Supplier selection for aerospace & defense industry through MCDM methods. Clean. Eng. Technol. 2023, 12, 100590. [Google Scholar] [CrossRef]
- Canco, I.; Kruja, D.; Iancu, T. AHP, a reliable method for quality decision making: A case study in business. Sustainability 2021, 13, 13932. [Google Scholar] [CrossRef]
- Brauner, P.; Philipsen, R.; Calero Valdez, A.; Ziefle, M. What happens when decision support systems fail?—The importance of usability on performance in erroneous systems. Behav. Inf. Technol. 2019, 38, 1225–1242. [Google Scholar] [CrossRef]
- Esfandabadi, Z.S.; Ranjbari, M.; Scagnelli, S.D. Prioritizing risk-level factors in comprehensive automobile insurance management: A hybrid multi-criteria decision-making Model. Glob. Bus. Rev. 2020, 10, 0972150920932287. [Google Scholar] [CrossRef]
- Meniïz, B.; Özkan, E.M. Vaccine selection for COVID-19 by AHP and novel VIKOR hybrid approach with interval type-2 fuzzy sets. Eng. Appl. Artif. Intell. 2023, 119, 105812. [Google Scholar] [CrossRef]
- Park, S.; Kim, H.K.; Lee, M. An analytic hierarchy process analysis for reinforcing doctor–patient communication. BMC Prim. Care 2023, 24, 24. [Google Scholar] [CrossRef]
- Eriş, M.B.; Sezer, E.D.G.; Ocak, Z. Prioritization of the factors affecting the performance of clinical laboratories using the AHP and ANP techniques. Netw. Model. Anal. Health Inform. Bioinform. 2022, 12, 5. [Google Scholar] [CrossRef]
- Saaty, T.L. The Analytic Hierarchy Process, New York: Mcgrew Hill, Revised ed.; Paperback (1996, 2000), International, Translated to Russian, Portuguese and Chinese; RWS Publications: Pittsburgh, Pennsylvania, 1980; Volume 9, pp. 19–22. [Google Scholar]
- Kaymaz, Ç.K.; Birinci, S.; Kızılkan, Y. Sustainable development goals assessment of Erzurum province with SWOT-AHP analysis. Environ. Dev. Sustain. 2023, 24, 2986–3012. [Google Scholar] [CrossRef]
- Lee, J.; Kim, I.; Kim, H.; Kang, J. SWOT-AHP analysis of the Korean satellite and space industry: Strategy recommendations for development. Technol. Forecast. Soc. Change 2021, 164, 120515. [Google Scholar] [CrossRef]
- Tu, C.A.; Rasoulinezhad, E.; Sarker, T. Investigating solutions for the development of a green bond market: Evidence from analytic hierarchy process. Financ. Res. Lett. 2020, 34, 101457. [Google Scholar] [CrossRef]
- Xie, J.; Li, S.; Wang, X. A digital smart product service system and a case study of the mining industry: MSPSS. Adv. Eng. Inform. 2022, 53, 101694. [Google Scholar] [CrossRef]
- Zhao, R.; Gao, Y.; Jia, F.; Gong, Y. Service design of green and low-carbon intracity logistics: An AHP approach. Int. J. Logist. Res. Appl. 2022, 1–22. [Google Scholar] [CrossRef]
- Algunaid, K.M.A.; Liu, J. Decision support system to select a 3D printing process/machine and material from a large-scale options pool. Int. J. Adv. Manuf. Technol. 2022, 121, 7643–7659. [Google Scholar] [CrossRef]
- Pan, Q.; Wang, X. Independent travel recommendation algorithm based on analytical hierarchy process and simulated annealing for professional tourist. Appl. Intell. 2018, 48, 1565–1581. [Google Scholar] [CrossRef]
- Angskun, T.; Angskun, J. A qualitative attraction ranking model for personalized recommendations. J. Hosp. Tour. Technol. 2018, 9, 2–13. [Google Scholar] [CrossRef]
- Barrios, M.; Guilera, G.; Nuño, L.; Gómez-Benito, J. Consensus in the Delphi method: What makes a decision change? Technol. Forecast. Soc. Change 2021, 163, 120484. [Google Scholar] [CrossRef]
- Belton, I.; MacDonald, A.; Wright, G.; Hamlin, I. Improving the practical application of the Delphi method in group-based judgment: A six-step prescription for a well-founded and defensible process. Technol. Forecast. Soc. Change 2019, 147, 72–82. [Google Scholar] [CrossRef]
- Dukic, Z.; Chiu, D.K.; Lo, P. How useful are smartphones for learning? Perceptions and practices of Library and Information Science students from Hong Kong and Japan. Libr. Hi Tech. 2015, 33, 545–561. [Google Scholar] [CrossRef]
- Shen, L.; Yang, J.; Jin, X.; Hou, L.; Shang, S.; Zhang, Y. Based on Delphi method and analytic hierarchy process to construct the evaluation index system of nursing simulation teaching quality. Nurse Educ. Today 2019, 79, 67–73. [Google Scholar] [CrossRef]
- Münch, C.; Heiko, A.; Hartmann, E. The future role of reverse logistics as a tool for sustainability in food supply chains: A Delphi-based scenario study. Supply Chain Manag. Int. J. 2021. ahead-of-print. [Google Scholar] [CrossRef]
- Fallah, M.; Ocampo, L. The use of the Delphi method with non-parametric analysis for identifying sustainability criteria and indicators in evaluating ecotourism management: The case of Penang National Park (Malaysia). Environ. Syst. Decis. 2021, 41, 45–62. [Google Scholar] [CrossRef]
- Nasa, P.; Jain, R.; Juneja, D. Delphi methodology in healthcare research: How to decide its appropriateness. World J. Methodol. 2021, 11, 116–129. [Google Scholar] [CrossRef] [PubMed]
- Olsen, A.A.; Wolcott, M.D.; Haines, S.T.; Janke, K.K.; McLaughlin, J.E. How to use the Delphi method to aid in decision making and build consensus in pharmacy education. Curr. Pharm. Teach. Learn. 2021, 13, 1376–1385. [Google Scholar] [CrossRef] [PubMed]
- Dupras, C.; Birko, S.; Affdal, A.O.; Haidar, H.; Lemoine, M.E.; Ravitsky, V. Governing the futures of non-invasive prenatal testing: An exploration of social acceptability using the Delphi method. Soc. Sci. Med. 2022, 304, 112930. [Google Scholar] [CrossRef] [PubMed]
- Hung, Y.; Hieke, S.; Grunert, K.G.; Verbeke, W. Setting policy priorities for front-of-pack health claims and symbols in the European union: Expert consensus built by using a Delphi method. Nutrients 2019, 11, 403. [Google Scholar] [CrossRef] [PubMed]
- Yoopetch, C.; Kongarchapatara, B.; Nimsai, S. Tourism Forecasting Using the Delphi Method and Implications for Sustainable Tourism Development. Sustainability 2022, 15, 126. [Google Scholar] [CrossRef]
- Shams Esfandabadi, Z.; Seyyed Esfahani, M.M. Identifying and classifying the factors affecting risk in automobile hull insurance in Iran using fuzzy Delphi method and factor analysis. J. Ind. Eng. Manag. Stud. 2018, 5, 84–96. [Google Scholar] [CrossRef]
- Ilevbare, I.M.; Probert, D.; Phaal, R. A review of TRIZ, and its benefits and challenges in practice. Technovation 2013, 33, 30–37. [Google Scholar] [CrossRef]
- Loaiza, J.H.; Cloutier, R.J. Analyzing the implementation of a digital twin manufacturing system: Using a systems thinking approach. Systems 2022, 10, 22. [Google Scholar] [CrossRef]
- Dhalmahapatra, K.; Verma, A.; Maiti, J. An integrated TRIZ coupled safety function deployment and capital budgeting methodology for occupational safety improvement: A case of manufacturing industry. Process Saf. Environ. Prot. 2022, 165, 31–45. [Google Scholar] [CrossRef]
- Oh, D.S.; Song, Y.W.; Joo, J.M.; Park, W.B. How Sk Hynix Applies Triz to Industry Field Problems. Acta Tech. Napoc. Ser. Appl. Math. Mech. Eng. 2020, 63, 117–124. [Google Scholar]
- Govindarajan, U.H.; Sheu, D.D.; Mann, D. Review of systematic software innovation using TRIZ. Int. J. Syst. Innov. 2019, 5. [Google Scholar] [CrossRef]
- Alvarez, J.C.; Hatakeyama, K.; Carvalho, M.; Marçal, R.C.; Inche, J.; de Melo, N. A model for renewable energy-based product innovation based on TRIZ methodology, exergy analysis and knowledge management: Case study. Energy Rep. 2022, 8, 1107–1114. [Google Scholar] [CrossRef]
- Essaber, F.E.; Benmoussa, R.; De Guio, R.; Dubois, S. A hybrid supply chain risk management approach for lean green performance based on AHP, RCA and TRIZ: A case study. Sustainability 2021, 13, 8492. [Google Scholar] [CrossRef]
- Lin, Y.S.; Chen, M. Implementing TRIZ with supply chain management in new product development for small and medium enterprises. Processes 2021, 9, 614. [Google Scholar] [CrossRef]
- Liu, S.F.; Fan, Y.J.; Luh, D.B.; Teng, P.S. Organizational Culture: The Key to Improving Service Management in Industry 4.0. Appl. Sci. 2022, 12, 437. [Google Scholar] [CrossRef]
- Wang, S.; Xu, J. Design of Intelligent Household Food Waste Product Based on AHP-TRIZ Method. In Proceedings of the International Conference on Culture-Oriented Science and Technology (CoST), Lanzhou, China, 18–21 August 2022; pp. 95–98. [Google Scholar] [CrossRef]
- Yang, W.; Wu, Q.; Chen, Y.; Zhao, H. Research on inventive problem solving process model based on AHP/TRIZ. In Proceedings of the IET Conference Publications, Bangalore, India, 26–28 September 2006; pp. 2285–2290. [Google Scholar] [CrossRef]
- Lin, Y.H.; Lee, P.C. Applying TRIZ to the construction industry. In Proceedings of the 10th International Conference on Civil, Structural and Environmental Engineering Computing; Civil-Comp: London, UK, 2005. [Google Scholar]
- Chen, R.Y.; Fangtsou, C.T. Iot-enabled knowledge sharing-based collaborative software maintenance design approach. Int. J. Electron. Commer. Stud. 2015, 6, 163–186. [Google Scholar] [CrossRef]
- Rosli, M.U.; Ariffin, M.K.A.; Sapuan, S.M.; Sulaiman, S. Integrated AHP-TRIZ innovation method for automotive door panel design. Int. J. Eng. Technol. 2013, 5, 3158–3167. [Google Scholar]
- Rosli, M.U.; Ariffin, M.K.A.; Sapuan, S.M.; Sulaiman, S. Integrated TRIZ-AHP support system for conceptual design. Appl. Mech. Mater. 2014, 548, 1998–2002. [Google Scholar] [CrossRef]
- Hsieh, H.N.; Chen, J.F.; Do, Q.H. Applying TRIZ and fuzzy AHP based on lean production to develop an innovative design of a new shape for machine tools. Information 2015, 6, 89–110. [Google Scholar] [CrossRef]
- Vinodh, S.; Kamala, V.; Jayakrishna, K. Integration of ECQFD, TRIZ, and AHP for innovative and sustainable product development. Appl. Math. Model. 2014, 38, 2758–2770. [Google Scholar] [CrossRef]
- Desai, S.; Mantha, S.; Phalle, V. TRIZ and AHP in Early Design Stage of a Novel Reconfigurable Wheelchair. J. Mech. Eng. 2021, 16, 123–141. [Google Scholar] [CrossRef]
- Mann, D.L. Hands-On Systematic Innovation for Business and Management; Lazarus Press: Bideford, UK, 2007. [Google Scholar]
- Saaty, T.L. How to make a decision: The analytic hierarchy process. Interfaces 1994, 24, 19–43. [Google Scholar] [CrossRef]
- Saaty, T.L. The Analytic Hierarchy Process; McGraw Hill International: New York, NY, USA; RWS Publications: Pittsburgh, PA, USA, 1980. [Google Scholar]
- Perron, O. Zur theorie der matrices. Math. Ann. 1907, 64, 248–263. [Google Scholar] [CrossRef]
- Frobenius, G.; Frobenius, F.G.; Frobenius, F.G.; Frobenius, F.G.; Mathematician, G. Über Matrizen aus nicht negativen Elementen; Springer: Berlin, Germany, 1912; pp. 456–477. [Google Scholar]
- Tsai, J.F.; Wang, C.P.; Chang, K.L.; Hu, Y.C. Selecting bloggers for hotels via an innovative mixed MCDM model. Mathematics 2021, 9, 1555. [Google Scholar] [CrossRef]
- Nguyen, T.-L.; Nguyen, P.-H.; Pham, H.-A.; Nguyen, T.-G.; Nguyen, D.-T.; Tran, T.-H.; Le, H.-C.; Phung, H.-T. A Novel Integrating Data Envelopment Analysis and Spherical Fuzzy MCDM Approach for Sustainable Supplier Selection in Steel Industry. Mathematics 2022, 10, 1897. [Google Scholar] [CrossRef]
- Altshuller, G.S. Creativity as An Exact Science: The Theory of the Solution of Inventive Problems; Gordon and Breach Science Publishers: Philadelphia, PA, USA, 1984. [Google Scholar]
- Altshuller, G.S. The Innovation Algorithm: TRIZ, Systematic Innovation and Technical Creativity; Technical Innovation Center Inc.: Worcester, MA, USA, 1999. [Google Scholar]
- Zlotin, B.; Zusman, A.; Kaplan, L.; Visnepolschi, S.; Proseanic, V.; Malkin, S. TRIZ beyond technology: The theory and practice of applying TRIZ to nontechnical areas. TRIZ J. 2001, 6, 25–89. [Google Scholar]
- Souchkov, V. TRIZ in the world: History, current status, and issues of concern. In Proceedings of the 8th MATRIZ International Conference, Moscow, Russia, 11–12 November 2016; p. 23. [Google Scholar]
- Dalkey, N.; Helmer, O. An experimental application of the Delphi method to the use of experts. Manag. Sci. 1963, 9, 458–467. [Google Scholar] [CrossRef]
- Crompton, J.L. Motivations for pleasure vacation. Ann. Tour. Res. 1979, 6, 408–424. [Google Scholar] [CrossRef]
- BTB—Belize Tourism Board. Belize Statistics Digest Belmopan. 2012. Available online: www.travelbelize.org (accessed on 1 January 2018).
- Truong, T.H.; King, B. An evaluation of satisfaction levels among Chinese tourists in Vietnam. Int. J. Tour. Res. 2009, 11, 521–535. [Google Scholar] [CrossRef]
Disclaimer/Publisher’s Note: The statements, opinions and data contained in all publications are solely those of the individual author(s) and contributor(s) and not of MDPI and/or the editor(s). MDPI and/or the editor(s) disclaim responsibility for any injury to people or property resulting from any ideas, methods, instructions or products referred to in the content. |
© 2023 by the authors. Licensee MDPI, Basel, Switzerland. This article is an open access article distributed under the terms and conditions of the Creative Commons Attribution (CC BY) license (https://creativecommons.org/licenses/by/4.0/).

