Next Article in Journal
A Picard-Type Iterative Scheme for Fredholm Integral Equations of the Second Kind
Next Article in Special Issue
Employing Fuzzy Logic to Analyze the Structure of Complex Biological and Epidemic Spreading Models
Previous Article in Journal
Weak Dependence Notions and Their Mutual Relationships
Previous Article in Special Issue
Fuzzy Cognitive Maps Optimization for Decision Making and Prediction
 
 
Font Type:
Arial Georgia Verdana
Font Size:
Aa Aa Aa
Line Spacing:
Column Width:
Background:
Article

Elicitation of the Factors Affecting Electricity Distribution Efficiency Using the Fuzzy AHP Method

1
Department of Industrial Engineering, Ataturk University, 25240 Erzurum, Turkey
2
Aras Electric Distribution Company, 25050 Erzurum, Turkey
3
Department of Industrial Engineering, King Abdulaziz University, Jeddah 21589, Saudi Arabia
4
Department of Computer Science and Creative Technologies, University of the West of England, Bristol BS16 1QY, UK
*
Author to whom correspondence should be addressed.
Mathematics 2021, 9(1), 82; https://doi.org/10.3390/math9010082
Submission received: 30 November 2020 / Revised: 19 December 2020 / Accepted: 23 December 2020 / Published: 31 December 2020
(This article belongs to the Special Issue Applications of Fuzzy Optimization and Fuzzy Decision Making)

Abstract

Efficient and uninterrupted energy supply plays a crucial role in the quality of modern daily life, while it is obvious that the efficiency and performance of energy supply companies has a significant impact on energy supply itself and on determining and finetuning the future roadmap of the sector. In this study, the performance and efficiency of energy supply companies with respect to productivity is investigated with reference to a case study of an electricity distribution company in Turkey. The factors affecting the company’s performance and their corresponding weight have been determined and obtained using the analytical hierarchy process (AHP) and the Fuzzy AHP methods, two well-known multi-criteria decision-making methods, which are widely used in the literature. The results help demonstrate that the criteria obtained to evaluate the company’s energy supply performance play a crucial role in developing strategies, policies and action plans to achieve continuous improvement and consistent development.

1. Introduction

With the developments that took place after the industrial revolution and the rapid growth in the world’s population, the need for energy consumption has been increasing on a daily basis, which forces scientific research in this direction and helps to trigger the emergence of new technologies. With the developing forms of technology, electricity has gained functions beyond providing light and has become indispensable for human beings in transportation, communications, industry, education, health, defense and many other fields. With the importance gained, the use of energy, particularly electricity, has become one of the important criteria not only in daily life but also in the progress of civilizations. With this in mind, it is believed that electrical energy will be at the basis of many developments in the future.
The increasing demand for and dependency on electricity has caused the consumption share of electricity to expand rapidly compared to other energy sources. In addition to electrical energy being a type of energy whose demand is rapidly increasing worldwide, it notably must be transmitted quickly and with high quality. With the energy crises in the 1970s and the effects of energy demand on the economy, the importance of electricity production, supply and the supply–demand balance have been recognized by everyone, and the work on the subject has continued [1]. Electricity consumption, with its ever-growing importance, seems to affect many different sectors directly or indirectly. It is often considered as one of the criteria or performance indicators for measuring the development levels and economic growth of countries, as is proved by the case of the Turkish Electricity Joint Stock Company in Turkey.
A privatization process started in the Turkish energy sector two decades ago and finalized in 2008, in which electricity distribution services to customers were delegated to 21 distribution companies in Turkey. Even though distribution companies are in a dominant position given the scope of their licenses, they are audited by different independent and governmental channels such as TEDAŞ, EPDK and the Ministry of Energy and Natural Resources. Hence, the concepts of performance and efficiency have gained more importance for distribution companies [2]. After moving from public ownership to private, energy supply companies started to be exposed to serious competition, which was not in place before. In addition, electricity distribution (energy supply) companies must follow the corporate strategies imposed by the Ministry of Energy and work to reach pre-set efficiency targets in order to ensure customer satisfaction and change public perception towards the companies, as they are no longer public institutions. These energy supply companies have previously been assessed and monitored with respect to financial measures but have never been evaluated with respect to the efficiency of management, performance of operations and customer satisfaction, since they were serving as public companies and were not subject to serious competitions and compliance audits. In order to keep these companies standing firm in the market, all qualitative and quantitative assessments are inevitably required. Following up from this need, this study proposes an approach to identify the performance criteria of energy supply—particularly electricity distribution—companies in performance and efficiency studies as extracted from companies’ daily practices. It is paramount to indicate that the best performance and efficiency studies can be conducted through a bottom-up approach, which significantly involves daily practices. There are few studies that have been done on the efficiency of energy companies in different countries—including Turkey—using data-driven techniques such as data envelopment analysis (DEA) [3,4]. It is well-known that the assessments with DEA can only be made with quantitative data and are hard to apply to qualitative data, while non-financial assessments of companies have to rely on qualitative data.
The main aim of this study was to investigate how to assess the performance and efficiency of energy supply companies in the post-privatization Turkish market using expert views, which constitute qualitative data. To the best knowledge of the authors, this is the first study conducted to take qualitative data on board—collected from expert views—for assessing the performance and efficiency of electricity distribution companies in Turkey following the major privatization. Performance and efficiency assessment problems are multi-criteria decision-making (MCDM) problems by their nature. Analytical hierarchy process (AHP) and fuzzy analytical hierarchy process (F-AHP) approaches are known as success-proven and easily implementable qualitative assessment methods for MCDM problems. AHP is a powerful method to identify the impact of the factors affecting the quality of service provided by companies. It is helpful mainly when working with qualitative data and lets the evaluators consider the sub-criteria alongside the main criteria, unlike many other MCDM methods. It is a fact that qualitative data are not crisp by nature and keep overlapping aspects with neighboring value ranges. In order to take such overlapping boundary values into account, which would help contribute to the richness of the data in use, it has previously been decided to use F-AHP in evaluations. It is more reasonable to compare the results gained with a fuzzy model with its crisp version.
This paper reports a study that conducted a comprehensive performance assessment for an electricity distribution company operating in the Eastern Anatolia Region of Turkey. It started by determining the primary factors affecting the efficiency of such a company. Then, the determined factors were prioritized using AHP and F-AHP methods as two prominent multi-criteria decision-making approaches; AHP uniquely and primarily assists in conducting assessments with criteria composed of sub-criteria while F-AHP facilitates encompassing more human expertise with Fuzzy sets and grammar to perform much more realistic assessments. Within the scope of the study, a unique case study has been carried out for one of major energy distribution firms functions in north-east of Turkey, namely Aras Elektrik Dağıtım AŞ (EDAŞ), operating as service provider for 7 provinces: Ağrı, Ardahan, Bayburt, Erzincan, Erzurum, Iğdır and Kars.
The rest of the paper is structured as follows. A relevant literature review is provided in Section 2, while the steps of the Fuzzy AHP method as the proposed approach is introduced in Section 3. The details of expert view capturing process to apply the evaluation and elicit the assessment criteria, and the use of AHP and Fuzzy AHP in conducting the efficiency study is overviewed in Section 4. Section 5 presents the results and findings with relevant discussions while Section 6 briefs the conclusions.

2. Literature Review and Background

The main studies related to electricity distribution companies in Turkey generally, the history of the distribution companies, the privatization process, privatization of electricity companies and examinations before and after their study investigated the structure of the energy sector are [2,3,4,5]. The Data Envelopment Analysis (DEA) method was generally used in studies where efficiency analysis of electricity distribution companies was conducted.
Filippini et al. [6] studied the efficiency of electricity distribution companies in Slovenia in which the relationship between efficiency and energy prices was investigated; it was concluded that electricity distribution companies are not efficient, and a more efficient map would be formed by merging small companies. Odyakmaz [7] found that the current performance measurement systems for electricity distribution companies have been set up based on operating costs while the other efficiency and productivity parameters have not been considered. The study uses a DEA approach to calculate the efficiencies and identifies that environmental, structural and quality factors have had impacts on the activities of electricity distribution companies. Düzgün [8] has used a DEA method for measuring the performance of a few electricity distribution companies in Turkey in which the number of personnel, line length and operating expenses were primarily taken as inputs and then the inverse density index and line length index were added to the model in order to measure the impact of environmental factors upon company efficiencies. It concluded the companies with less than 1 million customers or more than 2 million customers in the optimum model are inefficient. In addition, it also found that socio-economic data have a direct effect on the efficiency. Dönmezçelik [9] investigated the efficiency of electricity distribution companies using the DEA method. Two models have been created using 5-year data covering the years 2007–2011. In the first model, data for the factors such as operating costs, loss and leakage rates and income per subscriber are used, while in the second model, input and output values such as the number of personnel, line length, the number of breakdowns and interruptions and transformer power are used. Other studies evaluating the efficiency of electricity distribution companies using the DEA method included: performance evaluation of Iranian electricity distribution companies [10,11,12]; efficiency analysis of the electricity distribution companies in Turkey [13,14]; efficiency analysis of East and West German electricity distribution companies [15], etc.
Winter et al. [16] have used the KEMIRA-M method to select a warehouse location for an electricity distribution company. Environmental and company-related criteria have been determined for the evaluation of 20 warehouse location alternatives. Janackovic et al. [17] have discussed the selection of key indicators using the F-AHP method to improve the occupational safety system in electricity distribution companies using a number of qualitative factors describing the organizational specificity affecting the safety system. Çelen and Yalçın [18] have studied the quality of service in the electricity distribution companies in Turkey using F-AHP, TOPSIS and DEA methods. The relative importance levels of different quality indicators were determined with a F-AHP method. Then, the TOPSIS method was used to create/estimate the service quality variable. Finally, this variable was used as an output in the DEA stage and the efficiency performances of electricity distribution services were determined, accordingly. Saulo et al. [19] presented an overview of electricity distribution system planning by comparing the short-term planning approach with the long-term vision-oriented planning approach. In the comparison of short- and long-term plans, it has used a simple multi-attribute rating (SMART) technique as a multi-criterion decision-making method. Another recent performance assessment study for energy companies is reported in [20] that used DEA using quantitative data. More recently, Zavadskas et al. [21] have considered F-AHP in procedure development for supplier selection in the steel industry, while Blagojević et al. [22] have merged F-AHP with DEA in a performance assessment and efficiency assessment of a railway company. The authors of [23] have used AHP with other multi criteria decision making state-of-art approaches in displaying the product selection. Recent more studies introduce a few other MCDM approaches including the fuzzy best-worst [24], full-consistency method [25] and fuzzy SWARA methods [26,27], but none of them cover assessments of energy companies, while each seem to be computationally more complicated with AHP for implementation and do not promise a very compromising performance.
AHP has been seen and reviewed as one very prominent multi criteria decision making approach offering qualitative evaluation [28]. The literature review suggests that the majority of performance assessment and efficiency studies covering the post-privatization of the Turkish energy sector have been conducted using the variants of the DEA method as a hard numerical assessment approach using quantitative data. It is known that qualitative data is fuzzy by its nature and that it needs to be quantified to produce consistent and numeric data, but, in many cases, various types of qualitative data could not be satisfactorily converted into numbers. In particular, evaluations based on expert views are preferable to retain in qualitative form; therefore, AHP and its fuzzy form have been usefully and easily implemented for many selection and assessment problems [29,30,31,32,33]. In addition, AHP variants provide assessments without disregarding subcategories and it is not complicated to implement, unlike many other multi-criteria decision-making approaches. All of these facts and reasons have led to the choice to use AHP methods, classical AHP and F-AHP in this study, since all the assessment data used are qualitative and heavily reliant on expert views.

3. Materials and Methods

Case studies on efficiencies with AHP and F-AHP have been examined in the previous section and it is seen that AHP and F-AHP were used in a wide range of subjects [29,30,31,32,33]. Decisions made without concrete data in all sectors with different dynamics pose a significant problem. For example, while determining the criteria that affect productivity, criteria such as operating expenses and income sources can be determined with concrete numbers, but criteria such as workforce opportunities, fringe benefits and the reliability level of the enterprise cannot be expressed with numerical data. Since this situation creates an obstacle preventing the decision makers from reaching a conclusion, it has been observed that the use of multi-criteria decision-making methods in studies on productivity and efficiency contributes to the literature. In addition, reaching a single result in studies with classical AHP sometimes limits the range of action of the decision maker [34]. For example, when an AHP application is made to decide the title of the personnel according to the performance system, the result value for a single title will be reached. However, the decision maker is not given the opportunity to take the initiative in situations that may cause uncertainty, such as the optimum result of the placement of two different personnel for the same title. In the case of similar situations, the solution points with upper and lower values in the solutions made with F-AHP are provided to get rid of the uncertainty for the decision makers. In addition, in previous studies, it was seen that the productivity and efficiency of distribution companies were measured mostly with the DEA method rather than with other MCDM approaches, including the F-AHP method. Following on from this fact, this study has been conducted to determine the efficiency criteria of an energy supply company using data collected on the 2018–2019 form on Aras EDAŞ practices. The data were first evaluated with the AHP method first and then with F-AHP for identifying the factors affecting the efficiency of the company in a wider qualitative sense and under a multiple-criteria decision-making point of view.
Fuzzy AHP plays an important role in establishing a hierarchical structure consisting of main and sub-criteria, addressing the problem clearly and determining the importance of the criteria relative to each other. In addition, it helps to digitize the expressions that belong to a single person or a group of experts, reflecting both subjective and objective views without any numerical value, to reach an analytical solution. Fuzzy AHP, which is used in problem solutions in many different fields, produces simple solutions to complex criteria, while accelerating the decision-making process and offering the opportunity to reach systematic results.
In this study, triangular fuzzy numbers were used to digitize verbal expressions. Since triangular fuzzy numbers allow subjective data to be digitized objectively, they are frequently used in decision problems. In addition, trapezoidal numbers are preferred in fuzzy logic problems due to the fact that they allow operations in a range closer to real values in comparison to other fuzzy numbers, while their graphical representation and operations are easier.
Unlike classical set theory, where the membership of an element in a set is represented by two terms (i.e., 0 or 1), fuzzy set theory allows for partial membership; this means it includes items with varying degrees of membership in the set; it monitors a range of membership functions with values within [0, 1]. Fuzzy Set Theory was proposed by Zadeh in 1965 to reflect reality by using approximate values in ambiguous and uncertain environments due to the nature of human reasoning [35]. Fuzzy set theory has been applied to a wide variety of fields, and produces especially useful results when information is incomplete or uncertain. Fuzzy logic is derived from fuzzy set theory. It is capable of handling concepts that are inherently imprecise (i.e., ambiguous, imprecise, vulgar or false). Both fuzzy set theory and fuzzy logic thus have widespread applications [36].
AHP structures the problem in a hierarchical fashion, from goal to criteria, sub-criteria and alternatives at successive levels [37]. The hierarchy provides experts with an overview of the complex relationships inherent in context and helps them evaluate whether elements of the same level are comparable. The items are then compared in pairs against the 9 level scale to estimate their weights. However, binary comparison, which is the essence of AHP, causes vagueness and uncertainty in experts’ judgment. In practical situations, experts may not be able to assign exact numerical values to their preferences due to limited knowledge or ability [38,39]. To overcome the ambiguity in AHP, the exact numbers are replaced by fuzzy numbers that represent linguistic expressions in F-AHP. This tolerates ambiguous judgments by assigning degrees of membership to exact numbers in order to explain that to what extent these numbers belong to an expression [40].
AHP is a multi-criteria decision-making technique. In most cases, it is difficult to measure or prioritize decision-making criteria because they are subjective and not measurable. One of the advantages of AHP is that this method can systematically convert abstract and non-measurable criteria into numerical values [41]. In addition, one of the most important benefits provided by the AHP method is that this method can measure the consistency degree of binary comparisons.
In this study, AHP and F-AHP based on Fuzzy grammar were used in the case study detailed in the next section to help make decisions on the efficiency of the electricity distribution company studied. An algorithm, suggested by Chang and called extent analysis [42,43], has been used for the purpose of implementing F-AHP using fuzzy grammar.
Let X = { x 1 , x 2 , , x n } be an object set, and U = { u 1 , u 2 , , u m } be a goal set. According to this method, each object is taken and extent analysis for each goal is performed, respectively. Therefore, m extent analysis values for each object can be obtained, with the following signs:
M g i 1 , M g i 2 , , M g i m ,   i = 1 , 2 , , n
where all the M g i j ( j = 1 , 2 , , m ) are triangular fuzzy numbers. The steps of Chang’s extent analysis can be given as follows [44]:
Step 1: The value of fuzzy synthetic extent with respect to the ith object is defined as in Equation (2):
S i = j = 1 m M g i j [ i = 1 n j = 1 m M g i j ] 1 .
To obtain j = 1 m M g i j , the fuzzy addition operation of m extent analysis values for a particular matrix is performed as in Equation (3):
j = 1 m M g i j = ( j = 1 m l j ,   j = 1 m m j ,   j = 1 m u j   ) .
Then to obtain [ i = 1 n j = 1 m M g i j ] 1 , the fuzzy addition operation of M g i j values is performed as in Equation (4):
i = 1 n j = 1 m M g i j = ( i = 1 n l j ,   i = 1 n m j ,   i = 1 n u j   ) .
Then the inverse of the vector above is computed as in Equation (5):
[ i = 1 n j = 1 m M g i j ] 1 = ( 1 i = 1 n u i , 1 i = 1 n m i , 1 i = 1 n l i ) .
Step 2: As M1 and M2 are two triangular fuzzy numbers, the degree of possibility of M 2 = ( l 2 , m 2 , u 2 ) M 1 = ( l 1 , m 1 , u 1 ) is defined as
V ( M 2 M 1 ) = sup y x ( min ( μ M 1 ( x ) , μ M 2 ( y ) ) )
and can be equivalently expressed as follows:
V ( M 2 M 1 ) = h g t ( M 1 M 2 ) = μ M 2 ( d ) = { 1 i f     m 2 m 1 , 0 i f     l 1 u 2 , l 1 u 2 ( m 2 u 2 ) ( m 1 l 1 ) o t h e r w i s e
where d is the ordinate of the highest intersection point D between μ M 1 and μ M 2 . Equation (8) is illustrated in Figure 1 [44]. The values of both V ( M 1 M 2 ) and V ( M 2 M 1 ) are needed to compare M1 and M2.
Step 3: The degree of possibility for a convex fuzzy number to be greater than k convex fuzzy numbers M i ( i = 1 , 2 , , k ) can be defined by Equation (8):
V ( M M 1 , M 2 , , M k ) = V [ ( M M 1 )   a n d   ( M M 2 ) ]   a n d     a n d   ( M M k ) . = min V ( M M i ) ,   i = 1 , 2 , 3 , , k
Assume that
d ( A i ) = min V ( S i S k )
For k = 1 , 2 , , n ;   k i . Then the weight vector is given by
W = ( d ( A 1 ) , d ( A 2 ) , , d ( A n ) ) T ,
where A i ( i = 1 , 2 , , n ) are n elements.
Step 4: With normalization, the normalized weight vectors are
W = ( d ( A 1 ) , d ( A 2 ) , , d ( A n ) ) T .

4. Case Study

This case study aims to implement the F-AHP method explained in the previous section for eliciting factors affecting the efficiency of Aras EDAŞ Co. as an energy supply company operating in the north-east of Turkey. The implementation was endorsed to go through the following steps: (1) Defining the problem and purpose, (2) determining the decision-making group-experts, (3) determining the criteria, (4) creating a hierarchical structure, (5) obtaining the criterion weights with the AHP and F-AHP methods.

4.1. Defining the Problem and Purpose

Electricity is produced by power plants and transported over long distances via transmission lines and short distances via distribution lines and sold/supplied to the end users by retail sales companies.
As a result of the need to manage electricity generation, transmission, distribution and trade from a single source, targets have been set for the electricity sector within the development plans.
Turkey Electricity Distribution Corporation (known as TEDAŞ) was/is a public energy supply company in charge of electricity distribution across the whole country. Its service coverage area has been divided in 21 regions and the decision was made to delegate its distribution service per region to a private distribution company back in 2004 under the scope of privatization established by the Privatization High Council. As part of this process, distribution and retail sales companies were established and started to operate in 21 regions with a license period of 49 years. Aras EDAŞ Co. constitutes one of these distribution regions (Figure 2).
The study was carried out on Aras EDAŞ, an electricity distribution company that provides services in 7 provinces, 58 districts and a 70.554 km2 area with 1715 personnel, allowing sample application data to be used in the academic study for the analysis of factors affecting efficiency and productivity in enterprises with the F-AHP method.
Aras EDAŞ Co. operates in one area of activity covering 52 districts, 2033 villages and 1593 settlements (neighborhoods, hamlets, etc.) in an area of 71.007 km2 within the borders of the Erzurum, Erzincan, Bayburt, Kars, Ağrı, Ardahan and Iğdır provinces. There are 58 enterprises in total within the 7 provinces in the covered area: 20 are in Erzurum, 9 are in Erzincan, 3 are in Bayburt, 8 are in Kars, 6 are in Ardahan, 8 are in Ağrı and 4 are in Iğdır. The General Directorate, which is affiliated with the board of directors, serves with the Provincial Coordinators in Ağrı, Ardahan, Bayburt, Erzurum, Erzincan Iğdır and Kars provinces and with the District Operation Chiefs in the districts.
As of 2018, Aras EDAŞ provides electricity distribution services with 1715 personnel, including 462 of its own personnel who work in service procurement. The company had a total of 1,001,044 subscribers in Turkey at that time.
Aras EDAŞ makes investments in network improvement, technological infrastructure, quality and uninterrupted energy in order to increase customer satisfaction and efficiency in its management. After considering the investment needs of the region and the projected investment plans, the distribution service investment expenditure for the 2011–2015 implementation period was approved by the Energy Market Regulatory Board (EPDK) as 352,180,435 TL in total. For the implementation period of 2016–2020, it was approved by EPDK for a total of 595,420,985 TL, or 119,084,197 TL per year.
Although the efficiency aims of distribution companies including Aras EDAŞ are generally focused on cost, they have been directed to work on customer satisfaction by the Ministry of Energy and Natural Resources in recent years. In this context, Aras EDAŞ has moved away from being a public institution and has worked on reorganizing the existing and usual structure for years and ensuring customer satisfaction by reviewing all processes. Examining the studies conducted by Aras EDAŞ and other distribution companies, where customer satisfaction gains more importance day by day, it has been observed that process or person-based efficiency studies are carried out, but there is no work being done to determine the basic criteria that affect the efficiency of the entire company.
The literature review suggests that the studies on the productivity and efficiency of energy supply companies have been mostly conducted using DEA, while the F-AHP method has frequently been used in selection problems such as performance studies of various companies excluding energy supply enterprises. The privatization process has brought a new era to the Turkish energy sector due to the fact that companies supplying energy services have been made subject to competition. In order to address emergent issues during post-privatization, the companies need to measure their efficiency for staying competitive in the market and improving customer satisfaction.
As a relatively new company, Aras EDAŞ sets out an aim to look at its processes and the complete efficiency and productivity; hence, it was revealed that the criteria affecting productivity and their weights should be determined. Once revealed, it is expected to shed light on the actions required to be taken towards improving the efficiency of the entire enterprise.

4.2. Determination of Decision-Making Group-Experts

The large area of activity of Aras EDAŞ and the high number of enterprises to serve and number of personnel within the enterprise require the corporate management to stay firm. In addition, due to the nature of the work performed, it has been observed that the personnel, who generally constitute the management staff, are graduates of technical departments and have a good command of management training. For this reason, a total of 150 managers were interviewed at the levels of Chief, Chief Engineer and Manager and Coordinator in order to benefit from their experience and opinions for the hierarchical structure formed by group decision-making.

4.3. Determination of Criteria

The purpose of this study was to express the productivity in enterprises. The first criteria were expressed as Customer Satisfaction, Uninterrupted Energy and the Quality of Energy, which are the main criteria affecting the efficiency of distribution companies.
Customer Satisfaction (C1): There is an understanding of competition when electricity distribution companies operate for public service purposes but do not focus on profit. Each distribution company is obliged to provide infrastructure services to all its customers in its own service area. Since it is not possible for any distribution company to serve customers in the region of another distribution company, there is no competition between companies. However, the company needs a good customer satisfaction for renewal of their license in the following periods. Although electricity distribution companies operate in a monopoly far from competition, they have adopted a customer satisfaction-oriented approach after privatization. In addition, distribution companies operating under the Ministry of Energy and Natural Resources are evaluated at certain periods in terms of customer satisfaction criteria through surveys and analyses conducted by authorities such as the Ministry, TEDAŞ and EPDK. For this reason, customer satisfaction, which is accepted as an indicator of efficiency in electricity distribution companies, has been included as one of the main criteria in our study.
Uninterrupted Energy (C2): Uninterrupted energy is expressed as the capacity to provide electrical energy to customers served at economically acceptable costs and with the minimum possible downtime. Distribution companies, which have major responsibilities to provide uninterrupted electricity supply for customers, make maximum efforts to provide uninterrupted energy. In addition, all interruptions that occur in all or part of the network must be recorded. This covers all outages regardless of criteria such as the recording duration and number of outages. Notified outages made within the scope of works such as maintenance and repair and shared with customers at the latest 48 hours in advance are subject to inspections by authorities such as TEDAŞ and EPDK in cases of instantaneous interruptions due to failures. For these reasons, uninterrupted energy, which is considered to be an indicator of efficiency in electricity distribution companies, is also one of the main criteria in our study.
Quality of Energy (C3): This refers to the presentation of energy to customers without technical problems such as harmonic disorders and voltage problems with quality energy, also called technical quality. Electricity distribution companies must measure the technical quality of the energy they offer and record this in accordance with the relevant standards. All processes and data belonging to the records received are subject to inspections by authorities such as TEDAŞ and EPDK as efficiency criteria. For these reasons, quality of energy, which is regarded as an indicator of efficiency in electricity distribution companies, is adopted as one of the main criteria in this study.
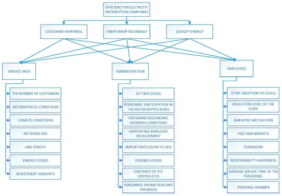
After the determination of the main criteria, sub-criteria of the main criteria were determined. Its sub-criteria were considered as Service Region, Management and Employees.
Service Area: 21 distribution companies operate across the whole country in Turkey serving customers in different geographic regions. Aras EDAŞ, where the study was conducted, is one of the distribution companies serving the widest geographical area with a service area of 71,007 km2, which is mostly very mountainous. Such geographical conditions were included in the study as one of the criteria affecting the efficiency of distribution companies due to the fact that field studies are predominant due to the nature of the study.
Similarly, after the determination of the service region criteria, other criteria belonging to the sub-criteria were obtained based on expert opinions. The sub-criteria of the Service Region criteria were determined as Number of Customers (C11), Geographical Conditions (C12), Climatic Conditions (C13), Network Size (C14), Line Length (C15), Energy Losses (C16) and Investment Amount (C17).
Management: Although many definitions have been developed about management staff and managers in businesses, if we summarize, managers play an auxiliary role in reaching the targets of their enterprise by using all resources with high performance and thus increasing productivity. For this reason, “Management” has been considered as one of the sub-criteria, based on the importance of the role of managers in order for businesses to be successful.
Following the determination of the management criteria other criteria belonging to the sub-criteria similarly were obtained based on expert opinions. The sub-criteria of management are: Determination of Goals (C21), Participation of Personnel in Decision Processes (C22), Ensuring Ergonomic Conditions (C23), Supporting Employee Development (C24), Giving Importance to Occupational Health and Safety (C25), Flexible Working Hours (C26), Existence of Integrated Management System Certificates (C27) and Employee Promotion and Advancement Opportunities (C28).
Employees: No matter how high the technological and technical investments are in the enterprises, it will not be possible to increase productivity unless there are personnel managing these investments and technological infrastructures. As a result of similar opinions expressed by the experts, employees were included in the study as one of the sub-criteria.
After the determination of the employee criteria other criteria belonging to the sub-criteria were similarly obtained based on expert opinions. Sub-criteria of the employee criteria are: Employee Adoption of Goals (C31), Staff Education Level (C32), Employee Motivation (C33), Wages and Benefits (C34), Teamwork (C35), Awareness of Responsibility (C36), Average Service Time of Personnel (C37) and Number of Personnel (C38).

4.4. Creating the Hierarchical Structure

A hierarchical structure was created as a result of the criteria determined by the group decision making method and explained in detail. It is specified as in Figure 3.
The questionnaire method was used to compare the criteria and sub-criteria, which are indicated in Figure 3 in a hierarchical structure. The questionnaire was sent online to 150 managers at the level of team leads, leads of engineers, managers and coordinators, who previously contributed to the creation of the hierarchical structure by providing expert opinions. While filling in the questionnaire, Aras EDAŞ’s internal software survey system was used.
While determining the number of questionnaires to be made, similar studies have been examined and it is seen that although care has been taken to select the sample representing the main population, no special study has been done for the number of questionnaires. For example, in the shipyard efficiency study conducted by Kırdağlı in 2010, the study was completed with only 9 expert opinions [33]. In this study, it was thought that the survey should be conducted with 150 managers or team leads at Aras EDAŞ, while all the personnel at the executive level who were involved in the projects related to efficiency measurements and had an impact on the decision processes were interviewed.
In the survey, experts (managers and team leads in this case) were asked to make pairwise comparisons of the criteria. Verbal expressions, which correspond to fuzzy numbers, were used when taking opinions from the managers. Fuzzy triangle numbers used in binary comparison are given in Table 1.
When the studies conducted with Order Analysis Management were examined, it was seen that the geometric mean was preferred because the arithmetic mean was not sufficient to create comparison matrices. It was observed that geometric mean methods were used to make the survey results similar to triangle fuzzy number values and to include conjugate expressions in the study [45]. Therefore, the views of 150 experts are combined with the geometric mean and the decision matrix formed on these basis is given in Table 2.
The operations performed according to the Rank Analysis steps of Chang’s method [43] are given below.
Step 1: The value of the fuzzy synthetic extent with respect to the ith object has been determined in Equation (2) by using Equations (3)–(5). Calculation of the value of C1 criterion is as follows:
S C 1 = ( 4.000 , 5.000 , 6.000 ) [ 8.134 , 10.000 , 12.334 ] 1 = ( 0.324 , 0.500 , 0.738 ) .
The S C 2 and S C 3 values can be calculated in the same way as follows:
S C 2 = ( 0.168 , 0.250 , 0.389 )
S C 3 = ( 0.168 , 0.250 , 0.389 ) .
Step 2: For triangular fuzzy numbers, the degree of possibility is expressed equivalently in Equation (7) and is determined using Equation (6):
  • Conditions that satisfy the V ( M 2 M 1 ) = 1 property for m 2 m 1 ;
    V ( S C 1 S C 2 ) = 1 V ( S C 1 S C 3 ) = 1 V ( S C 2 S C 3 ) = 1 V ( S C 3 S C 2 ) = 1 .
  • It is seen that there is no case that satisfies the V ( M 2 M 1 ) = 0 property for l 1 u 2 .
  • For other cases, the l 1 u 2 ( m 2 u 2 ) ( m 1 l 1 ) value was calculated using the formula V ( M 2 M 1 ) .
    V ( S C 2 S C 1 ) = V ( S C 3 S C 1 ) = ( 0.324 0.389 ) / ( ( 0.250 0.389 ) ( 0.500 0.327 ) ) = 0.206
Step 3: The degree of possibility for a convex fuzzy number to be greater than k convex fuzzy numbers using Equation (8) is:
min V ( S C 1 S C 2 , S C 3 ) = 1 ;   min V ( S C 2 S C 1 , S C 3 ) = 0.206 ;   min V ( S C 3 S C 1 , S C 2 ) = 0.206 .
Step 4: With normalization, the normalized weight vectors are shown as:
W = ( 0.708 , 0.146 , 0.146 ) T .
The F-AHP steps given above have been repeated for the decision matrices given in Table 3, Table 4, Table 5, Table 6, Table 7, Table 8, Table 9, Table 10 and Table 11.
After applying the F-AHP method steps, criterion weights were obtained in three separate groups: These are the weights of the “Service Region”, “Management” and “Employees” sub-criteria for customer satisfaction (1), uninterrupted energy service (2) and quality of energy service provision. In Table 12, “Service Area”, “Management” and “Employees” sub-criteria are given weights to cover customer satisfaction towards electricity distribution companies. In Table 13, the weights of “Service Area”, “Management” and “Employees” sub-criteria for providing uninterrupted energy service in electricity distribution companies are given.
The weights of “Service Area”, “Management” and “Employees” sub-criteria for providing quality energy service in electricity distribution companies are given in Table 14.

5. Results and Discussions

In this study, the criteria that affect electricity distribution companies and the weights of these criteria are emphasized. Fuzzy logic has been used in distribution companies because efficiency is only understandable with its reflections on customer behavior, and their behavior is complex due to human nature and does not show a clear and linear tendency. However, in order to help validate the achievements, the calculated results should be compared with a state-of-art approach, which is decided in this study to be the classical AHP; the following is the results by AHP determined and comparatively discussed accordingly.
First of all, a hierarchical structure has been established by making interviews with Aras EDAŞ experts, which are the subject of the implementation, and determining the main and sub-criteria affecting productivity. The criteria determined were evaluated on the same group by using the questionnaire method and verbal expressions. Weights were obtained by using unified decision matrices obtained by combining decision makers’ opinions with the geometric mean and Chang’s Order Analysis Method.
Considering customer satisfaction, uninterrupted energy and quality of energy main criterion weights, it is seen that uninterrupted and high-quality energy is considered to be equal, but rather less important than customer satisfaction. As seen in Figure 4, customer satisfaction has the highest importance for the efficiency of electricity distribution companies, as observed from the studies that the company keeps conducting. In addition, the independent surveys conducted outside of the company suggest that the most important criterion in the measurement of efficiency in distribution companies is customer satisfaction.
Figure 4 reveals that the customer satisfaction criterion has much higher importance over the other two criteria in the solutions made with AHP as well. However, uninterrupted and quality energy criteria were not found to be equal unlike for F-AHP results, where uninterrupted energy is at a higher level of importance than quality of energy.
Paired comparisons of the “service region”, “management” and “employees” criteria, which are the main customer satisfaction criteria affecting the productivity in distribution companies, were revealed through the analysis. As seen in Figure 5, Figure 6 and Figure 7, the most important sub-criteria in customer satisfaction are “investment amounts” and “loss and leakage rates”. It is seen that the investments made in technical and technological infrastructure work have a priority of ensuring efficiency in customer satisfaction. In addition to the technical investments made in the field services offered to the customers, ensuring that customers can reach the relevant person quickly to solve their problems by increasing the communication channels, appointment systems and online payment facility available will prevent the wasting of consumers’ time waiting for service for long hours, the establishment of systems where online requests, complaints and suggestions can be received would be useful. It has been observed that technological investments such as the establishment of management information systems, in which the customer information is kept and customer experiences and trends can be analyzed, have an important priority in customer satisfaction.
The issue that the cost of losses and illegal energy use is reflected on customers’ bills who pay regularly is frequently mentioned in the national press and causes criticism on social media platforms. This situation creates a prejudice against the service offered by electricity distribution companies in customers and poses a question mark in their minds, no matter how good the service quality is. In addition, the high rate of loss and leakage causes particularly high dissatisfaction in regions where the use of illegal use is intense, while technical scans and technological investments in the field to reduce leakage cause fluctuations in energy demands. For this reason, high loss and leakage rates have become one of the primary criteria affecting customer satisfaction.
Another criterion that has priority is “ergonomic working conditions” as part of the “management” criterion. Employees of the electricity distribution sector, where intense field work is carried out, have to perform breakdown, repair and maintenance works on the powerlines. Depending on the type of pole, it is important to climb from time to time and to provide ergonomic conditions during repair works using basket vehicles from time to time. In addition to working with the help of basket vehicles, most of the employees need to have improved ergonomic conditions in order to provide customer satisfaction to the 75 personnel working in the call centers established to provide faster solutions to customers.
In the electricity distribution sector, field personnel work in shifts, ensuring continuity in field work in order to instantly respond to breakdowns and customer demands, and working overtime from time to time causes a lack of motivation in employees. One of the conditions affecting field workers is that the winter season in provinces such as Erzurum, Ardahan and Kars is difficult. In these provinces, the temperature drops down to −30 degrees centigrade in winter and access to households becomes difficult due to heavy snowfall, making it necessary for the households that cannot be reached by vehicles to be accessed by using tracked vehicles or by walking. Employee motivation is a priority, as the work carried out in electricity distribution services can be achieved by transferring employees who are in direct contact with customers to those customers through correct communication. It is expected that electricity distribution companies will show a positive tendency to increase their efficiency with employee motivation-oriented management approaches.
The results of AHP were analyzed to compare the dual comparisons of “service area”, “management” and “employees” criteria, where these are found as the main customer satisfaction criteria affecting the efficiency of distribution companies with F-AHP. As seen in Figure 5, the results of the “service area” sub-criterion for the main criterion of customer satisfaction show similar characteristics with AHP, while the “investment amount”, “climatic conditions” and “network size” criteria were found to be more important than F-AHP suggests, where “energy losses”, “number of customers” and “line length” were found to be less important. The “Geographical conditions” criterion seems to have approximately the same value suggested by both methods. Figure 6 plots the results of “management” sub-criterion evaluations, where AHP found “ensuring ergonomic work conditions”, “determining flexible working hours” and “existence of EYS certificates” to be more important than what F-AHP suggests, while “determining targets”, “importance given to OHS”, “giving promotion opportunities to personnel” and “personal participation in decision-making processes” to look less important. The criterion of “supporting employee development” seems to have approximately the same importance determined by both methods. In Figure 7, the results of evaluations obtained by both approaches for the “employee” sub-criteria indicate that the “personnel not adopting the targets”, “average number of personnel” and “average service time” criteria seem to be more important for AHP than for F-AHP, while “employee motivation”, “team spirit”, “personnel responsibility awareness” and “education level of the personnel” seem to have the opposite results. The “Staff wages and benefits” criteria has been found to be equally important by both methods.
Binary comparisons were made for the main criteria of “uninterrupted energy” affecting efficiency in distribution companies with the criteria of “service region”, “management” and “employees”. As seen in Figure 8, Figure 9 and Figure 10, the most important criteria to achieve “uninterrupted energy” seem to be “climatic conditions”, “investment amount” and “loss and leakage ratios”, “personnel’s adoption of the targets”, “education level of the personnel” and “support of employee development”, with equally weighted “flexible working hours”. Network improvement studies, including the work of taking the cables underground, are among the areas where meticulous work has been carried out by the electricity distribution companies in order to meet the demands of their customers and to provide uninterrupted energy. Heavy rain and snowfall, strong winds and increased soil water levels as a result of melting snow constitute an obstacle to uninterrupted energy. In order to deal with these situations completely independently of human influence, an underground network is emphasized and there is an aim to eliminate malfunctions in a short time by using cable and route detection devices. However, factors such as the height of snow and the number of days that soil spends under the snow negatively affect the uninterrupted energy criteria. For this reason, the primary weighted criterion of “uninterrupted energy” criteria is “climatic conditions”.
“Investment amount” and “leakage rate” have a significant impact on “uninterrupted energy” as well as the “customer satisfaction” criteria. Since the increase in “illegal usage” causes excessive load in the network and imbalances in energy demand, it creates an obstacle to “uninterrupted energy”. For this reason, distribution companies focus on field scans and technological investments in combating illegal electricity. With the increase in investments, there is an aim to reduce the use of illegal electricity and to provide uninterrupted energy. In Aras EDAŞ Co., where applications are carried out through the PLC project based on communication over electricity lines, investments aimed at protecting the rights of customers, preventing the damage to the country’s economy and reducing the use of illegal electricity are being realized.
The lack of “employee participation” in the enterprises or “lack of knowledge of the targets by the personnel” makes it difficult for the enterprises to reach their goals. Although “uninterrupted energy” is the basic criterion for electricity distribution companies, they have frameworks drawn in accordance with legislation to outline how this should be achieved. For example, these companies need to notify customers in advance of a certain scheduled hour and not conduct any interruptions without notice for beyond a certain hour. However, since these requirements are not adopted by the personnel, this will be reflected in the practices carried out in the field, and it becomes difficult to reach the targets set up within the enterprise or to act in accordance with the legislation. For this reason, the adoption of the rules to be followed or the goals created by the personnel has a high priority weighting.
In order to provide uninterrupted energy, it is necessary to increase maintenance work and to instantly intervene in the uninterrupted energy supply. This situation requires the employees to keep up with developing technologies and to intervene with solution-oriented approaches. This can only be achieved by increasing the technical and personal training of the personnel and supporting their vocational training with trainings suitable for today’s conditions. When all these factors are taken into consideration, it has been observed that besides the importance of the education levels of the employees, a parallel approach is needed with the emphasis on supporting employee development over other criteria. In addition, as the standards set the requirements for instant repair of malfunctions and responding to customer requests on a 24/7 basis, flexible working hours are prioritized for uninterrupted energy.
With the analysis made, the AHP results were examined in order to compare the dual comparisons of the “uninterrupted energy” main criterion that affect efficiency in distribution companies with F-AHP and the dual comparisons of the “service region”, “management” and “employees” criteria. As seen in Figure 8, the F-AHP results of the “service region” sub-criterion examination for “uninterrupted energy” main criterion are similar to for AHP, while “geographical conditions” and “number of customers” criteria are found to be more important by AHP than by F-AHP, while the criteria for “line length” and “network size” are determined to be less important. It is seen that the criteria for “climatic conditions”, “energy losses” and “investment amount” have approximately the same values for both methods. The results of the “management” sub-criterion reviewed for the main criterion of “uninterrupted energy”, which is seen in Figure 9, show more importance than the results provided by F-AHP, while “supporting employee development”, “providing ergonomic working conditions” and “providing personnel with promotion and advancement opportunities”, “flexible working hours”, “importance given to OHS”, “goals determination”, “participation in decision-making processes” and existence of EYS certificates” were all determined as being less important by F-AHP. Figure 10 presents the comparative results provided by both methods, which suggested that “employee” sub-criteria for the main criterion of “uninterrupted energy” prioritizes “education level of the personnel”, “personnel wages and benefits”, and “not to adopt the personnel targets” obtained higher importance for AHP than for F-AHP. On the other hand, “employee motivation”, “team spirit”, “personnel responsibility awareness”, “average personnel number” and “average service time” were found to be less important for AHP.
Pairwise comparisons were made for the main criterion of “quality of energy” affecting efficiency in distribution companies with the criteria of “service region”, “management” and “employees”. Figure 11, Figure 12 and Figure 13 demonstrate the comparative results, where the most important criteria affecting “quality of energy” were weighted as “investment amount”, “line length”, “energy losses”, “staff’s adoption of goals”, “support of employee development”, “training level of the staff” and “flexible working hours”, respectively, similar to other comparisons.
In order to evaluate the pairwise comparisons of “service region”, “management” and “employees” criteria for the main criterion of “quality of energy” that affects efficiency in distribution companies, the AHP results were analyzed in comparison with the F-AHP. As presented in Figure 11, the results of “service region” sub-criterion for the “uninterrupted energy” show similar characteristics with AHP, while “energy losses”, “network size” and “geographical conditions” criteria seem more important with AHP than with F-AHP, while “investment amount” and” climatic conditions” criteria were determined to be less important. It is seen that the criteria of “line length” and “number of customers” obtained approximately the same values by both methods. While the criteria for “supporting employee development”, “flexible working hours”, “the importance given to OHS” and “ensuring ergonomic working conditions” are more important under AHP than under F-AHP, as seen in the Figure 12, “giving the personnel the opportunity to promote and progress”, “the existence of EYS certificates” have been determined as less important by AHP. As in Figure 13, while “training level of the personnel”, “personnel wages and benefits” criteria were more important under the AHP results than the F-AHP results, the evaluation of “employees” sub-criteria for the main criterion of “uninterrupted energy”, “personnel’s failure to adopt the targets”, “employee motivation”, “team spirit”, “personnel responsibility awareness”, “average personnel number” and “average service time” were suggested to be less important by AHP.

6. Conclusions

This study has aimed to investigate the best performance measurement approach and identification of factors affecting the efficiency of electricity distribution companies operating in the post-privatization era in Turkey. The main concern was how to set up competition among the companies operating in the Turkish energy market and to enforce changes in public perception towards distribution companies. Performance assessments with respect to customer satisfaction play the most crucial role in this process. The study has been conducted with an energy supply firm which operates in the north-eastern region of Turkey using AHP and F-AHP methods as two renown qualitative assessment approaches. Each method was separately implemented and used for the case undertaken and the results were compared, where F-AHP demonstrates and exhibits a better qualitative assessment as it let us encompass more expertise within the process.
The results obtained with F-AHP reveals that topmost criterion affecting the efficiency of electricity distribution companies is “customer satisfaction” while the next most prominent one is “sustainable and uninterrupted energy supply”. In addition, the other highly prioritized criteria have been observed to be “the amount of investments”, “loss and leakage rates”, “climatic conditions”, “support provided to employees for education and development”, “employee motivation” and “flexible working hours”. Similarly, it has been determined that criteria such as “employee wages and benefits”, “average service duration” and “presence of EYS certificates” have exhibited lower priorities. This study has been conducted for a typical energy supply company operating in Turkey, which can be generalized for all companies in this kind. It can be a guide to apply the same approaches to the firms that are similarly operating, taking the case-specific details, e.g., hierarchies, etc., into account and identifying the impactful factors on efficiency and on performance assessments. The managers have been made aware of the results of the study highlighting the key findings, which are the elicited impactful factors on the company’s efficiency and their priority list to help revise and implement strategy and policies for near future, midterm and long term improvements.
The study can be extended by integrating more expert views supplying approaches and incorporating it with other renown multi criteria decision making approaches and their fuzzified forms such as DEMATEL, TOPSIS, SWARA, BWM, etc.

Author Contributions

Conceptualization, V.Y., N.N.D., H.A. and M.E.A.; methodology, V.Y., H.A. and M.E.A.; software, V.Y. and N.N.D.; validation, V.Y., N.N.D. and M.E.A.; investigation, All Authors; resources, V.Y., H.A. and M.E.A.; writing—original draft preparation, V.Y. and N.N.D.; writing—review and editing, V.Y., H.A. and M.E.A.; visualization, N.N.D.; supervision, V.Y. and M.E.A.; funding acquisition, V.Y., H.A. and M.E.A. All authors have read and agreed to the published version of the manuscript.

Funding

This research was funded by the Deanship of Scientific Research (DSR) at King Abdulaziz University, Jeddah, Saudi Arabia under grant number RG-10-34. The APC was jointly funded by the authors.

Institutional Review Board Statement

Not applicable.

Informed Consent Statement

Not applicable.

Data Availability Statement

Restrictions apply to the availability of these data. Data obtained from Aras EDAŞ Co., and are available from the authors by permission of Aras EDAŞ Co.

Acknowledgments

The authors are grateful to Aras EDAŞ Co. for sharing data and offering support in conducting this research.

Conflicts of Interest

The authors declare no conflict of interest. The funders had no role in the design of the study; in the collection, analyses, or interpretation of data; in the writing of the manuscript, or in the decision to publish the results.

References

  1. Haliloğlu, E.Y.; Tutu, B.E. Türkiye için Kısa Vadeli Elektrik Enerjisi Talep Tahmini. J. Yaşar Univ. 2018, 13, 243–255. [Google Scholar]
  2. Odabaşoğlu, E.A. Investigation of Privatization and Distribution of Electricity Distribution Industry Sector in Turkey. Master’s Thesis, Türk Hava Kurumu University Social Sciences Institute, Ankara, Turkey, 2016. [Google Scholar]
  3. Ertilay, M. Privatization in Turkey: TEDAŞ (Turkish Electricity Distribution Company) as an Example. Master’s Thesis, Süleyman Demirel University Social Sciences Institute, Isparta, Turkey, 2014. [Google Scholar]
  4. Börü, E. Liberalisation in Turkish Electricity Sector and Privatisation of Electricity Distribution Sector. Master’s Thesis, Ankara University Social Sciences Institute, Ankara, Turkey, 2009. [Google Scholar]
  5. Alma, H. Examining the Privatized Electricity Distribution and Retail Companies with the Approach of Firm Valuationi. Ph.D. Thesis, Hacettepe University Social Sciences Institute, Ankara, Turkey, 2015. [Google Scholar]
  6. Filippini, M.; Hrovatin, N.; Zoric, J. Efficiency and regulation of the Slovenian electricity distribution companies. Energy Policy 2004, 32, 335–344. [Google Scholar] [CrossRef]
  7. Odyakmaz, N. Comparative Efficiency Analysis of Turkish Electricity Distribution Firms within the Framework of Performance Based Regulation. Ph.D. Thesis, Hacettepe University Social Sciences Institute, Ankara, Turkey, 2009. [Google Scholar]
  8. Düzgün, M. Efficiency and Productivity Analysis of Electricity Distribution Companies with Data Envelopment Analysis. Master’s Thesis, Ankara University Social Sciences Institute, Ankara, Turkey, 2011. [Google Scholar]
  9. Dönmezçelik, O. The Investigation of Electricity Distribution Companies Efficiency in Turkey by the Data Envelopment Analysis. Master’s Thesis, Gazi University Institute of Science, Ankara, Turkey, 2014. [Google Scholar]
  10. Omrani, H.; Beiragh, R.G.; Kaleibari, S.S. Performance assessment of Iranian electricity distribution companies by an integrated cooperative game data envelopment analysis principal component analysis approach. Int. J. Electr. Power Energy Syst. 2015, 64, 617–625. [Google Scholar] [CrossRef]
  11. Sadjadi, S.J.; Omrani, H.; Makui, A.; Shahanaghi, K. An interactive robust data envelopment analysis model for determining alternative targets in Iranian electricity distribution companies. Expert Syst. Appl. 2011, 38, 9830–9839. [Google Scholar] [CrossRef]
  12. Sadjadi, S.J.; Omrani, H. Data envelopment analysis with uncertain data: An application for Iranian electricity distribution companies. Energy Policy 2008, 36, 4247–4254. [Google Scholar] [CrossRef]
  13. Çelen, A. Efficiency and productivity (TFP) of the Turkish electricity distribution companies: An application of two–stage (DEA&Tobit) analysis. Energy Policy 2013, 63, 300–310. [Google Scholar]
  14. Petridis, K.; Ünsal, M.G.; Dey, P.K.; Örkcü, H.H. A novel network data envelopment analysis model for performance measurement of Turkish electric distribution companies. Energy 2019, 174, 985–998. [Google Scholar] [CrossRef]
  15. Hess, B.; Cullmann, A. Efficiency analysis of East and West German electricity distribution companies—Do the “Ossis” really beat the “Wessis”? Util. Policy 2007, 15, 206–214. [Google Scholar] [CrossRef]
  16. Kış, Ö.; Can, G.F.; Toktaş, P. Warehouse Location selection for an electricity distribution company by KEMIRA–M method. Pamukkale Univ. J. Eng. Sci. 2020, 26, 227–240. [Google Scholar]
  17. Janackovic, G.; Stojiljkovic, E.; Grozdanovic, M. Selection of key indicators for the improvement of occupational safety system in electricity distribution companies. Saf. Sci. 2020, 125, 103654. [Google Scholar] [CrossRef]
  18. Çelen, A.; Yalçın, N. Performance assessment of Turkish electricity distribution utilities: An application of combined FAHP/TOPSIS/DEA methodology to incorporate quality of service. Util. Policy 2012, 23, 59–71. [Google Scholar] [CrossRef]
  19. Saulo, M.J.; Gaunt, C.T.; Dzobo, O. Comparative Assessment of Short Term Electricity Distribution Planning with Long Term Vision Oriented Planning. In Proceedings of the African Third IASTED African Conference Power and Energy Systems (AfricaPES 2010), Gaborone, Botswana, 6–8 September 2010; pp. 181–187. [Google Scholar]
  20. Alidrisi, H.; Aydin, M.E.; Bafail, A.O.; Abdulal, R.; Karuvatt, S.A. Monitoring the Performance of Petrochemical Organizations in Saudi Arabia Using Data Envelopment Analysis. Mathematics 2019, 7, 519. [Google Scholar] [CrossRef]
  21. Zavadskas, E.K.; Turskis, Z.; Stević, Ž.; Mardani, A. Modelling procedure for the selection of steel pipes supplier by applying fuzzy AHP method. Oper. Res. Eng. Sci. Theory Appl. 2020, 3, 39–53. [Google Scholar] [CrossRef]
  22. Blagojević, A.; Vesković, S.; Kasalica, S.; Gojić, A.; Allamani, A. The application of the fuzzy AHP and DEA for measuring the efficiency of freight transport railway undertakings. Oper. Res. Eng. Sci. Theory Appl. 2020, 3, 1–23. [Google Scholar] [CrossRef]
  23. Uygun, Ö.; Güven, İ.; Şimşir, F.; Aydin, M.E. Selecting display products for furniture stores using fuzzy multi-criteria decision making techniques. In International Conference on Engineering Applications of Neural Networks; Springer: Cham, Switzerland, 2018; pp. 181–193. [Google Scholar]
  24. Guo, S.; Zhao, H. Fuzzy best-worst multi-criteria decision-making method and its applications. Knowl. Based Syst. 2017, 121, 23–31. [Google Scholar] [CrossRef]
  25. Pamučar, D.; Stević, Ž.; Sremac, S. A New Model for Determining Weight Coefficients of Criteria in MCDM Models: Full Consistency Method (FUCOM). Symmetry 2018, 10, 393. [Google Scholar] [CrossRef]
  26. Rani, P.; Mishra, A.R.; Krishankumar, R.; Mardani, A.; Cavallaro, F.; Soundarapandian Ravichandran, K.; Balasubramanian, K. Hesitant Fuzzy SWARA-Complex Proportional Assessment Approach for Sustainable Supplier Selection (HF-SWARA-COPRAS). Symmetry 2020, 12, 1152. [Google Scholar] [CrossRef]
  27. Mishra, A.R.; Rani, P.; Pandey, K.; Mardani, A.; Streimikis, J.; Streimikiene, D.; Alrasheedi, M. Novel Multi-Criteria Intuitionistic Fuzzy SWARA–COPRAS Approach for Sustainability Evaluation of the Bioenergy Production Process. Sustainability 2020, 12, 4155. [Google Scholar] [CrossRef]
  28. Popovic, M.; Kuzmanović, M.; Savić, G. A comparative empirical study of Analytic Hierarchy Process and Conjoint analysis: Literature review. Decis. Mak. Appl. Manag. Eng. 2018, 1, 153–163. [Google Scholar] [CrossRef]
  29. Kuruüzüm, A.; Atsan, N. The Analytic Hierarchy Process Approach and its Applications in Business. J. Akdeniz İ.İ.B.F. 2001, 1, 83–105. [Google Scholar]
  30. Dağdeviren, M.; Eren, T. Analytical hierarchy process and use of 0-1 goal programming methods in selecting supplier firms. J. Fac. Eng. Archit. Gazi Univ. 2001, 16, 41–52. [Google Scholar]
  31. Bal, A. Prioritization of Performance Indicators Using Fuzzy AHP: An Application in Automotive Industry. Master’s Thesis, Bahçeşehir University Social Sciences Institute, İstanbul, Turkey, 2014. [Google Scholar]
  32. Güner, H. Fuzzy AHP and the Application for a Company’s Supplier Selection Problem. Master’s Thesis, Pamukkale University Institute of Science, Denizli, Turkey, 2005. [Google Scholar]
  33. Kırdağlı, M. The Analysis of the Parameters that Affects the Effectiveness of the Shipyards by Fuzzy AHP Method. Ph.D. Thesis, İstanbul Teknik University Institute of Science, İstanbul, Turkey, 2010. [Google Scholar]
  34. Saaty, T.L. The Analytic Hierarchy Process; McGraw-Hill: New York, NY, USA, 1980. [Google Scholar]
  35. Zadeh, L.A. Fuzzy sets. Inf. Control 1965, 83, 338–353. [Google Scholar] [CrossRef]
  36. Maués, L.M.F.; do Nascimento, B.D.M.O.; Lu, W.; Xue, F. Estimating construction waste generation in residential buildings: A fuzzy set theory approach in the Brazilian Amazon. J. Clean. Prod. 2020, 265, 121779. [Google Scholar] [CrossRef]
  37. Saaty, T.L. How to make a decision: The analytic hierarchy process. Eur. J. Oper. Res. 1990, 48, 9–26. [Google Scholar] [CrossRef]
  38. Chan, F.T.; Kumar, N. Global supplier development considering risk factors using fuzzy extended AHP-based approach. Omega 2007, 35, 417–431. [Google Scholar] [CrossRef]
  39. Xu, Z.; Liao, H. Intuitionistic fuzzy analytic hierarchy process. IEEE Trans. Fuzzy Syst. 2013, 22, 749–761. [Google Scholar] [CrossRef]
  40. Liu, Y.; Eckert, C.M.; Earl, C. A review of fuzzy AHP methods for decision-making with subjective judgements. Expert Syst. Appl. 2020, 161, 113738. [Google Scholar] [CrossRef]
  41. Kim, Y.S.; Choi, M.K.; Han, S.M.; Lee, C.; Seong, P.H. Development of a method for quantifying relative importance of NPP cyber attack probability variables based on factor analysis and AHP. Ann. Nucl. Energy 2020, 149, 107790. [Google Scholar] [CrossRef]
  42. Chang, D.Y. Extent Analysis and Synthetic Decision, Optimization Techniques and Applications; World Scientific: Singapore, 1992; Volume 1. [Google Scholar]
  43. Chang, D.-Y. Applications of the extent analysis method on fuzzy AHP. Eur. J. Oper. Res. 1996, 95, 649–655. [Google Scholar] [CrossRef]
  44. Zhu, K.-J.; Jing, Y.; Chang, D.-Y. A discussion on extent analysis method and applications of fuzzy AHP. Eur. J. Oper. Res. 1999, 116, 450–456. [Google Scholar] [CrossRef]
  45. Yacan, İ. Evaluation of the Factors that Affect the Determination of Quality in Education with Fuzzy AHP and Fuzzy TOPSIS. Master’s Thesis, Pamukkale University Social Sciences Institute, Denizli, Turkey, 2016. [Google Scholar]
Figure 1. The intersection between M1 and M2.
Figure 1. The intersection between M1 and M2.
Mathematics 09 00082 g001
Figure 2. Electricity distribution companies in Turkey.
Figure 2. Electricity distribution companies in Turkey.
Mathematics 09 00082 g002
Figure 3. Problem hierarchical structure.
Figure 3. Problem hierarchical structure.
Mathematics 09 00082 g003
Figure 4. Main criterion weights comparison.
Figure 4. Main criterion weights comparison.
Mathematics 09 00082 g004
Figure 5. Comparison of ‘service area’ sub-criterion weights for customer satisfaction.
Figure 5. Comparison of ‘service area’ sub-criterion weights for customer satisfaction.
Mathematics 09 00082 g005
Figure 6. Comparison of ‘management’ sub-criterion weights for customer satisfaction.
Figure 6. Comparison of ‘management’ sub-criterion weights for customer satisfaction.
Mathematics 09 00082 g006
Figure 7. Comparison of ‘employees’ sub-criterion weights for customer satisfaction.
Figure 7. Comparison of ‘employees’ sub-criterion weights for customer satisfaction.
Mathematics 09 00082 g007
Figure 8. ‘Service region’ sub-criterion weights comparison for uninterrupted energy.
Figure 8. ‘Service region’ sub-criterion weights comparison for uninterrupted energy.
Mathematics 09 00082 g008
Figure 9. ‘Management’ sub-criterion weights for uninterrupted energy.
Figure 9. ‘Management’ sub-criterion weights for uninterrupted energy.
Mathematics 09 00082 g009
Figure 10. Comparison of ‘employees’ sub-criterion weights for uninterrupted energy.
Figure 10. Comparison of ‘employees’ sub-criterion weights for uninterrupted energy.
Mathematics 09 00082 g010
Figure 11. Comparison of ‘service region’ sub-criterion weights for quality energy.
Figure 11. Comparison of ‘service region’ sub-criterion weights for quality energy.
Mathematics 09 00082 g011
Figure 12. Comparison of ‘management’ sub-criterion weights for quality energy.
Figure 12. Comparison of ‘management’ sub-criterion weights for quality energy.
Mathematics 09 00082 g012
Figure 13. ‘Employees’ sub-criterion weights for quality energy.
Figure 13. ‘Employees’ sub-criterion weights for quality energy.
Mathematics 09 00082 g013
Table 1. Fuzzy triangular numbers table used for binary comparison.
Table 1. Fuzzy triangular numbers table used for binary comparison.
Point Fuzzy Triangle Numbers
Verbal EexpresionNumberPair
1Equally Important1.0001.0001.0001.0001.0001.000
2A little more important0.6671.0001.5000.6671.0001.500
3Strongly Important1.5002.0002.5000.4000.5000.667
4Very Strongly Important2.5003.0003.5000.2860.3330.400
5Absolutely Important3.5004.0004.5000.2220.2500.286
Table 2. Pairwise comparison matrix for main criteria.
Table 2. Pairwise comparison matrix for main criteria.
C 1   ( S C 1 ) C 2   ( S C 2 ) C 3   ( S C 3 )
C1 ( S C 1 ) (1.000, 1.000, 1.000)(1.500, 2.000, 2.500)(1.500, 2.000, 2.500)
C2 ( S C 2 ) (0.400, 0.500, 0.667)(1.000, 1.000, 1.000)(0.667, 1.000, 1.500)
C3 ( S C 3 ) (0.400, 0.500, 0.667)(0.667, 1.000, 1.500)(1.000, 1.000, 1.000)
Table 3. Paired comparison matrix of ‘service area’ sub-criteria for customer satisfaction.
Table 3. Paired comparison matrix of ‘service area’ sub-criteria for customer satisfaction.
C11C12C13C14C15C16C17
C11(1.000, 1.000, 1.000)(2.500, 3.000, 3.500)(1.500, 2.000, 2.500)(0.667, 1.000, 1.500)(1.500, 2.000, 2.500)(0.286, 0.333, 0.400)(0.222, 0.250, 0.286)
C12(0.286, 0.333, 0.400)(1.000, 1.000, 1.000)(0.667, 1.000, 1.500)(0.667, 1.000, 1.500)(0.667, 1.000, 1.500)(0.286, 0.333, 0.400)(0.667, 1.000, 1.500)
C13(0.400, 0.500, 0.667)(0.667, 1.000, 1.500)(1.000, 1.000, 1.000)(0.667, 1.000, 1.500)(0.400, 0.500, 0.667)(0.400, 0.500, 0.667)(0.667, 1.000, 1.500)
C14(0.667, 1.000, 1.500)(0.667, 1.000, 1.500)(0.667, 1.000, 1.500)(1.000, 1.000, 1.000)(0.667, 1.000, 1.500)(0.400, 0.500, 0.667)(0.400, 0.500, 0.667)
C15(0.400, 0.500, 0.667)(0.667, 1.000, 1.500)(1.500, 2.000, 2.500)(0.667, 1.000, 1.500)(1.000, 1.000, 1.000)(0.667, 1.000, 1.500)(2.500, 3.000, 3.500)
C16(2.500, 3.000, 3.500)(2.500, 3.000, 3.500)(1.500, 2.000, 2.500)(1.500, 2.000, 2.500)(0.667, 1.000, 1.500)(1.000, 1.000, 1.000)(0.667, 1.000, 1.500)
C17(3.500, 4.000, 4.500)(0.667, 1.000, 1.500)(0.667, 1.000, 1.500)(1.500, 2.000, 2.500)(2.500, 3.000, 3.500)(0.667, 1.000, 1.500)(1.000, 1.000, 1.000)
Table 4. Paired comparison matrix of ‘management’ sub-criteria for customer satisfaction.
Table 4. Paired comparison matrix of ‘management’ sub-criteria for customer satisfaction.
C21C22C23 C24C25C26C27C28
C21(1.000, 1.000, 1.000)(1.500, 2.000, 2.500)(0.400, 0.500, 0.667)(1.500, 2.000, 2.500)(0.667, 1.000, 1.500)(2.500, 3.000, 3.500)(0.667, 1.000, 1.500)(0.667, 1.000, 1.500)
C22(0.400, 0.500, 0.667)(1.000, 1.000, 1.000)(0.400, 0.500, 0.667)(0.400, 0.500, 0.667)(0.667, 1.000, 1.500)(2.500, 3.000, 3.500)(0.667, 1.000, 1.500)(0.400, 0.500, 0.667)
C23(1.500, 2.000, 2.500)(1.500, 2.000, 2.500)(1.000, 1.000, 1.000)(1.500, 2.000, 2.500)(0.667, 1.000, 1.500)(2.500, 3.000, 3.500)(1.500, 2.000, 2.500)(0.667, 1.000, 1.500)
C24(0.400, 0.500, 0.667)(1.500, 2.000, 2.500)(0.400, 0.500, 0.667)(1.000, 1.000, 1.000)(1.500, 2.000, 2.500)(0.400, 0.500, 0.667)(1.500, 2.000, 2.500)(1.500, 2.000, 2.500)
C25(0.667, 1.000, 1.500)(0.667, 1.000, 1.500)(0.667, 1.000, 1.500)(0.400, 0.500, 0.667)(1.000, 1.000, 1.000)(0.667, 1.000, 1.500)(2.500, 3.000, 3.500)(2.500, 3.000, 3.500)
C26(0.286, 0.333, 0.400)(0.286, 0.333, 0.400)(0.286, 0.333, 0.400)(1.500, 2.000, 2.500)(0.667, 1.000, 1.500)(1.000, 1.000, 1.000)(1.500, 2.000, 2.500)(0.667, 1.000, 1.500)
C27(0.667, 1.000, 1.500)(0.667, 1.000, 1.500)(0.400, 0.500, 0.667)(0.400, 0.500, 0.667)(0.286, 0.333, 0.400)(0.400, 0.500, 0.667)(1.000, 1.000, 1.000)(0.400, 0.500, 0.667)
C28(0.667, 1.000, 1.500)(1.500, 2.000, 2.500)(0.667, 1.000, 1.500)(0.400, 0.500, 0.667)(0.286, 0.333, 0.400)(0.667, 1.000, 1.500)(1.500, 2.000, 2.500)(1.000, 1.000, 1.000)
Table 5. Paired comparison matrix of ‘employees’ sub-criteria for customer satisfaction.
Table 5. Paired comparison matrix of ‘employees’ sub-criteria for customer satisfaction.
C31C32C33C34C35C36C37C38
C31(1.000, 1.000, 1.000)(0.667, 1.000, 1.500)(0.667, 1.000, 1.500)(0.667, 1.000, 1.500)(1.500, 2.000, 2.500)(0.667, 1.000, 1.500)(2.500, 3.000, 3.500)(2.500, 3.000, 3.500)
C32(0.667, 1.000, 1.500)(1.000, 1.000, 1.000)(0.400, 0.500, 0.667)(1.500, 2.000, 2.500)(0.400, 0.500, 0.667)(1.500, 2.000, 2.500)(1.500, 2.000, 2.500)(2.500, 3.000, 3.500)
C33(0.667, 1.000, 1.500)(1.500, 2.000, 2.500)(1.000, 1.000, 1.000)(1.500, 2.000, 2.500)(0.667, 1.000, 1.500)(0.400, 0.500, 0.667)(2.500, 3.000, 3.500)(2.500, 3.000, 3.500)
C34(0.667, 1.000, 1.500)(0.400, 0.500, 0.667)(0.400, 0.500, 0.667)(1.000, 1.000, 1.000)(0.400, 0.500, 0.667)(0.400, 0.500, 0.667)(0.400, 0.500, 0.667)(0.400, 0.500, 0.667)
C35(0.400, 0.500, 0.667)(1.500, 2.000, 2.500)(0.667, 1.000, 1.500)(1.500, 2.000, 2.500)(1.000, 1.000, 1.000)(0.667, 1.000, 1.500)(1.500, 2.000, 2.500)(2.500, 3.000, 3.500)
C36(0.667, 1.000, 1.500)(0.400, 0.500, 0.667)(1.500, 2.000, 2.500)(1.500, 2.000, 2.500)(0.667, 1.000, 1.500)(1.000, 1.000, 1.000)(1.500, 2.000, 2.500)(1.500, 2.000, 2.500)
C37(0.286, 0.333, 0.400)(0.400, 0.500, 0.667)(0.286, 0.333, 0.400)(1.500, 2.000, 2.500)(0.400, 0.500, 0.667)(0.400, 0.500, 0.667)(1.000, 1.000, 1.000)(1.500, 2.000, 2.500)
C38(0.286, 0.333, 0.400)(0.286, 0.333, 0.400)(0.286, 0.333, 0.400)(1.500, 2.000, 2.500)(0.286, 0.333, 0.400)(0.400, 0.500, 0.667)(0.400, 0.500, 0.667)(1.000, 1.000, 1.000)
Table 6. Paired comparison matrix of ‘service area’ sub-criteria for uninterrupted energy.
Table 6. Paired comparison matrix of ‘service area’ sub-criteria for uninterrupted energy.
C11C12C13C14C15C16C17
C11(1.000, 1.000, 1.000)(0.667, 1.000, 1.500)(0.667, 1.000, 1.500)(0.400, 0.500, 0.667)(0.400, 0.500, 0.667)(0.400, 0.500, 0.667)(0.400, 0.500, 0.667)
C12(0.667, 1.000, 1.500)(1.000, 1.000, 1.000)(0.667, 1.000, 1.500)(0.667, 1.000, 1.500)(0.400, 0.500, 0.667)(0.286, 0.333, 0.400)(0.286, 0.333, 0.400)
C13(0.667, 1.000, 1.500)(0.667, 1.000, 1.500)(1.000, 1.000, 1.000)(2.500, 3.000, 3.500)(2.500, 3.000, 3.500)(0.400, 0.500, 0.667)(2.500, 3.000, 3.500)
C14(1.500, 2.000, 2.500)(0.667, 1.000, 1.500)(0.286, 0.333, 0.400)(1.000, 1.000, 1.000)(0.667, 1.000, 1.500)(0.667, 1.000, 1.500)(0.667, 1.000, 1.500)
C15(1.500, 2.000, 2.500)(1.500, 2.000, 2.500)(0.286, 0.333, 0.400)(0.667, 1.000, 1.500)(1.000, 1.000, 1.000)(0.400, 0.500, 0.667)(0.400, 0.500, 0.667)
C16(1.500, 2.000, 2.500)(2.500, 3.000, 3.500)(1.500, 2.000, 2.500)(0.667, 1.000, 1.500)(1.500, 2.000, 2.500)(1.000, 1.000, 1.000)(0.286, 0.333, 0.400)
C17(1.500, 2.000, 2.500)(2.500, 3.000, 3.500)(0.286, 0.333, 0.400)(0.667, 1.000, 1.500)(1.500, 2.000, 2.500)(2.500, 3.000, 3.500)(1.000, 1.000, 1.000)
Table 7. Paired comparison matrix of ‘management’ sub-criteria for uninterrupted energy.
Table 7. Paired comparison matrix of ‘management’ sub-criteria for uninterrupted energy.
C21C22C23C24C25C26C27C28
C21(1.000, 1.000, 1.000)(1.500, 2.000, 2.500)(0.667, 1.000, 1.500)(0.400, 0.500, 0.667)(0.667, 1.000, 1.500)(0.286, 0.333, 0.400)(1.500, 2.000, 2.500)(2.500, 3.000, 3.500)
C22(0.400, 0.500, 0.667)(1.000, 1.000, 1.000)(1.500, 2.000, 2.500)(0.400, 0.500, 0.667)(0.667, 1.000, 1.500)(0.286, 0.333, 0.400)(0.667, 1.000, 1.500)(0.400, 0.500, 0.667)
C23(0.667, 1.000, 1.500)(0.400, 0.500, 0.667)(1.000, 1.000, 1.000)(0.400, 0.500, 0.667)(0.667, 1.000, 1.500)(0.667, 1.000, 1.500)(0.400, 0.500, 0.667)(1.500, 2.000, 2.500)
C24(1.500, 2.000, 2.500)(1.500, 2.000, 2.500)(1.500, 2.000, 2.500)(1.000, 1.000, 1.000)(0.667, 1.000, 1.500)(0.667, 1.000, 1.500)(2.500, 3.000, 3.500)(2.500, 3.000, 3.500)
C25(0.667, 1.000, 1.500)(0.667, 1.000, 1.500)(0.667, 1.000, 1.500)(0.667, 1.000, 1.500)(1.000, 1.000, 1.000)(0.667, 1.000, 1.500)(0.667, 1.000, 1.500)(2.500, 3.000, 3.500)
C26(2.500, 3.000, 3.500)(2.500, 3.000, 3.500)(0.667, 1.000, 1.500)(0.667, 1.000, 1.500)(0.667, 1.000, 1.500)(1.000, 1.000, 1.000)(1.500, 2.000, 2.500)(2.500, 3.000, 3.500)
C27(0.400, 0.500, 0.667)(0.667, 1.000, 1.500)(1.500, 2.000, 2.500)(0.286, 0.333, 0.400)(0.667, 1.000, 1.500)(0.400, 0.500, 0.667)(1.000, 1.000, 1.000)(0.400, 0.500, 0.667)
C28(0.286, 0.333, 0.400)(1.500, 2.000, 2.500)(0.400, 0.500, 0.667)(0.286, 0.333, 0.400)(0.286, 0.333, 0.400)(0.286, 0.333, 0.400)(1.500, 2.000, 2.500)(1.000, 1.000, 1.000)
Table 8. Paired comparison matrix of ‘employees’ sub-criteria for uninterrupted energy.
Table 8. Paired comparison matrix of ‘employees’ sub-criteria for uninterrupted energy.
C31C32C33C34C35C36C37C38
C31(1.000, 1.000, 1.000)(0.400, 0.500, 0.667)(1.500, 2.000, 2.500)(0.667, 1.000, 1.500)(1.500, 2.000, 2.500)(1.500, 2.000, 2.500)(2.500, 3.000, 3.500)(2.500, 3.000, 3.500)
C32(1.500, 2.000, 2.500)(1.000, 1.000, 1.000)(0.667, 1.000, 1.500)(2.500, 3.000, 3.500)(0.667, 1.000, 1.500)(1.500, 2.000, 2.500)(2.500, 3.000, 3.500)(2.500, 3.000, 3.500)
C33(0.400, 0.500, 0.667)(0.667, 1.000, 1.500)(1.000, 1.000, 1.000)(1.500, 2.000, 2.500)(0.667, 1.000, 1.500)(0.667, 1.000, 1.500)(1.500, 2.000, 2.500)(1.500, 2.000, 2.500)
C34(0.667, 1.000, 1.500)(0.286, 0.333, 0.400)0.400, 0.500, 0.667)(1.000, 1.000, 1.000)(0.667, 1.000, 1.500)(0.400, 0.500, 0.667)(0.400, 0.500, 0.667)(0.400, 0.500, 0.667)
C35(0.400, 0.500, 0.667)(0.667, 1.000, 1.500)(0.667, 1.000, 1.500)(0.667, 1.000, 1.500)(1.000, 1.000, 1.000)(0.667, 1.000, 1.500)(0.667, 1.000, 1.500)(0.667, 1.000, 1.500)
C36(0.400, 0.500, 0.667)(0.400, 0.500, 0.667)(0.667, 1.000, 1.500)(1.500, 2.000, 2.500)(0.667, 1.000, 1.500)(1.000, 1.000, 1.000)(0.667, 1.000, 1.500)(1.500, 2.000, 2.500)
C37(0.286, 0.333, 0.400)(0.286, 0.333, 0.400)(0.400, 0.500, 0.667)(1.500, 2.000, 2.500)(0.667, 1.000, 1.500)(0.667, 1.000, 1.500)(1.000, 1.000, 1.000)(0.400, 0.500, 0.667)
C38(0.286, 0.333, 0.400)(0.286, 0.333, 0.400)(0.400, 0.500, 0.667)(1.500, 2.000, 2.500)(0.667, 1.000, 1.500)(0.400, 0.500, 0.667)(1.500, 2.000, 2.500)(1.000, 1.000, 1.000)
Table 9. Paired comparison matrix of ‘service area’ sub-criteria for quality energy.
Table 9. Paired comparison matrix of ‘service area’ sub-criteria for quality energy.
C11C12C13C14C15C16C17
C11(1.000, 1.000, 1.000)(0.667, 1.000, 1.500)(0.667, 1.000, 1.500)(0.400, 0.500, 0.667)(0.400, 0.500, 0.667)(0.400, 0.500, 0.667)(0.400, 0.500, 0.667)
C12(0.667, 1.000, 1.500)(1.000, 1.000, 1.000)(0.286, 0.333, 0.400)(0.400, 0.500, 0.667)(0.400, 0.500, 0.667)(0.667, 1.000, 1.500)(0.286, 0.333, 0.400)
C13(0.667, 1.000, 1.500)(2.500, 3.000, 3.500)(1.000, 1.000, 1.000)(0.667, 1.000, 1.500)(0.400, 0.500, 0.667)(0.400, 0.500, 0.667)(0.400, 0.500, 0.667)
C14(1.500, 2.000, 2.500)(1.500, 2.000, 2.500)(0.667, 1.000, 1.500)(1.000, 1.000, 1.000)(0.400, 0.500, 0.667)(0.400, 0.500, 0.667)(0.400, 0.500, 0.667)
C15(1.500, 2.000, 2.500)(1.500, 2.000, 2.500)(1.500, 2.000, 2.500)(1.500, 2.000, 2.500)(1.000, 1.000, 1.000)(0.667, 1.000, 1.500)(0.400, 0.500, 0.667)
C16(0.667, 1.000, 1.500)(0.667, 1.000, 1.500)(1.500, 2.000, 2.500)(1.500, 2.000, 2.500)(0.667, 1.000, 1.500)(1.000, 1.000, 1.000)(1.500, 2.000, 2.500)
C17(1.500, 2.000, 2.500)(2.500, 3.000, 3.500)(1.500, 2.000, 2.500)(1.500, 2.000, 2.500)(1.500, 2.000, 2.500)(0.400, 0.500, 0.667)(1.000, 1.000, 1.000)
Table 10. Binary comparison matrix of ‘management’ sub-criteria for quality energy.
Table 10. Binary comparison matrix of ‘management’ sub-criteria for quality energy.
C21C22C23C24C25C26C27C28
C21(1.000, 1.000, 1.000)(0.667, 1.000, 1.500)(0.400, 0.500, 0.667)(0.400, 0.500, 0.667)(0.667, 1.000, 1.500)(0.400, 0.500, 0.667)(2.500, 3.000, 3.500)(1.500, 2.000, 2.500)
C22(0.667, 1.000, 1.500)(1.000, 1.000, 1.000)(0.400, 0.500, 0.667)(0.667, 1.000, 1.500)(0.400, 0.500, 0.667)(0.286, 0.333, 0.400)(0.667, 1.000, 1.500)(0.667, 1.000, 1.500)
C23(1.500, 2.000, 2.500)(1.500, 2.000, 2.500)(1.000, 1.000, 1.000)(0.400, 0.500, 0.667)(0.286, 0.333, 0.400)(0.400, 0.500, 0.667)(0.286, 0.333, 0.400)(1.500, 2.000, 2.500)
C24(1.500, 2.000, 2.500)(0.667, 1.000, 1.500)(1.500, 2.000, 2.500)(1.000, 1.000, 1.000)(0.667, 1.000, 1.500)(1.500, 2.000, 2.500)(2.500, 3.000, 3.500)(2.500, 3.000, 3.500)
C25(0.667, 1.000, 1.500)(1.500, 2.000, 2.500)(2.500, 3.000, 3.500)(0.667, 1.000, 1.500)(1.000, 1.000, 1.000)(0.400, 0.500, 0.667)(0.667, 1.000, 1.500)(2.500, 3.000, 3.500)
C26(1.500, 2.000, 2.500)(2.500, 3.000, 3.500)(1.500, 2.000, 2.500)(0.400, 0.500, 0.667)(1.500, 2.000, 2.500)(1.000, 1.000, 1.000)(0.667, 1.000, 1.500)(1.500, 2.000, 2.500)
C27(0.286, 0.333, 0.400)(0.667, 1.000, 1.500)(2.500, 3.000, 3.500)(0.286, 0.333, 0.400)(0.667, 1.000, 1.500)(0.667, 1.000, 1.500)(1.000, 1.000, 1.000)(0.286, 0.333, 0.400)
C28(0.400, 0.500, 0.667)(0.667, 1.000, 1.500)(0.400, 0.500, 0.667)(0.286, 0.333, 0.400)(0.286, 0.333, 0.400)(0.400, 0.500, 0.667)(2.500, 3.000, 3.500)(1.000, 1.000, 1.000)
Table 11. Paired comparison matrix of ‘employees’ sub-criteria for quality energy.
Table 11. Paired comparison matrix of ‘employees’ sub-criteria for quality energy.
C31C32C33C34C35C36C37C38
C31(1.000, 1.000, 1.000)(0.400, 0.500, 0.667)(1.500, 2.000, 2.500)(1.500, 2.000, 2.500)(1.500, 2.000, 2.500)(1.500, 2.000, 2.500)(2.500, 3.000, 3.500)(2.500, 3.000, 3.500)
C32(1.500, 2.000, 2.500)(1.000, 1.000, 1.000)(2.500, 3.000, 3.500)(0.667, 1.000, 1.500)(0.667, 1.000, 1.500)(1.500, 2.000, 2.500)(0.667, 1.000, 1.500)(2.500, 3.000, 3.500)
C33(0.400, 0.500, 0.667)(0.286, 0.333, 0.400)(1.000, 1.000, 1.000)(0.667, 1.000, 1.500)(1.500, 2.000, 2.500)(1.500, 2.000, 2.500)(2.500, 3.000, 3.500)(2.500, 3.000, 3.500)
C34(0.400, 0.500, 0.667)(0.667, 1.000, 1.500)(0.667, 1.000, 1.500)(1.000, 1.000, 1.000)(0.400, 0.500, 0.667)(0.400, 0.500, 0.667)(0.286, 0.333, 0.400)(0.286, 0.333, 0.400)
C35(0.400, 0.500, 0.667)(0.667, 1.000, 1.500)(0.400, 0.500, 0.667)(1.500, 2.000, 2.500)(1.000, 1.000, 1.000)(0.667, 1.000, 1.500)(1.500, 2.000, 2.500)(1.500, 2.000, 2.500)
C36(0.400, 0.500, 0.667)(0.400, 0.500, 0.667)(0.400, 0.500, 0.667)(1.500, 2.000, 2.500)(0.667, 1.000, 1.500)(1.000, 1.000, 1.000)(2.500, 3.000, 3.500)(2.500, 3.000, 3.500)
C37(0.286, 0.333, 0.400)(0.667, 1.000, 1.500)(0.286, 0.333, 0.400)(2.500, 3.000, 3.500)(0.400, 0.500, 0.667)(0.286, 0.333, 0.400)(1.000, 1.000, 1.000)(0.400, 0.500, 0.667)
C38(0.286, 0.333, 0.400)(0.286, 0.333, 0.400)(0.286, 0.333, 0.400)(2.500, 3.000, 3.500)(0.400, 0.500, 0.667)(0.286, 0.333, 0.400)(1.500, 2.000, 2.500)(1.000, 1.000, 1.000)
Table 12. Weights of efficiency criteria for customer satisfaction in electricity distribution companies.
Table 12. Weights of efficiency criteria for customer satisfaction in electricity distribution companies.
In Terms of Customer Satisfaction
‘Service Region’ Sub-criteriaWeightRank‘Management’ Sub-CriteriaWeightRank‘Employees’ Sub-CriteriaWeightRank
The number of customers (C11)0.1734Setting goals (C21)0.1842Staff adoption of goals (C31)0.1892
Geographical conditions (C12)0.0505Staff participation in decision processes (C22)0.1026Training level of staff (C32)0.1675
Climatic conditions (C13)0.0406Ensuring ergonomic working conditions (C23)0.2361Employee motivation (C33)0.1981
Network size (C14)0.0367Supporting employee development (C24)0.1294Wages and benefits (C34)0.0287
Line length (C15)0.1773The importance given to OHS (C25)0.1373Teamwork (C35)0.1793–4
Energy losses (C16)0.2621–2Flexible hours (C26)0.0817Responsibility awareness (C36)0.1793–4
Investment amounts (C17)0.2621–2Presence of EYS certificates (C27)0.0068Average service time of the staff (C37)0.0466
Employee promotion and advancement opportunities (C28)0.1225Personal number (C38)0.0158
Table 13. Weights of efficiency criteria for uninterrupted energy service in electricity distribution companies.
Table 13. Weights of efficiency criteria for uninterrupted energy service in electricity distribution companies.
In Terms of Providing Uninterrupted Energy Service
‘Service Region’ Sub-criteriaWeightRank‘Management’ Sub-CriteriaWeightRank‘Employees’ Sub-CriteriaWeightRank
The number of customers (C11)0.0116Setting goals (C21)0.1224Staff adoption of goals (C31)0.2262
Geographical conditions (C12)0.0245Staff participation in decision processes (C22)0.0785–6Training level of staff (C32)0.2591
Climatic conditions (C13)0.2801Ensuring ergonomic working conditions (C23)0.0577Employee motivation (C33)0.1533
Network size (C14)0.0744Supporting employee development (C24)0.2111–2Wages and benefits (C34)0.0098
Line length (C15)0.114 The importance given to OHS (C25)0.1913Teamwork (C35)0.0975
Energy losses (C16)0.2492–3Flexible hours (C26)0.2111–2Responsibility awareness (C36)0.1054
Investment amounts (C17)0.2492–3Presence of EYS certificates (C27)0.0785–6Average service time of the staff (C37)0.0667
Employee promotion and advancement opportunities (C28)0.0538Personal number (C38)0.0876
Table 14. Weights of efficiency criteria for quality energy service in electricity distribution companies.
Table 14. Weights of efficiency criteria for quality energy service in electricity distribution companies.
In Terms of Providing Quality Energy Service
‘Service region’ Sub-criteriaWeightRank‘Management’ Sub-CriteriaWeightRank‘Employees’ Sub-CriteriaWeightRank
The number of customers (C11)0.0266Setting goals (C21)0.1095Staff adoption of goals (C31)0.2351
Geographical conditions (C12)0.0027Staff participation in decision processes (C22)0.0458Training level of staff (C32)0.2032
Climatic conditions (C13)0.1364Ensuring ergonomic working conditions (C23)0.0846Employee motivation (C33)0.1713
Network size (C14)0.0745Supporting employee development (C24)0.2141Wages and benefits (C34)0.0297
Line length (C15)0.2402The importance given to OHS (C25)0.1633Teamwork (C35)0.1245
Energy losses (C16)0.2283Flexible hours (C26)0.2042Responsibility awareness (C36)0.1334
Investment amounts (C17)0.2931Presence of EYS certificates (C27)0.1154Average service time of the staff (C37)0.0576
Employee promotion and advancement opportunities (C28)0.0647Personal number (C38)0.0078
Publisher’s Note: MDPI stays neutral with regard to jurisdictional claims in published maps and institutional affiliations.

Share and Cite

MDPI and ACS Style

Yiğit, V.; Demir, N.N.; Alidrisi, H.; Aydin, M.E. Elicitation of the Factors Affecting Electricity Distribution Efficiency Using the Fuzzy AHP Method. Mathematics 2021, 9, 82. https://doi.org/10.3390/math9010082

AMA Style

Yiğit V, Demir NN, Alidrisi H, Aydin ME. Elicitation of the Factors Affecting Electricity Distribution Efficiency Using the Fuzzy AHP Method. Mathematics. 2021; 9(1):82. https://doi.org/10.3390/math9010082

Chicago/Turabian Style

Yiğit, Vecihi, Nazlı Nisa Demir, Hisham Alidrisi, and Mehmet Emin Aydin. 2021. "Elicitation of the Factors Affecting Electricity Distribution Efficiency Using the Fuzzy AHP Method" Mathematics 9, no. 1: 82. https://doi.org/10.3390/math9010082

APA Style

Yiğit, V., Demir, N. N., Alidrisi, H., & Aydin, M. E. (2021). Elicitation of the Factors Affecting Electricity Distribution Efficiency Using the Fuzzy AHP Method. Mathematics, 9(1), 82. https://doi.org/10.3390/math9010082

Note that from the first issue of 2016, this journal uses article numbers instead of page numbers. See further details here.

Article Metrics

Back to TopTop