Journal Description
International Journal of Financial Studies
International Journal of Financial Studies
is an international, peer-reviewed, scholarly open access journal on financial market, instruments, policy, and management research published monthly online by MDPI.
- Open Access— free for readers, with article processing charges (APC) paid by authors or their institutions.
- High Visibility: indexed within Scopus, ESCI (Web of Science), EconLit, EconBiz, RePEc, and other databases.
- Journal Rank: JCR - Q2 (Business, Finance) / CiteScore - Q2 (Finance)
- Rapid Publication: manuscripts are peer-reviewed and a first decision is provided to authors approximately 19.7 days after submission; acceptance to publication is undertaken in 5.9 days (median values for papers published in this journal in the second half of 2025).
- Recognition of Reviewers: reviewers who provide timely, thorough peer-review reports receive vouchers entitling them to a discount on the APC of their next publication in any MDPI journal, in appreciation of the work done.
Impact Factor:
2.2 (2024);
5-Year Impact Factor:
2.3 (2024)
Latest Articles
Governance and Fiscal Sustainability: Evidence from Developed and Emerging Economies
Int. J. Financial Stud. 2026, 14(3), 70; https://doi.org/10.3390/ijfs14030070 - 6 Mar 2026
Abstract
►
Show Figures
The quality of governance is a key driver of resource mobilisation in a context marked by successive shocks that exacerbate fiscal imbalances. This study aims to analyse the role of institutional quality in the relationship between public expenditure and tax revenue in a
[...] Read more.
The quality of governance is a key driver of resource mobilisation in a context marked by successive shocks that exacerbate fiscal imbalances. This study aims to analyse the role of institutional quality in the relationship between public expenditure and tax revenue in a panel of 162 countries, broken down into developed and emerging economies between 2000 and 2023. Using causality tests and the cross-sectional autoregressive model with staggered lags (CS-ARDL) to control for cross-sectional heterogeneity and cross-dependence, the results reveal a bidirectional causality linking expenditure and revenue for the entire panel; emerging countries are more sensitive to fiscal policies; public expenditure significantly stimulates tax revenue in the short and long term, with an effect amplified by institutional quality; long-term sustainability depends crucially on the institutional framework. This study highlights the need for targeted institutional reforms and fiscal rules differentiated according to countries’ level of economic development.
Full article
Open AccessArticle
Trends in Capital Structure: A Bibliometric Analysis to Support the Construction of Decision-Support Methodologies
by
José Matheus Ferreira Gomes dos Passos, Marcelo Nunes Fonseca, Rodrigo Martins Baptista, Wilson Toshiro Nakamura and Jonas Poutilho de Morais Pereira
Int. J. Financial Stud. 2026, 14(3), 69; https://doi.org/10.3390/ijfs14030069 - 5 Mar 2026
Abstract
This paper presents a bibliometric analysis and literature review of methodologies for optimal capital structure decision making, focusing on research published between 2000 and 2024. This study reviews current research, identifies gaps, and outlines a plan to support with financial decisions. A mixed-methods
[...] Read more.
This paper presents a bibliometric analysis and literature review of methodologies for optimal capital structure decision making, focusing on research published between 2000 and 2024. This study reviews current research, identifies gaps, and outlines a plan to support with financial decisions. A mixed-methods approach was employed, combining data from the Web of Science and Scopus databases using the search string “capital structure” AND (“decision making” OR “optimal structure”). The study used Bibliometrix(R), VOSviewer, and NVivo tools, and followed the Preferred Reporting Items for Systematic Reviews and Meta-Analyses (PRISMA) flowchart for choosing studies. The findings show that this field is well-developed but still changing. The intellectual structure is organized around two main clusters: one focused on testing classical theories and another oriented toward optimization and managerial applications, revealing a clear theory–practice divide. The mapping also highlights the dominance of Chinese and U.S. scholarship and the central role of practitioner-oriented journals such as Managerial Finance, indicating both a shift toward emerging markets and a strong demand for applicable research. The study provides three key contributions. First, it identifies important countries, authors, outlets, and themes. Second, it uses a method that combines bibliometric and text-mining tools. Third, it introduces a new decision-support framework that is thorough, context-sensitive, and flexible. There are some limitations. These include relying on Scopus and Web of Science, language limits, and the fact that bibliometrics cannot judge the quality of methods. Future research should empirically validate the proposed framework in different contexts, expand studies in emerging markets, test emerging theories such as Brusov–Filatova–Orekhova (BFO) theory, and develop more dynamic and stochastic models to better capture financial uncertainty.
Full article
(This article belongs to the Special Issue Advances in Corporate Finance: Theory and Practice)
►▼
Show Figures

Graphical abstract
Open AccessArticle
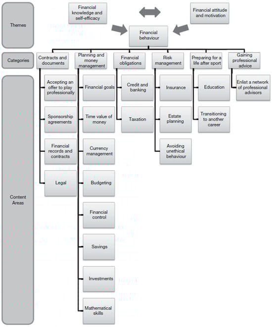
Beyond the Playing Field: Financial Literacy Competencies for Professional Athletes in Team Sports
by
Jaco Moolman
Int. J. Financial Stud. 2026, 14(3), 68; https://doi.org/10.3390/ijfs14030068 - 5 Mar 2026
Abstract
The importance of financial literacy for professional athletes is undeniable. This study aimed to build on previous research by identifying the financial literacy content areas that require the highest level of competence for professional athletes competing in team sports. To address this, 12
[...] Read more.
The importance of financial literacy for professional athletes is undeniable. This study aimed to build on previous research by identifying the financial literacy content areas that require the highest level of competence for professional athletes competing in team sports. To address this, 12 structured one-on-one interviews were conducted with a purposively selected sample of participants drawn from a network of potential actors capable of influencing the financial decisions of professional athletes, as informed by Actor-Network Theory. The research findings show that skills to avoid unethical behaviour, the acumen to navigate the transition to a post-sports career, savings and financial control are the content areas that require a higher level of competence. This study innovatively visualizes research findings through a heatmap to identify and prioritize focus areas. This study offers insights that may assist professional athletes to reduce their exposure to financial risks. The study may also engage sport’s governing bodies, professional clubs, players’ associations, researchers, and financial advisors aiming to deepen their knowledge of the financial literacy competencies required by professional athletes.
Full article
(This article belongs to the Special Issue Sports Finance (2nd Edition))
►▼
Show Figures

Figure 1
Open AccessArticle
A Novel AI-Based Trading Framework for Futures Markets: Evidence from the MTX Case Study
by
Yu-Heng Hsieh, Chiung-Han Lai and Shyan-Ming Yuan
Int. J. Financial Stud. 2026, 14(3), 67; https://doi.org/10.3390/ijfs14030067 - 4 Mar 2026
Abstract
►▼
Show Figures
This study develops a novel AI-based trading framework designed to consistently generate profits across cyclical bullish and bearish futures markets. Unlike conventional strategies that rely on static rules or a single predictive model, the proposed framework introduces a dual-agent deep reinforcement learning (DRL)
[...] Read more.
This study develops a novel AI-based trading framework designed to consistently generate profits across cyclical bullish and bearish futures markets. Unlike conventional strategies that rely on static rules or a single predictive model, the proposed framework introduces a dual-agent deep reinforcement learning (DRL) architecture, where one agent specializes in bullish conditions and the other in bearish conditions, while a trading decision selector dynamically predicts market regimes and allocates execution accordingly. This design enables the system to adapt to regime shifts and mitigate risks arising from market volatility and extreme events. Using Mini Taiwan Stock Exchange Index Futures (MTX) as a case study, a four-year historical backtest is conducted covering multiple disruptive periods, including the tax adjustment and the Russia–Ukraine conflict. The empirical results show that, under a monthly capital reset and loss-compensation rule with a fixed investment of TWD 500,000 per month, the proposed framework achieves an average cumulative return of 2240%, an annualized return of 109%, and a Sharpe ratio of 0.31, with the cumulative ROI exceeding twice the MTX index growth over the same period. Although the Sharpe ratio remains moderate, this outcome reflects the framework’s emphasis on directional trading and absolute return maximization, where profitable trades outweigh intermittent losses despite higher short-term volatility. These findings suggest that adaptive, regime-aware DRL architectures are particularly effective for futures trading in markets characterized by frequent trend reversals, offering both methodological innovation and practical applicability under realistic market conditions, with strong returns achieved at a moderate risk-adjusted level.
Full article

Figure 1
Open AccessArticle
Digital Accounting and Financial Performance of MSMEs in Indonesia: The Mediating Role of Digital Innovation
by
Maryanti, Mediaty, Andi Harmoko Arifin and Anis Anshari Mas’ud
Int. J. Financial Stud. 2026, 14(3), 66; https://doi.org/10.3390/ijfs14030066 - 4 Mar 2026
Abstract
This study investigates the determinants of financial performance among Micro, Small, and Medium Enterprises (MSMEs) in Indonesia, addressing the critical issues of low accountability and limited access to capital. Grounded in the Resource-Based View and Dynamic Capabilities Theory, the research examines the impact
[...] Read more.
This study investigates the determinants of financial performance among Micro, Small, and Medium Enterprises (MSMEs) in Indonesia, addressing the critical issues of low accountability and limited access to capital. Grounded in the Resource-Based View and Dynamic Capabilities Theory, the research examines the impact of accounting information systems, management knowledge capability, and digital platform capability on financial performance, mediated by digital innovation. A quantitative approach was employed, utilizing a cluster random sampling survey of 403 MSME owners across Indonesia’s major islands. Data were analyzed using Structural Equation Modeling (SEM) with AMOS software. The results reveal that accounting information systems, management knowledge capability, and digital platforms significantly enhance financial performance. Notably, digital platform capability emerged as the most potent driver. Furthermore, digital innovation proved to be a vital mediator, transforming management knowledge and platform capabilities into tangible financial outcomes. The study concludes that while digital tools provide essential infrastructure, innovation serves as the critical mechanism for unlocking value. These findings suggest that MSMEs must transition from passive technology adoption to active digital innovation to achieve sustainable financial success in the digital economy.
Full article
(This article belongs to the Special Issue Accounting and Financial/Non-financial Reporting Developments)
Open AccessArticle
False Reality Bias in Treasury Management
by
Óscar de los Reyes Marín, Iria Paz Gil, Jose Torres-Pruñonosa and Raul Gómez-Martínez
Int. J. Financial Stud. 2026, 14(3), 65; https://doi.org/10.3390/ijfs14030065 - 4 Mar 2026
Abstract
►▼
Show Figures
This study examines the False Reality Bias in treasury management, a cognitive distortion through which small and medium-sized enterprises (SMEs) infer financial stability from salient bank balances while overlooking pending obligations and cash-flow timing. Using a firm-level dataset of 50 Spanish meat-processing SMEs,
[...] Read more.
This study examines the False Reality Bias in treasury management, a cognitive distortion through which small and medium-sized enterprises (SMEs) infer financial stability from salient bank balances while overlooking pending obligations and cash-flow timing. Using a firm-level dataset of 50 Spanish meat-processing SMEs, the analysis develops two behavioral-finance indicators: the Liquidity Misperception Index (PEL), capturing the divergence between salient liquidity cues and effective short-term obligations, and the Liquidity Misconfidence Index (ICEL), measuring managerial overconfidence in liquidity assessments. Results show that 41% of firms overestimate liquidity (average PEL = 1.21), while 40% exhibit excessive confidence (ICEL > 1.3), both significantly associated with liquidity distress. Econometric estimates indicate that firms with PEL values above 1.2 are 4.48 times more likely to experience liquidity crises, even after controlling for bank balance levels. Predictive models are used in an exploratory capacity, achieving classification accuracies above 80% and supporting the robustness of the behavioral signals identified. In addition, AI-assisted cash-flow simulations reduce liquidity misperception by 34.7% (p < 0.01). Overall, the findings provide micro-level evidence that cognitive biases systematically distort SME treasury decisions but can be partially corrected through targeted decision-support tools, offering practical insights for managers, advisors, and policymakers.
Full article

Graphical abstract
Open AccessFeature PaperArticle
Mapping Firm Debt and Productivity with Spatial Analysis in the Visegrad Countries
by
Beáta Reider-Pesti, Alex Suta and Árpád Tóth
Int. J. Financial Stud. 2026, 14(3), 64; https://doi.org/10.3390/ijfs14030064 - 4 Mar 2026
Abstract
Economic crises significantly restrict corporate access to external financing, and regional differences in recovery capacity deserve close attention. This study examines the financial structure and debt of large enterprises in the Visegrád Four (V4) countries (Hungary, Czechia, Poland, Slovakia), focusing on firms with
[...] Read more.
Economic crises significantly restrict corporate access to external financing, and regional differences in recovery capacity deserve close attention. This study examines the financial structure and debt of large enterprises in the Visegrád Four (V4) countries (Hungary, Czechia, Poland, Slovakia), focusing on firms with annual revenues above €10 million. Using data from 2021 to 2023, the analysis explores the relationship between corporate debt—including total debt and loan volumes—and regional economic characteristics at the NUTS 3 level. Financial indicators are assessed in comparison with regional productivity data and a sector-specific specialization index sourced from Eurostat. The analysis targets the post-COVID-19 recovery period, which significantly influenced corporate financial behavior. The results indicate that corporate debt increased sharply at the onset of the COVID-19 pandemic and subsequently declined, while remaining strongly concentrated in capital regions. Higher firm concentration and employment scale are associated with greater regional indebtedness, whereas stronger productive capacity is linked to lower reliance on external debt outside metropolitan cores. Overall, the findings highlight pronounced structural and regional heterogeneity, illustrating how spatial concentration and underlying regional characteristics shape corporate debt dynamics during periods of economic stress.
Full article
(This article belongs to the Special Issue Financial Stability in Light of Market Fluctuations)
►▼
Show Figures

Figure 1
Open AccessArticle
Chaotic Scaling and Network Turbulence in Crude Oil-Equity Systems Using a Coupled Multiscale Chaos Index
by
Arash Sioofy Khoojine, Lin Xiao, Hao Chen and Congyin Wang
Int. J. Financial Stud. 2026, 14(3), 63; https://doi.org/10.3390/ijfs14030063 - 3 Mar 2026
Abstract
►▼
Show Figures
Financial markets often display nonlinear and turbulent dynamics during periods of stress, and crude-oil and global equity systems frequently demonstrate closely connected forms of instability. Earlier studies report multifractality, chaotic features and regime-dependent spillovers across commodities and equities, yet existing approaches rarely succeed
[...] Read more.
Financial markets often display nonlinear and turbulent dynamics during periods of stress, and crude-oil and global equity systems frequently demonstrate closely connected forms of instability. Earlier studies report multifractality, chaotic features and regime-dependent spillovers across commodities and equities, yet existing approaches rarely succeed in capturing both the intrinsic complexity of oil-market behavior and the changing structure of cross-asset dependence. This limitation reduces the ability to distinguish calm from turbulent regimes and weakens short-horizon risk assessment. The present study introduces a unified framework that quantifies and predicts systemic instability within the coupled oil–equity system. The analysis constructs a crude-oil complexity index based on multifractal fluctuation analysis, permutation and approximate entropy, and Lyapunov-based indicators of chaotic dynamics. At the same time, it develops an information-theoretic network of global equity and energy-sector returns and summarizes its instability through measures of edge turnover, spectral radius, degree entropy and strength dispersion. These components are combined to form the Coupled Multiscale Chaos Index (CMCI), a scalar state variable that distinguishes calm, transitional and chaotic market regimes. Empirical results indicate that Brent and WTI exhibit pronounced multifractality, elevated entropy and positive Lyapunov exponents, while the dependence network becomes more centralized, more clustered and more capable of shock amplification during high-CMCI states. The CMCI moves closely with realized volatility and provides significant predictive content for five-day variance across major global equity benchmarks, with performance superior to models that rely only on macro-financial controls. Out-of-sample evaluation shows that forecasts incorporating measures of complexity record substantially lower MSE and QLIKE losses. The findings indicate that systemic instability reflects the interaction between local chaotic dynamics in crude-oil markets and turbulence in the global dependence network. The CMCI offers a practical early-warning indicator that supports risk management, forecasting and macroprudential supervision.
Full article

Figure 1
Open AccessFeature PaperArticle
Modeling the Probability of Default Term Structure Using Different Methodologies Under IFRS 9
by
Kgotso Rudolf Moremoholo, Sandile Charles Shongwe and Frans Frederick Koning
Int. J. Financial Stud. 2026, 14(3), 62; https://doi.org/10.3390/ijfs14030062 - 3 Mar 2026
Abstract
►▼
Show Figures
To mitigate credit risk, banks are required to set aside a specific amount as a safety net to absorb the expected loss on a banks’ loan portfolio called loan loss provisions (LLPs) or provisions for bad debts. All banks worldwide had to adopt
[...] Read more.
To mitigate credit risk, banks are required to set aside a specific amount as a safety net to absorb the expected loss on a banks’ loan portfolio called loan loss provisions (LLPs) or provisions for bad debts. All banks worldwide had to adopt International Financial Reporting Standard 9 (IFRS 9) as the financial reporting standard. Unlike its predecessor (i.e., International Accounting Standard 39, IAS 39), IFRS 9 accelerates the recognition of losses by requiring provisions to cover both already-incurred losses and some losses expected in the future by calculating the expected credit loss (ECL). To evaluate if the obligor’s credit quality has deteriorated, the IFRS 9 standard requires banks to compare the obligor’s probability of default (PD) at the inception phase of the loan and at the reporting date. Thus, three methodologies are explored in this study (i.e., Cox proportional hazard (PH), Extended Cox PH, and Random Boosting Forest (RBF)) for computation of the PD term structures using Kaplan–Meier as the benchmark model under IFRS 9. The purpose of this research is to illustrate the application of three methodologies on the publicly available mortgage loan portfolio from Freddie Mac using different measures of goodness-of-fit and the predictive accuracy measure, i.e., the Concordance index (C-index). The comparison analysis reveals that the extended Cox PH and RBF models provide better predictive accuracy (higher C-index) but at the cost of increased complexity and potential overfitting (higher information criteria). However, Cox PH has shown the most efficient fit, and offers a stable and understandable hazard trajectory. Finally, for reproducibility, the SAS and R codes are included to illustrate how each of the results (in form of a table or figure) were obtained.
Full article

Figure 1
Open AccessArticle
Governance and Financial Outcomes of ESG Implementation in Tourism Enterprises: A Case Study from Greece
by
Alexandros Garefalakis, Filia Stratidaki, Erasmia Angelaki, Danai Antonaki and Christos Papademetriou
Int. J. Financial Stud. 2026, 14(3), 61; https://doi.org/10.3390/ijfs14030061 - 3 Mar 2026
Abstract
►▼
Show Figures
This study investigates the financial and strategic implications of ESG implementation in the hotel sector, focusing on cost structures, stakeholder engagement, and risk-related outcomes. Empirical evidence remains limited in tourism-intensive economies, particularly regarding operational practices. Using a mixed-methods approach, we combine survey data
[...] Read more.
This study investigates the financial and strategic implications of ESG implementation in the hotel sector, focusing on cost structures, stakeholder engagement, and risk-related outcomes. Empirical evidence remains limited in tourism-intensive economies, particularly regarding operational practices. Using a mixed-methods approach, we combine survey data from hotel managers in Crete, Greece, with a case study of a leading hotel enterprise. The findings reveal that environmental initiatives require substantial investment but can lead to operational efficiencies and regulatory alignment. Social and governance practices, while less capital intensive, play a key role in internal stakeholder trust. The study concludes that the integration of ESG into measurable key performance indicators, when strategically aligned with corporate objectives, contributes to long-term financial viability. These insights reinforce ESG’s growing role in enhancing resilience and governance effectiveness within the hospitality sector.
Full article

Figure 1
Open AccessArticle
Corporate Governance Role in Greenwashing and Firm Value Nexus
by
Islahuddin Islahuddin, Yossi Diantimala, Zera Ayudiastika and Muhammad Putra Aprullah
Int. J. Financial Stud. 2026, 14(3), 60; https://doi.org/10.3390/ijfs14030060 - 3 Mar 2026
Abstract
This study investigates how greenwashing affects firm value and whether corporate governance can mitigate its negative impact. The analysis is based on 760 companies in the energy, basic materials, and industrial sectors in Indonesia during 2020–2024. Moderated regression analyses using a random effect
[...] Read more.
This study investigates how greenwashing affects firm value and whether corporate governance can mitigate its negative impact. The analysis is based on 760 companies in the energy, basic materials, and industrial sectors in Indonesia during 2020–2024. Moderated regression analyses using a random effect model were conducted to test the hypotheses. The results show that greenwashing has a significant negative relationship with firm value. As hypothesized, corporate governance weakens this negative effect, indicating it reduces greenwashing’s impact. This study offers novelty by combining the presence of CSR committees and internationally experienced directors as measures of corporate governance to examine their moderating role in the relationship between greenwashing and firm value.
Full article
Open AccessFeature PaperArticle
Bond–Stock Price Comovements: Evidence from the 1960s to the 1990s
by
Willem Thorbecke
Int. J. Financial Stud. 2026, 14(3), 59; https://doi.org/10.3390/ijfs14030059 - 3 Mar 2026
Abstract
►▼
Show Figures
The correlation between sovereign bond prices and stock prices was positive from the 1970s to 2000 and then turned negative. Researchers have investigated this phenomenon using data from the 1970s to the present. This paper uses data beginning in the 1960s, when there
[...] Read more.
The correlation between sovereign bond prices and stock prices was positive from the 1970s to 2000 and then turned negative. Researchers have investigated this phenomenon using data from the 1970s to the present. This paper uses data beginning in the 1960s, when there was a negative correlation between bond and stock prices, to investigate how positive bond–stock price comovements arose. Evidence from identified vector autoregressions indicates that monetary policy shocks beginning in the late 1960s moved bonds and stocks in the same direction, causing bond and stock prices to covary positively. Evidence from estimating a multi-factor model indicates that news of both monetary policy and inflation drove bonds and stocks in the same direction, contributing to positive bond–stock comovements. These findings imply that rising inflation that elicits contractionary monetary policy could alter bonds’ risk characteristics, causing them to covary positively with stocks. Policymakers today should be vigilant that large budget deficits and other factors do not stoke inflation.
Full article

Figure 1
Open AccessArticle
From ESG Alignment to Value: Post-Merger ESG Dynamics and Market Valuation in Global M&As
by
Selin Kamiloğlu and Elif Güneren Genç
Int. J. Financial Stud. 2026, 14(3), 58; https://doi.org/10.3390/ijfs14030058 - 2 Mar 2026
Abstract
This study examines whether targets’ environmental, social, and governance (ESG) performance is associated with acquirers’ post-merger ESG outcomes and market valuation over the merger year and the subsequent two years. We treat controversies-adjusted ESG scores (ESGC) as outcome-based indicators. Using a global panel
[...] Read more.
This study examines whether targets’ environmental, social, and governance (ESG) performance is associated with acquirers’ post-merger ESG outcomes and market valuation over the merger year and the subsequent two years. We treat controversies-adjusted ESG scores (ESGC) as outcome-based indicators. Using a global panel of 4572 acquirer-year observations from 47 countries between 2002 and 2023, we analyze the association between targets’ ESGC and acquirers’ post-merger ESG trajectories and market value. Tobit estimations trace combined and pillar-level ESG dynamics over the merger year and the first two post-merger years. The results indicate that target ESG performance is associated with persistent improvements in acquirer sustainability, with the strongest effects in social and environmental dimensions and more gradual adjustments in governance, reflecting institutional and organizational integration complexity. Heterogeneity analyses reveal that cross-border within-industry acquisitions generate the largest ESG gains, whereas domestic within-industry transactions are associated with ESG deterioration. Regarding market valuation, acquirers’ own ESG performance is reflected in Tobin’s Q, while target ESG becomes value-relevant with a one-year lag, highlighting a two-stage valuation mechanism linked to post-merger absorption and institutionalization. Adopting a multi-period perspective, the study shows that ESGC track post-merger sustainability outcomes in ways consistent with learning, institutionalization, and legitimacy-based interpretations.
Full article
(This article belongs to the Special Issue Emerging Trends in Corporate Finance: ESG, Climate Risk, and Other Contemporary Issues)
►▼
Show Figures

Figure 1
Open AccessArticle
Board Gender Diversity and the Value Effect of Climate Change Reporting: Empirical Evidence from an Emerging Market
by
Musaab Alnaim and Abdelmoneim Bahyeldin Mohamed Metwally
Int. J. Financial Stud. 2026, 14(3), 57; https://doi.org/10.3390/ijfs14030057 - 2 Mar 2026
Abstract
The current research examines the impact of climate change disclosure (CCD) on firm value (FV) of Egyptian listed non-financial companies. The current research also investigates the moderating role of board gender diversity (BGD). The study sample incorporates Egyptian non-financial companies indexed in EGX
[...] Read more.
The current research examines the impact of climate change disclosure (CCD) on firm value (FV) of Egyptian listed non-financial companies. The current research also investigates the moderating role of board gender diversity (BGD). The study sample incorporates Egyptian non-financial companies indexed in EGX 100 whose reports were available from 2018 to 2023. The final sample comprises 82 companies with 492 observations. Statistical analysis was conducted using a POLS and Fixed Effects Model, GMM, and the 2SLS method to address potential endogeneity and dynamic panel concerns. The results revealed a positive and significant impact of CCD on FV. Furthermore, BGD had a positive and significant moderating impact as BGD enhanced the relationship between CCD and FV. Moreover, the critical mass (CM) analysis of female representation revealed that the number of females on the board significantly moderates the CCD-FV relationship; as CM increases, the effect on the CCD-FV relationship becomes stronger. Although advanced panel techniques and instrumental variable approaches are used to mitigate identification concerns, the results should be interpreted in light of the observational nature of the data and the reliance on disclosure-based proxies. These findings are significant for governments, regulators, investors, and company leaders because the moderating role of BGD demonstrates how board governance affects firm value, particularly in emerging markets. This research adds to the academic discussion by emphasizing the beneficial effects of both BGD and CCD on FV, with a particular focus on developing economies.
Full article
(This article belongs to the Special Issue Emerging Trends in Corporate Finance: ESG, Climate Risk, and Other Contemporary Issues)
►▼
Show Figures

Figure 1
Open AccessArticle
Managerial Myopia, Willingness for Proactive Risk-Taking, and Digital Transformation in Commercial Banks: Evidence from China
by
Yuanyuan Huo, Shengnan Wang and Wenlong Miao
Int. J. Financial Stud. 2026, 14(3), 56; https://doi.org/10.3390/ijfs14030056 - 2 Mar 2026
Abstract
Digital transformation in commercial banks is a critical enabler of modern financial development. While technological advancement and resource allocation are key drivers, managerial attributes also play a decisive role in shaping transformation trajectories. Managerial myopia—often arising from short-term performance pressures, evolving regulatory expectations,
[...] Read more.
Digital transformation in commercial banks is a critical enabler of modern financial development. While technological advancement and resource allocation are key drivers, managerial attributes also play a decisive role in shaping transformation trajectories. Managerial myopia—often arising from short-term performance pressures, evolving regulatory expectations, and cyclical macroeconomic conditions—warrants particular attention. This study examines how managerial myopia constrains banks’ digital transformation by analyzing its direct impact, underlying behavioral mechanisms, and contingent boundary conditions. Using panel data from 55 Chinese listed commercial banks from 2010 to 2021, we construct a text-based measure of managerial myopia through linguistic analysis of annual reports and employ fixed-effects models for estimation. The results show that a short-term managerial orientation significantly impedes digital transformation, primarily by reducing banks’ propensity for proactive risk-taking. However, this inhibitory effect weakens when managers anticipate longer tenures, management teams exhibit greater diversity in overseas experience and functional expertise, or the average educational level is higher. Moreover, the adverse effects are less pronounced in larger banks and those with stronger corporate governance. Increased external scrutiny and intensified market competition further mitigate this negative influence. These findings offer actionable insights for banking stakeholders aiming to strengthen governance, extend managerial time horizons, and foster an innovation-oriented culture conducive to sustained digital advancement.
Full article
(This article belongs to the Special Issue InsurTech and FinTech Innovations: Transforming Risk Management and Governance in the Digital Era)
►▼
Show Figures

Figure 1
Open AccessArticle
Liquidity, Leverage and Financial Performance Nexus: Insights from Sub-Saharan Africa’s Healthcare Sector
by
Ayuba Zakka Dangs, Stephen Aanu Ojeka, Ahmad Bukola Uthman and Lucky O. Onmonya
Int. J. Financial Stud. 2026, 14(3), 55; https://doi.org/10.3390/ijfs14030055 - 2 Mar 2026
Abstract
This study investigates how liquidity and leverage shape financial performance in sub-Saharan Africa’s listed healthcare firms and concludes that internal liquidity capacity is a more reliable driver of performance than debt. Using an ex post facto design, the study examines 60 firm year
[...] Read more.
This study investigates how liquidity and leverage shape financial performance in sub-Saharan Africa’s listed healthcare firms and concludes that internal liquidity capacity is a more reliable driver of performance than debt. Using an ex post facto design, the study examines 60 firm year observations for 12 listed healthcare and pharmaceutical firms across six countries over 2020–2024. It measures performance with return on assets (ROA), return on equity (ROE), and Tobin’s Q, while liquidity and leverage are proxied by current and debt–equity ratios. Fixed-effects panel regression with robust standard errors is employed after confirming heteroskedasticity and overall model significance through Wald tests. Liquidity exerts a positive and statistically significant impact on ROA (β = 0.003706, p < 0.01) and reinforces ROE in complementary estimations, demonstrating that stronger liquidity positions consistently enhance accounting-based financial performance in this capital-constrained sector. By contrast, leverage shows negative and statistically insignificant effects on ROA (β = 0.113666, p = 0.257), ROE (β = −1.42683, p = 0.109), and Tobin’s Q (β = −0.64563, p = 0.612), providing no evidence that higher debt improves either accounting returns or market valuation. Collectively, these results strongly support the primacy of internal financial flexibility over external borrowing for sustaining performance in sub-Saharan African healthcare firms and offer robust, region-wide empirical grounding for refining resource-based, pecking order, and trade-off arguments in healthcare capital structure debates.
Full article
(This article belongs to the Special Issue Corporate Financial Performance and Sustainability Practices)
Open AccessArticle
From Risk to Resourcefulness: How Does Financial Uncertainty Shape Waste Management and Circularity?
by
Afef Slama and Imen Khelil
Int. J. Financial Stud. 2026, 14(3), 54; https://doi.org/10.3390/ijfs14030054 - 2 Mar 2026
Abstract
Financial volatility increasingly challenges firms to maintain operational sustainability; yet the mechanisms through which cash flow uncertainty (CFU) shapes environmental practices remain unclear. Based on an international unbalanced panel of 14,798 firm-year observations (2010–2021), this study analyzes how CFU affects waste generation and
[...] Read more.
Financial volatility increasingly challenges firms to maintain operational sustainability; yet the mechanisms through which cash flow uncertainty (CFU) shapes environmental practices remain unclear. Based on an international unbalanced panel of 14,798 firm-year observations (2010–2021), this study analyzes how CFU affects waste generation and recycling. Panel regression models are employed, complemented by robustness checks using generalized method of moments (GMM) estimations to mitigate endogeneity concerns. The findings suggest that higher CFU is associated with lower waste generation at the source due to more disciplined resource allocation, alongside higher recycling levels, reflecting a strategic response to operational risk and stakeholder expectations. Moreover, these effects are amplified in contexts characterized by stricter environmental policy stringency, the existence of corporate social responsibility committees, and sustainable supply chain management, underscoring the importance of institutional and organizational settings in shaping environmental operational outcomes. Overall, the results indicate that financial uncertainty can act both as a constraint and a catalyst, encouraging more efficient and circular practices. This study offers novel empirical evidence on the operational implications of CFU, providing valuable insights for managers and policymakers aiming to align financial management with sustainable and resilient production strategies.
Full article
Open AccessArticle
Regime- and Tail-Dependent Performance of CVaR-Based Portfolio Strategies in Cryptocurrencies
by
Tsolmon Sodnomdavaa
Int. J. Financial Stud. 2026, 14(3), 53; https://doi.org/10.3390/ijfs14030053 - 1 Mar 2026
Abstract
Cryptocurrency markets are characterized by extreme volatility, fat-tailed return distributions, and frequent regime shifts, challenging traditional mean–variance portfolio optimization. In such environments, downside risk management becomes central, and tail-sensitive measures such as Conditional Value-at-Risk (CVaR) are increasingly adopted. However, empirical evidence remains mixed
[...] Read more.
Cryptocurrency markets are characterized by extreme volatility, fat-tailed return distributions, and frequent regime shifts, challenging traditional mean–variance portfolio optimization. In such environments, downside risk management becomes central, and tail-sensitive measures such as Conditional Value-at-Risk (CVaR) are increasingly adopted. However, empirical evidence remains mixed regarding whether CVaR-based strategies provide consistent protection across market regimes and tail depths. This study conducts a comprehensive empirical evaluation of tail-risk-based portfolio strategies using cryptocurrency data from 2018 to 2025. A rolling-window back-testing framework with weekly rebalancing is employed. We compare traditional benchmarks, moment-based and robust CVaR strategies, regime-dependent CVaR optimization, regression-enhanced ES–CVaR hybrids, and reinforcement learning-based CVaR policies. Performance is evaluated using mean return, volatility, CVaR at multiple confidence levels (90%, 95%, and 99%), and maximum drawdown. Market regimes are identified through volatility-based rules, and robustness is assessed via sensitivity analysis and block-bootstrap confidence intervals. The results show that no single strategy dominates across all conditions. Hybrid ES–Reg–CVaR strategies provide stable protection under moderate tail risk, reinforcement learning-based CVaR strategies adapt better to extreme tails, and regime-based CVaR optimization consistently limits drawdowns during stress periods. These findings demonstrate that effective CVaR-based portfolio management in cryptocurrency markets requires a regime- and tail-depth-dependent approach rather than a universal optimization rule.
Full article
(This article belongs to the Special Issue AI-Driven Financial Studies: Market Intelligence, Risk Management, and Governance)
►▼
Show Figures

Figure 1
Open AccessArticle
Poverty Dynamics Under Changing Measurement Frameworks: The Role of Foreign Direct Investment in Vietnam
by
Phuc Tran Nguyen
Int. J. Financial Stud. 2026, 14(3), 52; https://doi.org/10.3390/ijfs14030052 - 1 Mar 2026
Abstract
Vietnam’s sustained poverty reduction has coincided with rising foreign direct investment (FDI) and a major shift from income-based to multidimensional poverty measurement, raising challenges for interpreting poverty dynamics and the role of FDI across regimes. This study examines the relationship between FDI and
[...] Read more.
Vietnam’s sustained poverty reduction has coincided with rising foreign direct investment (FDI) and a major shift from income-based to multidimensional poverty measurement, raising challenges for interpreting poverty dynamics and the role of FDI across regimes. This study examines the relationship between FDI and poverty reduction in Vietnam by accounting for poverty persistence, regional heterogeneity, and changes in poverty measurement. Using provincial panel data for 2002–2022 and a System GMM framework, three main findings emerge. First, poverty dynamics differ across measurement regimes: during the income-poverty period (2002–2016), poverty dynamics exhibited lower persistence and faster convergence, whereas under the multidimensional framework (2016–2022), poverty became more persistent and convergence slowed, reflecting the increasingly structural nature of remaining deprivation. Second, FDI is negatively associated with poverty under both measures, but its effects are conditional and uneven. Interaction effects indicate that the poverty-reducing impact of FDI depends on provincial income levels and initial deprivation, with weaker effects in provinces facing deeper multidimensional poverty. Third, higher FDI exposure is associated with greater poverty persistence, reflecting the spatial concentration of FDI in better-off regions rather than a poverty-increasing effect. The analysis is subject to limitations related to measurement regimes, and results are interpreted as conditional associations. Policy implications highlight that the poverty-reducing effects of FDI depend critically on investment quality, the strength of local production linkages, and complementary public spending, particularly in provinces facing persistent deprivation.
Full article
Open AccessArticle
Reconceptualizing Central Bank Transparency: A Multidimensional Index and Its Implications for International Equity Portfolio Allocation
by
Sana Bhiri and Houda BenMabrouk
Int. J. Financial Stud. 2026, 14(3), 51; https://doi.org/10.3390/ijfs14030051 - 1 Mar 2026
Abstract
This paper examines the influence of Monetary Policy Transparency on Foreign Equity Portfolio Allocation by addressing the informational frictions that shape cross-border investment in Financial Markets. Building on recent developments in central bank communication, we construct a multidimensional measure of Monetary Policy Transparency
[...] Read more.
This paper examines the influence of Monetary Policy Transparency on Foreign Equity Portfolio Allocation by addressing the informational frictions that shape cross-border investment in Financial Markets. Building on recent developments in central bank communication, we construct a multidimensional measure of Monetary Policy Transparency that extends traditional frameworks by incorporating Accounting Information Transparency and Financial Stability Transparency. This enhanced index provides a more comprehensive representation of the informational environment faced by foreign investors. Using a panel of developed and emerging economies over a twenty-year period, the empirical analysis combines OLS and system GMM estimations to account for endogeneity, dynamic effects, and unobserved heterogeneity. The results indicate that higher levels of Monetary Policy Transparency significantly increase the attractiveness of domestic equity markets to foreign investors, with heterogeneous effects across country groups linked to differences in institutional credibility and financial integration. Overall, the findings highlight multidimensional transparency as a key determinant of Foreign Equity Portfolio Allocation, underscoring the strategic importance of Accounting Information Transparency and Financial Stability Transparency in shaping foreign equity portfolio allocation.
Full article
(This article belongs to the Special Issue Stock Market Developments and Investment Implications)
Highly Accessed Articles
Latest Books
E-Mail Alert
News
Topics
Topic in
Economies, IJFS, JRFM, Risks, Sustainability
Insurance and Risk Management Advances in the 4A Era—AI, Aging, Abruptions, and Adoptions
Topic Editors: Xiaojun Shi, Lingyan Suo, Feng Gao, Baorui DuDeadline: 30 May 2026
Topic in
Economies, IJFS, Sustainability, Businesses, JRFM
Sustainable and Green Finance
Topic Editors: Otilia Manta, Maria PalazzoDeadline: 31 October 2026
Topic in
Sustainability, IJFS, Risks, JRFM, Accounting and Auditing, Economies
Artificial Intelligence, Banking, and Financial Risk Management
Topic Editors: Herbert Kimura, Leonardo Fernando Cruz BassoDeadline: 31 December 2026
Topic in
IJFS, JRFM, Risks, Sustainability, FinTech, Platforms
Innovations of Digital Finance, Green Finance, Climate Finance and Financial Risk in the AI Era
Topic Editors: Qian Li, Canzhong YaoDeadline: 1 February 2027
Conferences
Special Issues
Special Issue in
IJFS
Behavioral Insights into Financial Decision Making
Guest Editor: Aaron GilbertDeadline: 31 March 2026
Special Issue in
IJFS
Accounting and Financial/Non-financial Reporting Developments
Guest Editors: Graça Azevedo, José ValeDeadline: 30 April 2026
Special Issue in
IJFS
Advances in Inclusive Finance and Microfinance Institutions: Risk, Resilience, and Development
Guest Editor: Juan Lara-RubioDeadline: 30 April 2026
Special Issue in
IJFS
Market Microstructure and Liquidity
Guest Editor: Vassilios PapavassiliouDeadline: 31 May 2026





