- Review
Artificial Vision in Renewable Photovoltaic Systems: A Review and Vision of Specific Applications and Technologies
- Tito G. Amaral,
- Armando Cordeiro and
- Vitor Fernão Pires
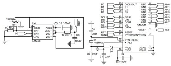
Renewable energy resources have become extremely important in the current context of air pollution and the production of significant amounts of greenhouse gas emissions that contribute to global warming. One of the most important renewable energy sou...

