Next Article in Journal
Plastic Waste in Romania: Between European Union Commitments and Actual Realities
Previous Article in Journal
Modeling a 6 MV FFF Beam from the CyberKnife M6 to Produce Data for Training Artificial Neural Networks
 
 
Font Type:
Arial Georgia Verdana
Font Size:
Aa Aa Aa
Line Spacing:
Column Width:
Background:
Article

Coordinated Allocation of Channel-Tugboat-Berth Resources Under Tidal Constraints at Liquid Terminal

1
School of Transportation and Logistics Engineering, Wuhan University of Technology, Wuhan 430063, China
2
School of Computer Science and Artificial Intelligence, Hubei University of Science and Technology, Wuhan 437000, China
*
Author to whom correspondence should be addressed.
Appl. Sci. 2025, 15(24), 13263; https://doi.org/10.3390/app152413263
Submission received: 26 November 2025 / Revised: 15 December 2025 / Accepted: 15 December 2025 / Published: 18 December 2025

Abstract

Driven by the surging global demand for crude oil and its byproducts, liquid tanker vessels have undergone a marked shift toward ultra-large dimensions. This growth, while enhancing transport capacity, has also intensified congestion across many liquid terminals. As the Dead Weight Tonnage (DWT) of vessels rises, so does their draft, often requiring tide-dependent navigation for safe entry into ports. To address the resulting operational complexities, this study investigates the coordinated scheduling of three critical resources—channels, tugboats, and berths—at liquid terminals. A novel optimization framework, termed the Channel-Tugboat-Berth-Tide (CUBT) model, is proposed. The primary objective is to minimize the total operational cost over a planning horizon, accounting for anchorage waiting time, channel occupancy, tugboat utilization, and penalties from delayed departures. To solve this model efficiently, we adopt an enhanced variant of the Logistic-Hybrid-Adaptive Black Widow Optimization Algorithm (LHA-BWOA), incorporating Logistic-Sine-Cosine Chaotic Map (LSC-CM) initialization, hybrid reproduction mechanisms, and dynamic parameter adaptation. A series of case studies involving varying planning cycles are conducted to validate the model’s practical viability. Furthermore, sensitivity analyses are performed to evaluate the impact of channel choice, tugboat allocation, and vessel waiting time. Results indicate that tugboat operations account for the largest portion of the total costs. Notably, while two-way channels result in lower direct channel costs, they do not always yield the lowest overall expenditure. Among the service strategies evaluated, the First-In–First-Out (FIFO) rule is found to be the most cost-efficient. The results offer practical guidance for port improving the operational efficiency of liquid terminals under complex tidal and resource constraints.

1. Introduction

In recent years, the development of maritime vessels has seen a pronounced shift toward ultra-large scales, particularly in the field of liquid oil transportation. Two dominant categories define this trend: Very Large Crude Carriers (VLCCs), which typically transport between 200,000 and 320,000 Dead Weight Tons (DWT)—equivalent to approximately 2 million barrels of crude—and measure around 330 m in length with a draft of 22 m; and Ultra Large Crude Carriers (ULCCs), which can exceed 320,000 DWT, reaching up to 550,000 DWT, with lengths approaching 450 m and drafts of 25 m. The increasing size of these vessels presents significant challenges for port infrastructure, particularly in relation to channel depth and tidal accessibility. In many cases, vessels of this scale must rely on favorable tidal conditions to safely enter or leave ports, leveraging the additional draft provided by rising tides to reduce navigational risk and operational costs. In Figure 1—showing a 24-h tidal chart for a representative Chinese port (data sourced from the National Marine Science Data Center of China)—the port experiences a semi-diurnal tidal cycle, with two high and two low tides each day. Notably, the tidal range between consecutive peaks and troughs remains relatively stable, and the durations of the flood and ebb phases are nearly symmetrical. The natural depth of the port is approximately 20 m, allowing it to accommodate vessels with drafts of up to 24 m under optimal tidal conditions.
Tidal conditions play a pivotal role in determining the scheduling strategies for vessel traffic at ports. Since vessels vary in draft, each type often aligns with different tidal phases to ensure safe navigation, meaning that a single vessel may have multiple feasible windows for entry or departure based on tidal fluctuations. As a result, scheduling models must give precedence to those vessels that are tide-dependent, carefully sequencing their arrivals and departures to align with favorable tidal conditions. At the same time, the system must balance the movements of smaller vessels that are less constrained by tidal timing but still subject to port congestion and resource availability. While tides represent a fundamental constraint, channel management adds another layer of complexity. Modern ports increasingly rely on dynamic channel scheduling that responds to real-time vessel traffic and operational needs. This allows the configuration of navigation channels as unidirectional, bidirectional, or hybrid modes, depending on the vessel mix, safety margins, and throughput objectives.
Unlike container or bulk cargo terminals, liquid terminals operate with discrete, fixed-capacity berths, each specifically designed to handle vessels within a defined DWT range. These berths are equipped with dedicated oil transfer arms and associated infrastructure to ensure safe and efficient loading and unloading of liquid cargo. To further enhance navigational safety during vessel entry and departure, port channels are typically classified into three operational modes: unidirectional, bidirectional, and mixed-use. The selection of an appropriate channel type depends largely on the physical dimensions of the vessel—particularly its length and beam—which directly influence the maneuvering requirements and berth compatibility within the terminal layout.
Research on the integrated scheduling of channels, tugboats, and berths under tidal constraints focuses on optimizing the arrival and departure sequences of vessels anticipated within a given planning horizon. The primary goal is to ensure navigational safety while simultaneously minimizing vessel idle time at anchor, improving tugboat deployment efficiency, and maximizing the utilization of port infrastructure. By aligning vessel movements with favorable tidal windows—particularly for large vessels that depend on sufficient water depth—this approach seeks to fully exploit tidal advantages, thereby enhancing overall port throughput and service efficiency.
Over time, researchers have proposed various berth scheduling models to address different operational scenarios, such as static versus dynamic conditions, and discrete versus continuous berth structures. The choice among these frameworks typically depends on how the berth structure is represented within a given modeling approach. In the context of tidal scheduling, most studies have approached the problem from the standpoint of fluctuating water depth at the terminal. Although some efforts have been made to coordinate the scheduling of berths, tugboats, and quay cranes, such integrated models are generally confined to container terminal operations and remain scarce for liquid terminals.
Ting et al. [1] investigated a discrete dynamic Berth Allocation Problem (BAP), aiming to minimize vessel waiting and handling times through a mixed-Integer Programming (IP) model solved via Particle Swarm Optimization (PSO). Dulebenets et al. [2] evaluated berth allocation strategies involving partial demand transfer to external terminals using fee-based incentives, incorporating market mechanisms and solving via a memetic algorithm. Ursavas [3] proposed a dynamic discrete-event simulation model that incorporated service priorities and optimization logic for berth assignment. Zhang et al. [4] focused on minimizing total waiting time by considering vessel sequence, directionality, and berth distance, applying Simulated Annealing and Multi-Population Genetic Algorithms (SAMPGA). Liu et al. [5] addressed berth allocation under uncertainty with a two-stage robust optimization approach, allowing for both baseline planning and post-disruption recovery. Christopher et al. [6] considered berth scheduling under time-dependent constraints by reformulating the problem as a generalized partitioning model over a multi-period horizon. Eduardo et al. [7] incorporated carbon emissions and tidal influence into a mixed-integer model, solved via simulated annealing. Song et al. [8] developed an IP and set partitioning formulation for variable water depths, further enhanced with an improved Differential Evolution (DE) algorithm for larger-scale problems. Qin et al. [9] utilized both IP and constrained programming (CP) models to address tidal depth variation. Zhen et al. [10] integrated berth and quay crane assignment with tidal constraints into an internal planning model. Jia et al. [11] proposed a joint optimization model for navigation traffic and anchorage utilization, decomposed using Lagrangian relaxation techniques. Chu et al. [12] tackled integrated scheduling for tugboats, berths, and quay cranes in container terminals under arrival uncertainty, applying an improved Adaptive Large Neighborhood Search (ALNS) algorithm.
In parallel, safety concerns at oil terminals prompted Goerlandt et al. [13] to develop a Bayesian network model for evaluating the risk of collisions and spill events under uncertain conditions. Figuero et al. [14] examined inefficiencies in port operations linked to excessive vessel movement and its impact on cargo handling performance. Rafael et al. [15] explored strategies to alleviate port congestion, proposing four alternatives evaluated through multi-criteria decision analysis involving service quality, cargo volume, and profitability.
While extensive, existing research tends to isolate individual components—berth allocation, channel scheduling, or tugboat coordination—often within container terminal contexts. Notably absent is a holistic approach that jointly optimizes channel-tugboat-berth scheduling specifically for liquid terminals under tidal constraints. To address this gap, two representative studies are selected for comparison (Table 1).
Due to the fixed configuration of oil transfer arms, liquid terminals operate with discrete berths, making their scheduling procedures incompatible with models developed for other terminal types. Accordingly, this study proposes a tailored scheduling model specifically designed to address the unique operational characteristics of liquid terminals.

2. Channel-Tugboat-Berth-Tide (CUBT) Model

Upon arriving at the port, vessels first anchor in the designated anchorage area while awaiting clearance to proceed with berthing operations. This clearance depends on the availability of berths, channel access, and other operational conditions. Given the nature of liquid cargo, navigation channels at liquid terminals are typically configured for one-way traffic to enhance safety. However, if the channel is sufficiently wide, two-way navigation may be allowed. Ultra-large vessels, due to their considerable draft, often require favorable tidal conditions to safely enter or exit the port. To minimize waiting times and optimize port efficiency, a coordinated scheduling system must be established prior to a vessel’s arrival. This system should account for berth availability, channel type, vessel size, tugboat assignments, and service priority levels to ensure smooth traffic flow and resource allocation.
Navigation within port channels is governed by strict operational rules designed to ensure safety and efficiency. Vessels must adhere to the assigned channel classifications, maintain appropriate collision-avoidance distances, and give priority to ultra-large vessels during tidal windows. In unidirectional channel systems, all vessels must travel in the same direction at any given time. This requirement prevents head-on encounters and minimizes navigational risk. Conversely, in bidirectional channels, certain conditions apply: oil tankers with a beam exceeding 30 m are restricted to unidirectional movement for safety reasons, while vessels with a beam of 30 m or less are permitted to navigate in both directions, subject to clearance protocols. As such, the choice between single-direction or two-way channel usage is largely determined by vessel width. Importantly, vessels must use the same channel for both inbound and outbound movements, transitioning between the anchorage area and assigned berth along a fixed path. To prevent conflicts in one-way systems, the terminal enforces strict sequencing: when a vessel is entering the berth via the channel, no other vessel may depart; likewise, during departure, no inbound vessel is permitted to enter the channel. In two-way systems, although directional flexibility is allowed, minimum safe distances must still be observed. For vessels of 30,000 DWT or less assigned to the same berth, the second vessel may enter immediately after the first departs, provided that sufficient separation is ensured, without waiting for full clearance. Regardless of the navigation mode, overtaking is prohibited. All vessels must maintain a consistent speed and travel in sequence. When two vessels are moving in opposite directions, the vessel attempting to enter must wait until the vessel ahead has exited the channel or passed a defined safe distance before proceeding.
For modeling purposes, collision avoidance distances are translated into equivalent safe time intervals, simplifying the integration of vessel separation constraints into scheduling algorithms. One of the primary physical limitations at liquid terminals is channel depth. Most existing terminals are equipped with 250,000-ton-class main channels, offering an approximate depth of 20 m. In contrast, a fully loaded 300,000-ton oil tanker typically requires a draft of around 22 m, making tidal assistance essential for both berthing and unberthing operations during periods of adequate water depth.
The layout of liquid terminals is characterized by discrete and fixed berths, largely dictated by the immovable nature of oil transfer arms and connecting pipelines. Each berth is designed to handle a specific class of cargo and vessel size, allowing only one vessel per cargo category at a time. These berths are connected via shared navigation channels, whose directional configuration—either unidirectional or bidirectional—is determined dynamically based on a combination of vessel dimensions, movement direction, and associated risk factors. To support this structure, the terminal typically includes a dedicated entry/exit channel for liquid tankers and a designated anchorage area to accommodate vessels awaiting berth availability. A schematic overview of vessel movement and port layout is provided in Figure 2.

2.1. Basic Assumptions and Notations

To construct the CUBT model, the following operational assumptions are established, based on the characteristics of vessels, berthing operations, channel conditions, and tugboat deployment:
  • The liquid terminal consists of spatially distributed berths, each designed with appropriate length, width, and water depth to accommodate vessels of specific classes;
  • Each vessel receives a single, uninterrupted handling service at its assigned berth during its port stay; no handling interruptions or berth changes occur once operations begin;
  • Tugboat assistance is mandatory for all berthing and unberthing maneuvers. Tugboat assignment is based on the known horsepower of each tugboat and the vessel’s size, with the number of tugboats allocated accordingly;
  • Upon reaching the berth, vessels immediately initiate loading or unloading operations. Preparatory steps are included within the known and fixed total handling time;
  • The terminal operates continuously on a 24-h basis, with no service interruptions;
  • Tonnage-based thresholds define which vessels require tidal assistance for berth access. Tidal windows for such operations are predefined and known in advance;
  • Safe distances between vessels are derived from vessel lengths and converted into equivalent time intervals using vessel speed. Vessel width is a function of tonnage. All vessels are assumed to have known values for tonnage, length, and beam.

2.2. Objective Function

The primary objective of the model is to minimize the total port-related costs associated with vessels scheduled to arrive within a defined planning horizon. This objective is formally expressed in Equation (1):
F = μ 1 × F 1 + μ 2 × F 2 + μ 3 × F 3 + μ 4 × F 4
where F is the comprehensive port total costs; F1 is the vessel anchorage waiting costs (Equation (2)); F2 is the channel usage costs (Equation (3)); F3 is the tugboats operational costs (Equation (4)); F4 is the penalty costs for vessel departure delays (Equation (5)); while μ1, μ2, μ3, and μ4 are the weighting coefficients representing each cost’s proportion in the total cost, with the sum of all weights equaling 1.
F 1 = a A C 1 × D T A a A T A a
F 2 = a A C 2   ×   ( C H I a + C H O a )
F 3 = a A C 3 a × A T B a D T A a + D T P a D T B a
F 4 = a A C 4 × D T P a D T E a
The notations, parameters, and decision variables employed in the CUBT model are defined as in Table 2.

2.3. Vessel Related Constraints

The vessel must be assigned to a berth to enable the corresponding tugboat operations to be executed as scheduled:
A T B a D T A a , a A
Upon reaching the assigned berth, the vessel immediately initiates cargo handling operations, which may involve either loading or unloading. Once these operations are completed, the vessel departs the berth without delay. The handling time is recorded as a single continuous duration, encompassing the entire service period at the berth.
D T B a = A T B a + T H a , a A
Vessel departure from the berth must be carried out with tugboat assistance.
D T P a D T B a , a A
The time at which vessel a arrives at its assigned berth after departing from the anchorage area.
T I a = A T B a D T A a , a A
The time at which vessel a departs the port after leaving the berth.
T O a = D T P a D T B a , a A
The length and depth of each berth must satisfy the dimensional requirements of the assigned vessel; only vessels that meet these specifications may be accommodated.
L b L a ( β a b ) , a A , b B
At any given time, each berth may accommodate no more than one vessel.
b B β a b = 1 , a A , b B

2.4. Tugboat Related Constraints

A tugboat is assumed to be in either an operational or non-operational state, and its location is limited to either the berth area or the anchorage zone. The time and positional differences associated with tugboat movement toward a vessel are neglected for modeling purposes.
N u a A N U a
The number of tugboats assigned to vessels at any time must not exceed the total available tugboat fleet.
H N U a N U a m i n
The total horsepower of tugboats assigned to vessel a must be greater than or equal to the minimum required threshold for towing the vessel into port and completing berthing operations. While higher tugboat horsepower increases towing capacity, it does not affect towing speed. The berthing and unberthing durations for vessel a are determined based on the tugboat’s operational speed.
T I a = D I a / V ( N U a ) , a A
T O a = D O a / V ( N U a ) , a A

2.5. Channel Related Constraints

Vessels entering the channel in succession must maintain a minimum safe separation, which is represented as a safe time interval derived from their navigation speed.
β a c β a c γ a a 1 M + C H I a + D A c C H I a , a , a A
When two vessels are berthed fore and aft at the same berth, a minimum safe separation must be maintained between them, which can be expressed as a safe time interval calculated based on their operational speed.
β a b β a b γ a a 1 M + D T B a + D A b A T B a , a , a A , b B
In general, the determination of unidirectional or bidirectional channel navigation is based on a vessel’s length, width, and tonnage. In this model, vessel length is adopted as the primary criterion, with L c denoting the critical threshold for navigation mode classification. Specifically, if the length of vessel a exceeds L c , unidirectional navigation is required; otherwise, the vessel is permitted to navigate bidirectionally.
L a L c , ω a = 1 L a < L c , ω a = 0 , a A

2.6. Tidal Related Constraints

Ultra-large vessels that require tidal assistance for port access must enter and exit the channel within designated tidal windows. Even when berths, channels, and tugboats are available, such vessels are restricted by tidal conditions. The corresponding time constraints are defined in Equations (20)–(24).
t T X θ a t = 1 , a A X
t s C H I a t , a A X
A T B a t t e , a A X
t s D T B a t , a A X
C H O a t t e , a A X
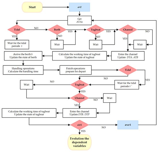
The interdependencies among model variables are illustrated in Figure 3.

3. Methodology

3.1. Original Black Widow Optimization Algorithm (BWOA)

The BWOA is a meta-heuristic optimization technique inspired by the reproductive behavior of black widow spiders, and was proposed by Vahid Hayyolalam et al. [16] in 2020. The algorithm simulates key biological processes-including mating, genetic recombination, mutation, and natural selection-to iteratively explore and exploit the solution space for optimization tasks.
In nature, black widow spiders exhibit distinct reproductive behaviors such as: Sexual cannibalism, where the female may consume the male after mating, enhancing the probability of passing on superior genetic material; Sibling cannibalism, wherein newly hatched spiderlings compete aggressively, with only a few surviving; In some cases, matriphagy, where the offspring may consume the mother for survival.
These biological mechanisms correspond to algorithmic operations as follows: Mating drives exploration of the solution space; Mutation helps the algorithm escape local optima; Selection and cannibalism mechanisms ensure the preservation of high-quality solutions within the population.

3.2. Original Algorithm Flowchart

3.2.1. Population Initialization

The algorithm begins by randomly generating an initial population, where each individual—referred to as a “spider”—represents a candidate solution. The encoding of individuals can be implemented using either binary representation or real-valued encoding, depending on the nature of the optimization problem. Subsequently, each individual is evaluated by computing its fitness, which reflects the quality of the solution based on the defined objective function.
In an optimization problem with Nvar decision variables, each widow is represented as a 1 × Nvar array, encoding a potential solution in the search space. The algorithm begins by generating an initial population of spiders (widows), which can be expressed as follows:
W = x 1 , x 2 , , x n
The fitness of each individual is computed based on the objective function, which is given as follows:
f i t n e s s = f W = f x 1 , x 2 , , x n
To initiate the optimization process, a candidate widow matrix of dimensions Npop × Nvar is generated, representing the initial population of spiders (solutions).

3.2.2. Mating and Reproduction

Individuals are ranked according to their fitness values, and those with higher fitness are selected preferentially for mating and reproduction. While the initial selection is fitness-driven, subsequent matings are carried out randomly to maintain population diversity. Following the mating process, the male spider is eliminated—mimicking natural sexual cannibalism—since it typically exhibits the lowest fitness in the pair. To produce the next generation, the algorithm utilizes a δ-sequence-based reproduction mechanism.
y 1 = δ x 1 + 1 δ x 2 y 2 = δ x 2 + 1 δ x 1
where x1 and x2 are the parent generation; y1 and y2 are the offspring generation; and δ is the random weight.

3.2.3. Mutation and Natural Selection

To enhance genetic diversity among offspring, the algorithm applies mutation operations: for binary-encoded solutions, genes are randomly flipped, whereas for real-valued encoding, genes are slightly perturbed. A predefined Mutation Rate (MR) governs the likelihood of mutation occurring.
The cannibalism mechanism is employed to eliminate offspring with poor fitness, thereby ensuring that only high-quality individuals are retained for survival. For population renewal, offspring are merged with the parent population, and the top N individuals with the best fitness values are selected to form the next generation. This process is iterated until a predefined termination criterion is satisfied. The original algorithm flowchart illustrating these procedures is presented in Figure 4.
For improved algorithmic performance, it is essential to appropriately configure several critical parameters. The Procreating Rate (PR) defines the proportion of individuals selected for reproduction, thereby enhancing the algorithm’s global exploration ability. The Cannibalism Rate (CR) regulates selection pressure by filtering out low-quality offspring. Meanwhile, the MR promotes genetic diversity, reducing the risk of premature convergence.

3.3. Logistic-Hybrid-Adaptive Black Widow Optimization Algorithm (LHA-BWOA)

To overcome the tendency of the BWOA to prematurely converge to local optima, several enhancements were introduced. These modifications aim to broaden the search space, promote a more uniform population distribution, and effectively mitigate premature convergence during the optimization process. Selected some studies are summarized in Table 3.

3.3.1. Initial Population Improvement

The Logistic-Sine-Cosine Chaotic Map (LSC-CM) is a low-dimensional composite chaotic system that integrates the Logistic map, Sine map, and Cosine function. Due to the limitations associated with purely random initialization, a chaotic mapping strategy is employed to enhance the distribution quality and uniformity of the initial population. Compared with other commonly used CMs—such as the Tent map [17], the Dual Chaos Mapping Strategy [18], and the Gauss map [19]—the LSC-CM [22] demonstrates superior chaotic properties, including a more uniform distribution and a wider parameter range. Therefore, this study adopts the LSC-CM to generate the initial population for the optimization process.
x i + 1 = cos π × 4 × τ × x i × 1 x i + 1 τ × sin π × x i 0.5
where i > 1 and τ ∈ [0, 1].

3.3.2. Mixed Reproductive Strategy

A hybrid reproduction strategy is adopted, combining arithmetic crossover and Differential evolution (DE). A control parameter λ determines the probability of applying the DE strategy during the reproduction process. In the early ϕ phase, a higher value (λ = 0.7) is used to favor exploration via the DE mechanism. In contrast, during the later stages, λ is reduced to 0.3 to promote exploitation, placing greater emphasis on the arithmetic crossover strategy.
The arithmetic crossover component follows the reproduction mechanism used in the original algorithm and is defined by Equation (27). DE is a widely used and highly effective heuristic global optimization algorithm, but it often stagnates in the later stages of evolution due to a sudden drop in population diversity [23,24]. The corresponding DE strategy is formulated as follows:
y 1 = x 1 + D × x 2 x 3
where D is the scaling factor, which adapts based on the number of iterations.
D = D m a x D m a x D m i n × i t e r M A X i t e r
where iter is the current iteration count and MAXiter is the maximum iteration count.

3.3.3. Parameter Adaptive Adjustment

The BWOA relies on three key control parameters: the PR, CR, and MR. In the original formulation of the BWOA [16], these parameters were fixed at PR = 0.6, CR = 0.44, and MR = 0.4. The appropriate selection of these parameters is critical, as it determines the balance between global exploration and local exploitation. To improve performance and adaptability across different optimization phases, this study introduces an adaptive parameter adjustment mechanism. This dynamic adjustment allows the algorithm to favor global search during the early iterations, and to progressively enhance local search accuracy in the later stages. The adaptive adjustment of these parameters is defined by the following expression:
P R = P m a x P m a x P m i n × i t e r M A X i t e r
C R = C m i n + C m a x C m i n × i t e r M A X i t e r
Both PR and CR are adjusted using a linear adaptive strategy. Specifically, PR is initially set at a high value to promote population diversity and reduce the risk of premature convergence. As the algorithm progresses, PR gradually decreases, allowing the retention and exploitation of high-quality solutions. Conversely, CR begins with a low value, enabling a broader pool of individuals to participate in evolution. It then increases linearly, enhancing the selection pressure and facilitating local exploitation in the later stages.
The MR is governed by a cosine-based adaptive strategy [21] to dynamically balance exploration and exploitation throughout the search process.
M R = M m a x + M m i n 2 + M m a x M m i n 2 × cos f x i f ¯ f b e s t f ¯ π , M m a x ,                                                                                                                                       f x i > f ¯
where Mmax is the maximum MR; Mmin is the minimum MR; f ¯ is the average fitness of existing populations; and fbest is the optimal fitness within the existing population. The MR is further refined using a fitness-based adaptive mechanism. Specifically, when an individual’s fitness is lower than the population’s average fitness, the MR is decreased to help preserve high-quality solutions. Conversely, when an individual’s fitness exceeds the average, the MR is increased to encourage further exploration of the search space. This approach is particularly effective in the later stages of the optimization, where the cosine-based adaptive strategy improves the algorithm’s ability to escape local optima. Based on the aforementioned enhancements, the pseudocode of the improved BWOA is outlined in Figure 5.

3.4. Solving CUBT Model via LHA-BWOA

The LHA-BWOA is applied to solve the CUBT model. The population is initialized using Equation (28), and the search space for each spider is defined as w i × A , where wi is the required key variables and A is the number of vessels during the planning cycle. In Figure 6, the LHA-BWOA is implemented in six sequential phases: tidal planning, entry channel allocation, berth assignment, tugboat scheduling for entry and exit, and departure channel planning. Specifically, w1 corresponds to the tidal timing plan, w2 to the approach channel plan, w3 to the berthing plan, w4 to the entry tugboat plan, w5 to the exit tugboat plan, and w6 to the departure channel plan.

4. Case Study Analysis

Taking a representative liquid bulk terminal in China as the case study, the operational process for loading and unloading has been designed in accordance with the terminal’s infrastructural characteristics. The terminal is equipped with a total of five berths, comprising three general-purpose small berths and two specialized berths capable of accommodating ultra-large vessels up to 300,000 DWT. The maximum vessel capacities for each berth are detailed in Table 4. A dedicated navigation channel is available at the terminal and can be flexibly configured for one-way, two-way, or mixed-direction operations depending on real-time traffic conditions. Multiple tugboats with conventional horsepower ratings are deployed, and their operating speeds are subject to channel constraints: not exceeding 10 knots in single-lane channels, 8 knots in two-lane channels, and 4 knots during berthing and unberthing maneuvers. For vessels with drafts exceeding 20 m, tidal assistance is mandatory. During such operations, the effective speed of tugboats may be reduced by 1 to 2 knots due to tidal current effects. The correlation between vessel length, draft depth, and tugboat requirements is summarized in Table 5. All simulation experiments were conducted using MATLAB R2015b on a Lenovo ThinkPad laptop with an Intel Core i5 processor (2.50 GHz) and 6 GB of RAM.

4.1. Model Validation

Based on the LHA-BWOA, a series of computational experiments were conducted on the CUBT model under varying operational conditions. The simulations utilized real-world data from an actual liquid bulk terminal, with a scheduling horizon of 36 h and a total of 10 vessels expected to arrive within this cycle. Parameters μ1, μ2, μ3 and μ4 in the objective function were each assigned a weight of 0.25, indicating that all four cost components were considered equally in the overall cost evaluation. A representative feasible solution from the mixed-berth operation scenario involving 10 vessels was selected for analysis, as illustrated in Figure 7. Upon arrival at the anchorage area, vessels remain in a queue awaiting tugboat assistance for port entry. Following the completion of loading or unloading operations, vessels are immediately guided out of the port by tugboats, provided that the tugboats are not occupied. Ultra-large vessels are subject to tidal constraints and are permitted to enter or exit the port only during predefined tidal windows. Figure 7 presents the operational schedule over the 36-h period, with each grid unit representing a 0.5-h interval. It is important to note that Vessel 04 and Vessel 06 continue to operate beyond the visualized timeframe; while their subsequent operations are not displayed in the Gantt chart, their associated costs have been fully incorporated into the total cost calculation.
Over a one-week scheduling period, a total of 42 vessels were projected to arrive at the port. In this experiment, the μ1, μ2, μ3 and μ4 in the cost function were each set to 0.25, reflecting an equal contribution of each component to the overall cost. A feasible scheduling solution generated under this configuration is illustrated in Figure 8, where cost component F3 s observed to represent the largest proportion of the total cost.
The outcomes of the two experimental cases confirm the practicality and effectiveness of the CUBT model when solved using the LHA-BWOA.

4.2. Algorithm Validation

To evaluate the effectiveness of the proposed algorithm, comparative experiments were conducted by integrating three benchmark optimization methods—Genetic Algorithm (GA), Particle Swarm Optimization (PSO), and the original BWO—into the CUBT model. In the first dataset, a 36-h planning cycle with 10 vessels was used, where the μ1, μ2, μ3 and μ4 were all set to 0.25, ensuring equal contribution of each cost component. In the second dataset, representing a one-week scheduling horizon with 42 vessels, the μ1, μ2, μ3 and μ4 were likewise assigned equal weights of 0.25. Both datasets were used to perform simulations, and the resulting algorithm convergence behaviors are illustrated in Figure 9. In the figure, dashed lines indicate the iteration curves of the four algorithms for the 42-vessel scenario, while solid lines correspond to the results for the 10-vessel case.
In Figure 9, the LHA-BWOA algorithm demonstrates significant superiority over the other three algorithms. The solid lines are more closely spaced than the dashed lines, indicating that the improved algorithm exhibits greater advantages when handling larger datasets. This indicates that the enhanced algorithm exhibits stronger convergence behavior and robustness when addressing large-scale, resource-constrained scheduling scenarios. The detailed computational results are presented in Table 6, which further validate that the LHA-BWOA not only solves the CUBT model effectively but also offers substantial advantages in large-scale optimization settings.

4.3. Sensitivity Analysis

The configuration of weight parameters is primarily employed for conducting sensitivity analysis. While these parameters play a secondary role in the overall cost optimization process, they serve as a practical tool for decision-makers to adjust cost preferences during implementation. In the context of sensitivity analysis, the objective is to assess the impact of each cost component individually. To emphasize a particular factor, its associated weight is increased to the highest proportion, while the remaining components are assigned equal shares of the residual weight. This approach allows for a clearer evaluation of the influence of individual cost factors on the overall model output. The specific sensitivity factors and their corresponding weight distributions are detailed in Table 7.

4.3.1. Channel

To investigate the influence of channel accessibility on overall scheduling performance, a sensitivity analysis was performed by adjusting the weight parameters to emphasize channel-related costs. Specifically, the weights were set as μ1 = 0.1, μ2 = 0.7, μ3 = 0.1 and μ4 = 0.1, where channel costs were assigned the highest proportion, reflecting their dominant influence in the cost structure. Simultaneously, three distinct channel operation modes were tested: fixed one-way channels, fixed two-way channels, and flexible mixed-direction channels. These configurations were intended to assess the impact of channel flexibility on vessel turnaround efficiency. The simulation outcomes under each channel condition, corresponding to scenarios involving 10, 27, and 42 vessel arrivals, are presented in Figure 10.
The experimental results presented in Figure 10 reveal that variations in channel configurations have the most significant influence on tugboat-related costs, with this impact becoming more pronounced as the number of scheduled vessel arrivals increases. While the trends in channel costs remain relatively stable across different scenarios, tugboat cost patterns exhibit notable differences. Specifically, for scenarios involving 10 vessels (Figure 10a) and 42 vessels (Figure 10c), the flexible mixed-direction channel configuration results in the lowest overall costs. In contrast, for the case involving 27 vessels (Figure 10b), the fixed one-way channel configuration demonstrates greater cost efficiency.

4.3.2. Tugboats

To examine whether the number of available tugboats has a direct effect on the overall operational cost and to quantify the extent of this influence, a sensitivity analysis was performed by increasing the weight assigned to tugboat-related costs in the objective function. Specifically, the weights were set as μ1 = 0.1, μ2 = 0.1, μ3 = 0.7 and μ4 = 0.1. thereby prioritizing tugboat operation costs. Number of Tugboats (NUa) was varied across three scenarios: NUa = 5, NUa = 8, and NUa = 10. Simulations were conducted under each configuration using datasets representing 10, 27, and 42 vessels expected to arrive at port. The resulting performance outcomes, analyzed under varying channel conditions, are presented in Figure 11.
In Figure 11, the comprehensive cost reaches its highest point when 5 tugboats are available and declines when the NUa increases to eight. However, when the NUa is further increased to ten, the overall cost rises again, with the rate of increase becoming more pronounced as the number of scheduled vessels grows. Specifically, the marginal cost increment associated with deploying 10 tugboats exceeds that of the 8-tugboat configuration, particularly under high-traffic conditions. This non-linear cost behavior can be primarily attributed to operational constraints related to channel and berth availability, which restrict the NUa that can be simultaneously deployed. Consequently, even when additional tugboats are idle, they must remain on standby to fulfill potential operational demands within the channel and berth zones, thereby limiting their effective utilization and diminishing their marginal benefit in large-scale scheduling scenarios.

4.3.3. Waiting Time

To improve overall port service quality and minimize vessel waiting times, a targeted sensitivity analysis was performed by adjusting the cost weight parameters to emphasize waiting-related delays. Specifically, the weights were set as μ1 = 0.4, μ2 = 0.1, μ3 = 0.1 and μ4 = 0.4, thereby assigning higher importance to waiting time costs within the total cost function. Waiting time in this study includes both anchorage delays and berth idle time prior to vessel departure, and is used as an indicator of port service efficiency. The corresponding results for scenarios involving 10, 27, and 42 arriving vessels under varying channel configurations are presented in Figure 12.
In this numerical experiment, vessels are classified into large and small categories based on a DWT threshold of 120,000; vessels exceeding this threshold are designated as large, while those below are considered small. The First-In-First-Out (FIFO) policy grants channel access to vessels in the order of their arrival at anchorage, excluding those subject to tidal constraints. Similarly, vessels that complete their handling operations first are prioritized for departure under non-tidal conditions. As shown in Figure 12, the trends for F1 (anchorage waiting cost) and F4 (berth waiting cost) remain consistent across different scheduling policies. Although small vessels account for over 60% of the fleet in the case study data, the small-vessel-priority strategy did not result in lower service-related costs. In contrast, the large-vessel-priority strategy yielded lower F1 and F4 values compared to the small-vessel-priority approach. Notably, the FIFO strategy produced the lowest overall service costs among the three scenarios. This outcome suggests that waiting costs for large vessels are significantly higher than those for small vessels, and prioritizing small vessels leads to disproportionate delays for larger vessels, thereby increasing total service-related costs.

5. Conclusions

This study proposes a comprehensive scheduling framework for liquid terminal operations under tidal constraints by establishing a CUBT model. To efficiently solve the model, an enhanced version of the BWOA, LHA-BWOA, was developed and integrated into the optimization process. A case study based on real-world operational data from a Chinese liquid bulk terminal validated the effectiveness of the CUBT model and demonstrated the computational efficiency and solution quality of the proposed LHA-BWOA approach.
Sensitivity analyses were conducted to investigate the influence of individual cost components on the total cost. Results indicate that tugboat operation costs comprise the largest portion of the total cost. The optimal configuration under current conditions involves 8 tugboats, with both under- and over-allocation leading to cost increases. Notably, while 10 tugboats outperform five in cost reduction, excessive tugboat availability does not proportionally translate into better efficiency due to operational constraints.
Regarding channel strategy, simulations show that although two-way channels consistently produce the lowest direct channel costs, the mixed-channel configuration yields the lowest overall cost when handling 10 or 42 vessels. These findings underscore the need for real-time, vessel-specific channel selection, as optimizing one cost factor (e.g., channel usage) may result in trade-offs across other components.
In terms of waiting time, applying the FIFO service principle minimizes overall costs despite slightly higher tugboat costs. The results confirm that cost components are interdependent; reducing a single cost element may inadvertently increase others. Therefore, a balanced optimization strategy that simultaneously considers all resources—tugboats, channels, and berths—is necessary to minimize total port operation costs under tidal constraints.
This research contributes a practical decision-support tool for liquid terminal scheduling, enabling operators to optimize resource allocation while accounting for complex tidal dynamics. The model’s flexibility allows for adjustment according to various operational priorities, and sensitivity analysis offers insights into how cost drivers respond to different scheduling strategies.
For future research, the model may be extended to incorporate the characteristics of liquid cargo types, enabling multi-objective berth scheduling based on product compatibility. Additionally, the simplified assumptions regarding loading and unloading processes can be further refined by integrating procedures such as tanker cleaning and washing operations, which are critical in real-world terminal workflows.

Author Contributions

Conceptualization, L.K. and H.X.; methodology, L.K.; software, Y.W. and K.C.; validation, L.K., H.X., K.C. and M.L.; formal analysis, M.L.; investigation, Y.W. and K.C.; resources, H.X.; data curation, L.K.; writing—original draft preparation, L.K.; writing—review and editing, L.K.; visualization, L.K., Y.W. and K.C.; supervision, M.L.; project administration, M.L.; funding acquisition, H.X. All authors have read and agreed to the published version of the manuscript.

Funding

This research received no external funding.

Institutional Review Board Statement

Not applicable.

Informed Consent Statement

Not applicable.

Data Availability Statement

Data is contained within the article: The original contributions presented in the study are included in the article, further inquiries can be directed to the corresponding author.

Conflicts of Interest

The authors declare no conflicts of interest.

References

  1. Ting, C.; Wu, K.; Chou, H. Particle swarm optimization algorithm for the berth allocation problem. Expert Syst. Appl. 2014, 41, 1543–1550. [Google Scholar] [CrossRef]
  2. Dulebenets, M.; Golias, M.; Mishra, S. A collaborative agreement for berth allocation under excessive demand. Eng. Appl. Artif. Intell. 2018, 69, 76–92. [Google Scholar] [CrossRef]
  3. Ursavas, E. Priority control of berth allocation problem in container terminals. Ann. Oper. Res. 2015, 317, 805–824. [Google Scholar] [CrossRef]
  4. Zhang, X.; Lin, J.; Guo, Z.; Liu, T. Vessel transportation scheduling optimization based on channel–berth coordination. Ocean Eng. 2016, 112, 145–152. [Google Scholar] [CrossRef]
  5. Liu, C.; Zheng, L.; Xiang, X. A two-stage robust optimization approach for the berth allocation problem under uncertainty. Flex. Serv. Manuf. J. 2020, 32, 425–452. [Google Scholar] [CrossRef]
  6. Eduardo, L.; Christopher, E.; Belen, M.; Marcos, M.J. A set-partitioning-based model for the berth allocation problem under time-dependent limitations. Eur. J. Oper. Res. 2016, 250, 1001–1012. [Google Scholar]
  7. Eduardo, L.; Shi, X.; Voss, S. The waterway ship scheduling problem. Transp. Res. D Transp. Environ. 2018, 60, 191–209. [Google Scholar]
  8. Song, Y.; Zhang, J.; Liu, M.; Chu, C. The berth allocation optimisation with the consideration of time varying water depths. Int. J. Prod. Res. 2019, 57, 488–516. [Google Scholar] [CrossRef]
  9. Qin, T.; Du, Y.; Sha, M. Evaluating the solution performance of IP and CP for berth allocation with time-varying water depth. Transp. Res. Part E Logist. Transp. Rev. 2016, 87, 167–185. [Google Scholar] [CrossRef]
  10. Zhen, L.; Liang, Z.; Dan, Z.; Zhuge, D.; Lee, L.H.; Chew, E.P. Daily berth planning in a tidal port with channel flow control. Transport. Res. B-Meth. 2017, 106, 193–217. [Google Scholar] [CrossRef]
  11. Jia, S.; Li, C.; Xu, Z. Managing navigation channel traffic and anchorage area utilization of a container port. Transp. Sci. 2019, 53, 728–745. [Google Scholar] [CrossRef]
  12. Chu, L.; Zhang, J.; Chen, X.; Yu, Q. Optimization of integrated tugboat–berth–quay crane scheduling in container ports considering uncertainty in vessel arrival times and berthing preferences. J. Mar. Sci. Eng. 2024, 12, 1541. [Google Scholar] [CrossRef]
  13. Goerland, F.; Montewk, F. A probabilistic model for accidental cargo oil outflow from product tankers in a ship–ship collision. Mar. Pollut. Bull. 2014, 79, 130–144. [Google Scholar] [CrossRef]
  14. Figuero, A.; Sande, J.; Peña, E.; Alvarellos, A.; Rabuñal, J.R.; Maciñeira, E. Operational thresholds of moored ships at the oil terminal of inner port of A Coruña (Spain). Ocean Eng. 2019, 172, 599–613. [Google Scholar] [CrossRef]
  15. García-Morales, R.; Baquerizo, A.; Losada, M. Port management and multiple-criteria decision making under uncertainty. Ocean Eng. 2015, 104, 31–39. [Google Scholar] [CrossRef]
  16. Vahideh, H.; Kazem, P. Black Widow Optimization Algorithm: A novel meta-heuristic approach for solving engineering optimization problems. Eng. Appl. Artif. Intell. 2020, 87, 103249. [Google Scholar] [CrossRef]
  17. Chen, Z.; Li, W.; Liu, X.; Wang, Y.; Chan, T.H.T. A multistrategy fusion–improved black widow optimization algorithm for structural damage identification. Struct. Control Health Monit. 2025, 2025, 2939779. [Google Scholar] [CrossRef]
  18. Xu, D.; Yin, J. An improved black widow optimization algorithm for engineering constrained optimization problems. IEEE Access 2023, 11, 32476–32495. [Google Scholar] [CrossRef]
  19. Wan, C.; He, B.; Fan, Y.; Tan, W.; Qin, T.; Yang, J. Improved black widow spider optimization algorithm integrating multiple strategies. Entropy 2022, 24, 1640. [Google Scholar] [CrossRef]
  20. Abu-Hashem, M.; Shambour, M. An improved black widow optimization (IBWO) algorithm for solving global optimization problems. Int. J. Ind. Eng. Comput. 2024, 15, 705–720. [Google Scholar] [CrossRef]
  21. Hu, G.; Du, B.; Wang, X.; Wei, G. An enhanced black widow optimization algorithm for feature selection. Knowl.-Based Syst. 2022, 235, 107638. [Google Scholar] [CrossRef]
  22. Lei, W.; Zhang, Z.; Zhu, J.; Lin, Y.; Hou, J.; Sun, Y. An improved jaya optimization algorithm with hybrid logistic-sine-cosine chaotic map. In Proceedings of the 14th International Conference on Advanced Computational Intelligence (ICACI), Wuhan, China, 25 July 2022. [Google Scholar]
  23. Luo, Z.; Qian, X.; Song, W. Enhanced differential evolution with hierarchical selection mutation and distance-based selection strategy. Eng. Appl. Artif. Intell. 2025, 144, 110124. [Google Scholar] [CrossRef]
  24. Lin, S.; Xu, H. An adaptive differential evolution algorithm based on adaptive evolution strategy and diversity enhancement. Results Eng. 2025, 27, 106551. [Google Scholar] [CrossRef]
Figure 1. Tidal level variation in port area over a 24-h period.
Figure 1. Tidal level variation in port area over a 24-h period.
Applsci 15 13263 g001
Figure 2. Schematic of vessel movements during port entry and exit operations.
Figure 2. Schematic of vessel movements during port entry and exit operations.
Applsci 15 13263 g002
Figure 3. Evolution flowchart of dependent variables in CUBT scheduling model.
Figure 3. Evolution flowchart of dependent variables in CUBT scheduling model.
Applsci 15 13263 g003
Figure 4. Flowchart of original BWOA.
Figure 4. Flowchart of original BWOA.
Applsci 15 13263 g004
Figure 5. Pseudocode of LHA-BWOA.
Figure 5. Pseudocode of LHA-BWOA.
Applsci 15 13263 g005
Figure 6. Flowchart of LHA-BWOA applied to CUBT scheduling model.
Figure 6. Flowchart of LHA-BWOA applied to CUBT scheduling model.
Applsci 15 13263 g006
Figure 7. Feasible scheduling solution for 10 vessels under a mixed berth operation scenario.
Figure 7. Feasible scheduling solution for 10 vessels under a mixed berth operation scenario.
Applsci 15 13263 g007
Figure 8. Feasible scheduling solution for 42 vessels under a mixed berth operation scenario.
Figure 8. Feasible scheduling solution for 42 vessels under a mixed berth operation scenario.
Applsci 15 13263 g008
Figure 9. Iterative convergence curves of algorithms for 10- and 42-vessel scheduling cases.
Figure 9. Iterative convergence curves of algorithms for 10- and 42-vessel scheduling cases.
Applsci 15 13263 g009
Figure 10. Sensitivity analysis of F2 under different scheduling scales: (a) 10 vessels; (b) 27 vessels; (c) 42 vessels.
Figure 10. Sensitivity analysis of F2 under different scheduling scales: (a) 10 vessels; (b) 27 vessels; (c) 42 vessels.
Applsci 15 13263 g010
Figure 11. Sensitivity analysis of F3 under different scheduling scales: (a) 10 vessels; (b) 27 vessels; (c) 42 vessels.
Figure 11. Sensitivity analysis of F3 under different scheduling scales: (a) 10 vessels; (b) 27 vessels; (c) 42 vessels.
Applsci 15 13263 g011
Figure 12. Sensitivity analysis of F1 and F4 under different scheduling scales: (a) 10 vessels; (b) 27 vessels; (c) 42 vessels.
Figure 12. Sensitivity analysis of F1 and F4 under different scheduling scales: (a) 10 vessels; (b) 27 vessels; (c) 42 vessels.
Applsci 15 13263 g012
Table 1. Comparative summary of related studies on terminal resource scheduling.
Table 1. Comparative summary of related studies on terminal resource scheduling.
StudiesSubjectsObjective FunctionsModelsMethod
Liu [5]BAP, continuous berth, uncertainty sets, container terminalsMinimize total cost under worst-case scenarios, including berthing delays and suboptimal berth assignmentsThree two-stage robust modelsCplex for small scale, RHH
Chu [12]Quay crane-tugboat-berth allocation, continuous berth, vessel arrival time uncertainly, container terminalsMinimize total cost, including fuel consumption, delay penalties, berth deviation, tugboat costs, and quay crane handling costsLinear mixed-IP modelCplex for small scale, ALNS
This paperChannel-tugboat-berth scheduling under tides, discrete berth, liquid terminalMinimize comprehensive total cost, including anchorage waiting, channel usage, tugboat operations, and departure delay penaltiesLinear mixed-IP modelLHA-BWOA
Table 2. Model parameters and variables.
Table 2. Model parameters and variables.
NotationSets
AVessels during the planning period
A X Vessels with tidal force during the planning period
BBerths
UTugboats
T X Tidal time during the planning period
C 1 Vessel anchorage waiting costs, unit of time
C 2 Channel usage costs, unit of time
C 3 Tugboats’ operational costs, unit of time
C 4 Penalty costs for vessel departure delays, unit of time
A T A a Arrival time at anchorage for Vessel a
D T A a Departure time at anchorage for Vessel a
C H I a Time of entry into the channel for Vessel a
C H O a Time of exit out the channel for Vessel a
A T B a Arrival time at berth for Vessel a
D T P a Departure time at port for Vessel a
D T B a Departure time at berth for Vessel a
D T E a Estimated time of departure for Vessel a
T H a Handling time for Vessel a
N u Total number of tugboats
N U a Number of tugboats used for berthing or unberthing Vessel a
H N U a Total horsepower of tugboats used by Vessel a
N U a m i n Minimum required horsepower for vessel a
T I a Berthing time from anchorage to berth for vessel a
T O a Departure time from berth to leaving the port for vessel a
D I a Berthing distance from anchorage to berth for Vessel a, m
D O a Departure distance from berth to leaving the port for Vessel a, m
D A b Safety time between vessels during berthing operations
D A c Safety time between vessels during channel operations
V ( N U a )Speed with tugboats for Vessel a, m/h
L a Length of Vessel a, m
L b Length of berth b, m
L c Critical value for unidirectional and bidirectional channels, m
t s Start time of the t-th tide within the planning period
t e End time of the t-th tide within the planning period
MInfinity Constant
β a b β a b   =   1 ,   vessel   a   is   assigned   to   berth   b ,   otherwise   β a b = 0.
β a c β a c   =   1 ,   vessel   a   is   assigned   to   channel   c ,   otherwise   β a c = 0.
θ a t θ a t   =   1 ,   vessel   a   entry   the   channel   at   t   tidal   time ,   otherwise   θ a t = 0
γ a a γ a a   =   1 ,   vessel   a is   operating   behind   vessel   a ,   otherwise   γ a a = 0
ω a ω a   =   1 ,   vessel   a   must   be   into   a   unidirectional   channel ,   otherwise   ω a = 0
Table 3. Comparative summary of related studies on algorithm.
Table 3. Comparative summary of related studies on algorithm.
StudiesImprovementsApplications
Chen [17]Tent chaotic mapping
Motion equation of the gazelle algorithm
Boundary processing strategy
Structural Damage Detection
Xu [18]Double chaotic map
Golden sine algorithm
Cauchy barycenter reversing differential mutation
Engineering problems
Wan [19]Gauss chaotic mapping
Sine cosine strategy
Elite opposition-based learning strategy
Differential evolution algorithm
Engineering Problem
Abu-Hashem [20]Initializing a dynamic pool39 benchmark functions
Hu [21]Differential evolution at mutation
Adaptive parameters
Feature selection
Table 4. Correspondence between berth numbers and maximum allowable vessel sizes.
Table 4. Correspondence between berth numbers and maximum allowable vessel sizes.
Berth NoAcceptable Maximum Vessel Size (DWT)
1300,000
2200,000
11120,000
1250,000
135000
Table 5. Relationship between vessel length, draft depth, and required NUa.
Table 5. Relationship between vessel length, draft depth, and required NUa.
Length (m)Draft (m)NUa
50–1204–81
120–1808–121–2
200–23012–152–3
240–25014–162–3
250–27516–203–4
330–35020–243–5
Table 6. Performance comparison of algorithms for solving CUBT model in 10- and 42-vessel cases.
Table 6. Performance comparison of algorithms for solving CUBT model in 10- and 42-vessel cases.
Case StudyFGap to Best (%)F1F2F3F4
LHA-BWOA (10)20,043.54-458.56741228.93316,523.881832.163
BWOA (10)23,348.3116.49%1176.2641231.37620,185.03755.6547
PSO (10)24,939.3324.43%1669.9441396.48920,008.651864.241
GA (10)28,007.4439.73%1316.2711106.60123,377.182207.346
LHA-BWOA (42)58,610.25-3326.1944985.95544,417.135880.969
BWOA (42)90,035.1153.62%7764.3965859.89969,935.396475.421
PSO (42)109,853.487.43%17,501.768961.31570,771.6212,618.67
GA (42)113,893.394.32%16,132.0611,624.8671,917.8914,218.47
Table 7. Sensitivity analysis factors and their assigned weight coefficients in CUBT Model.
Table 7. Sensitivity analysis factors and their assigned weight coefficients in CUBT Model.
Factorsμ1μ2μ3μ4
Channel0.10.70.10.1
Tugboats0.10.10.70.1
Waiting time0.40.10.10.4
Disclaimer/Publisher’s Note: The statements, opinions and data contained in all publications are solely those of the individual author(s) and contributor(s) and not of MDPI and/or the editor(s). MDPI and/or the editor(s) disclaim responsibility for any injury to people or property resulting from any ideas, methods, instructions or products referred to in the content.

Share and Cite

MDPI and ACS Style

Kong, L.; Xiao, H.; Wang, Y.; Chen, K.; Liu, M. Coordinated Allocation of Channel-Tugboat-Berth Resources Under Tidal Constraints at Liquid Terminal. Appl. Sci. 2025, 15, 13263. https://doi.org/10.3390/app152413263

AMA Style

Kong L, Xiao H, Wang Y, Chen K, Liu M. Coordinated Allocation of Channel-Tugboat-Berth Resources Under Tidal Constraints at Liquid Terminal. Applied Sciences. 2025; 15(24):13263. https://doi.org/10.3390/app152413263

Chicago/Turabian Style

Kong, Lingxin, Hanbin Xiao, Yudong Wang, Keming Chen, and Min Liu. 2025. "Coordinated Allocation of Channel-Tugboat-Berth Resources Under Tidal Constraints at Liquid Terminal" Applied Sciences 15, no. 24: 13263. https://doi.org/10.3390/app152413263

APA Style

Kong, L., Xiao, H., Wang, Y., Chen, K., & Liu, M. (2025). Coordinated Allocation of Channel-Tugboat-Berth Resources Under Tidal Constraints at Liquid Terminal. Applied Sciences, 15(24), 13263. https://doi.org/10.3390/app152413263

Note that from the first issue of 2016, this journal uses article numbers instead of page numbers. See further details here.

Article Metrics

Back to TopTop