Sign in to use this feature.

Years

Between: -

Subjects

remove_circle_outline
remove_circle_outline
remove_circle_outline
remove_circle_outline
remove_circle_outline
remove_circle_outline
remove_circle_outline
remove_circle_outline
remove_circle_outline

Journals

remove_circle_outline
remove_circle_outline
remove_circle_outline
remove_circle_outline
remove_circle_outline
remove_circle_outline
remove_circle_outline
remove_circle_outline
remove_circle_outline
remove_circle_outline
remove_circle_outline
remove_circle_outline
remove_circle_outline
remove_circle_outline

Article Types

Countries / Regions

remove_circle_outline
remove_circle_outline
remove_circle_outline
remove_circle_outline
remove_circle_outline
remove_circle_outline

Search Results (1,149)

Search Parameters:
Keywords = lysozyme

Order results
Result details
Results per page
Select all
Export citation of selected articles as:
20 pages, 7369 KB  
Article
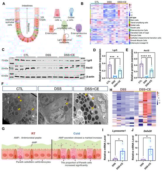
Cold Exposure Alleviates Colitis via Parallel Integration of Colonic Mucosal Regeneration and Ileal Antimicrobial Defense
by Yuzhu Di, Jiaxing Deng, Ziyou Hong, Zhirui Liu, Lubo Jin, Wenyuan Zhao and Bo Qu
Biomedicines 2026, 14(3), 609; https://doi.org/10.3390/biomedicines14030609 - 9 Mar 2026
Abstract
Background: Inflammatory bowel disease (IBD) involves chronic intestinal inflammation, epithelial barrier disruption, and dysbiosis, with environmental factors playing a significant role in its pathogenesis. Previous work revealed that cold exposure alleviates colitis in mice; this study extends that finding by demonstrating that cold [...] Read more.
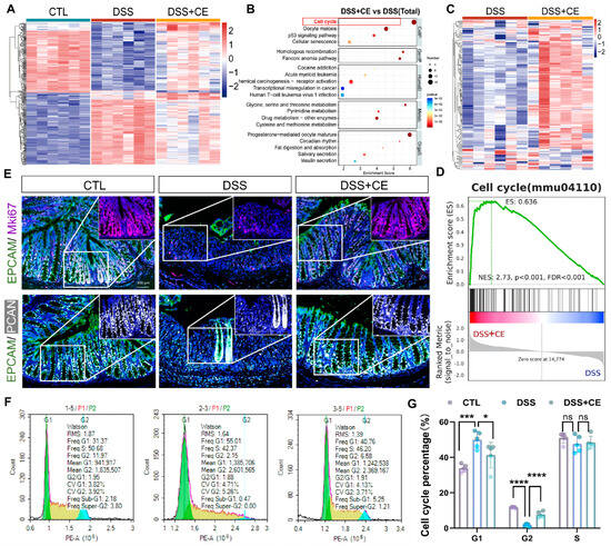
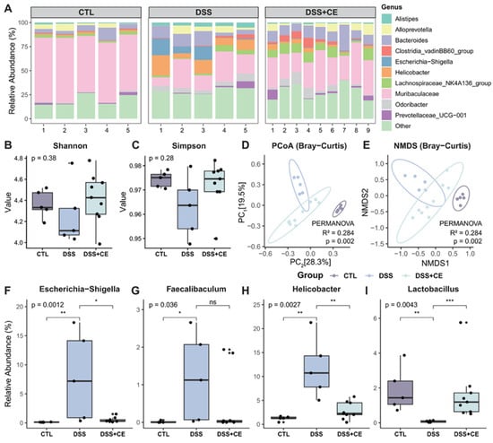
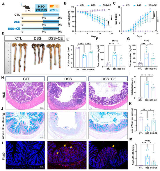
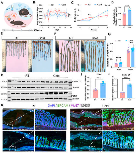
Background: Inflammatory bowel disease (IBD) involves chronic intestinal inflammation, epithelial barrier disruption, and dysbiosis, with environmental factors playing a significant role in its pathogenesis. Previous work revealed that cold exposure alleviates colitis in mice; this study extends that finding by demonstrating that cold exposure enhances intestinal regeneration even in healthy mice, upregulating proliferation markers (Mki67, PCNA, Cyclin D1). Methods: Applying this pro-regenerative effect to a colitis model, we investigated the underlying mechanisms through multi-omics analysis, transmission electron microscopy (TEM), immunofluorescence, and pathological staining as well as 16S rRNA sequencing. Results: We found that cold exposure activates intestinal epithelial proliferation pathways. Further analysis indicated that cold exposure induces colonic stem cell regeneration, upregulating stem cell markers Lgr5 and Ascl2. Notably, colonic transcriptomic profiling revealed the emergence of a Paneth-like cell phenotype, characterized by altered expression of specific lineage genes. Furthermore, cold exposure simultaneously promoted the accumulation of secretory granules and upregulated the expression of antimicrobial peptide genes (such as Lysozyme and Defa) in ileal Paneth cells. This enhanced ileal antimicrobial defense effectively reshaped the gut microbiota in inflamed intestines. Conclusions: This research elucidates a mechanism whereby cold adaptation promotes mucosal repair by integrating localized colonic epithelial regeneration with enhanced ileal Paneth cell-mediated antimicrobial defense. This offers compelling new perspectives on how environmental factors, such as cold exposure, could influence the pathophysiology of IBD and contribute to intestinal regeneration, which may provide foundational theoretical support for the future diagnosis and treatment of IBD. Full article
Show Figures

Figure 1

19 pages, 907 KB  
Article
Comparative Effects of Untreated and High-Solid Loading Pre-Treated Codium tomentosum on Oxidative and Immune Responses in European Seabass (Dicentrarchus labrax)
by Catarina Ramos-Oliveira, Rui Magalhães, Cláudia Serra, Isabel Belo, Aires Oliva-Teles and Helena Peres
Fishes 2026, 11(3), 151; https://doi.org/10.3390/fishes11030151 - 6 Mar 2026
Viewed by 144
Abstract
The effects of dietary inclusion of the macroalgae Codium tomentosum, either untreated or pre-treated with high-solid-loading alkaline hydrolysis, on the oxidative status, intestinal immune responses, and gut microbiota was evaluated in European seabass juveniles. Four diets, a control diet (CTR) and three [...] Read more.
The effects of dietary inclusion of the macroalgae Codium tomentosum, either untreated or pre-treated with high-solid-loading alkaline hydrolysis, on the oxidative status, intestinal immune responses, and gut microbiota was evaluated in European seabass juveniles. Four diets, a control diet (CTR) and three diets containing 7.5% C. tomentosum, either untreated (COD) or pre-treated for 30 min (COD30) or 60 min (COD60), were formulated and fed for 11 weeks. Fish fed the COD30 diet showed increased intestinal lipid peroxidation, higher plasma lysozyme activity, and reduced total glutathione, compared with CTR and COD. In parallel, distal intestine inflammatory (TNF-α, IL-10, IL-1β) and apoptotic (CASP3, CASP9) gene expression was downregulated relative to COD diet, suggesting a dissociation between oxidative damage and inflammatory activation. In fish fed COD60, intestinal lipid peroxidation plasma lysozyme activity were reduced and distal intestine inflammatory and apoptotic gene expression was lower than in COD diet. Hepatic oxidative stress markers were not affected by dietary treatment. DGGE analysis revealed no significant changes in microbial richness or diversity, although COD30 increased digesta community similarity. Overall, high-solid-loading alkaline pre-treatment of C. tomentosum for 60 min mitigated the oxidative and inflammatory/apoptotic impacts associated with dietary inclusion of the untreated macroalga, supporting ingredient processing as a strategy to improve the functional value of macroalgal aquafeeds. Full article
(This article belongs to the Special Issue Pivotal Roles of Feed Additives for Fish)
Show Figures

Figure 1

18 pages, 422 KB  
Article
Dietary Xylooligosaccharide Improves Growth, Immune Response, and Disease Tolerance of Olive Flounder (Paralichthys olivaceus)
by Samad Rahimnejad, Francisco A. Guardiola, María Ángeles Esteban and Sang-Min Lee
Animals 2026, 16(5), 820; https://doi.org/10.3390/ani16050820 - 6 Mar 2026
Viewed by 218
Abstract
The impacts of dietary xylooligosaccharide (XOS) were explored on growth, blood biochemistry, immune response, and resilience of olive flounder (Paralichthys olivaceus) against Edwardsiella tarda. Three replicate groups of fish (47.2 ± 0.41 g) were fed four diets incorporating various doses [...] Read more.
The impacts of dietary xylooligosaccharide (XOS) were explored on growth, blood biochemistry, immune response, and resilience of olive flounder (Paralichthys olivaceus) against Edwardsiella tarda. Three replicate groups of fish (47.2 ± 0.41 g) were fed four diets incorporating various doses of XOS [0% (control), 1%, 2%, and 3%] to apparent satiety for eight weeks. Dietary inclusion of XOS improved growth performance and increased hepatosomatic and viscerosomatic indices. Serum alanine aminotransferase activity decreased with XOS supplementation, indicating improved liver status. Key innate immune parameters, including serum lysozyme, antiprotease, and alternative complement (ACH50) activities, were enhanced in XOS-fed fish. Skin mucus protein content also increased, whereas serum myeloperoxidase and glutathione peroxidase activities, as well as skin mucus antiprotease and protease activities, remained unchanged. XOS supplementation modulated serum bacteriostatic activity against non-pathogenic Escherichia coli and altered skin mucus lectin-binding patterns. Validation of the enhanced immune competence was confirmed by the enhancement of fish survival rate after exposure to E. tarda. Overall, the results demonstrate that dietary XOS, particularly at 3% inclusion, is effective in enhancing innate immunity and disease tolerance in olive flounder. Full article
(This article belongs to the Section Animal Nutrition)
Show Figures

Figure 1

16 pages, 1443 KB  
Article
Effects of Different Stocking Densities on Growth Performance, Stress Resistance, Antioxidant Capacity and Immunity of Grass Carp
by Zhuolin Wu, Qinglei Xu, Li Feng, Juzheng Wang, Yuling Xu, You Wu, Linyan Zhou and Jian Xu
Animals 2026, 16(5), 745; https://doi.org/10.3390/ani16050745 - 27 Feb 2026
Viewed by 207
Abstract
With the rapid development of intensive aquaculture, unreasonable stocking density has become a major factor restricting the healthy growth of grass carp (Ctenopharyngodon idella). This study aimed to evaluate the effects of three stocking densities (0.57, 1.13, and 2.27 kg/m3 [...] Read more.
With the rapid development of intensive aquaculture, unreasonable stocking density has become a major factor restricting the healthy growth of grass carp (Ctenopharyngodon idella). This study aimed to evaluate the effects of three stocking densities (0.57, 1.13, and 2.27 kg/m3) on the growth performance, stress response, antioxidant capacity, and immunity of grass carp. Grass carp with an initial body weight of 81.76 ± 17.69 g were randomly assigned to three groups with three replicates. After 75 days of cultivation, we randomly sampled and measured their growth performance. Reagent kits were used to detect serum biochemical indicators, kidney immune enzyme activity, and liver antioxidant indicators in each treatment group. The expression of spleen immune-related genes was detected using real-time quantitative PCR (RT-qPCR). Results showed that the final body weight, weight gain rate, specific growth rate, and condition factor were significantly higher in the medium-stocking-density group (p < 0.05). High stocking density significantly increased serum cortisol, glucose, transaminases, creatinine, and urea nitrogen, and decreased cholesterol and triglyceride levels (p < 0.05). For immune parameters, the activities of immunoglobulin M (IgM), lysozyme (LZM), antimicrobial peptide (AMP), alkaline phosphatase (AKP), and acid phosphatase (ACP) in the kidneys decreased with increasing density. The mRNA levels of IL-1β, IL-6, TNF-α, and IL-10 in the spleen were significantly upregulated, while IgM was downregulated in the high-density group (p < 0.05). Regarding antioxidant capacity, hepatic total antioxidant capacity (T-AOC), catalase (CAT), and glutathione (GSH) levels increased initially and then decreased with increasing density, while malondialdehyde (MDA) content increased continuously. Collectively, these findings suggest that high stocking density induces growth inhibition, oxidative stress, and immune dysfunction in grass carp. The medium density of 1.13 kg/m3 was found to be optimal for the growth and physiological health of grass carp in this study, providing a scientific basis for the optimization of intensive farming strategies. Full article
Show Figures

Figure 1

23 pages, 1748 KB  
Article
Strategies to Reduce Sulfur Dioxide in Tannat Winemaking: Effects of Chitosan and Lysozyme on Microbial Stability, Composition, and Sensory Profile
by Diego Piccardo, Guzmán Favre, Tamara Fernandez-Calero, Florencia Pereyra-Farina, Yamila Celio-Ackermann, Alejandro Cammarota, Jorge Olivera, Hugo Naya, Gustavo González-Neves and Marcela González
Fermentation 2026, 12(3), 124; https://doi.org/10.3390/fermentation12030124 - 26 Feb 2026
Viewed by 337
Abstract
Sulfites are the most widely used additives in oenology to prevent oxidation and microbial spoilage. However, concerns about their potential adverse health effects have increased demand for low-sulfite wines. Strategies are required to ensure microbiological stability while preserving wine quality. This study evaluated [...] Read more.
Sulfites are the most widely used additives in oenology to prevent oxidation and microbial spoilage. However, concerns about their potential adverse health effects have increased demand for low-sulfite wines. Strategies are required to ensure microbiological stability while preserving wine quality. This study evaluated strategies to reduce or replace added sulfites with chitosan and low doses of lysozyme in Tannat winemaking. It measured their effects on microbial diversity, physicochemical parameters, and sensory attributes. Treatments were vinified in triplicate: reduced sulfites (RS: 30 mg/L), chitosan (C: 100 mg/L), reduced sulfites with chitosan (RS+C: 30 mg/L + 100 mg/L), reduced sulfites with lysozyme (RS+L: 30 mg/L + 5 mg/L), and traditional winemaking (TW: 125 mg/L sulfites). Sulfur dioxide lowered lactic acid bacteria counts, whereas chitosan and lysozyme treatments maintained higher populations. Metagenomic analyses showed that sulfur dioxide reduced bacterial diversity, whereas chitosan promoted a more complex microbiota. Lysozyme selectively reduced lactic acid bacteria, mainly affecting Oenococcus spp. Lower sulfite levels decreased phenolic concentrations, possibly due to reduced protection against oxidation, leading to color differences among treatments. The results indicate that strategies to reduce or replace sulfites influence microbial dynamics, acidity, phenolic structure, and color, highlighting the importance of careful process management to maintain wine quality. Full article
(This article belongs to the Special Issue Biotechnology in Winemaking, 2nd Edition)
Show Figures

Graphical abstract

30 pages, 1578 KB  
Article
In Vitro and In Vivo Evaluation of Chaetoceros sp. Immunomodulatory Effects in Red Hybrid Tilapia, Oreochromis spp.
by Hui-Ann Cheong, Annie Christianus, Clement Roy de Cruz, Chen-Fei Low, Po-Tsang Lee, Maha Abdullah, Fatimah Md Yusoff, Khozirah Shaari, Intan Safinar Ismail, Grrace Hui-Suan Ng and Chou-Min Chong
Biology 2026, 15(5), 374; https://doi.org/10.3390/biology15050374 - 25 Feb 2026
Viewed by 226
Abstract
Diatoms are recognized as a valuable source of bioactive compounds that can stimulate the immune defense mechanisms of fish. This study aimed to assess the effects of Chaetoceros sp. in modulating the specific and non-specific immunity of red hybrid tilapia through in vitro [...] Read more.
Diatoms are recognized as a valuable source of bioactive compounds that can stimulate the immune defense mechanisms of fish. This study aimed to assess the effects of Chaetoceros sp. in modulating the specific and non-specific immunity of red hybrid tilapia through in vitro functional assays, an in vivo feeding trial, and a bacterial challenge. The in vitro experiment (Phase One) examined the immune response of tilapia cells exposed to Chaetoceros sp. extract, while the in vivo experiment (Phase Two) evaluated the immune response following an 8-week dietary supplementation with Chaetoceros sp. powder. In Phase One, an 8 mg/mL concentration of Chaetoceros sp. extract demonstrated an overall enhancement in lysozyme activity and lymphocyte proliferation. In Phase Two, tilapia fed a diet containing 2% Chaetoceros sp. showed significantly improved lysozyme activity, while the 5% supplemented group exhibited a significant increase in lymphoproliferation activity (p < 0.05). Growth performance parameters were generally comparable among dietary groups, indicating that supplementation did not adversely affect growth. Notably, the 2% diet also enhanced fish survivability following a challenge with Streptococcus agalactiae. These findings highlight the immunomodulatory potential of the diatom Chaetoceros sp. as a functional feed additive for freshwater fish, particularly red hybrid tilapia, and suggest its positive impact on fish health management in aquaculture. Full article
Show Figures

Figure 1

22 pages, 2116 KB  
Article
Optimizing Self-Emulsifying Drug Delivery Systems for the Oral Delivery of a Hydrophobic Ion-Paired Lysozyme Complex
by Martin Deák, Nur Aslan, Eslam Ramadan, Katalin Kristó, Gábor Katona and Tamás Sovány
Pharmaceutics 2026, 18(2), 275; https://doi.org/10.3390/pharmaceutics18020275 - 23 Feb 2026
Viewed by 402
Abstract
Background: The oral delivery of biopharmaceuticals remains a major challenge for researchers and the pharmaceutical industry. Therefore, extensive research is ongoing to develop a viable delivery method, hence self-emulsifying drug delivery systems (SEDDSs) are being investigated because of their ability to protect [...] Read more.
Background: The oral delivery of biopharmaceuticals remains a major challenge for researchers and the pharmaceutical industry. Therefore, extensive research is ongoing to develop a viable delivery method, hence self-emulsifying drug delivery systems (SEDDSs) are being investigated because of their ability to protect the carried macromolecules in the gastrointestinal environment and facilitate absorption through the intestinal barrier. Objectives: To systematically investigate this promising method for the oral delivery of lysozyme (LYZ) and to model oral peptide/protein administration. Methods: LYZ/sodium dodecyl sulfate (SDS) hydrophobic ion pairs (HIPs) were prepared to enhance protein solubility and stability in SEDDSs. Different surfactants (Tween® 20 and 80) and as co-surfactants (Span® 20 and 80) were combined for the preparation of liquid SEDDSs according to a 22 full factorial design and samples of each combination were formulated based on a three-factor-constrained mixture design. The critical quality attributes (CQAs), droplet size, polydispersity index (PDI), and zeta potential were measured by dynamic light scattering (DLS). The process design space was determined by response surface methodology (RSM) and two-dimensional ternary contour plots. An in vitro release test was performed using the sample-and-separate approach. Results: Emulsions of SEDDSs with the optimal properties of droplet size < 200 nm, PDI < 0.4 and zeta potential < −10 mV were prepared. Consequently, a HIP load of 10 mg/g was achievable, exhibiting apparent first-order kinetics, with approximately 80% of the loaded LYZ released within 6 h. Conclusions: This study may contribute to better understanding of the effects and interactions of formulating materials for SEDDSs and their possible role in the oral delivery of biopharmaceuticals. Full article
(This article belongs to the Section Drug Delivery and Controlled Release)
Show Figures

Graphical abstract

14 pages, 776 KB  
Article
Donkey Milk Quality and Safety: Challenges of Using the ISO 11816-1 ALP Method for Pasteurization Verification
by Vita Maria Marino, Iris Schadt, Giovanni Belvedere, Stefania La Terra, Margherita Caccamo and Cinzia Caggia
Foods 2026, 15(4), 677; https://doi.org/10.3390/foods15040677 - 12 Feb 2026
Viewed by 250
Abstract
Donkey milk is valued for its similarity to human milk, low allergenicity, and high nutraceutical content, particularly lysozyme. As for milk from other species, donkey milk requires pasteurization for commercial sale. The ISO 11816-1 alkaline phosphatase (ALP) method, developed for cow’s milk, is [...] Read more.
Donkey milk is valued for its similarity to human milk, low allergenicity, and high nutraceutical content, particularly lysozyme. As for milk from other species, donkey milk requires pasteurization for commercial sale. The ISO 11816-1 alkaline phosphatase (ALP) method, developed for cow’s milk, is currently used to verify pasteurization in donkey milk. This study evaluated whether the method distinguishes compliant from non-compliant treatments and investigated associations of native and residual ALP with chemical and physiological parameters. Milk from 14 Ragusano donkeys was sampled three times at three-month intervals (42 samples) and analyzed for chemical and physiological composition, lysozyme, and total antioxidant capacity. Samples underwent compliant and non-compliant heat treatments, and ALP was determined. All residual ALP values, even for non-compliant treatments, were well below the bovine ISO threshold, and non-compliant treatments were not fully distinguished, precluding this method as a suitable approach. Pasteurization at 76 °C × 15 s is suggested, with an explorative and provisional threshold of 61 mU/L to achieve 100% specificity while preserving nutraceutical components. Considering a 9% analysis uncertainty at 95% confidence, ALP values below 50 mU/L are fully negative, with 97% of compliant samples below this value. Native ALP was highly variable (1758–6086 mU/L) and depended on physiological parameters and lactose, but not fat. Validation on larger datasets and across other breeds is required. Full article
(This article belongs to the Special Issue Quality Characteristics of Traditional and Innovative Foods)
Show Figures

Figure 1

25 pages, 5966 KB  
Article
Membrane-Mediated Nanoassembly of Lysozyme–Tannic Acid for Crystallization-Suppressed Nobiletin Delivery: Enhanced Cellular Uptake and Mucus Penetration
by Hongyu Liang, Jiahao Xing, Qiuyue Hou, Luyang Bao, Bin Li, Bin Zhou and Hongshan Liang
Biomolecules 2026, 16(2), 242; https://doi.org/10.3390/biom16020242 - 3 Feb 2026
Viewed by 353
Abstract
To enhance the bioavailability of hydrophobic nobiletin (NOB), this study constructed nanoparticles (LT-NOB) via self-assembly of lysozyme and tannic acid (TA). The multivalent weak interaction network between TA and lysozyme effectively encapsulated amorphous NOB, inhibiting crystallization. The optimized LT-NOB exhibited a size of [...] Read more.
To enhance the bioavailability of hydrophobic nobiletin (NOB), this study constructed nanoparticles (LT-NOB) via self-assembly of lysozyme and tannic acid (TA). The multivalent weak interaction network between TA and lysozyme effectively encapsulated amorphous NOB, inhibiting crystallization. The optimized LT-NOB exhibited a size of 212 nm, high encapsulation efficiency (89.5%), and drug loading (47.25%). Cellular uptake was significantly improved, primarily through macropinocytosis, followed by lysosomal escape and endoplasmic reticulum targeting. In Caco-2 and co-culture models, LT-NOB enhanced mucosal permeation by 75% and 50%, respectively, compared to free NOB. This work elucidates a robust strategy for stabilizing amorphous drugs and promoting their intestinal absorption, providing a foundation for advanced nanodrug delivery. Full article
(This article belongs to the Section Biomacromolecules: Proteins, Nucleic Acids and Carbohydrates)
Show Figures

Figure 1

17 pages, 1683 KB  
Article
Development and Evaluation of Immunoprotective Efficacy of Membrane Protein Vaccine Against Scuticociliatosis
by Qingmeihui Sun, Bingchen Wu, Yaoqi Ao, Xiaoyu Meng, Xiaohang Wang and Ruijun Li
Vaccines 2026, 14(2), 142; https://doi.org/10.3390/vaccines14020142 - 29 Jan 2026
Viewed by 510
Abstract
Objective: To develop a novel and efficient vaccine for controlling scuticociliatosis in turbot (Scophthalmus maximus), this study targeted the parasitic ciliate Pseudocohnilembus persalinus for membrane protein vaccine preparation. Methods: The immunoprotective efficacy and underlying molecular mechanisms of the vaccine were systematically [...] Read more.
Objective: To develop a novel and efficient vaccine for controlling scuticociliatosis in turbot (Scophthalmus maximus), this study targeted the parasitic ciliate Pseudocohnilembus persalinus for membrane protein vaccine preparation. Methods: The immunoprotective efficacy and underlying molecular mechanisms of the vaccine were systematically evaluated through immunization–challenge experiments, immune parameter detection, and transcriptomic analysis. Results: Results showed that the serum IgM level in turbot immunized with the membrane protein vaccine reached its peak one week after the second immunization, which was significantly higher than that in the control group and the whole-cell protein vaccine group (p < 0.05). Additionally, the activities of serum peroxidase (POD), total superoxide dismutase (T-SOD), acetylcholinesterase (ACH), and lysozyme (LZM) were significantly enhanced (p < 0.05). At 24 h and 48 h post-challenge, the relative parasite reduction rates at the wound sites in the membrane protein vaccine group were 87.79% and 74.17%, respectively. Transcriptomic analysis revealed 1063 differentially expressed genes (DEGs) in the spleen tissue of turbot immunized with the membrane protein vaccine, including 734 upregulated and 329 downregulated genes. These DEGs were significantly enriched in pathways such as glycine, serine and threonine metabolism and one carbon pool by folate, which are involved in immune responses by regulating immune cell proliferation, antioxidant defense, and immune substance synthesis. Conclusions: This study successfully developed a P. persalinus membrane protein vaccine with excellent immunoprotective efficacy and elucidated its molecular mechanisms of protection. It provides a novel vaccine candidate for the green control of turbot scuticociliatosis and offers a theoretical basis and technical support for the development of fish parasite subunit vaccines. Full article
Show Figures

Figure 1

22 pages, 11564 KB  
Article
TEMPO-Oxidized Nanocellulose In Situ-Immobilized AgNPs-Modified Chitin-Based Composite Sponge for Synergistic Antibacterial Fruit Preservation
by Zijun Zhang, Qi Zhang, Qimeng Jiang and Hao Ma
Polymers 2026, 18(3), 327; https://doi.org/10.3390/polym18030327 - 26 Jan 2026
Viewed by 400
Abstract
Sponge-based preservative packaging is an emerging approach to mitigate mechanical damage to fruits and vegetables during transportation, storage, and retail. However, conventional polyurethane sponges generally lack durable antibacterial activity and are neither biodegradable nor readily recyclable. Herein, to address these limitations, silver nanoparticles [...] Read more.
Sponge-based preservative packaging is an emerging approach to mitigate mechanical damage to fruits and vegetables during transportation, storage, and retail. However, conventional polyurethane sponges generally lack durable antibacterial activity and are neither biodegradable nor readily recyclable. Herein, to address these limitations, silver nanoparticles immobilized on TEMPO-oxidized cellulose nanofibers (TCNF@AgNPs) were incorporated into a quaternized chitin matrix to construct a synergistic antibacterial composite sponge (QCH/TCNF@AgNPs) for fruit preservation. The composite sponge exhibited strong antibacterial efficacy against Escherichia coli and Staphylococcus aureus, together with a low cumulative release of silver species of 2.49% after 336 h. In addition, the sponge showed >50% mass loss after 36 days in lysozyme solution, indicating good enzymatic degradability. Cytocompatibility assays further confirmed favorable biocompatibility and biosafety. Notably, the composite sponge provided satisfactory preservation performance for fresh strawberries. Overall, this work demonstrates the potential of QCH/TCNF@AgNPs as a biodegradable antibacterial packaging sponge for fruit preservation. Full article
Show Figures

Figure 1

13 pages, 2870 KB  
Article
A Chemically Induced Vibrio harveyi Bacterial Ghost Vaccine Confers Enhanced Protection in Turbot (Scophthalmus maximus)
by Haixiang Lv, Jianye Yang, Ruofan Yu, Qin Liu and Xiaohong Liu
Vaccines 2026, 14(1), 109; https://doi.org/10.3390/vaccines14010109 - 22 Jan 2026
Viewed by 290
Abstract
Background: Vibrio harveyi is a major bacterial pathogen threatening turbot aquaculture, necessitating the development of more effective vaccines. Bacterial ghosts (BGs), which are empty bacterial envelopes with preserved surface antigens, offer a promising alternative to traditional formaldehyde-killed vaccines that often suffer from reduced [...] Read more.
Background: Vibrio harveyi is a major bacterial pathogen threatening turbot aquaculture, necessitating the development of more effective vaccines. Bacterial ghosts (BGs), which are empty bacterial envelopes with preserved surface antigens, offer a promising alternative to traditional formaldehyde-killed vaccines that often suffer from reduced immunogenicity. Methods: We developed an optimized BGs vaccine for V. harveyi by combining the nonionic surfactant NP-40 with sodium hydroxide (NaOH). This NP-40/NaOH combination demonstrated a synergistic lytic effect, halving the minimum inhibitory concentration of NaOH required for complete inactivation. Results: The resulting BGs exhibited intact cellular morphology with transmembrane pores, efficient removal of cytoplasmic contents, and significantly better preservation of lipopolysaccharide structure compared to NaOH-alone treatment. Vaccination trials in turbot demonstrated that the NP-40/NaOH BGs provided the highest relative percent survival (RPS = 58.8%) upon challenge, outperforming both NaOH-alone BGs (RPS = 55.0%) and a traditional formaldehyde-killed vaccine (RPS = 34.8%). The superior protection was correlated with the induction of a more robust and sustained immune response, characterized by significantly higher levels of specific IgM antibodies, elevated lysozyme activity, and increased total serum protein. Conclusions: This study establishes the NP-40/NaOH protocol as an effective strategy for producing high-quality BGs with enhanced immunogenicity, presenting a potent vaccine candidate for controlling vibriosis in aquaculture. Full article
Show Figures

Figure 1

12 pages, 1022 KB  
Systematic Review
Natural Antimicrobial Peptides in the Control of Oral Biofilms: A Systematic Review of In Vitro Studies
by Ana Carolina Cambuí Pereira, Thalya Fernanda Horsth Maltarollo, Ana Carolina Brito Pereira, Mary Caroline Skelton-Macedo and Ericka Tavares Pinheiro
J 2026, 9(1), 2; https://doi.org/10.3390/j9010002 - 22 Jan 2026
Viewed by 360
Abstract
Due to the limitations of conventional antibiotics, antimicrobial peptides (AMPs) have emerged as promising therapeutic alternatives for the prevention and treatment of oral infections. This study systematically evaluated in vitro evidence regarding the antimicrobial and anti-biofilm activity of natural AMPs against oral pathogens. [...] Read more.
Due to the limitations of conventional antibiotics, antimicrobial peptides (AMPs) have emerged as promising therapeutic alternatives for the prevention and treatment of oral infections. This study systematically evaluated in vitro evidence regarding the antimicrobial and anti-biofilm activity of natural AMPs against oral pathogens. A systematic search using the PICOT strategy was conducted in PubMed, EMBASE, and Scopus, retrieving 7711 articles. After title and abstract screening, 109 studies were selected for full-text analysis, resulting in 26 articles that met the eligibility criteria. Among the AMPs evaluated, nisin (n = 15) and LL-37 (n = 5) were the most frequently investigated, while other peptides included lactoferrin, lactoferricin, melittin, lysozyme, histatin-5, cystatin C, chromogranin A, parasin-1, protamine, AmyI-1-18, and DCD-1L. Natural AMPs of human and animal origin demonstrated antimicrobial activity against bacteria associated with oral infections, particularly Streptococcus mutans and Enterococcus faecalis. These peptides were tested in different formulations, including solutions, incorporation into dental materials and polymers, and application in sonodynamic antimicrobial therapy. Overall, the findings indicate that natural AMPs represent a promising class of biomolecules for controlling oral biofilms; however, further clinical studies are required to validate their long-term efficacy and safety. Full article
Show Figures

Figure 1

12 pages, 1583 KB  
Article
Interaction of Lysozyme with Sulfated β-Cyclodextrin: Dissecting Salt and Hydration Contributions
by Jacek J. Walkowiak
Molecules 2026, 31(2), 372; https://doi.org/10.3390/molecules31020372 - 20 Jan 2026
Viewed by 283
Abstract
This article investigates the thermodynamic driving force of the interaction between lysozyme (Lys) and sulfated β-cyclodextrin (β-CDS), with a particular emphasis on the elusive role of hydration during polyelectrolyte–protein binding. Using isothermal titration calorimetry (ITC), the binding affinity was quantified across varying temperatures [...] Read more.
This article investigates the thermodynamic driving force of the interaction between lysozyme (Lys) and sulfated β-cyclodextrin (β-CDS), with a particular emphasis on the elusive role of hydration during polyelectrolyte–protein binding. Using isothermal titration calorimetry (ITC), the binding affinity was quantified across varying temperatures and salt concentrations, employing a recently developed thermodynamic framework that explicitly separates the contributions from counterion release and hydration effects. The study reveals that while counterion release is minimal in the Lys/β-CDS system, hydration effects become a dominant factor influencing the binding free energy ΔGb, especially as experimental temperature deviates from the characteristic temperature T0. It demonstrates that hydration contributions can substantially weaken binding at increased salt concentration cs. The high characteristic temperature T0 and the salt-dependent heat capacity change indicate a complex interplay of water structure and ion association—significantly departing from commonly linear interpretations of ΔGb vs. log cs based solely on counterion release effects. This work advances the understanding of polyelectrolyte–protein interactions by providing the first direct quantification of the hydration effect in such complexes and may have an impact on the rational design of biomolecular assemblies and therapeutic carriers. Full article
Show Figures

Figure 1

23 pages, 1041 KB  
Article
Dietary Green-Algae Chaetomorpha linum Extract Supplementation on Growth, Digestive Enzymes, Antioxidant Defenses, Immunity, Immune-Related Gene Expression, and Resistance to Aeromonas hydrophila in Adult Freshwater Snail, Bellamya bengalensis
by Hairui Yu, Govindharajan Sattanathan, Mansour Torfi Mozanzadeh, Pitchai Ruba Glory, Swaminathan Padmapriya, Thillainathan Natarajan, Ramasamy Rajesh and Sournamanikam Venkatalakshmi
Animals 2026, 16(2), 289; https://doi.org/10.3390/ani16020289 - 16 Jan 2026
Viewed by 437
Abstract
Macroalgae plays a significant role in the formulation of innovative and environmentally sustainable approaches to address food challenges. Specifically, green macroalgae serve as dietary supplements aimed at improving the health, growth, and feeding efficiency of various species of marine and freshwater fishes, as [...] Read more.
Macroalgae plays a significant role in the formulation of innovative and environmentally sustainable approaches to address food challenges. Specifically, green macroalgae serve as dietary supplements aimed at improving the health, growth, and feeding efficiency of various species of marine and freshwater fishes, as well as mollusks. The effects of Chaetomorpha linum extract (CLE) on growth performance, physiological responses, and disease resistance are studied in Bellamya bengalensis against Aeromonas hydrophila. In this experiment, adult B. bengalensis (4412 ± 165.25 mg) were randomly divided into 15 rectangular glass aquariums (35 snail/aquaria; 45 L capacity) and their basal diet was supplemented with different levels of CLE, including 0 (CLE0), 1 (CLE1), 2 (CLE2), 3 (CLE3), and 4 (CLE4) g/kg for 60 days. The growth performance in the CLE3 dietary group was significantly higher that of the CLE0 group, exhibiting both linear and quadratic trends in relation to dietary CLE levels (p < 0.05). The activities of pepsin, amylase, and lipase were found to be highest in CLE3 and lowest in CLE0. Both linear and quadratic responses to dietary CLE levels in digestive enzymes were observed (p < 0.05). The activities of superoxide dismutase and catalase in the hepatopancreas were found to be elevated in snails due to the synergistic effect of the supplemented CLE diet. Among different levels of diet given, CLE2-supplemented snails showed an increase in their enzyme activity (p < 0.05). Interestingly, all the CLE-treated snails expressed elevated levels of mucus lysozyme and mucus protein when compared to control (p < 0.05). Additionally, hepatopancreatic acid phosphatase and alkaline phosphatase activity were elevated in snails consuming CLE3 (p < 0.05). The transcription levels of immune-related genes, including mucin-5ac and cytochrome, were significantly elevated in snails that were fed a diet supplemented with 2–4 g of CLE/kg. Furthermore, the transcription level of the acid phosphatase-like 7 protein gene also increased in snails receiving CLE-supplemented diets. After a 14-day period of infection, snails that consumed a diet supplemented with 3–4 g/kg of CLE exhibited a notable increase in survival rates against virulent A. hydrophila. Based on the above findings, it is suggested that a diet supplemented with 3 g/kg of CLE may enhance growth, antioxidant and immune defense, and disease resistance in the freshwater snail B. bengalensis. Full article
Show Figures

Figure 1

Back to TopTop