Journal Description
Sustainability
Sustainability
is an international, peer-reviewed, open-access journal on environmental, cultural, economic, and social sustainability of human beings, published semimonthly online by MDPI. The Canadian Urban Transit Research & Innovation Consortium (CUTRIC), International Council for Research and Innovation in Building and Construction (CIB) and Urban Land Institute (ULI) are affiliated with Sustainability and their members receive discounts on the article processing charges.
- Open Access— free for readers, with article processing charges (APC) paid by authors or their institutions.
- High Visibility: indexed within Scopus, SCIE and SSCI (Web of Science), GEOBASE, GeoRef, Inspec, RePEc, CAPlus / SciFinder, and other databases.
- Journal Rank: JCR - Q2 (Environmental Studies) / CiteScore - Q1 (Geography, Planning and Development)
- Rapid Publication: manuscripts are peer-reviewed and a first decision is provided to authors approximately 17.9 days after submission; acceptance to publication is undertaken in 3.6 days (median values for papers published in this journal in the second half of 2025).
- Recognition of Reviewers: reviewers who provide timely, thorough peer-review reports receive vouchers entitling them to a discount on the APC of their next publication in any MDPI journal, in appreciation of the work done.
- Testimonials: See what our editors and authors say about Sustainability.
- Companion journals for Sustainability include: World, Sustainable Chemistry, Conservation, Future Transportation, Architecture, Standards, Merits, Bioresources and Bioproducts, Accounting and Auditing and Environmental Remediation.
- Journal Cluster of Environmental Science: Sustainability, Land, Clean Technologies, Environments, Nitrogen, Recycling, Urban Science, Safety, Air, Waste and Aerobiology.
Impact Factor:
3.3 (2024);
5-Year Impact Factor:
3.6 (2024)
Latest Articles
Leveraging Blockchain and Digital Twins for Low-Carbon, Circular Supply Chains: Evidence from the Moroccan Manufacturing Sector
Sustainability 2026, 18(2), 991; https://doi.org/10.3390/su18020991 (registering DOI) - 18 Jan 2026
Abstract
As global supply chains face increasing pressure to reconcile economic efficiency, environmental responsibility, and ethical transparency, emerging digital technologies offer unprecedented opportunities for sustainable transformation. This article examines this dynamic in the context of the Moroccan industrial sector, with particular reference to blockchain
[...] Read more.
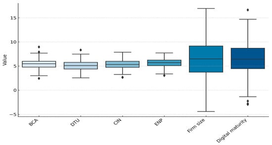
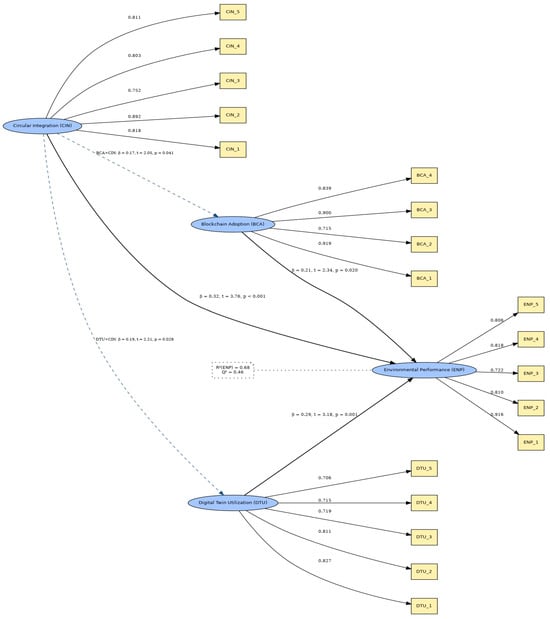
As global supply chains face increasing pressure to reconcile economic efficiency, environmental responsibility, and ethical transparency, emerging digital technologies offer unprecedented opportunities for sustainable transformation. This article examines this dynamic in the context of the Moroccan industrial sector, with particular reference to blockchain and digital twin technologies. The study employs a rigorous mixed-methods design, combining an in-depth qualitative exploration with 30 industry professionals and a Partial Least Squares Structural Equation Modeling (PLS-SEM) model based on survey data from 125 Moroccan manufacturing firms. The findings highlight the synergistic contribution of blockchain and digital twins in enabling circular, low-carbon, and resilient supply chains. Blockchain adoption strengthens environmental impact traceability, data reliability, and responsible governance, while digital twin systems enhance eco-efficiency through real-time modeling and predictive flow simulation. Circular integration emerges as a critical enabler, significantly amplifying the positive effects of both technologies by aligning physical and informational flows within closed-loop processes. With its strong empirical grounding and contextual relevance to an emerging economy, this research provides actionable insights for policymakers, industrial managers, and supply chain practitioners committed to accelerating the sustainable transformation of production systems. It also offers a renewed understanding of how digitalization and circularity jointly support environmental performance within industrial ecosystems.
Full article
(This article belongs to the Topic Sustainable Supply Chain Practices in A Digital Age)
►
Show Figures
Open AccessArticle
A Smartphone-Based Application for Crop Irrigation Estimation in Selected South and Southeast Asia Countries
by
Daniel Simonet, Ajita Gupta and Taufiq Syed
Sustainability 2026, 18(2), 990; https://doi.org/10.3390/su18020990 (registering DOI) - 18 Jan 2026
Abstract
Efficient irrigation planning in data-scarce regions remains challenging due to limited access to localized meteorological data, reliance on complex computer-based models, and the technical knowledge required to deploy them at the field scale. Hence, the need for accessible, smartphone-based tools that simplify soil
[...] Read more.
Efficient irrigation planning in data-scarce regions remains challenging due to limited access to localized meteorological data, reliance on complex computer-based models, and the technical knowledge required to deploy them at the field scale. Hence, the need for accessible, smartphone-based tools that simplify soil water balance calculations using public data to support practical decision-making in resource-limited contexts. This smartphone-based application estimates Net and Gross Irrigation Requirements using a Soil Water Balance (SWB) framework. The app combines region-specific empirical formulations for Effective Rainfall (Pe) calculation. The application utilizes user-supplied crop and irrigation parameters and meteorological data available in the public domain and operates at multiple temporal scales (daily, 10-day, weekly, and monthly), thereby supporting flexible irrigation schedules. The performance of app was evaluated through simulation-based benchmarking against FAO-CROPWAT 8.0 using harmonized inputs across five representatives agro-climatic region: Central India, Southern Vietnam, Northern Thailand, Western Bangladesh, and Central Sri Lanka. Quantitative comparison showed deviations within ±5% for Effective Rainfall, crop evapotranspiration, Net Irrigation, and Gross Irrigation, and low mean bias values (−2.8% to +3.3%) show the absence of systematic over- or under-estimation compared to CROPWAT model. The application also demonstrated responsiveness to climatic variability. Although the validation is limited to few representative locations and assumed minimal runoff conditions, the results suggest that the proposed method is technically consistent and feasible in practice. This study demonstrates smartphone-based application as a decision support for field-level irrigation planning and water resource management, particularly in data-limited agricultural contexts.
Full article
(This article belongs to the Section Sustainable Water Management)
Open AccessArticle
Impact of Extraction Methods of Wine Lees β-Glucan on the Rheological Properties of Low-Fat Yogurt
by
Aurica Chirsanova, Alina Boiștean, Ana Chioru, Adriana Dabija and Ionuț Avrămia
Sustainability 2026, 18(2), 989; https://doi.org/10.3390/su18020989 (registering DOI) - 18 Jan 2026
Abstract
Wine lees, a byproduct of winemaking, represent an underutilized source of β-glucans with potential functional applications in food. This study aimed to extract β-glucans using two methods—acid–alkaline treatment and autolysis assisted by ultrasound—and evaluate their effects when incorporated into low-fat stirred yogurt. The
[...] Read more.
Wine lees, a byproduct of winemaking, represent an underutilized source of β-glucans with potential functional applications in food. This study aimed to extract β-glucans using two methods—acid–alkaline treatment and autolysis assisted by ultrasound—and evaluate their effects when incorporated into low-fat stirred yogurt. The extracted β-glucans were added at a concentration of 0.3% (w/w), and rheological measurements were conducted over 20 days of storage. All yogurt samples showed shear-thinning behavior, with apparent viscosity decreasing from 105 mPa·s at low shear rates (0.1 s−1) to 103 mPa·s at 100 s−1. Yogurt with β-glucans from autolysis retained higher viscosity and viscoelastic moduli (G′ and G″), indicating better structural integrity. Time-dependent tests showed up to 45% decrease in shear stress over 10 min of continuous shearing in the sample with chemically extracted β-glucans, compared to only 28% for autolysis-derived ones. Oscillatory tests confirmed that all samples behaved as weak gels (G′ > G″). These findings suggest that β-glucans obtained via autolysis can improve the textural stability of yogurt, offering potential for functional dairy development and valorization of wine industry byproducts.
Full article
(This article belongs to the Section Sustainable Food)
Open AccessArticle
Research on One-to-Many Pickup and Delivery Vehicle Routing Optimization Method Considering Three-Dimensional Loading
by
Jiayi Shen and Yinggui Zhang
Sustainability 2026, 18(2), 988; https://doi.org/10.3390/su18020988 (registering DOI) - 18 Jan 2026
Abstract
►▼
Show Figures
Simultaneous optimization of vehicle routing and cargo loading is essential for reducing operational costs and improving the environmental performance of logistics systems. To overcome the limitations of traditional sequential approaches to the one-to-many pickup and delivery vehicle routing problem with three-dimensional loading constraints
[...] Read more.
Simultaneous optimization of vehicle routing and cargo loading is essential for reducing operational costs and improving the environmental performance of logistics systems. To overcome the limitations of traditional sequential approaches to the one-to-many pickup and delivery vehicle routing problem with three-dimensional loading constraints (3L-PDVRP), this paper proposes a deeply coupled hybrid genetic algorithm (HGA). The algorithm adopts a grouping-based genetic encoding strategy to accommodate variable fleet sizes and incorporates a tree-search-based loading module. A dynamic three-dimensional loading feasibility verification mechanism is embedded directly into the evolutionary search so that routing decisions are continuously guided by fragility, stacking stability, support constraints, and other loading constraints. In addition, an adaptive hybrid insertion strategy is employed to balance global exploration and local exploitation during route construction and repair. Extensive computational experiments on extended benchmark instances derived from standard datasets show that the proposed method consistently outperforms a large neighborhood search (LNS)-based baseline from the literature, reducing the average total travel distance by 10.60% and increasing the average vehicle loading rate by 2.76%. These results indicate that the proposed HGA provides an effective approach to the synergistic optimization of routing and loading in one-to-many distribution settings, offering practical value for lowering transportation costs and supporting more sustainable logistics operations. This methodology provides decision support for logistics enterprises, reducing travel distances while ensuring three-dimensional loading feasibility, thereby enabling greener and safer transportation operations.
Full article

Figure 1
Open AccessArticle
The Role of Environmental Disclosure and Green Accounting in Achieving a Sustainable and Investment-Attractive Economy According to Saudi Vision 2030
by
Hakim Mohamed Berradia
Sustainability 2026, 18(2), 987; https://doi.org/10.3390/su18020987 (registering DOI) - 18 Jan 2026
Abstract
This study investigates the different mechanisms through which environmental disclosure and green accounting practices influence investment attractiveness in an emerging market context. Drawing on legitimacy theory and the resource-based view, we examine whether these environmental accountability mechanisms create value directly or through enhanced
[...] Read more.
This study investigates the different mechanisms through which environmental disclosure and green accounting practices influence investment attractiveness in an emerging market context. Drawing on legitimacy theory and the resource-based view, we examine whether these environmental accountability mechanisms create value directly or through enhanced sustainability performance. Using survey data from 290 non-financial firms listed on the Saudi Stock Exchange, we employ partial least squares structural equation modeling to test a mediated-moderation model within the Saudi Vision 2030 framework. The results reveal differentiated value-creation pathways: environmental disclosure affects investment attractiveness indirectly through sustainable economic outcomes (full mediation; indirect effect β = 0.121, p < 0.001), while green accounting demonstrates both direct (β = 0.237, p < 0.001) and indirect effects (β = 0.091, p < 0.01), indicating partial mediation. Both practices are positively associated with sustainable economic outcomes (β_ED = 0.290, β_GA = 0.219, p < 0.001), which in turn are positively related to investment attractiveness (β = 0.416, p < 0.001). Unexpectedly, Vision 2030 alignment shows no significant moderating effect (β = 0.042, p = 0.498), suggesting that the sustainability–investment relationship is not significantly conditioned by perceived alignment with the national strategic framework in this sample. The model explains 25.7% of the variance in investment attractiveness and 20.0% of that in sustainable economic outcomes, indicating moderate explanatory power. These findings contribute to the environmental accounting literature by suggesting that internal management-oriented practices may be more closely associated with investment attractiveness than disclosure transparency alone. Overall, the results indicate that green accounting systems are associated with investment attractiveness, while environmental disclosure appears to require observable sustainability performance to be reflected in investment perceptions, offering measured implications for corporate strategy and regulatory policy in sustainability transitions.
Full article
(This article belongs to the Section Sustainable Management)
►▼
Show Figures

Figure 1
Open AccessArticle
Dynamic Impacts of Rail Transit Investment on Regional Economic Development: A Spatial-System Dynamics Analysis of the Jiangsu Yangtze River City Cluster
by
Minlei Qian and Lin Cheng
Sustainability 2026, 18(2), 986; https://doi.org/10.3390/su18020986 (registering DOI) - 18 Jan 2026
Abstract
The Jiangsu Yangtze River city cluster is a key growth pole of the Yangtze River Economic Belt, yet substantial disparities in development levels persist across cities, and the role of rail transit investment in fostering regional economic coordination remains insufficiently understood. This study
[...] Read more.
The Jiangsu Yangtze River city cluster is a key growth pole of the Yangtze River Economic Belt, yet substantial disparities in development levels persist across cities, and the role of rail transit investment in fostering regional economic coordination remains insufficiently understood. This study aims to reveal the dynamic mechanisms through which railway transportation investment influences regional economic growth via population migration and service industry agglomeration, and to quantify the economic multiplier effects under different investment scenarios. Considering the close economic linkages among cities, spatial autocorrelation analysis is applied to assess intercity economic dependence, which provides the basis for developing a system dynamics model that links the rail transit system with the regional economy. Using data from eight core cities over the period 2014–2023, the model is employed to simulate long-term economic responses under different investment scenarios. The results indicate that increasing the rail transit investment ratio from 0.0077 to 0.02 is associated with an estimated 13.2% increase in regional GDP by 2030, with a corresponding economic multiplier of approximately 1.8, while simulation errors remain within 4.1–16.2% compared with historical data. The findings suggest that rail transit investment promotes regional growth through improved accessibility, factor agglomeration, and industrial upgrading, and that coordinated planning at the urban agglomeration scale is more effective than isolated city-level strategies. By integrating spatial dependence analysis with system dynamics modeling, this study offers a dynamic perspective on the regional economic impacts of rail transit investment.
Full article
(This article belongs to the Special Issue Sustainable Transport Research and Railway Network Performance)
►▼
Show Figures

Figure 1
Open AccessArticle
Poisson’s Ratio as the Master Variable: A Single-Parameter Energy-Conscious Model (PNE-BI) for Diagnosing Brittle–Ductile Transition in Deep Shales
by
Bo Gao, Jiping Wang, Binhui Li, Junhui Li, Jun Feng, Hongmei Shao, Lu Liu, Xi Cao, Tangyu Wang and Junli Zhao
Sustainability 2026, 18(2), 985; https://doi.org/10.3390/su18020985 (registering DOI) - 18 Jan 2026
Abstract
As shale gas development extends into deeper formations, the unclear brittle-ductile transition (BDT) mechanism and low fracturing efficiency have emerged as critical bottlenecks, posing challenges to the sustainable and economical utilization of this clean energy resource. This study, focusing on the Liangshang Formation
[...] Read more.
As shale gas development extends into deeper formations, the unclear brittle-ductile transition (BDT) mechanism and low fracturing efficiency have emerged as critical bottlenecks, posing challenges to the sustainable and economical utilization of this clean energy resource. This study, focusing on the Liangshang Formation shale of Sichuan Basin’s Pingye-1 Well, pioneers a paradigm shift by identifying Poisson’s ratio ( ) as the master variable governing this transition. Triaxial tests reveal that systematically increases with depth, directly regulating the failure mode shift from brittle fracture to ductile flow. Building on this, we innovatively propose the Poisson’s Ratio-regulated Energy-based Brittleness Index (PNE-BI) model. This model achieves a decoupled diagnosis of BDT by quantifying how ν intrinsically orchestrates the energy redistribution between elastic storage and plastic dissipation, utilizing ν as the sole governing variable to regulate energy weighting for rapid and accurate distinction between brittle, transitional, and ductile states. Experiments confirm the -dominated energy evolution: Low rocks favor elastic energy accumulation, while high rocks (>0.22) exhibit a dramatic 1520% surge in plastic dissipation, dominating energy consumption (35.9%) and confirming that enhances ductility by reducing intergranular sliding barriers. Compared to traditional multi-variable models, the PNE-BI model utilizes values readily obtained from conventional well logs, providing a transformative field-ready tool that significantly reduces the experimental footprint and promotes resource efficiency. It guides toughened fracturing fluid design in ductile zones to suppress premature closure and optimizes injection rates in brittle zones to prevent fracture runaway, thereby enhancing operational longevity and minimizing environmental impact. This work offers a groundbreaking and sustainable solution for boosting the efficiency of mid-deep shale gas development, contributing directly to more responsible and cleaner energy extraction.
Full article
(This article belongs to the Section Energy Sustainability)
►▼
Show Figures

Figure 1
Open AccessArticle
Potassium Fertilization as a Steering Tool for Sustainable Valorization of Cereal Straw in Circular Bioeconomy Value Chains
by
Dario Iljkić, Ivana Varga, Paulina Krolo and Ivan Kraus
Sustainability 2026, 18(2), 984; https://doi.org/10.3390/su18020984 (registering DOI) - 18 Jan 2026
Abstract
Potassium (K) fertilization plays a key role in regulating stem morphology, particularly stem diameter, yet the influence of different K fertilizer formulations on stem structure and tensile strength remains insufficiently understood. Cereal straw is a key lignocellulosic by-product with growing importance in the
[...] Read more.
Potassium (K) fertilization plays a key role in regulating stem morphology, particularly stem diameter, yet the influence of different K fertilizer formulations on stem structure and tensile strength remains insufficiently understood. Cereal straw is a key lignocellulosic by-product with growing importance in the circular bioeconomy. Thus, the aim of this study was to determine the links between potassium nutrition, stem structure, and mechanical behavior for four cereal species: wheat, barley, rye, and oats. There were three potassium fertilization levels (0, 60, and 120 kg K ha−1) conducted in a field experiment in eastern Croatia (2021/2022). At maturity, stem morphology, macroelements (Ca, K, P, C, N), acid detergent fiber (ADF), neutral detergent fiber (NDF), and uniaxial tensile properties (maximum force, tensile strength, Young’s modulus) were determined. Cereal species was the dominant source of variation (p < 0.0001) for all traits, whereas the main effect of K was generally weak and significant only for stem diameter at the midpoint and N concentration, although K × species interactions were frequent. Oats and rye showed the most vigorous biomass production, whereas wheat exhibited by far the highest tensile strength (about 120 MPa) and stiffness (6.23 GPa), together with the highest ADF, while barley had the greatest NDF. Oat stems had the lowest ADF and NDF, indicating less lignified, more digestible tissues but mechanically weaker straw. Mechanical traits were tightly and positively correlated with ADF, NDF, and CN ratio, whereas P showed weak or negative associations with plant size and strength. Therefore, for targeted straw valorization, cereal species selection is paramount, with potassium fertilization playing a secondary, species-dependent role.
Full article
(This article belongs to the Special Issue Valorization of Renewable Resources for the Production of Biobased Products Through the Implementation of Circular Bioeconomy Principles: Second Edition)
Open AccessArticle
Performance of CuTiO3 Photocatalytic Oxidation for Treating Organic Peroxide Production Wastewater Under Visible Light
by
Zichun Yan, Hongfu Li, Hao Yang and Shuo Li
Sustainability 2026, 18(2), 983; https://doi.org/10.3390/su18020983 (registering DOI) - 18 Jan 2026
Abstract
To investigate the treatment performance of a CuTiO3 photocatalytic system for organic peroxide production wastewater under visible light, CuTiO3 powder prepared through the hydrothermal method was used for this experiment. The light absorption properties of the CuTiO3 catalyst were analyzed
[...] Read more.
To investigate the treatment performance of a CuTiO3 photocatalytic system for organic peroxide production wastewater under visible light, CuTiO3 powder prepared through the hydrothermal method was used for this experiment. The light absorption properties of the CuTiO3 catalyst were analyzed using UV-Vis diffuse reflectance spectroscopy (UV-Vis DRS). The effects of the initial pH, photocatalyst dosage, light intensity, and reaction duration on the photocatalytic reaction were examined. Before and after the reaction, the changes in pollutant components in water were characterized via three-dimensional excitation–emission matrix fluorescence spectrometry (3D-EEM) and gas chromatography–mass spectrometry (GC-MS); the changes in the concentrations of some pollutants were analyzed via wavelength scanning. The results indicated that CuTiO3 has a good response to visible light. Under the optimized conditions (initial pH = 5, CuTiO3 dosage = 1.2 g/L, light intensity = 1300 W/m2, duration = 4 h), the COD removal rate reached 58%, and the B/C (BOD5/COD) ratio of wastewater increased from 0.112 to 0.221, demonstrating a good pretreatment effect. GC-MS analysis demonstrated significant degradation effects on amide and hydride substances. Radical capture experiments verified hydroxyl radicals as the dominant species in CuTiO3 photocatalysis. Visible-light photocatalysis using CuTiO3 provides an efficient pretreatment pathway for organic peroxide production wastewater.
Full article
Open AccessArticle
Assessing the Early Impact of InvestEU on Romanian SME Financial Performance
by
Emanuel Ciobanu, Ana-Maria Torjescu, Ioana Polec and Carmen Păunescu
Sustainability 2026, 18(2), 982; https://doi.org/10.3390/su18020982 (registering DOI) - 18 Jan 2026
Abstract
This article examines how European funding enhances the financial performance of Romanian SMEs, a sector facing growing regulatory pressure, market volatility, and resource constraints. The study combines a thematic analysis of InvestEU indicators and national SME financing data (2021–2023) with a firm-level difference-in-differences
[...] Read more.
This article examines how European funding enhances the financial performance of Romanian SMEs, a sector facing growing regulatory pressure, market volatility, and resource constraints. The study combines a thematic analysis of InvestEU indicators and national SME financing data (2021–2023) with a firm-level difference-in-differences model comparing InvestEU-funded SMEs to a matched control group over 2023–2024. The qualitative evidence shows that InvestEU operates at the EU level as a multidimensional policy instrument fostering competitiveness, social inclusion, and long-term economic and environmental development, while Romanian SMEs continue to rely predominantly on their own funds and national co-financing, a conservative pattern that ensures stability but limits access to external capital and transformative investments. Econometric results indicate that funded SMEs record, on average, higher turnover and net profit growth than comparable non-funded firms and confirm a strong positive association between firm size and financial performance; however, the interaction term capturing the specific InvestEU effect is positive but not statistically significant at the 95% confidence level. The findings suggest that InvestEU has the potential to act as a catalyst for structural change but also highlight the need for longer observation periods, larger samples, and more comprehensive development indicators to assess its medium-and long-term impact on SME competitiveness.
Full article
(This article belongs to the Section Economic and Business Aspects of Sustainability)
►▼
Show Figures

Figure 1
Open AccessArticle
Energy Transitions in the Digital Economy: Interlinking Supply Chain Innovation, Growth, and Policy Stringency in OECD Countries
by
Majdi Hashim and Opeoluwa Seun Ojekemi
Sustainability 2026, 18(2), 981; https://doi.org/10.3390/su18020981 (registering DOI) - 18 Jan 2026
Abstract
The development of renewable energy has emerged as a cornerstone of sustainable economic transformation, offering a pathway to reduce carbon dependence and enhance long-term energy security. As a result, this study examines the influence of supply chain digitalization, economic growth, and environmental stringency
[...] Read more.
The development of renewable energy has emerged as a cornerstone of sustainable economic transformation, offering a pathway to reduce carbon dependence and enhance long-term energy security. As a result, this study examines the influence of supply chain digitalization, economic growth, and environmental stringency policies on renewable energy consumption (REC) across 33 OECD countries from 2000 to 2021. Using the Method of Moments Quantile Regression (MMQR) approach, the research provides robust, distribution-sensitive insights into how these factors shape renewable energy dynamics. In addition to the main variables, financial development and economic globalization were included as control variables to capture broader macroeconomic effects. The empirical results reveal that supply chain digitalization exerts a negative and consistent influence on REC across all quantiles, suggesting that technological advancement within supply chains may still be heavily dependent on non-renewable energy inputs. Conversely, environmental stringency policies demonstrate a positive and significant impact on REC at all quantiles, indicating that stricter environmental regulations effectively drive the transition toward cleaner energy sources. However, the effect of economic growth varies across quantiles, reflecting a nonlinear relationship—fostering renewable energy use in some instances while increasing conventional energy demand in others. Among the control variables, economic globalization enhances REC, implying that greater international integration facilitates technology transfer and access to green innovations. In contrast, financial development negatively affects REC, suggesting that current financial systems may still prioritize fossil fuel investments. Overall, the study emphasizes the need to align digital transformation strategies, financial reforms, and policy frameworks to strengthen renewable energy development and ensure a sustainable, low-carbon future across OECD nations.
Full article
(This article belongs to the Section Energy Sustainability)
►▼
Show Figures

Figure 1
Open AccessArticle
Consumer Attitudes, Buying Behaviour, and Sustainability Concerns Toward Fresh Pork: Insights from the Black Slavonian Pig
by
Sanja Jelić Milković, Ružica Lončarić, Jelena Kristić, Ana Crnčan, Igor Kralik, Lucija Pečurlić, David Kranjac and Maurizio Canavari
Sustainability 2026, 18(2), 980; https://doi.org/10.3390/su18020980 (registering DOI) - 18 Jan 2026
Abstract
►▼
Show Figures
This study examined Croatian consumer attitudes towards fresh pork from the Black Slavonian pig, focusing on the following sustainability dimensions: environmental, social, economic sustainability, and animal welfare. A survey of 410 consumers was conducted in June 2021, using an online questionnaire assessing consumption
[...] Read more.
This study examined Croatian consumer attitudes towards fresh pork from the Black Slavonian pig, focusing on the following sustainability dimensions: environmental, social, economic sustainability, and animal welfare. A survey of 410 consumers was conducted in June 2021, using an online questionnaire assessing consumption habits, breed knowledge, and socio-demographic characteristics. Factor analysis identified four key dimensions: attention to animal welfare, support for local production and biodiversity, origin and information, and price and intrinsic quality. Cluster analysis revealed three distinct consumer segments: conscious consumers (32.4%), value-oriented consumers (37.3%), and uninvolved meat consumers (30.2%). Multinomial logistic regression showed that age, region, family economic status, and place of purchase significantly predicted cluster membership (Nagelkerke R2 = 0.251, classification accuracy = 52.9%), while gender, education level, and household composition did not. Conscious consumers were characterised by older age, higher income, and a preference for direct purchasing channels, while value-oriented consumers favoured supermarkets and mid-range pricing. These findings highlight the need for improved consumer education, transparent labelling, targeted marketing strategies, and enhanced policy support to promote sustainable indigenous pig breed production and conservation.
Full article

Figure 1
Open AccessArticle
Crafting Your Employability: How Job Crafting Relates to Sustainable Employability Under the Self-Determination Theory and Role Theory
by
Ramdan Afnek and Amir Khadem
Sustainability 2026, 18(2), 979; https://doi.org/10.3390/su18020979 (registering DOI) - 18 Jan 2026
Abstract
Amid increasing job complexity and evolving career demands, understanding how employees can proactively sustain their employability has become a critical concern for organizations. Although prior research highlights the importance of job crafting for employability, the motivational mechanisms through which this relationship unfolds—and the
[...] Read more.
Amid increasing job complexity and evolving career demands, understanding how employees can proactively sustain their employability has become a critical concern for organizations. Although prior research highlights the importance of job crafting for employability, the motivational mechanisms through which this relationship unfolds—and the contextual conditions under which it is strengthened or weakened—remain insufficiently understood. Drawing on self-determination theory and role theory, this study examines how job crafting influences sustainable employability through the mediating role of self-determination and the moderating role of role ambiguity. Using a two-wave, time-lagged survey design, data were collected from 989 employees across diverse industries in Türkiye. Job crafting and role ambiguity were measured at Time 1, while self-determination and sustainable employability were assessed one month later. The proposed relationships were tested using confirmatory factor analysis and conditional process analysis. The results show that job crafting is positively associated with both self-determination and sustainable employability. Self-determination partially mediates the relationship between job crafting and sustainable employability, indicating that proactive job redesign enhances employability by fostering autonomous motivation. Moreover, role ambiguity weakens the positive effects of job crafting on both self-determination and sustainable employability, highlighting the importance of role clarity as a boundary condition. This study advances the job crafting and sustainable employability literature by identifying self-determination as a key motivational mechanism and by demonstrating how role ambiguity constrains the benefits of proactive work behavior. By integrating self-determination theory with role theory, the findings offer nuanced insights into how employee agency and contextual clarity jointly support sustainable employability in dynamic work environments.
Full article
(This article belongs to the Special Issue Green Transition in Workplaces: Assessing the Effects of Sustainable Human Resources Management on Workers’ Behaviors and Attitudes)
►▼
Show Figures

Figure 1
Open AccessArticle
Feasibility Study of School-Centred Peer-to-Peer Energy Trading with Households and Electric Motorbike Loads
by
Lerato Paulina Molise, Jason Avron Samuels and Marthinus Johannes Booysen
Sustainability 2026, 18(2), 978; https://doi.org/10.3390/su18020978 (registering DOI) - 18 Jan 2026
Abstract
South Africa faces high energy costs, highlighting the urgent need for sustainable and cost-effective energy solutions. This study investigates the design of a cost-effective photovoltaic energy system that maximises savings and revenue for the school through energy trading. In this study, the school
[...] Read more.
South Africa faces high energy costs, highlighting the urgent need for sustainable and cost-effective energy solutions. This study investigates the design of a cost-effective photovoltaic energy system that maximises savings and revenue for the school through energy trading. In this study, the school trades with 14 neighbouring households and 125 electric motorbikes. This research first applies Latin Hypercube Sampling to explore the solution space and determine which system parameters have a significant impact on supply reliability, investment costs, revenue and savings. Optimal solutions are generated using Non-Dominated Sorting Genetic Algorithm II for a range of system scenarios. Following this, the most promising scenario is selected and applied to 53 schools in the Western Cape. The results show that number of panels strongly correlates with both supply reliability and revenue, thus reducing the break-even years, while battery capacity affects investment costs and, to some extent, break-even years. Among the configurations tested, scenarios where schools traded with both households and electric motorbikes, particularly when both included their own battery systems, achieved the most favourable financial performance for the school, with break-even periods of less than five years under sufficient roof area and improved reliability for the external entities, with an average improvement of 60%. These findings demonstrate that peer-to-peer energy trading between schools and communities can enhance the financial feasibility and sustainability of decentralised solar systems, offering a scalable model for improving energy access and affordability in South Africa and possibly other developing countries.
Full article
(This article belongs to the Special Issue Research on Sustainable Transportation and Urban Traffic—3rd Edition)
►▼
Show Figures

Figure 1
Open AccessArticle
Supplier Evaluation in the Electric Vehicle Industry: A Hybrid Model Integrating AHP-TOPSIS and XGBoost for Risk Prediction
by
Weikai Yan, Ziqi Song, Senyi Liu and Ershun Pan
Sustainability 2026, 18(2), 977; https://doi.org/10.3390/su18020977 (registering DOI) - 18 Jan 2026
Abstract
►▼
Show Figures
As the supply chain of the electric vehicle (EV) industry becomes increasingly complex and vulnerable, traditional supplier evaluation methods reveal inherent limitations. These approaches primarily emphasize static performance while neglecting dynamic future risks. To address this issue, this study proposes a comprehensive supplier
[...] Read more.
As the supply chain of the electric vehicle (EV) industry becomes increasingly complex and vulnerable, traditional supplier evaluation methods reveal inherent limitations. These approaches primarily emphasize static performance while neglecting dynamic future risks. To address this issue, this study proposes a comprehensive supplier evaluation model that integrates a hybrid Analytic Hierarchy Process (AHP) and Technique for Order Preference by Similarity to Ideal Solution (TOPSIS) framework with the Extreme Gradient Boosting (XGBoost) algorithm, contextualized for the EV sector. The hybrid AHP-TOPSIS framework is first applied to rank suppliers based on multidimensional performance criteria, including quality, delivery capability, supply stability and scale. Subsequently, the XGBoost algorithm uses historical monthly data to capture nonlinear relationships and predict future supplier risk probabilities. Finally, a risk-adjusted framework combines these two components to construct a dynamic dual-dimensional performance–risk evaluation system. A case study using real data from an automobile manufacturer demonstrates that the hybrid AHP–TOPSIS model effectively distinguishes suppliers’ historical performance, while the XGBoost model achieves high predictive accuracy under five-fold cross-validation, with an AUC of 0.851 and an F1 score of 0.928. After risk adjustment, several suppliers exhibiting high performance but elevated risk experienced significant declines in their overall rankings, thereby validating the robustness and practicality of the integrated model. This study provides a feasible theoretical framework and empirical evidence for EV enterprises to develop supplier decision-making systems that balance performance and risk, offering valuable insights for enhancing supply chain resilience and intelligence.
Full article

Figure 1
Open AccessArticle
Toward High-Quality and Sustainable Employment: Spatial Evolution and Driving Factors of Precarious Labor Market in China
by
Hongbin Huang, Lixing Chai and Gengzhi Huang
Sustainability 2026, 18(2), 976; https://doi.org/10.3390/su18020976 (registering DOI) - 18 Jan 2026
Abstract
►▼
Show Figures
Amid the normalization of flexible employment, labor dispatch, as a form of non-standard employment, has become an important component of China’s precarious labor market (PLM). Based on registration data of labor dispatch firms from 2002 to 2022, this paper analyzes the spatial distribution
[...] Read more.
Amid the normalization of flexible employment, labor dispatch, as a form of non-standard employment, has become an important component of China’s precarious labor market (PLM). Based on registration data of labor dispatch firms from 2002 to 2022, this paper analyzes the spatial distribution and evolutionary patterns of China’s PLM, using spatial autocorrelation, kernel density estimation, and Gini coefficient methods. Furthermore, it explores its driving mechanisms through a panel negative binomial regression model. The results show that (i) over the past two decades, China’s PLM has undergone four stages: initiation, acceleration, expansion, and adjustment. (ii) Spatially, it has evolved along the trend of “reinforced clustering with concurrent diffusion,” expanding from first-tier cities in eastern China to second- and third-tier cities in central and western China. (iii) Industrial upgrading, market competition, and the overall level of urban development have significantly promoted the growth of the PLM, while improvements in accessibility, proportion of migrant population, and public service provision have somewhat restrained its expansion. Overall, China’s PLM demonstrates both growth potential and structural vulnerability under institutional constraints and external shocks, offering valuable spatial insights for forging sustainable, high-quality employment and coordinated regional development.
Full article

Figure 1
Open AccessArticle
Improvisation and New Venture Performance: Unpacking the Roles of Entrepreneurial Self-Efficacy and Learning Orientation
by
Osama Elfghi, Kolawole Iyiola, Ahmad Bassam Alzubi and Hasan Yousef Aljuhmani
Sustainability 2026, 18(2), 975; https://doi.org/10.3390/su18020975 (registering DOI) - 18 Jan 2026
Abstract
New ventures operating in volatile and unpredictable environments must rely on rapid adaptation and decisive action, making improvisation a critical entrepreneurial capability. This study examines how improvisation enhances new venture performance by uncovering the psychological and learning-based mechanisms through which its effects unfold.
[...] Read more.
New ventures operating in volatile and unpredictable environments must rely on rapid adaptation and decisive action, making improvisation a critical entrepreneurial capability. This study examines how improvisation enhances new venture performance by uncovering the psychological and learning-based mechanisms through which its effects unfold. Drawing on the Knowledge-Based View (KBV) and Social Learning Theory (SLT), the model proposes that improvisation strengthens entrepreneurial self-efficacy, enabling entrepreneurs to approach uncertainty with greater confidence and adaptive judgment. Using a two-wave survey of 322 startup founders in Turkey and analyses conducted through PROCESS and complementary SEM estimation, the findings show that improvisation significantly boosts both entrepreneurial self-efficacy and new venture performance. Entrepreneurial self-efficacy emerges as a key mediating mechanism, indicating that improvisational experiences help entrepreneurs develop mastery, reinforce capability beliefs, and translate spontaneous action into improved outcomes. The results further suggest that improvisational episodes provide immediate learning cues that enhance situational awareness and decision-making agility, deepening the psychological pathway that links spontaneous behavior to venture performance. Additionally, relative explorative learning significantly moderates the relationship between improvisation and entrepreneurial self-efficacy, demonstrating that entrepreneurs benefit more from improvisation when they actively pursue new knowledge, experiment with unfamiliar approaches, and challenge routine assumptions. This moderating role clarifies when improvisation produces its strongest effects, while the mediating mechanism explains how performance improvements materialize through confidence-building processes. By integrating these mechanisms into a unified explanation, the study advances understanding of the improvisation–performance relationship and highlights the importance of learning-oriented behavior in converting spontaneous action into sustained entrepreneurial advantage. The findings offer theoretical contributions and actionable insights for entrepreneurs seeking to strengthen adaptability, resilience, and competitiveness in fast-changing environments.
Full article
(This article belongs to the Special Issue Building Sustainable Businesses: Psychological Drivers, Organizational Strategies and Entrepreneurial Development)
►▼
Show Figures

Figure 1
Open AccessArticle
Leading Green: How Leadership Styles Shape Environmental Human Resource Management Practices in Greek Hospitality Organizations
by
Christos Papademetriou, Dimitrios Belias, Angelos Ntalakos and Ioannis Rossidis
Sustainability 2026, 18(2), 974; https://doi.org/10.3390/su18020974 (registering DOI) - 17 Jan 2026
Abstract
This research focuses on the effects of leadership styles on the implementation of Green Human Resource Management (Green HRM) initiatives in hotels in Greece by staff members, and it recognizes the lack of sustainability research in the Mediterranean hospitality sector. Employing the Full-Range
[...] Read more.
This research focuses on the effects of leadership styles on the implementation of Green Human Resource Management (Green HRM) initiatives in hotels in Greece by staff members, and it recognizes the lack of sustainability research in the Mediterranean hospitality sector. Employing the Full-Range Leadership Model, we explore the impact of transformational, transactional, and passive leadership on the implementation of environmental HR practices. The data for this study were obtained from 216 employees in 29 hotels in Greece, who completed the Multifactor Leadership Questionnaire (MLQ-5x) and a Green HRM instrument. Several regression analyses showed that transformational leadership was the most robust positive predictor of Green HRM practices, followed by leadership outcomes and transactional leadership. On the other hand, passive leadership was significantly inversely associated with Green HRM implementation. Demographic variables, such as gender, age, and experience, had a substantial impact on both perceptions of leadership and involvement in Green HRM as well. The results offer significant theoretical implications and practical directions for improving environmental performance in hospitality organizations through the strategic use of leadership development and human resource management intervention.
Full article
(This article belongs to the Special Issue Advancements and Innovation in Tourism Management and Strategic Management: Sustainable Development Perspective)
Open AccessArticle
Sustainable Financial Markets in the Digital Era: FinTech, Crowdfunding and ESG-Driven Market Efficiency in the UK
by
Loredana Maria Clim (Moga), Diana Andreea Mândricel and Ionica Oncioiu
Sustainability 2026, 18(2), 973; https://doi.org/10.3390/su18020973 (registering DOI) - 17 Jan 2026
Abstract
In the context of tightening sustainability regulations and rising demands for transparent and responsible capital allocation, understanding how digital financial innovations influence market efficiency has become increasingly important. This study examines the impact of Financial Technology (FinTech) solutions and crowdfunding platforms on sustainable
[...] Read more.
In the context of tightening sustainability regulations and rising demands for transparent and responsible capital allocation, understanding how digital financial innovations influence market efficiency has become increasingly important. This study examines the impact of Financial Technology (FinTech) solutions and crowdfunding platforms on sustainable market efficiency, volatility dynamics, and risk structures in the United Kingdom. Using weekly data for the Financial Times Stock Exchange 100 (FTSE 100) index from January 2010 to June 2025, the analysis applies the Lo–MacKinlay variance ratio test to assess compliance with the Random Walk Hypothesis as a proxy for informational efficiency. Firm-level proxies for FinTech and crowdfunding activity are constructed using the Nomenclature of Economic Activities (NACE) and Standard Industrial Classification (SIC) systems. The empirical results indicate substantial deviations from random-walk behavior in crowdfunding-related market segments, where persistent positive autocorrelation and elevated volatility reflect liquidity constraints and informational frictions. By contrast, FinTech-dominated segments display milder inefficiencies and faster information absorption, pointing to more stable price-adjustment mechanisms. After controlling for structural distortions through heteroskedasticity-consistent corrections and volatility adjustments, variance ratios converge toward unity, suggesting a restoration of informational efficiency. The results provide relevant insights for investors, regulators, and policymakers seeking to align financial innovation with the objectives of sustainable financial systems.
Full article
(This article belongs to the Special Issue Sustainable Finance, Technologies, and Regulatory Frameworks: Advancing Sustainability in a Digital Era)
Open AccessArticle
Pre–Post Evaluation of Slovenia’s Additional Training Programme for Novice Drivers: Implications for Reducing Risk and Promoting Sustainable Road Safety
by
Darja Topolšek and Tina Cvahte Ojsteršek
Sustainability 2026, 18(2), 972; https://doi.org/10.3390/su18020972 (registering DOI) - 17 Jan 2026
Abstract
Education and post-licencing training programmes for novice drivers are widely implemented to improve road safety, yet their effectiveness remains debated. This study evaluates short-term attitudinal changes relating to participation in a mandatory post-licencing training programme for novice drivers in Slovenia. A within-subject pre–post
[...] Read more.
Education and post-licencing training programmes for novice drivers are widely implemented to improve road safety, yet their effectiveness remains debated. This study evaluates short-term attitudinal changes relating to participation in a mandatory post-licencing training programme for novice drivers in Slovenia. A within-subject pre–post survey methodology was used to evaluate self-reported driving attitudes across six safety-related domains among 225 novice drivers at a Slovenian driving training centre in 2024. Paired t-tests revealed minor yet statistically significant improvement following the programme in perceived support for the additional driver training, lowered overconfidence, heightened care in speeding and intersection behaviour, and enhanced attitudes towards vehicle operation and utilization of safety equipment. Attitudes regarding attention and adherence to traffic regulations showed negligible shifts, indicating a strong baseline attitude towards safe driving. The findings indicate a modest but fairly consistent short-term change in attitudes after programme participation. Due to the lack of a control group and dependence on self-reported data, the findings should be seen as evaluative rather than causative, necessitating more longitudinal and behavioural research to evaluate long-term and behavioural effects.
Full article
(This article belongs to the Collection Accident Prevention and Risk Management for Safe and Sustainable Transportation)
►▼
Show Figures

Figure 1
Journal Menu
► ▼ Journal Menu-
- Sustainability Home
- Aims & Scope
- Editorial Board
- Reviewer Board
- Topical Advisory Panel
- Instructions for Authors
- Special Issues
- Topics
- Sections & Collections
- Article Processing Charge
- Indexing & Archiving
- Editor’s Choice Articles
- Most Cited & Viewed
- Journal Statistics
- Journal History
- Journal Awards
- Society Collaborations
- Conferences
- Editorial Office
Journal Browser
► ▼ Journal BrowserHighly Accessed Articles
Latest Books
E-Mail Alert
News
Topics
Topic in
Buildings, Energies, Smart Cities, Sustainability
Recent Studies on Climate-Neutral Districts and Cities
Topic Editors: Xingxing Zhang, Rosaria VolpeDeadline: 20 January 2026
Topic in
Atmosphere, Coasts, Land, Sustainability, Water
Contemporary Waterfronts, What, Why and How?
Topic Editors: Maria José Andrade Marques, Francesca Dal Cin, João Pedro CostaDeadline: 28 February 2026
Topic in
Buildings, CivilEng, Climate, Construction Materials, Energies, Sustainability, Architecture
Advances in Building Sector for Achieving Net Zero Emission by 2050
Topic Editors: Md Morshed Alam, Iqbal Hossain, Jiaolan ZhuDeadline: 20 March 2026
Topic in
Energies, Sustainability, Electricity
Advanced Technology of Smart Battery and Energy Management System of Transportation Electrification
Topic Editors: Longxing Wu, Zhiqiang Lyu, Renjing Gao, Muyao WuDeadline: 30 March 2026
Conferences
Special Issues
Special Issue in
Sustainability
Evaluation and Utilization of Renewable Energy for Sustainable Development
Guest Editor: Florinda MartinsDeadline: 19 January 2026
Special Issue in
Sustainability
Sustainable Pavement Engineering: Design, Materials, and Performance
Guest Editors: Wei Si, Bo Li, Pengfei LiuDeadline: 19 January 2026
Special Issue in
Sustainability
Sustainable Energy Systems and Applications
Guest Editors: Ana Fernández-Guillamón, Minerva Díaz-Heras, Guillermo Martínez de Lucas, Isabel Cristina Gil-GarciaDeadline: 20 January 2026
Special Issue in
Sustainability
Smart Infrastructure Management and Sustainable Urban Development
Guest Editor: Sungjoo HwangDeadline: 20 January 2026
Topical Collections
Topical Collection in
Sustainability
Waste Utilization and Resource Recovery
Collection Editors: Chunjiang An, Xiujuan Chen
Topical Collection in
Sustainability
Sustainable Development of Rural Areas and Agriculture
Collection Editor: Piotr Prus
Topical Collection in
Sustainability
Reviews, Advances and Applications in Environmental Sustainability
Collection Editors: Jose Navarro Pedreño, António Dinis Ferreira, Peter Goethals, Eun-Sung Chung, Vincenzo Torretta
Topical Collection in
Sustainability
Sustainability on Production and Industrial Management
Collection Editor: Malgorzata Jasiulewicz-Kaczmarek




