Due to scheduled maintenance work on our servers, there may be short service disruptions on this website between 11:00 and 12:00 CEST on March 28th.
Journal Description
World
World
is an international, peer-reviewed, open access journal on past, present, and future links between economic, political, social, and/or environmental issues, published monthly online by MDPI. World serves as a scholarly forum and source of information on local, regional, national, and international trends, challenges, and opportunities relating to sustainability, adaptation, and the 4th Industrial Revolution.
- Open Access—free for readers, with article processing charges (APC) paid by authors or their institutions.
- High Visibility: indexed within ESCI (Web of Science), FSTA, AGRIS, RePEc, and other databases.
- Journal Rank: JCR - Q1 (Social Sciences, Interdisciplinary)
- Rapid Publication: manuscripts are peer-reviewed and a first decision is provided to authors approximately 24.7 days after submission; acceptance to publication is undertaken in 5.6 days (median values for papers published in this journal in the second half of 2025).
- Recognition of Reviewers: APC discount vouchers, optional signed peer review, and reviewer names published annually in the journal.
- World is a companion journal of Sustainability.
Impact Factor:
1.9 (2024);
5-Year Impact Factor:
2.0 (2024)
Latest Articles
Latent Regimes in Sustainability Transitions: How Digital Connectivity and Governance Quality Shape Development Trajectories
World 2026, 7(4), 53; https://doi.org/10.3390/world7040053 - 24 Mar 2026
Abstract
Global progress towards the 2030 Sustainable Development Goals (SDGs) remains critically off track, with current trends indicating that only 17% of targets will be met by the deadline. As sustainability transitions increasingly depend on regional and institutional capacity, understanding heterogeneous transition pathways and
[...] Read more.
Global progress towards the 2030 Sustainable Development Goals (SDGs) remains critically off track, with current trends indicating that only 17% of targets will be met by the deadline. As sustainability transitions increasingly depend on regional and institutional capacity, understanding heterogeneous transition pathways and resilience across territorial contexts is essential. This study investigates whether observed divergence in SDG performance reflects temporary setbacks or persistent structural regimes characterised by distinct institutional and technological configurations. Using panel data from over 160 countries (2019–2024), we employ annual latent class analysis to identify hidden structures in SDG performance across 15 goals, introducing intertemporal volatility as a dimension of development dynamics. We complement this with ordered logistic regression to examine structural determinants of regime membership, including governance quality, digital infrastructure, health investment, and macroeconomic indicators. Our analysis identifies three temporally stable development regimes—lagging, transitional, and leading—with fewer than 15% of countries transitioning between classes over the observation period. ANOVA results reveal that internet access and government effectiveness exhibit the most substantial between-regime differences. Ordered logit models indicate that governance quality and digital connectivity are the strongest correlates of regime membership (government effectiveness: β = 0.943, p < 0.001; internet penetration: β = 0.049, p < 0.001), whereas short-term GDP growth exerts negligible influence (p > 0.10). These findings challenge assumptions of linear convergence in sustainable development and provide a data-driven framework for evaluating transition dynamics across diverse territorial contexts. The results suggest that achieving the SDGs requires that deep structural constraints be addressed—particularly digital divides and institutional quality—through regionally targeted policy design rather than relying solely on incremental adjustments or economic growth. The identified regimes provide a basis for place-based targeting by distinguishing contexts where governance and digital capacity constraints are binding.
Full article
(This article belongs to the Special Issue Regional Sustainability Transitions: Economic Pathways, Policy Innovations, and Institutional Resilience)
►
Show Figures
Open AccessArticle
Forecasting Carbon Dioxide Emissions in Greece Under Decarbonization: Evidence from an ARIMA Time Series Model
by
Tranoulidis Apostolos
World 2026, 7(4), 52; https://doi.org/10.3390/world7040052 - 24 Mar 2026
Abstract
Environmental protection and the reduction of carbon dioxide (CO2) emissions are central priorities within European climate policy. This study analyses and forecasts annual CO2 emissions in Greece using a univariate time-series framework. Annual data from 1960 to 2024, sourced from
[...] Read more.
Environmental protection and the reduction of carbon dioxide (CO2) emissions are central priorities within European climate policy. This study analyses and forecasts annual CO2 emissions in Greece using a univariate time-series framework. Annual data from 1960 to 2024, sourced from Our World in Data, enable the analysis to capture both the historical expansion of emissions and the recent decarbonization phase of the Greek energy system. Using the Box–Jenkins methodology, multiple ARIMA specifications were evaluated based on information criteria and diagnostic tests. To examine the stationarity properties of the series, the Augmented Dickey–Fuller (ADF) unit root test is applied. The findings indicate that the ARIMA (1,1,1) model most accurately represents the stochastic dynamics of the emissions series. The estimated autoregressive and moving-average coefficients, 0.9404 and −0.7165, respectively, are statistically significant at the 1% level. Residual diagnostics confirm the absence of serial correlation, approximate normality, and no significant heteroskedasticity. Forecast evaluation for the 2020–2024 holdout period demonstrates satisfactory predictive performance, with a mean absolute percentage error (MAPE) of approximately 6%. Dynamic forecasts for 2025 to 2030 indicate a gradual decline in national CO2 emissions, reaching an estimated 45.5 million tonnes by 2030. Overall, the study demonstrates that parsimonious ARIMA models offer a transparent and empirically reliable benchmark for national emissions forecasting. These models provide a reproducible tool for monitoring climate policy outcomes and for supporting evidence-based environmental decision-making. This study contributes to the environmental forecasting literature by providing an updated, diagnostically rigorous univariate benchmark model for Greece’s CO2 emissions that encompasses both the pre- and post-decarbonization phases of the national energy transition.
Full article
(This article belongs to the Section Climate Transitions and Ecological Solutions)
►▼
Show Figures

Figure 1
Open AccessArticle
Institutional Quality as a Conditioning Factor of Convergence: Evidence from European Economies
by
Goran Lalić and Dragana Trifunović
World 2026, 7(4), 51; https://doi.org/10.3390/world7040051 - 24 Mar 2026
Abstract
This paper examines the role of institutional quality in shaping income convergence across European economies over the period 2004–2023. While previous studies frequently assume either linear institutional effects or strong regime-dependent threshold dynamics, this study evaluates whether institutional conditions fundamentally alter the speed
[...] Read more.
This paper examines the role of institutional quality in shaping income convergence across European economies over the period 2004–2023. While previous studies frequently assume either linear institutional effects or strong regime-dependent threshold dynamics, this study evaluates whether institutional conditions fundamentally alter the speed of convergence. Using a fixed-effects panel framework with a spline-based specification and an endogenously determined institutional breakpoint, this analysis allows the convergence coefficient to vary across institutional regimes. The results confirm the presence of conditional convergence in the full sample and across regional subgroups. Although an estimated institutional breakpoint marginally improves model fit, formal Wald and bootstrap-based threshold tests do not provide strong evidence of a structural break in the convergence parameter. The speed of convergence remains broadly stable across institutional regimes, suggesting that institutional quality does not function as a binary activation threshold. Instead, institutions appear to operate as conditioning factors influencing the stability and robustness of convergence dynamics rather than triggering discrete regime shifts. Regional estimations reveal heterogeneity in institutional dispersion and growth volatility, particularly in the Western Balkans, yet without fundamental alterations in convergence mechanisms. The findings contribute to the literature by reframing the institutional–convergence nexus toward a moderated nonlinear interpretation, emphasizing structural conditioning rather than regime-dependent convergence.
Full article
(This article belongs to the Section Inclusive and Regenerative Development)
►▼
Show Figures

Figure 1
Open AccessArticle
Sustainability in SMEs: Business Excellence, SDGs Silence?
by
Maria C Tavares and Andres Ramos
World 2026, 7(3), 50; https://doi.org/10.3390/world7030050 - 20 Mar 2026
Abstract
►▼
Show Figures
Given the aggregated potential impact of Small and Medium-sized Enterprises (SMEs), this study analyzes the disclosure of the Sustainable Development Goals (SDGs) among companies located in the municipality in Portugal, awarded the ‘SMEs Excellence’ certification by the Institute for the Support of Small
[...] Read more.
Given the aggregated potential impact of Small and Medium-sized Enterprises (SMEs), this study analyzes the disclosure of the Sustainable Development Goals (SDGs) among companies located in the municipality in Portugal, awarded the ‘SMEs Excellence’ certification by the Institute for the Support of Small and Medium Enterprises (IAPMEI) in 2022. Given the limited empirical evidence on SDG disclosure among high-performing, non-listed SMEs in Portugal, the study adopts a hybrid exploratory–descriptive research design to provide new empirical insights on the sustainability disclosure practices of firms holding this certification. Data were collected through a structured questionnaire administered to 51 ‘SMEs Excellence’ located in the municipality of Águeda, district of Aveiro, yielding 24 responses. The findings are interpreted through the lenses of stakeholder, legitimacy, and signaling theories. Results indicate that only 42% of the companies recognize the importance of the SDGs, prioritizing decent work, innovation, and responsible consumption (SDGs 8, 9, and 12). However, only 12.5% formally disclose their SDG engagement. The main barriers to disclosure include limited institutional support, time constraints, and insufficient knowledge. Among firms that do disclose SDG-related initiatives, the primary motivations are image enhancement and stakeholder recognition. Respondents also highlight the importance of financial incentives, examples of best practices from other companies, and targeted training as key factors in supporting and expanding SDG disclosure among SMEs. This study contributes to the literature by providing one of the first empirical analyses of SDG disclosure among financially robust SMEs in Portugal, highlighting how stakeholder pressure, legitimacy concerns, and signaling incentives shape disclosure behavior.
Full article

Figure 1
Open AccessArticle
Spatiotemporal Modeling and Prediction of Urban Thermal Field Variation and Land Use Dynamics in Riyadh Using Machine Learning and Remote Sensing
by
Md Tanvir Miah, Raiyan Raiyan, Ayad Khalid Almaimani and Khan Rubayet Rahaman
World 2026, 7(3), 49; https://doi.org/10.3390/world7030049 - 18 Mar 2026
Abstract
Urban areas in arid environments are increasingly affected by the urban heat island (UHI) effect, which intensifies thermal stress, disrupts ecological balance, and poses challenges for sustainable urban development. Understanding and predicting spatiotemporal variations in land surface temperature (LST) and land use dynamics
[...] Read more.
Urban areas in arid environments are increasingly affected by the urban heat island (UHI) effect, which intensifies thermal stress, disrupts ecological balance, and poses challenges for sustainable urban development. Understanding and predicting spatiotemporal variations in land surface temperature (LST) and land use dynamics is therefore critical for effective urban planning. This study develops a predictive framework for Riyadh, Saudi Arabia, using long-term Landsat time series data (1993–2023) and deep learning models to evaluate urban thermal patterns via the Urban Thermal Field Variation Index (UTFVI). Artificial Neural Networks (ANNs) with six hidden layers for LST and seven for UTFVI forecast future trends up to 2043. The results indicate that urban areas expanded by 521.62 km2, increasing from 8.73% to 19.56% between 1993 and 2023, and are projected to reach 1509.40 km2 (25.28%) by 2043, while vegetation coverage declined from 0.771% to 0.674%. The highest average summer LST increased from 56.73 °C in 1993 to 59.89 °C in 2023 and is predicted to rise to 60.79 °C by 2033 and 61.52 °C by 2043. Winter temperatures exhibited a comparable upward trend, rising from 30.75 °C to 32.33 °C in 2023 and projected to reach 34.48 °C by 2043. UTFVI analysis revealed a substantial expansion of weak thermal field zones, which covered 2778 km2 in 2023 and are expected to reach 3018.44 km2 (57%) by winter 2043, accompanied by a marked contraction of strong thermal field areas. The ANN models achieved a high predictive performance, with RMSE values of 0.759 (summer) and 0.789 (winter) for UTFVI and correlation coefficients of 0.91 and 0.89, respectively. Projections further indicate that, by 2043, approximately 39.31% of the study area will experience summer temperatures between 48 °C and 53 °C, compared to 5.59% in 2023. These findings highlight the accelerating interaction between urban growth and thermal intensification in arid cities. The proposed modeling framework provides a robust decision-support tool for urban planners and policymakers to mitigate UHI impacts and promote climate-resilient and sustainable urban development.
Full article
(This article belongs to the Special Issue Urban Planning and Regional Development for Sustainability)
►▼
Show Figures

Figure 1
Open AccessEssay
Animal Welfare Washing in Agriculture Supply Chains: Regulatory Gaps, Trade Incentives, and Ethical Risks
by
Fernando Mata and Maria Rosário Marques
World 2026, 7(3), 48; https://doi.org/10.3390/world7030048 - 16 Mar 2026
Abstract
Animal welfare has become an increasingly prominent attribute in global food markets, embedded within sustainability narratives, quality claims, and ethical branding strategies. However, the proliferation of animal welfare claims has not always been matched by equivalent improvements in on-farm welfare outcomes. This paper
[...] Read more.
Animal welfare has become an increasingly prominent attribute in global food markets, embedded within sustainability narratives, quality claims, and ethical branding strategies. However, the proliferation of animal welfare claims has not always been matched by equivalent improvements in on-farm welfare outcomes. This paper conceptualises animal welfare washing (AWW) as a systemic phenomenon in animal-based supply chains, whereby welfare narratives, standards, and certifications create the appearance of ethical production without delivering measurable improvements in animal welfare. Drawing on the interdisciplinary literature from animal welfare science, sustainability studies, trade governance, and food policy, this conceptual essay examines how AWW emerges from the interaction of industrial farming systems, fragmented public and private regulations, trade incentives, and information asymmetries. The analysis shows that AWW undermines ethical commitments to animals, regulatory credibility, and food quality governance. Welfare claims frequently operate as credence-based quality signals, despite weak links to verifiable welfare outcomes. Together, these conditions enable symbolic compliance and regulatory arbitrage across global value chains. As a result, genuinely higher-welfare producers face distorted competition, while consumers encounter diminishing trust in sustainability labels. It is argued that addressing AWW requires a shift toward outcome-based measurable welfare standards, stronger enforcement, improved integration with food quality regulation, and trade-compatible governance frameworks that reward performance rather than symbolic claims. By situating AWW within broader sustainability and trade dynamics, this paper advances debates on ethical food governance.
Full article
Open AccessArticle
Milpa Food System, Nutritional Contributions in Adults and Its Sociocultural Role in a Rural Community of Oaxaca, Mexico
by
Said Omar Díaz Ortega, María Eufemia Pérez-Flores, Juana Yolanda López-Cruz, Isidro Morales García and Silvia Nuria Jurado Celis
World 2026, 7(3), 47; https://doi.org/10.3390/world7030047 - 13 Mar 2026
Abstract
The milpa (a traditional Mesoamerican agricultural system) constitutes a dynamic space with a great diversity of agro-food and sociocultural resources. The objective of this study was to evaluate the milpa’s contribution to food self-sufficiency and to document perceptions of its attributes and cultural
[...] Read more.
The milpa (a traditional Mesoamerican agricultural system) constitutes a dynamic space with a great diversity of agro-food and sociocultural resources. The objective of this study was to evaluate the milpa’s contribution to food self-sufficiency and to document perceptions of its attributes and cultural significance in San Felipe Tejalápam, Oaxaca. Using a mixed-methods design that included food frequency questionnaires, 24 h dietary recalls (n = 50), and semi-structured interviews (n = 12), the percentage of adequacy (PA) and the symbolic perception of the milpa were analyzed. The results indicate that milpa foods are important for local nutrition, providing significantly higher percentages of adequacy (p ≤ 0.05) for carbohydrates (63.72%), fiber (69.72%), and iron (77.22%). However, the system proved insufficient in energy (42.35%), protein (32.38%), vitamin C (2.69%), vitamin E (0.17%), and potassium (11.14%) compared to external food sources. From a cultural perspective, the milpa was identified as a pillar of community identity. Participants highlighted its culinary properties, health benefits, and its role as a driver of economic and food self-sufficiency. It is concluded that the milpa not only satisfies key nutritional needs but also preserves ancestral knowledge and strengthens the social fabric of the population.
Full article
(This article belongs to the Topic The New Era of Food and Agriculture: Sustainable Strategies to Achieve Zero Hunger)
►▼
Show Figures

Figure 1
Open AccessArticle
Care Partner Physical Activity Attitudes and Practices on Perceived Physical Activity Benefits for Older Adults
by
Oluwaseun Adeyemi, Tracy Chippendale, Gbenga Ogedegbe, Joshua Chodosh and Dowin Boatright
World 2026, 7(3), 46; https://doi.org/10.3390/world7030046 - 13 Mar 2026
Abstract
Background: Care partners play a critical role in supporting physical activity among older adults. This study assesses how care partners’ attitudes to and engagement in physical activity relate to their perceived benefits of physical activity for older adults. Methods: For this cross-sectional study,
[...] Read more.
Background: Care partners play a critical role in supporting physical activity among older adults. This study assesses how care partners’ attitudes to and engagement in physical activity relate to their perceived benefits of physical activity for older adults. Methods: For this cross-sectional study, 305 care partners completed validated surveys on the perceived benefits of physical activities among older adults (outcome), attitudes towards, and practices of physical activities (predictors). For all three surveys, higher scores indicate greater perceived benefit, more positive attitudes, and greater engagement in physical activities. We assessed the relationship between the predictor and outcome variables using multivariable quantile regression models adjusted for sociodemographic, caregiving, and health-related covariates. We reported the adjusted median difference (aMD) and 95% confidence intervals (CI). Results: The population was predominantly young adults (18–34 years, 58%), female (53%), who had been providing caregiving services for three or more years (43%). The median perceived physical activity benefit for older adults, personal attitude toward physical activity, and physical activity practice scale scores were 60.0 (52.0–66.0), 29.0 (25.0–33.0), and 33.0 (28.0–39.0), respectively. After adjusting for covariates, a unit increase in both attitude towards physical activity (aMD: 1.14; 95% CI: 0.96–1.33) and physical activity practice (aMD: 0.60; 95% CI: 0.45–0.75) was associated with increased median score of perceived benefit of physical activity among older adults. Conclusions: Care partners with positive attitudes and greater engagement in their personal physical activity perceive physical activities as beneficial for older adults.
Full article
(This article belongs to the Section Health, Population, and Crisis Systems)
►▼
Show Figures

Figure 1
Open AccessArticle
Toward Transformative Global Environmental Governance: Nested Systems, Planetary Politics, and the Case for a World Federation
by
Manuel Galiñanes and Leo Klinkers
World 2026, 7(3), 45; https://doi.org/10.3390/world7030045 - 11 Mar 2026
Abstract
►▼
Show Figures
Global environmental governance has expanded significantly, yet it remains politically inadequate to address planetary crises in the Anthropocene. Despite the proliferation of multilateral environmental agreements, governance arrangements continue to suffer from fragmentation, weak authority, limited accountability, and a sovereignty-bound logic that constrains collective
[...] Read more.
Global environmental governance has expanded significantly, yet it remains politically inadequate to address planetary crises in the Anthropocene. Despite the proliferation of multilateral environmental agreements, governance arrangements continue to suffer from fragmentation, weak authority, limited accountability, and a sovereignty-bound logic that constrains collective action. This article critically examines these limitations through an assessment of polycentric and Nested Systemic Governance approaches. While nested governance can reduce fragmentation and enhance participation, it remains dependent on voluntarism and lacks the political authority and democratic anchoring required for durable coordination. Drawing on debates in environmental politics and global governance, the article advances a longer-term institutional perspective that conceptualises a gradual evolution toward a federative framework combining multilevel participation with enforceable authority and democratic legitimacy.
Full article

Graphical abstract
Open AccessArticle
Baseline Patterns of Problematic Digital Behavior Among Business Students in Southeast Europe
by
Nikša Alfirević, Željko Mateljak, Slađana Pavlinović Mršić and Mirela Mabić
World 2026, 7(3), 44; https://doi.org/10.3390/world7030044 - 10 Mar 2026
Abstract
Extant literature captures the benefits and risks concerning young adults’ use of digital technologies and platforms, but it does not unilaterally recognize the drivers of problematic digital behavior. Those drivers might differ across dimensions of young adults’ digital lives, their socioeconomic backgrounds, and
[...] Read more.
Extant literature captures the benefits and risks concerning young adults’ use of digital technologies and platforms, but it does not unilaterally recognize the drivers of problematic digital behavior. Those drivers might differ across dimensions of young adults’ digital lives, their socioeconomic backgrounds, and other demographic determinants. In this study, we analyze the determinants of addictive digital behavior of economics and business students from a Southeast European (SEE) sample of 372 participants. We measure digital addictive behavior regarding Internet use, with a focus on mobile phones, using established psychological scales. Our results show that age is generally associated with lower problematic digital behavior (significant in the full sample), while female students report higher PRIUSS-3 scores than male students. Higher ICT proficiency is associated with lower PRIUSS-3 and MPPUS-10 scores. Daily screen time is associated with higher MPPUS-10 scores, but it does not significantly predict PRIUSS-3 in the multivariable model. The empirical results can be used to frame the higher education policies and targeted interventions in the SEE region.
Full article
Open AccessReview
The Role of Digitalization in Implementing Green Logistics Principles in Warehousing Operations: A Case Study
by
Diana Šateikiene and Juliana Kovalevskaja
World 2026, 7(3), 43; https://doi.org/10.3390/world7030043 - 10 Mar 2026
Abstract
Warehouses are energy-intensive nodes in a logistics chain and critical hotspots for decarbonization efforts. Digitalization and Industry 4.0 technologies are increasingly promoted as enablers of greener warehousing; however, environmental benefits are often implied rather than empirically quantified. This study examines how digitalization, automation,
[...] Read more.
Warehouses are energy-intensive nodes in a logistics chain and critical hotspots for decarbonization efforts. Digitalization and Industry 4.0 technologies are increasingly promoted as enablers of greener warehousing; however, environmental benefits are often implied rather than empirically quantified. This study examines how digitalization, automation, and robotization support the implementation of green logistics principles in warehousing operations. The research combines a scientific literature review and document content analysis with semi-structured interviews with company managers and logistics professionals. The results indicate that implementing a warehouse management system (Vision Equinox), integrating information systems, and adopting RFID technology reduce paper-based processes, improve picking accuracy and internal routing, shorten loading and unloading times, and may decrease the risk of human error. Consequently, these technologies enable more efficient resource use and can contribute to lower energy consumption and a reduced environmental footprint associated with warehouse activities. The study concludes that digital technologies already serve as a systematic enabler of green logistics within the organization; however, their environmental benefits have not yet been quantified. Future research should therefore focus on measuring changes in energy use and CO2 emissions under different warehousing scenarios.
Full article
(This article belongs to the Topic Digital Intelligence Leads Environmental Regulation: A New Paradigm for Green Sustainable Development)
Open AccessArticle
Investigating Household Food Waste Behaviors: A Social Practice Theory-Based Survey Combined with an Educational Intervention
by
Panagiota-Kyriaki Revelou, Athanasia Manthati, Eriada Canaj, Eleni Gogou, Anthimia Batrinou and Irini F. Strati
World 2026, 7(3), 42; https://doi.org/10.3390/world7030042 - 9 Mar 2026
Abstract
Household food waste constitutes a major sustainability challenge with worldwide implications. In the current study, an online survey (N = 252) was developed to explore how routine food management practices in Greek households influence food waste. The survey was combined with a Social
[...] Read more.
Household food waste constitutes a major sustainability challenge with worldwide implications. In the current study, an online survey (N = 252) was developed to explore how routine food management practices in Greek households influence food waste. The survey was combined with a Social Practice Theory (SPT) framework and an exploratory high-school educational intervention (N = 27) with app-based diary tracking. Under the context of SPT, indices for meanings (MNG), competencies (CPT) and materiality (MAT) were constructed, along with a Food Waste Frequency (FWF) index. Respondents were highly willing to follow educational advice (87.3%) but more moderately open to using a food-tracking app (48.1%). FWF index results (M = 2.01, SD = 0.64) suggested that household food waste was present but not established as a daily routine of the participants. Pearson’s correlations and hierarchical regression of SPT indices and FWF showed that MNG were the main predictor of household FWF (R2 = 0.38), with CPT providing a marginal contribution. Also, a positive correlation (r = 0.619, p < 0.01) was observed between FWF and MNG. The results from the food waste tracking app showed that legumes (14.6%), vegetable peel (14.6%), and meat (12.5%) were the most frequently discarded food categories and that 56.3% of the discarded food was used for animal feed. However, a decrease in the use of the application was observed after the second week. The results highlight the need for prevention policies that focus on practice configurations (i.e., MNG, CPT, and MAT). The current study operationalizes key SPT elements as measurable indices for quantitative analysis on these practice-based aspects.
Full article
Open AccessSystematic Review
Defining and Advancing Pro-Environmental Behavior in Hospitality: A Systematic Review of the Hospitality Literature
by
Durgham Darwazeh, Amelia Clarke and Jeffrey Wilson
World 2026, 7(3), 41; https://doi.org/10.3390/world7030041 - 4 Mar 2026
Abstract
►▼
Show Figures
Despite the growing body of literature on pro-environmental behavior (PEB) across various domains, a systematic review that synthesizes the application of theoretical frameworks to examine the internal and external factors influencing PEB within the hospitality domain remains noticeably absent. Therefore, this study aims
[...] Read more.
Despite the growing body of literature on pro-environmental behavior (PEB) across various domains, a systematic review that synthesizes the application of theoretical frameworks to examine the internal and external factors influencing PEB within the hospitality domain remains noticeably absent. Therefore, this study aims to examine the progress of the current literature in exploring the concept of PEB by answering three primary questions: (1) How has PEB been defined in the hospitality literature? (2) What theories have various authors adopted? (3) What future research recommendations have been identified in the literature? A total of 104 peer-reviewed articles were analyzed using thematic analysis. The analysis indicated that the view of employee-focused studies on the definition of PEB has changed to be conceptualized through the lens of workplace–environmental citizenship, while the current guest-focused studies have acknowledged the psychological effect of hotel guests on their engagement in environmental practices. Traditional theories, such as the theory of planned behavior and socially oriented theories, remain dominant, and most studies recommend future research to integrate constructional and psychological factors to expand current research models. Overall, this review can serve as a useful tool for future studies to identify the right definition and theoretical lens. Additionally, the review calls for the use of diverse frameworks to deepen our understanding of how PEB unfolds within hospitality settings.
Full article

Figure 1
Open AccessSystematic Review
Tourism in Depopulation Contexts: A Hybrid Bibliometric and Narrative Systematic Review
by
Adrián Oliver-Esteban and Raúl Romero-Calcerrada
World 2026, 7(3), 40; https://doi.org/10.3390/world7030040 - 4 Mar 2026
Abstract
►▼
Show Figures
Depopulation threatens livelihoods, services, and cultural landscapes. In the scientific literature, tourism is frequently discussed as a potential lever in depopulation contexts, yet reported demographic outcomes vary widely across settings. We conducted a PRISMA-informed systematic review of Web of Science and Scopus (1993–2025),
[...] Read more.
Depopulation threatens livelihoods, services, and cultural landscapes. In the scientific literature, tourism is frequently discussed as a potential lever in depopulation contexts, yet reported demographic outcomes vary widely across settings. We conducted a PRISMA-informed systematic review of Web of Science and Scopus (1993–2025), identifying 268 articles that were coded using a hybrid bibliometric–narrative approach into thematic axes and reported effect directions (positive, neutral, negative). Reported outcomes are heterogeneous and conditional rather than uniform. Tourism is associated with positive demographic trajectories, primarily where it is embedded in diversified local economies, supported by strong social capital, and integrated into coordinated governance and planning frameworks; negative or neutral outcomes recur under tourism monoculture, strong seasonality, housing pressure, and weak territorial regulation. Keyword co-occurrence and narrative analyses identify three dominant thematic clusters (rural development, spatial–cultural transformation, and sustainability) structured around depopulation as the central conceptual node. The geography of knowledge production further indicates a strong European concentration, particularly in Southern Europe, where tourism is explicitly framed as a policy response to demographic decline, while non-European research adopts more analytical and sectoral perspectives. Overall, this review shows that tourism functions as a contingent territorial lever rather than a universal remedy: its demographic associations depend on institutional, spatial, and socio-economic configurations. By systematically organizing fragmented evidence, the study clarifies when tourism is reported to support demographic stabilization, and when it is reported to have no effect or to coincide with continued decline, providing a clearer analytical basis for future comparative research and context-sensitive territorial policy design.
Full article

Figure 1
Open AccessArticle
Smart Villages and Rural Sustainability: An Integrated Governance Model Within the European Framework and Its Application to the Spanish Case
by
Cristina García Fernández
World 2026, 7(3), 39; https://doi.org/10.3390/world7030039 - 4 Mar 2026
Abstract
In the context of rapid advancements in artificial intelligence, smart villages are increasingly recognized as a promising strategy to address challenges associated with excessive urban concentration. However, the key factor driving demographic shifts toward rural areas is the strengthening of social capacities linked
[...] Read more.
In the context of rapid advancements in artificial intelligence, smart villages are increasingly recognized as a promising strategy to address challenges associated with excessive urban concentration. However, the key factor driving demographic shifts toward rural areas is the strengthening of social capacities linked to governance and inter-territorial collaboration between municipalities and cities. Promoting robust urban-rural socio-cultural relationships and participatory frameworks is therefore essential, yet these elements remain underemphasized in the institutional design of smart regions, despite their critical role in fostering territorial cohesion. This research examines the dimensions of the Smart Village concept within the European policy framework, using the specific challenges and strategic responses of the Spanish case as a primary reference point. It aims to assess how smart rural development can help reduce disparities between rural and urban areas by considering core rural challenges, including demographic imbalances, intensified climate impacts, deteriorating infrastructure, and a lack of digital skills, that currently limit the sustainability of rural communities, particularly in countries with widely dispersed populations like Spain.
Full article
Open AccessArticle
Public Satisfaction and Social Interaction in Urban Parks: A Questionnaire-Based Study in Asaluyeh, Iran
by
Fatemeh Behfar, Roger Miralles-Jori and Yolanda Pérez-Albert
World 2026, 7(3), 38; https://doi.org/10.3390/world7030038 - 3 Mar 2026
Abstract
►▼
Show Figures
Public green spaces play a critical role in fostering social cohesion in rapidly industrializing cities. However, empirical research on how urban residents in non-Western contexts perceive, evaluate and use these spaces remains limited, particularly in Islamic industrial cities with distinct cultural practices and
[...] Read more.
Public green spaces play a critical role in fostering social cohesion in rapidly industrializing cities. However, empirical research on how urban residents in non-Western contexts perceive, evaluate and use these spaces remains limited, particularly in Islamic industrial cities with distinct cultural practices and urban development patterns. This study examines determinants of visitor satisfaction in Coastal Park, Asaluyeh, a rapidly industrializing Persian Gulf city. The city’s industrial character, marked by acute green space scarcity and demographic imbalances due to workforce migration, provides a distinctive context for examining urban park dynamics in Iran’s petrochemical industrial zones. Using structured questionnaires and systematic field observations, we assess factors influencing park satisfaction and the role of the park in facilitating community bonds. Results reveal that vegetation quality shows the strongest association with visitor satisfaction (r = 0.45, p < 0.001), surpassing demographic characteristics in explanatory power. The park predominantly serves group-based activities, with family gatherings representing the dominant form of social interaction, reflecting cultural preferences for communal recreation. Significant disparities emerge across men and women in satisfaction levels and usage patterns. Temporal concentration during weekend evenings is driven by extreme daytime heat, while transportation barriers limit equitable access. Statistical analyses indicate weak correlations between demographic variables and satisfaction, underscoring the primacy of experiential factors in shaping visitor perceptions. The findings provide evidence-based recommendations for culturally sensitive park design in industrial Islamic cities, emphasizing the need for infrastructure, amenities, and improved public transport connectivity to ensure equitable access across diverse demographic groups.
Full article

Figure 1
Open AccessArticle
Connectivity and Consciousness: Quantifying Digital Mobilisation in Bangladesh’s 2024 Uprising
by
Fahim Sufi, Sumaiya Islam, A K M Iftekharul Islam, Asif Bin Ali and Mohammad Abdul Jabber
World 2026, 7(3), 37; https://doi.org/10.3390/world7030037 - 2 Mar 2026
Abstract
The July 2024 uprising in Bangladesh highlighted the growing importance of social media in transforming widespread grievances into coordinated civic mobilisation, yet empirical understanding of how grievances, access to platforms, networked connectivity, and global consciousness jointly shape mobilisation remains limited, particularly in Global
[...] Read more.
The July 2024 uprising in Bangladesh highlighted the growing importance of social media in transforming widespread grievances into coordinated civic mobilisation, yet empirical understanding of how grievances, access to platforms, networked connectivity, and global consciousness jointly shape mobilisation remains limited, particularly in Global South contexts. This study addresses this gap by systematically examining the mechanisms through which these factors interact to influence digital mobilisation during the Bangladeshi uprising. Using survey data collected from 260 university students who constituted a central mobilisation cohort, the study operationalises grievances, access, connectivity, global consciousness, and digital mobilisation as composite constructs and analyses them through an integrated quantitative framework. Reliability analysis confirms internal consistency of the constructs, while principal component analysis validates their latent structure. Standardised regression modelling demonstrates that connectivity within online communities and global consciousness are the most influential predictors of mobilisation, together explaining approximately 45% of the variance in mobilisation outcomes, whereas access to platforms and grievances play smaller enabling roles. Unsupervised clustering further reveals two graded mobilisation profiles rather than a sharply polarised divide. Substantively, a one standard deviation increase in connectivity and global consciousness is associated with an average increase of approximately 0.6 on a 5-point mobilisation scale, corresponding to a marked shift from passive to active participation. By quantifying how network embeddedness and transnational framing amplify mobilisation, this study advances theories of connective action and provides empirically grounded insight into the dynamics of digitally mediated collective action in contemporary protest movements.
Full article
(This article belongs to the Topic Constructing and (Re)constructing Social Identities in Educational Contexts: Power, Norms, and Resistance)
►▼
Show Figures

Figure 1
Open AccessArticle
Developing a Green Innovation Model to Improve MSME Performance in Supporting the Tourism Ecosystem in East Sumba Regency
by
Augustina Asih Rumanti, Muhammad Almaududi Pulungan, Mohammad Deni Akbar, Artamevia Salsabila Rizaldi, Mia Amelia, Ibnu Zulkarnain and Ishfahan Dzilalin Nuha
World 2026, 7(3), 36; https://doi.org/10.3390/world7030036 - 28 Feb 2026
Abstract
Tourism Micro, Small, and Medium Enterprises (MSMEs) in underdeveloped regions play a crucial role in driving local economic development and sustaining the tourism ecosystem. Yet they face limitations in innovation capacity and organizational performance. This study aims to develop and test a green
[...] Read more.
Tourism Micro, Small, and Medium Enterprises (MSMEs) in underdeveloped regions play a crucial role in driving local economic development and sustaining the tourism ecosystem. Yet they face limitations in innovation capacity and organizational performance. This study aims to develop and test a green innovation model to improve MSME organizational performance and strengthen the tourism ecosystem in East Sumba Regency, Indonesia. This study employed a quantitative approach, collecting data through questionnaires from tourism MSMEs, which were analyzed using Partial Least Squares–Structural Equation Modeling (PLS-SEM). The results indicate that green innovation, represented by product value, technology, networking, marketing, and market demand, is positively and significantly associated with organizational performance, which, in turn, is positively associated with perceived ecosystem performance, as reflected in productivity and resilience. These findings support the view that the relationship between green innovation and perceived tourism ecosystem performance operates indirectly and is dependent on strengthening the operational and financial performance of MSMEs. The novelty of this study lies in integrating the empirical PLS-SEM model with an implementation approach, including the development of training modules and the digitalization of learning, in the context of 3T regions (Frontier, Outermost, and Underdeveloped). The limitations of this study include the use of data from a single time period; further research is recommended to use multi-period data to capture the dynamics of change better.
Full article
(This article belongs to the Section Inclusive and Regenerative Development)
►▼
Show Figures

Figure 1
Open AccessSystematic Review
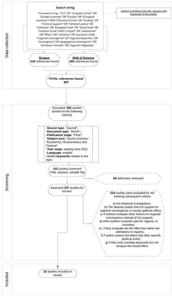
Assessing the Impact of EU Financial Support on Regional Convergence: A Systematic Literature Review
by
Greta Mockevičienė and Mindaugas Butkus
World 2026, 7(3), 35; https://doi.org/10.3390/world7030035 - 28 Feb 2026
Abstract
►▼
Show Figures
The European Union (EU) seeks to reduce regional disparities and foster economic growth through substantial financial support to its member states. However, the effectiveness of this support on regional convergence remains ambiguous. This study employs a Systematic Literature Review (SLR) of 33 articles
[...] Read more.
The European Union (EU) seeks to reduce regional disparities and foster economic growth through substantial financial support to its member states. However, the effectiveness of this support on regional convergence remains ambiguous. This study employs a Systematic Literature Review (SLR) of 33 articles (2012–2024) to evaluate the impact of EU funding on regional convergence and identify gaps in the literature. Findings indicate that convergence effects are often treated as spillovers or conflated with general economic growth. The review highlights the need for more nuanced analyses of specific instruments, such as the European Social Fund (ESF), particularly regarding their effects on unemployment, education, social inclusion, and public services. Research remains concentrated at the NUTS-2 level, neglecting smaller NUTS-3 regions. Future studies should disaggregate fund assessments, incorporate interaction terms between funds and target areas, and focus on specific regional outcomes to better understand the mechanisms driving convergence beyond aggregate spending effects.
Full article

Figure 1
Open AccessArticle
Visibility Without Feasibility: Media Discourse and Institutional Stabilization of Pesticide-Free Farming in a High-Regulation Context (Denmark, 2000–2025)
by
Sezgin Tunca and Mausam Budhathoki
World 2026, 7(3), 34; https://doi.org/10.3390/world7030034 - 27 Feb 2026
Abstract
►▼
Show Figures
Denmark is internationally recognized for its stringent pesticide regulatory and monitoring regime, yet it remains unclear how sustained media attention has shaped the discursive feasibility of pesticide-free farming (PFF) as a scalable transition pathway. This study analyses the construction of PFF as a
[...] Read more.
Denmark is internationally recognized for its stringent pesticide regulatory and monitoring regime, yet it remains unclear how sustained media attention has shaped the discursive feasibility of pesticide-free farming (PFF) as a scalable transition pathway. This study analyses the construction of PFF as a policy issue in Danish news media using 453 newspaper articles (2000–2025). Using a discursive-institutionalist framework, the analysis integrates quantitative text-analytic methods with qualitative contextual interpretation. The results show that media visibility does not translate into an expanded articulation of feasible transition pathways. Coverage is structured primarily around solution-oriented and regulatory debates, yet many solution narratives remain conditional and incremental, while health-related concerns, everyday farming practices, and livelihood dimensions remain marginal and weakly integrated. Government authorities, farming organizations, and industry actors occupy the communicative core of the discourse, whereas NGOs, consumers, and public health actors remain peripheral. Media attention peaks around regulatory debates but fails to generate cumulative discursive momentum toward integrated and scalable transition pathways. The study suggests that media narratives play a constitutive role in shaping the publicly articulated feasibility of pesticide-free agricultural transitions, highlighting the importance of plural, health-integrated, and practice-oriented media discourse.
Full article

Figure 1
Highly Accessed Articles
Latest Books
E-Mail Alert
News
Topics
Topic in
Buildings, Safety, Sustainability, World, Administrative Sciences
Building a Sustainable Construction Workforce, 2nd Edition
Topic Editors: Hongyang Li, Beibei Zhang, Yingmiao Qian, Su Yang, Baoquan ChengDeadline: 31 March 2026
Topic in
Atmosphere, Economies, Energies, Land, Sustainability, Earth, World
Digital Intelligence Leads Environmental Regulation: A New Paradigm for Green Sustainable Development
Topic Editors: Da Gao, Kun DuanDeadline: 20 June 2026
Topic in
Economies, Sustainability, World, Digital, Logistics
Sustainable Supply Chain Practices in A Digital Age
Topic Editors: Atour Taghipour, Youssef Tliche, Jomana Leroux, Hamdi RadhouiDeadline: 30 June 2026
Topic in
World, Informatics, Information
The Applications of Artificial Intelligence in Tourism
Topic Editors: Angelica Lo Duca, Jose BerengueresDeadline: 30 September 2026
Conferences
Special Issues
Special Issue in
World
The Role of Green Finance in Economic Development
Guest Editors: Felicia Hui Ling Chong, Christophe SchinckusDeadline: 31 March 2026
Special Issue in
World
New Technologies' Application in Hospitality Industry Marketing: The Impact on Consumer Attitude and Behavior
Guest Editors: Hiran Roy, Anisur R. FaroqueDeadline: 31 March 2026
Special Issue in
World
Business Innovation and Corporate Governance to Achieve Sustainable Organizations
Guest Editors: Ricardo Simões Santos, Antonio Pimenta de Brito, Luis Pires, Polinpapilinho KatinaDeadline: 30 April 2026
Special Issue in
World
Enhancing Community Wellbeing: Innovations in Sustainable Urban Planning and Built Environments
Guest Editors: Mina Jowkar, Nirodha FernandoDeadline: 31 May 2026




