Journal Description
Standards
Standards
is an international, peer-reviewed, open access journal on standardization, inspection, verification, certification, testing and quality control published quarterly online by MDPI.
- Open Access—free for readers to download, share, and reuse content. Authors receive recognition for their contribution when the paper is reused.
- Rapid Publication: manuscripts are peer-reviewed and a first decision is provided to authors approximately 34.9 days after submission; acceptance to publication is undertaken in 15.2 days (median values for papers published in this journal in the first half of 2025).
- Recognition of Reviewers: APC discount vouchers, optional signed peer review, and reviewer names published annually in the journal.
- Standards is a companion journal of Sustainability.
Latest Articles
Bioavailable Forms of Heavy Metals and Se in Soil in the Vicinity of the Pechenganikel Smelting Plant and the Relationship with Mineral Composition and Antioxidant Status of Biocrusts
Standards 2025, 5(4), 28; https://doi.org/10.3390/standards5040028 - 14 Oct 2025
Abstract
►
Show Figures
The evaluation of bioavailable forms of heavy metals in zones of anthropogenic pollution is the basis of ecological risk assessment. The characterization of the consequences of the operation of the Pechenganikel smelting plant was carried out using AAS and two methods of soil
[...] Read more.
The evaluation of bioavailable forms of heavy metals in zones of anthropogenic pollution is the basis of ecological risk assessment. The characterization of the consequences of the operation of the Pechenganikel smelting plant was carried out using AAS and two methods of soil bioavailable forms of heavy metal extraction (3% nitric acid and ammonium acetate buffer with pH 4.8) along three directions from the plant, corresponding to the wind prevalence. Buffer extraction provided more significant correlations between Ni, Co, Cu, Pb, and Zn, compared to nitric acid application, indicating a negative correlation between soil Cu, Co, and the distance from the plant, while no significant correlations were recorded for nitric acid extracts. A higher significant correlation number arose between soil elements in buffer extracts along the N-E direction than the S-W one. In the former direction, the number of the mentioned correlations decreased according to the following sequence: Zn (6) > Cu (5) > Se and Co (4) > Ni and Fe (3); in nitric acid extract, only significant correlations of Cu, Zn, and Se with Co and Ni were recorded. Biocrust formation was revealed only along the N-E direction, characterized by unexpected high Se concentrations and intensive correlation between Zn and all the elements extracted by the buffer. Biocrust accumulated high levels of all the elements tested and showed antioxidant activity and polyphenol content significantly correlated with soil organic matter. The biocrust mineral content demonstrated a complex relationship with soil Fe, Cu (buffer extract), and Se, as well as Co and Zn (nitric acid extract). Application of linear mixed-effects modelling and transfer factor analysis indicate that biocrusts may serve as effective bioindicators of both absolute metal contamination and its bioavailable fractions. The results indicate the expediency of using both methods of soil extraction for assessing the ecological risk and soil–biocrust relationships.
Full article
Open AccessReview
Artificial Intelligence Standards in Conflict: Local Challenges and Global Ambitions
by
Zeynep Orhan, Mehmet Orhan, Brady D. Lund, Nishith Reddy Mannuru, Ravi Varma Kumar Bevara and Brett Porter
Standards 2025, 5(4), 27; https://doi.org/10.3390/standards5040027 - 11 Oct 2025
Abstract
This article examines the global efforts to govern and regulate Artificial Intelligence (AI) in response to its rapid development and growing influence across many parts of society. It explores how governance takes place at multiple levels, including international bodies, national governments, industries, companies,
[...] Read more.
This article examines the global efforts to govern and regulate Artificial Intelligence (AI) in response to its rapid development and growing influence across many parts of society. It explores how governance takes place at multiple levels, including international bodies, national governments, industries, companies, and communities. The study draws on a wide range of official documents, policy reports, and international agreements to build a timeline of key regulatory and standardization milestones. It also analyzes the challenges of coordinating across different legal systems, economic priorities, and cultural views. The findings show that while some progress has been made through soft-law frameworks and regional partnerships, deep divisions remain. These include unclear responsibilities, uneven enforcement, and risks of regulatory gaps. The article argues that effective AI governance requires stronger international cooperation, fair and inclusive participation, and awareness of power imbalances that shape policy decisions. Competing global and commercial interests can create obstacles to building systems that prioritize the public good. The conclusion highlights that future governance models must be flexible enough to adapt to fast-changing technologies, yet consistent enough to protect rights and promote trust. Addressing these tensions is critical for building a more just and accountable future of AI.
Full article
Open AccessArticle
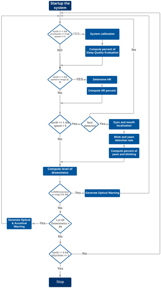
A Hybrid System for Driver Assistance Using Computer Vision Methods
by
Liviu Octavian Mafteiu-Scai and Laurentiu Stefan Bobora
Standards 2025, 5(4), 26; https://doi.org/10.3390/standards5040026 - 30 Sep 2025
Abstract
►▼
Show Figures
Driver fatigue and drowsiness are the causes of many road accidents. In this work, a low-cost hybrid system is proposed for determining driver fatigue level based on four metrics: last sleep quality, blinking rate, heart rate variation, and yawning. The values of these
[...] Read more.
Driver fatigue and drowsiness are the causes of many road accidents. In this work, a low-cost hybrid system is proposed for determining driver fatigue level based on four metrics: last sleep quality, blinking rate, heart rate variation, and yawning. The values of these metrics were experimentally determined for two age groups (20–25 and 55–60 years) and three time intervals of a day (9:00–10:00, 12:00–14:00, and 21:00–24:00). It should be mentioned that it is not always necessary to calculate the values of the four metrics, depending on the state of the driver and the state of the vehicle. In comparison to other proposed systems, our proposed system uses the four metrics in a single system, with their measurement being interdependent. Experimental results as well as future research directions are presented in this paper.
Full article

Figure 1
Open AccessReview
Standardized Design Metrics and Policy Integration for Phytoremediation Systems in Water Contaminant Management
by
Trung Quang Nguyen, Hung Xuan Nguyen, Minh Quang Bui, Duc Hung Pham, Hoang Minh Truong, Tung Ngoc Nguyen, Tao Minh Hoang and Minh Ngoc Truong
Standards 2025, 5(4), 25; https://doi.org/10.3390/standards5040025 - 25 Sep 2025
Abstract
►▼
Show Figures
Phytoremediation has emerged as a sustainable and cost-effective strategy for mitigating contamination in soil and water systems, utilizing plants and their associated microbial consortia to uptake, degrade, or immobilize pollutants. This review synthesizes findings from over 100 peer-reviewed publications and case studies to
[...] Read more.
Phytoremediation has emerged as a sustainable and cost-effective strategy for mitigating contamination in soil and water systems, utilizing plants and their associated microbial consortia to uptake, degrade, or immobilize pollutants. This review synthesizes findings from over 100 peer-reviewed publications and case studies to identify key parameters influencing phytoremediation efficiency, including contaminant bioavailability, chemical speciation, concentration levels (ranging from trace to >100 mg/L), plant species suitability, hydraulic retention time, and temperature ranges (10–35 °C). Despite its proven potential, the absence of standardized design frameworks limits consistent implementation and cross-site performance comparability. To address this, the study proposes a conceptual system design framework supported by measurable performance metrics—such as pollutant removal efficiency (often >70% for heavy metals) and biomass uptake capacity. The review further examines regulatory and policy gaps that hinder the technology’s integration into national remediation strategies, particularly in low- and middle-income countries. It underscores the need for technical guidelines, regulatory benchmarks, and protocols for post-treatment biomass management to enable safe, effective, and scalable deployment. By advocating a multi-stakeholder, evidence-based approach, the study aims to bridge the gap between scientific innovation and environmental governance, positioning phytoremediation as a viable tool for pollution control, ecosystem restoration, and alignment with global sustainability targets.
Full article

Figure 1
Open AccessPerspective
Optimizing FNP Clinical Education: A Path Toward Standardized Training and Sustainable Workforce Development
by
Jessica Nishikawa and Tandrea Jackson
Standards 2025, 5(3), 24; https://doi.org/10.3390/standards5030024 - 17 Sep 2025
Abstract
The demand for family nurse practitioners (FNPs) continues to rise, yet inconsistencies in clinical education have led to significant variability in graduate preparedness. The rapid expansion of FNP programs, particularly online, has outpaced the development of standardized clinical training, resulting in disparities in
[...] Read more.
The demand for family nurse practitioners (FNPs) continues to rise, yet inconsistencies in clinical education have led to significant variability in graduate preparedness. The rapid expansion of FNP programs, particularly online, has outpaced the development of standardized clinical training, resulting in disparities in preceptor oversight, clinical hour requirements, and competency assessment. This perspective article examines current developments in FNP clinical education and highlights the need for a more structured approach. By strengthening entry requirements, implementing structured competency-based clinical rotations, and enhancing accreditation oversight, FNP programs can improve training consistency and better prepare graduates for independent practice. Establishing clearer clinical expectations and national standards is essential to sustaining the integrity of FNP education and ensuring that future practitioners are equipped to meet the growing complexities of healthcare.
Full article
(This article belongs to the Special Issue Sustainable Development Standards)
Open AccessPerspective
A Principles-Based Approach for Enabling Multi-Stakeholder Collaboration: Addressing the Elusive Quest for Sustainable Development Partnership Standards
by
Leda Stott and David F. Murphy
Standards 2025, 5(3), 23; https://doi.org/10.3390/standards5030023 - 10 Sep 2025
Abstract
The proliferation of diverse multi-stakeholder partnering arrangements that seek to achieve the 2030 Agenda for Sustainable Development has prompted calls for overarching standards to enhance their governance, legitimacy and effectiveness. This conceptual article critically examines the limitations of applying universal partnership standards across
[...] Read more.
The proliferation of diverse multi-stakeholder partnering arrangements that seek to achieve the 2030 Agenda for Sustainable Development has prompted calls for overarching standards to enhance their governance, legitimacy and effectiveness. This conceptual article critically examines the limitations of applying universal partnership standards across complex and context-sensitive collaborative arrangements. Drawing on a purposive sampling of approximately 115 academic, policy-oriented and practitioner sources, identified through targeted database searches, we explore the historical development of sustainability-related partnership norms and identify some of the tensions in their alignment with socio-historic, institutional and relational dynamics. We examine the concept of partnership meta-governance as a way of both ensuring and enabling effective collaborative initiatives working to meet the targets of the 2030 Agenda’s 17 Sustainable Development Goals. Using a methodology that combines conceptual analysis with practitioner-tested support mechanisms, we propose a principles-based approach to enrich the enabling dimension of partnership meta-governance by privileging contextual responsiveness, co-creation and relational values over prescriptive compliance. This approach seeks to reinforce the transformational intent of the 2030 Agenda by offering a foundation for more inclusive and adaptive collaboration that supports the long-term aspirations of the United Nations’ Pact for the Future.
Full article
(This article belongs to the Special Issue Sustainable Development Standards)
►▼
Show Figures

Figure 1
Open AccessArticle
Leadership Discourse and Sustainability Reporting in Fast Fashion: A Longitudinal Topic Modelling and KPI Analysis
by
Julia Marques de Medeiros, Ana Clara Waisenberg Dicezare, Ana Carolina Bertassini, Luiz Cesar Ribeiro Carpinetti and Lucas Gabriel Zanon
Standards 2025, 5(3), 22; https://doi.org/10.3390/standards5030022 - 4 Sep 2025
Abstract
Corporate sustainability reporting is increasingly scrutinised as stakeholders’ demand credible commitments to environmental and social performance, especially in sectors where unsustainable practices are pervasive. The aim of this research is to examine—drawing on a systematic literature review (SLR) of 48 articles—how leadership discourse
[...] Read more.
Corporate sustainability reporting is increasingly scrutinised as stakeholders’ demand credible commitments to environmental and social performance, especially in sectors where unsustainable practices are pervasive. The aim of this research is to examine—drawing on a systematic literature review (SLR) of 48 articles—how leadership discourse in sustainability reports influences stakeholder engagement and reflects the adoption of sustainable development standards over time. A longitudinal analysis of six years (2018–2023) of sustainability reports from a leading fast fashion company was conducted, integrating Topic Modelling to identify dominant themes in leadership communication and comparing them with key performance indicators related to climate, materials, energy, water, waste, and packaging. The results reveal a gradual evolution in leadership narratives, from broad aspirational statements emphasising ethical supply chains and social justice to more technical, performance-oriented language highlighting circularity, operational transparency, and climate action. However, the analysis also uncovers inconsistencies between declared objectives and measurable outcomes, suggesting tensions between symbolic and substantive sustainability commitments. These findings indicate that, while leadership discourse can mobilise stakeholder expectations and signal strategic priorities, its credibility depends on alignment with transparent, consistent performance data. This study contributes to understanding how discourse and practice interact in sustainability transitions, offering insights for enhancing reporting integrity.
Full article
(This article belongs to the Special Issue Sustainable Development Standards)
►▼
Show Figures

Figure 1
Open AccessReview
Smart Kitchens of the Future: Technology’s Role in Food Safety, Hygiene, and Culinary Innovation
by
Christian Kosisochukwu Anumudu, Jennifer Ada Augustine, Chijioke Christopher Uhegwu, Joy Nzube Uche, Moses Odinaka Ugwoegbu, Omowunmi Rachael Shodeko and Helen Onyeaka
Standards 2025, 5(3), 21; https://doi.org/10.3390/standards5030021 - 29 Aug 2025
Abstract
In recent years, there have been significant advances in the application of technology in professional kitchens. This evolution of “smart kitchens” has transformed the food processing sector, ensuring higher standards of food safety through continual microbial monitoring, quality control, and hygiene improvements. This
[...] Read more.
In recent years, there have been significant advances in the application of technology in professional kitchens. This evolution of “smart kitchens” has transformed the food processing sector, ensuring higher standards of food safety through continual microbial monitoring, quality control, and hygiene improvements. This review critically discusses the recent developments in technology in commercial kitchens, focusing on their impact on microbial safety, operational efficiency, and sustainability. The literature was sourced from peer-reviewed journals, industry publications, and regulatory documents published between 2000 and 2025, selected for their relevance to the assurance of food safety using emerging technologies especially for use in commercial kitchens. Some of the most significant of these technologies currently being employed in smart kitchens include the following: smart sensors and IoT devices, artificial intelligence and machine learning systems, blockchain-based traceability technology, robotics and automation, and wearable monitoring devices. The review evaluated these technologies against criteria such as adherence to existing food safety regulations, ease of integration, cost factors, staff training requirements, and consumer perception. It is shown that these innovations will significantly enhance hygiene control, reduce the levels of waste, and increase business revenue. However, they are constrained by high installation costs, integration complexity, lack of standardized assessment measures, and the need for harmonizing automation with human oversight. Thus, for the widespread and effective uptake of these technologies, there is a need for better collaboration between policymakers, food experts, and technology innovators in creating scalable, affordable, and regulation-compliant solutions. Overall, this review provides a consolidated evidence base and practical insights for stakeholders seeking to implement advanced microbial safety technologies in professional kitchens, highlighting both current capabilities and future research opportunities.
Full article
(This article belongs to the Section Food Safety Standards)
►▼
Show Figures

Figure 1
Open AccessArticle
Mineralogical and Geochemical Features of Soil Developed on Rhyolites in the Dry Tropical Area of Cameroon
by
Aubin Nzeugang Nzeukou, Désiré Tsozué, Estelle Lionelle Tamto Mamdem, Merlin Gountié Dedzo and Nathalie Fagel
Standards 2025, 5(3), 20; https://doi.org/10.3390/standards5030020 - 6 Aug 2025
Abstract
►▼
Show Figures
Petrological knowledge on weathering processes controlling the mobility of chemical elements is still limited in the dry tropical zone of Cameroon. This study aims to investigate the mobility of major and trace elements during rhyolite weathering and soil formation in Mobono by understanding
[...] Read more.
Petrological knowledge on weathering processes controlling the mobility of chemical elements is still limited in the dry tropical zone of Cameroon. This study aims to investigate the mobility of major and trace elements during rhyolite weathering and soil formation in Mobono by understanding the mineralogical and elemental vertical variation. The studied soil was classified as Cambisols containing mainly quartz, K-feldspar, plagioclase, smectite, kaolinite, illite, calcite, lepidocrocite, goethite, sepiolite, and interstratified clay minerals. pH values ranging between 6.11 and 8.77 indicated that hydrolysis, superimposed on oxidation and carbonation, is the main process responsible for the formation of secondary minerals, leading to the formation of iron oxides and calcite. The bedrock was mainly constituted of SiO2, Al2O3, Na2O, Fe2O3, Ba, Zr, Sr, Y, Ga, and Rb. Ce and Eu anomalies, and chondrite-normalized La/Yb ratios were 0.98, 0.67, and 2.86, respectively. SiO2, Al2O3, Fe2O3, Na2O, and K2O were major elements in soil horizons. Trace elements revealed high levels of Ba (385 to 1320 mg kg−1), Zr (158 to 429 mg kg−1), Zn (61 to 151 mg kg−1), Sr (62 to 243 mg kg−1), Y (55 to 81 mg kg−1), Rb (1102 to 58 mg kg−1), and Ga (17.70 to 35 mg kg−1). LREEs were more abundant than HREEs, with LREE/HREE ratio ranging between 2.60 and 6.24. Ce and Eu anomalies ranged from 1.08 to 1.21 and 0.58 to 1.24 respectively. The rhyolite-normalized La/Yb ratios varied between 0.56 and 0.96. Mass balance revealed the depletion of Si, Ca, Na, Mn, Sr, Ta, W, U, La, Ce, Pr, Nd, Sm, Gd and Lu, and the accumulation of Al, Fe, K, Mg, P, Sc, V, Co, Ni, Cu, Zn, Ga, Ge, Rb, Y, Zr, Nb, Cs, Ba, Hf, Pb, Th, Eu, Tb, Dy, Ho, Er, Tm and Yb during weathering along the soil profile.
Full article

Figure 1
Open AccessArticle
Socioeconomic and Environmental Dimensions of Agriculture, Livestock, and Fisheries: A Network Study on Carbon and Water Footprints in Global Food Trade
by
Murilo Mazzotti Silvestrini, Thiago Joel Angrizanes Rossi and Flavia Mori Sarti
Standards 2025, 5(3), 19; https://doi.org/10.3390/standards5030019 - 25 Jul 2025
Cited by 1
Abstract
Agriculture, livestock, and fisheries significantly impact socioeconomic, environmental, and health dimensions at global level, ensuring food supply for growing populations whilst promoting economic welfare through international trade, employment, and income. Considering that bilateral food exchanges between countries represent exchanges of natural resources involved
[...] Read more.
Agriculture, livestock, and fisheries significantly impact socioeconomic, environmental, and health dimensions at global level, ensuring food supply for growing populations whilst promoting economic welfare through international trade, employment, and income. Considering that bilateral food exchanges between countries represent exchanges of natural resources involved in food production (i.e., food imports are equivalent to savings of natural resources), the purpose of the study is to investigate the evolution of carbon and water footprints corresponding to the global food trade networks between 1986 and 2020. The research aims to identify potential associations between carbon and water footprints embedded in food trade and countries’ economic welfare. Complex network analysis was used to map countries’ positions within annual food trade networks, and countries’ metrics within networks were used to identify connections between participation in global trade of carbon and water footprints and economic welfare. The findings of the study show an increase in carbon and water footprints linked to global food exchanges between countries during the period. Furthermore, a country’s centrality within the network was linked to economic welfare, showing that countries with higher imports of carbon and water through global food trade derive economic benefits from participating in global trade. Global efforts towards transformations of food systems should prioritize sustainable development standards to ensure continued access to healthy sustainable diets for populations worldwide.
Full article
(This article belongs to the Special Issue Sustainable Development Standards)
►▼
Show Figures

Figure 1
Open AccessArticle
The Role of Standards in Teaching How to Design Machine Elements
by
Lorena Deleanu, Constantin Georgescu, George Ghiocel Ojoc, Cristina Popa and Alexandru Viorel Vasiliu
Standards 2025, 5(3), 18; https://doi.org/10.3390/standards5030018 - 16 Jul 2025
Abstract
►▼
Show Figures
This paper introduces arguments in favor of the intensive use of standards in both teaching the Machine Elements discipline and solving the first projects of mechanical design (gearboxes, jacks, pumps, tanks, etc.). The paper presents a SWOTT approach to the use of new
[...] Read more.
This paper introduces arguments in favor of the intensive use of standards in both teaching the Machine Elements discipline and solving the first projects of mechanical design (gearboxes, jacks, pumps, tanks, etc.). The paper presents a SWOTT approach to the use of new in-force standards in teaching the design of machine elements. The use of information from standards in courses and design handbooks is regulated by various standardization associations at different levels internationally, such as the ISO (International Organization of Standardization), IEC (International Electrotechnical Commission), and ITU (International Telecommunication), and regional associations such as the CEN (European Commission for Standardization), CENELEC (European Committee for Electrotechnical Standardization) and ETSI (European Telecommunications Standards Institute), and national associations (for instance, the ASRO—Association of Standardization of Romania). In general, the conditions for using partial information from standards vary, but the authors present common lines and recommendations for introducing information from standards in books and design handbooks for engineering students. The use of information from standards for terms, materials, calculation models, test methods etc. is beneficial for students. This will provide them a good professional education towards adapting to a specific job in the field of mechanical engineering, where conformity to norms and standards is required by the dynamics of production, product quality and, not least, the safety of machines and operators.
Full article

Figure 1
Open AccessArticle
Synergistic Integration of ESG Across Life Essentials: A Comparative Study of Clothing, Energy, and Transportation Industries Using CEPAR® Methodology
by
Eve Man Hin Chan, Fanucci Wan-Ching Hui, Dawson Wai-Shun Suen and Chi-Wing Tsang
Standards 2025, 5(3), 17; https://doi.org/10.3390/standards5030017 - 4 Jul 2025
Abstract
This study conducts a comparative assessment of the environmental, social, and governance (ESG) integration strategies of three leading companies in Hong Kong—H&M Group, China Gas Company Limited (Towngas), and MTR Corporation Limited (MTR)—each operating in distinct sectors with unique sustainability challenges and opportunities.
[...] Read more.
This study conducts a comparative assessment of the environmental, social, and governance (ESG) integration strategies of three leading companies in Hong Kong—H&M Group, China Gas Company Limited (Towngas), and MTR Corporation Limited (MTR)—each operating in distinct sectors with unique sustainability challenges and opportunities. The analysis adopts the Challenge–Evaluation–Planning–Action–Review (CEPAR®) framework developed by the International Chamber of Sustainable Development to examine how these companies identify and evaluate ESG-related risks, formulate action plans, implement sustainability initiatives, and refine their strategies. The findings reveal H&M’s strong emphasis on sustainable fashion, with a target of using 100% sustainable materials by 2030 and reducing greenhouse gas emissions by 56%. Towngas faces the complex challenge of transitioning from fossil fuels to cleaner energy and is investing in zero-carbon technologies to meet regulatory standards and stakeholder expectations. MTR focuses on sustainable urban development and efficient mass transit, prioritizing community engagement and reducing environmental impact. This study underscores the importance of sector-specific ESG approaches tailored to a company’s operational context. It also demonstrates how ESG integration is enhanced by proactive planning, transparent reporting, and alignment with long-term corporate values. By showcasing both successful practices and areas requiring further attention, this research contributes to the broader discourse on sustainable business practices in Hong Kong. Moreover, it provides actionable policy implications for government agencies and regulatory bodies. The insights gained can inform strategic decision-making across sectors and support the development of a more sustainable, resilient, and inclusive economy aligned with Hong Kong’s long-term climate and governance goals.
Full article
(This article belongs to the Special Issue Sustainable Development Standards)
►▼
Show Figures

Figure 1
Open AccessArticle
Poverty, Education, and Decent Work Rates in Central and Eastern EU Countries
by
Alexandra Ciucu, Vanesa Vargas, Carmen Păuna and Adina-Iuliana Jigani
Standards 2025, 5(2), 16; https://doi.org/10.3390/standards5020016 - 17 Jun 2025
Cited by 1
Abstract
Poverty is a major concern worldwide, and so its eradication represents the first Sustainable Development Goal. Moreover, quality education and decent working conditions are among the factors that seem to reduce poverty, a detail also observed in the current research. The current study
[...] Read more.
Poverty is a major concern worldwide, and so its eradication represents the first Sustainable Development Goal. Moreover, quality education and decent working conditions are among the factors that seem to reduce poverty, a detail also observed in the current research. The current study aimed to determine poverty and educational levels along with work conditions within the 11 EU Member States located in Central and Eastern Europe using 2023 Eurostat data. To identify them, two techniques were implemented: cluster analysis and the TOPSIS method. The first is used to determine similarities and differences between countries, and the second is used with the purpose of achieving a ranking of the countries based on the 10 indicators designed to examine the three SDGs investigated. Among the results discovered, the clear differentiation of Romania and Bulgaria compared to the other countries was observed for most of the indicators analysed, especially for the people in severe material and social deprivation, as well as the share of individuals having at least basic digital skills. Thus, by applying both methods, the grouping of Romania and Bulgaria is obvious, with these countries being characterised by the poorest performances within the analysed countries. At the opposite end of the scale was Slovenia, which presented the lowest values of the indicators intended to define poverty for the year evaluated, standing out among the countries with the best results for most of the indicators included in the analysis.
Full article
(This article belongs to the Special Issue Sustainable Development Standards)
►▼
Show Figures

Figure 1
Open AccessCase Report
Health Education: The “Education Box” of the Fondazione Policlinico Universitario Campus Bio-Medico
by
Claudio Pensieri, Veronica Rossi and Rossana Alloni
Standards 2025, 5(2), 15; https://doi.org/10.3390/standards5020015 - 9 Jun 2025
Abstract
►▼
Show Figures
Clinical education, traditionally linked to university training in health care, has found a new declination at the Fondazione Policlinico Universitario Campus Bio-Medico (FPUCBM) through a free public service aimed at patients, family members, and caregivers. This innovative approach aims to improve health self-management,
[...] Read more.
Clinical education, traditionally linked to university training in health care, has found a new declination at the Fondazione Policlinico Universitario Campus Bio-Medico (FPUCBM) through a free public service aimed at patients, family members, and caregivers. This innovative approach aims to improve health self-management, promote empowerment, and foster the active involvement of patients in their own care pathway. Based on high-quality and safety certified standards (by the Joint Commission International), FPUCBM has launched structured initiatives such as “education box” events to provide clear and accessible information, addressing patients’ educational and emotional needs. The “health education service” integrates several activities, including single-topic educational events, the creation of information materials (brochures and video tutorials), and collaboration with patient associations. Since its launch in 2023, the service has reached more than 400 participants in 22 events, covering topics such as chronic disease management and prevention and the proper use of home devices. In total, 95 information brochures and 9 video tutorials have been produced to expand the available resources. Benefits include improved health awareness, increased confidence in care pathways, and a positive impact on the hospital’s reputation. In conclusion, it represents a replicable model of person-centered health care that combines human care and educational support to promote more effective and informed disease management while improving the overall patient experience.
Full article

Figure 1
Open AccessArticle
The Impact of ESG Certifications on Class A Office Buildings in Madrid: A Multi-Criteria Decision Analysis
by
Alfonso Valero
Standards 2025, 5(2), 14; https://doi.org/10.3390/standards5020014 - 21 May 2025
Abstract
►▼
Show Figures
This study investigates the impact of Environmental, Social, and Governance (ESG) certifications on the performance of Class A office buildings within Madrid’s Central Business District (CBD). Employing a Multi-Criteria Decision Making (MCDM) methodology, the research evaluates 21 office properties, analyzing the influence of
[...] Read more.
This study investigates the impact of Environmental, Social, and Governance (ESG) certifications on the performance of Class A office buildings within Madrid’s Central Business District (CBD). Employing a Multi-Criteria Decision Making (MCDM) methodology, the research evaluates 21 office properties, analyzing the influence of ESG certifications on key performance indicators, including green building certifications, valuation, market perception, and financial outcomes. The findings reveal that ESG-certified buildings demonstrate superior performance, commanding higher valuations, mitigating brown discounts, and achieving increased rental rates, thereby enhancing their investment attractiveness. These results underscore the importance of ESG certifications in the Spanish office market and provide valuable insights for investors, developers, and policymakers navigating the integration of sustainability and commercial real estate.
Full article

Figure 1
Open AccessReview
Adopting Sustainability Competencies in Management Education—A Scoping Review of Progress
by
Patricia MacNeil and Anshuman Khare
Standards 2025, 5(2), 13; https://doi.org/10.3390/standards5020013 - 9 May 2025
Abstract
There is growing urgency to address society’s complex issues, many of which are incorporated within the Sustainable Development Goals (SDGs). Higher education has a special role and a responsibility to support and promote these goals and to prepare students for the complex challenges
[...] Read more.
There is growing urgency to address society’s complex issues, many of which are incorporated within the Sustainable Development Goals (SDGs). Higher education has a special role and a responsibility to support and promote these goals and to prepare students for the complex challenges they will face as future leaders. The SDG framework helps students understand SDGs, but special competencies are necessary to address them effectively. Sustainability competencies (SCs) impart the personal/emotional development missing from current programming, but higher education institutions (HEIs) have been reluctant to introduce them into their curricula. Meanwhile, graduating students are ill-prepared for the complex problems, such as sustainability, that they will face as new managers and leaders. Our research question focused on identifying essential evidence that would support the implementation of SCs in HEIs. Our purpose was to raise awareness of the need for action in improving sustainability education and to assist in moving the issue forward. To enhance reading, we purposefully included multiple sections that capture and highlight the essential information. We employed a scoping review (SR) to scope out the relevant literature that supported a credible model for SCs and determine whether consensus was evident among scholars for such a model. Contrary to a commonly expressed theme in the literature, the results revealed that scholarly opinion had converged around a framework proposed by Wiek, Withycombe and Redman in 2011 and their 2021 update. A thematic analysis identified the key barriers preventing integration in HEIs, including the absence of a comprehensive policy to direct the implementation and sustain the change. We discuss these barriers and how they may be addressed. Integrating SCs into ME responds to SDG 4 (quality education). The results are intended to generate action regarding the need to integrate SCs in ME—sooner rather than later. The conclusions drawn respond to SDG 4 (quality education). The study serves to increase awareness of the issues and barriers preventing the much-needed transformation of ME in HEIs and stimulate discussion and potential action. Further research may involve a systematic review to inform much-needed policy and implementation.
Full article
(This article belongs to the Special Issue Sustainable Development Standards)
►▼
Show Figures

Figure 1
Open AccessArticle
Corporate Social Responsibility (CSR), Sustainability and ESG Standards Used by ATHEX ESG Index Listed Companies
by
Triantafyllos Papafloratos and Garyfallos Fragidis
Standards 2025, 5(2), 12; https://doi.org/10.3390/standards5020012 - 22 Apr 2025
Cited by 1
Abstract
Corporate social responsibility (CSR) and sustainability have proliferated the corporate boardroom agenda and companies’ leadership teams are trying to find ways to improve their social and environmental performance and enhance their corporate governance management systems. This paper investigates the main CSR and sustainability-related
[...] Read more.
Corporate social responsibility (CSR) and sustainability have proliferated the corporate boardroom agenda and companies’ leadership teams are trying to find ways to improve their social and environmental performance and enhance their corporate governance management systems. This paper investigates the main CSR and sustainability-related standards that modern corporations use. To do so, it uses a sample of the 60 companies listed in the ATHEX ESG index. Firstly, a content analysis of those companies’ sustainability reports is conducted. The 60 companies are categorized into sectors according to the Global Industry Classification Standard (GICS). The sustainability standards used by each sector are grouped into four categories, namely environmental, social, governance, and reporting. Furthermore, an attempt is made to establish a link between the standards used and both the sectors they belong to and the material topics of each sector as they emerge from each company’s materiality analysis. Our research shows that our sample companies predominantly utilize reporting standards regardless of their sector. We did not establish a definitive relation between the prioritized material topics and the relative standards employed by the companies. We may have recognized certain pairings such as environmental material topics with relative environmental management systems, but not in a rigid manner or across all material topic categories.
Full article
(This article belongs to the Special Issue Sustainable Development Standards)
Open AccessArticle
Evaluating the Potential of Roof Water Harvesting System for Drinking Water Supplies During Emergencies Under the Impacts of Climate Change: ‘A Case Study of Swat District, Pakistan’
by
Shamaima Wafa Qammar, Fayaz Ahmad Khan and Rashid Rehan
Standards 2025, 5(2), 11; https://doi.org/10.3390/standards5020011 - 2 Apr 2025
Cited by 1
Abstract
It is well understood that climate change is a major cause of the environmental shifts that are significantly impacting human lives. The floods caused by climate change are not only occurring more frequently each year, but they also bring up the problem of
[...] Read more.
It is well understood that climate change is a major cause of the environmental shifts that are significantly impacting human lives. The floods caused by climate change are not only occurring more frequently each year, but they also bring up the problem of access to clean water for drinking and other daily usage for the affected communities. The Swat district of the Khyber Pakhtunkhwa province in Pakistan is one of the impacted regions and the growing concern for clean water access is yet to be resolved. This study aims to propose a sustainable solution to water access during the emergencies, particularly in flood and drought situations. While the roof water harvesting system (RWHS) is well established and functional in many developed regions, its potential remains underexplored in Pakistan. This research study analyzed the climate change projection data for the Saidu Sharif region of Swat. The regional climate data are gathered from the Shared Socio-economic Pathways (SSPs) for the period from 2015 to 2045. Five general circulation models (GCMs) were selected based on their performance in South Asian climate simulations. Analysis of the regional forecasted climate data indicates that almost all of the five climate models have predicted the periods of excessive rainfall to occur in the months of July, August, and September, while prolonged dry seasons may last between 271 and 325 days annually. Hydrological modeling was used to estimate RWHS performance, which incorporated the key parameters such as catchment area, runoff coefficient, and rainfall intensity. The findings suggest that the proposed RWHS could meet basic drinking water needs during the floods and even during the drought periods near around 100% satisfaction of water demand under certain conditions. For example, for an average drought period of 273 days, a household of seven people with a per capita daily water demand of 17 L requires a storage capacity of 33 m3. On the other hand, for a maximum drought duration of 325 days, the required storage volume increases to 39 m3. Demand satisfaction calculations are also used to evaluate the effectiveness of the proposed model. This research contributes to addressing the growing water scarcity challenge posed by climate change in the Swat region and offers a sustainable and practical solution.
Full article
(This article belongs to the Special Issue Sustainable Development Standards)
►▼
Show Figures

Figure 1
Open AccessArticle
Assessment of the Benefits of the ISO/IEC 42001 AI Management System: Insights from Selected Brazilian Logistics Experts: An Empirical Study
by
Alanna Oeiras da Costa Mazzinghy, Raurielly Maria dos Santos e Silva, Reimison Moreira Fernandes, Edney Dias Batista, Ailson Renan Santos Picanço, Nathália Jucá Monteiro, Daniel Meireles de Amorim, Brenda de Farias Oliveira Cardoso, Jonhatan Magno Norte da Silva and Vitor William Batista Martins
Standards 2025, 5(2), 10; https://doi.org/10.3390/standards5020010 - 21 Mar 2025
Abstract
►▼
Show Figures
(1) Background: This study aimed to analyze and rank the benefits of adopting Artificial Intelligence (AI) in the logistics area, considering the opinions of professionals working in the Brazilian logistics sector through the implementation of ISO/IEC 42001. (2) Methods: The procedures adopted included
[...] Read more.
(1) Background: This study aimed to analyze and rank the benefits of adopting Artificial Intelligence (AI) in the logistics area, considering the opinions of professionals working in the Brazilian logistics sector through the implementation of ISO/IEC 42001. (2) Methods: The procedures adopted included a literature review to identify the benefits of the use and the application of a survey aimed at professionals in the logistics sector. The analysis used the TOPSIS method to identify and rank the most decisive benefits. (3) Results: Of the 15 benefits mapped in the literature, the professionals attributed the greatest importance to customer satisfaction, operational efficiency, incentives for innovation, and improving the company’s image and competitive advantage. The results indicate that adopting ISO/IEC 42001 not only promotes process optimization and cost reduction, but also encourages innovation and strengthens competitiveness in the market. (4) Conclusions: The implementation of this standard is vital for companies in the logistics sector, especially in a Brazilian context of major infrastructural and regulatory challenges. The findings highlight the need for a strategic approach to the adoption of AI, emphasizing the importance of efficient logistics management and ethical practices in the application of this technology.
Full article

Figure 1
Open AccessArticle
Effectiveness of YOLO Architectures in Tree Detection: Impact of Hyperparameter Tuning and SGD, Adam, and AdamW Optimizers
by
André Magalhães Moraes, Luiz Felipe Pugliese, Rafael Francisco dos Santos, Giovani Bernardes Vitor, Rodrigo Aparecido da Silva Braga and Fernanda Rodrigues da Silva
Standards 2025, 5(1), 9; https://doi.org/10.3390/standards5010009 - 17 Mar 2025
Cited by 3
Abstract
►▼
Show Figures
This study investigates the optimization of tree detection in static images using YOLOv5, YOLOv8, and YOLOv11 models, leveraging a custom non-standard image bank created exclusively for this research. Objectives: To enhance tree detection in static images by comparing the performance of YOLOv5, YOLOv8,
[...] Read more.
This study investigates the optimization of tree detection in static images using YOLOv5, YOLOv8, and YOLOv11 models, leveraging a custom non-standard image bank created exclusively for this research. Objectives: To enhance tree detection in static images by comparing the performance of YOLOv5, YOLOv8, and YOLOv11 models. The comparison involved hyperparameter tuning and the application of various optimizers, aiming to improve model performance in terms of precision, recall, F1, and mean average precision (mAP). Design/Methodology/Approach: A custom image bank was utilized to train YOLOv5, YOLOv8, and YOLOv11 models. During training, the hyperparameters’ learning rate and momentum were tuned in combination with the optimizers SGD, Adam, and AdamW. Performance metrics, including precision, recall, F1, and mAP, were analyzed for each configuration. Key Results: The optimization process achieved precision values of 100% with Adam for YOLOv8 and SGD for YOLOv11, and recall of 91.5% with AdamW on YOLOv8. Additionally, mAP values reached 95.6% for AdamW on YOLOv8 and 95.2% for SGD on YOLOv11. Convergence times for mAP were also significantly reduced, demonstrating faster training and enhanced overall model performance. Originality/Research gap: This study addresses a gap in tree detection using YOLO models trained on non-standard image banks, a topic that is less commonly explored in the literature. The exclusive development of a custom image bank further adds novelty to the research. Practical Implications: The findings underscore the effectiveness of model optimization in tree detection tasks using custom datasets. This methodology could be extended to other applications requiring object detection in non-standard image banks. Limitations of the investigation: This study is limited to tree detection within a single custom dataset and does not evaluate the generalizability of these optimizations to other datasets or object detection tasks.
Full article

Figure 1
Highly Accessed Articles
Latest Books
E-Mail Alert
News
Topics
Topic in
Agriculture, Businesses, Processes, Standards, Sustainability
Determinants and Methods of Quality Management in Agriculture and Food Processing
Topic Editors: Barbara Sawicka, Barbara Krochmal-Marczak, Piotr Barbaś, Dominika SkibaDeadline: 31 October 2025
Topic in
GeoHazards, Geosciences, Geotechnics, Remote Sensing, Sensors, Standards
Advanced Risk Assessment in Geotechnical Engineering
Topic Editors: Meho-Saša Kovačević, Vassilis MarinosDeadline: 25 July 2026
Special Issues
Special Issue in
Standards
Assessment and Standards in Equipment Hygienic Design Related to Food Safety
Guest Editors: Ilija Djekic, Nada SmigicDeadline: 31 December 2025
Special Issue in
Standards
Sustainability Reporting Standards for the Public Sector
Guest Editor: Peter GlavičDeadline: 31 August 2026



