- Article
Analysis of Changes in Flavor Profile and Bacterial Succession During Pork Fermentation Using Multi-Omics-Based Analysis
- Yuyan Ma,
- Qiuyu Lan,
- Chenshuo Wang,
- Luca Laghi,
- Chenglin Zhu and
- Gianfranco Picone
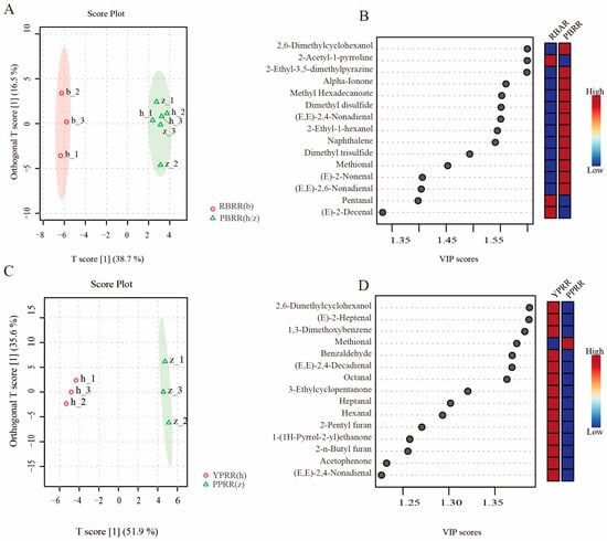
Sour meat, a traditional fermented meat product, derives its unique attributes from the flavors developed during the fermentation process. This study systematically investigated the dynamic changes in volatile compounds and bacterial succession in po...

