Effects of Probiotic-Fermented Deer Bone Water Extract on Immune Regulation and Gut Microbiota in Rheumatoid Arthritis via the NOTCH Signaling Pathway
Abstract
1. Introduction
2. Materials and Methods
2.1. Materials and Reagents
2.2. Preparation of Fermentation Products
2.3. Measurement of Protein Composition by Label-Free Proteomics
2.3.1. LC-MS/MS Analysis
2.3.2. Quantitative Analysis of Differential Proteins, GO Function Annotation, and KEGG Pathway Annotation
2.4. Animal Experiment and Modeling
2.5. Changes in Toe Volume, Arthritisl Score and Body Weight
2.6. Micro-Computed Tomography
2.7. Histological Hematoxylin and Eosin (HE) Staining Analysis
2.8. Western Blot Analysis
2.9. Multi-Omics Sequencing and Bioinformatics Analysis
2.9.1. Transcriptome Sequencing and Enrichment Analysis
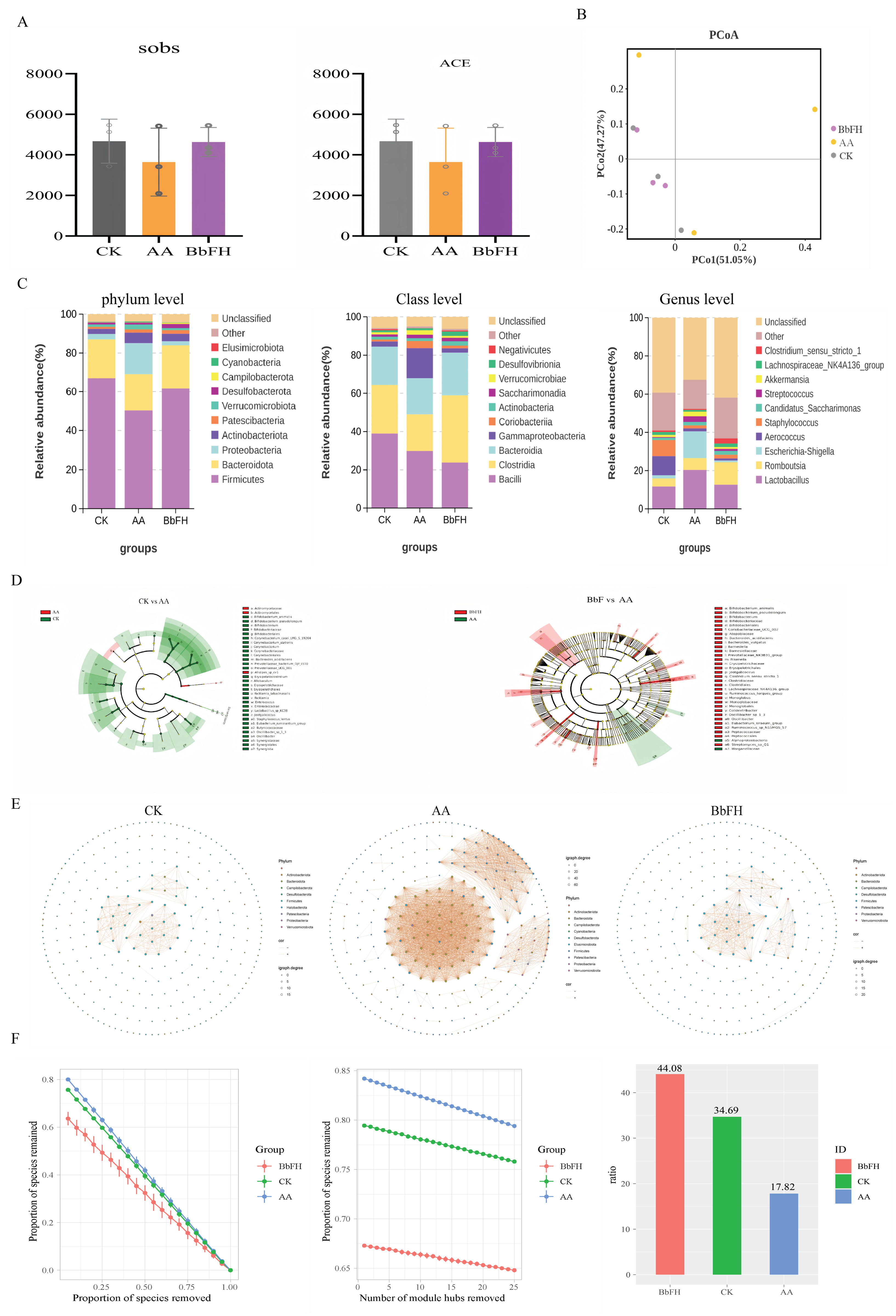
2.9.2. 16S Ribosomal RNA Gene Sequencing
2.10. Analysis of SCFAs
2.11. Cell Viability Assay
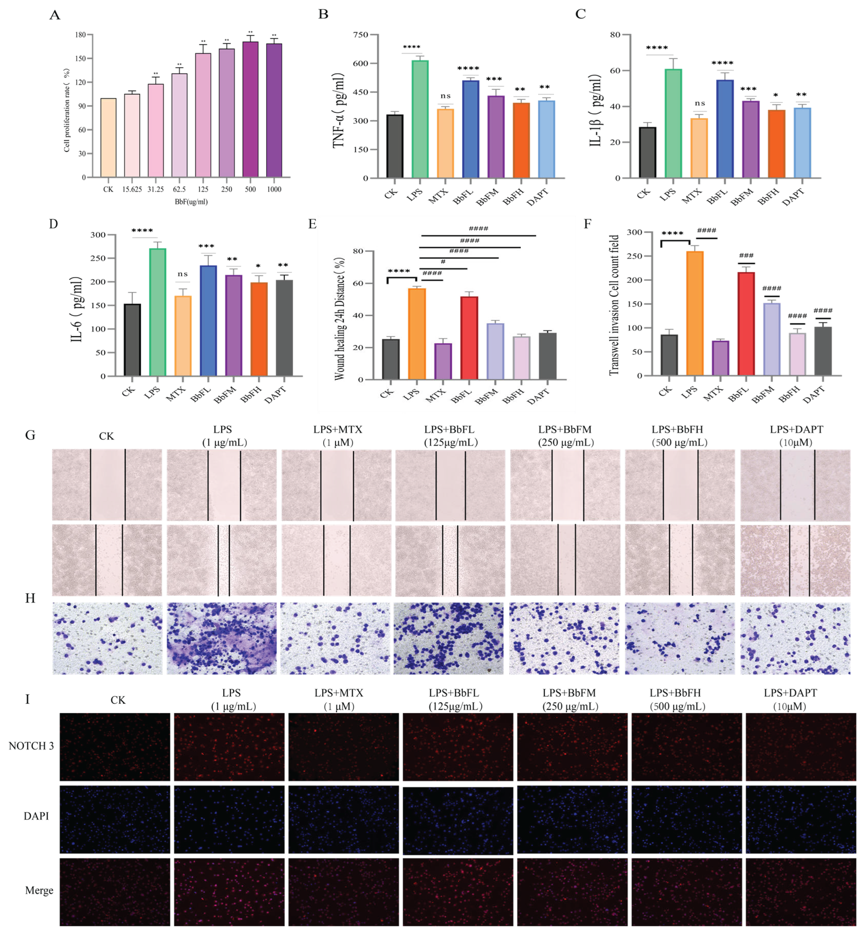
2.12. Evaluating Migration and Invasion in RA-RAW264.7 Cells
2.13. Cytokines Assay In Vitro
2.14. Immunofluorescence Detection
2.15. Statistical Analysis
3. Results
3.1. Dentification of Proteins in BbF
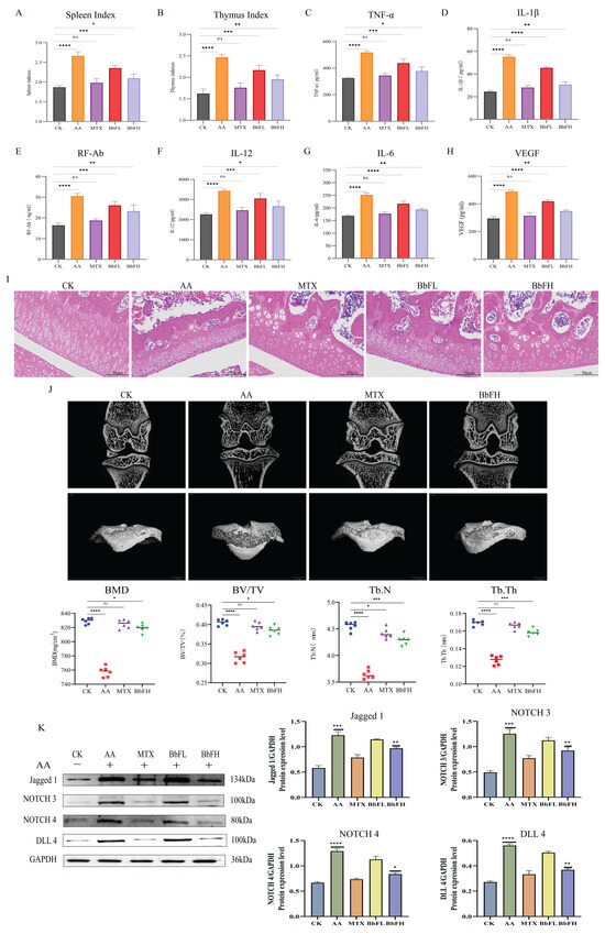
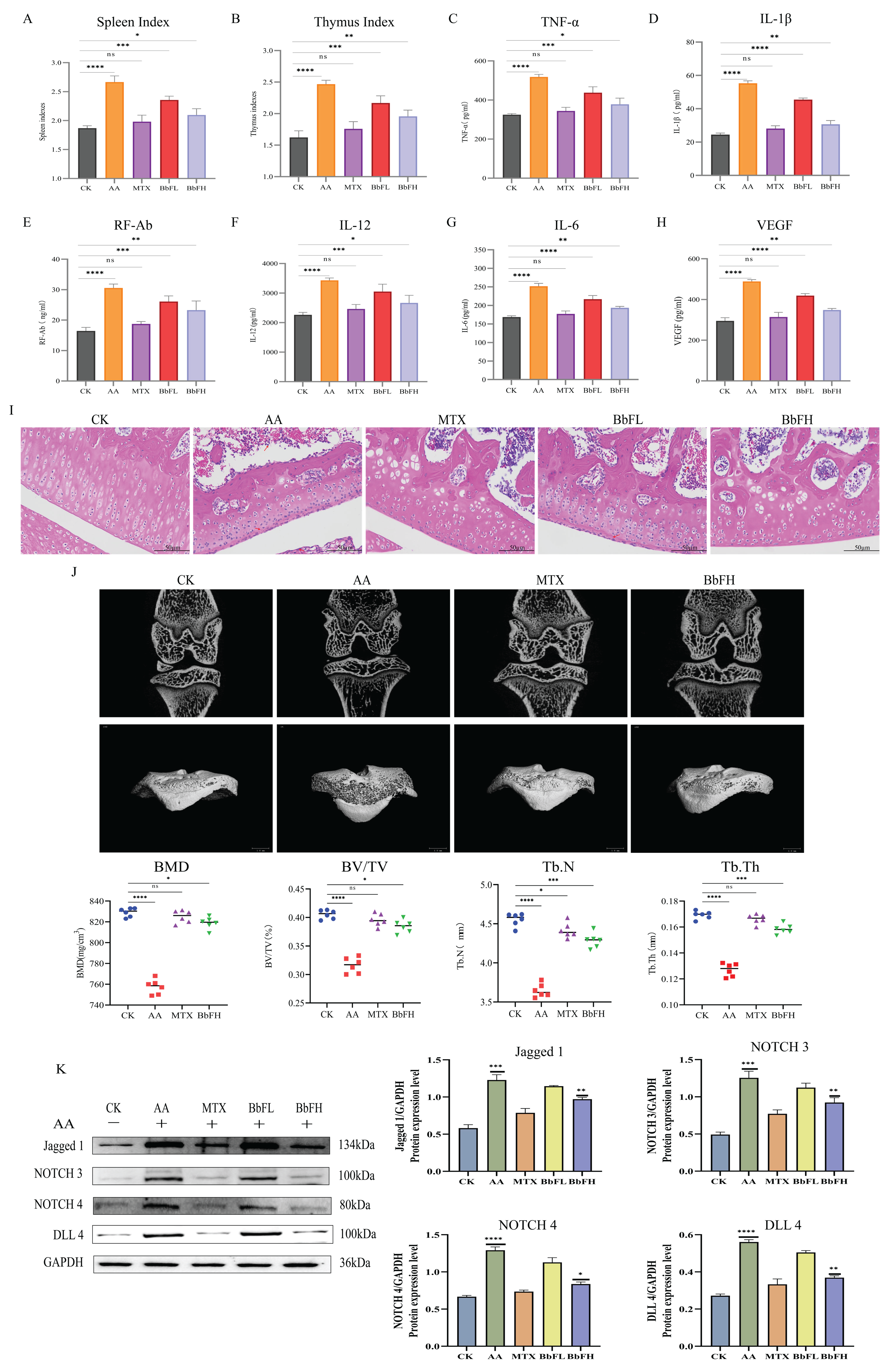
3.2. BbF Ameliorates RA Symptoms in an Animal Model
3.3. Transcriptomic Changes in Rat
3.3.1. Transcriptome Sequencing and DEGs Identification
3.3.2. Analysis of GO and KEGG Pathways in DEGs
3.3.3. Effects of ETS, MYB, Thr-like Gene Families on Rats
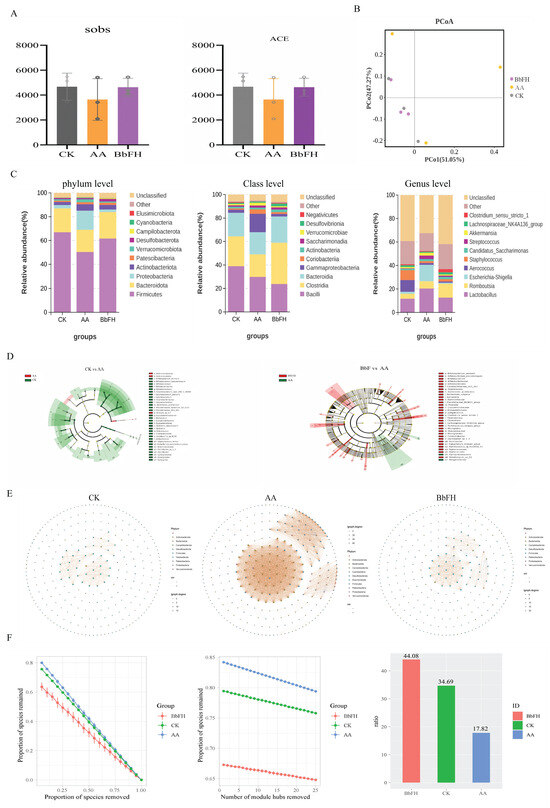
3.4. BbF Restores Gut Microbiota Homeostasis and SCFAs Production
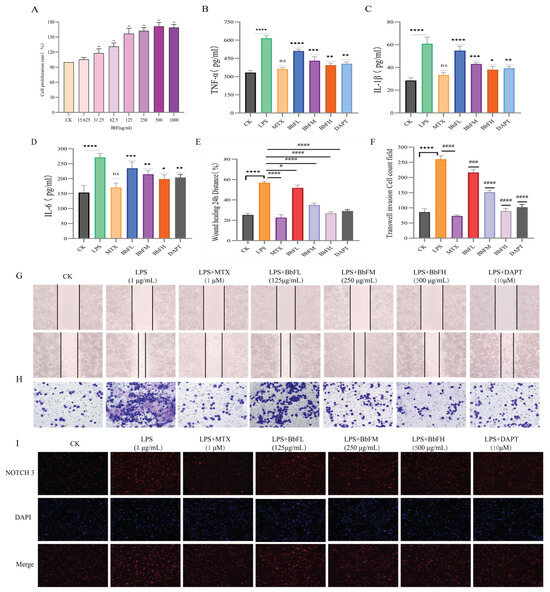
3.5. Evaluation of the Cytotoxic Effects of BbF on RAW264.7 Cells
3.6. Inhibition of the NOTCH Signaling Pathway Can Alleviate RA
4. Discussion
5. Conclusions
Author Contributions
Funding
Institutional Review Board Statement
Informed Consent Statement
Data Availability Statement
Conflicts of Interest
Abbreviations
| RA | Rheumatoid arthritis |
| BbF | Bifidobacterium breve-fermented deer bone aqueous extract |
| CK | Control group |
| AA | Adjuvant-induced arthritis (model) group |
| MTX | Methotrexate |
| DAPT | A γ-secretase inhibitor |
| BbFH | High-dose Bifidobacterium breve-fermented deer bone water extract (animal: 800 mg/kg; cell: 500 μg/mL) |
| BbFL | Low-dose Bifidobacterium breve-fermented deer bone water extract (animal: 200 mg/kg; cell: 125 μg/mL) |
| BbFM | Medium-dose Bifidobacterium breve-fermented deer bone water extract (cell: 250 μg/mL) |
| SCFA | Short-chain fatty acid |
| TNF-α | Tumor Necrosis Factor-alpha |
| IL-1β | Interleukin-1 beta |
| IL-6 | Interleukin-6 |
| IL-12 | Interleukin-12 |
| VEGF | Vascular Endothelial Growth Factor |
| RF-Ab | Rheumatoid Factor Antibody |
| BV/TV | Bone Volume |
| BMD | Bone Mineral Density |
| Tb.N | Trabecular Number |
| Tb.Th | Trabecular Thickness |
References
- Weyand, C.M.; Goronzy, J.J. Metabolic checkpoints in rheumatoid arthritis. Semin. Arthritis Rheum. 2025, 70, 152586. [Google Scholar] [CrossRef] [PubMed]
- Tang, N.; Luo, X.; Ding, Z.; Shi, Y.; Cao, X.; Wu, S. Single-Cell Multi-Dimensional data analysis reveals the role of ARL4C in driving rheumatoid arthritis progression and Macrophage polarization dynamics. Int. Immunopharmacol. 2024, 141, 112987. [Google Scholar] [CrossRef]
- Romão, V.C.; Fonseca, J.E. Etiology and risk factors for rheumatoid arthritis: A state-of-the-art review. Front. Med. 2021, 8, 689698. [Google Scholar] [CrossRef]
- Maeda, K.; Yoshida, K.; Nishizawa, T.; Otani, K.; Yamashita, Y.; Okabe, H.; Hadano, Y.; Kayama, T.; Kurosaka, D.; Saito, M. Inflammation and bone metabolism in rheumatoid arthritis: Molecular mechanisms of joint destruction and pharmacological treatments. Int. J. Mol. Sci. 2022, 23, 2871. [Google Scholar] [CrossRef]
- Mrid, R.B.; Bouchmaa, N.; Ainani, H.; El Fatimy, R.; Malka, G.; Mazini, L. Anti-rheumatoid drugs advancements: New insights into the molecular treatment of rheumatoid arthritis. Biomed. Pharmacother. 2022, 151, 113126. [Google Scholar] [CrossRef]
- Prasad, P.; Verma, S.; Surbhi; Ganguly, N.K.; Chaturvedi, V.; Mittal, S.A. Rheumatoid arthritis: Advances in treatment strategies. Mol. Cell. Biochem. 2023, 478, 69–88. [Google Scholar] [CrossRef]
- Li, P.; Yin, Y.-L.; Li, D.; Kim, S.W.; Wu, G. Amino acids and immune function. Br. J. Nutr. 2007, 98, 237–252. [Google Scholar] [CrossRef]
- Allen, F.; Maillard, I. Therapeutic targeting of notch signaling: From cancer to inflammatory disorders. Front. Cell Dev. Biol. 2021, 9, 649205. [Google Scholar] [CrossRef] [PubMed]
- Christopoulos, P.F.; Gjølberg, T.T.; Krüger, S.; Haraldsen, G.; Andersen, J.T.; Sundlisæter, E. Targeting the notch signaling pathway in chronic inflammatory diseases. Front. Immunol. 2021, 12, 668207. [Google Scholar] [CrossRef] [PubMed]
- Zhuang, Y.; Lu, W.; Chen, W.; Wu, Y.; Wang, Q.; Liu, Y. A narrative review of the role of the Notch signaling pathway in rheumatoid arthritis. Ann. Transl. Med. 2022, 10, 371. [Google Scholar] [CrossRef]
- Sun, W.; Zhang, H.; Wang, H.; Chiu, Y.G.; Wang, M.; Ritchlin, C.T.; Kiernan, A.; Boyce, B.F.; Xing, L. Targeting Notch-activated M1 macrophages attenuates joint tissue damage in a mouse model of inflammatory arthritis. J. Bone Miner. Res. 2017, 32, 1469–1480. [Google Scholar] [CrossRef]
- Li, Y.; Ma, J.; Jiang, Y.; Xing, Y.; He, Z.; Chen, W.; Zhao, Y.; Geng, J.; Zong, Y.; Du, R. Quantitative Analysis of Deer Bone Hydroethanolic Extract Using Label-Free Proteomics: Investigating Its Safety and Promoting Effect on Mouse Embryonic Osteoblastic Progenitor Cell Proliferation. Nutrients 2024, 16, 3807. [Google Scholar] [CrossRef] [PubMed]
- Li, Y.; Li, A.; Teng, Y.; Ren, T.; Ma, J.; Chen, W.; Li, J.; Zhao, Y.; Shi, K.; Zong, Y. Study on The Effect of Deer Bone in Improving Rheumatoid Arthritis Based on The “Drug-Target-Pathway” Association Network. J. Ethnopharmacol. 2025, 346, 119684. [Google Scholar] [CrossRef]
- Lee, H.; Choi, H.-S.; Park, Y.; Ahn, C.W.; Jung, S.U.; Park, S.H.; Suh, H.J. Effects of deer bone extract on the expression of pro-inflammatory cytokine and cartilage-related genes in monosodium iodoacetate-induced osteoarthritic rats. Biosci. Biotechnol. Biochem. 2014, 78, 1703–1709. [Google Scholar] [CrossRef] [PubMed]
- Qi, T.; Gao, H.; Dang, Y.; Huang, S.; Peng, M. Cervus and cucumis peptides combined umbilical cord mesenchymal stem cells therapy for rheumatoid arthritis. Medicine 2020, 99, e21222. [Google Scholar] [CrossRef]
- Andoh, A. Physiological role of gut microbiota for maintaining human health. Digestion 2016, 93, 176–181. [Google Scholar] [CrossRef] [PubMed]
- Lozupone, C.A.; Stombaugh, J.I.; Gordon, J.I.; Jansson, J.K.; Knight, R. Diversity, stability and resilience of the human gut microbiota. Nature 2012, 489, 220–230. [Google Scholar] [CrossRef]
- Neuman, H.; Debelius, J.W.; Knight, R.; Koren, O. Microbial endocrinology: The interplay between the microbiota and the endocrine system. FEMS Microbiol. Rev. 2015, 39, 509–521. [Google Scholar] [CrossRef]
- Qi, X.; Yun, C.; Pang, Y.; Qiao, J. The impact of the gut microbiota on the reproductive and metabolic endocrine system. Gut Microbes 2021, 13, 1894070. [Google Scholar] [CrossRef]
- Qi, P.; Chen, X.; Tian, J.; Zhong, K.; Qi, Z.; Li, M.; Xie, X. The gut homeostasis-immune system axis: Novel insights into rheumatoid arthritis pathogenesis and treatment. Front. Immunol. 2024, 15, 1482214. [Google Scholar] [CrossRef]
- Chen, Y.; Jin, Y.; Stanton, C.; Paul Ross, R.; Zhao, J.; Zhang, H.; Yang, B.; Chen, W. Alleviation effects of Bifidobacterium breve on DSS-induced colitis depends on intestinal tract barrier maintenance and gut microbiota modulation. Eur. J. Nutr. 2021, 60, 369–387. [Google Scholar] [CrossRef]
- Zhang, K.; Zhao, C.; Liu, K.; Feng, R.; Zhao, Y.; Zong, Y.; Du, R. Oral administration of deer bone collagen peptide can enhance the skin hydration ability and antioxidant ability of aging mice induced by D-Gal, and regulate the synthesis and degradation of collagen. Nutrients 2024, 16, 1548. [Google Scholar] [CrossRef]
- Linghang, Q.; Yiyi, X.; Guosheng, C.; Kang, X.; Jiyuan, T.; Xiong, L.; Guangzhong, W.; Shuiqing, L.; Yanju, L. Effects of atractylodes oil on inflammatory response and serum metabolites in adjuvant arthritis rats. Biomed. Pharmacother. 2020, 127, 110130. [Google Scholar] [CrossRef] [PubMed]
- Gowda, S.G.B.; Hou, F.; Gowda, D.; Chiba, H.; Kawakami, K.; Fukiya, S.; Yokota, A.; Hui, S.-P. Synthesis and quantification of short-chain fatty acid esters of hydroxy fatty acids in rat intestinal contents and fecal samples by LC-MS/MS. Anal. Chim. Acta 2024, 1288, 342145. [Google Scholar] [CrossRef]
- Chen, Y.; Cui, W.; Li, X.; Yang, H. Interaction between commensal bacteria, immune response and the intestinal barrier in inflammatory bowel disease. Front. Immunol. 2021, 12, 761981. [Google Scholar] [CrossRef] [PubMed]
- Lin, L.; Zhang, K.; Xiong, Q.; Zhang, J.; Cai, B.; Huang, Z.; Yang, B.; Wei, B.; Chen, J.; Niu, Q. Gut microbiota in pre-clinical rheumatoid arthritis: From pathogenesis to preventing progression. J. Autoimmun. 2023, 141, 103001. [Google Scholar] [CrossRef]
- Salehi, S.; Mahmoudinezhad Dezfouli, S.M.; Azadeh, H.; Khosravi, S. Immune dysregulation and pathogenic pathways mediated by common infections in rheumatoid arthritis. Folia Microbiol. 2023, 68, 325–335. [Google Scholar] [CrossRef] [PubMed]
- Chiang, H.-I.; Li, J.-R.; Liu, C.-C.; Liu, P.-Y.; Chen, H.-H.; Chen, Y.-M.; Lan, J.-L.; Chen, D.-Y. An association of gut microbiota with different phenotypes in Chinese patients with rheumatoid arthritis. J. Clin. Med. 2019, 8, 1770. [Google Scholar] [CrossRef]
- Wang, N.; Li, Y. Effects of acupuncture on intestinal microbiota in mice with rheumatoid arthritis. Zhen Ci Yan Jiu Acupunct. Res. 2024, 49, 943–948. [Google Scholar] [CrossRef]
- Boissier, M.-C.; Semerano, L.; Challal, S.; Saidenberg-Kermanac’h, N.; Falgarone, G. Rheumatoid arthritis: From autoimmunity to synovitis and joint destruction. J. Autoimmun. 2012, 39, 222–228. [Google Scholar] [CrossRef]
- Xue, C.; Pan, W.; Lu, X.; Guo, J.; Xu, G.; Sheng, Y.; Yuan, G.; Zhao, N.; Sun, J.; Guo, X. Effects of compound deer bone extract on osteoporosis model mice and intestinal microflora. J. Food Biochem. 2021, 45, e13740. [Google Scholar] [CrossRef] [PubMed]
- Li, B.; Ding, M.; Liu, X.; Zhao, J.; Ross, R.P.; Stanton, C.; Yang, B.; Chen, W. Bifidobacterium breve CCFM1078 alleviates collagen-induced arthritis in rats via modulating the gut microbiota and repairing the intestinal barrier damage. J. Agric. Food Chem. 2022, 70, 14665–14678. [Google Scholar] [CrossRef]
- Yang, B.; Chen, H.; Gao, H.; Wang, J.; Stanton, C.; Ross, R.P.; Zhang, H.; Chen, W. Bifidobacterium breve CCFM683 could ameliorate DSS-induced colitis in mice primarily via conjugated linoleic acid production and gut microbiota modulation. J. Funct. Foods 2018, 49, 61–72. [Google Scholar] [CrossRef]
- Radtke, F.; Fasnacht, N.; MacDonald, H.R. Notch signaling in the immune system. Immunity 2010, 32, 14–27. [Google Scholar] [CrossRef]
- Keewan, E.a.; Naser, S.A. The role of notch signaling in macrophages during inflammation and infection: Implication in rheumatoid arthritis? Cells 2020, 9, 111. [Google Scholar] [CrossRef]
- Zhao, F.; He, Y.; Zhao, Z.; He, J.; Huang, H.; Ai, K.; Liu, L.; Cai, X. The Notch signaling-regulated angiogenesis in rheumatoid arthritis: Pathogenic mechanisms and therapeutic potentials. Front. Immunol. 2023, 14, 1272133. [Google Scholar] [CrossRef]
- Olsauskas-Kuprys, R.; Zlobin, A.; Osipo, C. Gamma secretase inhibitors of Notch signaling. OncoTargets Ther. 2013, 2013, 943–955. [Google Scholar] [CrossRef] [PubMed]
- Wang, W.; Zhou, H.; Liu, L. Side effects of methotrexate therapy for rheumatoid arthritis: A systematic review. Eur. J. Med. Chem. 2018, 158, 502–516. [Google Scholar] [CrossRef]
- Ma, S.; Wang, J.; Lin, J.; Jin, S.; He, F.; Mei, J.; Zhang, H.; Wang, S.; Li, Q. Survivin promotes rheumatoid arthritis fibroblast-like synoviocyte cell proliferation, and the expression of angiogenesis-related proteins by activating the NOTCH pathway. Int. J. Rheum. Dis. 2021, 24, 922–929. [Google Scholar] [CrossRef] [PubMed]
- Liu, M.; Li, S.; Cao, N.; Wang, Q.; Liu, Y.; Xu, Q.; Zhang, L.; Sun, C.; Xiao, X.; Yao, J. Intestinal flora, intestinal metabolism, and intestinal immunity changes in complete Freud’s adjuvant-rheumatoid arthritis C57BL/6 mice. Int. Immunopharmacol. 2023, 125, 111090. [Google Scholar] [CrossRef]
- Ahmed, I.; Yusuf, K.; Roy, B.C.; Stubbs, J.; Anant, S.; Attard, T.M.; Sampath, V.; Umar, S. Dietary interventions ameliorate infectious colitis by restoring the microbiome and promoting stem cell proliferation in mice. Int. J. Mol. Sci. 2021, 23, 339. [Google Scholar] [CrossRef]
- Lai, W.; Wang, C.; Lai, R.; Peng, X.; Luo, J. Lycium barbarum polysaccharide modulates gut microbiota to alleviate rheumatoid arthritis in a rat model. npj Sci. Food 2022, 6, 34. [Google Scholar] [CrossRef] [PubMed]
- Świrkosz, G.; Szczygieł, A.; Logoń, K.; Wrześniewska, M.; Gomułka, K. The role of the microbiome in the pathogenesis and treatment of ulcerative colitis—A literature review. Biomedicines 2023, 11, 3144. [Google Scholar] [CrossRef] [PubMed]
- Saadh, M.J.; Allela, O.Q.B.; Ballal, S.; Mahdi, M.S.; Chahar, M.; Verma, R.; Al-Hussein, R.K.A.; Adil, M.; Jawad, M.J.; Al-Nuaimi, A.M.A. The effects of microbiota-derived short-chain fatty acids on T lymphocytes: From autoimmune diseases to cancer. Semin. Oncol. 2025, 52, 152398. [Google Scholar] [CrossRef] [PubMed]
- Hamer, H.M.; Jonkers, D.; Venema, K.; Vanhoutvin, S.; Troost, F.; Brummer, R.J. The role of butyrate on colonic function. Aliment. Pharmacol. Ther. 2008, 27, 104–119. [Google Scholar] [CrossRef]
- Moon, J.; Lee, A.R.; Kim, H.; Jhun, J.; Lee, S.-Y.; Choi, J.W.; Jeong, Y.; Park, M.S.; Ji, G.E.; Cho, M.-L. Faecalibacterium prausnitzii alleviates inflammatory arthritis and regulates IL-17 production, short chain fatty acids, and the intestinal microbial flora in experimental mouse model for rheumatoid arthritis. Arthritis Res. Ther. 2023, 25, 130. [Google Scholar] [CrossRef]








Disclaimer/Publisher’s Note: The statements, opinions and data contained in all publications are solely those of the individual author(s) and contributor(s) and not of MDPI and/or the editor(s). MDPI and/or the editor(s) disclaim responsibility for any injury to people or property resulting from any ideas, methods, instructions or products referred to in the content. |
© 2025 by the authors. Licensee MDPI, Basel, Switzerland. This article is an open access article distributed under the terms and conditions of the Creative Commons Attribution (CC BY) license (https://creativecommons.org/licenses/by/4.0/).
Share and Cite
Ma, J.; Jiang, Y.; Teng, Y.; Ren, T.; Xing, Y.; Li, A.; He, Z.; Chen, W.; Zong, Y.; Du, R. Effects of Probiotic-Fermented Deer Bone Water Extract on Immune Regulation and Gut Microbiota in Rheumatoid Arthritis via the NOTCH Signaling Pathway. Foods 2025, 14, 3802. https://doi.org/10.3390/foods14213802
Ma J, Jiang Y, Teng Y, Ren T, Xing Y, Li A, He Z, Chen W, Zong Y, Du R. Effects of Probiotic-Fermented Deer Bone Water Extract on Immune Regulation and Gut Microbiota in Rheumatoid Arthritis via the NOTCH Signaling Pathway. Foods. 2025; 14(21):3802. https://doi.org/10.3390/foods14213802
Chicago/Turabian StyleMa, Junxia, Yingshan Jiang, Yue Teng, Ting Ren, Yanchao Xing, Aoyun Li, Zhongmei He, Weijia Chen, Ying Zong, and Rui Du. 2025. "Effects of Probiotic-Fermented Deer Bone Water Extract on Immune Regulation and Gut Microbiota in Rheumatoid Arthritis via the NOTCH Signaling Pathway" Foods 14, no. 21: 3802. https://doi.org/10.3390/foods14213802
APA StyleMa, J., Jiang, Y., Teng, Y., Ren, T., Xing, Y., Li, A., He, Z., Chen, W., Zong, Y., & Du, R. (2025). Effects of Probiotic-Fermented Deer Bone Water Extract on Immune Regulation and Gut Microbiota in Rheumatoid Arthritis via the NOTCH Signaling Pathway. Foods, 14(21), 3802. https://doi.org/10.3390/foods14213802

