Analysis of Components in Ziziphi Spinosae Semen Before and After Processing Based on Targeted and Untargeted Metabolomics
Abstract
1. Introduction
2. Materials and Methods
2.1. Chemicals and Reagents
2.2. Color Measurements
2.3. Untargeted Metabolomics Analysis
2.3.1. 1H NMR Analysis
2.3.2. GC–MS Analysis
2.3.3. UPLC-MS Analysis
2.4. Targeted Metabolomics Based on GC–MS
2.4.1. Sample Preparation
2.4.2. GC–MS Conditions
2.4.3. Method Validation
2.5. Quantification of Secondary Differential Metabolites by HPLC-DAD-ELSD
2.6. Statistical Analysis
3. Results and Discussion
3.1. Color Measurement Analysis
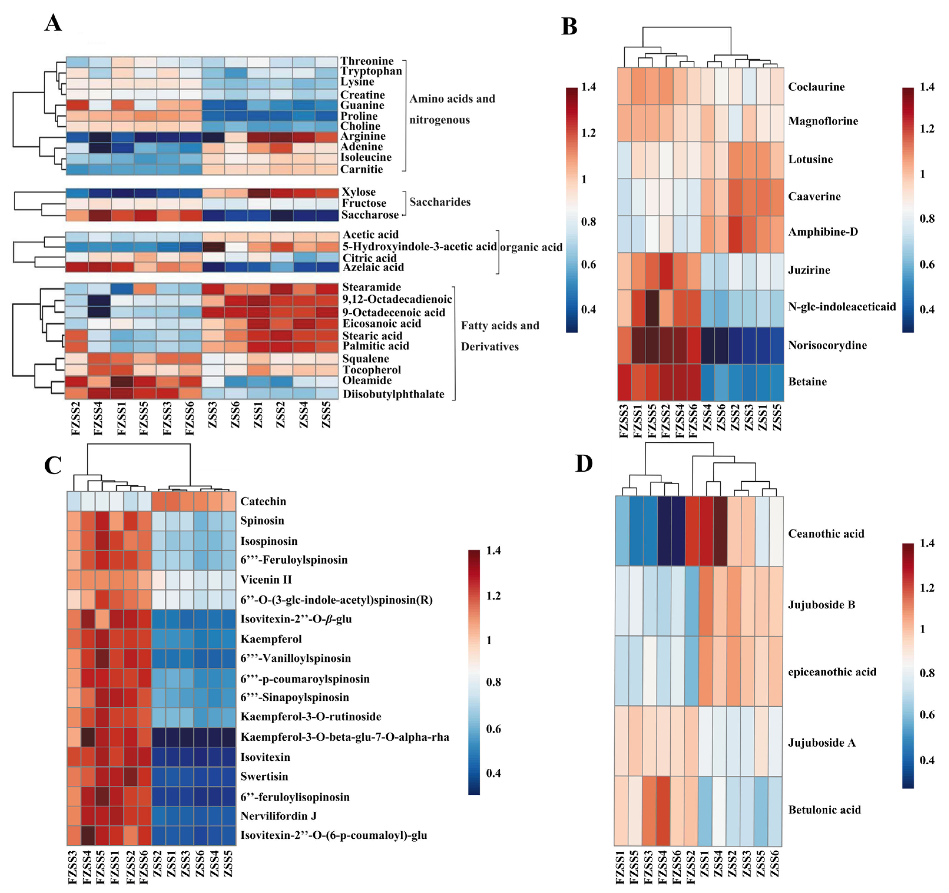
3.2. Results of Untargeted Metabolomics Analysis
3.2.1. 1H NMR Profiles and Characterization of Metabolites of ZSS and FZSS
3.2.2. GC–MS Profile and Characterization of Fatty Acids
- Fatty Acids and Derivatives;
- Terpenes and other compounds;
3.2.3. Identification and Characterization of Metabolites Based on LC-MS
3.3. Multivariate Statistical Analysis
3.3.1. 1H NMR Data Analysis
3.3.2. GC–MS Data Analysis
3.3.3. LC-MS Data Analysis
- Nitrogen-containing compounds;
- Flavonoids;
- Saponins;
- Fatty acid derivatives;
- others;
3.4. Targeted Quantitative Analysis
3.4.1. Quantitative Analysis by GC–MS
3.4.2. Quantitative Analysis by HPLC-DAD-ELSD
4. Conclusions
Supplementary Materials
Author Contributions
Funding
Institutional Review Board Statement
Informed Consent Statement
Data Availability Statement
Conflicts of Interest
Abbreviations
References
- Yang, M.; Wang, H.; Zhang, Y.L.; Zhang, F.; Li, X.; Kim, S.-D.; Chen, Y.; Chen, J.; Chimonas, S.; Korenstein, D.; et al. The Herbal Medicine Suanzaoren (Ziziphi spinosae Semen) for Sleep Quality Improvements: A Systematic Review and Meta-Analysis. Integr. Cancer Ther. 2023, 22, 15347354231162080. [Google Scholar] [CrossRef]
- Zhu, C.; Zhang, Z.; Wang, S.; Sun, Z. Study on the Mechanism of Gastrodiae rhizoma, Lycii fructus, and Ziziphi spinosae Semen in Sedation and Tranquillising Mind. Mol. Divers. 2024, 28, 3279–3294. [Google Scholar] [CrossRef]
- Li, L.; Song, W.; Chang, Q.; Sun, Y.; Fang, D.; Qiao, W. The Synergistic Antidepressant Effect: Compatibility of Alkaloids with Saponins from Ziziphi spinosae Semen. Evid. Based Complement. Altern. Med. 2022, 2022, 5755980. [Google Scholar] [CrossRef] [PubMed]
- Wang, D.; Ho, C.-T.; Bai, N. Ziziphi Spinosae Semen: An Updated Review on Pharmacological Activity, Quality Control, and Application. J. Food Biochem. 2022, 46, e14153. [Google Scholar] [CrossRef] [PubMed]
- Li, G.; Yuan, S.; Tang, Z.; Song, Z.; Shi, X.; Liu, H. Effect of Different Extraction Methods on the Lipid Composition and Antioxidant Activity of Ziziphi spinosae Semens Oil. Food Res. Int. 2024, 192, 114745. [Google Scholar] [CrossRef]
- Chinese Pharmacopoeia Committee. Pharmacopoeia of the People’s Republic of China, 2020th ed.; Medicine Science and Technology Press of China: Beijing, China, 2020; Volume 4, p. 857. ISBN 978-7-5214-1599-5. [Google Scholar]
- Xia, J.; Cai, M.; Xu, B.; Xie, G.-J.; Wang, P. Comparative Study on Sedative and Hypnotic Effects of Crude and Parched Semen Ziziphi spinosae: Integration of Network Pharmacology and In Vivo Pharmacological Evaluation. Curr. Comput.-Aided Drug Des. 2025, 21, 573–586. [Google Scholar] [CrossRef] [PubMed]
- Shi, Y.; Xu, C.; Jin, J.; Yin, F.; Wu, H.; Cai, B.; Qin, K.; Li, W. Traditional understanding and modern research progress on processing theory of “seed drugs be stir-fried”. Chin. Tradit. Herb. Drugs 2022, 53, 2227–2236. [Google Scholar]
- Song, J.; Liu, Y.; Yin, X.; Nan, Y.; Shi, Y.; Chen, X.; Liang, H.; Zhang, J.; Ma, B. Isolation and Structural Elucidation of Prebiotic Oligosaccharides from Ziziphi spinosae Semen. Carbohydr. Res. 2023, 534, 108948. [Google Scholar] [CrossRef]
- Xu, H.; Niu, Y.; Sun, Y.; Xia, M.; Lin, D.; Qiao, W. Separation and Purification of Magnoflorine, Spinosin, and 6‴-Feruloyspinosin from Ziziphi spinosae Semen by High-Speed Counter-Current Chromatography. J. Sep. Sci. 2021, 44, 2391–2398. [Google Scholar] [CrossRef]
- Jing, S.; Xia, L.C.; Lu, L. Identification of the Absorptive Constituents and Their Metabolites In Vivo of Ziziphi spinosae Semen by UPLC–ESI–Q-TOF–MS/MS. Biomed. Chromatogr. 2020, 34, e4965. [Google Scholar] [CrossRef]
- Feipeng, G.; Luxin, X.; Beili, C.; Songhong, Y.; Wenting, W.; Junmao, L.; Qianfeng, G.; Lingyun, Z.; Jianxiong, W. Exploration of Ziziphi spinosae Semen in Treating Insomnia Based on Network Pharmacology Strategy. Evid. Based Complement. Altern. Med. 2021, 2021, 9888607. [Google Scholar] [CrossRef] [PubMed]
- Zhao, X.; Hou, T.; Zhou, H.; Liu, Z.; Liu, Y.; Wang, C.; Guo, Z.; Yu, D.; Xu, Q.; Wang, J.; et al. Multi-Effective Components and Their Target Mechanism of Ziziphi spinosae Semen in the Treatment of Insomnia. Fitoterapia 2023, 171, 105712. [Google Scholar] [CrossRef]
- Yan, Y.; Zhao, N.; Liu, J.; Zhang, S.; Zhang, Y.; Qin, X.; Zhai, K.; Du, C. Ziziphi spinosae Semen Flavonoid Ameliorates Hypothalamic Metabolism and Modulates Gut Microbiota in Chronic Restraint Stress-Induced Anxiety-like Behavior in Mice. Foods 2025, 14, 828. [Google Scholar] [CrossRef]
- Du, C.; Han, R.; Wu, J.; Zhao, N.; Pei, X.; Qin, X.; Yan, Y. Study on the Antidepressive Effects and Mechanism of Raw and Fried Ziziphi spinosae Semen via Metabolomics and Gut Microbiota Analysis. Biomed. Chromatogr. 2024, 38, e5873. [Google Scholar] [CrossRef] [PubMed]
- Xiao, S.; Zhang, Y.; Xie, J.; Wen, Z. Ultrasonic-Assisted Extraction of Squalene and Vitamin E Based Oil from Zizyphi Spinosae Semen and Evaluation of Its Antioxidant Activity. Food Meas. 2018, 12, 2844–2854. [Google Scholar] [CrossRef]
- Lin, T.; Liu, Y.; Lai, C.; Yang, T.; Xie, J.; Zhang, Y. The Effect of Ultrasound Assisted Extraction on Structural Composition, Antioxidant Activity and Immunoregulation of Polysaccharides from Ziziphus jujuba Mill Var. Spinosa Seeds. Ind. Crops Prod. 2018, 125, 150–159. [Google Scholar] [CrossRef]
- Hua, Y.; Xu, X.; Guo, S.; Xie, H.; Yan, H.; Ma, X.; Niu, Y.; Duan, J.-A. Wild Jujube (Ziziphus jujuba Var. Spinosa): A Review of Its Phytonutrients, Health Benefits, Metabolism, and Applications. J. Agric. Food Chem. 2022, 70, 7871–7886. [Google Scholar] [CrossRef]
- He, S.-R.; Zhao, C.-B.; Zhang, J.-X.; Wang, J.; Wu, B.; Wu, C.-J. Botanical and Traditional Uses and Phytochemical, Pharmacological, Pharmacokinetic, and Toxicological Characteristics of Ziziphi Spinosae Semen: A Review. Evid. Based Complement. Altern. Med. 2020, 2020, 5861821. [Google Scholar] [CrossRef]
- Yan, Y.; Shen, C.; Zhang, F.; Pei, X.; Du, C.; Qin, X. Research progress on Ziziphi spinosae Semen and Ziziphi Mauritianae Semen and Q-marker predictive analysis. Chin. Tradit. Herb. Drugs 2019, 50, 4769–4784. [Google Scholar]
- Yue, Y.; Wu, S.; Zhang, H.; Zhang, X.; Niu, Y.; Cao, X.; Huang, F.; Ding, H. Characterization and Hepatoprotective Effect of Polysaccharides from Ziziphus jujuba Mill. Var. Spinosa (Bunge) Hu Ex H. F. Chou Sarcocarp. Food Chem. Toxicol. 2014, 74, 76–84. [Google Scholar] [CrossRef]
- Guo, S.; Duan, J.-A.; Li, Y.; Wang, R.; Yan, H.; Qian, D.; Tang, Y.; Su, S. Comparison of the Bioactive Components in Two Seeds of Ziziphus Species by Different Analytical Approaches Combined with Chemometrics. Front. Pharmacol. 2017, 8, 609. [Google Scholar] [CrossRef]
- Lan, X.; Hou, X.; Zhou, L.; Qiu, Z.; Li, X.; Yang, J.; Zhan, Z.; Nan, T.; Hao, Q.; Yu, Y.; et al. Discrimination of the Species and Origins of Codonopsis Radix by UPLC–Q-TOF-MS and UPLC–ELSD-Based Metabolomics Combined with Chemometrics. J. Food Compos. Anal. 2025, 139, 107142. [Google Scholar] [CrossRef]
- Castañeda, F.N.; Pellegrino Vidal, R.B.; Aspromonte, J. Untargeted Chromatographic Methods Coupled with Chemometric Strategies for the Analysis of Food and Related Samples. TrAC Trends Anal. Chem. 2024, 173, 117650. [Google Scholar] [CrossRef]
- Balcázar-Zumaeta, C.R.; Castro-Alayo, E.M.; Cayo-Colca, I.S.; Idrogo-Vásquez, G.; Muñoz-Astecker, L.D. Metabolomics During the Spontaneous Fermentation in Cocoa (Theobroma cacao L.): An Exploraty Review. Food Res. Int. 2023, 163, 112190. [Google Scholar] [CrossRef]
- Retrato, M.D.C.; Qiu, S.; Lundquist, A.; Muratovic, A.Z.; Rad, F.M.; Ubhayasekera, S.J.K.A.; Bergquist, J. Simultaneous Determination of 22 Fatty Acids in Total Parenteral Nutrition (TPN) Components by Gas Chromatography-Mass Spectrometry (GC-MS). Anal. Methods 2023, 15, 2480–2489. [Google Scholar] [CrossRef] [PubMed]
- Chandra, K.; Al-Harthi, S.; Sukumaran, S.; Almulhim, F.; Emwas, A.-H.; Atreya, H.S.; Jaremko, Ł.; Jaremko, M. NMR-Based Metabolomics with Enhanced Sensitivity. RSC Adv. 2021, 11, 8694–8700. [Google Scholar] [CrossRef] [PubMed]
- Li, Z.; Du, H.; Xie, Y.; Heng, Y.; Duan, H.; Pei, X.; Yan, Y.; Du, C. Prediction and analysis of Q-Markers of fried Ziziphi spinosae Semen pieces based on multivariate statistical analysis and network pharmacology. Chin. Tradit. Herb. Drugs 2021, 52, 4811–4824. [Google Scholar]
- Yan, Y.; Shen, C.; Pei, X.; Li, A.; Du, H.; Qin, X.; Du, C. Compare the Chemical Profiling of Ziziphi spinosae Semen and Ziziphi Mauritianae Semen Using Untargeted Metabolomics. J. Food Compos. Anal. 2020, 94, 103635. [Google Scholar] [CrossRef]
- Du, C.; Yan, Y.; Shen, C.; Cui, X.; Pei, X.; Qin, X. Comparative Pharmacokinetics of Six Major Compounds in Normal and Insomnia Rats After Oral Administration of Ziziphi spinosae Semen Aqueous Extract. J. Pharm. Anal. 2020, 10, 385–395. [Google Scholar] [CrossRef]
- Zhou, L.; Xu, J.-D.; Zhou, S.-S.; Mao, Q.; Kong, M.; Shen, H.; Li, X.-Y.; Duan, S.-M.; Xu, J.; Li, S.-L. Integrating Targeted Glycomics and Untargeted Metabolomics to Investigate the Processing Chemistry of Herbal Medicines, a Case Study on Rehmanniae Radix. J. Chromatogr. A 2016, 1472, 74–87. [Google Scholar] [CrossRef]
- Du, C.; Yan, Y.; Zhu, Y.; Pei, X. Analysis of Fatty Acid Components in Ziziphi spinosae Semen from Different Growing Areas in Shanxi Province by GC-MS. Chin. J. Exp. Tradit. Med. Formulae 2018, 24, 19–25. [Google Scholar] [CrossRef]
- Kim, O.Y.; Song, J. Important Roles of Linoleic Acid and α-Linolenic Acid in Regulating Cognitive Impairment and Neuropsychiatric Issues in Metabolic-Related Dementia. Life Sci. 2024, 337, 122356. [Google Scholar] [CrossRef]
- Eric, K.; Raymond, L.V.; Abbas, S.; Song, S.; Zhang, Y.; Masamba, K.; Zhang, X. Temperature and Cysteine Addition Effect on Formation of Sunflower Hydrolysate Maillard Reaction Products and Corresponding Influence on Sensory Characteristics Assessed by Partial Least Square Regression. Food Res. Int. 2014, 57, 242–258. [Google Scholar] [CrossRef]
- Barido, F.H.; Jang, A.; Pak, J.I.; Kim, Y.J.; Lee, S.K. Combined Effects of Processing Method and Black Garlic Extract on Quality Characteristics, Antioxidative, and Fatty Acid Profile of Chicken Breast. Poult. Sci. 2022, 101, 101723. [Google Scholar] [CrossRef] [PubMed]
- Li, B.; Han, L.; Cao, B.; Yang, X.; Zhu, X.; Yang, B.; Zhao, H.; Qiao, W. Use of Magnoflorine-Phospholipid Complex to Permeate Blood-Brain Barrier and Treat Depression in the CUMS Animal Model. Drug Deliv. 2019, 26, 566–574. [Google Scholar] [CrossRef]
- Guo, Y.; Wei, F.; Lv, Y.; Wu, H.; Li, Y.; Tang, R.; Zhao, M.; Ge, W.; Du, W. Spinosin Improves Anxiety Disorders in Mice with Chronic Restraint Stress via the ERK1/2-CREB-BDNF Pathway. Int. Immunopharmacol. 2024, 143, 113517. [Google Scholar] [CrossRef] [PubMed]
- Fu, Y.-Q.; Wang, J.-Q.; Chen, J.-X.; Wang, F.; Yin, J.-F.; Zeng, L.; Shi, J.; Xu, Y.-Q. Effect of Baking on the Flavor Stability of Green Tea Beverages. Food Chem. 2020, 331, 127258. [Google Scholar] [CrossRef]
- Leggett, J.D.; Aspley, S.; Beckett, S.R.G.; D’Antona, A.M.; Kendall, D.A.; Kendall, D.A. Oleamide Is a Selective Endogenous Agonist of Rat and Human CB1 Cannabinoid Receptors. Br. J. Pharmacol. 2004, 141, 253–262. [Google Scholar] [CrossRef]
- Khongpiroon, C.; Buakaew, W.; Brindley, P.J.; Potikanond, S.; Daowtak, K.; Thongsri, Y.; Potup, P.; Usuwanthim, K. Anti-Fibrotic Effect of Oleamide Identified from the Moringa oleifera Lam. Leaves via Inhibition of TGF-Β1-Induced SMAD2/3 Signaling Pathway. IJMS 2025, 26, 3388. [Google Scholar] [CrossRef]
- Hill, M.N.; Gorzalka, B.B. Pharmacological Enhancement of Cannabinoid CB1 Receptor Activity Elicits an Antidepressant-like Response in the Rat Forced Swim Test. Eur. Neuropsychopharmacol. 2005, 15, 593–599. [Google Scholar] [CrossRef]
- Rune, C.J.B.; Giacalone, D.; Steen, I.; Duelund, L.; Münchow, M.; Clausen, M.P. Acids in Brewed Coffees: Chemical Composition and Sensory Threshold. Curr. Res. Food Sci. 2023, 6, 100485. [Google Scholar] [CrossRef]
- Gao, M.; Lan, J.; Zhang, Y.; Yu, S.; Bao, B.; Yao, W.; Cao, Y.; Shan, M.; Cheng, F.; Zhang, L.; et al. Discovery of Processing-Associated Q-Marker of Carbonized Traditional Chinese Medicine: An Integrated Strategy of Metabolomics, Systems Pharmacology and In Vivo High-Throughput Screening Model. Phytomedicine 2022, 102, 154152. [Google Scholar] [CrossRef] [PubMed]
- Wang, X.; Ma, G.; Xie, J.; Pang, G. Influence of JuA in Evoking Communication Changes Between the Small Intestines and Brain Tissues of Rats and the GABAA and GABAB Receptor Transcription Levels of Hippocampal Neurons. J. Ethnopharmacol. 2015, 159, 215–223. [Google Scholar] [CrossRef]
- Wang, L.-E.; Cui, X.-Y.; Cui, S.-Y.; Cao, J.-X.; Zhang, J.; Zhang, Y.-H.; Zhang, Q.-Y.; Bai, Y.-J.; Zhao, Y.-Y. Potentiating Effect of Spinosin, a C-Glycoside Flavonoid of Semen Ziziphi Spinosae, on Pentobarbital-Induced Sleep May Be Related to Postsynaptic 5-HT1A Receptors. Phytomedicine 2010, 17, 404–409. [Google Scholar] [CrossRef] [PubMed]
- Song, P.; Zhang, Y.; Ma, G.; Zhang, Y.; Zhou, A.; Xie, J. Gastrointestinal Absorption and Metabolic Dynamics of Jujuboside A, A Saponin Derived from the Seed of Ziziphus jujuba. J. Agric. Food Chem. 2017, 65, 8331–8339. [Google Scholar] [CrossRef] [PubMed]





Disclaimer/Publisher’s Note: The statements, opinions and data contained in all publications are solely those of the individual author(s) and contributor(s) and not of MDPI and/or the editor(s). MDPI and/or the editor(s) disclaim responsibility for any injury to people or property resulting from any ideas, methods, instructions or products referred to in the content. |
© 2025 by the authors. Licensee MDPI, Basel, Switzerland. This article is an open access article distributed under the terms and conditions of the Creative Commons Attribution (CC BY) license (https://creativecommons.org/licenses/by/4.0/).
Share and Cite
Yang, R.; Li, Z.; Dong, L.; Heng, Y.; Song, L.; Guo, L.; Pei, X.; Yan, Y.; Du, C. Analysis of Components in Ziziphi Spinosae Semen Before and After Processing Based on Targeted and Untargeted Metabolomics. Foods 2025, 14, 3771. https://doi.org/10.3390/foods14213771
Yang R, Li Z, Dong L, Heng Y, Song L, Guo L, Pei X, Yan Y, Du C. Analysis of Components in Ziziphi Spinosae Semen Before and After Processing Based on Targeted and Untargeted Metabolomics. Foods. 2025; 14(21):3771. https://doi.org/10.3390/foods14213771
Chicago/Turabian StyleYang, Ruiqi, Ze Li, Lulu Dong, Yiran Heng, Lianglei Song, Lijun Guo, Xiangping Pei, Yan Yan, and Chenhui Du. 2025. "Analysis of Components in Ziziphi Spinosae Semen Before and After Processing Based on Targeted and Untargeted Metabolomics" Foods 14, no. 21: 3771. https://doi.org/10.3390/foods14213771
APA StyleYang, R., Li, Z., Dong, L., Heng, Y., Song, L., Guo, L., Pei, X., Yan, Y., & Du, C. (2025). Analysis of Components in Ziziphi Spinosae Semen Before and After Processing Based on Targeted and Untargeted Metabolomics. Foods, 14(21), 3771. https://doi.org/10.3390/foods14213771

