Natural Tremella Polysaccharide Mitigates DEHP-Induced Oxidative Stress and Apoptosis via Dual Regulation of Survival and Antioxidant Pathways
Abstract
1. Introduction
2. Materials and Methods
2.1. Cell Culture
2.2. Cell Viability Assay
2.3. Apoptosis Analysis
2.4. Intracellular ROS and MMP Determination
2.5. CAT and SOD Activity Determination
2.6. Western Blotting Analysis of Protein Expression
2.7. C. elegans Culture
2.8. Determination of Survival Rate
2.9. Determination of ROS in Nematodes
2.10. Gene Expression Analysis
2.11. Detection of CAT, SOD, and GSH Activities in Nematodes
2.12. Visualization of GST-4::GFP
2.13. Statistical Analysis
3. Results
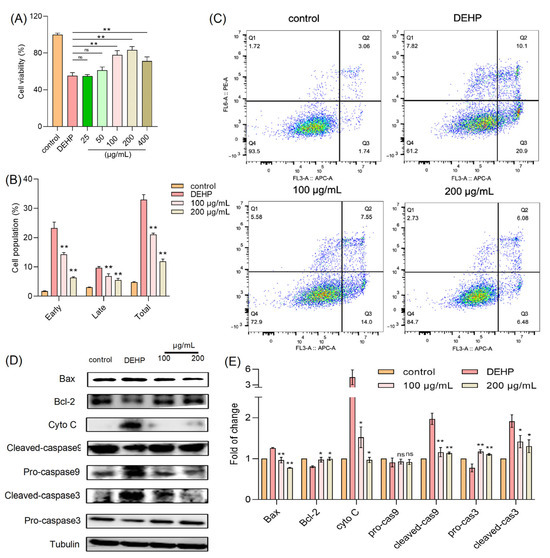
3.1. TFP Alleviated DEHP-Induced Cytotoxicity
3.2. TFP Restored the MMP and Reduced ROS in Cells
3.3. TFP Increased the Antioxidant Ability of Cells
3.4. TFP Activated MAPK/Nrf-2 Pathway
3.5. TFP Protected C. elegans Under DEHP Condition
3.6. TFP Reduced the ROS in C. elegans Under DEHP Condition
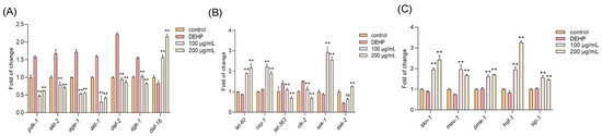
3.7. TFP Modulated Multiple Pathways to Regulate Daf-16
3.8. TFP Increased the Antioxidant System in Nematodes
3.9. TFP Reduced the Expression of Cell Apoptosis Genes in C. elegans
4. Discussion
5. Conclusions
Author Contributions
Funding
Institutional Review Board Statement
Informed Consent Statement
Data Availability Statement
Conflicts of Interest
Abbreviations
| CAT | Catalase |
| C. elegans | Caenorhabditis elegans |
| cyto-c | Cytochrome c |
| DAF-16 | Abnormal Dauer Formation-16 |
| DEHP | Di-(2-ethylhexyl) Phthalate |
| GSH | Glutathione |
| GST-4 | Glutathione S-Transferase-4 |
| HUVEC | Human Umbilical Vein Endothelial Cell |
| MAPK | Mitogen-Activated Protein Kinase |
| MEHP | Mono(2-ethylhexyl) Phthalate |
| MMP | Mitochondrial Membrane Potential |
| Nrf2 | Nuclear Factor Erythroid 2-Related Factor 2 |
| PPAR | Peroxisome Proliferator-Activated Receptor |
| ROS | Reactive Oxygen Species |
| SKN-1 | Skinhead-1 |
| SOD | Superoxide Dismutase |
| TFP | Tremella fuciformis Polysaccharides |
References
- Singh, J.; Jangra, A.; Kumar, D. Recent advances in toxicological research of di-(2-ethylhexyl)-phthalate: Focus on endoplasmic reticulum stress pathway. Chemosphere 2024, 356, 141922. [Google Scholar] [CrossRef]
- Giribabu, N.; Reddy, P.S. Protection of male reproductive toxicity in rats exposed to di-n-butyl phthalate during embryonic development by testosterone. Biomed. Pharmacother. 2017, 87, 355–365. [Google Scholar] [CrossRef]
- Dutta, S.; Sengupta, P.; Bagchi, S.; Chhikara, B.S.; Pavlík, A.; Sláma, P.; Roychoudhury, S. Reproductive toxicity of combined effects of endocrine disruptors on human reproduction. Front. Cell Dev. Biol. 2023, 11, 1162015. [Google Scholar] [CrossRef]
- Casals-Casas, C.; Desvergne, B. Endocrine disruptors: From endocrine to metabolic disruption. Annu. Rev. Physiol. 2017, 73, 135–162. [Google Scholar] [CrossRef]
- Schettler, T. Human exposure to phthalates via consumer products. Int. J. Androl. 2006, 29, 134–139. [Google Scholar] [CrossRef]
- Pogrmic-Majkic, K.; Nenadov, D.S.; Tesic, B.; Nedeljkovic, S.F.; Kokai, D.; Stanic, B.; Andric, N. Mapping DEHP to the adverse outcome pathway network for human female reproductive toxicity. Arch. Toxicol. 2022, 96, 2799–2813. [Google Scholar] [CrossRef]
- Liu, Y.; Guo, Z.; Zhu, R.; Gou, D.; Jia, P.-P.; Pei, D.-S. An insight into sex-specific neurotoxicity and molecular mechanisms of DEHP: A critical review. Environ. Pollut. 2023, 316, 120673. [Google Scholar] [CrossRef] [PubMed]
- Lin, C.-H.; Chen, T.-J.; Chen, S.-S.; Hsiao, P.-C.; Yang, R.-C. Activation of Trim17 by PPARγ is involved in Di(2-ethylhexyl) phthalate (DEHP)-induced apoptosis on Neuro-2a cells. Toxicol. Lett. 2011, 206, 245–251. [Google Scholar] [CrossRef]
- Schaedlich, K.; Gebauer, S.; Hunger, L.; Beier, L.-S.; Koch, H.M.; Wabitsch, M.; Fischer, B.; Ernst, J. DEHP deregulates adipokine levels and impairs fatty acid storage in human SGBS-adipocytes. Sci. Rep. 2018, 8, 3447. [Google Scholar] [CrossRef] [PubMed]
- Ashaari, S.; Jamialahmadi, T.; Davies, N.M.; Almahmeed, W.; Sahebkar, A. Di (2-ethyl hexyl) phthalate and its metabolite-induced metabolic syndrome: A review of molecular mechanisms. Drug Chem. Toxicol. 2025, 48, 325–343. [Google Scholar] [CrossRef] [PubMed]
- Liu, T.-T.; Hong, K.-S.; Yang, T.-S. Functionalities of Tremella fuciformis polysaccharides modified with gallic acid. Molecules 2024, 29, 5890. [Google Scholar] [CrossRef]
- Ma, X.; Yang, M.; He, Y.; Zhai, C.; Li, C. A review on the production, structure, bioactivities and applications of Tremella polysaccharides. Int. J. Immunopathol. Pharmacol. 2021, 35, 20587384211000541. [Google Scholar] [CrossRef]
- Lin, Y.; Xu, Q.; Li, X.; Shao, P. Tremella fuciformis polysaccharides as a fat substitute on the rheological, texture and sensory attributes of low-fat yogurt. Curr. Res. Food Sci. 2022, 5, 1061–1070. [Google Scholar] [CrossRef]
- Zhuang, W.; Zheng, S.; Chen, F.; Gao, S.; Zhong, M.; Zheng, B. Effects of Tremella fuciformis mushroom polysaccharides on structure, pasting, and thermal properties of Chinese Chestnuts (Castanea henryi) starch granules under different freeze-thaw cycles. Foods 2023, 12, 4118. [Google Scholar] [CrossRef]
- Wu, Q.; Zheng, C.; Ning, Z.-X.; Yang, B. Modification of low molecular weight polysaccharides from Tremella fuciformis and their antioxidant activity in vitro. Int. J. Mol. Sci. 2007, 8, 670–679. [Google Scholar] [CrossRef]
- Bin, C. Optimization of extraction of Tremella fuciformis polysaccharides and its antioxidant and antitumour activities in vitro. Carbohydr. Polym. 2010, 81, 420–424. [Google Scholar] [CrossRef]
- Gitsomboon, S.; Ratanapornsompong, G.; Ongphiphadhanakul, B.; Thongpradit, S.; Chanprasertyothin, S.; Chailurtkit, L.-O.; Nimitphong, H. Tremella fuciformis beverage improves glycated hemoglobin A1c and waist circumference in overweight/obese prediabetic subjects: A randomized controlled trial. BMC Nutr. 2024, 10, 44. [Google Scholar] [CrossRef] [PubMed]
- Bach, E.; Costa, S.G.; Oliveira, H.A.d.; Junior, J.A.S.; Silva, K.M.d.; Marco, R.M.d.; Hi, E.M.B.; Wadt, N.S.Y. Use of polysaccharide extracted from Tremella fuciformis Berk for control diabetes induced in rats. Emir. J. Food Agric. 2015, 27, 585–591. [Google Scholar] [CrossRef]
- Cao, Y. Human Umbilical Vein Endothelial Cells (HUVECs) in Pharmacology and Toxicology: A Review. J. Appl. Toxicol. 2025; early view. [Google Scholar] [CrossRef] [PubMed]
- Hunt, P.R. The C. elegans model in toxicity testing. J. Appl. Toxicol. 2017, 37, 50–59. [Google Scholar] [CrossRef]
- Pandey, V.; Sharma, A.; Tiwari, S.; Patel, Y.; Chauhan, J.K.; Ayesha, S.; Sahu, A.N.; Gupta, R.; Tripathi, A.; Dubey, P.K. Shatavarin-IV rescues the Di (2-ethylhexyl) phthalate (DEHP) induced oxidative stress in rat granulosa cells in vitro. Reprod. Toxicol. 2024, 130, 108737. [Google Scholar] [CrossRef]
- Cai, H.; Li, K.; Yin, Y.; Ni, X.; Xu, S. Quercetin alleviates DEHP exposure-induced pyroptosis and cytokine expression changes in grass carp L8824 cell line by inhibiting ROS/MAPK/NF-κB pathway. Fish Shellfish Immunol. 2023, 143, 109223. [Google Scholar] [CrossRef]
- Guo, Y.; Li, B.; Yan, Y.; Zhang, N.; Shao, S.; Yang, L.; Ouyang, L.; Wu, P.; Ma, F.; Duan, H.; et al. Di-(2-ethylhexyl) phthalate exposure induces developmental toxicity in the mouse fetal heart via mitochondrial dysfunction. Cardiovasc. Toxicol. 2025, 25, 48–57. [Google Scholar] [CrossRef]
- Drevet, J.R. The antioxidant glutathione peroxidase family and spermatozoa: A complex story. Mol. Cell. Endocrinol. 2006, 250, 70–79. [Google Scholar] [CrossRef]
- Tseng, I.-L.; Yang, Y.-F.; Yu, C.-W.; Li, W.-H.; Liao, V.H.-C. Phthalates induce neurotoxicity affecting locomotor and thermotactic behaviors and AFD neurons through oxidative stress in Caenorhabditis elegans. PLoS ONE 2013, 8, e82657. [Google Scholar] [CrossRef]
- Li, J.; Qu, M.; Wang, M.; Yue, Y.; Chen, Z.; Liu, R.; Bu, Y.; Li, Y. Reproductive toxicity and underlying mechanisms of di(2-ethylhexyl) phthalate in nematode Caenorhabditis elegans. J. Environ. Sci. 2021, 105, 1–10. [Google Scholar] [CrossRef] [PubMed]
- Brunet, A.; Bonni, A.; Zigmond, M.J.; Lin, M.Z.; Juo, P.; Hu, L.S.; Anderson, M.J.; Arden, K.C.; Blenis, J.; Greenberg, M.E. Akt promotes cell survival by phosphorylating and inhibiting a Forkhead transcription factor. Cell 1999, 96, 857–868. [Google Scholar] [CrossRef] [PubMed]
- Padmanabhan, S.; Mukhopadhyay, A.; Narasimhan, S.D.; Tesz, G.; Czech, M.P.; Tissenbaum, H.A. A PP2A regulatory subunit regulates C. elegans insulin/IGF-1 signaling by modulating AKT-1 phosphorylation. Cell 2009, 136, 939–951. [Google Scholar] [CrossRef]
- Jia, K.; Chen, D.; Riddle, D.L. The TOR pathway interacts with the insulin signaling pathway to regulate C. elegans larval development, metabolism and life span. Development 2004, 131, 3897–3906. [Google Scholar] [CrossRef]
- Greer, E.L.; Dowlatshahi, D.; Banko, M.R.; Villen, J.; Hoang, K.; Blanchard, D.; Gygi, S.P.; Brunet, A. An AMPK-FOXO pathway mediates longevity induced by a novel method of dietary restriction in C. elegans. Curr. Biol. 2007, 17, 1646–1656. [Google Scholar] [CrossRef] [PubMed]
- An, J.H.; Blackwell, T.K. SKN-1 links C. elegans mesendodermal specification to a conserved oxidative stress response. Genes Dev. 2003, 17, 1882–1893. [Google Scholar] [CrossRef] [PubMed]
- Oliveira, R.P.; Abate, J.P.; Dilks, K.; Landis, J.; Ashraf, J.; Murphy, C.T.; Blackwell, T.K. Condition-adapted stress and longevity gene regulation by Caenorhabditis elegans SKN-1/Nrf. Aging Cell 2009, 8, 524–541. [Google Scholar] [CrossRef]
- Yin, J.; Liu, R.; Jian, Z.; Yang, D.; Pu, Y.; Yin, L.; Wang, D. Di (2-ethylhexyl) phthalate-induced reproductive toxicity involved in dna damage-dependent oocyte apoptosis and oxidative stress in Caenorhabditis elegans. Ecotoxicol. Environ. Saf. 2018, 163, 298–306. [Google Scholar] [CrossRef] [PubMed]
- Braver-Sewradj, S.P.D.; Piersma, A.; Hessel, E.V.S. An update on the hazard of and exposure to diethyl hexyl phthalate (DEHP) alternatives used in medical devices. Crit. Rev. Toxicol. 2020, 50, 650–672. [Google Scholar] [CrossRef]
- Caldwell, J.C. DEHP: Genotoxicity and potential carcinogenic mechanisms—A review. Mutat. Res. 2012, 751, 82–157. [Google Scholar] [CrossRef] [PubMed]
- Rowdhwal, S.S.S.; Chen, J. Toxic effects of Di-2-ethylhexyl phthalate: An overview. BioMed Res. Int. 2018, 2018, 1750368. [Google Scholar] [CrossRef]
- Yi, W.E.I.; Xiang-Liang, T.; Yu, Z.; Bin, L.; Lian-Ju, S.; Chun-lan, L.; Tao, L.I.N.; Da-wei, H.E.; Sheng-de, W.U.; Guang-hui, W.E.I. DEHP exposure destroys blood-testis barrier (BTB) integrity of immature testes through excessive ROS-mediated autophagy. Genes Dis. 2018, 5, 263–274. [Google Scholar] [CrossRef]
- Tripathi, A.; Pandey, V.; Sahu, A.N.; Singh, A.; Dubey, P.K. Di-(2-ethylhexyl) phthalate (DEHP) inhibits steroidogenesis and induces mitochondria-ROS mediated apoptosis in rat ovarian granulosa cells. Toxicol. Res. 2019, 8, 381–394. [Google Scholar] [CrossRef]
- Schepetkin, I.A.; Quinn, M.T. Botanical polysaccharides: Macrophage immunomodulation and therapeutic potential. Int. Immunopharmacol. 2006, 6, 317–333. [Google Scholar] [CrossRef]
- Cai, Y.; Guo, J.; Kang, Y. Future prospect of polysaccharide as a potential therapy in hepatocellular carcinoma: A review. Int. J. Biol. Macromol. 2024, 270, 132300. [Google Scholar] [CrossRef]
- Yuan, H.; Dong, L.; Zhang, Z.; He, Y.; Ma, X. Production, structure, and bioactivity of polysaccharide isolated from Tremella fuciformis. Food Sci. Hum. Wellness 2022, 11, 1010–1017. [Google Scholar] [CrossRef]
- Lee, E.-R.; Kim, J.-Y.; Kang, Y.-J.; Ahn, J.-Y.; Kim, J.-H.; Kim, B.-W.; Choi, H.-Y.; Jeong, M.-Y.; Cho, S.-G. Interplay between PI3K/Akt and MAPK signaling pathways in DNA-damaging drug-induced apoptosis. Biochim. Biophys. Acta 2006, 1763, 958–968. [Google Scholar] [CrossRef]
- Kulik, G.; Klippel, A.; Weber, M.J. Antiapoptotic signalling by the insulin-like growth factor I receptor, phosphatidylinositol 3-kinase, and Akt. Mol. Cell. Biol. 1997, 17, 1595–1606. [Google Scholar] [CrossRef] [PubMed]
- Dudek, H.; Datta, S.R.; Franke, T.F.; Birnbaum, M.J.; Yao, R.; Cooper, G.M.; Segal, R.A.; Kaplan, D.R.; Greenberg, M.E. Regulation of neuronal survival by the serine-threonine protein kinase Akt. Science 1997, 275, 661–665. [Google Scholar] [CrossRef]
- Kennedy, S.G.; Wagner, A.J.; Conzen, S.D.; Jordán, J.; Bellacosa, A.; Tsichlis, P.N.; Hay, N. The PI 3-kinase/Akt signaling pathway delivers an anti-apoptotic signal. Genes Dev. 1997, 11, 701–713. [Google Scholar] [CrossRef] [PubMed]
- Vomhof-Dekrey, E.E.; Picklo, M.J., Sr. The Nrf2-antioxidant response element pathway: A target for regulating energy metabolism. J. Nutr. Biochem. 2012, 23, 1201–1206. [Google Scholar] [CrossRef] [PubMed]
- Nguyen, T.; Nioi, P.; Pickett, C.B. The Nrf2-antioxidant response element signaling pathway and its activation by oxidative stress. J. Biol. Chem. 2009, 284, 13291–13295. [Google Scholar] [CrossRef]
- Li, W.; Kong, A.-N. Molecular mechanisms of Nrf2-mediated antioxidant response. Mol. Carcinog. 2009, 48, 91–104. [Google Scholar] [CrossRef]
- Tullet, J.M.A. DAF-16 target identification in C. elegans: Past, present and future. Biogerontology 2015, 16, 221–234. [Google Scholar] [CrossRef]
- Park, S.-K.; Tedesco, P.M.; Johnson, T.E. Oxidative stress and longevity in Caenorhabditis elegans as mediated by SKN-1. Aging Cell 2009, 8, 258–269. [Google Scholar] [CrossRef]
- Tullet, J.M.A.; Green, J.W.; Au, C.; Benedetto, A.; Thompson, M.A.; Clark, E.; Gilliat, A.F.; Young, A.; Schmeisser, K.; Gems, D. The SKN-1/Nrf2 transcription factor can protect against oxidative stress and increase lifespan in C. elegans by distinct mechanisms. Aging Cell 2017, 16, 1191–1194. [Google Scholar] [CrossRef] [PubMed]
- Sun, X.; Chen, W.-D.; Wang, Y.-D. DAF-16/FOXO transcription factor in aging and longevity. Front. Pharmacol. 2017, 8, 548. [Google Scholar] [CrossRef] [PubMed]
- Inoue, H.; Hisamoto, N.; An, J.H.; Oliveira, R.P.; Nishida, E.; Blackwell, T.K.; Matsumoto, K. The C. elegans p38 MAPK pathway regulates nuclear localization of the transcription factor SKN-1 in oxidative stress response. Genes Dev. 2005, 19, 2278–2283. [Google Scholar] [CrossRef] [PubMed]
- Brunquell, J.; Morris, S.; Lu, Y.; Cheng, F.; Westerheide, S.D. The genome-wide role of HSF-1 in the regulation of gene expression in Caenorhabditis elegans. BMC Genom. 2016, 17, 559. [Google Scholar] [CrossRef]







Disclaimer/Publisher’s Note: The statements, opinions and data contained in all publications are solely those of the individual author(s) and contributor(s) and not of MDPI and/or the editor(s). MDPI and/or the editor(s) disclaim responsibility for any injury to people or property resulting from any ideas, methods, instructions or products referred to in the content. |
© 2025 by the authors. Licensee MDPI, Basel, Switzerland. This article is an open access article distributed under the terms and conditions of the Creative Commons Attribution (CC BY) license (https://creativecommons.org/licenses/by/4.0/).
Share and Cite
Zhang, X.; Luo, S.; Cao, C.; Zhou, T.; He, Q.; Tang, Z.; Xie, Z.; Liu, F.; Wen, D.; Zou, H.; et al. Natural Tremella Polysaccharide Mitigates DEHP-Induced Oxidative Stress and Apoptosis via Dual Regulation of Survival and Antioxidant Pathways. Foods 2025, 14, 3765. https://doi.org/10.3390/foods14213765
Zhang X, Luo S, Cao C, Zhou T, He Q, Tang Z, Xie Z, Liu F, Wen D, Zou H, et al. Natural Tremella Polysaccharide Mitigates DEHP-Induced Oxidative Stress and Apoptosis via Dual Regulation of Survival and Antioxidant Pathways. Foods. 2025; 14(21):3765. https://doi.org/10.3390/foods14213765
Chicago/Turabian StyleZhang, Xinyang, Siyuan Luo, Chengwu Cao, Tianjie Zhou, Qian He, Zhuoran Tang, Zhipeng Xie, Fengxian Liu, Dandan Wen, Hui Zou, and et al. 2025. "Natural Tremella Polysaccharide Mitigates DEHP-Induced Oxidative Stress and Apoptosis via Dual Regulation of Survival and Antioxidant Pathways" Foods 14, no. 21: 3765. https://doi.org/10.3390/foods14213765
APA StyleZhang, X., Luo, S., Cao, C., Zhou, T., He, Q., Tang, Z., Xie, Z., Liu, F., Wen, D., Zou, H., & Li, J. (2025). Natural Tremella Polysaccharide Mitigates DEHP-Induced Oxidative Stress and Apoptosis via Dual Regulation of Survival and Antioxidant Pathways. Foods, 14(21), 3765. https://doi.org/10.3390/foods14213765
