Due to scheduled maintenance work on our servers, there may be short service disruptions on this website between 11:00 and 12:00 CEST on March 28th.
Sign in to use this feature.

Years

Between: -

Subjects

remove_circle_outline
remove_circle_outline
remove_circle_outline
remove_circle_outline
remove_circle_outline
remove_circle_outline
remove_circle_outline
remove_circle_outline
remove_circle_outline

Journals

remove_circle_outline
remove_circle_outline
remove_circle_outline
remove_circle_outline
remove_circle_outline
remove_circle_outline
remove_circle_outline
remove_circle_outline
remove_circle_outline
remove_circle_outline
remove_circle_outline
remove_circle_outline
remove_circle_outline
remove_circle_outline
remove_circle_outline
remove_circle_outline
remove_circle_outline
remove_circle_outline

Article Types

Countries / Regions

remove_circle_outline
remove_circle_outline
remove_circle_outline
remove_circle_outline
remove_circle_outline
remove_circle_outline
remove_circle_outline

Search Results (8,275)

Search Parameters:
Keywords = grid optimization

Order results
Result details
Results per page
Select all
Export citation of selected articles as:
28 pages, 9294 KB  
Article
Flow-Control with Fins for Hump Suppression in Pumped-Storage Pump-Turbines
by Minzhi Yang, Jian Shi, Yuwen Chen, Xiaoyan Sun, Tianjiao Xue, Wenwen Yao, Wenyang Zhang, Xinfeng Ge, Yuan Zheng and Changliang Ye
Water 2026, 18(7), 801; https://doi.org/10.3390/w18070801 (registering DOI) - 27 Mar 2026
Abstract
The development of renewable energy and the increasing demand for electricity underscore the importance of pumped storage for grid stability. Under low-flow pump operating conditions, pump-turbines frequently exhibit hump characteristics, causing severe hydraulic instability and strong pressure pulsations. This study investigates the formation [...] Read more.
The development of renewable energy and the increasing demand for electricity underscore the importance of pumped storage for grid stability. Under low-flow pump operating conditions, pump-turbines frequently exhibit hump characteristics, causing severe hydraulic instability and strong pressure pulsations. This study investigates the formation of a hump using full-channel numerical simulations based on the Scale-Adaptive Simulation turbulence model. The numerical flow–head characteristics were validated against the available experimental H–Q data, while the pressure pulsation results were used for qualitative mechanism analysis. The results reveal three major mechanisms: pre-swirl and spiral backflow in the draft tube, non-uniform runner inflow, and vortex flow-induced separation in the wicket gates. An analysis of entropy production reveals that vortex dissipation is responsible for as much as 71% of hydraulic losses in the hump region. In order to mitigate these effects, four stabilizing fins were installed inside the draft tube. The simulations indicate that the fins possess the capability to inhibit swirl and backflow, confine the vortices within the fin–runner interface, improve inflow uniformity and reduce overall hydraulic losses. As a result, the structural modification significantly attenuates the pressure pulsation amplitudes at key monitoring points and visibly shortens the recovery periods. The region of the hump and positive slope of the performance curve are considerably reduced while the head near the region of the hump is increased. Although the intrinsic hump characteristic is still present, the fin-based flow-control strategy can effectively improve the performance and stability of the pump-turbine, which can guide the design and optimization of high-efficiency pumped-storage plants. Full article
(This article belongs to the Special Issue Hydraulics and Hydrodynamics in Fluid Machinery, 3rd Edition)
Show Figures

Figure 1

23 pages, 2015 KB  
Article
Energy Storage Sizing for Wind-Storage Frequency Regulation: Kinetic Energy Recovery and Secondary Frequency Drop Suppression
by Guodong Song, Xianshan Li and Yuanhang Zhang
Energies 2026, 19(7), 1652; https://doi.org/10.3390/en19071652 (registering DOI) - 27 Mar 2026
Abstract
High wind power penetration aggravates power system inertia scarcity, and wind turbines switching to MPPT mode after virtual inertia support induces secondary frequency drop (SFD), impairing grid frequency stability. Traditional energy storage system (ESS) sizing methods fail to couple wind turbine virtual inertia [...] Read more.
High wind power penetration aggravates power system inertia scarcity, and wind turbines switching to MPPT mode after virtual inertia support induces secondary frequency drop (SFD), impairing grid frequency stability. Traditional energy storage system (ESS) sizing methods fail to couple wind turbine virtual inertia dynamics, rotor kinetic energy recovery and time-varying wind speeds, causing a trade-off between regulation performance and economy. To address this, an optimal ESS sizing method for wind-storage coordinated frequency regulation is proposed, including a doubly fed induction generator (DFIG) model for virtual inertia-power drop correlation, an incomplete compensation strategy, and a constrained three-objective optimization model co-optimizing virtual inertia and ESS parameters. The method, solved by NSGA-II with fuzzy membership functions, is validated on a 1000 MVA grid with a 245 MW DFIG wind farm. Results show it mitigates SFD, avoids ESS over-sizing, and balances performance and economy, breaking the decoupling between traditional ESS sizing and the virtual inertia dynamics of wind turbines. Full article
Show Figures

Figure 1

22 pages, 1502 KB  
Article
Optimal Joint Scheduling and Forecasting of Photovoltaic and Wind Power Generation Based on Transformer-BiLSTM
by Wei Luo, Liyuan Zhu, Defa Cao, Wei Wu, Yi Yang, Jiamin Zhang and Long Wang
Energies 2026, 19(7), 1651; https://doi.org/10.3390/en19071651 (registering DOI) - 27 Mar 2026
Abstract
Addressing the challenge of coordinated dispatch between wind/solar and thermal power in new energy grids, this research proposes a thermal power unit output prediction method based on a Transformer-BiLSTM hybrid deep learning model. First, a simulated annealing algorithm optimizes the output configuration of [...] Read more.
Addressing the challenge of coordinated dispatch between wind/solar and thermal power in new energy grids, this research proposes a thermal power unit output prediction method based on a Transformer-BiLSTM hybrid deep learning model. First, a simulated annealing algorithm optimizes the output configuration of solar thermal power plants to mitigate fluctuations in wind and solar combined generation. An ant colony-greedy algorithm is then integrated to determine the optimal dispatch data for thermal power units, constructing a high-quality training dataset under physical constraints. In the model design, a bidirectional long short-term memory network captures short-term temporal features, while the Transformer’s multi-head self-attention mechanism models long-term dependencies. The model innovatively incorporates the learnable positional encoding to enhance temporal awareness. Experimental results demonstrate accurate predictions, with the power constraint mechanism effectively correcting over-limit forecasts. This ensures 98.7% of predictions during low-load periods comply with unit technical specifications. Compared to existing methods, this model avoids data limitations and manual feature engineering bottlenecks through the end-to-end wind–solar–thermal mapping, providing a high-precision solution for dispatch decisions in renewable-dominated grids. Full article
Show Figures

Figure 1

19 pages, 2999 KB  
Article
Performance Analysis of Small-Scale Milk Processing Using a Photovoltaic System with Heat Recovery for Off-Grid Areas
by Fikadu Geremu Bodena, Demiss Alemu Amibe, Ole Jorgen Nydal and Trygve Magne Eikevik
Energies 2026, 19(7), 1642; https://doi.org/10.3390/en19071642 - 27 Mar 2026
Abstract
Moving toward sustainable energy in small-scale dairies is an indispensable requirement and a significant challenge in developing countries. This study investigates a solar-powered refrigeration system with heat recovery designed to address the energy challenges faced by small-scale dairy farmers in off-grid areas of [...] Read more.
Moving toward sustainable energy in small-scale dairies is an indispensable requirement and a significant challenge in developing countries. This study investigates a solar-powered refrigeration system with heat recovery designed to address the energy challenges faced by small-scale dairy farmers in off-grid areas of developing nations. It presents a novel solar-powered refrigeration system with integrated heat recovery, experimentally optimized to simultaneously deliver heating and cooling while valorizing waste heat and synergistically integrating solar energy to establish a decentralized and energy-autonomous milk preservation system for off-grid applications. The proposed system successfully recovers an average of 55% of the heat rejected by the condenser, thereby delivering more than 1000 W of usable thermal energy necessary for milk pasteurization. The experimental findings showed a coefficient of performance of 4.7, representing a 43% improvement over conventional systems, and achieved a Carnot efficiency of 42%. In addition, the system yields an annual energy savings of 3650 kWh and reduces carbon emissions by 971 kg per year for a 50 L unit. These findings underscore the system’s substantial potential to enhance energy efficiency, promote sustainability, reduce spoilage, improve incomes, mitigate carbon emissions, and enhance local milk preservation capabilities within small-scale dairy operations, minimizing reliance on diesel or firewood, particularly in regions that are distant from access to grid energy. Full article
Show Figures

Figure 1

37 pages, 2653 KB  
Article
Path Planning for Autonomous Land-Levelling Operations Based on an Improved ACO
by Wenming Chen, Xinhua Wei, Qi Song, Lei Sun, Yuheng Zheng, Chengqian Jin, Chengliang Liu, Shanlin Yi, Ziyu Zhu, Chenyang Li, Siyuan Xu, Dongdong Du and Shaocen Zhang
Agronomy 2026, 16(7), 700; https://doi.org/10.3390/agronomy16070700 - 26 Mar 2026
Abstract
This study proposes a variable-scale optimization strategy for land-levelling path planning to overcome the limitations of conventional traversal-based operations, including poor coordination, insufficient planning, low operational efficiency, and the computational burden associated with large datasets and constrained earthmoving capacity. For large-scale inter-regional earthwork [...] Read more.
This study proposes a variable-scale optimization strategy for land-levelling path planning to overcome the limitations of conventional traversal-based operations, including poor coordination, insufficient planning, low operational efficiency, and the computational burden associated with large datasets and constrained earthmoving capacity. For large-scale inter-regional earthwork balancing, an improved ant colony optimization (IACO) algorithm is developed to generate efficient region to region transfer routes. After verifying that inter-regional earthwork balance satisfies the levelling requirement, a field-wide fine-levelling plan is produced at the grid scale using a hybrid method that integrates an improved A* search with ant colony optimization (FIA*ACO). The proposed framework is evaluated through simulation and field experiments using measurement-based indicators, including the maximum elevation difference and the proportion of points within ±5 cm of the target elevation. Field results show that IACO-based inter-regional planning increases the ±5 cm compliant proportion by 14.18 percentage points and reduces the maximum elevation difference by 0.079 m. Subsequent FIA*ACO-based fine-gridded planning further improves the ±5 cm compliant proportion by 20.82 percentage points and decreases the maximum elevation difference by 0.311 m. Overall, the results demonstrate that inter-regional planning rapidly expands the area meeting levelling standards, while grid-level refinement further enhances levelling quality, validating the effectiveness of the proposed variable-scale strategy for land-levelling path planning. Full article
24 pages, 19222 KB  
Article
LID-YOLO: A Lightweight Network for Insulator Defect Detection in Complex Weather Scenarios
by Yangyang Cao, Shuo Jin and Yang Liu
Energies 2026, 19(7), 1640; https://doi.org/10.3390/en19071640 - 26 Mar 2026
Abstract
Ensuring the structural reliability of power transmission networks is a fundamental prerequisite for the stable operation of modern energy systems. To address the challenges posed by complex weather interference and the small scale of insulator defects during power line inspections, this paper proposes [...] Read more.
Ensuring the structural reliability of power transmission networks is a fundamental prerequisite for the stable operation of modern energy systems. To address the challenges posed by complex weather interference and the small scale of insulator defects during power line inspections, this paper proposes LID-YOLO, a lightweight insulator defect detection network. First, to mitigate image feature degradation caused by weather interference, we design the C3k2-CDGC module. By leveraging the input-adaptive characteristics of dynamic convolution and the spatial preservation properties of coordinate attention, this module enhances feature extraction capabilities and robustness in complex weather scenarios. Second, to address the detection challenges arising from the significant scale disparity between insulators and defects, we propose Detect-LSEAM, a detection head featuring an asymmetric decoupled architecture. This design facilitates multi-scale feature fusion while minimizing computational redundancy. Subsequently, we develop the NWD-MPDIoU hybrid loss function to balance the weights between distribution metrics and geometric constraints dynamically. This effectively mitigates gradient instability arising from boundary ambiguity and the minute size of insulator defects. Finally, we construct a synthetic multi-weather condition insulator defect dataset for training and validation. Compared to the baseline, LID-YOLO improves precision, recall, and mAP@0.5 by 1.7%, 3.6%, and 4.2%, respectively. With only 2.76 M parameters and 6.2 G FLOPs, it effectively maintains the lightweight advantage of the baseline, achieving an optimal balance between detection accuracy and computational efficiency for insulator inspections under complex weather conditions. This lightweight and robust framework provides a reliable algorithmic foundation for automated grid monitoring, supporting the continuous and resilient operation of modern energy systems. Full article
(This article belongs to the Section F: Electrical Engineering)
Show Figures

Figure 1

22 pages, 3218 KB  
Article
Spatiotemporal Evolution of Carbon Emissions and Ecosystem Service Values in Xinjiang Based on LUCC
by Qiuyi Wu, Wei Chang, Mengfei Song, Xinjuan Kuang and Honghui Zhu
Land 2026, 15(4), 538; https://doi.org/10.3390/land15040538 - 26 Mar 2026
Abstract
This study is based on time-series land use data of Xinjiang from 2000 to 2022. Using grid tools, bivariate autocorrelation models and other methods, we systematically analyzed the spatiotemporal variation characteristics of land use and ecosystem service value. The results show the following: [...] Read more.
This study is based on time-series land use data of Xinjiang from 2000 to 2022. Using grid tools, bivariate autocorrelation models and other methods, we systematically analyzed the spatiotemporal variation characteristics of land use and ecosystem service value. The results show the following: Firstly, from 2000 to 2022, Xinjiang’s LUCC exhibits differentiated evolution characteristics: cropland, forestland, and built-up land expanded continuously, while the areas of grassland and unused land showed a steady reduction trend, and the area of water bodies showed a fluctuating growth pattern. Secondly, according to the calculation of carbon emissions from LUCC in Xinjiang from 2000 to 2022, the carbon emissions from LUCC have increased significantly, from 27.79 million tons in 2000 to 226.43 million tons in 2022, with built-up land being the main source of carbon emissions, but the continuous reduction in grassland area has led to the weakening of carbon sequestration capacity. Thirdly, from 2000 to 2022, Xinjiang’s ESV shows a fluctuating upward trend, increasing from 1880.528 billion yuan in 2000 to 1894.198 billion yuan in 2022, with grassland and water area being the core contributors to ESV, accounting for over 80% of the total contribution. Fourthly, in terms of spatial distribution, there is an overall negative correlation between the intensity of carbon emissions from LUCC and the intensity of ESV, mainly aggregated as “low–low” and “low–high”, with “high–low” aggregation primarily distributed in the desert areas of the Tarim Basin and Junggar Basin and “low–high” aggregation concentrated in the marginal mountainous areas and oasis regions of Xinjiang. The findings provide a solid scientific basis for the optimization of land use structure, the achievement of carbon emission reduction targets, and the protection of ecosystems in Xinjiang and similar arid regions worldwide. Full article
(This article belongs to the Special Issue Feature Papers on Land Use, Impact Assessment and Sustainability)
Show Figures

Figure 1

21 pages, 835 KB  
Article
Investigating the Impact of Public En-Route and Depot Charging for Electric Heavy-Duty Trucks Using Agent-Based Transport Simulation and Probabilistic Grid Modeling
by Mattias Ingelström, Alice Callanan and Francisco J. Márquez-Fernández
World Electr. Veh. J. 2026, 17(4), 172; https://doi.org/10.3390/wevj17040172 - 26 Mar 2026
Abstract
This study presents an integrated simulation framework that combines agent-based transport modeling with probabilistic load-flow analysis to quantify power system loading of long-haul heavy-duty electrification. The approach is applied to a case study considering fully electrified road freight in the Skåne region in [...] Read more.
This study presents an integrated simulation framework that combines agent-based transport modeling with probabilistic load-flow analysis to quantify power system loading of long-haul heavy-duty electrification. The approach is applied to a case study considering fully electrified road freight in the Skåne region in Sweden, using high-resolution transport demand data and the actual power grid model used by the grid owner in the study area. The synthetic freight population covers the full long-haul truck segment intersecting Skåne. Both public en-route fast charging and end-of-trip depot charging are considered. The analysis reveals two fundamentally different charging demand profiles: a heavily fluctuating profile for public en-route charging, accounting on average for 82% of the total daily charging energy, and a stable profile for end-of-trip depot charging, covering on average the remaining 18%. The latter is achieved through a Linear Programming (LP) optimization model that flattens the load by scheduling charging across depot stay windows. These profiles serve as inputs to a probabilistic load-flow simulation that computes loading distributions for substation transformers. The simulation results show that in 4 of the 43 primary substations studied, the maximum transformer loading exceeds 100% following the introduction of truck charging, with peak loading at the most affected substation rising from 99% to 159%. This stress is primarily caused by the public charging demand, which peaks from late morning to noon, aligning with the early stages of logistics operations. However, there is no clear correlation between the magnitude of the truck charging load and the impact on transformer loading, since this is also highly dependent on local grid conditions. These findings highlight the value of integrated transport-energy simulations for planning resilient infrastructure and guiding targeted grid reinforcements. Full article
Show Figures

Figure 1

18 pages, 6531 KB  
Article
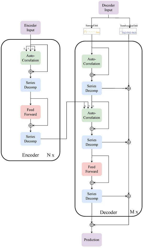
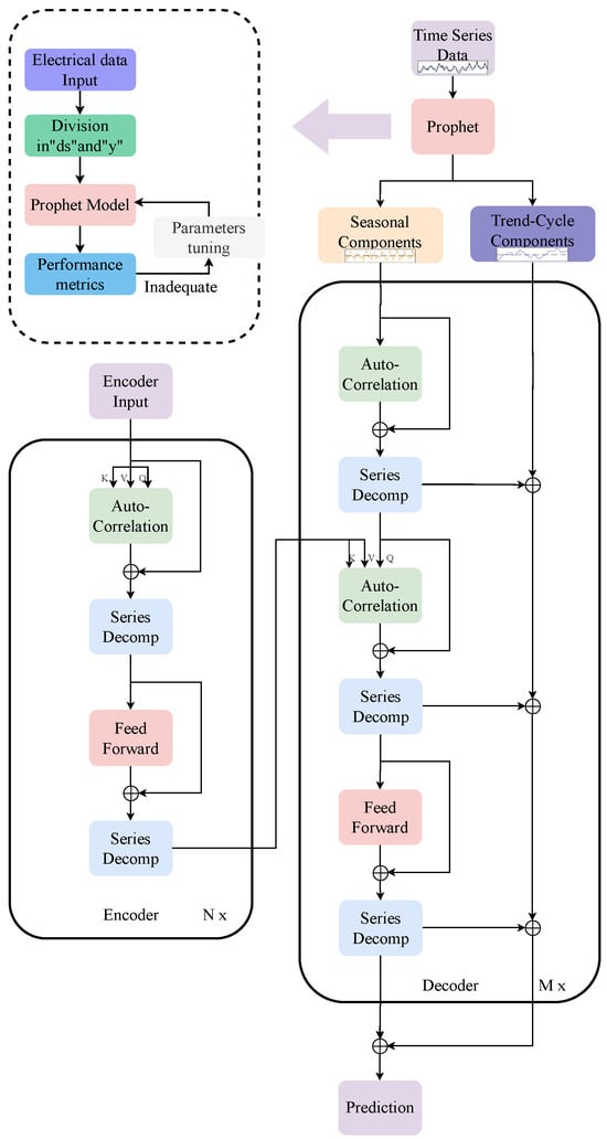
Multi-Step Short-Term Forecasting of Photovoltaic Power Utilizing Autoformer with Prophet
by Kang Yang, Congmei Jiang and Yangming Min
Electronics 2026, 15(7), 1370; https://doi.org/10.3390/electronics15071370 - 26 Mar 2026
Abstract
The prediction of photovoltaic (PV) power generation faces certain challenges, primarily due to the high uncertainty of solar irradiance. The accuracy of PV power prediction is critical for the stability and reliability of power grids. However, existing models often perform poorly in long-sequence, [...] Read more.
The prediction of photovoltaic (PV) power generation faces certain challenges, primarily due to the high uncertainty of solar irradiance. The accuracy of PV power prediction is critical for the stability and reliability of power grids. However, existing models often perform poorly in long-sequence, multi-step prediction tasks, and there is still room for improvement in feature extraction from historical data. Therefore, this study proposes a novel forecasting method based on Autoformer and Prophet, combining the advantages of Autoformer in long-term sequence prediction with the strengths of Prophet in feature extraction to enhance the accuracy of PV power generation forecasting. First, the Autoformer encoder extracts seasonal components from complex time series data, while the decoder continuously utilizes the past seasonal components provided by the encoder for optimization. Then, Prophet extracts trend-cycle and seasonal components from the time series data input into the decoder. Finally, Autoformer predicts photovoltaic power generation based on the extracted features. The feasibility and superiority of the hybrid model are verified by comparing it with other models. The results show that the proposed method performs well across various performance evaluation metrics in the short-term PV prediction tasks, significantly outperforming other approaches. Full article
Show Figures

Figure 1

23 pages, 912 KB  
Review
Photosynthetic Biogas Upgrading Using Microalgal–Bacterial Consortia: Fundamentals, Process Optimization and Challenges
by María del Rosario Rodero, Loreta Drazdienė and Raúl Muñoz
Microorganisms 2026, 14(4), 735; https://doi.org/10.3390/microorganisms14040735 - 26 Mar 2026
Abstract
Biogas is a key renewable energy vector that can support the transition toward a net-zero carbon economy. Its direct use as a natural gas substitute is limited because it must be upgraded to meet CH4 purity specifications required for injection into the [...] Read more.
Biogas is a key renewable energy vector that can support the transition toward a net-zero carbon economy. Its direct use as a natural gas substitute is limited because it must be upgraded to meet CH4 purity specifications required for injection into the gas grid or for use as a vehicle fuel. This review summarizes current progress in photosynthetic biogas upgrading, an emerging biotechnology based on the symbiotic action of microalgal–bacterial consortia capable of supporting gas purification with nutrient recovery in a single integrated process. This biotechnology relies on two stages: an absorption unit that enables gas–liquid mass transfer of the biogas pollutants, and a photobioreactor in which CO2 and other contaminants are removed. Optimal system performance is strongly influenced by the liquid to gas (L/G) ratio, with values between 0.5 and 1.0, typically balancing effective CO2 removal and limited CH4 dilution. High-alkalinity nutrient media (1.5–2.5 gIC L−1) and pH > 9 remain essential to sustain the chemical gradients driving CO2 mass transfer. Robust microalgae/cyanobacteria such as Chlorella vulgaris and Pseudanabaena sp. frequently dominate these systems. Recent efforts in the biostimulation of photosynthesis are presented based on their potential to enhance biomass productivity and CO2 removal, which could decrease the footprint of the process and facilitate its large-scale adoption for biomethane production. Full article
Show Figures

Figure 1

15 pages, 806 KB  
Article
Research on Intelligent Load Optimization Technology for Distribution Networks Based on Distributed Collaborative Control
by Yu Liu, Zhe Zheng, Mingxuan Li, Wenpeng Cui, Ming Li, Junxiang Bu, Hao Men, Qingchen Yang and Yuzhe Chen
Electronics 2026, 15(7), 1368; https://doi.org/10.3390/electronics15071368 - 25 Mar 2026
Abstract
To address voltage over-limit and transformer overload issues in distribution grids caused by large-scale distributed PV integration, this paper proposes a distributed cooperative-based intelligent load optimization technique for distribution grids. First, by analyzing the limitations of traditional centralized control in communication burden, response [...] Read more.
To address voltage over-limit and transformer overload issues in distribution grids caused by large-scale distributed PV integration, this paper proposes a distributed cooperative-based intelligent load optimization technique for distribution grids. First, by analyzing the limitations of traditional centralized control in communication burden, response speed, and fault tolerance, the necessity of distributed cooperative control is demonstrated. Subsequently, leveraging the bidirectional power regulation capability of energy storage systems, a distributed PV-storage system cooperative control model based on a consensus algorithm is constructed. This model comprehensively considers PV output fluctuations, energy storage state of charge, and grid regulation demands. Through multi-node information exchange and iterative updates of consensus variables, the model achieves coordinated power allocation among systems and voltage overlimit mitigation. Simulation results demonstrate that the proposed method effectively smooths PV fluctuations and alleviates local overloads in distribution grids. It simultaneously accommodates capacity differences and operational constraints across energy storage systems, enhancing system response speed and robustness. This provides effective technical support for the safe operation of distribution grids under high penetration of distributed renewable energy. Full article
Show Figures

Figure 1

33 pages, 12179 KB  
Article
Demand Response Equilibrium and Congestion Mitigation Strategy for Electric Vehicle Charging Stations in Grid–Road Coupled Systems
by Yiming Guan, Qingyuan Yan, Chenchen Zhu and Yuelong Ma
World Electr. Veh. J. 2026, 17(4), 170; https://doi.org/10.3390/wevj17040170 - 25 Mar 2026
Abstract
With the increasing adoption of electric vehicles (EV), congestion at charging stations during peak hours has become a prominent issue, imposing significant pressure on station scheduling. Furthermore, the large-scale integration of photovoltaics (PV) introduces dual uncertainties in both generation and load, negatively impacting [...] Read more.
With the increasing adoption of electric vehicles (EV), congestion at charging stations during peak hours has become a prominent issue, imposing significant pressure on station scheduling. Furthermore, the large-scale integration of photovoltaics (PV) introduces dual uncertainties in both generation and load, negatively impacting grid voltage. To tackle the above problems, a strategy for demand response balancing and congestion alleviation of charging stations under grid–road network partition mapping is proposed in this paper. Firstly, a user demand response capability assessment method based on the Fogg Behavior Model is proposed to evaluate the demand response potential of individual users in each zone. The results are aggregated to obtain the demand response participation capability of each zone, thereby realizing capability-based allocation and achieving demand response balancing. Secondly, the road network is divided into several zones and mapped to the power grid, and a two-layer cross-zone collaborative autonomy model is established. The upper layer aims to alleviate inter-zone congestion and balance inter-station power, taking into account the grid voltage level. A tripartite benefit model involving the power grid, charging stations and users is constructed, and an inter-zone mutual-aid model for the upper layer is established and solved optimally. The lower layer establishes an intra-zone self-consistency model, which subdivides different functional zone types within the road network zone, allocates and accommodates the cross-zone power from the upper-layer output inside the zone, and synchronously performs intra-zone cross-zone judgment to avoid congestion at charging stations. Simulation verification is carried out on the IEEE 33-bus system. The results show that the proposed method can effectively alleviate the congestion of charging stations, the balance degree among all zones is increased by 43.58%, and the power grid voltage quality is improved by about 38%. This study offers feasible guidance for exploring large-scale planned participation of electric vehicles in power system demand response. Full article
(This article belongs to the Section Charging Infrastructure and Grid Integration)
Show Figures

Figure 1

19 pages, 6909 KB  
Article
Dynamic Modeling and Simulation of Shipboard Microgrid Systems for Electromagnetic Transient Analysis
by Seok-Il Go and Jung-Hyung Park
Electronics 2026, 15(7), 1367; https://doi.org/10.3390/electronics15071367 - 25 Mar 2026
Abstract
In this paper, the dynamic modeling and integrated simulation of a ship microgrid system designed to enhance power quality and energy efficiency in electric propulsion vessels are proposed. The proposed system consists of a photovoltaic (PV) array, a battery energy storage system (BESS), [...] Read more.
In this paper, the dynamic modeling and integrated simulation of a ship microgrid system designed to enhance power quality and energy efficiency in electric propulsion vessels are proposed. The proposed system consists of a photovoltaic (PV) array, a battery energy storage system (BESS), a diesel generator, and a propulsion system, all of which are organically integrated through power conversion devices. To compensate for the intermittent nature of solar power, a control strategy featuring Maximum Power Point Tracking (MPPT) for the PV system and bidirectional DC/DC converter control for the battery was implemented. Specifically, a control logic to stabilize the system output in response to the fluctuating loads of the electric propulsion system was developed using PSCAD (v50) software. The simulation results demonstrate that the proposed control strategy maintains DC-link voltage deviation within ±1.8% and achieves a settling time of less than 0.8 s while optimizing propulsion efficiency (peak-shaving ratio 25–30%) under both constant and variable speed operating conditions. Battery SOC variation is limited to 18–88%, preventing overcharge or discharge. This research provides a foundational framework for the design of energy management systems (EMSs) and grid stability assessments for future eco-friendly electric propulsion ships. Full article
Show Figures

Figure 1

24 pages, 7490 KB  
Article
Robust Detection Algorithm for Single-Phase Voltage Sags Integrating Adaptive Composite Morphological Filtering and Improved MSTOGI-PLL
by Jun Zhou, Enming Wang, Jianjun Xu and Yang Yu
Energies 2026, 19(7), 1621; https://doi.org/10.3390/en19071621 - 25 Mar 2026
Abstract
Voltage sags pose severe risks to sensitive equipment in modern industries, requiring power quality monitoring equipment to possess fast and accurate sag detection capabilities. The traditional second-order generalized integrator (SOGI) will have oscillation phenomena in the case of DC offset, low-frequency harmonics, and [...] Read more.
Voltage sags pose severe risks to sensitive equipment in modern industries, requiring power quality monitoring equipment to possess fast and accurate sag detection capabilities. The traditional second-order generalized integrator (SOGI) will have oscillation phenomena in the case of DC offset, low-frequency harmonics, and high-frequency impulse noise. This study introduces a strong detection algorithm that combines Adaptive Composite Morphological Filtering (ACMF) with an improved Mixed Second- and Third-Order Generalized Integrator (MSTOGI). First, the ACMF pre-filtering module dynamically adjusts the scale of composite structuring elements through periodic parameter optimization, effectively filtering high-frequency random impulses while preserving the sharp transitions of abrupt voltage changes. Second, MSTOGI eliminates DC offset, and optimizes the gain coefficient to achieve the best dynamic response speed. Ultimately, a cascaded notch filter (CNF) module focuses on and removes even-order harmonic ripples caused by the synchronous reference frame transformation. Simulation results indicate that under severe grid conditions involving multiple composite distortions, the proposed architecture reduces the sag detection time to within 1.0 ms under typical operating conditions, with steady-state phase errors strictly controlled within a ±2° range. This method provides a reliable solution for DVR and UPS. Full article
(This article belongs to the Section F1: Electrical Power System)
Show Figures

Figure 1

29 pages, 8662 KB  
Article
Urban Bus Route Planning Method Integrating Heuristic and Non-Dominated Sorting Algorithms—A Case Study of Kunming, Yunnan Province, China, Bus Route 119
by Siyuan Li, Hongling Wu, Zhiyu Chen, Xiaoqing Zuo, Huyue Chen, Bowen Zuo and Weiwei Song
Appl. Sci. 2026, 16(7), 3153; https://doi.org/10.3390/app16073153 - 25 Mar 2026
Viewed by 51
Abstract
Urban transportation is a crucial aspect of modern societal development, with bus route optimization playing a central role in urban transit planning. Well-designed bus routes can enhance the efficiency and attractiveness of public transportation, alleviate traffic congestion and pollution, and ultimately contribute to [...] Read more.
Urban transportation is a crucial aspect of modern societal development, with bus route optimization playing a central role in urban transit planning. Well-designed bus routes can enhance the efficiency and attractiveness of public transportation, alleviate traffic congestion and pollution, and ultimately contribute to the overall growth of a city. This study investigates the selection of bus stop locations and route optimization from three perspectives: population density, facility distribution, and route length. The main methodological contribution lies not in the Pareto filtering itself, but in the development of a unified pipeline. This pipeline first generates and prunes candidate stops by applying road-network and intersection-safety constraints. It then constructs feasible routes using a constraint-driven heuristic that enforces stop spacing, ensures monotonic progress away from the origin and toward the destination, and maintains route smoothness. Finally, it integrates population-grid and POI indicators into a tri-objective evaluation framework prior to non-dominated sorting. The proposed method for bus stop location and route optimization is universally applicable to urban bus routes and can be validated through case studies in different cities. An empirical analysis is conducted using Route 119 in Kunming City, Yunnan Province, as a case study. Compared with the original bus route, the optimized route demonstrates improvements of 18.26% in route distance, 15.79% in Points of Interest (POI) accessibility, and 10.53% in population coverage. Full article
Show Figures

Figure 1

Back to TopTop