You are currently viewing a new version of our website. To view the old version click .
Sustainability
  • Article
  • Open Access

7 February 2022

Adaptive Dynamic Control Based Optimization of Renewable Energy Resources for Grid-Tied Microgrids

,
,
,
,
,
and
1
Department of Electrical Engineering, The University of Faisalabad, Faisalabad 38000, Pakistan
2
Department of Energy Systems Engineering, University of Agriculture, Faisalabad 38000, Pakistan
3
Agriculture and Life Sciences Research Institute, Kangwon National University, Chuncheon 24341, Korea
4
Green Energy Technology Research Center, Kongju National University, Cheonan 31080, Korea
This article belongs to the Special Issue Frontiers on Solar Thermal Harvesting Technology

Abstract

Renewable-energy-resource-based microgrids can overcome excessive carbon footprints and increase the overall economic profile of a country. However, the intermittent nature of renewables and load variation may cause various control problems which highly affect the power quality (frequency and voltages) of the overall system. This study aims to develop an adaptive technique for the optimization of renewable energy resources (RERs). The proposed grid-tied microgrid has been designed using a wind-turbine (WT) based distributed generation, a photovoltaic (PV) system, a diesel generator as an emergency backup, and battery energy storage system (BESS). The flexible (residential) and non-flexible (industrial) loads are connected with the proposed grid. Matlab/Simulink has been used to evaluate the performance of the proposed optimization technique. Comparison with different in-use techniques shows that the proposed technique is more reliable and efficient than the state of the art optimization techniques currently in use. Moreover, this proposed system provides robust optimization of parameters of concern such as frequency and voltages, makes efficient use of the maximum power point tracking while regulating voltages, reduces the overall system cost, and increases economic profitability.

1. Introduction

Conventional energy resources are being used in order to meet energy requirements. However, these resources are creating adverse effects on the global environment. Due to these growing environmental concerns, public awareness of the depletion of fossil resources, technological advancements, cost reductions, and incentives, the globe is experiencing a remarkable rise in the adoption of renewable-energy-based distributed energy sources. Previously, researchers provided the energy management system for a battery backup system using adaptive dynamic programming (ADP). This technology analyzes convergence behavior and finds the optimal cost function with a control law [1,2]. This study [3,4,5] aims to develop the energy management system for a distributed energy microgrid by using deep-learning-based adaptive dynamic programming. This paper focuses on the optimal energy management system for a smart residential load. The authors used iteration data for power and voltage. The results showed that function does not increase monotonically and converges to a reference. The frequency deviation of the microgrid is eliminated using adaptive deep dynamic programming (ADDP). This replaces the load frequency control and generation command dispatch [6,7]. This work discusses the economic dispatch of distributed generation. It works under the constraints of multiple uncertainties. The Monte Carlo method has been employed for the training of scenarios of adaptive-dynamic-programming-based economic dispatch. The system works in an accurate manner to reduce the effects of uncertain forecasting on the operation of the system. An efficient energy management system has been developed in relation to an energy storage system for real time operation of the microgrid. This study focusses on the major uncertainties in generation and utility with their effective prices. This technique did not require the forecasting or optimization of uncertainties. This method reduces the cost of a microgrid. The adaptive secondary control method was trained from the measurement of data and has been deployed to the system. This system offers distributed control so that each distributed generator can contribute to a communication diagraph. This methodology provided reliability in the system [8]. In the context of the ESS and DR programs, [9,10] have explored the stochastic planning of microgrid components. The study has addressed a multi-time challenge in the administration of an islanded microgrid that consists of multiple DG units, storage, and DR. In order to address the concerns about the microgrid EMS problem, the authors of [11] used the pumped storage unit and DR programme in a novel stochastics optimization framework. In [12,13,14,15,16], the authors have presented an overview of contemporary innovations for the use of microgrid storage and DR operations. In [17,18,19], the authors analyzed power optimization in hybrid microgrids based on the formulation and optimization of spinning reserves. Earlier proposed works have only considered the optimization of energy management, not the stabilization of voltage and frequency to fixed reference. Various other researchers [20,21] analyzed the management of hybrid microgrids but focused on specific parameters while ignoring various other factors. In these studies, the authors focused on the power quality improvement of standalone AC/DC hybrid microgrids using artificial-intelligence-based control schemes for energy and load management. Moreover, other works [22,23,24,25] related to microgrids and their operation have been carried out in recent times. These researchers focused on microgrids based on various parameters, such as design configuration, grid stability based on demand side response, techno-economic analysis, operation for small scale facilities, and environmental impact, using a new computational approach. In [23], the authors highlighted the lack of accurate business model representations and descriptive use cases for small scale facilities. In this study, the authors propose a highly profitable business approach for both the end users and companies after studying four different business models.
The proposed work has been presented keeping in view the aforementioned deficiencies and issues. The AC/DC hybrid microgrid system in the proposed study comprises: a PV distributed generation system, wind turbine system, diesel generator (DG), battery energy storage system, an adaptive-dynamic-programming-based controller, energy management system, and a three phase inverter between AC and DC bus. The overall system has been connected to primary and secondary load as shown in Figure 1.
Figure 1. Proposed hybrid system with adaptive dynamic programming.

2. Hybrid Microgrid Model

The proposed microgrid consists of three generation sources, i.e., wind turbine, PV system, and diesel generator, with a battery energy storage system. The wind turbine has been connected to the DC bus using a unidirectional boost converter. Likewise, the PV system is connected to DC bus via a nonreversible converter. Wind power and the photovoltaic system are the primary sources for feeding the power for fixed and dynamic loads. The diesel generator is the secondary power option, which has been connected to an AC bus via a cycloconverter. Total power generation on the load side is the combined effect of all the sources connected on bus and can be calculated as
P L ( P , S ) = P D G + P W + P P + P B
There are two buses in the microgrid model as shown in Figure 1. The DC bus comprises and transfers power generation from the wind turbine, photovoltaic system, and battery energy storage system. Rated power generation from different sources is as follows: 2 MWp wind-turbine-based generation system, 1.2 MWp distributed PV system, and the BESS comprises 500 KWp. The AC bus contains flexible and non-flexible loads. Flexible and non-flexible loads consume 3 MWp and 2.5 MWp, respectively. A hybrid microgrid has been modelled and simulated by adaptive dynamic programming using Matlab/Simulink. The results show that the fluctuation in voltage and frequency due to intermittent nature of renewable generation systems and primary/secondary loads has been efficiently optimized by the proposed robust controlling mechanism.

2.1. Photovoltaic System

This is a grid-tied system in which the private distributed generation system usually works in synchronization with a larger independent grid and immediately transmits energy to the network. This energy may be shared before or after the selling point, depending on whether the credited energy output has been computed, regardless of customer energy use (feed-in tariff) or the difference between energy production and consumption (net metering). For power to be fed into the grid, a unique synchronizing grid-tied inverter performs the transition of DC into AC. The maximum power point tracking mechanism for photovoltaic system can be seen in Figure 2. The main objectives of the photovoltaic systems are as follows:
Figure 2. Internal overview of IC-based MPPT block for PV system.
(1)
To promote sustainable growth ecologically
(2)
To produce emission free electricity without undue environmental damage
(3)
To improve grid security
An incremental conductance method for MPPT has been applied for the maximum possible extraction of power from the PV system. The basic power equation can be obtained from
P P = V I
Differentiating the above equation with regard to voltages will provide
( d P d V ) m p p t = I + V d ( I ) d V
The slope of d P d V   for MPPT must equal zero in order to extract maximum power.
0 = I + V d ( I ) d V
To meet this condition, the rate of change of current with regard to voltages will be equal to
( d I d V ) m p p t = I V
For boost converter, the voltage gain is given by
V o u t V i n = 1 1 D
Matching resistance can be obtained from
R i n = R l o a d ( 1 D ) 2
The duty cycle for the boost converter can be obtained by the equation below
V o u t V i n = D

2.2. Diesel Generator Operation

Diesel generators are basically used as backup energy sources for emergency scenarios. Diesel generators provide rated voltage and frequency to the main power system. A synchronous generator of rating 2 MWp has been deployed in the microgrid. The diesel generator is modeled in Matlab/Simulink as shown in Figure 3. The diesel generator is a mechanical energy transformation system deriving electric energy from fuel. The power generated by the diesel engine is quite negligible without any load, while loading reduces the machine speed for a brief period and lowers mechanical engine power input at the engine terminals. The controlling system is robust and tracks the reference values in a shorter time to stabilize the input power to the generator according to the desired level. Voltage remains at a nominal level due to the controlled excitation system as load demand increases.
Figure 3. Diesel Generator Control Algorithm.
If the demand response for loads is higher than the generation, the output frequency will eventually be reduced. The reference rotor velocity is then established, and a feedback system uses the generator rotor speed to obtain the error value between two velocity values to regulate a fuel throttle that results in required frequency.

2.3. Wind Turbine Operation

The wind power is a potential choice for use on a large scale among many alternatives that have been exploited. New energy systems are needed to make wind energy a more viable source for investors. In particular, greater energy production is required. The maximum amount of power that could be harnessed is
P w = 0.5   ρ v w 3 A C p
where ρ is the air density for the system, C p is the power coefficient, A is the cross sectional area of turbine, and v w is the wind speed.
λ = R ω v w
where R is the radius of turbine and ω is the turbine angular speed. The dynamic model of the wind turbine can be obtained from
d w d t = ( 1 / I ) [ T t T l F ω ]
where I is the inertia,   T t is turbine torque, and T l is the torque developed by load. The targeted maximum power can be obtained by
P t = K ω
where
K = 0.5 π ρ C R 5 λ 3
Wind-turbine distributed generation systems are relatively newer technology than PV systems and have numerous difficulties, including complex control, huge initial investment, and average conversion efficiency. Internal overview of wind turbine system can be seen in Figure 4.
Figure 4. Control system overview for designed wind turbine model.

2.4. Battery Energy Storage System

Li-ion rechargeable batteries have been considered in the proposed system to charge and discharge according to the working scenario. Battery capacity (Ah) and battery power (kWh) can be calculated through Equations (14) and (15).
C Battery = E Battery V Battery
E Battery = P t * T
In these equations, Cbattery represents the total capacity in Ah, Ebattery is the power to be supplied by the battery, Vbattery is the voltage of the battery, Pt is the total power to be supplied by the battery, and T is the time in h. Furthermore, battery power can be calculated using battery terminal voltages and current, as can be seen in Equation (16).
P Battery = V bat * I bat
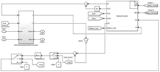
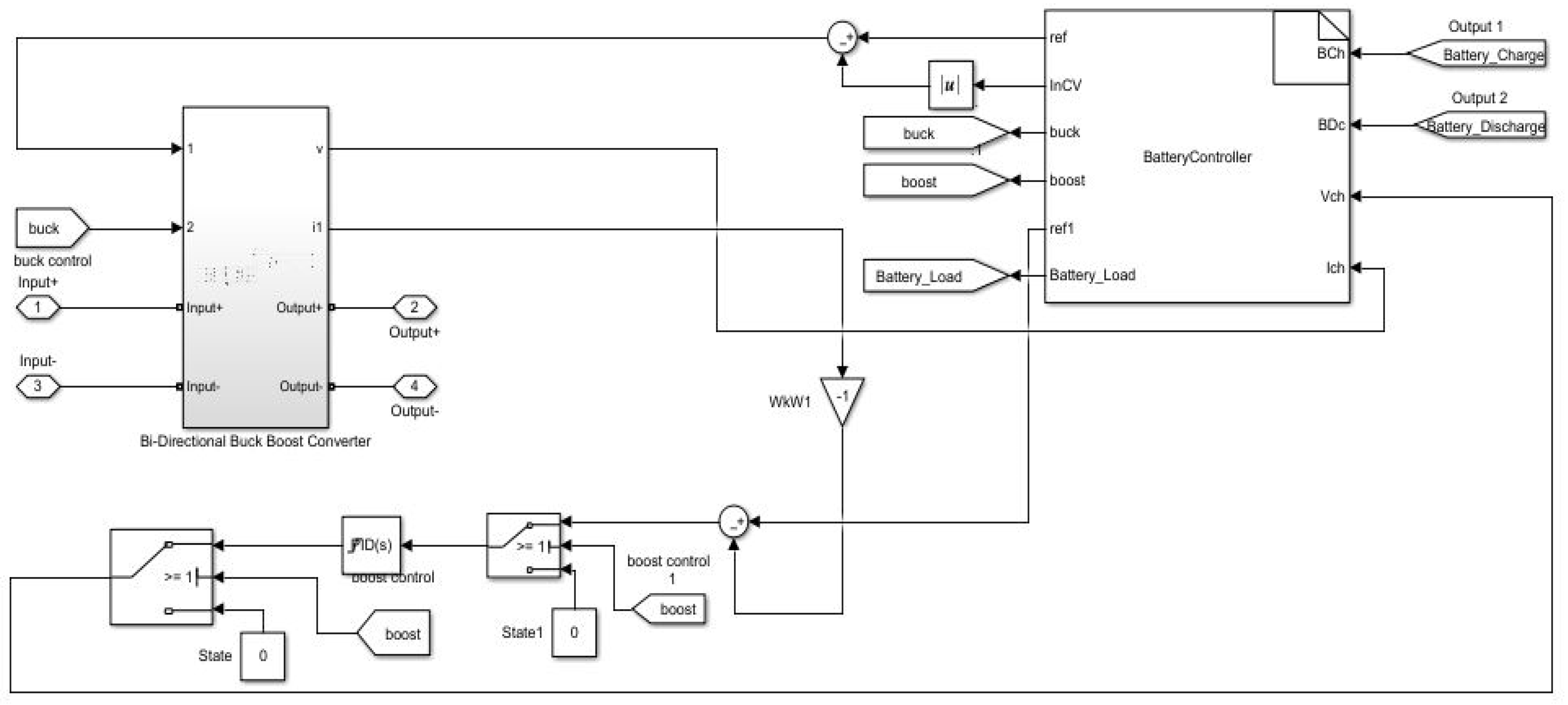
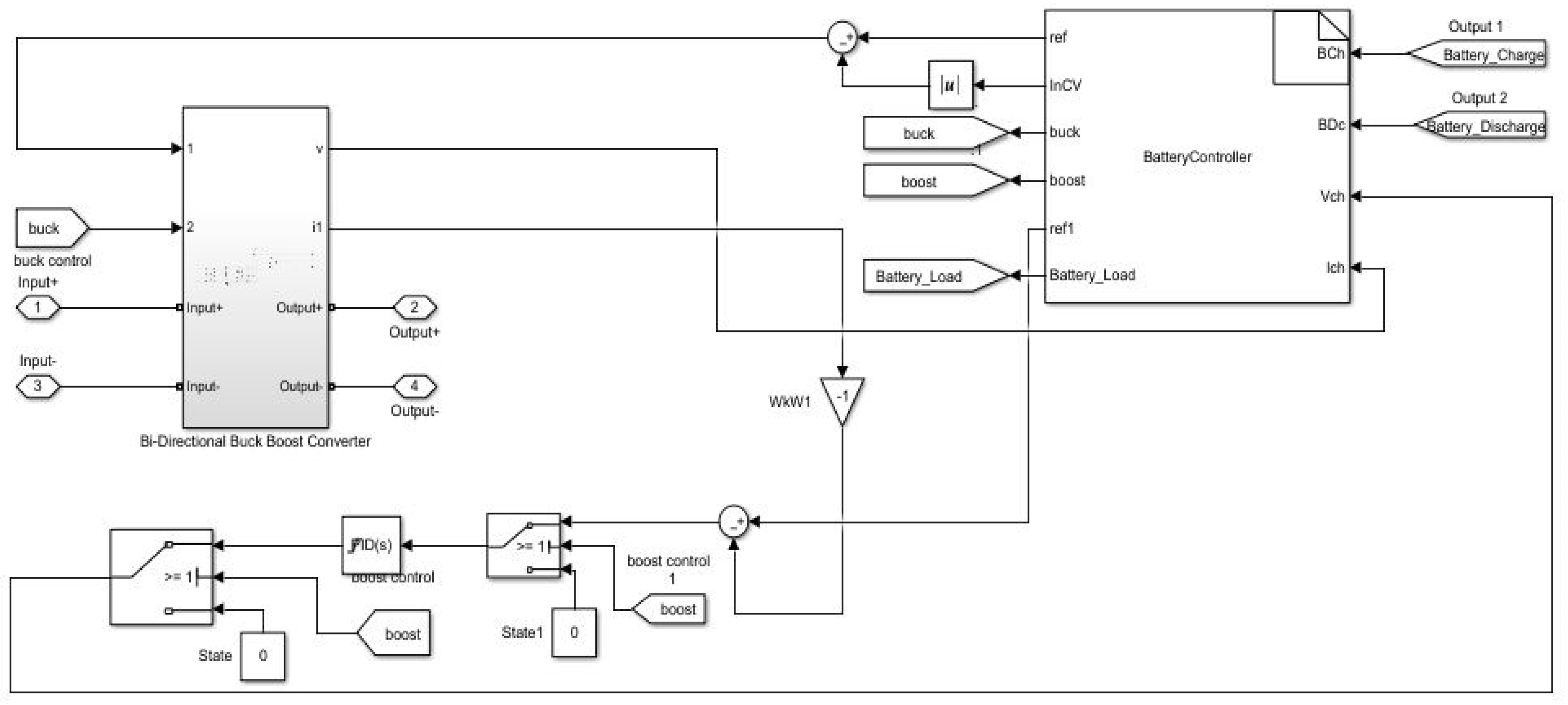
where Vbat and Ibat are the battery voltage and current, respectively. Depth of discharge has been kept to 10% for an efficient charging/discharging mechanism and longer lifetime. Moreover, as shown in Figure 5, a battery charging controller has been designed for efficient battery charging using a constant current and constant voltage mechanism (CC/CV). This controller comprises a bidirectional buck-boost converter to regulate the voltages as required by the DC bus. Furthermore, the PI controller plays its part in maintaining the PI gains depending on the error magnitude for efficient working of the charging/discharging mechanism.
Figure 5. Battery charging/discharging controller.

3. Designing of Adaptive-Dynamic-Control-Based Optimization System

If the micro-grid is running in a grid-tied environment, it does not have flexibility towards inertia and this can easily affect the voltage and frequency profile of the micro-grid. The main purpose of this work is to maintain the frequency and voltage profile to a set point by using adaptive dynamic programing with a battery energy storage system. A diesel generator is generally deployed with a droop controller [26] to change the power references with regard to frequency and voltages, but this does not allow the DG to operate to its maximum efficiency. However, in the proposed scenario, adaptive dynamic control has been utilized to operate the diesel generator with maximum efficiency. A block diagram for the adaptive dynamic controller can be seen in Figure 6.
Figure 6. Block diagram for adaptive-dynamic-programming-based optimization algorithm.
Voltage and frequency regulation issues are key parameters to be monitored in a grid-tied microgrid using optimization approach. If the load demands are not fulfilled by energy resources, then security issues are more likely to occur in the system during operation mode. The adaptive dynamic approach tracks the reference values for frequency and voltage and minimizes the error between reference and system output by iteration cycles.
The efficient stability of the frequency and voltages of hybrid microgrids is a crucial factor in maintaining the power quality. The balanced maintenance of active and reactive power plays a fundamental role in the designing of a stable power distribution system. Therefore, robust and efficient control systems are considered the backbone for the stabilized functioning and economically viable operation of microgrids.
The main function for adaptive dynamic programming can be categorized by cost function. The cost function could be optimized using the Lyapunov function. The said function must obey the Hamilton–Jacobi–Bellman equation. Adaptive dynamic programming has been utilized for the purpose of the optimization of the hybrid microgrid’s energy resources in the proposed work.
x m ˙ ( t ) = f ( X m ( t ) , a ( t ) ) t t o
In Equation (17),   X represents a state vector, a behaves as a control vector, and f is system function. The cost function of the system can be described by the
c ( x o , a ) = t o A ( X m ( τ ) , a ( τ ) ) d t
The optimal cost function can be designed as
C * ( P ( t ) ) = min a ( t ) { C ( X m ( t i ) , a o ( t ) ) } t i t o
The optimal cost function represented in Equation (19) completely relies on the initial state, a 0 .
C * t = min a ( t ) { A ( X , a ) + ( C X ) T f ( X , a )
The optimum control is to minimize the cost function
a * ( t ) = a r g min a ( t ) { C ( X m ( t ) , a ( t ) ) }
The designed micro-grid’s configuration can be seen in Table 1.
Table 1. Designed System Configuration.

4. Simulation and Results

The designing of an AC/DC hybrid microgrid and its whole energy management system has been implemented in Matlab/Simulink. The optimal control technique that has been proposed in this research work is adaptive dynamic programming. Multiple resources are utilized under this study such as a wind turbine, photovoltaic system, diesel generator, and battery energy storage system. All of these sources are connected to buses via converters depending on their nature. Variation in primary and secondary load conditions directly affects the DC bus voltages. If the load demand is increased or generation from renewable resources is decreased, this will ultimately affect the frequency of the hybrid system as well as bus voltage. The downward peak at 15 s and 35 s in Figure 7 is due to the load incremental effect as the controller is tracking its reference values. Variation in bus voltage and hybrid system frequency can be seen from Figure 7 and Figure 8.
Figure 7. DC bus voltage.
Figure 8. Hybrid system frequency.
The frequency variation is dependent on voltage regulation. As voltage regulation changes, the frequency also adopts the same phenomenon. Thus, all the variation in frequency is due to load increment or decrement effects as observed in Figure 7. The generation from all resources and its variation at 15 s and 35 s due to load fluctuation can be seen in Figure 9, Figure 10, Figure 11 and Figure 12.
Figure 9. Diesel generator output.
Figure 10. Photovoltaic system output.
Figure 11. Power analysis of battery energy storage system.
Figure 12. Total generation of hybrid microgrid.
The SOC (state of charge) of the BESS can be observed in Figure 13, which shows that from 0 to 27 s, the battery is discharging, and for the next half of that time it is charging. When the frequency of the system drops below a certain level, the proposed adaptive dynamic controller enables the battery energy storage system to supply the energy to meet the load demand, which can help to maintain the overall system frequency.
Figure 13. Battery SOC (%).
The primary load profile is the power requirement by the residential load and can be seen in Figure 14. Secondary loads are used for industrial load to meet the power requirement of induction motors, pumps, and different systems according to the nature of the industry. The secondary load power profile can be seen in Figure 15.
Figure 14. Primary load power profile.
Figure 15. Secondary load power profile.

5. Comparison

To highlight its performance, the proposed controller has been compared with adaptive fuzzy logic and particle swarm optimization. The parameters are kept the same in order to visualize the novelty of the proposed work. A comparison for DC bus voltage has been presented in Figure 16. It can be seen from the figure that the proposed controller efficiently stabilized the fluctuation in a short time (by tracking the reference values in less time) in comparison to adaptive fuzzy and particle swarm optimization. This shows the supremacy of the proposed controller over previous in-use techniques as it provides fast reference tracking, negligible fluctuation, and global stability for the system.
Figure 16. Comparison of DC bus voltages using various control techniques.
Frequency stabilization using all three techniques has been compared and it has been observed that proposed techniques provide zero overshoot, fast convergence, and rapid desired goal achievement. The comparison of the proposed methodology with the previous is shown in Figure 17.
Figure 17. Comparison of frequency stabilization using various control techniques.
The state of charge (SOC) of BESS for the proposed system focuses on the proper charging and discharging of backup system while in previous in-use techniques, there is a slight crossover from charging to discharging mode and moreover less utilization of BESS for stabilization due to inefficient energy management systems as shown in Figure 18.
Figure 18. Comparison of state of charge (SOC).

6. Conclusions

A robust and reliable frequency/voltage stabilization and energy management system has been presented in this research work. This study aimed to solve the problem of the stable operation of a hybrid microgrid especially with regard to issues related to control and management, such as fast reference tracking and convergence, high global stability, zero overshoot, and efficient utilization of available resources, by using nonlinear adaptive dynamic programming. Moreover, adaptive dynamic programming technique updates the control information of the system iteratively without identifying the dynamic response of the system. Furthermore, the load requirement has been optimized by renewable resources without introducing the external energy management system. The convergence analysis has demonstrated that the system tracks its reference values when the load is increased or decreased and maintains the system stability. The robust response of system kept the system frequency and DC voltages mostly at the desired level and, even when it deviated, within a permissible range. The overall results and their comparison with in-use techniques prove that the proposed system has fulfilled the desired objectives for the efficient operation of the hybrid microgrid system.

Author Contributions

Conceptualization, F.A.; Data curation, M.A.M.; Funding acquisition, J.-T.K.; Investigation, M.A.M. and F.A.; Methodology, M.A.M.; Project administration, F.A. and A.M.; Resources, M.I.H. and J.-T.K.; Software, W.A.; Supervision, A.M.; Validation, H.A.; Writing—original draft, M.A.M.; Writing—review and editing, F.A., M.I.H. and W.A. All authors have read and agreed to the published version of the manuscript.

Funding

This work was supported by the National Research Foundation of Korea (NRF) grant funded by the Korea government (MSIT) (NRF-2021R1A2C2092760).

Institutional Review Board Statement

Not applicable.

Data Availability Statement

Not applicable.

Acknowledgments

Authors acknowledge the support of Department of Energy Systems Engineering, University of Agriculture, Faisalabad for providing the data collection and testing facility.

Conflicts of Interest

The authors declare no conflict of interest.

References

  1. Obama, B. The irreversible momentum of clean energy. Science 2017, 355, 126–129. [Google Scholar] [CrossRef] [Green Version]
  2. Wei, Q.; Liu, D.; Liu, Y.; Song, R. Optimal constrained self-learning battery sequential management in microgrid via adaptive dynamic programming. IEEE/CAA J. Autom. Sin. 2016, 4, 168–176. [Google Scholar] [CrossRef]
  3. Nan, W.; Honglei, W. Real time energy management and control strategy for micro-grid based on deep learning adaptive dynamic programming. J. Clean. Prod. 2018, 204, S0959652618327665. [Google Scholar]
  4. Wei, Q.; Liu, D.; Lewis, F.L.; Liu, Y.; Zhang, J. Mixed Iterative Adaptive Dynamic Programming for Optimal Battery Energy Control in Smart Residential Microgrids. IEEE Trans. Ind. Electron. 2017, 64, 4110–4120. [Google Scholar] [CrossRef]
  5. Yin, L.; Yu, T.; Yang, B.; Zhang, X. Adaptive deep dynamic programming for integrated frequency control of multi-area multi-microgrid systems. Neurocomputing 2019, 344, 49–60. [Google Scholar] [CrossRef]
  6. Shuai, H.; Fang, J.; Ai, X.; Tang, Y.; Wen, J.; He, H. Stochastic optimization of economic dispatch for microgrid based on approximate dynamic programming. IEEE Trans. Smart Grid 2018, 10, 2440–2452. [Google Scholar] [CrossRef] [Green Version]
  7. Zeng, P.; Li, H.; He, H.; Li, S. Dynamic energy management of a microgrid using approximate dynamic programming and deep recurrent neural network learning. IEEE Trans. Smart Grid 2018, 10, 4435–4445. [Google Scholar] [CrossRef] [Green Version]
  8. Shi, J.; Yue, D.; Huang, C.; Dou, C. Adaptive distributed secondary control of microgrids via single-network adaptive dynamic programming method. Int. Trans. Electr. Energy Syst. 2018, 28, e2549. [Google Scholar] [CrossRef]
  9. Shahryari, E.; Shayeghi, H.; Mohammadi-ivatloo, B.; Moradzadeh, M. An improved incentive-based demand response program in day-ahead and intra-day electricity markets. Energy 2018, 155, 205–214. [Google Scholar] [CrossRef]
  10. Zhao, B.; Xue, M.; Zhang, X.; Wang, C.; Zhao, J. An MAS based energy management system for a stand-alone microgrid at high altitude. Appl. Energy 2015, 143, 251–261. [Google Scholar] [CrossRef] [Green Version]
  11. Talari, S.; Yazdaninejad, M.; Haghifam, M.R. Stochastic-based scheduling of the microgrid operation including wind turbines, photovoltaic cells, energy storages and responsive loads. IET Gener. Transm. Distrib. 2015, 9, 1498–1509. [Google Scholar] [CrossRef]
  12. Pourmousavi, S.A.; Nehrir, M.H.; Sharma, R.K. Multi-Timescale Power Management for Islanded Microgrids Including Storage and Demand Response. IEEE Trans. Smart Grid 2015, 6, 1185–1195. [Google Scholar] [CrossRef] [Green Version]
  13. Bertsekas, D.P. Dynamic Programming and Optimal Control; Athena Scientific: Belmont, MA, USA, 2005. [Google Scholar]
  14. Venayagamoorthy, G.K.; Sharma, R.K.; Gautam, P.K.; Ahmadi, A. Dynamic energy management system for a smart microgrid. IEEE Trans. Neural Netw. Learn. Syst. 2016, 27, 1643–1656. [Google Scholar] [CrossRef]
  15. Thongam; Singh, J.; Ouhrouche, M. MPPT control methods in wind energy conversion systems. Fundam. Adv. Top. Wind. Power 2011, 15, 339–360. [Google Scholar]
  16. Liu, D.; Wei, Q.; Wang, D.; Yang, X.; Li, H. Adaptive Dynamic Programming with Applications in Optimal Control; Springer International Publishing: Berlin, Germany, 2017. [Google Scholar]
  17. Nikolaidis, P.; Poullikkas, A. Co-optimization of active power curtailment, load shedding and spinning reserve deficits through hybrid approach: Comparison of electrochemical storage technologies. IET Renew. Power Gener. 2022, 16, 92–104. [Google Scholar] [CrossRef]
  18. Nikolaidis, P.; Poullikkas, A. A novel cluster-based spinning reserve dynamic model for wind and PV power reinforcement. Energy 2021, 234, 121270. [Google Scholar] [CrossRef]
  19. Nikolaidis, P.; Chatzis, S.; Poullikkas, A. Renewable energy integration through optimal unit commitment and electricity storage in weak power networks. Int. J. Sustain. Energy 2018, 38, 398–414. [Google Scholar] [CrossRef]
  20. Furqan, A.; Talha, M.; Kim, S.H. Robust frequency and voltage stability control strategy for standalone AC/DC hybrid microgrid. Energies 2017, 10, 760. [Google Scholar]
  21. Asghar, F.; Talha, M.; Kim, S.H. Fuzzy logic-based intelligent frequency and voltage stability control system for standalone microgrid. Int Trans Electr Energ Syst. 2017, 28, e2510. [Google Scholar] [CrossRef]
  22. Mori, M.; Gutiérrez, M.; Sekavčnik, M.; Drobnič, B. Modelling and Environmental Assessment of a Stand-Alone Micro-Grid System in a Mountain Hut Using Renewables. Energies 2021, 15, 202. [Google Scholar] [CrossRef]
  23. Rodríguez-Molina, J.; Martínez, J.-F.; Castillejo, P. A Study on Applicability of Distributed Energy Generation, Storage and Consumption within Small Scale Facilities. Energies 2016, 9, 745. [Google Scholar] [CrossRef] [Green Version]
  24. Pothireddy, K.M.R.; Vuddanti, S.; Salkuti, S.R. Impact of Demand Response on Optimal Sizing of Distributed Generation and Customer Tariff. Energies 2022, 15, 190. [Google Scholar] [CrossRef]
  25. Nasir, T.; Raza, S.; Abrar, M.; Muqeet, H.A.; Jamil, H.; Qayyum, F.; Cheikhrouhou, O.; Alassery, F.; Hamam, H. Optimal Scheduling of Campus Microgrid Considering the Electric Vehicle Integration in Smart Grid. Sensors 2021, 21, 7133. [Google Scholar] [CrossRef]
  26. Hu, J.; Zhu, J.; Dorrell, D.; Guerrero, J. Virtual Flux Droop Method—A New Control Strategy of Inverters in Microgrids. IEEE Trans. Power Electron. 2013, 29, 4704–4711. [Google Scholar] [CrossRef] [Green Version]
Publisher’s Note: MDPI stays neutral with regard to jurisdictional claims in published maps and institutional affiliations.

Article Metrics

Citations

Article Access Statistics

Multiple requests from the same IP address are counted as one view.