Optimization Challenges in Vehicle-to-Grid (V2G) Systems and Artificial Intelligence Solving Methods
Abstract
1. Introduction
2. Optimization Challenges in V2G Systems
3. Related Work
3.1. V2G Systems Optimization under Uncertainty
3.2. V2G Systems Optimization under Dynamic Conditions
4. AI-Based Solving Methods for V2G Optimization
4.1. Simheuristics
4.2. Learnheuristics
4.3. Agile Optimization
5. A Case Study
5.1. Mathematical Model
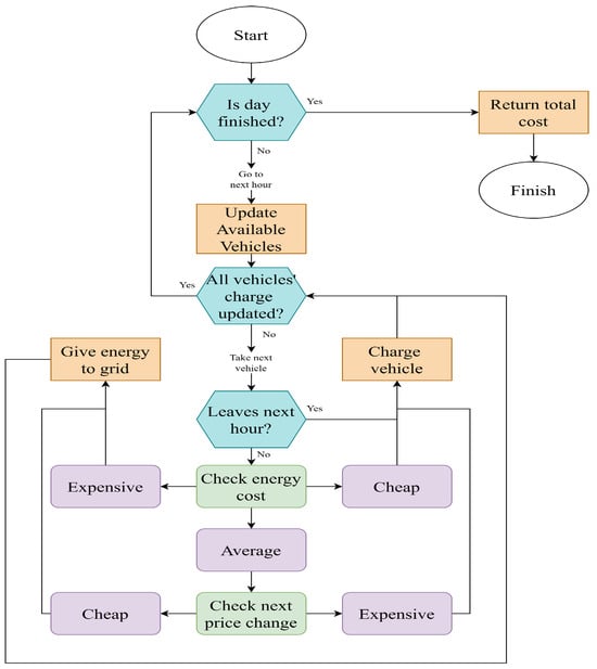
5.2. Solution Approach
5.3. Results and Validation
6. Challenges and Future Directions
6.1. Data Challenges and Considerations
6.2. Policy Implications and Future Opportunities
7. Conclusions
Author Contributions
Funding
Institutional Review Board Statement
Informed Consent Statement
Data Availability Statement
Conflicts of Interest
References
- Afandizadeh, S.; Sharifi, D.; Kalantari, N.; Mirzahossein, H. Using machine learning methods to predict electric vehicles penetration in the automotive market. Sci. Rep. 2023, 13, 8345. [Google Scholar] [CrossRef] [PubMed]
- Bibak, B.; Tekiner-Moğulkoç, H. A comprehensive analysis of Vehicle to Grid (V2G) systems and scholarly literature on the application of such systems. Renew. Energy Focus 2021, 36, 1–20. [Google Scholar] [CrossRef]
- Hannan, M.; Mollik, M.; Al-Shetwi, A.Q.; Rahman, S.; Mansor, M.; Begum, R.; Muttaqi, K.; Dong, Z. Vehicle to grid connected technologies and charging strategies: Operation, control, issues and recommendations. J. Clean. Prod. 2022, 339, 130587. [Google Scholar] [CrossRef]
- Inci, M.; Savrun, M.M.; Çelik, Ö. Integrating electric vehicles as virtual power plants: A comprehensive review on vehicle-to-grid (V2G) concepts, interface topologies, marketing and future prospects. J. Energy Storage 2022, 55, 105579. [Google Scholar] [CrossRef]
- Tavakoli, A.; Saha, S.; Arif, M.T.; Haque, M.E.; Mendis, N.; Oo, A.M. Impacts of grid integration of solar PV and electric vehicle on grid stability, power quality and energy economics: A review. IET Energy Syst. Integr. 2020, 2, 243–260. [Google Scholar] [CrossRef]
- Alirezazadeh, A.; Rashidinejad, M.; Afzali, P.; Bakhshai, A. A new flexible and resilient model for a smart grid considering joint power and reserve scheduling, vehicle-to-grid and demand response. Sustain. Energy Technol. Assess. 2021, 43, 100926. [Google Scholar] [CrossRef]
- Ragavendran, S.; Kumar, P. Exploring Barriers and Challenges of Electric Vehicles in India and Vehicle-to-Grid Optimization: A Comprehensive Review. Int. J. Nov. Res. Eng. Sci. (IJNRES) 2023, 1, 16–19. [Google Scholar]
- McGookin, C.; Gallachóir, B.Ó.; Byrne, E. An innovative approach for estimating energy demand and supply to inform local energy transitions. Energy 2021, 229, 120731. [Google Scholar] [CrossRef]
- Taghizad-Tavana, K.; Alizadeh, A.A.; Ghanbari-Ghalehjoughi, M.; Nojavan, S. A comprehensive review of electric vehicles in energy systems: Integration with renewable energy sources, charging levels, different types, and standards. Energies 2023, 16, 630. [Google Scholar] [CrossRef]
- Martyushev, N.V.; Malozyomov, B.V.; Khalikov, I.H.; Kukartsev, V.A.; Kukartsev, V.V.; Tynchenko, V.S.; Tynchenko, Y.A.; Qi, M. Review of Methods for Improving the Energy Efficiency of Electrified Ground Transport by Optimizing Battery Consumption. Energies 2023, 16, 729. [Google Scholar] [CrossRef]
- Nouri, A.; Lachheb, A.; El Amraoui, L. Optimizing efficiency of Vehicle-to-Grid system with intelligent management and ANN-PSO algorithm for battery electric vehicles. Electr. Power Syst. Res. 2024, 226, 109936. [Google Scholar] [CrossRef]
- Huang, Z.; Fang, B.; Deng, J. Multi-objective optimization strategy for distribution network considering V2G-enabled electric vehicles in building integrated energy system. Prot. Control Mod. Power Syst. 2020, 5, 1–8. [Google Scholar] [CrossRef]
- Habib, H.U.R.; Subramaniam, U.; Waqar, A.; Farhan, B.S.; Kotb, K.M.; Wang, S. Energy cost optimization of hybrid renewables based V2G microgrid considering multi objective function by using artificial bee colony optimization. IEEE Access 2020, 8, 62076–62093. [Google Scholar] [CrossRef]
- Zhong, W.; Yu, R.; Xie, S.; Zhang, Y.; Yau, D.K. On stability and robustness of demand response in V2G mobile energy networks. IEEE Trans. Smart Grid 2016, 9, 3203–3212. [Google Scholar] [CrossRef]
- Thirugnanam, K.; TP, E.R.J.; Singh, M.; Kumar, P. Mathematical modeling of Li-ion battery using genetic algorithm approach for V2G applications. IEEE Trans. Energy Convers. 2014, 29, 332–343. [Google Scholar]
- Sortomme, E.; El-Sharkawi, M.A. Optimal scheduling of vehicle-to-grid energy and ancillary services. IEEE Trans. Smart Grid 2011, 3, 351–359. [Google Scholar] [CrossRef]
- Ahn, C.; Li, C.T.; Peng, H. Optimal decentralized charging control algorithm for electrified vehicles connected to smart grid. J. Power Sources 2011, 196, 10369–10379. [Google Scholar] [CrossRef]
- Wu, D.; Chau, K.; Gao, S. Multilayer framework for vehicle-to-grid operation. In Proceedings of the 2010 IEEE Vehicle Power and Propulsion Conference, Lille, France, 1–3 September 2010; pp. 1–6. [Google Scholar]
- Ghofrani, M.; Arabali, A.; Etezadi-Amoli, M. Electric drive vehicle to grid synergies with large scale wind resources. In Proceedings of the 2012 IEEE Power and Energy Society General Meeting, San Diego, CA, USA, 22–26 July 2012; pp. 1–6. [Google Scholar]
- Ghanbarzadeh, T.; Goleijani, S.; Moghaddam, M.P. Reliability constrained unit commitment with electric vehicle to grid using hybrid particle swarm optimization and ant colony optimization. In Proceedings of the 2011 IEEE Power and Energy Society General Meeting, Detroit, MI, USA, 24–29 July 2011; pp. 1–7. [Google Scholar]
- Aljanad, A.; Mohamed, A.; Shareef, H.; Khatib, T. A novel method for optimal placement of vehicle-to-grid charging stations in distribution power system using a quantum binary lightning search algorithm. Sustain. Cities Soc. 2018, 38, 174–183. [Google Scholar] [CrossRef]
- Alsharif, A.; Tan, C.W.; Ayop, R.; Lau, K.Y.; Moh’d Dobi, A. A rule-based power management strategy for Vehicle-to-Grid system using antlion sizing optimization. J. Energy Storage 2021, 41, 102913. [Google Scholar] [CrossRef]
- Ahmadi, S.E.; Kazemi-Razi, S.M.; Marzband, M.; Ikpehai, A.; Abusorrah, A. Multi-objective stochastic techno-economic-environmental optimization of distribution networks with G2V and V2G systems. Electr. Power Syst. Res. 2023, 218, 109195. [Google Scholar] [CrossRef]
- Morshed, M.J.; Hmida, J.B.; Fekih, A. A probabilistic multi-objective approach for power flow optimization in hybrid wind-PV-PEV systems. Appl. Energy 2018, 211, 1136–1149. [Google Scholar] [CrossRef]
- ur Rehman, U.; Riaz, M. Real time controlling algorithm for vehicle to grid system under price uncertainties. In Proceedings of the 2018 1st IEEE International Conference on Power, Energy and Smart Grid (ICPESG), Mirpur, Pakistan, 9–10 April 2018; pp. 1–7. [Google Scholar]
- Jadoun, V.K.; Sharma, N.; Jha, P.; S, J.N.; Malik, H.; Garcia Marquez, F.P. Optimal scheduling of dynamic pricing based V2G and G2V operation in microgrid using improved elephant herding optimization. Sustainability 2021, 13, 7551. [Google Scholar] [CrossRef]
- Sarkar, R.; Saha, P.K.; Mondal, S.; Mondal, A. Intelligent scheduling of V2G, V2V, G2V operations in a smart microgrid. In Proceedings of the Eleventh ACM International Conference on Future Energy Systems, Virtual Event, 22–26 June 2020; pp. 417–418. [Google Scholar]
- Tan, K.M.; Ramachandaramurthy, V.K.; Yong, J.Y. Integration of electric vehicles in smart grid: A review on vehicle to grid technologies and optimization techniques. Renew. Sustain. Energy Rev. 2016, 53, 720–732. [Google Scholar] [CrossRef]
- Shi, L.; Gong, J.; Zhai, C. Application of a hybrid PSO-GA optimization algorithm in determining pyrolysis kinetics of biomass. Fuel 2022, 323, 124344. [Google Scholar] [CrossRef]
- Ghorbani, E.; Fluechter, T.; Calvet, L.; Ammouriova, M.; Panadero, J.; Juan, A.A. Optimizing energy consumption in smart cities’ mobility: Electric vehicles, algorithms, and collaborative economy. Energies 2023, 16, 1268. [Google Scholar] [CrossRef]
- Castaneda, J.; Ghorbani, E.; Ammouriova, M.; Panadero, J.; Juan, A.A. Optimizing transport logistics under uncertainty with simheuristics: Concepts, review and trends. Logistics 2022, 6, 42. [Google Scholar] [CrossRef]
- Ammouriova, M.; Herrera, E.M.; Neroni, M.; Juan, A.A.; Faulin, J. Solving Vehicle Routing Problems under Uncertainty and in Dynamic Scenarios: From Simheuristics to Agile Optimization. Appl. Sci. 2022, 13, 101. [Google Scholar] [CrossRef]
- Bioki, M.H.; Jahromi, M.Z.; Rashidinejad, M. A combinatorial artificial intelligence real-time solution to the unit commitment problem incorporating V2G. Electr. Eng. 2013, 95, 341–355. [Google Scholar] [CrossRef]
- Panadero, J.; Juan, A.A.; Ghorbani, E.; Faulin, J.; Pagès-Bernaus, A. Solving the stochastic team orienteering problem: Comparing simheuristics with the sample average approximation method. Int. Trans. Oper. Res. 2023, 31, 3036–3060. [Google Scholar] [CrossRef]
- Chica, M.; Juan, A.A.; Bayliss, C.; Cordón, O.; Kelton, W.D. Why simheuristics? Benefits, limitations, and best practices when combining metaheuristics with simulation. SORT 2020, 44, 311–334. [Google Scholar] [CrossRef]
- Bayliss, C.; Panadero, J. Simheuristic and learnheuristic algorithms for the temporary-facility location and queuing problem during population treatment or testing events. J. Simul. 2023, 1–20. [Google Scholar] [CrossRef]
- Noel, L.; Zarazua de Rubens, G.; Kester, J.; Sovacool, B.K.; Noel, L.; Zarazua de Rubens, G.; Kester, J.; Sovacool, B.K. The Regulatory and Political Challenges to V2G. In Vehicle-to-Grid: A Sociotechnical Transition Beyond Electric Mobility; Palgrave Macmillan: Cham, Switzerland; London, UK, 2019; pp. 117–139. [Google Scholar]
- Do C. Martins, L.; Hirsch, P.; Juan, A.A. Agile optimization of a two-echelon vehicle routing problem with pickup and delivery. Int. Trans. Oper. Res. 2021, 28, 201–221. [Google Scholar]
- Grasas, A.; Juan, A.A.; Faulin, J.; De Armas, J.; Ramalhinho, H. Biased randomization of heuristics using skewed probability distributions: A survey and some applications. Comput. Ind. Eng. 2017, 110, 216–228. [Google Scholar] [CrossRef]
- Ghorbanioskalaei, E.; Herrera, E.M.; Ammouriova, M.; Juan, A.A. On the use of agile optimization for efficient energy consumption in smart cities’s transportation and mobility. Future Transp. 2022, 2, 868–885. [Google Scholar] [CrossRef]
- Kim, T.K. Understanding one-way ANOVA using conceptual figures. Korean J. Anesthesiol. 2017, 70, 22. [Google Scholar] [CrossRef] [PubMed]
- Divine, G.; Norton, H.J.; Hunt, R.; Dienemann, J. A review of analysis and sample size calculation considerations for Wilcoxon tests. Anesth. Analg. 2013, 117, 699–710. [Google Scholar] [CrossRef] [PubMed]
- Pevec, D.; Babic, J.; Carvalho, A.; Ghiassi-Farrokhfal, Y.; Ketter, W.; Podobnik, V. A survey-based assessment of how existing and potential electric vehicle owners perceive range anxiety. J. Clean. Prod. 2020, 276, 122779. [Google Scholar] [CrossRef]
- Rigas, E.; Akasiadis, C.; Vardaki, E.; Chalkiadakis, G. AI and Social Anthropology for Large-Scale Vehicle-to-Grid Schemes. In Proceedings of the 12th Hellenic Conference on Artificial Intelligence, Corfu, Greece, 7–9 September 2022; pp. 1–4. [Google Scholar]
- Dehaghani, E.S.; Williamson, S.S. On the inefficiency of vehicle-to-grid (V2G) power flow: Potential barriers and possible research directions. In Proceedings of the 2012 IEEE Transportation Electrification Conference and Expo (ITEC), Dearborn, MI, USA, 18–20 June 2012; pp. 1–5. [Google Scholar]
- Dogger, J.D.; Roossien, B.; Nieuwenhout, F.D. Characterization of Li-ion batteries for intelligent management of distributed grid-connected storage. IEEE Trans. Energy Convers. 2010, 26, 256–263. [Google Scholar] [CrossRef]
- Dubarry, M.; Devie, A.; McKenzie, K. Durability and reliability of electric vehicle batteries under electric utility grid operations: Bidirectional charging impact analysis. J. Power Sources 2017, 358, 39–49. [Google Scholar] [CrossRef]
- Uddin, K.; Dubarry, M.; Glick, M.B. The viability of vehicle-to-grid operations from a battery technology and policy perspective. Energy Policy 2018, 113, 342–347. [Google Scholar] [CrossRef]
- Qiu, D.; Wang, Y.; Hua, W.; Strbac, G. Reinforcement learning for electric vehicle applications in power systems: A critical review. Renew. Sustain. Energy Rev. 2023, 173, 113052. [Google Scholar] [CrossRef]
- Mangipinto, A.; Lombardi, F.; Sanvito, F.; Quoilin, S.; Pavičević, M.; Colombo, E. RAMP-mobility: Time series of electric vehicle consumption and charging strategies for all European countries. In Proceedings of the EMPE, Brussels, Belgium, 6–8 October 2020. [Google Scholar]
- Dong, J.; Yassine, A.; Armitage, A.; Hossain, M.S. Multi-Agent Reinforcement Learning for Intelligent V2G Integration in Future Transportation Systems. IEEE Trans. Intell. Transp. Syst. 2023, 24, 15974–15983. [Google Scholar] [CrossRef]
- Ouramdane, O.; Elbouchikhi, E.; Amirat, Y.; Sedgh Gooya, E. Optimal sizing and energy management of microgrids with vehicle-to-grid technology: A critical review and future trends. Energies 2021, 14, 4166. [Google Scholar] [CrossRef]
- Noel, L.; Zarazua de Rubens, G.; Kester, J.; Sovacool, B.K.; Noel, L.; Zarazua de Rubens, G.; Kester, J.; Sovacool, B.K. The technical challenges to V2G. In Vehicle-to-Grid: A Sociotechnical Transition Beyond Electric Mobility; Palgrave Macmillan: Cham, Switzerland; London, UK, 2019; pp. 65–89. [Google Scholar]
- Mouli, G.R.C.; Schijffelen, J.; van den Heuvel, M.; Kardolus, M.; Bauer, P. A 10 kW solar-powered bidirectional EV charger compatible with chademo and COMBO. IEEE Trans. Power Electron. 2018, 34, 1082–1098. [Google Scholar] [CrossRef]
- Aretxabaleta, I.; Martinez De Alegria, I.; Andreu, J.; Kortabarria, I.; Robles, E. High-voltage stations for electric vehicle fast-charging: Trends, standards, charging modes and comparison of unity power-factor rectifiers. IEEE Access 2021, 9, 102177–102194. [Google Scholar] [CrossRef]
- Rivas, A.E.L.; Abrao, T. Faults in smart grid systems: Monitoring, detection and classification. Electr. Power Syst. Res. 2020, 189, 106602. [Google Scholar] [CrossRef]






| Reference | Problem Characteristics | Solution Approach |
|---|---|---|
| Sortomme and El-Sharkawi [16] | SO | EM |
| Ahn et al. [17] | MO | EM, AM |
| Wu et al. [18] | MO | PSO |
| Ghofrani et al. [19] | SO | GA |
| Ghanbarzadeh et al. [20] | MO | BPSO+ACO |
| Aljanad et al. [21] | MO, CSP | QLSA |
| Alsharif et al. [22] | MO | ALO |
| Ahmadi et al. [23] | MO, UN | FFA |
| Morshed et al. [24] | MO, UN | MCO, AVM, GA |
| Nouri et al. [11] | MO, UN, FL | NN+PSO |
| ur Rehman and Riaz [25] | MO, DC | QLA |
| Morshed et al. [24] | MO, DC, FL | EHO |
| Number of Vehicles | Exact Method | Heuristic Approach |
|---|---|---|
| 1000 | 5.225 | 0.001 |
| 10,000 | 56.052 | 0.014 |
| 100,000 | 629.509 | 0.289 |
| 1,000,000 | ~ | 4.487 |
Disclaimer/Publisher’s Note: The statements, opinions and data contained in all publications are solely those of the individual author(s) and contributor(s) and not of MDPI and/or the editor(s). MDPI and/or the editor(s) disclaim responsibility for any injury to people or property resulting from any ideas, methods, instructions or products referred to in the content. |
© 2024 by the authors. Licensee MDPI, Basel, Switzerland. This article is an open access article distributed under the terms and conditions of the Creative Commons Attribution (CC BY) license (https://creativecommons.org/licenses/by/4.0/).
Share and Cite
Escoto, M.; Guerrero, A.; Ghorbani, E.; Juan, A.A. Optimization Challenges in Vehicle-to-Grid (V2G) Systems and Artificial Intelligence Solving Methods. Appl. Sci. 2024, 14, 5211. https://doi.org/10.3390/app14125211
Escoto M, Guerrero A, Ghorbani E, Juan AA. Optimization Challenges in Vehicle-to-Grid (V2G) Systems and Artificial Intelligence Solving Methods. Applied Sciences. 2024; 14(12):5211. https://doi.org/10.3390/app14125211
Chicago/Turabian StyleEscoto, Marc, Antoni Guerrero, Elnaz Ghorbani, and Angel A. Juan. 2024. "Optimization Challenges in Vehicle-to-Grid (V2G) Systems and Artificial Intelligence Solving Methods" Applied Sciences 14, no. 12: 5211. https://doi.org/10.3390/app14125211
APA StyleEscoto, M., Guerrero, A., Ghorbani, E., & Juan, A. A. (2024). Optimization Challenges in Vehicle-to-Grid (V2G) Systems and Artificial Intelligence Solving Methods. Applied Sciences, 14(12), 5211. https://doi.org/10.3390/app14125211

