EV-Station-Grid Coordination Optimization Strategy Considering Psychological Preferences
Abstract
1. Introduction
- The charging decision model based on the prospect theory is proposed, and user behavior preferences are mined by combining fuzzy clustering and rough set theory [23,24,25]. The diversity of decision makers’ behavior preferences, multi-dimension of decision factors, and time variant of decision objectives are fully considered.
- The model of EV power consumption per unit mileage based on speed-flow practical model is constructed. The shortest path algorithm [26] is used to determine the EV’s driving path, and the charging demand is judged in combination with the state of charge (SOC) of the battery under the influence of temperature so as to obtain the spatiotemporal information of the charging load.
- A bi-level collaborative optimization strategy is proposed to guide users to charge in an orderly manner by formulating a real-time charging price not only to improve the power quality of the grid and reduce the comprehensive charging cost of users but also to ensure the basic profit of the charging station operator, thus achieving a better interaction between the EV, station, and grid.
2. Spatio-Temporal Prediction of Charging Load
2.1. Construction of Physical Road Network
2.2. Practical Speed–Flow Relationship Model
2.3. Influence of Temperature on Charging Demand
2.3.1. Effect of Temperature on Battery Performance
2.3.2. Influence of Temperature on Air-Conditioner (AC) System Energy Consumption
2.3.3. SOC Analysis of EVs Considering Temperature
2.3.4. Prediction Framework of EV Charging Load
3. Irrational Charging Decision Model
3.1. Multi-Attribute Charging Decision Model
3.1.1. Prospect Value Function
3.1.2. Utility Integration
- (1)
- Segregation mode, which is , .
- (2)
- Loss consolidation mode, which is , .
- (3)
- Integrate smaller losses into larger gains, which is and ,.
- (4)
- When the size of gains and losses cannot be judged, the decision makers may use (1) or (2).
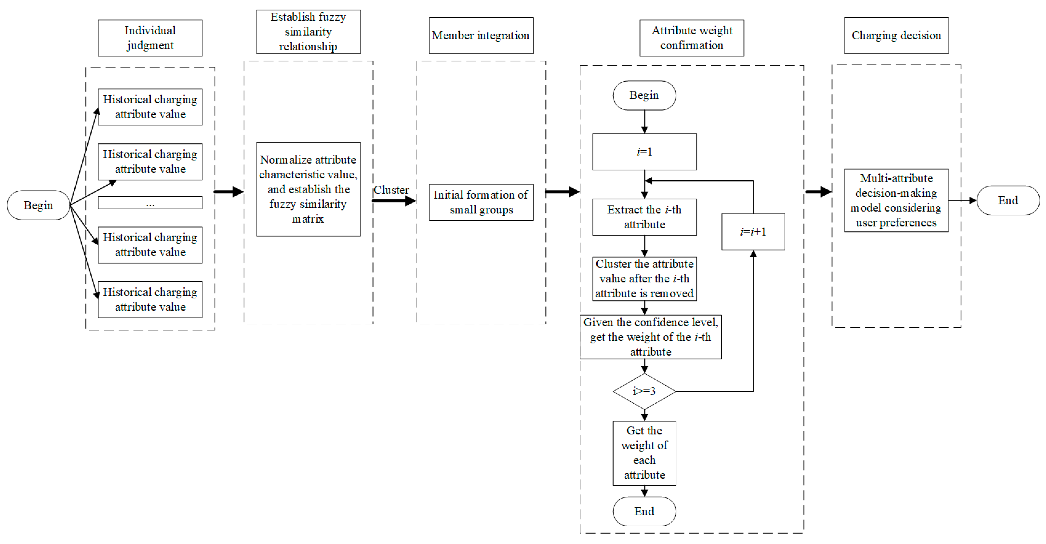
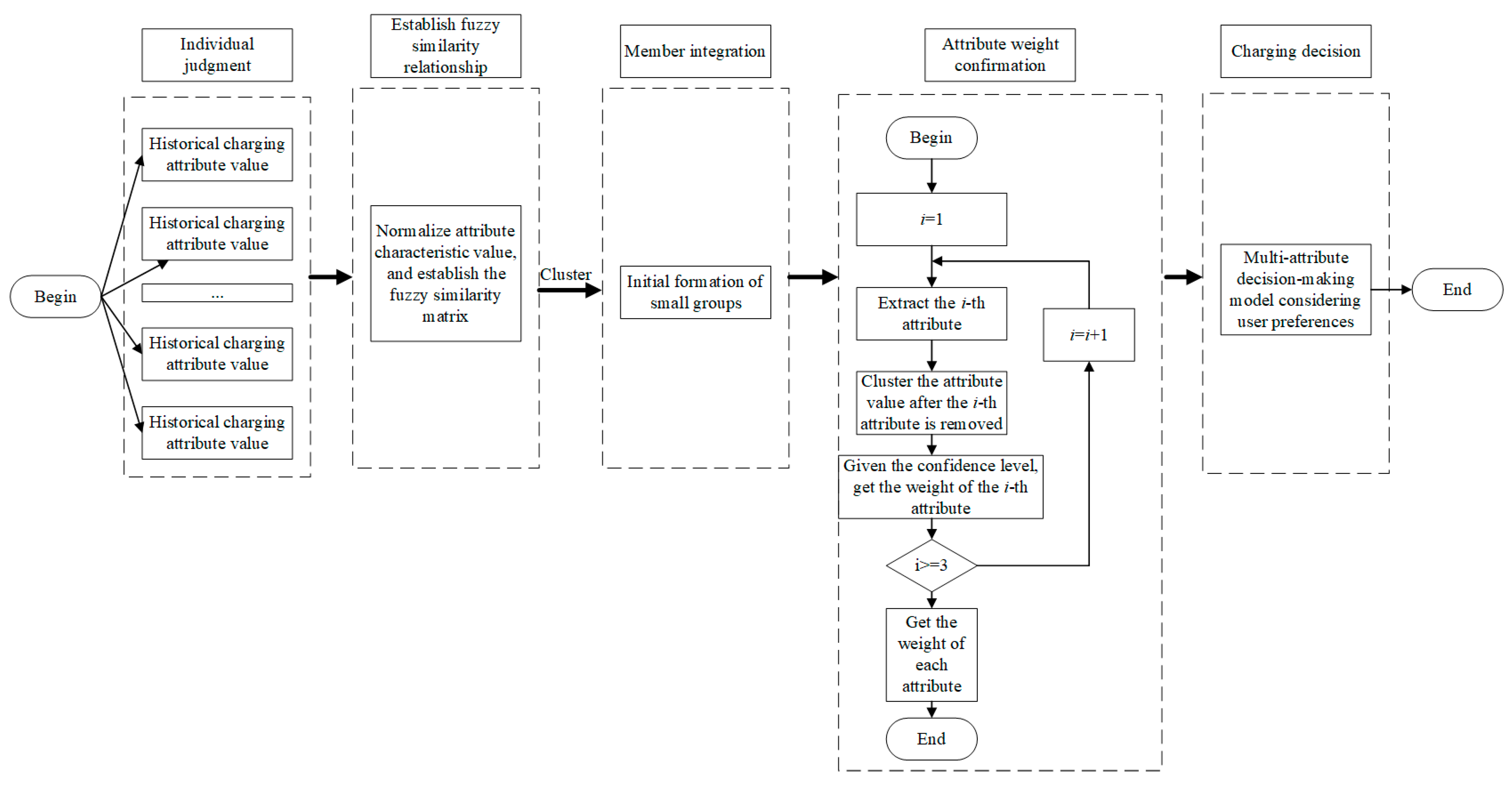
3.2. Behavior Preference Mining
- Determine the sample objects to be processed. Compose n samples to be processed into a set :
- 2.
- Establish fuzzy similarity relationship. Firstly, the attribute characteristic value is normalized to the range [0, 1]. Then, the fuzzy similarity matrix is established, as shown in (17).
- 3.
- Cluster. The fuzzy equivalent matrix is obtained by the fuzzy equivalent closure method, and then the number of clusters is determined according to the fuzzy equivalent matrix:
- (1)
- Firstly, the appropriate threshold range is determined according to the fuzzy equivalent matrix. When the cluster is carried out within each threshold range, the lower limit of the threshold range is taken as the mark to record the names and numbers of tuples contained in the categories with different threshold ranges, denoted as .
- (2)
- According to the definition of attribute importance in the rough set, each attribute is deleted from all attributes in turn, and then, the weight distribution methods 2 and 3 are performed. In the repeated step, the number of clusters is subject to the threshold range determined in step 1, wherein, after deleting each attribute, the entire set is still classified according to the corresponding threshold range. Record the name and number of tuples contained in each cluster, denoted as , to examine the influence of each attribute on the cluster.
- 4.
- Determine the importance of each attribute. Take the classification without deleting any attribute as the benchmark and regard it as a knowledge classification, and the deletion of each attribute is regarded as another kind of knowledge classification. The positive domain of the classification after deletion of each attribute relative to the total attributes classification is analyzed. It is essentially a collection of objects whose classification with one attribute removed can be accurately divided into categories with no attribute removed. It can be seen from the definition of relative positive domain that the relative positive domain of any knowledge is the whole domain relative to itself. According to the particularity of this paper, when all the data are in the same class, or each object is in the same class, the processing method of relative positive domain cannot bring any information. Therefore, these two special cases should be excluded when determining the relative positive domain of each data in this paper. Therefore, at a certain confidence level , the importance of the attribute can be expressed as follows:
4. Bi-Level Collaborative Optimization Strategy
4.1. Objective Function and Constraint Conditions
4.1.1. Objective Function
- 1.
- Minimum voltage fluctuation index
- 2.
- Minimum charging cost for users
4.1.2. Constraints
- Income constraints of charging stations
- 2.
- Power flow equation constraints
- 3.
- Power flow equation constraints
- 4.
- Transmission power constraint
- 5.
- Power accessibility constraints
- 6.
- Price constraints
- 7.
- Time constraints
4.2. Analysis of Optimization Calculation Process
- Step 1: Initialize. Generate an effective population and calculate each individual fitness.
- Step 2: Selection operation. N individuals with better fitness are selected and retained. If the optimal fitness meets the set goal or reaches the maximum number of iterations, output the optimal results and stop the operation; otherwise, proceed to the next step.
- Step 3: Crossover operation. When the random variable is less than the adaptive crossover probability, a single point crossover between parents and offspring is performed, resulting in the generation of 2N offspring from N parent individuals. The parents and offspring merge to form a new population.
- Step 4: Mutation operation. For a new population, mutation is performed when the random variable is less than the adaptive mutation probability.
- Step 5: Judge the constraint conditions of 3N individuals, eliminate the invalid individuals, retain the N individuals with better fitness, return to the second step, and increase the number of iterations once.
- Initialize EV locations and SOC and import multi-source raw data such as road network, power grid structure, and temperature. Initialize the charging price matrix in time period t, and the simulation takes 15 min as a cycle.
- Each EV travels according to the planned path, and the speed and energy consumption of each road section in time period t are calculated based on the speed-flow model and temperature so as to determine whether the remaining EV power needs to be charged and obtain the spatio-temporal distribution of the charging load.
- Carry out the calculation in the charging station, make statistics on the occupation and queuing of charging piles at each charging station during t period, calculate the power flow of the distribution network, and calculate the queuing time of charging station according to the calculation method of queuing time in literature [15].
- Considering various constraints on the user side and the power grid side, AGA is used to obtain the optimal charging strategy at time t. The steps include population initialization, selection, crossover, mutation, etc.
- According to the optimal solution, the EVs are allocated to the corresponding node for charging.
- Output charging price matrix of 96 periods, user charging cost, and voltage fluctuation index.
5. Results
5.1. Simulation Parameters
5.2. Analysis of Simulation Results
5.2.1. Analysis of Collaborative Optimization Strategy Results: Power Grid Side
5.2.2. Analysis of Collaborative Optimization Strategy Results: User Side
- , all samples are divided into 1 cluster when no attribute is deleted, 2 clusters when price attribute is deleted, and 1 cluster when time attribute is deleted.
- , all samples are divided into 2 clusters when no attribute is deleted, 8 clusters when price attribute is deleted, and 3 clusters when time attribute is deleted.
- , all samples are divided into 5 clusters when no attribute is deleted, 68 clusters when price attribute is deleted, and 20 clusters when time attribute is deleted.
- , all samples are divided into 7 clusters when no attribute is deleted, 117 clusters when price attribute is deleted, and 40 clusters when time attribute is deleted.
- , all samples are divided into 11 clusters when no attribute is deleted, 138 clusters when price attribute is deleted, and 49 clusters when time attribute is deleted.
- , all samples are divided into 19 clusters when no attribute is deleted, 141 clusters when price attribute is deleted, and 51 clusters when time attribute is deleted.
- , all samples are divided into 23 clusters when no attribute is deleted, 144 clusters when price attribute is deleted, and 52 clusters when time attribute is deleted.
5.2.3. Analysis of Collaborative Optimization Strategy Results: Station Side
6. Discussion
- (1)
- The spatio-temporal prediction of charging load considering speed-temperature proposed in this paper considers road constraints, practical speed–flow relationship model, and temperature, and simulates the driving conditions and the remaining SOC of EVs in the urban road network so as to obtain the spatio-temporal distribution of charging load by coupling the regional distribution network.
- (2)
- This paper proposes a charging decision model based on the irrational psychology and decision-making behavior of users, and on this basis combines fuzzy clustering with the relative positive domain theory of rough set to mine the attribute preference, obtaining a multi-attribute charging decision model that considers the user’s psychological preference. The charging decision-making model formulated by this method is more in line with the decision-making process of the user, and the collaborative optimization strategy formulated based on this can effectively stimulate the user’s responsiveness.
- (3)
- A bi-level collaborative optimization strategy model is proposed. By changing the price of each power station to guide users charging in an orderly manner, the average voltage fluctuation index is reduced by 32.715%, the voltage out-of-limit situation is solved, and the average charging utility value of users in the region is increased from −7.832 to 1.916, effectively reducing the charging cost of users. At the same time, the congestion of charging stations has been alleviated, and the profit of charging stations has not been affected.
Author Contributions
Funding
Data Availability Statement
Conflicts of Interest
Appendix A
| Nodes | Nodes | Distance | Grade | 6:30–8:30 | 8:30–11:30 | 11:30–13:30 | 13:30–17:00 | 17:00–19:00 | 19:00–23:00 | Other Time |
|---|---|---|---|---|---|---|---|---|---|---|
| 1 | 2 | 1.71 | II | 0.5 | 0.3 | 0.4 | 0.3 | 0.5 | 0.3 | 0.2 |
| 1 | 5 | 2.704 | II | 0.55 | 0.3 | 0.4 | 0.3 | 0.55 | 0.3 | 0.2 |
| 2 | 3 | 1.126 | II | 0.55 | 0.3 | 0.4 | 0.3 | 0.55 | 0.3 | 0.2 |
| 2 | 4 | 3.39 | II | 0.6 | 0.35 | 0.4 | 0.35 | 0.6 | 0.3 | 0.25 |
| 3 | 4 | 1.552 | II | 0.6 | 0.35 | 0.4 | 0.35 | 0.6 | 0.3 | 0.25 |
| 3 | 9 | 1.986 | II | 0.55 | 0.3 | 0.4 | 0.3 | 0.55 | 0.3 | 0.2 |
| 9 | 4 | 1.613 | II | 0.6 | 0.35 | 0.4 | 0.35 | 0.6 | 0.3 | 0.25 |
| 9 | 8 | 1.805 | II | 0.55 | 0.3 | 0.4 | 0.3 | 0.55 | 0.3 | 0.2 |
| 9 | 10 | 2.137 | II | 0.6 | 0.35 | 0.4 | 0.35 | 0.6 | 0.3 | 0.25 |
| 10 | 8 | 1.557 | I | 0.65 | 0.35 | 0.45 | 0.35 | 0.65 | 0.35 | 0.3 |
| 10 | 13 | 1.924 | II | 0.65 | 0.35 | 0.45 | 0.35 | 0.65 | 0.35 | 0.3 |
| 10 | 14 | 1.017 | II | 0.6 | 0.35 | 0.4 | 0.35 | 0.6 | 0.3 | 0.25 |
| 14 | 13 | 0.747 | II | 0.7 | 0.35 | 0.45 | 0.35 | 0.7 | 0.35 | 0.3 |
| 14 | 19 | 1.037 | I | 0.55 | 0.3 | 0.4 | 0.3 | 0.55 | 0.35 | 0.3 |
| 14 | 21 | 1.687 | I | 0.7 | 0.4 | 0.5 | 0.4 | 0.7 | 0.4 | 0.3 |
| 14 | 22 | 0.926 | I | 0.75 | 0.45 | 0.5 | 0.45 | 0.75 | 0.45 | 0.3 |
| 22 | 23 | 1.429 | II | 0.55 | 0.3 | 0.4 | 0.3 | 0.55 | 0.35 | 0.3 |
| 23 | 24 | 0.878 | I | 0.75 | 0.45 | 0.5 | 0.45 | 0.75 | 0.45 | 0.3 |
| 24 | 25 | 0.794 | II | 0.5 | 0.3 | 0.4 | 0.3 | 0.5 | 0.3 | 0.2 |
| 21 | 20 | 1.3 | I | 0.6 | 0.35 | 0.4 | 0.35 | 0.6 | 0.3 | 0.25 |
| 20 | 19 | 1.126 | II | 0.55 | 0.3 | 0.4 | 0.3 | 0.55 | 0.3 | 0.2 |
| 20 | 18 | 0.87 | II | 0.5 | 0.3 | 0.4 | 0.3 | 0.5 | 0.3 | 0.2 |
| 18 | 17 | 2.149 | II | 0.55 | 0.3 | 0.4 | 0.3 | 0.55 | 0.3 | 0.2 |
| 17 | 19 | 1.271 | II | 0.6 | 0.35 | 0.4 | 0.35 | 0.6 | 0.3 | 0.25 |
| 19 | 13 | 1.686 | II | 0.5 | 0.3 | 0.4 | 0.3 | 0.5 | 0.3 | 0.2 |
| 13 | 8 | 1.843 | I | 0.75 | 0.45 | 0.5 | 0.45 | 0.75 | 0.45 | 0.3 |
| 13 | 11 | 2.387 | I | 0.75 | 0.45 | 0.5 | 0.45 | 0.75 | 0.45 | 0.3 |
| 8 | 4 | 1.5 | II | 0.55 | 0.3 | 0.4 | 0.3 | 0.55 | 0.3 | 0.2 |
| 8 | 7 | 2.763 | II | 0.55 | 0.3 | 0.35 | 0.3 | 0.55 | 0.25 | 0.2 |
| 8 | 11 | 1.836 | II | 0.7 | 0.35 | 0.45 | 0.35 | 0.7 | 0.35 | 0.3 |
| 11 | 7 | 1.986 | II | 0.55 | 0.3 | 0.35 | 0.3 | 0.55 | 0.25 | 0.2 |
| 11 | 12 | 1.162 | II | 0.7 | 0.35 | 0.45 | 0.35 | 0.7 | 0.35 | 0.3 |
| 11 | 16 | 1.801 | II | 0.55 | 0.3 | 0.35 | 0.3 | 0.55 | 0.25 | 0.2 |
| 16 | 17 | 1.76 | II | 0.7 | 0.35 | 0.45 | 0.35 | 0.7 | 0.35 | 0.3 |
| 16 | 12 | 1.334 | II | 0.55 | 0.3 | 0.35 | 0.3 | 0.55 | 0.25 | 0.2 |
| 16 | 15 | 2.634 | I | 0.75 | 0.45 | 0.5 | 0.45 | 0.75 | 0.45 | 0.3 |
| 15 | 12 | 1.413 | I | 0.75 | 0.45 | 0.5 | 0.45 | 0.75 | 0.45 | 0.3 |
| 12 | 7 | 0.739 | II | 0.7 | 0.35 | 0.45 | 0.35 | 0.7 | 0.35 | 0.3 |
| 7 | 6 | 2.134 | I | 0.65 | 0.7 | 0.7 | 0.65 | 0.65 | 0.6 | 0.2 |
| 7 | 4 | 1.023 | I | 0.65 | 0.7 | 0.7 | 0.65 | 0.65 | 0.6 | 0.2 |
| 7 | 5 | 1.35 | I | 0.65 | 0.7 | 0.7 | 0.65 | 0.65 | 0.6 | 0.2 |
| 5 | 6 | 0.859 | I | 0.6 | 0.75 | 0.8 | 0.75 | 0.6 | 0.6 | 0.2 |

References
- Zhang, S.; Wang, D.; Cheng, H. Key Technologies and Challenges of Low-carbon Integrated Energy System Planning for Carbon Emission Peak and Carbon Neutrality. Autom. Electr. Power Syst. 2022, 46, 189–207. [Google Scholar] [CrossRef]
- Duan, X.; Hu, Z.; Song, Y.; Strunz, K.; Cui, Y.; Liu, L. Planning Strategy for an Electric Vehicle Fast Charging Service Provider in a Competitive Environment. IEEE Trans. Transp. Electrif. 2022, 8, 3056–3067. [Google Scholar] [CrossRef]
- Shi, X.; Xu, Y.; Guo, Q.; Sun, H. Optimal Dispatch Based on Aggregated Operation Region of EV Considering Spatio-Temporal Distribution. IEEE Trans. Sustain. Energy 2022, 13, 715–731. [Google Scholar] [CrossRef]
- Xu, S.; Zhang, H.; Shi, D.; Guo, X.; Lin, X.; Li, Z. Setting Strategy of Charging Service Fee for Fast Charging Load of Smart Cities. Proc. CSEE 2020, 40, 14. [Google Scholar]
- Bayram, I.S.; Tajer, A.; Abdallah, M.; Qaraqe, K. Capacity Planning Frameworks for Electric Vehicle Charging Stations with Multiclass Customers. IEEE Trans. Smart Grid 2015, 6, 1934–1943. [Google Scholar] [CrossRef]
- Darii, N.; Turri, R.; Sunderland, K.; Bignucolo, F. A Novel Unidirectional Smart Charging Management Algorithm for Electric Buses. Electronics 2023, 12, 852. [Google Scholar] [CrossRef]
- Alvarez Guerrero, J.D.; Bhattarai, B.; Shrestha, R.; Acker, T.L.; Castro, R. Integrating Electric Vehicles into Power System Operation Production Cost Models. World Electr. Veh. J. 2021, 12, 263. [Google Scholar] [CrossRef]
- Yang, J.; Gou, F.J.; Huang, Y.; He, Z.Y. Residential Area Electric Vehicle Charging Pricing Strategy Based on Uncertainty Measure. Power Syst. Technol. 2018, 42, 105–111. [Google Scholar]
- Sonmez, M.A.; Bagriyanik, M. A Novel Priority-Based Load Management Method that Improves Comfort in Residential Demand Response. Arab. J. Sci. Eng. 2022, 47, 2763–2779. [Google Scholar] [CrossRef]
- Chen, L.; Pan, Z.; Yu, T. Real-time Optimal Dispatch for Large-scale Electric Vehicles Based on Dynamic Non-cooperative Game Theory. Autom. Electr. Power Syst. 2019, 43, 32–40. [Google Scholar] [CrossRef]
- Rehman, U.U. A Decentralized Dynamic Marketing-Based Demand Response Using Electric Vehicles in Smart Grid. Arab. J. Sci. Eng. 2020, 45, 6475–6488. [Google Scholar] [CrossRef]
- Yang, H.; Xie, X.; Vasilakos, A.V. Noncooperative and Cooperative Optimization of Electric Vehicle Charging Under Demand Uncertainty: A Robust Stackelberg Game. IEEE Trans. Veh. Technol. 2016, 65, 1043–1058. [Google Scholar] [CrossRef]
- Mao, D.; Huang, X.; Chen, Z.; Lv, Y.; Tian, J.; Yang, Z. Load Transfer Path Search and Its Evaluation between Networks in Consideration of the Mobile Energy Storage of Electric Vehicles. World Electr. Veh. J. 2021, 12, 210. [Google Scholar] [CrossRef]
- Li, Y.; Liu, X.; Wen, F.; Zhang, X.; Wang, L.; Xue, Y. Dynamic Charging Scheduling for Electric Vehicles Considering Real-Time Traffic Flow. In Proceedings of the 2018 IEEE Power & Energy Society General Meeting (PESGM), Portland, OR, USA, 5–10 August 2018; pp. 1–5. [Google Scholar] [CrossRef]
- Shao, Y.; Mu, Y.; Lin, J.; Wang, K.; Gong, Y. Fast Charging Guidance Strategy for Multiple Demands of Electric Vehicle, Fast Charging Station and Distribution Network. Autom. Electr. Power Syst. 2019, 43, 60–66. [Google Scholar] [CrossRef]
- Timotheus, K.; Carlos, N.J. Abstract argumentation and the rational man. J. Log. Comput. 2021, 31, 654–699. [Google Scholar]
- Zhou, S. An Empirical Study on the Impact of Herd Effect of China’s Open-ended Stock Fund on Stock Market Volatility. In Proceedings of the 2021 17th International Conference on Computational Intelligence and Security (CIS), Chengdu, China, 19–22 November 2021; pp. 556–559. [Google Scholar] [CrossRef]
- Liu, J.; Wang, W.; Li, D.; Wan, S.; Liu, H. Role of Gifts in Decision Making: An Endowment Effect Incentive Mechanism for Offloading in the IoV. IEEE Internet Things J. 2019, 6, 6933–6951. [Google Scholar] [CrossRef]
- Zahir, S. Geometry of decision making and the vector space formulation of the analytic hierarchy process. Eur. J. Oper. Res. 1999, 112, 373–396. [Google Scholar] [CrossRef]
- Xu, X.; Chen, X. Research of a kind of method of multi-attributes and multi-schemes large group decision making. J. Syst. Eng. 2008, 23, 137–141. [Google Scholar]
- Xu, X.; Chen, X.; Tang, H. A kind of large valued preference group decision making method oriented utility information. Control. Decis. 2009, 24, 440–445+450. [Google Scholar] [CrossRef]
- Nie, R.-X.; Wang, J.-Q. Prospect Theory-Based Consistency Recovery Strategies with Multiplicative Probabilistic Linguistic Preference Relations in Managing Group Decision Making. Arab. J. Sci. Eng. 2020, 45, 2113–2130. [Google Scholar] [CrossRef]
- Chicco, G.; Napoli, R.; Piglione, F. Comparisons Among Clustering Techniques for Electricity Customer Classification. IEEE Trans. Power Syst. 2006, 21, 933–940. [Google Scholar] [CrossRef]
- Liu, X.; Pedrycz, W.; Chai, T.; Song, M. The Development of Fuzzy Rough Sets with the Use of Structures and Algebras of Axiomatic Fuzzy Sets. IEEE Trans. Knowl. Data Eng. 2009, 21, 443–462. [Google Scholar] [CrossRef]
- Zhang, T.; Li, Z.; Ma, F. Improved Rough Fuzzy K-means Clustering based on Imbalanced Measure of Cluster Sizes. Inf. Control. 2020, 49, 281–288. [Google Scholar] [CrossRef]
- Arslan, H. A Parallel Fully Dynamic Iterative Bio-Inspired Shortest Path Algorithm. Arab. J. Sci. Eng. 2020, 45, 10115–10130. [Google Scholar] [CrossRef]
- Salamanis, A.; Kehagias, D.D.; Filelis-Papadopoulos, C.K.; Tzovaras, D.; Gravvanis, G.A. Managing Spatial Graph Dependencies in Large Volumes of Traffic Data for Travel-Time Prediction. IEEE Trans. Intell. Transp. Syst. 2016, 17, 1678–1687. [Google Scholar] [CrossRef]
- Shao, Y.; Mu, Y.; Yu, X.; Dong, X.; Jia, H.; Wu, J.; Zeng, Y. A Spatial-temporal Charging Load Forecast and Impact Analysis Method for Distribution Network Using EVs-Traffic-Distribution Model. Proc. CSEE 2017, 37, 13. [Google Scholar] [CrossRef]
- Wang, H.; Zhang, M.; Yang, X. Electric vehicle charging demand forecasting based on influence of weather and temperature. Electr. Meas. Instrum. 2017, 54, 123–128. [Google Scholar]
- Yao, E.; Wang, M.; Song, Y.; Yang, Y. State of Charge Estimation Based on Microscopic Driving Parameters for Electric Vehicle’s Battery. Math. Probl. Eng. 2013, 2013, 946747. [Google Scholar] [CrossRef]
- Mazumdar, T.; Raj, S.P.; Sinha, I. Reference price research: Review and Propositions. J. Mark. 2005, 69, 84–102. [Google Scholar] [CrossRef]
- Chen, L.; Yang, F.; Jiang, H.; Li, H. A Study of Travel Choice Behavior Based on Mental Accounting. J. Shanghai Jiaotong Univ. 2016, 50, 7. [Google Scholar] [CrossRef]
- Chen, X.; Wang, H.; Wu, F.; Wu, Y.; Gonzalez, M.C.; Zhang, J. Multimicrogrid Load Balancing Through EV Charging Networks. IEEE Internet Things J. 2022, 9, 5019–5026. [Google Scholar] [CrossRef]
- Luo, Y.; Feng, G.; Wan, S.; Zhang, S.; Li, V.; Kong, W. Charging scheduling strategy for different electric vehicles with optimization for convenience of drivers, performance of transport system and distribution network. Energy 2020, 194, 116807. [Google Scholar] [CrossRef]
- Visaria, A.A.; Jensen, A.F.; Thorhauge, M.; Mabit, S.E. User preferences for EV charging, pricing schemes, and charging infrastructure. Transp. Res. Part A Policy Pract. 2022, 165, 120–143. [Google Scholar] [CrossRef]
- Wang, C.; Ma, S.; Cai, Z.; Yan, N.; Wang, Q. Bounded rational real-time charging pricing strategy under the traffic-grid coupling network. IET Electr. Syst. Transp. 2022, 12, 251–268. [Google Scholar] [CrossRef]
- Yang, X.; Niu, D.; Sun, L.; Ji, Z.; Zhou, J.; Wang, K.; Siqin, Z. A bi-level optimization model for electric vehicle charging strategy based on regional grid load following. J. Clean. Prod. 2021, 325, 129313. [Google Scholar] [CrossRef]
- Hodgson, M.J. A Flow-Capturing Location-Allocation Model. Geogr. Anal. 1990, 22, 270–279. [Google Scholar] [CrossRef]
- Zhang, M.; Sun, Q.; Yang, X. Electric Vehicle Charging Load Prediction Considering Multi-source Information Real-time Interaction and User Regret Psychology. Power Syst. Technol. 2022, 46, 632–641. [Google Scholar]

















| Parameters | Value | Unit |
|---|---|---|
| Charging power | 60 | kW |
| Battery capacity | 24 | kWh |
| Disorderly charging price | 2.2 | /kWh |
| Orderly charging price range | [0.6, 3.5] | /kWh |
| Zero flow velocity | 50 | km/h |
| Temperature | −20 °C | 0 °C | 25 °C | |||
|---|---|---|---|---|---|---|
| Charging Strategy | Disorderly | Orderly | Disorderly | Orderly | Disorderly | Orderly |
| Number of queueing EVs | 480 | 252 | 415 | 159 | 442 | 202 |
| Average queue time | 12.635 | 7.471 | 6.649 | 4.202 | 5.725 | 3. 397 |
Disclaimer/Publisher’s Note: The statements, opinions and data contained in all publications are solely those of the individual author(s) and contributor(s) and not of MDPI and/or the editor(s). MDPI and/or the editor(s) disclaim responsibility for any injury to people or property resulting from any ideas, methods, instructions or products referred to in the content. |
© 2023 by the authors. Licensee MDPI, Basel, Switzerland. This article is an open access article distributed under the terms and conditions of the Creative Commons Attribution (CC BY) license (https://creativecommons.org/licenses/by/4.0/).
Share and Cite
Wang, C.; Ma, S.; Wang, Q.; Yan, N.; Dong, Y.; Cai, Z. EV-Station-Grid Coordination Optimization Strategy Considering Psychological Preferences. Electronics 2023, 12, 1935. https://doi.org/10.3390/electronics12081935
Wang C, Ma S, Wang Q, Yan N, Dong Y, Cai Z. EV-Station-Grid Coordination Optimization Strategy Considering Psychological Preferences. Electronics. 2023; 12(8):1935. https://doi.org/10.3390/electronics12081935
Chicago/Turabian StyleWang, Chudi, Shaohua Ma, Qiwei Wang, Ning Yan, Yannan Dong, and Zhiyuan Cai. 2023. "EV-Station-Grid Coordination Optimization Strategy Considering Psychological Preferences" Electronics 12, no. 8: 1935. https://doi.org/10.3390/electronics12081935
APA StyleWang, C., Ma, S., Wang, Q., Yan, N., Dong, Y., & Cai, Z. (2023). EV-Station-Grid Coordination Optimization Strategy Considering Psychological Preferences. Electronics, 12(8), 1935. https://doi.org/10.3390/electronics12081935

