Skip to Content

5,417 Results Found

  • Article
  • Open Access
14 Citations
4,967 Views
15 Pages

Digital Twins Temporal Dependencies-Based on Time Series Using Multivariate Long Short-Term Memory

  • Abubakar Isah,
  • Hyeju Shin,
  • Seungmin Oh,
  • Sangwon Oh,
  • Ibrahim Aliyu,
  • Tai-won Um and
  • Jinsul Kim

9 October 2023

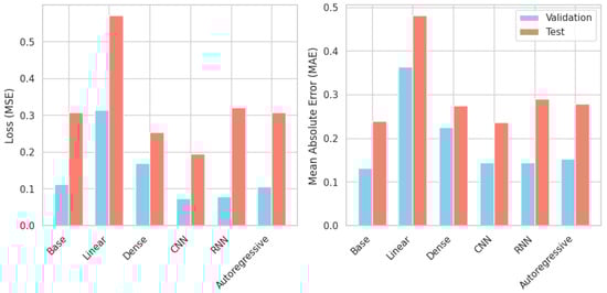
Digital Twins, which are virtual representations of physical systems mirroring their behavior, enable real-time monitoring, analysis, and optimization. Understanding and identifying the temporal dependencies included in the multivariate time series d...

  • Article
  • Open Access

Data on various air-quality metrics are collected repeatedly by numerous monitoring stations worldwide to closely assess the severity of pollution. Particle pollution from fine particulate matter PM2.5 is one such measure used as an indicator of whet...

  • Article
  • Open Access
23 Citations
4,715 Views
23 Pages

17 July 2023

Fault diagnosis of bearings in rotating machinery is a critical task. Vibration signals are a valuable source of information, but they can be complex and noisy. A transformer model can capture distant relationships, which makes it a promising solutio...

  • Article
  • Open Access
311 Views
19 Pages

Industrial Control Systems (ICSs) are critical infrastructure for maintaining social and economic stability, but they face increasing security threats that require robust anomaly detection mechanisms. Anomaly detection in ICS, based on sensor data, i...

  • Article
  • Open Access
1 Citations
3,354 Views
14 Pages

23 August 2021

Extending earlier research on forecasting recessions with financial variables, I examine the importance of additional financial variables and temporal dependence for recession prediction. I show that both additional financial variables, in particular...

  • Article
  • Open Access
98 Citations
8,764 Views
13 Pages

6 November 2018

Changes in ocean temperature over time have important implications for marine ecosystems and global climate change. Marine temperature changes with time and has the features of closeness, period, and trend. This paper analyzes the temporal dependence...

  • Article
  • Open Access
229 Views
21 Pages

Multiscale Feature Enhancement and Bidirectional Temporal Dependency Networks for Arrhythmia Classification

  • Liuwang Yang,
  • Chen Wang,
  • Wenjing Chu,
  • Hongliang Chen,
  • Chuquan Wu,
  • Yunfan Chen and
  • Xiangkui Wan

14 January 2026

Cardiac arrhythmias, especially premature beats and atrial fibrillation, pose substantial clinical risks and detection hurdles. While deep learning has shown promise for automated arrhythmia diagnosis, single-model architectures often lack sufficient...

  • Article
  • Open Access
5 Citations
4,005 Views
20 Pages

Detecting Urban Events by Considering Long Temporal Dependency of Sentiment Strength in Geotagged Social Media Data

  • Wei Jiang,
  • Yandong Wang,
  • Zhengan Xiong,
  • Xiaoqing Song,
  • Yi Long and
  • Weidong Cao

The development of location-based services facilitates the use of location data for detecting urban events. Currently, most studies based on location data model the pattern of an urban dynamic and then extract the anomalies, which deviate significant...

  • Article
  • Open Access
3 Citations
3,301 Views
15 Pages

11 October 2023

Providing interpretable explanations can notably enhance users’ confidence and satisfaction with regard to recommender systems. Counterfactual explanations demonstrate remarkable performance in the realm of explainable sequential recommendation...

  • Article
  • Open Access
8 Citations
2,797 Views
23 Pages

8 September 2021

The purpose of this study is to investigate whether spatial-temporal dependence models can improve the prediction performance of short-term freight volume forecasts in inland ports. To evaluate the effectiveness of spatial-temporal dependence forecas...

  • Article
  • Open Access
18 Citations
4,492 Views
18 Pages

26 April 2019

Nowadays, a noteworthy temporal alteration of traditional hydrological patterns is being observed, producing a higher variability and more unpredictable extreme events worldwide. This is largely due to global warming, which is generating a growing un...

  • Article
  • Open Access
2 Citations
1,980 Views
18 Pages

21 June 2023

Face the issues of rural youth outflow, increase of aging population, and rural decline, this research explored the spatiotemporal evolution characteristics and influencing factors of the rural human-land relationship using the quantification index o...

  • Article
  • Open Access
10 Citations
4,193 Views
16 Pages

22 April 2021

Aiming at the multi-depot heterogeneous vehicle routing problem under the time-dependent road network and soft time window, considering vehicle fixed cost, time window penalty cost and vehicle transportation cost, an optimization model of time-depend...

  • Article
  • Open Access
13 Citations
3,737 Views
17 Pages

GNSS-5G Hybrid Positioning Based on Joint Estimation of Multiple Signals in a Highly Dependable Spatio-Temporal Network

  • Jingrong Liu,
  • Zhongliang Deng,
  • Enwen Hu,
  • Yunfei Huang,
  • Xiwen Deng,
  • Zhichao Zhang,
  • Zhenke Ding  and
  • Bingxun Liu

28 August 2023

The Global Navigation Satellite System (GNSS) has been widely used in every area of our daily life to provide accurate Positioning, Navigation, and Timing (PNT) services. However, due to the multipatch effect and an obstructed view of the satellite,...

  • Article
  • Open Access
19 Citations
7,516 Views
18 Pages

Temporal Dependency of Yield and Quality Estimation through Spectral Vegetation Indices in Pear Orchards

  • Jonathan Van Beek,
  • Laurent Tits,
  • Ben Somers,
  • Tom Deckers,
  • Wim Verjans,
  • Dany Bylemans,
  • Pieter Janssens and
  • Pol Coppin

4 August 2015

Yield and quality estimations provide vital information to fruit growers, yet require accurate monitoring throughout the growing season. To this end, the temporal dependency of fruit yield and quality estimations through spectral vegetation indices w...

  • Article
  • Open Access
2 Citations
1,450 Views
19 Pages

4 October 2025

With the escalating global cyber threats, Distributed Denial of Service (DDoS) attacks have become one of the most disruptive and prevalent network attacks. Traditional DDoS detection systems face significant challenges due to the unpredictable natur...

  • Article
  • Open Access
3 Citations
2,067 Views
26 Pages

19 May 2024

In this study, an inverse conjugate heat transfer problem is examined to estimate temporally and spatially the dependent unknown surface heat flux using thermography techniques with a thermal camera in a three-dimensional domain. Thermography techniq...

  • Article
  • Open Access
1 Citations
2,403 Views
25 Pages

15 November 2024

Reliable environmental perception capabilities are a prerequisite for achieving autonomous driving. Cameras and LiDAR are sensitive to illumination and weather conditions, while millimeter-wave radar avoids these issues. Existing models rely heavily...

  • Article
  • Open Access
981 Views
21 Pages

20 September 2025

Text-dependent speaker verification (TD-SV), which verifies speaker identity using predefined phrases, has gained attention as a reliable contactless biometric authentication method for smart devices, internet of things (IoT), and real-time applicati...

  • Article
  • Open Access
3 Citations
3,492 Views
21 Pages

19 September 2024

Wind power forecasting is a critical technology for promoting the effective integration of wind energy. To enhance the accuracy of wind power predictions, this paper introduces a novel wind power prediction model that considers the evolving relations...

  • Article
  • Open Access
1 Citations
2,220 Views
17 Pages

21 March 2022

The oil and gas industry has shifted paradigms after seeing the drastic decrease in oil prices since 2015. Companies are now focused as much on cost reduction as much as production maximization to drive profitable operations. This aspect is more prev...

  • Article
  • Open Access
3 Citations
6,833 Views
17 Pages

TGN: A Temporal Graph Network for Physics Prediction

  • Miaocong Yue,
  • Huayong Liu,
  • Xinghua Chang,
  • Laiping Zhang and
  • Tianyu Li

19 January 2024

Long-term prediction of physical systems on irregular unstructured meshes is extremely challenging due to the spatial complexityof meshes and the dynamic changes over time; namely, spatial dependence and temporal dependence. Recently, graph-based nex...

  • Feature Paper
  • Article
  • Open Access
3 Citations
2,527 Views
21 Pages

A method of modeling the time of object transition between given pairs of cameras based on the Gaussian Mixture Model (GMM) is proposed in this article. Temporal dependencies modeling is a part of object re-identification based on the multi-camera ex...

  • Article
  • Open Access
48 Citations
8,206 Views
20 Pages

1 March 2023

Runoff forecasting is important for water resource management. Although deep learning models have substantially improved the accuracy of runoff prediction, the temporal and feature dependencies between rainfall–runoff time series elements have...

  • Article
  • Open Access
16 Citations
4,216 Views
18 Pages

Long Short-Term Fusion Spatial-Temporal Graph Convolutional Networks for Traffic Flow Forecasting

  • Hui Zeng,
  • Chaojie Jiang,
  • Yuanchun Lan,
  • Xiaohui Huang,
  • Junyang Wang and
  • Xinhua Yuan

Traffic flow forecasting, as one of the important components of intelligent transport systems (ITS), plays an indispensable role in a wide range of applications such as traffic management and city planning. However, complex spatial dependencies and d...

  • Article
  • Open Access
13 Citations
3,290 Views
19 Pages

3 July 2020

Wind power has been increasing its participation in electricity markets in many countries around the world. Due to its economical and environmental benefits, wind power generation is one of the most powerful technologies to deal with global warming a...

  • Article
  • Open Access
331 Citations
15,733 Views
16 Pages

A3T-GCN: Attention Temporal Graph Convolutional Network for Traffic Forecasting

  • Jiandong Bai,
  • Jiawei Zhu,
  • Yujiao Song,
  • Ling Zhao,
  • Zhixiang Hou,
  • Ronghua Du and
  • Haifeng Li

Accurate real-time traffic forecasting is a core technological problem against the implementation of the intelligent transportation system. However, it remains challenging considering the complex spatial and temporal dependencies among traffic flows....

  • Article
  • Open Access
6 Citations
3,055 Views
26 Pages

31 August 2025

Knowledge tracing, the computational modeling of student learning progression through sequential educational interactions, represents a critical component for adaptive learning systems and personalized education platforms. However, existing approache...

  • Article
  • Open Access
14 Citations
4,410 Views
19 Pages

Traffic forecasting plays a vital role in intelligent transportation systems and is of great significance for traffic management. The main issue of traffic forecasting is how to model spatial and temporal dependence. Current state-of-the-art methods...

  • Article
  • Open Access
2 Citations
1,543 Views
13 Pages

31 March 2025

Stock return prediction is a pivotal yet intricate task in financial markets, challenged by volatility and multifaceted dependencies. This study proposes a hybrid model integrating long short-term memory (LSTM) networks and graph convolutional networ...

  • Article
  • Open Access
195 Views
18 Pages

Memory-Augmented Spatio-Temporal Transformer for Robust Traffic Flow Forecasting

  • Puqing Hu,
  • Chunjiang Wu,
  • Chen Wang,
  • Xin Yang,
  • Zhibin Li,
  • Tinghui Chen and
  • Shijie Zhou

Accurate traffic flow prediction plays a critical role in intelligent transportation systems, supporting traffic management, congestion mitigation, and efficient utilization of road resources. Advances in neural network-based methods, particularly gr...

  • Article
  • Open Access
10 Citations
5,827 Views
14 Pages

Spatial-Temporal Diffusion Convolutional Network: A Novel Framework for Taxi Demand Forecasting

  • Aling Luo,
  • Boyi Shangguan,
  • Can Yang,
  • Fan Gao,
  • Zhe Fang and
  • Dayu Yu

Taxi demand forecasting plays an important role in ride-hailing services. Accurate taxi demand forecasting can assist taxi companies in pre-allocating taxis, improving vehicle utilization, reducing waiting time, and alleviating traffic congestion. It...

  • Review
  • Open Access
11 Citations
3,100 Views
21 Pages

Rivers’ Temporal Sustainability through the Evaluation of Predictive Runoff Methods

  • José-Luis Molina,
  • Santiago Zazo,
  • Ana-María Martín-Casado and
  • María-Carmen Patino-Alonso

25 February 2020

The concept of sustainability is assumed for this research from a temporal perspective. Rivers represent natural systems with an inherent internal memory on their runoff and, by extension, to their hydrological behavior, that should be identified, ch...

  • Article
  • Open Access
3 Citations
5,405 Views
17 Pages

19 April 2023

Three-dimensional human pose estimation is a hot research topic in the field of computer vision. In recent years, significant progress has been made in estimating 3D human pose from monocular video, but there is still much room for improvement in thi...

  • Article
  • Open Access
317 Views
27 Pages

15 February 2026

Traffic flow prediction is a pivotal task in intelligent transportation systems. The primary challenge lies in accurately modeling the dynamically evolving and directional spatio-temporal dependencies inherent in road networks. Existing graph neural...

  • Article
  • Open Access
1 Citations
1,251 Views
18 Pages

25 May 2025

A technical challenge for workload prediction in microservice systems is how to capture both the dynamic features of workload and evolving dependencies among microservices. The existing work focused mainly on modeling dynamic features without taking...

  • Article
  • Open Access
4 Citations
1,433 Views
19 Pages

9 January 2025

Wind speed forecasting is an essential part of weather prediction, with significant value in economics, business, and management. Utilizing multiple meteorological variables can improve prediction accuracy, but existing methods face challenges such a...

  • Article
  • Open Access
48 Citations
6,887 Views
18 Pages

22 February 2020

Traffic speed prediction plays a significant role in the intelligent traffic system (ITS). However, due to the complex spatial-temporal correlations of traffic data, it is very challenging to predict traffic speed timely and accurately. The traffic s...

  • Article
  • Open Access
2 Citations
2,036 Views
15 Pages

Addressing Concerns about Single Path Analysis in Business Cycle Turning Points: The Case of Learning Vector Quantization

  • David Enck,
  • Mario Beruvides,
  • Víctor G. Tercero-Gómez and
  • Alvaro E. Cordero-Franco

26 February 2024

Data-driven approaches in machine learning are increasingly applied in economic analysis, particularly for identifying business cycle (BC) turning points. However, temporal dependence in BCs is often overlooked, leading to what we term single path an...

  • Article
  • Open Access
2,031 Views
20 Pages

A Reinforcement Learning-Based Generative Approach for Event Temporal Relation Extraction

  • Zhonghua Wu,
  • Wenzhong Yang,
  • Meng Zhang,
  • Fuyuan Wei and
  • Xinfang Liu

9 March 2025

Event temporal relation extraction is a crucial task in natural language processing, aimed at recognizing the temporal relations between event triggers in a text. Despite extensive efforts in this area, the existing methods face two main issues. Firs...

  • Article
  • Open Access
3 Citations
1,778 Views
22 Pages

16 June 2025

Accurate electricity wholesale price (EWP) forecasting is crucial for advancing sustainability in the energy sector, as it supports more efficient utilization and integration of renewable energy by informing when and how it should be consumed, dispat...

  • Feature Paper
  • Article
  • Open Access
1,117 Views
21 Pages

20 April 2025

In steel production, the blast furnace is a critical element. In this process, precisely controlling the temperature of the molten iron is indispensable for attaining efficient operations and high-grade products. This temperature is often indirectly...

  • Article
  • Open Access
7 Citations
4,948 Views
18 Pages

9 December 2023

To effectively address air pollution and enhance air quality, governments must be able to predict the air quality index with high accuracy and reliability. However, air quality prediction is subject to ambiguity and instability because of the atmosph...

  • Feature Paper
  • Article
  • Open Access
1 Citations
1,293 Views
20 Pages

Refraction Laws in Temporal Media

  • Cristian E. Gutiérrez and
  • Eric Stachura

29 August 2025

The time-dependent Maxwell system in the sense of distributions is considered in the context of temporal interfaces. Just as with spatial interfaces, electromagnetic waves at temporal interfaces scatter and create a transmitted and reflected wave. A...

  • Article
  • Open Access
6 Citations
1,643 Views
17 Pages

Enhancing Lithium-Ion Battery Health Predictions by Hybrid-Grained Graph Modeling

  • Chuang Xing,
  • Hangyu Liu,
  • Zekun Zhang,
  • Jun Wang and
  • Jiyao Wang

27 June 2024

Predicting the health status of lithium-ion batteries is crucial for ensuring safety. The prediction process typically requires inputting multiple time series, which exhibit temporal dependencies. Existing methods for health status prediction fail to...

  • Article
  • Open Access
8 Citations
2,942 Views
14 Pages

Spatio-Temporal Photovoltaic Power Prediction with Fourier Graph Neural Network

  • Shi Jing,
  • Xianpeng Xi,
  • Dongdong Su,
  • Zhiwei Han and
  • Daxing Wang

18 December 2024

The strong development of distributed energy sources has become one of the most important measures for low-carbon development worldwide. With a significant quantity of photovoltaic (PV) power generation being integrated to the grid, accurate and effi...

  • Article
  • Open Access
1 Citations
2,038 Views
17 Pages

29 April 2022

Various real systems are being replicated in cyberspace to solve complex and difficult problems, as exemplified by the digital twin. Once such a software system is implemented, an effective computational method should be applied to the system so that...

  • Article
  • Open Access
8 Citations
4,280 Views
25 Pages

A Spatial-Temporal Graph Convolutional Recurrent Network for Transportation Flow Estimation

  • Ifigenia Drosouli,
  • Athanasios Voulodimos,
  • Paris Mastorocostas,
  • Georgios Miaoulis and
  • Djamchid Ghazanfarpour

30 August 2023

Accurate estimation of transportation flow is a challenging task in Intelligent Transportation Systems (ITS). Transporting data with dynamic spatial-temporal dependencies elevates transportation flow forecasting to a significant issue for operational...

  • Article
  • Open Access
5 Citations
2,257 Views
19 Pages

Adaptive GCN and Bi-GRU-Based Dual Branch for Motor Imagery EEG Decoding

  • Yelan Wu,
  • Pugang Cao,
  • Meng Xu,
  • Yue Zhang,
  • Xiaoqin Lian and
  • Chongchong Yu

13 February 2025

Decoding motor imagery electroencephalography (MI-EEG) signals presents significant challenges due to the difficulty in capturing the complex functional connectivity between channels and the temporal dependencies of EEG signals across different perio...

  • Article
  • Open Access
1,697 Citations
47,166 Views
23 Pages

22 May 2020

Remote sensing image change detection (CD) is done to identify desired significant changes between bitemporal images. Given two co-registered images taken at different times, the illumination variations and misregistration errors overwhelm the real o...

of 109